Clinical and Biological Significances of FBLN5 in Gastric Cancer
Abstract
Simple Summary
Abstract
1. Introduction
2. Materials and Methods
2.1. Patients and Tissue Samples
2.2. Data Processing
2.3. Bioinformatics Analyses
2.4. Immunohistochemistry
2.5. Western Blotting
2.6. Statistical Analyses
3. Results
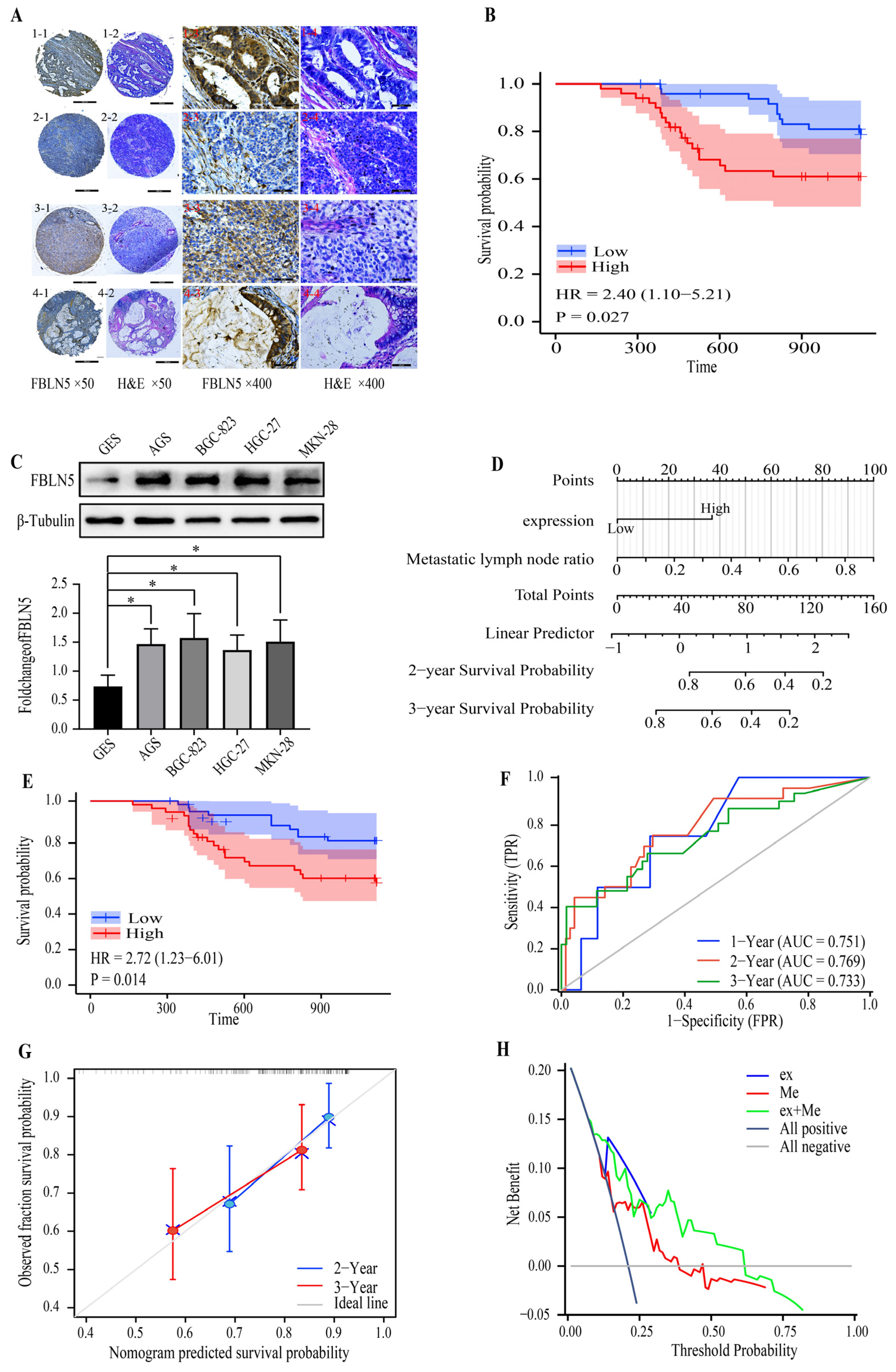
3.1. The Correlations between the FBLN5 mRNA Expression Level and Prognostic, Clinicopathological Features
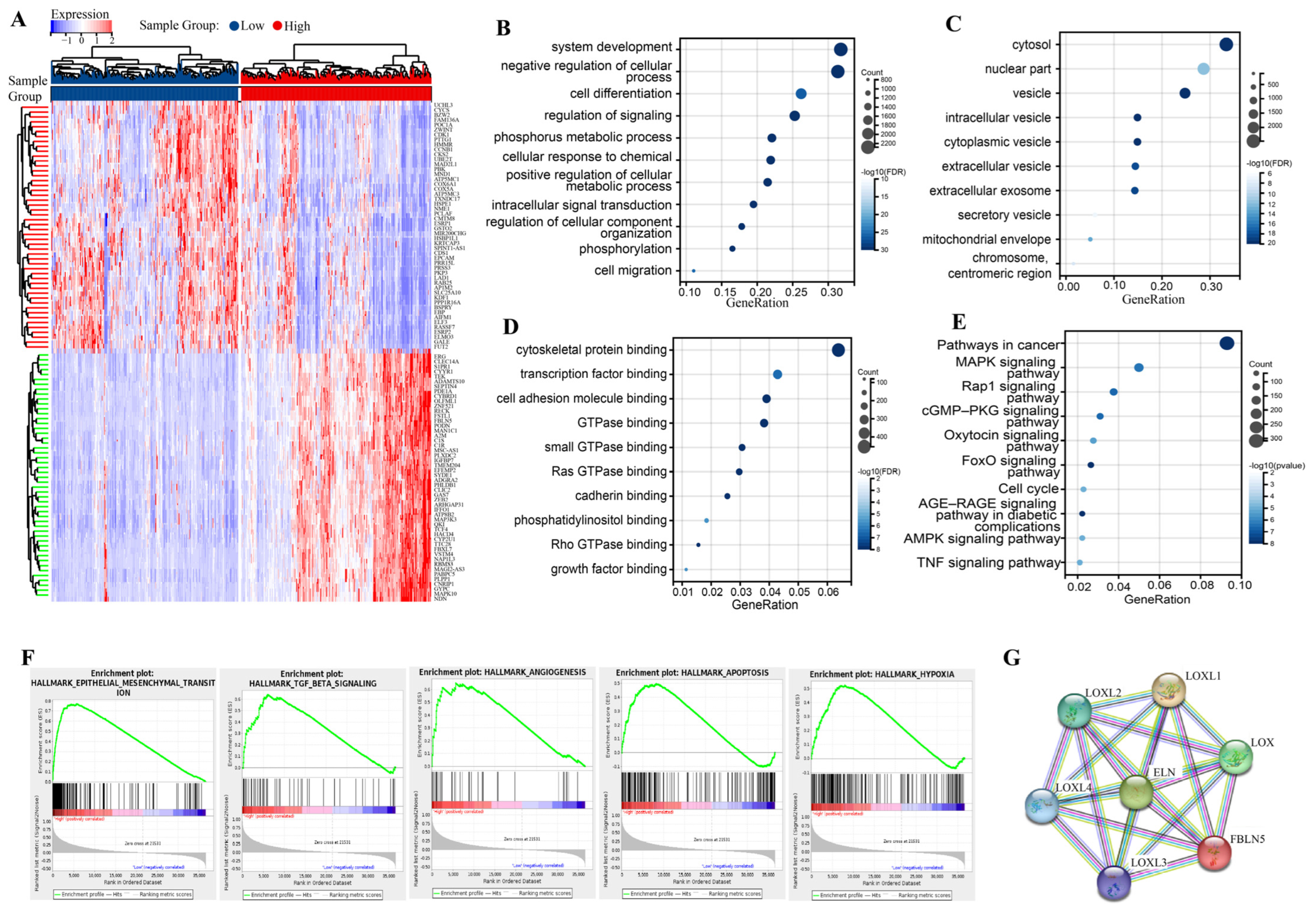
3.2. Biological Functions of FBLN5
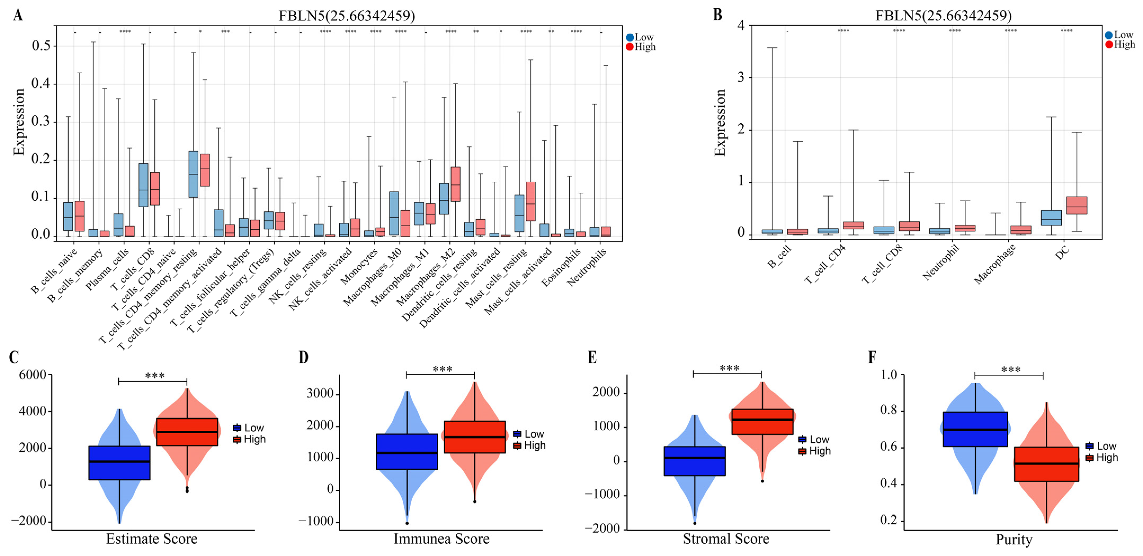
3.3. Relationships between FBLN5 and Immunity
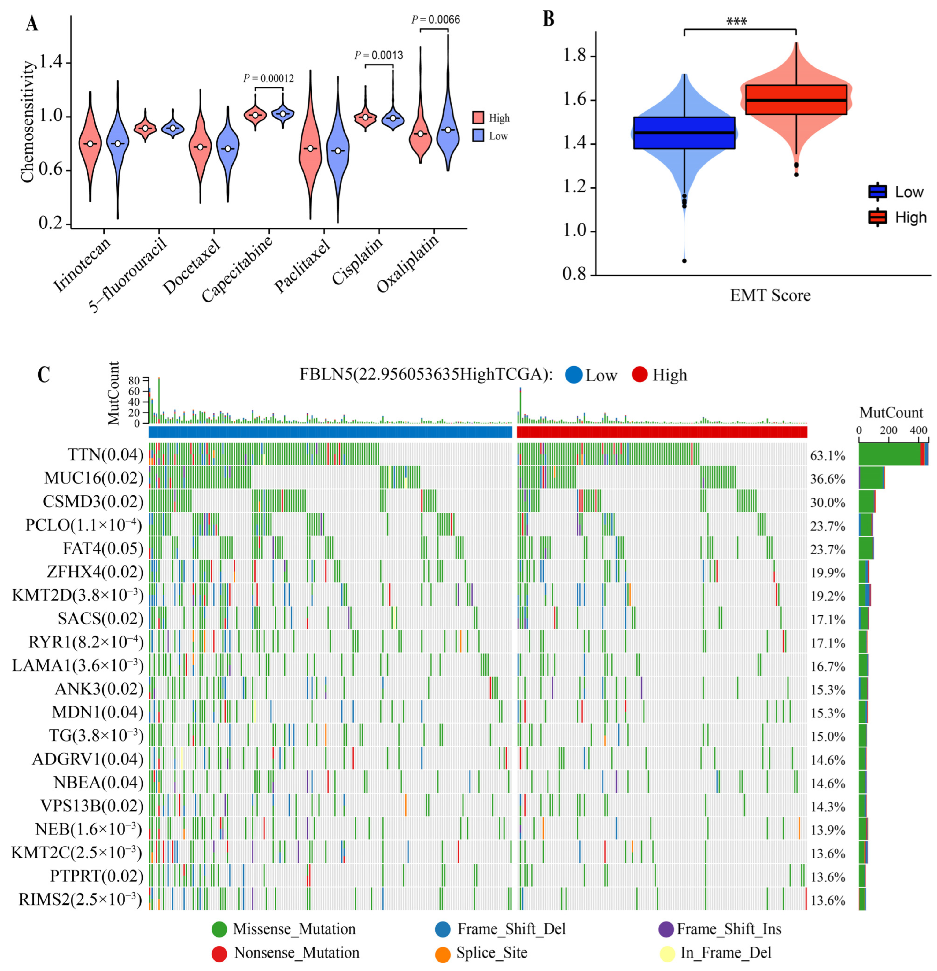
3.4. Association between FBLN5 and Tumor Progression
3.5. Expression of FBLN5 and Patient Prognosis
3.6. FBLN5 in Other Cancers
4. Discussion
5. Conclusions
Supplementary Materials
Author Contributions
Funding
Institutional Review Board Statement
Informed Consent Statement
Data Availability Statement
Conflicts of Interest
References
- Ajani, J.A.; D’Amico, T.A.; Bentrem, D.J.; Chao, J.; Cooke, D.; Corvera, C.; Das, P.; Enzinger, P.C.; Enzler, T.; Fanta, P.; et al. Gastric Cancer, Version 2.2022, NCCN Clinical Practice Guidelines in Oncology. J. Natl. Compr. Canc. Netw. 2022, 20, 167–192. [Google Scholar] [CrossRef]
- Digklia, A.; Wagner, A.D. Advanced Gastric Cancer: Current Treatment Landscape and Future Perspectives. World J. Gastroenterol. 2016, 22, 2403–2414. [Google Scholar] [CrossRef] [PubMed]
- Yang, Y.; Meng, W.-J.; Wang, Z.-Q. Cancer Stem Cells and the Tumor Microenvironment in Gastric Cancer. Front. Oncol. 2021, 11, 803974. [Google Scholar] [CrossRef] [PubMed]
- Yago, A.; Haruta, S.; Ueno, M.; Hamada, Y.; Ogawa, Y.; Ohkura, Y.; Urabe, M.; Udagawa, H. Adequate Period of Surveillance in Each Stage for Curatively Resected Gastric Cancer: Analyzing the Time and Rates of Recurrence. Gastric Cancer 2021, 24, 752–761. [Google Scholar] [CrossRef] [PubMed]
- Unterleuthner, D.; Neuhold, P.; Schwarz, K.; Janker, L.; Neuditschko, B.; Nivarthi, H.; Crncec, I.; Kramer, N.; Unger, C.; Hengstschläger, M.; et al. Cancer-Associated Fibroblast-Derived WNT2 Increases Tumor Angiogenesis in Colon Cancer. Angiogenesis 2020, 23, 159–177. [Google Scholar] [CrossRef]
- Zhuang, J.; Lu, Q.; Shen, B.; Huang, X.; Shen, L.; Zheng, X.; Huang, R.; Yan, J.; Guo, H. TGFβ1 Secreted by Cancer-Associated Fibroblasts Induces Epithelial-Mesenchymal Transition of Bladder Cancer Cells through LncRNA-ZEB2NAT. Sci. Rep. 2015, 5, 11924. [Google Scholar] [CrossRef]
- Oft, M.; Akhurst, R.J.; Balmain, A. Metastasis Is Driven by Sequential Elevation of H-Ras and Smad2 Levels. Nat. Cell. Biol. 2002, 4, 487–494. [Google Scholar] [CrossRef]
- Yan, Y.; Wang, L.-F.; Wang, R.-F. Role of Cancer-Associated Fibroblasts in Invasion and Metastasis of Gastric Cancer. World J. Gastroenterol. 2015, 21, 9717–9726. [Google Scholar] [CrossRef]
- Barrett, R.L.; Puré, E. Cancer-Associated Fibroblasts and Their Influence on Tumor Immunity and Immunotherapy. eLife 2020, 9, e57243. [Google Scholar] [CrossRef]
- Timpl, R.; Sasaki, T.; Kostka, G.; Chu, M.-L. Fibulins: A Versatile Family of Extracellular Matrix Proteins. Nat. Rev. Mol. Cell. Biol. 2003, 4, 479–489. [Google Scholar] [CrossRef]
- Argraves, W.S.; Greene, L.M.; Cooley, M.A.; Gallagher, W.M. Fibulins: Physiological and Disease Perspectives. EMBO Rep. 2003, 4, 1127–1131. [Google Scholar] [CrossRef] [PubMed]
- Nakamura, T.; Ruiz-Lozano, P.; Lindner, V.; Yabe, D.; Taniwaki, M.; Furukawa, Y.; Kobuke, K.; Tashiro, K.; Lu, Z.; Andon, N.L.; et al. DANCE, a Novel Secreted RGD Protein Expressed in Developing, Atherosclerotic, and Balloon-Injured Arteries. J. Biol. Chem. 1999, 274, 22476–22483. [Google Scholar] [CrossRef] [PubMed]
- Nakamura, T.; Lozano, P.R.; Ikeda, Y.; Iwanaga, Y.; Hinek, A.; Minamisawa, S.; Cheng, C.-F.; Kobuke, K.; Dalton, N.; Takada, Y.; et al. Fibulin-5/DANCE Is Essential for Elastogenesis in Vivo. Nature 2002, 415, 171–175. [Google Scholar] [CrossRef] [PubMed]
- Claus, S.; Fischer, J.; Mégarbané, H.; Mégarbané, A.; Jobard, F.; Debret, R.; Peyrol, S.; Saker, S.; Devillers, M.; Sommer, P.; et al. A p.C217R Mutation in Fibulin-5 from Cutis Laxa Patients Is Associated with Incomplete Extracellular Matrix Formation in a Skin Equivalent Model. J. Investig. Dermatol. 2008, 128, 1442–1450. [Google Scholar] [CrossRef]
- Heo, J.H.; Song, J.-Y.; Jeong, J.-Y.; Kim, G.; Kim, T.H.; Kang, H.; Kwon, A.-Y.; An, H.J. Fibulin-5 Is a Tumour Suppressor Inhibiting Cell Migration and Invasion in Ovarian Cancer. J. Clin. Pathol. 2016, 69, 109–116. [Google Scholar] [CrossRef]
- Schiemann, W.P.; Blobe, G.C.; Kalume, D.E.; Pandey, A.; Lodish, H.F. Context-Specific Effects of Fibulin-5 (DANCE/EVEC) on Cell Proliferation, Motility, and Invasion. Fibulin-5 Is Induced by Transforming Growth Factor-Beta and Affects Protein Kinase Cascades. J. Biol. Chem. 2002, 277, 27367–27377. [Google Scholar] [CrossRef]
- Albig, A.R.; Schiemann, W.P. Fibulin-5 Antagonizes Vascular Endothelial Growth Factor (VEGF) Signaling and Angiogenic Sprouting by Endothelial Cells. DNA Cell. Biol. 2004, 23, 367–379. [Google Scholar] [CrossRef]
- Hu, Z.; Ai, Q.; Xu, H.; Ma, X.; Li, H.-Z.; Shi, T.-P.; Wang, C.; Gong, D.-J.; Zhang, X. Fibulin-5 Is down-Regulated in Urothelial Carcinoma of Bladder and Inhibits Growth and Invasion of Human Bladder Cancer Cell Line 5637. Urol. Oncol. 2011, 29, 430–435. [Google Scholar] [CrossRef]
- Chen, X.; Song, X.; Yue, W.; Chen, D.; Yu, J.; Yao, Z.; Zhang, L. Fibulin-5 Inhibits Wnt/β-Catenin Signaling in Lung Cancer. Oncotarget 2015, 6, 15022–15034. [Google Scholar] [CrossRef]
- Lee, Y.-H.; Albig, A.R.; Regner, M.; Schiemann, B.J.; Schiemann, W.P. Fibulin-5 Initiates Epithelial-Mesenchymal Transition (EMT) and Enhances EMT Induced by TGF-Beta in Mammary Epithelial Cells via a MMP-Dependent Mechanism. Carcinogenesis 2008, 29, 2243–2251. [Google Scholar] [CrossRef]
- Topalovski, M.; Hagopian, M.; Wang, M.; Brekken, R.A. Hypoxia and Transforming Growth Factor β Cooperate to Induce Fibulin-5 Expression in Pancreatic Cancer. J. Biol. Chem. 2016, 291, 22244–22252. [Google Scholar] [CrossRef] [PubMed]
- Xiao, W.; Zhou, S.; Xu, H.; Li, H.; He, G.; Liu, Y.; Qi, Y. [Corrigendum] Nogo-B Promotes the Epithelial-mesenchymal Transition in HeLa Cervical Cancer Cells via Fibulin-5. Oncol. Rep. 2022, 47, 100. [Google Scholar] [CrossRef] [PubMed]
- Effect of Fibulin-5 on Cell Proliferation and Invasion in Human Gastric Cancer Patients-PubMed. Available online: https://pubmed.ncbi.nlm.nih.gov/25129461/ (accessed on 30 December 2022).
- Wang, X.; Zhi, Q.; Liu, S.; Xue, S.-L.; Shen, C.; Li, Y.; Wu, C.; Tang, Z.; Chen, W.; Song, J.L.; et al. Identification of Specific Biomarkers for Gastric Adenocarcinoma by ITRAQ Proteomic Approach. Sci. Rep. 2016, 6, 38871. [Google Scholar] [CrossRef] [PubMed]
- Shen, W.; Song, Z.; Zhong, X.; Huang, M.; Shen, D.; Gao, P.; Qian, X.; Wang, M.; He, X.; Wang, T.; et al. Sangerbox: A Comprehensive, Interaction-Friendly Clinical Bioinformatics Analysis Platform. iMeta 2022, 1, e36. [Google Scholar] [CrossRef]
- Obaya, A.J.; Rua, S.; Moncada-Pazos, A.; Cal, S. The Dual Role of Fibulins in Tumorigenesis. Cancer Lett. 2012, 325, 132–138. [Google Scholar] [CrossRef]
- Galliher, A.J.; Neil, J.R.; Schiemann, W.P. Role of Transforming Growth Factor-Beta in Cancer Progression. Future Oncol. 2006, 2, 743–763. [Google Scholar] [CrossRef]
- Nawshad, A.; Lagamba, D.; Polad, A.; Hay, E.D. Transforming Growth Factor-Beta Signaling during Epithelial-Mesenchymal Transformation: Implications for Embryogenesis and Tumor Metastasis. Cells Tissues Organs 2005, 179, 11–23. [Google Scholar] [CrossRef]
- Manders, D.B.; Kishore, H.A.; Gazdar, A.F.; Keller, P.W.; Tsunezumi, J.; Yanagisawa, H.; Lea, J.; Word, R.A. Dysregulation of Fibulin-5 and Matrix Metalloproteases in Epithelial Ovarian Cancer. Oncotarget 2018, 9, 14251–14267. [Google Scholar] [CrossRef]
- Dourado, M.R.; Guerra, E.N.S.; Salo, T.; Lambert, D.W.; Coletta, R.D. Prognostic Value of the Immunohistochemical Detection of Cancer-Associated Fibroblasts in Oral Cancer: A Systematic Review and Meta-Analysis. J. Oral. Pathol. Med. 2018, 47, 443–453. [Google Scholar] [CrossRef]
- Li, Y.; Yang, X.; Lu, D. Knockdown of Ubiquitin-Conjugating Enzyme E2T (UBE2T) Suppresses Lung Adenocarcinoma Progression via Targeting Fibulin-5 (FBLN5). Bioengineered 2022, 13, 11867–11880. [Google Scholar] [CrossRef]
- LOXL1 Exerts Oncogenesis and Stimulates Angiogenesis through the LOXL1-FBLN5/Avβ3 Integrin/FAK-MAPK Axis in ICC—PubMed. Available online: https://pubmed.ncbi.nlm.nih.gov/33614230/ (accessed on 29 October 2022).
- Yoshida, K.; Nagasaka, T.; Umeda, Y.; Tanaka, T.; Kimura, K.; Taniguchi, F.; Fuji, T.; Shigeyasu, K.; Mori, Y.; Yanai, H.; et al. Expansion of Epigenetic Alterations in EFEMP1 Promoter Predicts Malignant Formation in Pancreatobiliary Intraductal Papillary Mucinous Neoplasms. J. Cancer Res. Clin. Oncol. 2016, 142, 1557–1569. [Google Scholar] [CrossRef] [PubMed]
- Fang, T.; Zhang, L.; Yin, X.; Wang, Y.; Zhang, X.; Bian, X.; Jiang, X.; Yang, S.; Xue, Y. The Prognostic Marker Elastin Correlates with Epithelial-Mesenchymal Transition and Vimentin-Positive Fibroblasts in Gastric Cancer. J. Pathol. Clin. Res. 2022. [Google Scholar] [CrossRef]
- Belgiovine, C.; D’Incalci, M.; Allavena, P.; Frapolli, R. Tumor-Associated Macrophages and Anti-Tumor Therapies: Complex Links. Cell Mol. Life Sci. 2016, 73, 2411–2424. [Google Scholar] [CrossRef] [PubMed]
- Pan, Y.; Yu, Y.; Wang, X.; Zhang, T. Tumor-Associated Macrophages in Tumor Immunity. Front. Immunol. 2020, 11, 583084. [Google Scholar] [CrossRef] [PubMed]
- Tumor Infiltrative Growth Pattern Correlates with the Immune Microenvironment and Is an Independent Factor for Lymph Node Metastasis and Prognosis in Stage T1 Esophageal Squamous Cell Carcinoma-PubMed. Available online: https://pubmed.ncbi.nlm.nih.gov/32232560/ (accessed on 30 October 2022).
- Tang, J.-C.; Liu, J.-H.; Liu, X.-L.; Liang, X.; Cai, X.-J. Effect of Fibulin-5 on Adhesion, Migration and Invasion of Hepatocellular Carcinoma Cells via an Integrin-Dependent Mechanism. World J. Gastroenterol. 2015, 21, 11127–11140. [Google Scholar] [CrossRef] [PubMed]







| Study | Cancer Type | Treatment | Pos/Neg Cases | AUC of | |||
|---|---|---|---|---|---|---|---|
| FBLN5 | CD274 | CD8 | TMB | ||||
| Zhao 2019 | Glioblastoma | PD1_Pre | 8/7 | 0.38 | 0.68 | 0.50 | n/a |
| PD1_Post | 6/3 | 0.17 | 0.61 | 0.67 | n/a | ||
| VanAllen 2015 | Melanoma | CTLA4 | 19/23 | 0.48 | 0.64 | 0.70 | 0.67 |
| Uppaluri 2020 | HNSC | PD1_Pre | 8/15 | 0.37 | 0.69 | 0.58 | n/a |
| PD1_Post | 9/13 | 0.23 | 0.70 | 0.48 | n/a | ||
| Ruppin 2021 | NSCLC | PD1 | 7/15 | 0.59 | 0.70 | 0.75 | n/a |
| Riaz 2017 | Melanoma | PD1_Prog | 4/22 | 0.80 | 0.52 | 0.91 | 0.57 |
| PD1_Naive | 6/19 | 0.54 | 0.27 | 0.43 | 0.62 | ||
| Prat 2017 | NSCLC/HNSC/Melanoma | PD1 | 21/12 | n/a | 0.58 | 0.56 | n/a |
| Nathanson 2017 | Melanoma | CTLA4_Pre | 4/5 | 0.15 | 0.66 | 0.50 | n/a |
| CTLA4_Post | 4/11 | 0.57 | 0.66 | 0.77 | n/a | ||
| Miao 2018 | Kidney | ICB | 20/13 | 0.67 | 0.42 | 0.47 | 0.65 |
| McDermott 2018 | Kidney | PD-L1 | 20/61 | 0.60 | 0.62 | 0.66 | 0.54 |
| Mariathasan 2018 | Bladder_mUC | PD-L1 | 68/230 | 0.42 | 0.58 | 0.60 | 0.78 |
| Liu 2019 | Melanoma | PD1_Prog | 16/31 | 0.56 | 0.56 | 0.58 | n/a |
| PD1_Naive | 33/41 | 0.39 | 0.51 | 0.47 | n/a | ||
| Lauss 2017 | Melanoma | ACT | 10/15 | 0.69 | 0.78 | 0.71 | 0.76 |
| Kim 2018 | Gastric | PD1 | 12/33 | 0.19 | 0.88 | 0.80 | n/a |
| Hugo 2016 | Melanoma | PD1 | 14/12 | 0.28 | 0.60 | 0.49 | 0.68 |
| Hee 2020 | NSCLC_Oncomine | PD1 | 9/12 | n/a | 0.45 | 0.56 | n/a |
| Gide 2019 | Melanoma | PD1 | 19/22 | 0.47 | 0.88 | 0.86 | n/a |
| PD1 + CTLA4 | 21/11 | 0.52 | 0.79 | 0.74 | n/a | ||
| Chen 2016 | Melanoma | PD1_Prog | 6/9 | n/a | 0.54 | 0.61 | n/a |
| CTLA4 | 5/11 | n/a | 0.42 | 0.67 | n/a | ||
| Braun 2020 | Kidney | PD1 | 201/94 | 0.58 | 0.56 | 0.60 | 0.56 |
| Characteristics | Total (N) | Univariate Analysis | Multivariate Analysis | ||
|---|---|---|---|---|---|
| Hazard Ratio (95% CI) | p Value | Hazard Ratio (95% CI) | p Value | ||
| FBLN5 expression | 100 | ||||
| Low | 50 | Reference | |||
| High | 50 | 2.396 (1.102–5.205) | 0.027 | 2.558 (1.162–5.632) | 0.020 |
| Sex | 100 | ||||
| Male | 72 | Reference | |||
| Female | 28 | 0.851 (0.362–2.002) | 0.712 | ||
| Age | 100 | 0.992 (0.957–1.028) | 0.646 | ||
| BMI | 100 | 0.944 (0.845–1.054) | 0.303 | ||
| Tumor infiltration pattern | 100 | ||||
| INFa | 20 | Reference | |||
| INFb | 16 | 1.484 (0.371–5.937) | 0.577 | ||
| INFc | 48 | 1.761 (0.584–5.311) | 0.315 | ||
| N/A | 16 | 1.823 (0.489–6.790) | 0.371 | ||
| Lymphatic infiltration | 100 | ||||
| Negative | 55 | Reference | |||
| Positive | 45 | 0.940 (0.445–1.988) | 0.872 | ||
| Venous infiltration | 100 | ||||
| Negative | 70 | Reference | |||
| Positive | 30 | 0.592 (0.240–1.460) | 0.255 | ||
| Nerve infiltration | 100 | ||||
| Negative | 25 | Reference | |||
| Positive | 75 | 2.243 (0.778–6.471) | 0.135 | ||
| T stage | 100 | ||||
| T1 | 4 | Reference | |||
| T2 | 13 | 0.595 (0.054–6.565) | 0.672 | ||
| T3 | 45 | 1.009 (0.130–7.821) | 0.993 | ||
| T4 | 38 | 1.709 (0.225–12.999) | 0.605 | ||
| pTNM stage | 100 | ||||
| I | 10 | Reference | |||
| II | 32 | 2.155 (0.259–17.902) | 0.477 | ||
| III | 58 | 4.558 (0.613–33.907) | 0.138 | ||
| Metastatic lymph node ratio | 100 | 14.056 (3.348–59.004) | <0.001 | 7.133 (1.241–41.011) | 0.028 |
| Borrmann type | 100 | ||||
| I | 7 | Reference | |||
| II | 19 | 0.291 (0.041–2.068) | 0.217 | ||
| III | 68 | 1.003 (0.236–4.270) | 0.997 | ||
| IV | 6 | 1.214 (0.171–8.621) | 0.847 | ||
| Post-operative chemotherapy | 100 | ||||
| Without | 97 | Reference | |||
| With | 3 | 1.211 (0.164–8.915) | 0.851 | ||
| Tumor location | 100 | ||||
| Lower third | 54 | Reference | |||
| Middle and Upper third | 42 | 1.866 (0.847–4.113) | 0.122 | 1.589 (0.676–3.734) | 0.289 |
| Entire stomach | 4 | 7.426 (2.017–27.337) | 0.003 | 2.869 (0.565–14.569) | 0.204 |
| Histological type | 100 | ||||
| Well to moderately differentiated | 46 | Reference | |||
| Poorly differentiated | 26 | 0.592 (0.215–1.629) | 0.310 | ||
| Signet ring cell | 20 | 1.126 (0.459–2.764) | 0.795 | ||
| Mucinous | 8 | 0.323 (0.043–2.447) | 0.274 | ||
| HER2 expression | 100 | ||||
| Positive | 18 | Reference | |||
| Negative | 82 | 0.602 (0.256–1.418) | 0.246 | ||
| CEA | 100 | ||||
| ≤5 ng/mL | 86 | Reference | |||
| >5 ng/mL | 14 | 0.679 (0.205–2.250) | 0.526 | ||
| CA-199 | 100 | ||||
| ≤37 U/mL | 88 | Reference | |||
| >37 U/mL | 12 | 1.745 (0.663–4.593) | 0.260 | ||
| CA724 | 100 | ||||
| ≤6 U/mL | 74 | Reference | |||
| >6 U/mL | 26 | 1.096 (0.483–2.490) | 0.826 | ||
| FBLN5 | 619 | 1.004 (1.001–1.007) | <0.01 | 1.003 (0.998–1.007) | 0.235 |
| ELN | 619 | 1.002 (1.000–1.003) | <0.05 | 1.000 (0.998–1.003) | 0.698 |
| LOX | 619 | 1.005 (1.001–1.009) | <0.05 | 1.003 (0.998–1.008) | 0.197 |
| LOXL1 | 619 | 1.004 (0.999–1.009) | 0.096 | ||
| LOXL2 | 619 | 1.002 (0.997–1.006) | 0.499 | ||
| LOXL3 | 619 | 1.030 (0.992–1.069) | 0.121 | ||
| LOXL4 | 619 | 1.012 (0.999–1.025) | 0.062 | <0.05 | |
| RiskScore | 619 | 2.718 (1.444–5.116) | <0.01 | 2.226 (1.139–4.353) | |
| pTNM stage | 605 | <0.001 | |||
| Stage 1 | 81 | Reference | Reference | <0.01 | |
| Stage 2 | 160 | 2.691 (1.395–5.191) | <0.01 | 2.491 (1.287–4.823) | <0.001 |
| Stage 3 | 312 | 4.854 (2.633–8.947) | <0.001 | 4.645 (2.510–8.596) | <0.001 |
| Stage 4 | 52 | 10.611 (5.412–20.806) | <0.001 | 12.565 (6.368–24.793) | |
| Gender | 619 | 0.371 | |||
| Female | 221 | Reference | |||
| Male | 398 | 1.123 (0.870–1.449) | 0.373 | ||
| Age | 616 | 1.017 (1.007–1.028) | <0.01 | 1.025 (1.013–1.036) | <0.001 |
| Characteristic | High Expression | Low Expression | p |
|---|---|---|---|
| n | 116 | 64 | |
| Sex, n (%) | 0.066 | ||
| Female | 24 (13.3%) | 22 (12.2%) | |
| Male | 92 (51.1%) | 42 (23.3%) | |
| Age, n (%) | 0.173 | ||
| <60 | 59 (32.8%) | 25 (13.9%) | |
| ≥60 | 57 (31.7%) | 39 (21.7%) | |
| BMI, n (%) | 0.355 | ||
| <24 | 80 (44.4%) | 39 (21.7%) | |
| ≥24 | 36 (20%) | 25 (13.9%) | |
| Tumor infiltration pattern, n (%) | 0.037 | ||
| INFa | 19 (10.6%) | 17 (9.4%) | |
| INFb | 36 (20%) | 8 (4.4%) | |
| INFc | 41 (22.8%) | 27 (15%) | |
| N/A | 20 (11.1%) | 12 (6.7%) | |
| Lymphatic infiltration, n (%) | 0.050 | ||
| Negative | 59 (32.8%) | 43 (23.9%) | |
| Positive | 57 (31.7%) | 21 (11.7%) | |
| Venous infiltration, n (%) | 0.209 | ||
| Negative | 81 (45%) | 51 (28.3%) | |
| Positive | 35 (19.4%) | 13 (7.2%) | |
| Nerve infiltration, n (%) | 0.179 | ||
| Negative | 26 (14.4%) | 21 (11.7%) | |
| Positive | 90 (50%) | 43 (23.9%) | |
| T stage, n (%) | 0.241 | ||
| T1 | 6 (3.3%) | 4 (2.2%) | |
| T2 | 14 (7.8%) | 13 (7.2%) | |
| T3 | 42 (23.3%) | 26 (14.4%) | |
| T4 | 54 (30%) | 21 (11.7%) | |
| N stage, n (%) | 0.046 | ||
| N0 | 25 (13.9%) | 25 (13.9%) | |
| N1 | 24 (13.3%) | 12 (6.7%) | |
| N2 | 32 (17.8%) | 9 (5%) | |
| N3 | 35 (19.4%) | 18 (10%) | |
| pTNM stage, n (%) | 0.065 | ||
| I | 10 (5.6%) | 13 (7.2%) | |
| II | 36 (20%) | 20 (11.1%) | |
| III | 70 (38.9%) | 31 (17.2%) | |
| Metastatic lymph node ratio, n (%) | 0.510 | ||
| <0.3 | 87 (48.3%) | 53 (29.4%) | |
| ≥0.6 | 9 (5%) | 3 (1.7%) | |
| 0.3≥, <0.6 | 20 (11.1%) | 8 (4.4%) | |
| Borrmann type, n (%) | 0.187 | ||
| 1 | 8 (4.4%) | 7 (3.9%) | |
| 2 | 32 (17.8%) | 17 (9.4%) | |
| 3 | 62 (34.4%) | 38 (21.1%) | |
| 4 | 14 (7.8%) | 2 (1.1%) | |
| Post-operative chemotherapy, n (%) | 1.000 | ||
| With | 3 (1.7%) | 1 (0.6%) | |
| Without | 113 (62.8%) | 63 (35%) | |
| Tumor location, n (%) | 0.780 | ||
| Entire stomach | 4 (2.2%) | 2 (1.1%) | |
| Lower third | 65 (36.1%) | 32 (17.8%) | |
| Middle and Upper third | 47 (26.1%) | 30 (16.7%) | |
| Histological type, n (%) | 0.079 | ||
| Mucinous | 13 (7.2%) | 5 (2.8%) | |
| Poorly differentiated | 33 (18.3%) | 11 (6.1%) | |
| Signet ring cell | 26 (14.4%) | 11 (6.1%) | |
| Well to moderately differentiated | 44 (24.4%) | 37 (20.6%) | |
| HER2 expression, n (%) | 1.000 | ||
| Negative | 100 (55.6%) | 55 (30.6%) | |
| Positive | 16 (8.9%) | 9 (5%) | |
| CEA, n (%) | 0.434 | ||
| >5 ng/mL | 17 (9.4%) | 6 (3.3%) | |
| ≤5 ng/mL | 99 (55%) | 58 (32.2%) | |
| CA-199, n (%) | 0.114 | ||
| >37 U/mL | 18 (10%) | 4 (2.2%) | |
| ≤37 U/mL | 98 (54.4%) | 60 (33.3%) | |
| CA724, n (%) | 1.000 | ||
| >6 U/mL | 30 (16.7%) | 17 (9.4%) | |
| ≤6 U/mL | 86 (47.8%) | 47 (26.1%) |
Disclaimer/Publisher’s Note: The statements, opinions and data contained in all publications are solely those of the individual author(s) and contributor(s) and not of MDPI and/or the editor(s). MDPI and/or the editor(s) disclaim responsibility for any injury to people or property resulting from any ideas, methods, instructions or products referred to in the content. |
© 2023 by the authors. Licensee MDPI, Basel, Switzerland. This article is an open access article distributed under the terms and conditions of the Creative Commons Attribution (CC BY) license (https://creativecommons.org/licenses/by/4.0/).
Share and Cite
Bian, X.; Yin, S.; Yin, X.; Fang, T.; Wang, Y.; Yang, S.; Jiang, X.; Xue, Y.; Ye, F.; Zhang, L. Clinical and Biological Significances of FBLN5 in Gastric Cancer. Cancers 2023, 15, 553. https://doi.org/10.3390/cancers15020553
Bian X, Yin S, Yin X, Fang T, Wang Y, Yang S, Jiang X, Xue Y, Ye F, Zhang L. Clinical and Biological Significances of FBLN5 in Gastric Cancer. Cancers. 2023; 15(2):553. https://doi.org/10.3390/cancers15020553
Chicago/Turabian StyleBian, Xiulan, Shengjie Yin, Xin Yin, Tianyi Fang, Yufei Wang, Shuo Yang, Xinju Jiang, Yingwei Xue, Fei Ye, and Lei Zhang. 2023. "Clinical and Biological Significances of FBLN5 in Gastric Cancer" Cancers 15, no. 2: 553. https://doi.org/10.3390/cancers15020553
APA StyleBian, X., Yin, S., Yin, X., Fang, T., Wang, Y., Yang, S., Jiang, X., Xue, Y., Ye, F., & Zhang, L. (2023). Clinical and Biological Significances of FBLN5 in Gastric Cancer. Cancers, 15(2), 553. https://doi.org/10.3390/cancers15020553

