Understanding the Clinical Significance of MUC5AC in Biliary Tract Cancers
Abstract
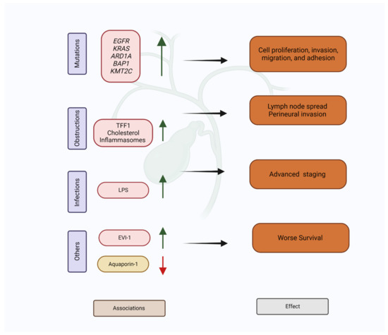
Simple Summary
Abstract
1. Introduction
2. Overview of Mucins and MUC5AC
3. MUC5AC Expression in Biliary Tissues (Normal, Benign Disease, and Premalignant)
3.1. Normal Biliary Tissues
3.2. Benign Biliary Disease
3.3. Premalignant Biliary Diseases
4. MUC5AC Expression in BTC Tissue
5. MUC5AC in Biliary Pathogenesis and Carcinogenesis
6. Does MUC5AC Have Diagnostic Value in BTC?
6.1. Tissue MUC5AC Testing
6.2. Serum MUC5AC Testing
| Study | Tumor Type: (n Samples) | Comparison Group(s) | Specimen Source | Lab Technique | MUC5AC Antibody Variant and Dilution Used | Immature or Mature MUC5AC? | Cut-off Threshold for Positivity | Positive vs. Negative MUC5AC Tumors (N) | Sensitivity and Specificity of MUC5AC for BTC | AUC |
|---|---|---|---|---|---|---|---|---|---|---|
| Wongkham 2003 * [95] | CCA (various types): 179 | Hepato-pancreato-GI cancers: 60; BBD: 62; Active opisthorchiasis: 60; Healthy: 74. | Serum | Immuno-blotting | MAN-5ACI, 1:10,000 | Mature | ND | 112 vs. 67 | 62.6%; 96.9% A | ND |
| Bamrungphon 2007 * [133] | CCA (various types): 169 | BBD: 30; GI cancers: 30; Active opisthorchiasis: 30; Healthy: 30. | Serum | Sandwich ELISA | mAB-22C5, 5 microgm/mL | Mature | OD 0.074 | 120 vs. 49 | 71.01%; 90% B | 0.8141 (95% CI: 0.763–0.864) |
| Matull 2008 * [37] | BTC (Perihilar CCA, ECC, and GBC): 39 | PSC: 7; non-biliary malignancy: 5; BBD: 15. | Serum | Western blot | Lum5-1 EU-batch, 1:600 | Mature | See below C | 17 vs. 22 | 44% D; 96% E | ND |
| Silsirivanit 2011 * [40] | CCA (various types): 97 | BBD: 43; non-biliary malignancy: 47; Active opisthorchiasis: 52; healthy: 51. | Serum | Lectin-capture ELISA | S121, 1 microgm/mL | Mature | OD 450 nm | 85 vs. 12 | 87.63%; 89.58% F | 0.956 (95% CI: 0.934–0.977) |
| Danese 2014 * [132] | CCA (various types, 85% perihilar CCA): 26 | BBD (Cholelithiasis: 10; Cholangitis: 10) | Serum | ELISA | ELISA kit from USCN Life Science | Unknown | 10.5 ng/mL | ND | 80.00%; 73.1% G | 0.82 (95% CI: 0.68–0.92) |
| Bile | ELISA | 6.25 ng/mL | ND | 75.00%; 76.9% H | 0.85 (95% CI: 0.71–0.93) | |||||
| Serum/bile ratio | ELISA | Serum/bile ratio 0.85 | ND | 92.30%; 95% | 0.97 K (95% CI: 0.87–0.99) | |||||
| Ruzzenente 2014 * [38] | BTC (Perihilar CCA, ICC, ECC, and GBC): 49 | Cholelithiasis: 20; Hepatolithiasis: 3; Healthy: 16. | Serum | ELISA | ELISA kit from USCN Life Science | Unknown | 10.5 ng/mL | ND | 71%; 94.7% L | 0.909 |
| Silsirivanit 2013 [42] | CCA (various types): 96 | BBD: 39; Active opisthorchiasis: 52; non-biliary GI malignancy: 48; Healthy: 51. | Serum | Sandwich ELISA | CA-S27, 1 microgm/mL | Mature | OD 0.0268 nm | 84 vs. 12 | 87.5%; 58.8% M | 0.822 (p < 0.001 for distinguishing CCA from control groups) |
| Cuenco 2018 [43] | CCA (various types): 66 | PSC: 62 | Serum | ELISA | ELISA kit from Elabscience | Unknown | 0.67 ng/mL | ND | 60.6%; 82.3% N | 0.72 P (95% CI: 0.631–0.809) |
| Kimawaha 2021 [135] | CCA (various types): 40 | Non-biliary GI malignancy: 40; Healthy: 40 | Serum | Sandwich ELISA | CSB-E10109h ELISA kit from Cusabio | Unknown | 104.6 ng/mL (for CCA vs. healthy) Q | ND | 52.5% R 77.5% S | 0.639 (95% CI: 0.517–0.762) |
7. Does MUC5AC Have Prognostic Relevance in BTC?
7.1. Tissue MUC5AC Testing
7.2. Serum MUC5AC Testing
8. Discussion, Future Directions
9. Conclusions
Supplementary Materials
Author Contributions
Funding
Acknowledgments
Conflicts of Interest
References
- Razumilava, N.; Gores, G.J. Classification, diagnosis, and management of cholangiocarcinoma. Clin. Gastroenterol. Hepatol. 2013, 11, 13–21. [Google Scholar] [CrossRef] [PubMed]
- Blechacz, B.; Komuta, M.; Roskams, T.; Gores, G.J. Clinical diagnosis and staging of cholangiocarcinoma. Nat. Rev. Gastroenterol. Hepatol. 2011, 8, 512–522. [Google Scholar] [CrossRef]
- Ouyang, G.; Liu, Q.; Wu, Y.; Liu, Z.; Lu, W.; Li, S.; Pan, G.; Chen, X. The global, regional, and national burden of gallbladder and biliary tract cancer and its attributable risk factors in 195 countries and territories, 1990 to 2017: A systematic analysis for the Global Burden of Disease Study 2017. Cancer 2021, 127, 2238–2250. [Google Scholar] [CrossRef] [PubMed]
- Tella, S.H.; Kommalapati, A.; Borad, M.J.; Mahipal, A. Second-line therapies in advanced biliary tract cancers. Lancet Oncol. 2020, 21, e29–e41. [Google Scholar] [CrossRef] [PubMed]
- Blechacz, B.; Gores, G.J. Cholangiocarcinoma: Advances in pathogenesis, diagnosis, and treatment. Hepatology 2008, 48, 308–321. [Google Scholar] [CrossRef] [PubMed]
- Howlader, N.; Noone, A.; Krapcho, M.; Miller, D.; Bishop, K.; Kosary, C.; Yu, M.; Ruhl, J.; Tatalovich, Z.; Mariotto, A.; et al. SEER Cancer Statistics Review 1975–2014; National Cancer Institute (NCI): Rockville, MD, USA, 2017. [Google Scholar]
- Neumann, U.P.; Schmeding, M. Role of surgery in cholangiocarcinoma: From resection to transplantation. Best Pract. Res. Clin. Gastroenterol. 2015, 29, 295–308. [Google Scholar] [CrossRef] [PubMed]
- Jung, S.J.; Woo, S.M.; Park, H.K.; Lee, W.J.; Han, M.A.; Han, S.S.; Kim, S.H.; Park, S.J.; Kim, T.H.; Koh, Y.H.; et al. Patterns of initial disease recurrence after resection of biliary tract cancer. Oncology 2012, 83, 83–90. [Google Scholar] [CrossRef] [PubMed]
- Oh, D.Y.; He, A.R.; Qin, S.; Chen, L.T.; Okusaka, T.; Vogel, A.; Kim, J.W.; Suksombooncharoen, T.; Lee, M.A.; Kitano, M.; et al. A phase 3 randomized, double-blind, placebo-controlled study of durvalumab in combination with gemcitabine plus cisplatin (GemCis) in patients (pts) with advanced biliary tract cancer (BTC): TOPAZ-1. J. Clin. Oncol. 2022, 40, 378. [Google Scholar] [CrossRef]
- Valle, J.; Wasan, H.; Palmer, D.H.; Cunningham, D.; Anthoney, A.; Maraveyas, A.; Madhusudan, S.; Iveson, T.; Hughes, S.; Pereira, S.P.; et al. Cisplatin plus gemcitabine versus gemcitabine for biliary tract cancer. N. Engl. J. Med. 2010, 362, 1273–1281. [Google Scholar] [CrossRef] [PubMed]
- Drilon, A.; Laetsch, T.W.; Kummar, S.; DuBois, S.G.; Lassen, U.N.; Demetri, G.D.; Nathenson, M.; Doebele, R.C.; Farago, A.F.; Pappo, A.S.; et al. Efficacy of Larotrectinib in TRK Fusion-Positive Cancers in Adults and Children. N. Engl. J. Med. 2018, 378, 731–739. [Google Scholar] [CrossRef]
- Doebele, R.C.; Drilon, A.; Paz-Ares, L.; Siena, S.; Shaw, A.T.; Farago, A.F.; Blakely, C.M.; Seto, T.; Cho, B.C.; Tosi, D.; et al. Entrectinib in patients with advanced or metastatic NTRK fusion-positive solid tumours: Integrated analysis of three phase 1–2 trials. Lancet Oncol. 2020, 21, 271–282. [Google Scholar] [CrossRef]
- Abou-Alfa, G.K.; Bibeau, K.; Schultz, N.; Yaqubie, A.; Millang, B.M.; Ren, H.; Feliz, L. Effect of FGFR2 Alterations on Survival in Patients Receiving Systemic Chemotherapy for Intrahepatic Cholangiocarcinoma. J. Clin. Oncol. 2021, 39, 303. [Google Scholar] [CrossRef]
- Javle, M.M.; Bridgewater, J.A.; Gbolahan, O.B.; Jungels, C.; Cho, M.T.; Papadopoulos, K.P.; Thistlethwaite, F.C.; Canon, J.-L.R.; Cheng, L.; Ioannidis, S.; et al. A Phase I/II Study of Safety and Efficacy of the Arginase Inhibitor INCB001158 Plus Chemotherapy in Patients (Pts) with Advanced Biliary Tract Cancers. J. Clin. Oncol. 2021, 39, 311. [Google Scholar] [CrossRef]
- Abou-Alfa, G.K.; Macarulla, T.; Javle, M.M.; Kelley, R.K.; Lubner, S.J.; Adeva, J.; Cleary, J.M.; Catenacci, D.V.; Borad, M.J.; Bridgewater, J.; et al. Ivosidenib in IDH1-mutant, chemotherapy-refractory cholangiocarcinoma (ClarIDHy): A multicentre, randomised, double-blind, placebo-controlled, phase 3 study. Lancet Oncol. 2020, 21, 796–807. [Google Scholar] [CrossRef] [PubMed]
- Le, D.T.; Durham, J.N.; Smith, K.N.; Wang, H.; Bartlett, B.R.; Aulakh, L.K.; Lu, S.; Kemberling, H.; Wilt, C.; Luber, B.S.; et al. Mismatch repair deficiency predicts response of solid tumors to PD-1 blockade. Science 2017, 357, 409–413. [Google Scholar] [CrossRef] [PubMed]
- Zhu, A.X.; Macarulla, T.; Javle, M.M.; Kelley, R.K.; Lubner, S.J.; Adeva, J.; Cleary, J.M.; Catenacci, D.V.T.; Borad, M.J.; Bridgewater, J.A.; et al. Final Overall Survival Efficacy Results of Ivosidenib for Patients with Advanced Cholangiocarcinoma With IDH1 Mutation: The Phase 3 Randomized Clinical ClarIDHy Trial. JAMA Oncol. 2021, 7, 1669–1677. [Google Scholar] [CrossRef]
- Subbiah, V.; Lassen, U.; Gasal, E.; Burgess, P.; Wainberg, Z.A. Dabrafenib plus trametinib in patients with BRAF V600E-mutated biliary tract cancer—Authors’ reply. Lancet Oncol 2020, 21, e516. [Google Scholar] [CrossRef] [PubMed]
- Siegel, R.L.; Miller, K.D.; Fuchs, H.E.; Jemal, A. Cancer Statistics, 2021. CA Cancer J. Clin. 2021, 71, 7–33. [Google Scholar] [CrossRef] [PubMed]
- Forner, A.; Vidili, G.; Rengo, M.; Bujanda, L.; Ponz-Sarvisé, M.; Lamarca, A. Clinical presentation, diagnosis and staging of cholangiocarcinoma. Liver Int. 2019, 39, 98–107. [Google Scholar] [CrossRef] [PubMed]
- Woods, E.; Le, D.; Jakka, B.K.; Manne, A. Changing Landscape of Systemic Therapy in Biliary Tract Cancer. Cancers 2022, 14, 2137. [Google Scholar] [CrossRef] [PubMed]
- Tshering, G.; Dorji, P.W.; Chaijaroenkul, W.; Na-Bangchang, K. Biomarkers for the Diagnosis of Cholangiocarcinoma: A Systematic Review. Am. J. Trop. Med. Hyg. 2018, 98, 1788–1797. [Google Scholar] [CrossRef] [PubMed]
- Liang, B.; Zhong, L.; He, Q.; Wang, S.; Pan, Z.; Wang, T.; Zhao, Y. Diagnostic Accuracy of Serum CA19-9 in Patients with Cholangiocarcinoma: A Systematic Review and Meta-Analysis. Med. Sci. Monit. 2015, 21, 3555–3563. [Google Scholar] [CrossRef] [PubMed]
- Zhou, X. Meta-analysis of the diagnostic performance of serum carbohydrate antigen 19-9 for the detection of gallbladder cancer. Int. J. Biol. Markers 2022, 37, 81–89. [Google Scholar] [CrossRef] [PubMed]
- Macias, R.I.R.; Kornek, M.; Rodrigues, P.M.; Paiva, N.A.; Castro, R.E.; Urban, S.; Pereira, S.P.; Cadamuro, M.; Rupp, C.; Loosen, S.H.; et al. Diagnostic and prognostic biomarkers in cholangiocarcinoma. Liver Int. 2019, 39, 108–122. [Google Scholar] [CrossRef]
- Ince, A.T.; Yildiz, K.; Baysal, B.; Danalioglu, A.; Kocaman, O.; Tozlu, M.; Gangarapu, V.; Kemik, A.S.; Uysal, O.; Senturk, H. Roles of serum and biliary CEA, CA19-9, VEGFR3, and TAC in differentiating between malignant and benign biliary obstructions. Turk. J. Gastroenterol. 2014, 25, 162–169. [Google Scholar] [CrossRef] [PubMed]
- Li, Y.; Li, D.J.; Chen, J.; Liu, W.; Li, J.W.; Jiang, P.; Zhao, X.; Guo, F.; Li, X.W.; Wang, S.G. Application of Joint Detection of AFP, CA19-9, CA125 and CEA in Identification and Diagnosis of Cholangiocarcinoma. Asian Pac. J. Cancer Prev. 2015, 16, 3451–3455. [Google Scholar] [CrossRef]
- Loosen, S.H.; Roderburg, C.; Kauertz, K.L.; Koch, A.; Vucur, M.; Schneider, A.T.; Binnebösel, M.; Ulmer, T.F.; Lurje, G.; Schoening, W.; et al. CEA but not CA19-9 is an independent prognostic factor in patients undergoing resection of cholangiocarcinoma. Sci. Rep. 2017, 7, 16975. [Google Scholar] [CrossRef] [PubMed]
- Wang, Y.; Li, J.; Xia, Y.; Gong, R.; Wang, K.; Yan, Z.; Wan, X.; Liu, G.; Wu, D.; Shi, L.; et al. Prognostic nomogram for intrahepatic cholangiocarcinoma after partial hepatectomy. J. Clin. Oncol. 2013, 31, 1188–1195. [Google Scholar] [CrossRef] [PubMed]
- Doussot, A.; Groot-Koerkamp, B.; Wiggers, J.K.; Chou, J.; Gonen, M.; DeMatteo, R.P.; Allen, P.J.; Kingham, P.T.; D’Angelica, M.I.; Jarnagin, W.R. Outcomes after Resection of Intrahepatic Cholangiocarcinoma: External Validation and Comparison of Prognostic Models. J. Am. Coll. Surg. 2015, 221, 452–461. [Google Scholar] [CrossRef] [PubMed]
- Kondo, N.; Murakami, Y.; Uemura, K.; Sudo, T.; Hashimoto, Y.; Sasaki, H.; Sueda, T. Elevated perioperative serum CA 19-9 levels are independent predictors of poor survival in patients with resectable cholangiocarcinoma. J. Surg. Oncol. 2014, 110, 422–429. [Google Scholar] [CrossRef] [PubMed]
- Cai, W.K.; Lin, J.J.; He, G.H.; Wang, H.; Lu, J.H.; Yang, G.S. Preoperative serum CA19-9 levels is an independent prognostic factor in patients with resected hilar cholangiocarcinoma. Int. J. Clin. Exp. Pathol. 2014, 7, 7890–7898. [Google Scholar] [PubMed]
- Liu, S.L.; Song, Z.F.; Hu, Q.G.; Shan, D.; Hu, S.B.; Li, J.; Zheng, Q.C. Serum carbohydrate antigen (CA) 19-9 as a prognostic factor in cholangiocarcinoma: A meta-analysis. Front. Med. China 2010, 4, 457–462. [Google Scholar] [CrossRef] [PubMed]
- Moro, A.; Mehta, R.; Sahara, K.; Tsilimigras, D.I.; Paredes, A.Z.; Farooq, A.; Hyer, J.M.; Endo, I.; Shen, F.; Guglielmi, A.; et al. The Impact of Preoperative CA19-9 and CEA on Outcomes of Patients with Intrahepatic Cholangiocarcinoma. Ann. Surg. Oncol. 2020, 27, 2888–2901. [Google Scholar] [CrossRef]
- Parra-Robert, M.; Santos, V.M.; Canis, S.M.; Pla, X.F.; Fradera, J.M.A.; Porto, R.M. Relationship Between CA 19.9 and the Lewis Phenotype: Options to Improve Diagnostic Efficiency. Anticancer. Res. 2018, 38, 5883–5888. [Google Scholar] [CrossRef] [PubMed]
- Xuan, J.; Li, J.; Zhou, Z.; Zhou, R.; Xu, H.; Wen, W. The diagnostic performance of serum MUC5AC for cholangiocarcinoma: A systematic review and meta-analysis. Medicine 2016, 95, e3513. [Google Scholar] [CrossRef] [PubMed]
- Matull, W.R.; Andreola, F.; Loh, A.; Adiguzel, Z.; Deheragoda, M.; Qureshi, U.; Batra, S.K.; Swallow, D.M.; Pereira, S.P. MUC4 and MUC5AC are highly specific tumour-associated mucins in biliary tract cancer. Br J Cancer 2008, 98, 1675–1681. [Google Scholar] [CrossRef] [PubMed]
- Ruzzenente, A.; Iacono, C.; Conci, S.; Bertuzzo, F.; Salvagno, G.; Ruzzenente, O.; Campagnaro, T.; Valdegamberi, A.; Pachera, S.; Bagante, F.; et al. A novel serum marker for biliary tract cancer: Diagnostic and prognostic values of quantitative evaluation of serum mucin 5AC (MUC5AC). Surgery 2014, 155, 633–639. [Google Scholar] [CrossRef] [PubMed]
- Abe, T.; Amano, H.; Shimamoto, F.; Hattori, M.; Kuroda, S.; Kobayashi, T.; Tashiro, H.; Ohdan, H. Prognostic evaluation of mucin-5AC expression in intrahepatic cholangiocarcinoma, mass-forming type, following hepatectomy. Eur. J. Surg. Oncol. 2015, 41, 1515–1521. [Google Scholar] [CrossRef] [PubMed]
- Silsirivanit, A.; Araki, N.; Wongkham, C.; Pairojkul, C.; Narimatsu, Y.; Kuwahara, K.; Narimatsu, H.; Wongkham, S.; Sakaguchi, N. A novel serum carbohydrate marker on mucin 5AC: Values for diagnostic and prognostic indicators for cholangiocarcinoma. Cancer 2011, 117, 3393–3403. [Google Scholar] [CrossRef] [PubMed]
- Boonla, C.; Wongkham, S.; Sheehan, J.K.; Wongkham, C.; Bhudhisawasdi, V.; Tepsiri, N.; Pairojkul, C. Prognostic value of serum MUC5AC mucin in patients with cholangiocarcinoma. Cancer 2003, 98, 1438–1443. [Google Scholar] [CrossRef] [PubMed]
- Silsirivanit, A.; Araki, N.; Wongkham, C.; Vaeteewoottacharn, K.; Pairojkul, C.; Kuwahara, K.; Narimatsu, Y.; Sawaki, H.; Narimatsu, H.; Okada, S.; et al. CA-S27: A novel Lewis a associated carbohydrate epitope is diagnostic and prognostic for cholangiocarcinoma. Cancer Sci. 2013, 104, 1278–1284. [Google Scholar] [CrossRef] [PubMed]
- Cuenco, J.; Wehnert, N.; Blyuss, O.; Kazarian, A.; Whitwell, H.J.; Menon, U.; Dawnay, A.; Manns, M.P.; Pereira, S.P.; Timms, J.F. Identification of a serum biomarker panel for the differential diagnosis of cholangiocarcinoma and primary sclerosing cholangitis. Oncotarget 2018, 9, 17430–17442. [Google Scholar] [CrossRef] [PubMed]
- Aishima, S.; Kuroda, Y.; Nishihara, Y.; Taguchi, K.; Taketomi, A.; Maehara, Y.; Tsuneyoshi, M. Gastric mucin phenotype defines tumour progression and prognosis of intrahepatic cholangiocarcinoma: Gastric foveolar type is associated with aggressive tumour behaviour. Histopathology 2006, 49, 35–44. [Google Scholar] [CrossRef] [PubMed]
- Hollingsworth, M.A.; Swanson, B.J. Mucins in cancer: Protection and control of the cell surface. Nat. Rev. Cancer 2004, 4, 45–60. [Google Scholar] [CrossRef]
- Corfield, A.P. Mucins: A biologically relevant glycan barrier in mucosal protection. Biochim. Biophys. Acta 2015, 1850, 236–252. [Google Scholar] [CrossRef] [PubMed]
- Kebouchi, M.; Hafeez, Z.; Le Roux, Y.; Dary-Mourot, A.; Genay, M. Importance of digestive mucus and mucins for designing new functional food ingredients. Food Res. Int. 2020, 131, 108906. [Google Scholar] [CrossRef] [PubMed]
- Grondin, J.A.; Kwon, Y.H.; Far, P.M.; Haq, S.; Khan, W.I. Mucins in Intestinal Mucosal Defense and Inflammation: Learning From Clinical and Experimental Studies. Front. Immunol. 2020, 11, 2054. [Google Scholar] [CrossRef] [PubMed]
- Kasprzak, A.; Adamek, A. Mucins: The Old, the New and the Promising Factors in Hepatobiliary Carcinogenesis. Int. J. Mol. Sci. 2019, 20, 1288. [Google Scholar] [CrossRef]
- Park, S.Y.; Roh, S.J.; Kim, Y.N.; Kim, S.Z.; Park, H.S.; Jang, K.Y.; Chung, M.J.; Kang, M.J.; Lee, D.G.; Moon, W.S. Expression of MUC1, MUC2, MUC5AC and MUC6 in cholangiocarcinoma: Prognostic impact. Oncol. Rep. 2009, 22, 649–657. [Google Scholar] [CrossRef]
- Carraway, K.L.; Ramsauer, V.P.; Haq, B.; Carraway, C.A.C. Cell signaling through membrane mucins. BioEssays 2003, 25, 66–71. [Google Scholar] [CrossRef] [PubMed]
- Espinoza, J.A.; Riquelme, I.; Sagredo, E.A.; Rosa, L.; García, P.; Bizama, C.; Apud-Bell, M.; Leal, P.; Weber, H.; Benavente, F.; et al. Mucin 5B, carbonic anhydrase 9 and claudin 18 are potential theranostic markers of gallbladder carcinoma. Histopathology 2019, 74, 597–607. [Google Scholar] [CrossRef] [PubMed]
- Yoo, K.-S.; Choi, H.S.; Jun, D.W.; Lee, H.L.; Lee, O.Y.; Yoon, B.C.; Lee, K.G.; Paik, S.S.; Kim, Y.S.; Lee, J. MUC Expression in Gallbladder Epithelial Tissues in Cholesterol-Associated Gallbladder Disease. Gut Liver 2016, 10, 851–858. [Google Scholar] [CrossRef] [PubMed]
- van Klinken, B.J.W.; Dekker, J.; van Gool, S.A.; van Marle, J.; Büller, H.A.; Einerhand, A.W.C. MUC5B is the prominent mucin in human gallbladder and is also expressed in a subset of colonic goblet cells. Am. J. Physiol. 1998, 274, G871–G878. [Google Scholar] [CrossRef] [PubMed]
- Kufe, D.W. Mucins in cancer: Function, prognosis and therapy. Nat. Rev. Cancer 2009, 9, 874–885. [Google Scholar] [CrossRef] [PubMed]
- Thuwajit, P.; Chawengrattanachot, W.; Thuwajit, C.; Sripa, B.; Paupairoj, A.; Chau-In, S. Enhanced expression of mucin 6 glycoprotein in cholangiocarcinoma tissue from patients in Thailand as a prognostic marker for survival. J. Gastroenterol. Hepatol. 2008, 23, 771–778. [Google Scholar] [CrossRef]
- Duperat, V.G.; Audie, J.P.; Debailleul, V.; Laine, A.; Buisine, M.P.; Galiegue-Zouitina, S.; Pigny, P.; Degand, P.; Aubert, J.P.; Porchet, N. Characterization of the human mucin gene MUC5AC: A consensus cysteine-rich domain for 11p15 mucin genes? Biochem. J. 1995, 305, 211–219. [Google Scholar] [CrossRef] [PubMed]
- Krishn, S.R.; Ganguly, K.; Kaur, S.; Batra, S.K. Ramifications of secreted mucin MUC5AC in malignant journey: A holistic view. Carcinogenesis 2018, 39, 633–651. [Google Scholar] [CrossRef] [PubMed]
- National Library of Medicine (US); National Center for Biotechnology Information (NCBI). Gene. Available online: https://www.ncbi.nlm.nih.gov/gene/4586 (accessed on 4 December 2022).
- Luka, J.; Arlen, P.M.; Bristol, A. Development of a serum biomarker assay that differentiates tumor-associated MUC5AC (NPC-1C ANTIGEN) from normal MUC5AC. J. Biomed. Biotechnol. 2011, 2011, 934757. [Google Scholar] [CrossRef]
- Gold, D.V.; Lew, K.; Maliniak, R.; Hernandez, M.; Cardillo, T. Characterization of monoclonal antibody PAM4 reactive with a pancreatic cancer mucin. Int. J. Cancer 1994, 57, 204–210. [Google Scholar] [CrossRef] [PubMed]
- Kim, G.E.; Bae, H.I.; Park, H.U.; Kuan, S.F.; Crawley, S.C.; Ho, J.J.; Kim, Y.S. Aberrant expression of MUC5AC and MUC6 gastric mucins and sialyl Tn antigen in intraepithelial neoplasms of the pancreas. Gastroenterology 2002, 123, 1052–1060. [Google Scholar] [CrossRef] [PubMed]
- Wu, Y.M.; Nowack, D.D.; Omenn, G.S.; Haab, B.B. Mucin glycosylation is altered by pro-inflammatory signaling in pancreatic-cancer cells. J. Proteome Res. 2009, 8, 1876–1886. [Google Scholar] [CrossRef] [PubMed]
- Pan, S.; Chen, R.; Tamura, Y.; Crispin, D.A.; Lai, L.A.; May, D.H.; McIntosh, M.W.; Goodlett, D.R.; Brentnall, T.A. Quantitative glycoproteomics analysis reveals changes in N-glycosylation level associated with pancreatic ductal adenocarcinoma. J. Proteome Res. 2014, 13, 1293–1306. [Google Scholar] [CrossRef] [PubMed]
- Yue, T.; Goldstein, I.J.; Hollingsworth, M.A.; Kaul, K.; Brand, R.E.; Haab, B.B. The prevalence and nature of glycan alterations on specific proteins in pancreatic cancer patients revealed using antibody-lectin sandwich arrays. Mol. Cell. Proteom. 2009, 8, 1697–1707. [Google Scholar] [CrossRef]
- Pinto, R.; Carvalho, A.S.; Conze, T.; Magalhães, A.; Picco, G.; Burchell, J.M.; Taylor-Papadimitriou, J.; Reis, C.A.; Almeida, R.; Mandel, U.; et al. Identification of new cancer biomarkers based on aberrant mucin glycoforms by in situ proximity ligation. J. Cell. Mol. Med. 2012, 16, 1474–1484. [Google Scholar] [CrossRef] [PubMed]
- Battista, S.; Ambrosio, M.R.; Limarzi, F.; Gallo, G.; Saragoni, L. Molecular Alterations in Gastric Preneoplastic Lesions and Early Gastric Cancer. Int. J. Mol. Sci. 2021, 22, 6652. [Google Scholar] [CrossRef] [PubMed]
- Rico, S.D.; Schmalfeldt, B.; Müller, V.; Wölber, L.; Witzel, I.; Paluchowski, P.; von Leffern, I.; Heilenkötter, U.; Jacobsen, F.; Bernreuther, C.; et al. MUC5AC expression is linked to mucinous/endometroid subtype, absence of nodal metastasis and mismatch repair deficiency in ovarian cancer. Pathol. Res. Pract. 2021, 224, 153533. [Google Scholar] [CrossRef]
- Arpa, G.; Vanoli, A.; Grillo, F.; Fiocca, R.; Klersy, C.; Furlan, D.; Sessa, F.; Ardizzone, S.; Sampietro, G.; Macciomei, M.C.; et al. Prognostic relevance and putative histogenetic role of cytokeratin 7 and MUC5AC expression in Crohn’s disease-associated small bowel carcinoma. Virchows Arch. Int. J. Pathol. 2021, 479, 667–678. [Google Scholar] [CrossRef]
- Mitsuhashi, A.; Yamazawa, K.; Nagai, Y.; Tanaka, N.; Matsui, H.; Sekiya, S. Correlation between MUC5AC expression and the prognosis of patients with adenocarcinoma of the uterine cervix. Ann. Surg. Oncol. 2004, 11, 40–44. [Google Scholar] [CrossRef] [PubMed]
- Hazgui, M.; Weslati, M.; Boughriba, R.; Ounissi, D.; Bacha, D.; Bouraoui, S. MUC1 and MUC5AC implication in Tunisian colorectal cancer patients. Turk. J. Med. Sci. 2021, 51, 309–318. [Google Scholar] [CrossRef] [PubMed]
- Bauer, A.K.; Umer, M.; Richardson, V.L.; Cumpian, A.M.; Harder, A.Q.; Khosravi, N.; Azzegagh, Z.; Hara, N.M.; Ehre, C.; Mohebnasab, M.; et al. Requirement for MUC5AC in KRAS-dependent lung carcinogenesis. JCI Insight. 2018, 3, e120941. [Google Scholar] [CrossRef] [PubMed]
- Wang, S.; You, L.; Dai, M.; Zhao, Y. Mucins in pancreatic cancer: A well-established but promising family for diagnosis, prognosis and therapy. J. Cell. Mol. Med. 2020, 24, 10279–10289. [Google Scholar] [CrossRef] [PubMed]
- Bennett, E.P.; Mandel, U.; Clausen, H.; Gerken, T.A.; Fritz, T.A.; Tabak, L.A. Control of mucin-type O-glycosylation: A classification of the polypeptide GalNAc-transferase gene family. Glycobiology 2012, 22, 736–756. [Google Scholar] [CrossRef] [PubMed]
- Sheehan, J.K.; Kirkham, S.; Howard, M.; Woodman, P.; Kutay, S.; Brazeau, C.; Buckley, J.; Thornton, D.J. Identification of molecular intermediates in the assembly pathway of the MUC5AC mucin. J. Biol. Chem. 2004, 279, 15698–15705. [Google Scholar] [CrossRef] [PubMed]
- Ho, J.J.; Crawley, S.; Pan, P.L.; Farrelly, E.R.; Kim, Y.S. Secretion of MUC5AC mucin from pancreatic cancer cells in response to forskolin and VIP. Biochem. Biophys. Res. Commun. 2002, 294, 680–686. [Google Scholar] [CrossRef]
- Reis, C.A.; David, L.; Nielsen, P.A.; Clausen, H.; Mirgorodskaya, K.; Roepstorff, P.; Sobrinho-Simões, M. Immunohistochemical study of MUC5AC expression in human gastric carcinomas using a novel monoclonal antibody. Int. J. Cancer 1997, 74, 112–121. [Google Scholar] [CrossRef]
- Nollet, S.; Forgue-Lafitte, M.E.; Kirkham, P.; Bara, J. Mapping of two new epitopes on the apomucin encoded by MUC5AC gene: Expression in normal GI tract and colon tumors. Int. J. Cancer 2002, 99, 336–343. [Google Scholar] [CrossRef]
- Bartman, A.E.; Sanderson, S.J.; Ewing, S.L.; Niehans, G.A.; Wiehr, C.L.; Evans, M.K.; Ho, S.B. Aberrant expression of MUC5AC and MUC6 gastric mucin genes in colorectal polyps. Int. J. Cancer 1999, 80, 210–218. [Google Scholar] [CrossRef]
- Sasaki, M.; Nakanuma, Y.; Kim, Y.S. Expression of apomucins in the intrahepatic biliary tree in hepatolithiasis differs from that in normal liver and extrahepatic biliary obstruction. Hepatology 1998, 27, 54–61. [Google Scholar] [CrossRef] [PubMed]
- Thornton, D.J.; Carlstedt, I.; Howard, M.; Devine, P.L.; Price, M.R.; Sheehan, J.K. Respiratory mucins: Identification of core proteins and glycoforms. Biochem. J. 1996, 316, 967–975. [Google Scholar] [CrossRef] [PubMed]
- Thornton, D.J.; Gray, T.; Nettesheim, P.; Howard, M.; Koo, J.S.; Sheehan, J.K. Characterization of mucins from cultured normal human tracheobronchial epithelial cells. Am. J. Physiol. Lung. Cell. Mol. Physiol. 2000, 278, 1118–1128. [Google Scholar] [CrossRef] [PubMed]
- Rico, S.D.; Mahnken, M.; Büscheck, F.; Dum, D.; Luebke, A.M.; Kluth, M.; Hube-Magg, C.; Hinsch, A.; Höflmayer, D.; Möller-Koop, C.; et al. MUC5AC Expression in Various Tumor Types and Nonneoplastic Tissue: A Tissue Microarray Study on 10 399 Tissue Samples. Technol. Cancer Res. Treat. 2021, 20, 15330338211043328. [Google Scholar] [CrossRef]
- Xiong, L.; Yang, Z.; Yang, L.; Liu, J.; Miao, X. Expressive levels of MUC1 and MUC5AC and their clinicopathologic significances in the benign and malignant lesions of gallbladder. J. Surg. Oncol. 2012, 105, 97–103. [Google Scholar] [CrossRef] [PubMed]
- Mateoiu, C.; Vitiazeva, V.; Kristjansdottir, B.; Weijdegård, B.; Örnros, J.; Gallini, R.; Kamali-Moghaddam, M.; Sundfeldt, K.; Karlsson, N.G. Analysis of blood group antigens on MUC5AC in mucinous ovarian cancer tissues using in situ proximity ligation assay. Glycobiology 2021, 31, 1464–1471. [Google Scholar] [CrossRef]
- Adsay, V.; Jang, K.T.; Roa, J.C.; Dursun, N.; Ohike, N.; Bagci, P.; Basturk, O.; Bandyopadhyay, S.; Cheng, J.D.; Sarmiento, J.M.; et al. Intracholecystic papillary-tubular neoplasms (ICPN) of the gallbladder (neoplastic polyps, adenomas, and papillary neoplasms that are ≥1.0 cm): Clinicopathologic and immunohistochemical analysis of 123 cases. Am. J. Surg. Pathol. 2012, 36, 1279–1301. [Google Scholar] [CrossRef] [PubMed]
- Fujisawa, M.; Matsushima, M.; Carreras, J.; Hirabayashi, K.; Kikuti, Y.Y.; Ueda, T.; Kaneko, M.; Fujimoto, R.; Sano, M.; Teramura, E.; et al. Whole-genome copy number and immunohistochemical analyses on surgically resected intracholecystic papillary neoplasms. Pathol. Int. 2021, 71, 823–830. [Google Scholar] [CrossRef] [PubMed]
- Albores-Saavedra, J.; Chablé-Montero, F.; González-Romo, M.A.; Ramírez Jaramillo, M.; Henson, D.E. Adenomas of the gallbladder. Morphologic features, expression of gastric and intestinal mucins, and incidence of high-grade dysplasia/carcinoma in situ and invasive carcinoma. Hum. Pathol. 2012, 43, 1506–1513. [Google Scholar] [CrossRef] [PubMed]
- Sasaki, M.; Ikeda, H.; Nakanuma, Y. Expression profiles of MUC mucins and trefoil factor family (TFF) peptides in the intrahepatic biliary system: Physiological distribution and pathological significance. Prog. Histochem. Cytochem. 2007, 42, 61–110. [Google Scholar] [CrossRef] [PubMed]
- Zen, Y.; Quaglia, A.; Heaton, N.; Rela, M.; Portmann, B. Two distinct pathways of carcinogenesis in primary sclerosing cholangitis. Histopathology 2011, 59, 1100–1110. [Google Scholar] [CrossRef] [PubMed]
- Wen, X.; Wu, W.; Wang, B.; Yao, H.; Teng, X. Signet ring cell carcinoma of the ampulla of Vater: Immunophenotype and differentiation. Oncol. Lett. 2014, 8, 1687–1692. [Google Scholar] [CrossRef]
- Albores-Saavedra, J.; Chablé-Montero, F.; Méndez-Sánchez, N.; Mercado, M.; Vilatoba-Chapa, M.; Henson, D.E. Adenocarcinoma with pyloric gland phenotype of the extrahepatic bile ducts: A previously unrecognized and distinctive morphologic variant of extrahepatic bile duct carcinoma. Hum. Pathol. 2012, 43, 2292–2298. [Google Scholar] [CrossRef] [PubMed]
- Okumura, M.; Yamanoi, K.; Uehara, T.; Nakayama, J. Decreased alpha-1,4-linked N-acetylglucosamine glycosylation in biliary tract cancer progression from biliary intraepithelial neoplasia to invasive adenocarcinoma. Cancer Sci. 2020, 111, 4629–4635. [Google Scholar] [CrossRef] [PubMed]
- Chang, H.J.; Kim, S.W.; Lee, B.L.; Hong, E.K.; Kim, W.H. Phenotypic alterations of mucins and cytokeratins during gallbladder carcinogenesis. Pathol. Int. 2004, 54, 576–584. [Google Scholar] [CrossRef] [PubMed]
- Wongkham, S.; Sheehan, J.K.; Boonla, C.; Patrakitkomjorn, S.; Howard, M.; Kirkham, S.; Sripa, B.; Wongkham, C.; Bhudhisawasdi, V. Serum MUC5AC mucin as a potential marker for cholangiocarcinoma. Cancer Lett. 2003, 195, 93–99. [Google Scholar] [CrossRef] [PubMed]
- Hughes, N.R.; Goodman, Z.D.; Bhathal, P.S. An immunohistochemical profile of the so-called bile duct adenoma: Clues to pathogenesis. Am. J. Surg. Pathol. 2010, 34, 1312–1318. [Google Scholar] [CrossRef] [PubMed]
- Sasaki, M.; Yamato, T.; Nakanuma, Y.; Ho, S.B.; Kim, Y.S. Expression of MUC2, MUC5AC and MUC6 apomucins in carcinoma, dysplasia and non-dysplastic epithelia of the gallbladder. Pathol. Int. 1999, 49, 38–44. [Google Scholar] [CrossRef]
- Bhoge, A.; Khandeparkar, S.G.S.; Joshi, A.R.; Gogate, B.; Kulkarni, M.M.; Bhayekar, P. Immunohistochemical Study of MUC1 and MUC5AC Expression in Gall Bladder Lesions. J. Clin. Diagn. Res. 2017, 11, Ec12–Ec16. [Google Scholar] [CrossRef]
- Zen, Y.; Sasaki, M.; Fujii, T.; Chen, T.C.; Chen, M.F.; Yeh, T.S.; Jan, Y.Y.; Huang, S.F.; Nimura, Y.; Nakanuma, Y. Different expression patterns of mucin core proteins and cytokeratins during intrahepatic cholangiocarcinogenesis from biliary intraepithelial neoplasia and intraductal papillary neoplasm of the bile duct—An immunohistochemical study of 110 cases of hepatolithiasis. J. Hepatol. 2006, 44, 350–358. [Google Scholar] [CrossRef] [PubMed]
- Yeh, T.S.; Tseng, J.H.; Chen, T.C.; Liu, N.J.; Chiu, C.T.; Jan, Y.Y.; Chen, M.F. Characterization of intrahepatic cholangiocarcinoma of the intraductal growth-type and its precursor lesions. Hepatology 2005, 42, 657–664. [Google Scholar] [CrossRef] [PubMed]
- Sato, Y.; Harada, K.; Sasaki, M.; Nakanuma, Y. Histological Characterization of Biliary Intraepithelial Neoplasia with respect to Pancreatic Intraepithelial Neoplasia. Int. J. Hepatol. 2014, 2014, 678260. [Google Scholar] [CrossRef] [PubMed]
- Lok, T.; Chen, L.; Lin, F.; Wang, H.L. Immunohistochemical distinction between intrahepatic cholangiocarcinoma and pancreatic ductal adenocarcinoma. Hum. Pathol. 2014, 45, 394–400. [Google Scholar] [CrossRef]
- Lau, S.K.; Weiss, L.M.; Chu, P.G. Differential expression of MUC1, MUC2, and MUC5AC in carcinomas of various sites: An immunohistochemical study. Am. J. Clin. Pathol. 2004, 122, 61–69. [Google Scholar] [CrossRef] [PubMed]
- Guedj, N.; Zhan, Q.; Perigny, M.; Rautou, P.E.; Degos, F.; Belghiti, J.; Farges, O.; Bedossa, P.; Paradis, V. Comparative protein expression profiles of hilar and peripheral hepatic cholangiocarcinomas. J. Hepatol. 2009, 51, 93–101. [Google Scholar] [CrossRef]
- Akita, M.; Fujikura, K.; Ajiki, T.; Fukumoto, T.; Otani, K.; Azuma, T.; Itoh, T.; Ku, Y.; Zen, Y. Dichotomy in intrahepatic cholangiocarcinomas based on histologic similarities to hilar cholangiocarcinomas. Mod. Pathol. 2017, 30, 986–997. [Google Scholar] [CrossRef]
- Boonla, C.; Sripa, B.; Thuwajit, P.; Cha-On, U.; Puapairoj, A.; Miwa, M.; Wongkham, S. MUC1 and MUC5AC mucin expression in liver fluke-associated intrahepatic cholangiocarcinoma. World J. Gastroenterol. 2005, 11, 4939–4946. [Google Scholar] [CrossRef] [PubMed]
- Carrasco, C.; Tittarelli, A.; Paillaleve, N.; Pozo, M.D.; Rojas-Sepúlveda, D.; Barría, O.; Fluxá, P.; Hott, M.; Martin, C.; Quezada, C.; et al. The Evaluation of 17 Gastrointestinal Tumor Markers Reveals Prognosis Value for MUC6, CK17, and CD10 in Gallbladder-Cancer Patients. Diagnostics 2021, 11, 153. [Google Scholar] [CrossRef] [PubMed]
- Manne, A.; Esnakula, A.; Abushahin, L.; Tsung, A. Understanding the Clinical Impact of MUC5AC Expression on Pancreatic Ductal Adenocarcinoma. Cancers 2021, 13, 3059. [Google Scholar] [CrossRef] [PubMed]
- Aishima, S.; Kuroda, Y.; Nishihara, Y.; Taguchi, K.; Iguchi, T.; Taketomi, A.; Maehara, Y.; Tsuneyoshi, M. Down-regulation of aquaporin-1 in intrahepatic cholangiocarcinoma is related to tumor progression and mucin expression. Hum. Pathol. 2007, 38, 1819–1825. [Google Scholar] [CrossRef] [PubMed]
- Masyuk, A.I.; LaRusso, N.F. Aquaporins in the hepatobiliary system. Hepatology 2006, 43, S75–S81. [Google Scholar] [CrossRef] [PubMed]
- Hoque, M.O.; Soria, J.C.; Woo, J.; Lee, T.; Lee, J.; Jang, S.J.; Upadhyay, S.; Trink, B.; Monitto, C.; Desmaze, C.; et al. Aquaporin 1 is overexpressed in lung cancer and stimulates NIH-3T3 cell proliferation and anchorage-independent growth. Am. J. Pathol. 2006, 168, 1345–1353. [Google Scholar] [CrossRef]
- Moon, C.; Soria, J.C.; Jang, S.J.; Lee, J.; Hoque, M.O.; Sibony, M.; Trink, B.; Chang, Y.S.; Sidransky, D.; Mao, L. Involvement of aquaporins in colorectal carcinogenesis. Oncogene 2003, 22, 6699–6703. [Google Scholar] [CrossRef] [PubMed]
- Tanaka, M.; Shibahara, J.; Ishikawa, S.; Ushiku, T.; Morikawa, T.; Shinozaki-Ushiku, A.; Hayashi, A.; Misumi, K.; Tanaka, A.; Katoh, H.; et al. EVI1 expression is associated with aggressive behavior in intrahepatic cholangiocarcinoma. Virchows Arch. Int. J. Pathol. 2019, 474, 39–46. [Google Scholar] [CrossRef] [PubMed]
- Sasaki, M.; Tsuneyama, K.; Nakanuma, Y. Aberrant expression of trefoil factor family 1 in biliary epithelium in hepatolithiasis and cholangiocarcinoma. Lab. Invest. 2003, 83, 1403–1413. [Google Scholar] [CrossRef] [PubMed]
- Thuwajit, P.; Chawengrattanachot, W.; Thuwajit, C.; Sripa, B.; May, F.E.; Westley, B.R.; Tepsiri, N.N.; Paupairoj, A.; Chau-In, S. Increased TFF1 trefoil protein expression in Opisthorchis viverrini-associated cholangiocarcinoma is important for invasive promotion. Hepatol. Res. 2007, 37, 295–304. [Google Scholar] [CrossRef] [PubMed]
- Akita, M.; Hong, S.M.; Sung, Y.N.; Kim, M.J.; Ajiki, T.; Fukumoto, T.; Itoh, T.; Zen, Y. Biliary intraductal tubule-forming neoplasm: A whole exome sequencing study of MUC5AC-positive and -negative cases. Histopathology 2020, 76, 1005–1012. [Google Scholar] [CrossRef] [PubMed]
- Ma, H.; Li, W.; Bi, P.; Wang, Q.; Li, J.; Yang, B. hsa-miR-93 regulates MUCIN family gene expression via WNT/β-catenin pathway in intrahepatic stone disease. Clin. Res. Hepatol. Gastroenterol. 2018, 42, 453–461. [Google Scholar] [CrossRef] [PubMed]
- MacDonald, B.T.; Tamai, K.; He, X. Wnt/β-catenin signaling: Components, mechanisms, and diseases. Dev. Cell. 2009, 17, 9–26. [Google Scholar] [CrossRef]
- Molina, J.R.; Adjei, A.A. The Ras/Raf/MAPK pathway. J. Thorac. Oncol. 2006, 1, 7–9. [Google Scholar] [CrossRef] [PubMed]
- Strom, B.L.; Soloway, R.D.; Rios-Dalenz, J.L.; Rodriguez-Martinez, H.A.; West, S.L.; Kinman, J.L.; Polansky, M.; Berlin, J.A. Risk factors for gallbladder cancer. An international collaborative case-control study. Cancer 1995, 76, 1747–1756. [Google Scholar] [CrossRef] [PubMed]
- Lei, Y.M.; Yan, R.; Gao, Y.D.; Yang, H.J.; Bi, H.Y.; Duan, Y.Q. Cholesterol crystals activate NLRP3 inflammasomes and promote gallstone formation by increasing mucin secretion. Biotech. Histochem. 2022, 97, 546–553. [Google Scholar] [CrossRef] [PubMed]
- Massarweh, N.N.; El-Serag, H.B. Epidemiology of Hepatocellular Carcinoma and Intrahepatic Cholangiocarcinoma. Cancer Control 2017, 24, 1073274817729245. [Google Scholar] [CrossRef] [PubMed]
- Sithithaworn, P.; Yongvanit, P.; Duenngai, K.; Kiatsopit, N.; Pairojkul, C. Roles of liver fluke infection as risk factor for cholangiocarcinoma. J. Hepato-Biliary-Pancreat. Sci. 2014, 21, 301–308. [Google Scholar] [CrossRef] [PubMed]
- Tabata, M.; Nakayama, F. Bacteriology of hepatolithiasis. Prog. Clin. Biol. Res. 1984, 152, 163–174. [Google Scholar] [PubMed]
- Zen, Y.; Harada, K.; Sasaki, M.; Tsuneyama, K.; Katayanagi, K.; Yamamoto, Y.; Nakanuma, Y. Lipopolysaccharide induces overexpression of MUC2 and MUC5AC in cultured biliary epithelial cells: Possible key phenomenon of hepatolithiasis. Am. J. Pathol. 2002, 161, 1475–1484. [Google Scholar] [CrossRef] [PubMed]
- Wu, X.; Yao, C.; Kong, J.; Tian, Y.; Fan, Y.; Zhang, Z.; Han, J.; Wu, S. Molecular mechanism underlying miR-130b-Sp1 transcriptional regulation in LPS-induced upregulation of MUC5AC in the bile duct epithelium. Mol. Med. Rep. 2021, 23, 106. [Google Scholar] [CrossRef] [PubMed]
- Wang, P.; Ma, X.; He, Y.; Sun, B.; Zhu, C.; Zhao, R.; Zhang, S.; Huang, X.; Liu, Y. Effect of p38 mitogen-activate protein kinase on MUC5AC protein expression of bile duct epithelial cells in hepatolithiasis patients. Int. J. Clin. Exp. Pathol. 2015, 8, 13753–13758. [Google Scholar] [PubMed]
- Yang, L.; Junmin, S.; Hong, Y.; Shuodong, W. PGE(2) induces MUC2 and MUC5AC expression in human intrahepatic biliary epithelial cells via EP4/p38MAPK activation. Ann. Hepatol. 2013, 12, 479–486. [Google Scholar] [PubMed]
- Sigismund, S.; Avanzato, D.; Lanzetti, L. Emerging functions of the EGFR in cancer. Mol. Oncol. 2018, 12, 3–20. [Google Scholar] [CrossRef]
- Liu, Z.; Tian, F.; Feng, X.; He, Y.; Jiang, P.; Li, J.; Guo, F.; Zhao, X.; Chang, H.; Wang, S. LPS increases MUC5AC by TACE/TGF-α/EGFR pathway in human intrahepatic biliary epithelial cell. Biomed Res. Int. 2013, 2013, 165715. [Google Scholar] [CrossRef]
- Liu, S.H.; Chen, X.F.; Xie, Z.B.; Zhou, J. EGFR monoclonal antibody panitumumab inhibits chronic proliferative cholangitis by downregulating EGFR. Int. J. Mol. Med. 2019, 44, 79–88. [Google Scholar] [CrossRef]
- Danese, E.; Ruzzenente, O.; Ruzzenente, A.; Iacono, C.; Bertuzzo, F.; Gelati, M.; Conci, S.; Bendinelli, S.; Bonizzato, G.; Guglielmi, A.; et al. Assessment of bile and serum mucin5AC in cholangiocarcinoma: Diagnostic performance and biologic significance. Surgery 2014, 156, 1218–1224. [Google Scholar] [CrossRef] [PubMed]
- Bamrungphon, W.; Prempracha, N.; Bunchu, N.; Rangdaeng, S.; Sandhu, T.; Srisukho, S.; Boonla, C.; Wongkham, S. A new mucin antibody/enzyme-linked lectin-sandwich assay of serum MUC5AC mucin for the diagnosis of cholangiocarcinoma. Cancer Lett. 2007, 247, 301–308. [Google Scholar] [CrossRef] [PubMed]
- Pabalan, N.; Sukcharoensin, S.; Butthongkomvong, K.; Jarjanazi, H.; Thitapakorn, V. Expression and Serum Levels of Mucin 5AC (MUC5AC) as a Biomarker for Cholangiocarcinoma: A Meta-analysis. J. Gastrointest. Cancer 2019, 50, 54–61. [Google Scholar] [CrossRef] [PubMed]
- Kimawaha, P.; Jusakul, A.; Junsawang, P.; Thanan, R.; Titapun, A.; Khuntikeo, N.; Techasen, A. Establishment of a Potential Serum Biomarker Panel for the Diagnosis and Prognosis of Cholangiocarcinoma Using Decision Tree Algorithms. Diagnostics 2021, 11, 589. [Google Scholar] [CrossRef] [PubMed]
- Ishida, K.; Osakabe, M.; Eizuka, M.; Tai, S.; Sugimoto, R.; Fujita, Y.; Katagiri, H.; Takahara, T.; Uesugi, N.; Nitta, H.; et al. The expression of gastrointestinal differentiation markers in extrahepatic cholangiocarcinoma: Clinicopathological significance based on tumor location. Hum. Pathol. 2019, 92, 91–100. [Google Scholar] [CrossRef] [PubMed]
- Harada, F.; Matsuyama, R.; Mori, R.; Kumamoto, T.; Morioka, D.; Taguri, M.; Yamanaka, S.; Endo, I. Outcomes of surgery for 2010 WHO classification-based intraductal papillary neoplasm of the bile duct: Case-control study of a single Japanese institution’s experience with special attention to mucin expression patterns. Eur. J. Surg. Oncol. 2019, 45, 761–768. [Google Scholar] [CrossRef]
- Iguchi, T.; Yamashita, N.; Aishima, S.; Kuroda, Y.; Terashi, T.; Sugimachi, K.; Taguchi, K.; Taketomi, A.; Maehara, Y.; Tsuneyoshi, M. A Comprehensive Analysis of Immunohistochemical Studies in Intrahepatic Cholangiocarcinoma Using the Survival Tree Model. Oncology 2009, 76, 293–300. [Google Scholar] [CrossRef] [PubMed]
- Xiao, M.; Sun, A.; Yu, F.; Xiao, Y.; Li, L.; Shen, D.; Xiang, C.; Dong, J. Intraductal papillary neoplasm of intrahepatic bile ducts complicated by chronic disseminated intravascular coagulation and thrombosis: A case report. Medicine 2021, 100, e24454. [Google Scholar] [CrossRef]
- Fujino, R.; Masuoka, Y.; Mashiko, T.; Nakano, A.; Hirabayashi, K.; Nakagohri, T. Lung metastases from intraductal papillary neoplasm of the bile duct: A case report. World J. Surg. Oncol. 2020, 18, 271. [Google Scholar] [CrossRef]
- Mimatsu, K.; Oida, T.; Kawasaki, A.; Kano, H.; Fukino, N.; Kida, K.; Kuboi, Y.; Amano, S. Long-term survival after resection of mass-forming type intrahepatic cholangiocarcinoma directly infiltrating the transverse colon and sequential brain metastasis: Report of a case. Surg. Today 2011, 41, 1410–1413. [Google Scholar] [CrossRef]
- Kida, A.; Mizukoshi, E.; Tamai, T.; Terashima, T.; Kitahara, M.; Arai, K.; Yamashita, T.; Fushimi, K.; Honda, M.; Kaneko, S. Immune responses against tumour-associated antigen-derived cytotoxic T lymphocyte epitopes in cholangiocarcinoma patients. Liver Int. 2018, 38, 2040–2050. [Google Scholar] [CrossRef] [PubMed]
- Schwartzentruber, D.J.; Lawson, D.H.; Richards, J.M.; Conry, R.M.; Miller, D.M.; Treisman, J.; Gailani, F.; Riley, L.; Conlon, K.; Pockaj, B.; et al. gp100 peptide vaccine and interleukin-2 in patients with advanced melanoma. N. Engl. J. Med. 2011, 364, 2119–2127. [Google Scholar] [CrossRef] [PubMed]
- Sawada, Y.; Yoshikawa, T.; Nobuoka, D.; Shirakawa, H.; Kuronuma, T.; Motomura, Y.; Mizuno, S.; Ishii, H.; Nakachi, K.; Konishi, M.; et al. Phase I trial of a glypican-3-derived peptide vaccine for advanced hepatocellular carcinoma: Immunologic evidence and potential for improving overall survival. Clin. Cancer Res. 2012, 18, 3686–3696. [Google Scholar] [CrossRef]
- Sangha, R.; Butts, C. L-BLP25: A peptide vaccine strategy in non small cell lung cancer. Clin. Cancer Res. 2007, 13, s4652–s4654. [Google Scholar] [CrossRef] [PubMed]
- Valle, J.W.; Kelley, R.K.; Nervi, B.; Oh, D.Y.; Zhu, A.X. Biliary tract cancer. Lancet 2021, 397, 428–444. [Google Scholar] [CrossRef] [PubMed]
- Bara, J.; Gautier, R.; Mouradian, P.; Decaens, C.; Daher, N. Oncofetal mucin M1 epitope family: Characterization and expression during colonic carcinogenesis. Int. J. Cancer 1991, 47, 304–310. [Google Scholar] [CrossRef] [PubMed]
- Lidell, M.E.; Bara, J.; Hansson, G.C. Mapping of the 45M1 epitope to the C-terminal cysteine-rich part of the human MUC5AC mucin. FEBS J. 2008, 275, 481–489. [Google Scholar] [CrossRef] [PubMed]

| Study | Specimen Source | Percentage of Tissues Positive for MUC5AC | MUC5AC Antibody Variant ** | Immature or Mature MUC5AC? | Cut-off Threshold for Positivity | |
|---|---|---|---|---|---|---|
| Normal healthy tissue | Rico 2021 [83] | Intrahepatic bile duct epithelium | 0% | MSVA-109 | Unknown | Weakly positive or greater A |
| Gallbladder non-epithelial tissue | 0% | |||||
| Gallbladder surface epithelium (columnar cells) | Strong (3+) staining in small fraction of cells | |||||
| Sasaki 1998 [80] | Intrahepatic large bile ducts | 4% | M5P-b1 | Immature | Not described | |
| Peribiliary mucous glands | 13% | |||||
| Okumura 2020 [93] | Biliary duct epithelium | Some | CLH2 | Immature | >10% positive cells | |
| Peribiliary mucous glands | 0% | |||||
| Hughes 2010 [96] | Intrahepatic bile ducts | 35.71% | CLH2 | Immature | >0% positive cells | |
| Peribiliary mucous glands | 0% | |||||
| Zen 2011 [90] | Intrahepatic bile ducts | 0% | CLH2 | Immature | >10% positive cells | |
| Chang 2004 [94] | Gallbladder surface epithelium | 91% | CLH2 | Immature | ≥10% positive cells | |
| Silsirivanit 2011 [40] | Biliary duct epithelium | Rarely | S121 | Mature | >1% positive cells | |
| Wongkham 2003 [95] | Biliary duct epithelium | 0% | MAN-5ACI | Mature | >1% positive cells | |
| Matull 2008 [37] | Biliary duct epithelium | 0% | 21M1 | Mature | ≥20% positive cells | |
| Benign biliary and gallbladder diseases | Sasaki 1999 [97] | Gallbladder surface epithelium in chronic cholecystitis B | 93% | 45M1 | Mature | >1% positive cells |
| Gallbladder goblet cells and pseudopyloric glands in chronic cholecystitis B | Rarely | |||||
| Xiong 2012 [83] | Chronic cholecystitis | 94.30% C | Polyclonal Dako | Unknown | ≥25% positive cells | |
| Peritumoral gallbladder tissues | 82.6% | |||||
| Adenomatous gallbladder polyps | 80.0% | |||||
| Bhoge 2017 [98] | Calculous chronic cholecystitis | 93.26% D | CLH2 | Immature | ≥10% positive cells | |
| Acalculous chronic cholecystitis | 73.12% | |||||
| Gallbladder adenomas (3 cases) | 100% | |||||
| Sasaki 1998 [80] | Intrahepatic large bile ducts in hepatolithiasis E | 89.0% | M5P-b1 | Immature | Not described | |
| Peribiliary mucous glands in hepatolithiasis | 22.0% | |||||
| Intrahepatic large bile ducts in EBO | 40.0% | |||||
| Peribiliary mucous glands in EBO | 16.0% | |||||
| Zen 2006 [99] | Intrahepatic biliary epithelium in hepatolithiasis | 40% | CLH2 | Immature | >1% positive cells | |
| Chang 2004 [94] | Gallbladder adenoma | 68% | CLH2 | Immature | ≥10% positive cells | |
| Zen 2011 [90] | PSC without neoplasia | 60% F | CLH2 | Immature | >10% positive cells | |
| Yeh 2005 [100] | Non-neoplastic bile ducts in hepatolithiasis | 17% | CLH2 | Immature | >10% positive cells | |
| Hughes 2010 [96] | Bile duct adenomas | 90% | CLH2 | Immature | >0% positive cells | |
| Recurrent pyogenic cholangitis | 75% | |||||
| Premalignant lesions | Okumura 2020 [93] | Low-grade BilIN | 88.90% G | CLH2 | Immature | >10% positive cells |
| High-grade BilIN | 93.00% | |||||
| Adsay 2012 [86] | Gallbladder Intracholecystic Papillary-Tubular Neoplasms (ICPN) | 55% | CLH2 | Immature | ≥10% positive cells | |
| Yeh 2005 [100] | Intraductal papillary neoplasm of the liver (IPNL) | 100% | CLH2 | Immature | >10% positive cells | |
| Bhoge 2017 [98] | BilIN (3 cases) | 100% | CLH2 | Immature | ≥10% positive cells | |
| Sato 2014 [101] | Low-grade BilIN (BilIN 1) | ~80% | CLH2 | Immature | Mild or greater staining | |
| High-grade BilIN (BilIN 2 or 3) | 100% | |||||
| Zen 2006 [99] | Low-grade BilIN (BilIN 1) | ~85% H | CLH2 | Immature | ≥1% positive cells | |
| High-grade BilIN (BilIN 2 or 3) | ~93% | |||||
| Low-grade IPNB (IPNB1) | ~93% | |||||
| High-grade IPNB (IPNB2) | 100% | |||||
| Chang 2004 [94] | Gallbladder dysplasia | 53% | CLH2 | Immature | ≥10% positive cells | |
| Aishima 2006 [44] | Intrahepatic biliary epithelial dysplasia | 46.7% | 45M1 | Mature | >10% positive cells | |
| 40% | CLH2 | Immature | ||||
| Albores-Saavedra 2012 [88] | Gallbladder pyloric gland adenomas | 95.6% | 45M1 | Mature | Not described | |
| Sasaki 1999 [97] | Gallbladder dysplasia | 85% | 45M1 | Mature | >1% positive cells |
| Study | Specimen Source | Percentage of Tissues Positive for MUC5AC | MUC5AC Antibody Variant | Immature or Mature MUC5AC? | Cut-off Threshold for Positivity | |
|---|---|---|---|---|---|---|
| CCA | Rico 2021 [83] | CCA | 21% (Strong 13%, moderate 7%, weak 1%) | MSVA-109 | Unknown | Weakly positive or greater A |
| Okumura 2020 [93] | CCA | 89.1% B | CLH2 | Immature | >10% positive cells | |
| Park 2009 [50] | ICC | 47.1% | CLH2 | Immature | >10% positive cells | |
| ECC | 70.6% C | |||||
| CCA overall | 61.1% | |||||
| Lok 2014 [102] | ICC | 12% | CLH2 | Immature | ≥5% positive cells | |
| Lau 2004 [103] | CCA | 45% | CLH2 | Immature | >5% positive cells | |
| Yeh 2005 [100] | Non-IG-ICC | 40% D | CLH2 | Immature | >10% positive cells | |
| Zen 2011 [90] | CCA without PSC | 84% E | CLH2 | Immature | >10% positive cells | |
| Zen 2006 [99] | ICC with BIIN | 83% F | CLH2 | Immature | ≥1% positive cells | |
| ICC with IPNB | 100% | |||||
| Guedj 2009 [104] | Hilar ICC | 62% G | CLH2 | Immature | ≥20% positive cells | |
| Peripheral ICC | 22% | |||||
| Akita 2017 [105] | Perihilar ICC H | 76% K | CLH2 | Immature | >5% positive cells | |
| Peripheral ICC | 8% | |||||
| Hilar CCA | ~55% | |||||
| Aishima 2006 [44] | Hilar ICC L | 68.8% M | 45M1 | Mature | >10% positive cells | |
| Peripheral ICC | 26.5% | |||||
| ICC overall | 40% | |||||
| Hilar ICC | 71.9% | CLH2 | Immature | |||
| Peripheral ICC | 25% | |||||
| ICC overall | 40% | |||||
| Silsirivanit 2011 [40] | CCA | 93% | S121 | Mature | Not described | |
| Boonla 2005 [106] | ICC in patients with history of liver fluke infection | 73% (Strong (>25%) expression in 52.8%) | MAN-5ACI | Mature | >1% positive cells | |
| Wongkham 2003 [95] | CCA | 66.6% | MAN-5ACI | Mature | >1% positive cells | |
| GBC | Chang 2004 [94] | GBC | 38% N | CLH2 | Immature | ≥10% positive cells |
| Bhoge 2017 [98] | Gallbladder cancers (GBC (15 cases), papillary GBC (2 cases), and carcinosarcoma (1 case)) | 16.67% P | CLH2 | Immature | ≥10% positive cells | |
| Carrasco 2021 [107] | GBC | 81.8% | CLH2 | Immature | Not described | |
| Park 2009 [50] | GBC | 81.8% | CLH2 | Immature | >10% positive cells | |
| Sasaki 1999 [97] | In situ GBC | 90% | 45M1 | Mature | >1% positive cells | |
| Invasive GBC | 78% | |||||
| GBC overall (in situ and invasive) | 80% | |||||
| Xiong 2012 [83] | GBC | 51.9% Q | Polyclonal Dako | Unknown | ≥25% positive cells | |
| BTC | Matull 2008 [37] | BTC (78.3% CCA, 21.7% GBC) | 10% | 21M1 | Mature | ≥20% positive cells |
| Study | Type of Tumor | MUC5AC Antibody Variant and Dilution | Immature or Mature MUC5AC? | Expression Site(s) | Positivity Expression Threshold | Positive/High vs. Negative/Low MUC5AC Tumors (N) | Prognostic Factor(s) A Related to MUC5AC Positivity or Level (Positive/High vs. Negative/Low) | Survival Outcome(s) B Related to MUC5AC Positivity or Level (Positive/High vs. Negative/Low) |
|---|---|---|---|---|---|---|---|---|
| Boonla 2005 [106] | ICC with history of liver fluke infection | MAN-5ACI, 1:1000 | Mature | Cytoplasm and luminal mucin | >25% positive cells | 46 vs. 41 | More advanced TNM staging (p = 0.008). Increased frequency of neural invasion (p = 0.022) | Not statistically significant for OS |
| Matull 2008 [37] | BTC (ICC, ECC, perihilar CCA, and GBC) | 21M1, 1:1,000,000 | Mature | Not described | ≥20% positive cells | 7 vs. 62 | Not statistically significant for prognostic factors. | Not statistically significant for OS |
| Silsirivanit 2011 [40] | CCA (various types) | S121, 5 microgm/mL | Mature | Cytoplasm, apical surface | Not described | 42 vs. 3 | Not statistically significant for prognostic factors | Survival outcomes and MUC5AC not analyzed with tissue IHC |
| Aishima 2006 [44] | ICC | 45M1, 1:100 | Mature | Cytoplasm, luminal surface, and EC stroma | >10% positive cells | 26 vs. 14 (for LN metastasis analysis) | Increased frequency of LN metastasis (p < 0.0001) | Decreased OS for MUC5AC+ only phenotype compared to MUC6+ only, MUC5AC+/MUC6+, or MUC5AC-/MUC6- (MVA p = 0.0042). Specific survival % not reported. |
| CLH2, 1:100 | Immature | Cytoplasm | 24 vs. 16 (for LN metastasis analysis) | |||||
| Abe 2015 [39] | ICC | CLH2, 1:100 | Immature | Cytoplasm | ≥5% positive cells | 13 vs. 29 | Increased frequency of LN metastasis following curative surgery (p = 0.021) | Decreased OS (MVA p = 0.005). 3-year OS 13.8% vs. 72.1% |
| Aishima 2007 [109] | ICC | CLH2, 1:100 | Immature | Cytoplasm | >0% positive cells | 40 vs. 72 | Not discussed | Decreased OS (UVA p = 0.0023; MVA p = 0.4721). 5-year OS 12.1% vs. 47.8%. |
| Iguchi 2009 [138] | ICC | CLH2, 1:100 | Immature | Cytoplasm | >0% positive cells | 25 vs. 36 | Not discussed | Decreased OS (UVA p < 0.001). 1-year OS 50.4% vs. 75%. 3-year OS 16.8% vs. 51.5%. |
| Park 2009 [50] | ICC | CLH2, 1:100 | Immature | Cytoplasm | >10% positive cells | 16 vs. 18 | Higher T category (p = 0.034 for T2 or greater vs. T1) | Not statistically significant for OS |
| ECC | 36 vs. 15 | Not statistically significant for T category. | ||||||
| Carrasco 2021 [107] | GBC | CLH2 | Immature | Cytoplasm | Not described | 135 vs. 30 | Not statistically significant for prognostic factors | Not statistically significant for OS |
| Ishida 2019 [136] | Perihilar ECC C | CLH2, 1:100 | Immature | Cytoplasm | Low vs. High (based on hierarchal clustering) | 17 vs. 13 | Decreased tumor size (p = 0.001). | Increased OS (MVA p = 0.024). 5-year OS 60.8% vs. 13.9%. |
| Distal ECC | 29 vs. 25 | Not statistically significant for prognostic factors | Not statistically significant for OS | |||||
| Chang 2004 [94,66] | GBC | CLH2, 1:100 | Immature | Cytoplasm | ≥10% positive cells | 50 vs. 81 | Not statistically significant for prognostic factors | Not discussed |
| Xiong 2012 [83] | GBC | Polyclonal Dako | Unknown | Cytoplasm, cell membrane | ≥25% positive cells | 56 vs. 52 for prognostic factors; 38 vs. 29 for survival outcomes | Decreased tumor size (p < 0.05 for size <2 cm vs. ≥2 cm). Greater % of well-differentiated tumors (p < 0.01 for well vs. poorly differentiated). Lower T category (p < 0.05 for T1 vs. T4). | Increased OS (MVA p = 0.011). Avg OS 11.7 months vs. 9.0 months. |
| Study | Type of Tumor | Lab Technique | MUC5AC Antibody Variant and Dilution | Immature or Mature MUC5AC? | Positivity Expression Threshold | Positive/High vs. Negative/Low MUC5AC Tumors (N) | Prognostic factor(s) A Related to MUC5AC Positivity or Level (Positive/High vs. Negative/Low) | Survival Outcome(s) B Related to MUC5AC Positivity or Level (Positive/High vs. Negative/Low) |
|---|---|---|---|---|---|---|---|---|
| Silsirivanit 2013 [42] | CCA (various types) | Sandwich ELISA | CA-S27, 1 microgm/mL | Mature | OD450 nm = 0.206 | 32 vs. 64 | Not discussed | Decreased OS (UVA p < 0.001). Median survival 145 days vs. 256 days. |
| Boonla 2003 [41] | CCA (various types) | Gel electrophoresis and immunoblotting | MAN-5ACI, 1:10,000 | Mature | Any reactivity C | 112 vs. 67 | More advanced TNM staging (UVA p = 0.009 for Stage IVb disease vs. lower stages). Increased tumor size (UVA p = 0.01 for tumor sizes >5 cm vs. ≤5 cm). | Decreased cumulative survival (MVA p < 0.001). Median survival 127 days vs. 329 days. (Among patients with Stage IVb tumors specifically, p < 0.0003 with median survival 116 days vs. 329 days.) |
| Matull 2008 [37] | BTC (ICC, ECC, perihilar CCA, and GBC) | Western blot | Lum5-1 EU-batch, 1:600 | Mature | See below D | 17 vs. 22 | Not discussed | Decreased cumulative survival (UVA p = 0.03). Median survival 5.2 months vs. 16.9 months. |
| Silsirivanit 2011 [40] | CCA (various types) | Lectin-capture ELISA | S121, 1 microgm/mL | Mature | OD > 0.23 nm | Not described | Not discussed | Decreased survival (UVA p = 0.024). Median survival 148 +/− 52 days vs. 224+/− 21 days. |
| Bamrungphon 2007 [133] | CCA (various types) | Sandwich ELISA | mAb-22C5, 5 microgm/mL | Mature | OD > 0.074 nm | 108 vs.44 | More advanced TNM staging (UVA p < 0.016). | Decreased cumulative survival (UVA p < 0.0246). Median survival 158 days vs. 297 days. (CCA patients who survived during the follow-up period also had a significantly lower level of serum MUC5AC than those who died. p = 0.026). |
| Ruzzenente 2014 [38] | BTC (Perihilar CCA, ICC, ECC, and GBC) | ELISA | ELISA kit from USCN Life Science | Unknown | ≥14 ng/mL | Not described | Increased frequency of LN metastasis (p = 0.05). More advanced TNM staging (p = 0.047 for Stage IVb vs. lower stages). | Decreased OS (UVA p = 0.039). 1-year OS 51.7% vs. 88.9%. 3-year OS 21.5% vs. 59.3%. |
| Kimawaha 2021 [135] | CCA (various types) | Sandwich ELISA | CSB-E10109h; Cusabio | Unknown | Not described | Not described | Not statistically significant for prognostic factors. | Not statistically significant for OS. (Although a combined panel of 5 biomarkers including MUC5AC could predict decreased survival. p = 0.018 for decreased OS in patients with 4/5 or 5/5 positive biomarkers versus 3/5 or less). |
Disclaimer/Publisher’s Note: The statements, opinions and data contained in all publications are solely those of the individual author(s) and contributor(s) and not of MDPI and/or the editor(s). MDPI and/or the editor(s) disclaim responsibility for any injury to people or property resulting from any ideas, methods, instructions or products referred to in the content. |
© 2023 by the authors. Licensee MDPI, Basel, Switzerland. This article is an open access article distributed under the terms and conditions of the Creative Commons Attribution (CC BY) license (https://creativecommons.org/licenses/by/4.0/).
Share and Cite
Benson, K.K.; Sheel, A.; Rahman, S.; Esnakula, A.; Manne, A. Understanding the Clinical Significance of MUC5AC in Biliary Tract Cancers. Cancers 2023, 15, 433. https://doi.org/10.3390/cancers15020433
Benson KK, Sheel A, Rahman S, Esnakula A, Manne A. Understanding the Clinical Significance of MUC5AC in Biliary Tract Cancers. Cancers. 2023; 15(2):433. https://doi.org/10.3390/cancers15020433
Chicago/Turabian StyleBenson, Katherine K., Ankur Sheel, Shafia Rahman, Ashwini Esnakula, and Ashish Manne. 2023. "Understanding the Clinical Significance of MUC5AC in Biliary Tract Cancers" Cancers 15, no. 2: 433. https://doi.org/10.3390/cancers15020433
APA StyleBenson, K. K., Sheel, A., Rahman, S., Esnakula, A., & Manne, A. (2023). Understanding the Clinical Significance of MUC5AC in Biliary Tract Cancers. Cancers, 15(2), 433. https://doi.org/10.3390/cancers15020433

