Association of Hepatobiliary Phase of Gadoxetic-Acid-Enhanced MRI Imaging with Immune Microenvironment and Response to Atezolizumab Plus Bevacizumab Treatment
Abstract
:Simple Summary
Abstract
1. Introduction
2. Materials and Methods
2.1. Study Design and Patients
2.2. RNA-Seq and WGS
2.3. Molecular Subclasses of HCC
2.4. Gene Set Enrichment Analysis
2.5. MRI Interpretation
2.6. Statistical Analysis
3. Results
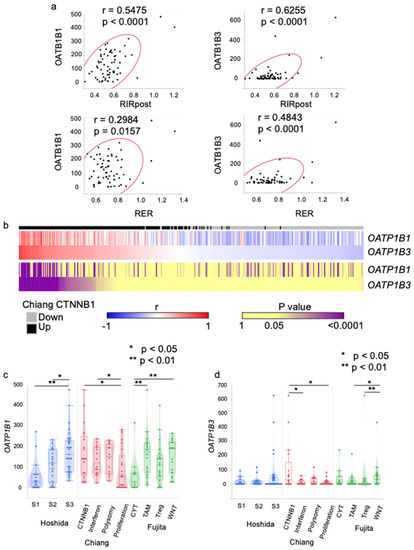
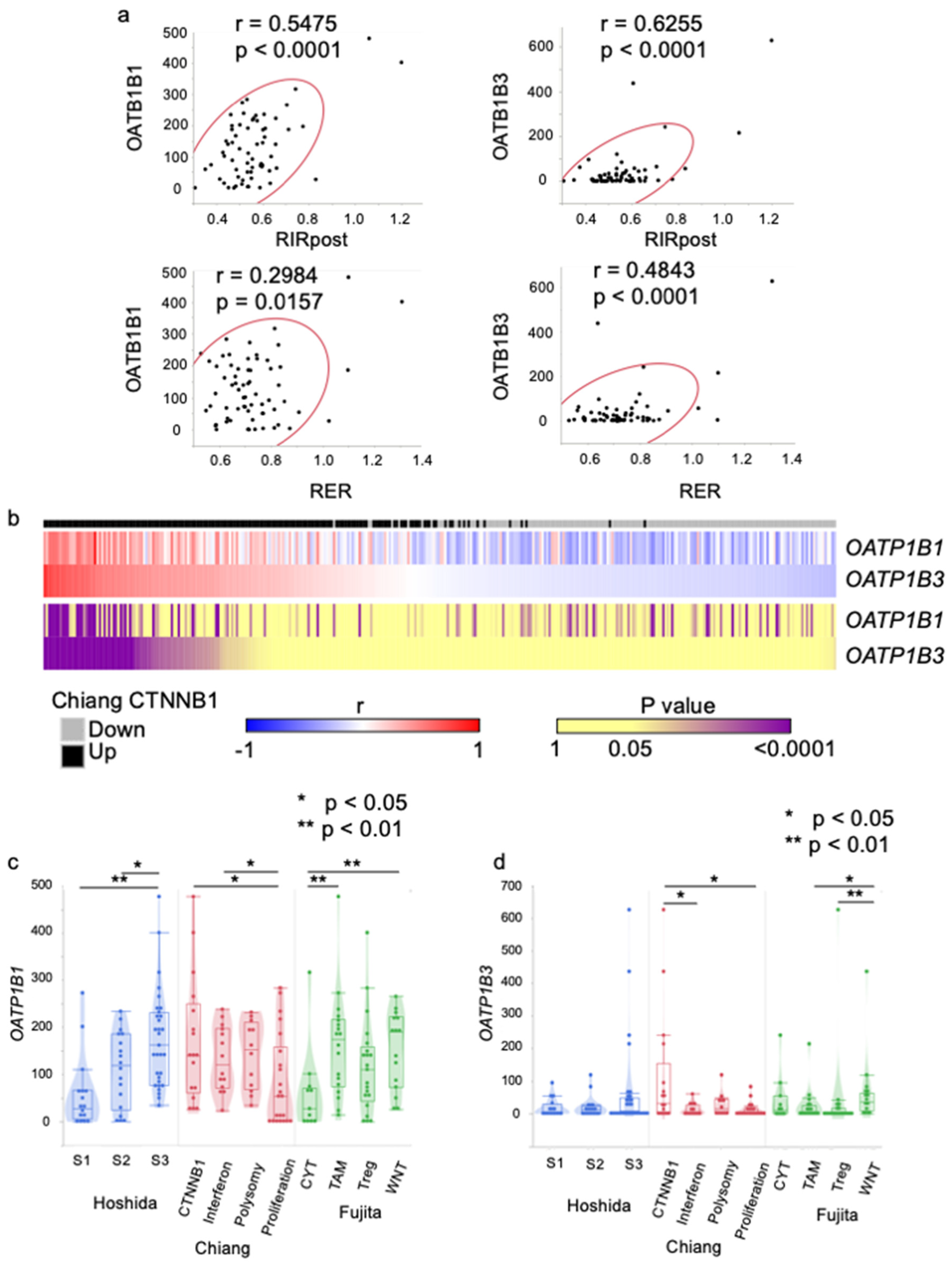
3.1. Relationship between Molecular Class and Expression Levels of OATP1B1 and OATP1B3
3.2. Clinical Characteristics of HCC Patients with Respect to RIRpost/RER Degree
3.3. Association of Mutation Status and RIRpost/RER
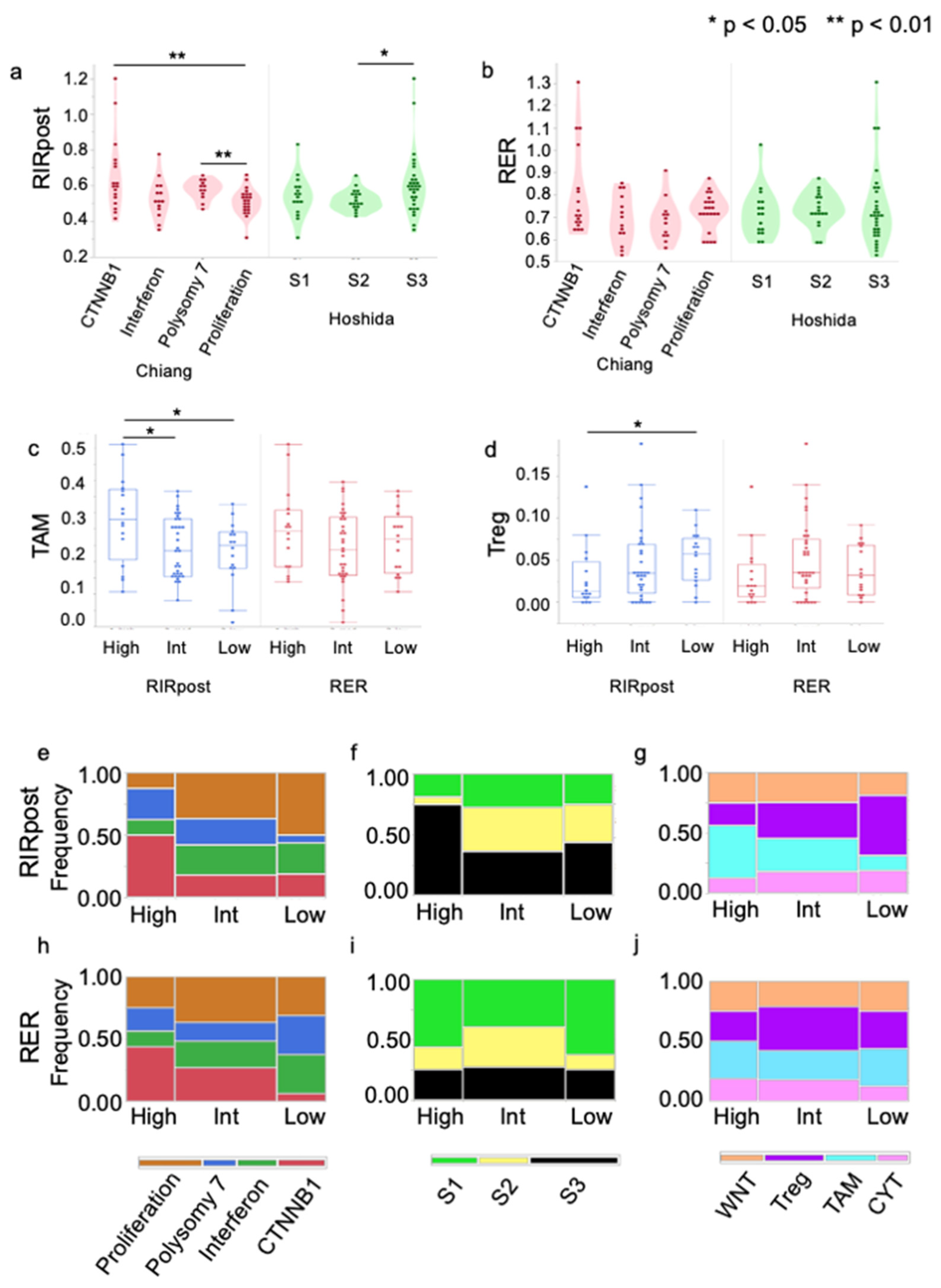
3.4. Association of Molecular Classes and RIRpost/RER
3.5. Association of Immune Microenvironment and RIRpost/RER
3.6. Angiogenesis Was Enhanced in the RIRpost-High Group
3.7. EOB-MRI Imaging Was Not Predictive of Atezo/Bev Treatment Benefit
3.8. Comparison between Two Tumors in Cohort 2
4. Discussion
5. Conclusions
Limitations
Supplementary Materials
Author Contributions
Funding
Institutional Review Board Statement
Informed Consent Statement
Data Availability Statement
Conflicts of Interest
Abbreviations
References
- Caruso, S.; Calatayud, A.L.; Pilet, J.; La Bella, T.; Rekik, S.; Imbeaud, S.; Letouze, E.; Meunier, L.; Bayard, Q.; Rohr-Udilova, N.; et al. Analysis of Liver Cancer Cell Lines Identifies Agents With Likely Efficacy Against Hepatocellular Carcinoma and Markers of Response. Gastroenterology 2019, 157, 760–776. [Google Scholar] [CrossRef]
- Llovet, J.M.; Kelley, R.K.; Villanueva, A.; Singal, A.G.; Pikarsky, E.; Roayaie, S.; Lencioni, R.; Koike, K.; Zucman-Rossi, J.; Finn, R.S. Hepatocellular carcinoma. Nat. Rev. Dis. Primers 2021, 7, 6. [Google Scholar] [CrossRef] [PubMed]
- Chiang, D.Y.; Villanueva, A.; Hoshida, Y.; Peix, J.; Newell, P.; Minguez, B.; LeBlanc, A.C.; Donovan, D.J.; Thung, S.N.; Solé, M.; et al. Focal gains of VEGFA and molecular classification of hepatocellular carcinoma. Cancer Res. 2008, 68, 6779–6788. [Google Scholar] [CrossRef] [PubMed]
- Hoshida, Y.; Nijman, S.M.; Kobayashi, M.; Chan, J.A.; Brunet, J.P.; Chiang, D.Y.; Villanueva, A.; Newell, P.; Ikeda, K.; Hashimoto, M.; et al. Integrative transcriptome analysis reveals common molecular subclasses of human hepatocellular carcinoma. Cancer Res. 2009, 69, 7385–7392. [Google Scholar] [CrossRef] [PubMed]
- Ally, A.; Balasundaram, M.; Carlsen, R.; Chuah, E.; Clarke, A.; Dhalla, N.; Holt, R.A.; Jones, S.J.; Lee, D.; Ma, Y.; et al. Comprehensive and Integrative Genomic Characterization of Hepatocellular Carcinoma. Cell 2017, 169, 1327–1341. [Google Scholar] [CrossRef]
- Lee, J.S.; Heo, J.; Libbrecht, L.; Chu, I.S.; Kaposi-Novak, P.; Calvisi, D.F.; Mikaelyan, A.; Roberts, L.R.; Demetris, A.J.; Sun, Z.; et al. A novel prognostic subtype of human hepatocellular carcinoma derived from hepatic progenitor cells. Nat. Med. 2006, 12, 410–416. [Google Scholar] [CrossRef] [PubMed]
- Boyault, S.; Rickman, D.S.; de Reyniès, A.; Balabaud, C.; Rebouissou, S.; Jeannot, E.; Hérault, A.; Saric, J.; Belghiti, J.; Franco, D.; et al. Transcriptome classification of HCC is related to gene alterations and to new therapeutic targets. Hepatology 2007, 45, 42–52. [Google Scholar] [CrossRef]
- Calderaro, J.; Ziol, M.; Paradis, V.; Zucman-Rossi, J. Molecular and histological correlations in liver cancer. J. Hepatol. 2019, 71, 616–630. [Google Scholar] [CrossRef]
- Kudo, M. Gd-EOB-DTPA-MRI Could Predict WNT/β-Catenin Mutation and Resistance to Immune Checkpoint Inhibitor Therapy in Hepatocellular Carcinoma. Liver Cancer 2020, 9, 479–490. [Google Scholar] [CrossRef]
- Sia, D.; Jiao, Y.; Martinez-Quetglas, I.; Kuchuk, O.; Villacorta-Martin, C.; Castro de Moura, M.; Putra, J.; Camprecios, G.; Bassaganyas, L.; Akers, N.; et al. Identification of an Immune-specific Class of Hepatocellular Carcinoma, Based on Molecular Features. Gastroenterology 2017, 153, 812–826. [Google Scholar] [CrossRef]
- Taouli, B.; Hoshida, Y.; Kakite, S.; Chen, X.; Tan, P.S.; Sun, X.; Kihira, S.; Kojima, K.; Toffanin, S.; Fiel, M.I.; et al. Imaging-based surrogate markers of transcriptome subclasses and signatures in hepatocellular carcinoma: Preliminary results. Eur. Radiol. 2017, 27, 4472–4481. [Google Scholar] [CrossRef] [PubMed]
- Viscardi, G.; Tralongo, A.C.; Massari, F.; Lambertini, M.; Mollica, V.; Rizzo, A.; Comito, F.; Di Liello, R.; Alfieri, S.; Imbimbo, M.; et al. Comparative assessment of early mortality risk upon immune checkpoint inhibitors alone or in combination with other agents across solid malignancies: A systematic review and meta-analysis. Eur. J. Cancer (Oxf. Engl. 1990) 2022, 177, 175–185. [Google Scholar] [CrossRef]
- Finn, R.S.; Qin, S.; Ikeda, M.; Galle, P.R.; Ducreux, M.; Kim, T.Y.; Kudo, M.; Breder, V.; Merle, P.; Kaseb, A.O.; et al. Atezolizumab plus Bevacizumab in Unresectable Hepatocellular Carcinoma. N. Engl. J. Med. 2020, 382, 1894–1905. [Google Scholar] [CrossRef] [PubMed]
- Rizzo, A.; Ricci, A.D.; Di Federico, A.; Frega, G.; Palloni, A.; Tavolari, S.; Brandi, G. Predictive Biomarkers for Checkpoint Inhibitor-Based Immunotherapy in Hepatocellular Carcinoma: Where Do We Stand? Front. Oncol. 2021, 11, 803133. [Google Scholar] [CrossRef] [PubMed]
- Rizzo, A.; Cusmai, A.; Gadaleta-Caldarola, G.; Palmiotti, G. Which role for predictors of response to immune checkpoint inhibitors in hepatocellular carcinoma? Expert Rev. Gastroenterol. Hepatol. 2022, 16, 333–339. [Google Scholar] [CrossRef] [PubMed]
- Aoki, T.; Nishida, N.; Ueshima, K.; Morita, M.; Chishina, H.; Takita, M.; Hagiwara, S.; Ida, H.; Minami, Y.; Yamada, A.; et al. Higher Enhancement Intrahepatic Nodules on the Hepatobiliary Phase of Gd-EOB-DTPA-Enhanced MRI as a Poor Responsive Marker of Anti-PD-1/PD-L1 Monotherapy for Unresectable Hepatocellular Carcinoma. Liver Cancer 2021, 10, 615–628. [Google Scholar] [CrossRef]
- Yoneda, N.; Matsui, O.; Kitao, A.; Kozaka, K.; Gabata, T.; Sasaki, M.; Nakanuma, Y.; Murata, K.; Tani, T. Beta-catenin-activated hepatocellular adenoma showing hyperintensity on hepatobiliary-phase gadoxetic-enhanced magnetic resonance imaging and overexpression of OATP8. Jpn. J. Radiol. 2012, 30, 777–782. [Google Scholar] [CrossRef]
- Kitao, A.; Matsui, O.; Yoneda, N.; Kozaka, K.; Kobayashi, S.; Sanada, J.; Koda, W.; Minami, T.; Inoue, D.; Yoshida, K.; et al. Hepatocellular Carcinoma with β-Catenin Mutation: Imaging and Pathologic Characteristics. Radiology 2015, 275, 708–717. [Google Scholar] [CrossRef]
- Kubo, A.; Suda, G.; Kimura, M.; Maehara, O.; Tokuchi, Y.; Kitagataya, T.; Ohara, M.; Yamada, R.; Shigesawa, T.; Suzuki, K.; et al. Characteristics and Lenvatinib Treatment Response of Unresectable Hepatocellular Carcinoma with Iso-High Intensity in the Hepatobiliary Phase of EOB-MRI. Cancers 2021, 13, 3633. [Google Scholar] [CrossRef]
- Tsuboyama, T.; Onishi, H.; Kim, T.; Akita, H.; Hori, M.; Tatsumi, M.; Nakamoto, A.; Nagano, H.; Matsuura, N.; Wakasa, K.; et al. Hepatocellular carcinoma: Hepatocyte-selective enhancement at gadoxetic acid-enhanced MR imaging-correlation with expression of sinusoidal and canalicular transporters and bile accumulation. Radiology 2010, 255, 824–833. [Google Scholar] [CrossRef]
- Fujimoto, A.; Furuta, M.; Totoki, Y.; Tsunoda, T.; Kato, M.; Shiraishi, Y.; Tanaka, H.; Taniguchi, H.; Kawakami, Y.; Ueno, M.; et al. Whole-genome mutational landscape and characterization of noncoding and structural mutations in liver cancer. Nat. Genet. 2016, 48, 500–509. [Google Scholar] [CrossRef] [PubMed]
- Pan-cancer analysis of whole genomes. Nature 2020, 578, 82–93. [CrossRef]
- Llovet, J.M.; Villanueva, A.; Lachenmayer, A.; Finn, R.S. Advances in targeted therapies for hepatocellular carcinoma in the genomic era. Nat. Rev. Clin. Oncol. 2015, 12, 408–424. [Google Scholar] [CrossRef] [PubMed]
- Fujita, M.; Yamaguchi, R.; Hasegawa, T.; Shimada, S.; Arihiro, K.; Hayashi, S.; Maejima, K.; Nakano, K.; Fujimoto, A.; Ono, A.; et al. Classification of primary liver cancer with immunosuppression mechanisms and correlation with genomic alterations. EBioMedicine 2020, 53, 102659. [Google Scholar] [CrossRef]
- Rooney, M.S.; Shukla, S.A.; Wu, C.J.; Getz, G.; Hacohen, N. Molecular and genetic properties of tumors associated with local immune cytolytic activity. Cell 2015, 160, 48–61. [Google Scholar] [CrossRef]
- Hoshida, Y. Nearest template prediction: A single-sample-based flexible class prediction with confidence assessment. PLoS ONE 2010, 5, e15543. [Google Scholar] [CrossRef]
- Subramanian, A.; Tamayo, P.; Mootha, V.K.; Mukherjee, S.; Ebert, B.L.; Gillette, M.A.; Paulovich, A.; Pomeroy, S.L.; Golub, T.R.; Lander, E.S.; et al. Gene set enrichment analysis: A knowledge-based approach for interpreting genome-wide expression profiles. Proc. Natl. Acad. Sci. USA 2005, 102, 15545–15550. [Google Scholar] [CrossRef]
- Ueno, A.; Masugi, Y.; Yamazaki, K.; Komuta, M.; Effendi, K.; Tanami, Y.; Tsujikawa, H.; Tanimoto, A.; Okuda, S.; Itano, O.; et al. OATP1B3 expression is strongly associated with Wnt/β-catenin signalling and represents the transporter of gadoxetic acid in hepatocellular carcinoma. J. Hepatol. 2014, 61, 1080–1087. [Google Scholar] [CrossRef]
- Haimerl, M.; Verloh, N.; Zeman, F.; Fellner, C.; Nickel, D.; Lang, S.A.; Teufel, A.; Stroszczynski, C.; Wiggermann, P. Gd-EOB-DTPA-enhanced MRI for evaluation of liver function: Comparison between signal-intensity-based indices and T1 relaxometry. Sci. Rep. 2017, 7, 43347. [Google Scholar] [CrossRef]
- Van Beers, B.E.; Pastor, C.M.; Hussain, H.K. Primovist, Eovist: What to expect? J. Hepatol. 2012, 57, 421–429. [Google Scholar] [CrossRef]
- Shojaee, P.; Mornata, F.; Deutsch, A.; Locati, M.; Hatzikirou, H. The impact of tumor associated macrophages on tumor biology under the lens of mathematical modelling: A review. Front. Immunol. 2022, 13, 1050067. [Google Scholar] [CrossRef] [PubMed]
- Hao, X.; Sun, G.; Zhang, Y.; Kong, X.; Rong, D.; Song, J.; Tang, W.; Wang, X. Targeting Immune Cells in the Tumor Microenvironment of HCC: New Opportunities and Challenges. Front. Cell Dev. Biol. 2021, 9, 775462. [Google Scholar] [CrossRef] [PubMed]
- Tian, X.; Wu, Y.; Yang, Y.; Wang, J.; Niu, M.; Gao, S.; Qin, T.; Bao, D. Long noncoding RNA LINC00662 promotes M2 macrophage polarization and hepatocellular carcinoma progression via activating Wnt/β-catenin signaling. Mol. Oncol. 2020, 14, 462–483. [Google Scholar] [CrossRef] [PubMed]
- Ferrara, N.; Hillan, K.J.; Gerber, H.P.; Novotny, W. Discovery and development of bevacizumab, an anti-VEGF antibody for treating cancer. Nat. Rev. Drug Discov. 2004, 3, 391–400. [Google Scholar] [CrossRef] [PubMed]
- Abou-Alfa Ghassan, K.; Lau, G.; Kudo, M.; Chan Stephen, L.; Kelley Robin, K.; Furuse, J.; Sukeepaisarnjaroen, W.; Kang, Y.-K.; Van Dao, T.; De Toni Enrico, N.; et al. Tremelimumab plus Durvalumab in Unresectable Hepatocellular Carcinoma. NEJM Evidence 2022, 1, EVIDoa2100070. [Google Scholar] [CrossRef]






| Variable | n = 65 |
|---|---|
| Age (years) | 67 (31–89) |
| Sex (female/male) | 13/52 |
| Etiology (HBV/HCV/NBNC) | 18/32/15 |
| T (1/2/3/4) | 15/26/20/4 |
| Main tumor size (mm) | 25 (12–160) |
| Treatment before surgery (TACE/none) | 29/36 |
| Differentiation (well/mod/poor) | 9/48/8 |
| AFP (ng/mL) | 7.1 (1–43,700) |
| DCP (AU/L) | 146 (5–58,889) |
| White blood cells (/mm3) | 5120 (1820–9440) |
| Neutrophils (/mm3) | 3393 (1180–6898) |
| Lymphocytes (/mm3) | 1478 (329–3112) |
| Platelets (×104/mm3) | 14.5 (4–47.1) |
| NLR | 2.40 (0.75–6.67) |
| PLR | 104.1 (32.3–262.5) |
| PT (%) | 90 (33–128) |
| Albumin (g/dL) | 4.3 (3.1–5.1) |
| Total bilirubin (mg/dL) | 0.7 (0.4–1.7) |
| AST (IU/L) | 30 (17–100) |
| ALT (IU/L) | 29 (11–175) |
| γGTP (IU/L) | 52 (19–552) |
| Warfarin +/− | 4/61 |
| Child–Pugh class (A/B/C) | 65/0/0 |
| Types of MRI | 1.5 T |
| Variable | n = 60 |
|---|---|
| Age (years) | 72 (49–92) |
| Sex (female/male) | 11/49 |
| Etiology (HBV/HCV/NBNC) | 8/19/33 |
| T (1/2/3/4) | 0/16/39/5 |
| Main tumor size (mm) | 34 (10–130) |
| N (+/−) | 5/55 |
| M (+/−) | 7/53 |
| HCC stage (2/3/4a/4b) | 11/34/8/7 |
| Differentiation (well/mod/poor/ND) | 31/21/3/5 |
| AFP (ng/mL) | 7.1 (1.0–9689) |
| DCP (AU/L) | 277.5 (11–35,040) |
| White blood cells (/mm3) | 5285 (1670–11,620) |
| Neutrophils (/mm3) | 2945 (860–9760) |
| Lymphocytes (/mm3) | 1185 (420–2790) |
| Platelets (×104/mm3) | 14.3 (3.2–42.2) |
| NLR | 2.35 (0.70–11.8) |
| PLR | 107.2 (31.4–324.6) |
| PT (%) | 92 (64–124) |
| Albumin (g/dL) | 3.9 (2.5–4.6) |
| Total bilirubin (mg/dL) | 0.8 (0.3–2.0) |
| AST (IU/L) | 32 (14–80) |
| ALT (IU/L) | 28 (7–136) |
| Child–Pugh class (A/B/C) | 54/5/1 |
| Types of MRI | 3 T |
| RIRpost | RER | |||||||||||
|---|---|---|---|---|---|---|---|---|---|---|---|---|
| High (0.61–1.20) | Int (0.48–0.60) | Low (0.31–0.48) | p | High (0.79–1.31) | Int (0.64–0.79) | Low (0.53–0.64) | p | |||||
| High vs. Int | High vs. Low | Int vs. Low | High vs. Int | High vs. Low | Int vs. Low | |||||||
| Sex (female/male) | 1/15 | 10/23 | 2/14 | 0.0762 | 1 | 0.2898 | 3/13 | 9/24 | 1/15 | 0.7261 | 0.5996 | 0.1347 |
| Age | 67 (57–81) | 69 (31–89) | 67 (32–86) | 0.7086 | 0.4836 | 0.6772 | 68.5 (57–89) | 67 (31–84) | 67.5 (47–78) | 0.3472 | 0.2272 | 0.6929 |
| Etiology (HBV/HCV/NBNC) | 3/9/4 | 9/17/7 | 6/6/4 | 0.8476 | 0.4418 | 0.6735 | 2/10/4 | 8/18/7 | 8/4/4 | 0.7049 | 0.049 | 0.1156 |
| Main tumor size (mm) | 22.5 (12–58) | 25 (12–160) | 31.5 (13–150) | 0.2157 | 0.1624 | 0.7327 | 25 (12–150) | 28 (12–150) | 26 (14–160) | 0.9065 | 0.8502 | 0.8896 |
| T (1/2/3/4) | 4/9/3/0 | 8/14/9/2 | 3/3/8/2 | 0.807 | 0.0567 | 0.2295 | 3/9/4/0 | 9/10/11/3 | 3/7/5/1 | 0.3351 | 0.8631 | 0.8631 |
| Differentiation (well/mod/poor) | 4/11/1 | 4/23/6 | 1/14/1 | 0.3742 | 0.4809 | 0.5114 | 4/12/0 | 2/25/6 | 3/11/2 | 0.0448 | 0.5252 | 0.4224 |
| AFP (ng/mL) | 5.8 (2–7168) | 17.5 (1–29,180) | 16.5 (3.8–43,700) | 0.1111 | 0.3528 | 0.9914 | 12.9 (2–7168) | 7.1 (1–43,700) | 5.35 (2.1–3749) | 0.6991 | 0.6358 | 0.3222 |
| DCP (AU/L) | 39.5 (5–13,641) | 242 (5–48,328) | 228 (18–58,889) | 0.0498 | 0.0704 | 0.7898 | 50 (5–31,481) | 178 (5–58,889) | 123.5 (6.7–5972) | 0.3267 | 0.5977 | 0.7572 |
| White blood cells (/mm3) | 4650 (2700–9000) | 5370 (1820–9100) | 5020 (3070–9440) | 0.5434 | 0.4623 | 0.7981 | 4650 (2700–9000) | 5680 (1820–9100) | 4635 (2700–9440) | 0.2243 | 0.7919 | 0.3215 |
| Neutrophils (/mm3) | 2505.5 (1220–6345) | 3421 (1180–6898) | 3499 (2002–6232) | 0.5434 | 0.2351 | 0.4428 | 2505.5 (1250–6345) | 3806 (1220–6212) | 2856.5 (1220–6212) | 0.1442 | 0.8358 | 0.1594 |
| Lymphocytes (/mm3) | 1155.5 (721–3112) | 1521 (329–2248) | 1285 (690–2647) | 0.0985 | 0.5591 | 0.3763 | 1371.5 (721–2187) | 1478 (329–2248) | 1584 (690–3112) | 0.6933 | 0.6109 | 0.1898 |
| NLR | 2.24 (1.14–6.11) | 2.40 (0.75–5.08) | 2.61 (1.51–6.67) | 0.8898 | 0.1809 | 0.1171 | 2.12 (1.14–3.19) | 2.58 (0.98–6.67) | 1.83 (0.75–5.14) | 0.0683 | 0.5847 | 0.0232 |
| Platelet count (×104/mm3) | 12.85 (4.9–47.1) | 15.3 (4–38.4) | 13.25 (7.4–23.3) | 0.5155 | 0.4176 | 0.8898 | 13.95 (4.9–18.8) | 14.6 (4–33.9) | 14.25 (5.8–47.1) | 0.4685 | 0.3664 | 0.8562 |
| PLR | 96.6 (48.6–213.4) | 100 (32.3–262.5) | 122.4 (49.1–208.9) | 0.9745 | 0.2662 | 0.1075 | 81.6 (48.6–213.4) | 112.3 (49.1–216.9) | 107.0 (32.3–262.5) | 0.0396 | 0.2206 | 0.5434 |
| PT (%) | 83 (33–109) | 90 (39–128) | 94.5 (74–112) | 0.046 | 0.0476 | 0.693 | 89 (33–109) | 92 (42–128) | 91.5 (74–112) | 0.267 | 0.4279 | 0.8645 |
| Albumin (g/dL) | 4.3 (3.4–4.7) | 4.3 (3.1–5.1) | 4.4 (3.8–4.8) | 0.4872 | 0.1782 | 0.3921 | 4.1 (3.1–5.0) | 4.4 (3.3–5.1) | 4.25 (3.2–4.7) | 0.1483 | 0.2726 | 0.5927 |
| Total bilirubin (mg/dL) | 0.75 (0.4–1.6) | 0.7 (0.4–1.4) | 0.7 (0.5–1.7) | 0.4556 | 0.9092 | 0.7612 | 0.7 (0.4–1.4) | 0.7 (0.4–1.7) | 0.75 (0.4–1.4) | 0.9135 | 1 | 0.914 |
| AST (IU/L) | 37.5 (17–100) | 29 (17–82) | 29.5 (18–55) | 0.579 | 0.2823 | 0.7488 | 41 (18–100) | 28 (17–82) | 30 (19–70) | 0.0878 | 0.3086 | 0.5149 |
| ALT (IU/L) | 31 (13–77) | 31 (12–175) | 25 (11–57) | 0.932 | 0.1414 | 0.0899 | 34.5 (13–77) | 29 (11–114) | 25.5 (12–175) | 0.4362 | 0.8358 | 0.7168 |
| γGTP (IU/L) | 56.5 (17–552) | 51 (12–304) | 49.5 (9–99) | 0.9745 | 0.7628 | 0.5576 | 61 (17–552) | 51 (9–256) | 45.5 (12–304) | 0.4177 | 0.4738 | 0.932 |
Disclaimer/Publisher’s Note: The statements, opinions and data contained in all publications are solely those of the individual author(s) and contributor(s) and not of MDPI and/or the editor(s). MDPI and/or the editor(s) disclaim responsibility for any injury to people or property resulting from any ideas, methods, instructions or products referred to in the content. |
© 2023 by the authors. Licensee MDPI, Basel, Switzerland. This article is an open access article distributed under the terms and conditions of the Creative Commons Attribution (CC BY) license (https://creativecommons.org/licenses/by/4.0/).
Share and Cite
Tamura, Y.; Ono, A.; Nakahara, H.; Hayes, C.N.; Fujii, Y.; Zhang, P.; Yamauchi, M.; Uchikawa, S.; Teraoka, Y.; Uchida, T.; et al. Association of Hepatobiliary Phase of Gadoxetic-Acid-Enhanced MRI Imaging with Immune Microenvironment and Response to Atezolizumab Plus Bevacizumab Treatment. Cancers 2023, 15, 4234. https://doi.org/10.3390/cancers15174234
Tamura Y, Ono A, Nakahara H, Hayes CN, Fujii Y, Zhang P, Yamauchi M, Uchikawa S, Teraoka Y, Uchida T, et al. Association of Hepatobiliary Phase of Gadoxetic-Acid-Enhanced MRI Imaging with Immune Microenvironment and Response to Atezolizumab Plus Bevacizumab Treatment. Cancers. 2023; 15(17):4234. https://doi.org/10.3390/cancers15174234
Chicago/Turabian StyleTamura, Yosuke, Atsushi Ono, Hikaru Nakahara, Clair Nelson Hayes, Yasutoshi Fujii, Peiyi Zhang, Masami Yamauchi, Shinsuke Uchikawa, Yuji Teraoka, Takuro Uchida, and et al. 2023. "Association of Hepatobiliary Phase of Gadoxetic-Acid-Enhanced MRI Imaging with Immune Microenvironment and Response to Atezolizumab Plus Bevacizumab Treatment" Cancers 15, no. 17: 4234. https://doi.org/10.3390/cancers15174234
APA StyleTamura, Y., Ono, A., Nakahara, H., Hayes, C. N., Fujii, Y., Zhang, P., Yamauchi, M., Uchikawa, S., Teraoka, Y., Uchida, T., Fujino, H., Nakahara, T., Murakami, E., Tsuge, M., Serikawa, M., Miki, D., Kawaoka, T., Okamoto, W., Imamura, M., ... Oka, S. (2023). Association of Hepatobiliary Phase of Gadoxetic-Acid-Enhanced MRI Imaging with Immune Microenvironment and Response to Atezolizumab Plus Bevacizumab Treatment. Cancers, 15(17), 4234. https://doi.org/10.3390/cancers15174234

