The Potent Anti-Tumor Effects of Rhodiola Drinking Are Associated with the Inhibition of the mTOR Pathway and Modification of Tumor Metabolism in the UPII-Mutant Ha-Ras Model
Abstract
Simple Summary
Abstract
1. Introduction
2. Materials and Methods
2.1. Mouse Breeding, Southern Blotting, and Genotyping
2.2. Experimental Animal Groups, Treatment, and Necropsy
2.3. Urine Analysis
2.4. Immunohistochemistry and Western Blotting Analyses
2.5. Global Metabolic Analysis
2.6. Statistical Analysis
3. Results
3.1. SHR-5 Drinking Extends the Life of Male Homozygous UPII-Mutant Ha-Ras Transgenic Mice
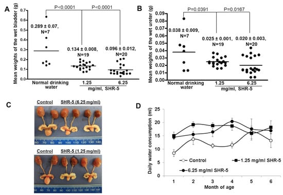
3.2. SHR-5 Drinking Reduces the Weight of Tumor-Bearing Bladders
3.3. SHR-5 Drinking Blocks the Progression to Papillary Carcinoma in the UPII-Mutant Ha-Ras Mice
3.4. SHR-5 Drinking Improves Hematuria and Obstructive Uropathy in the UPII-Mutant Ha-Ras Mice
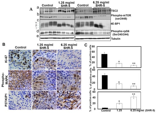
3.5. SHR-5 Drinking Inhibits mTOR Signaling Leading to Reduced Cell Proliferation in the UPII-Mutant Ha-Ras Mice
3.6. SHR-5 Drinking Changes Tumor Metabolism in the UPII-Mutant Ha-Ras Mice
4. Discussion
5. Conclusions
Supplementary Materials
Author Contributions
Funding
Institutional Review Board Statement
Informed Consent Statement
Data Availability Statement
Conflicts of Interest
References
- Bladder Cancer Key Statistics. Available online: https://www.cancer.org/cancer/bladder-cancer/about/key-statistics.html (accessed on 14 April 2023).
- Kelly, G.S. Rhodiola rosea: A possible plant adaptogen. Altern. Med. Rev. 2001, 6, 293–302. [Google Scholar] [PubMed]
- Li, Y.; Pham, V.; Bui, M.; Song, L.; Wu, C.; Walia, A.; Uchio, E.; Smith-Liu, F.; Zi, X. Rhodiola rosea L.: An herb with anti-stress, anti-aging, and immunostimulating properties for cancer chemoprevention. Curr. Pharmacol. Rep. 2017, 3, 384–395. [Google Scholar] [CrossRef] [PubMed]
- Panossian, A.; Wikman, G.; Sarris, J. Rosenroot (Rhodiola rosea): Traditional use, chemical composition, pharmacology, and clinical efficacy. Phytomedicine 2010, 17, 481–493. [Google Scholar] [CrossRef] [PubMed]
- Tu, Y.; Roberts, L.; Shetty, K.; Schneider, S.S. Rhodiola crenulata induces death and inhibits the growth of breast cancer cell lines. J. Med. Food 2008, 11, 413–423. [Google Scholar] [CrossRef] [PubMed]
- Ding, S.Y.; Wang, M.T.; Dai, D.F.; Peng, J.L.; Wu, W.L. Salidroside induces apoptosis and triggers endoplasmic reticulum stress in human hepatocellular carcinoma. Biochem. Biophys. Res. Commun. 2020, 527, 1057–1063. [Google Scholar] [CrossRef]
- Zeng, Q.; Nie, X.; Li, L.; Liu, H.F.; Peng, Y.Y.; Zhou, W.T.; Hu, X.J.; Xu, X.Y.; Chen, X.L. Salidroside Promotes Sensitization to Doxorubicin in Human Cancer Cells by Affecting the PI3K/Akt/HIF Signal Pathway and Inhibiting the Expression of Tumor-Resistance-Related Proteins. J. Nat. Prod. 2022, 85, 196–204. [Google Scholar] [CrossRef]
- Bocharova, O.A.; Matveev, B.P.; Baryshnikov, A.; Figurin, K.M.; Serebriakova, R.V.; Bodrova, N.B. The effect of a Rhodiola rosea extract on the incidence of recurrences of superficial bladder cancer. Urol. Nefrol. 1995, 2, 46–47. [Google Scholar]
- Ross, S.M. Rhodiola rosea (SHR-5), Part 2: A standardized extract of Rhodiola rosea is shown to be effective in the treatment of mild to moderate depression. Holist. Nurs. Pract. 2014, 28, 217–221. [Google Scholar] [CrossRef]
- Liu, Z.; Li, X.; Simoneau, A.R.; Jafari, M.; Zi, X. Rhodiola rosea extracts and salidroside decrease the growth of bladder cancer cell lines via inhibition of the mTOR pathway and induction of autophagy. Mol. Carcinog 2012, 51, 257–267. [Google Scholar] [CrossRef]
- Udintsev, S.N.; Shakhov, V.P.; Borovskoĭ, I. Mechanism of a differential effect of low dose adaptogens on the functional activity of normal and transformed cellular elements in vitro. Biofizika 1991, 36, 624–627. (In Russian) [Google Scholar]
- Chen, H.; Zhu, J.; Le, Y.; Pan, J.; Liu, Y.; Liu, Z.; Wang, C.; Dou, X.; Lu, D. Salidroside inhibits doxorubicin-induced cardiomyopathy by modulating a ferroptosis-dependent pathway. Phytomedicine 2022, 99, 153964. [Google Scholar] [CrossRef]
- Liu, Z.; Yokoyama, N.N.; Blair, C.A.; Li, X.; Avizonis, D.; Wu, X.R.; Uchio, E.; Youssef, R.; McClelland, M.; Pollak, M.; et al. High Sensitivity of a Ha-RAS Transgenic Model of Superficial Bladder Cancer to Metformin Is Associated with ∼240-Fold Higher Drug Concentration in Urine than Serum. Mol. Cancer Ther. 2016, 15, 430–438. [Google Scholar] [CrossRef]
- Liu, Z.; Song, L.; Xie, J.; Wu, X.R.; Gin, G.E.; Wang, B.; Uchio, E.; Zi, X. Kavalactone Kawain Impedes Urothelial Tumorigenesis in UPII-Mutant Ha-Ras Mice via Inhibition of mTOR Signaling and Alteration of Cancer Metabolism. Molecules 2023, 28, 1666. [Google Scholar] [CrossRef]
- Olsson, E.M.; von Schéele, B.; Panossian, A.G. A randomized, double-blind, placebo-controlled, parallel-group study of the standardized extract shr-5 of the roots of Rhodiola rosea in the treatment of subjects with stress-related fatigue. Planta Med. 2009, 75, 105–112. [Google Scholar] [CrossRef]
- Liu, Z.; Song, L.; Xie, J.; Simoneau, A.R.; Uchio, E.; Zi, X. Chemoprevention of Urothelial Cell Carcinoma Tumorigenesis by Dietary Flavokawain A in UPII-Mutant Ha-ras Transgenic Mice. Pharmaceutics 2022, 4, 496. [Google Scholar] [CrossRef]
- Xue, L.; Schnacke, P.; Frei, M.S.; Koch, B.; Hiblot, J.; Wombacher, R.; Fabritz, S.; Johnsson, K. Probing coenzyme A homeostasis with semisynthetic biosensors. Nat. Chem. Biol. 2023, 19, 346–355. [Google Scholar] [CrossRef]
- Yu, H.K.; Ok, S.H.; Kim, S.; Sohn, J.T. Anesthetic management of patients with carnitine deficiency or a defect of the fatty acid β-oxidation pathway: A narrative review. Medicine 2022, 101, e28853. [Google Scholar] [CrossRef]
- Borden, L.S., Jr.; Clark, P.E.; Hall, M.C. Bladder cancer. Curr. Opin. Oncol. 2003, 15, 227–233. [Google Scholar] [CrossRef]
- Schriner, S.E.; Lee, K.; Truong, S.; Salvadora, K.T.; Maler, S.; Nam, A.; Lee, T.; Jafari, M. Extension of Drosophila Lifespan by Rhodiola rosea through a mechanism independent from dietary restriction. PLoS ONE 2013, 8, e63886. [Google Scholar] [CrossRef]
- Wiegant, F.A.; Surinova, S.; Ytsma, E.; Langelaar-Makkinje, M.; Wikman, G.; Post, J.A. Plant adaptogens increase lifespan and stress resistance in C. elegans. Biogerontology 2009, 10, 27–42. [Google Scholar] [CrossRef]
- Bayliak, M.M.; Lushchak, V.I. The golden root, Rhodiola rosea, prolongs lifespan but decreases oxidative stress resistance in yeast Saccharomyces cerevisiae. Phytomedicine 2011, 18, 1262–1268. [Google Scholar] [CrossRef] [PubMed]
- Chen, C.; Song, J.; Chen, M.; Li, Z.; Tong, X.; Hu, H.; Xiang, Z.; Lu, C.; Dai, F. Rhodiola rosea extends lifespan and improves stress tolerance in silkworm, Bombyx mori. Biogerontology 2016, 17, 373–381. [Google Scholar] [CrossRef] [PubMed]
- Jiang, S.; Deng, N.; Zheng, B.; Li, T.; Liu, R.H. Rhodiola extract promotes longevity and stress resistance of Caenorhabditis elegans via DAF-16 and SKN-1. Food Funct. 2021, 12, 4471–4483. [Google Scholar] [CrossRef] [PubMed]
- Gospodaryov, D.V.; Yurkevych, I.S.; Jafari, M.; Lushchak, V.I.; Lushchak, O.V. Lifespan extension and delay of age-related functional decline caused by Rhodiola rosea depends on dietary macronutrient balance. Longev. Healthspan. 2013, 2, 5. [Google Scholar] [CrossRef] [PubMed]
- Amsterdam, J.D.; Panossian, A.G. Rhodiola rosea L. as a putative botanical antidepressant. Phytomedicine 2016, 23, 770–783. [Google Scholar] [CrossRef]
- Khanna, K.; Mishra, K.P.; Ganju, L.; Singh, S.B. Golden root: A wholesome treat of immunity. Biomed. Pharmacother. 2017, 87, 496–502. [Google Scholar] [CrossRef]
- Huan, J.; Grivas, P.; Birch, J.; Hansel, D.E. Emerging Roles for Mammalian Target of Rapamycin (mTOR) Complexes in Bladder Cancer Progression and Therapy. Cancers 2022, 14, 1555. [Google Scholar] [CrossRef]
- Yadav, M.; Lomash, A.; Kapoor, S.; Pandey, R.; Chauhan, N.S. Mapping of the benzoate metabolism by human gut microbiome indicates food-derived metagenome evolution. Sci. Rep. 2021, 11, 5561. [Google Scholar] [CrossRef]
- O’Mahony, S.M.; Clarke, G.; Borre, Y.E.; Dinan, T.G.; Cryan, J.F. Serotonin, tryptophan metabolism, and the brain-gut-microbiome axis. Behav. Brain Res. 2015, 277, 32–48. [Google Scholar] [CrossRef]
- Jafari, M.; Juanson Arabit, J.G.; Courville, R.; Kiani, D.; Chaston, J.M.; Nguyen, C.D.; Jena, N.; Liu, Z.Y.; Tata, P.; Van Etten, R.A. The impact of Rhodiola rosea on biomarkers of diabetes, inflammation, and microbiota in a leptin receptor-knockout mouse model. Sci. Rep. 2022, 12, 10581. [Google Scholar] [CrossRef]
- Labachyan, K.E.; Kiani, D.; Sevrioukov, E.A.; Schriner, S.E.; Jafari, M. The impact of Rhodiola rosea on the gut microbial community of Drosophila melanogaster. Gut. Pathog. 2018, 10, 12. [Google Scholar] [CrossRef]
- Lee, S.Y.; Lai, F.Y.; Shi, L.S.; Chou, Y.C.; Yen, I.C.; Chang, T.C. Rhodiola crenulata extract suppresses hepatic gluconeogenesis via activation of the AMPK pathway. Phytomedicine 2015, 22, 477–486. [Google Scholar] [CrossRef]
- Wang, J.; Rong, X.; Li, W.; Yang, Y.; Yamahara, J.; Li, Y. Rhodiola crenulata root ameliorates derangements of glucose and lipid metabolism in a rat model of the metabolic syndrome and type 2 diabetes. J. Ethnopharmacol. 2012, 142, 782–788. [Google Scholar] [CrossRef]
- Anderson, J.C.; Mattar, S.G.; Greenway, F.L.; Lindquist, R.J. Measuring ketone bodies for the monitoring of pathologic and therapeutic ketosis. Obes. Sci. Pract. 2021, 7, 646–656. [Google Scholar] [CrossRef]
- Dibble, C.C.; Barritt, S.A.; Perry, G.E.; Lien, E.C.; Geck, R.C.; Du Bois-Coyne, S.E.; Bartee, D.; Zengeya, T.T.; Cohen, E.B.; Yuan, M.; et al. PI3K drives the de novo synthesis of coenzyme A from vitamin B5. Nature 2022, 608, 192–198. [Google Scholar] [CrossRef]






Disclaimer/Publisher’s Note: The statements, opinions and data contained in all publications are solely those of the individual author(s) and contributor(s) and not of MDPI and/or the editor(s). MDPI and/or the editor(s) disclaim responsibility for any injury to people or property resulting from any ideas, methods, instructions or products referred to in the content. |
© 2023 by the authors. Licensee MDPI, Basel, Switzerland. This article is an open access article distributed under the terms and conditions of the Creative Commons Attribution (CC BY) license (https://creativecommons.org/licenses/by/4.0/).
Share and Cite
Liu, Z.; Yokoyama, N.N.; Song, L.; Xie, J.; Sadeghi, Z.; Wu, Y.X.; Yee, S.; Wu, X.-R.; Wang, B.; Uchio, E.; et al. The Potent Anti-Tumor Effects of Rhodiola Drinking Are Associated with the Inhibition of the mTOR Pathway and Modification of Tumor Metabolism in the UPII-Mutant Ha-Ras Model. Cancers 2023, 15, 3086. https://doi.org/10.3390/cancers15123086
Liu Z, Yokoyama NN, Song L, Xie J, Sadeghi Z, Wu YX, Yee S, Wu X-R, Wang B, Uchio E, et al. The Potent Anti-Tumor Effects of Rhodiola Drinking Are Associated with the Inhibition of the mTOR Pathway and Modification of Tumor Metabolism in the UPII-Mutant Ha-Ras Model. Cancers. 2023; 15(12):3086. https://doi.org/10.3390/cancers15123086
Chicago/Turabian StyleLiu, Zhongbo, Noriko N Yokoyama, Liankun Song, Jun Xie, Zhina Sadeghi, Yi Xi Wu, Sarah Yee, Xue-Ru Wu, Beverly Wang, Edward Uchio, and et al. 2023. "The Potent Anti-Tumor Effects of Rhodiola Drinking Are Associated with the Inhibition of the mTOR Pathway and Modification of Tumor Metabolism in the UPII-Mutant Ha-Ras Model" Cancers 15, no. 12: 3086. https://doi.org/10.3390/cancers15123086
APA StyleLiu, Z., Yokoyama, N. N., Song, L., Xie, J., Sadeghi, Z., Wu, Y. X., Yee, S., Wu, X.-R., Wang, B., Uchio, E., & Zi, X. (2023). The Potent Anti-Tumor Effects of Rhodiola Drinking Are Associated with the Inhibition of the mTOR Pathway and Modification of Tumor Metabolism in the UPII-Mutant Ha-Ras Model. Cancers, 15(12), 3086. https://doi.org/10.3390/cancers15123086

