Acute Myeloid Leukemia Expresses a Specific Group of Olfactory Receptors
Abstract
Simple Summary
Abstract
1. Introduction
2. Materials and Methods
2.1. Gene Expression Profiles of ORs in Tumors and Healthy Tissues
2.2. Overexpression of OR Genes in AML Compared to Healthy Tissues
2.3. Gene Expression Profiles of ORs in Leukemic Cell Lines
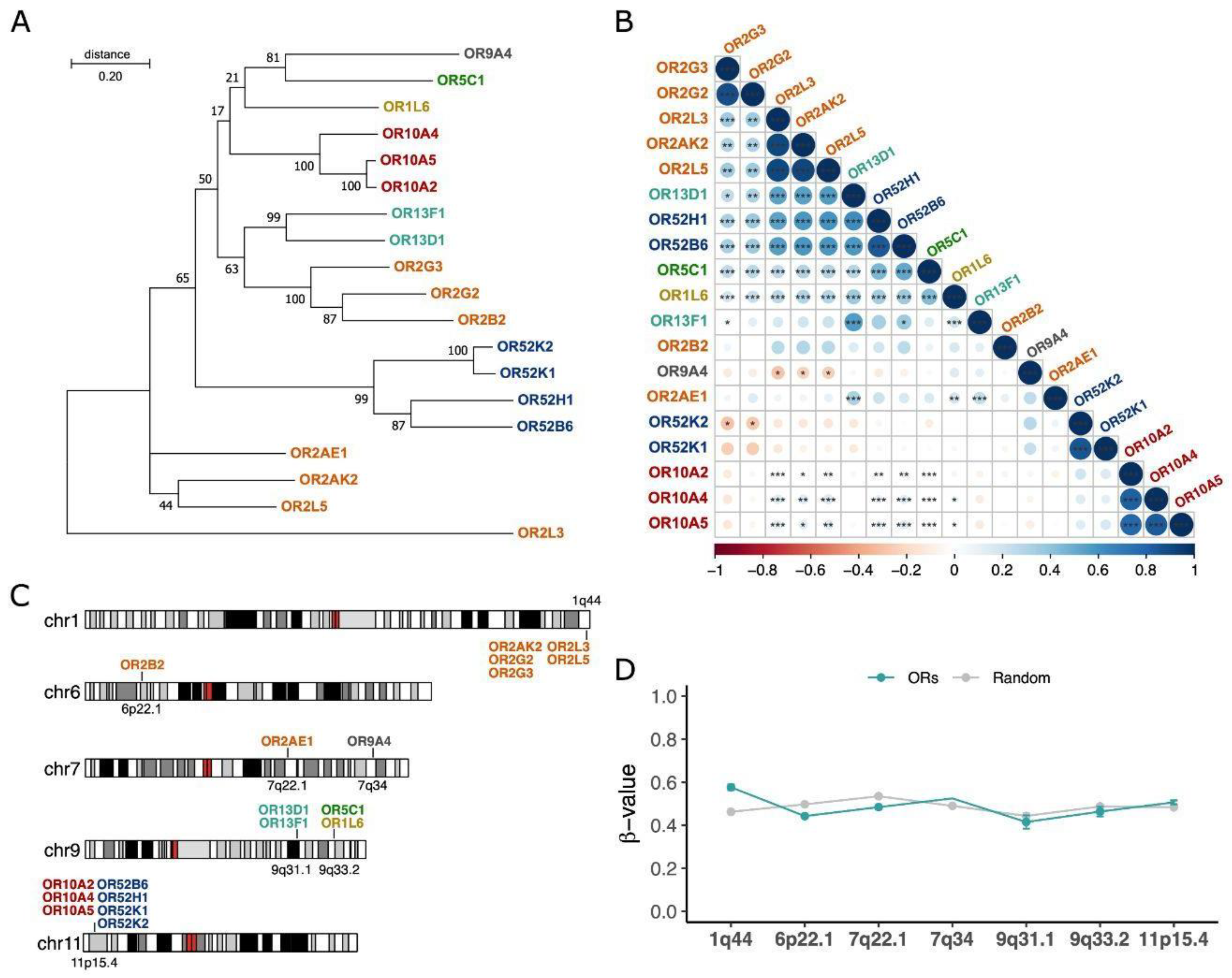
2.4. Phylogenetic Analysis
2.5. Coexpression Analyses in AML
2.6. DNA Methylation Profiles in AML
2.7. Samples from Patients and Healthy Individuals
2.8. Cell Line Culture
2.9. Dose-Response Curve
2.10. RNA Extraction and cDNA Synthesis
2.11. Two-Step End-Point RT–PCR
2.12. OR Signature with Prognostic Value
2.13. Functional Investigation of Coding Genes Coexpressed with ORs
2.14. Ethics Approval and Consent to Participate
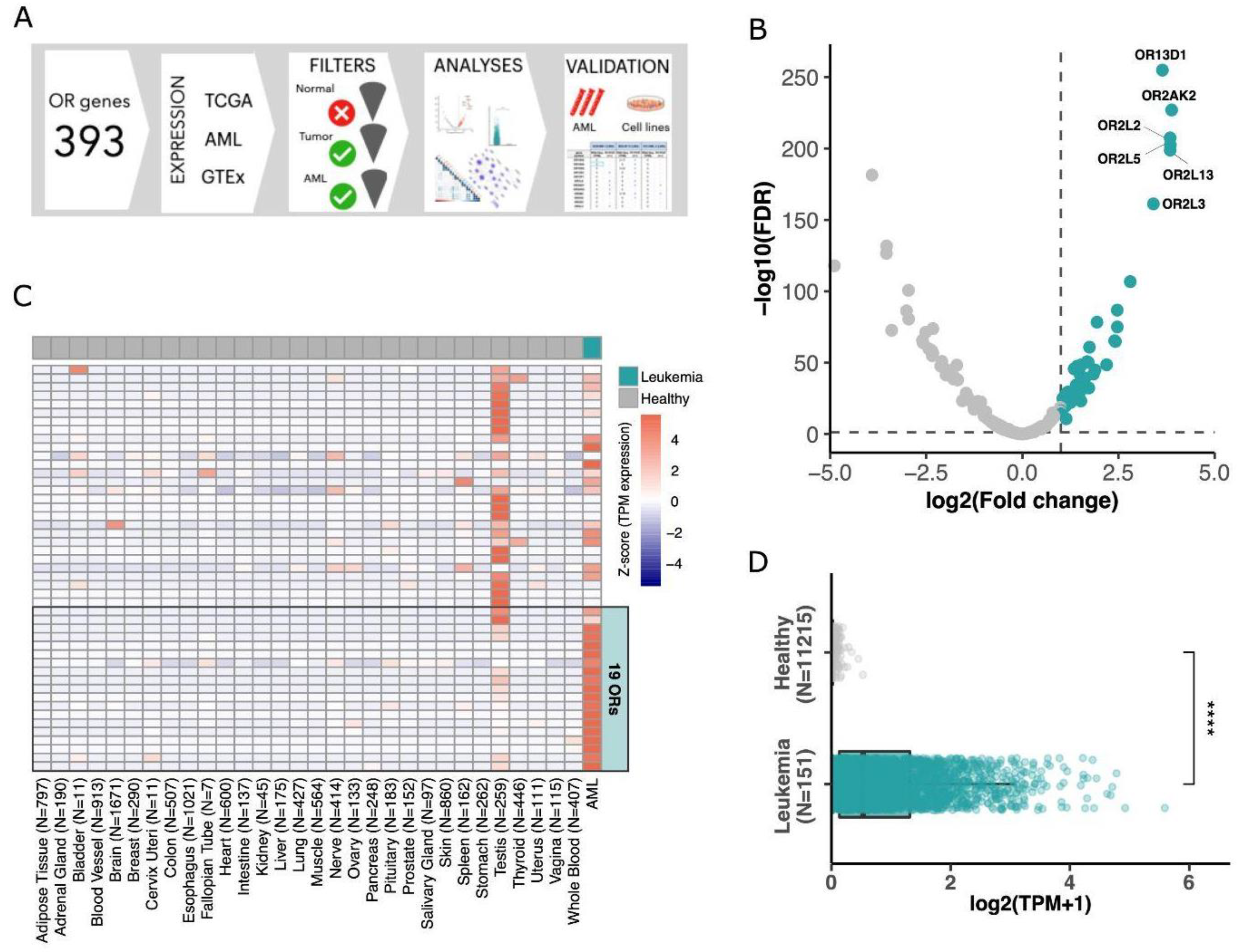
3. Results
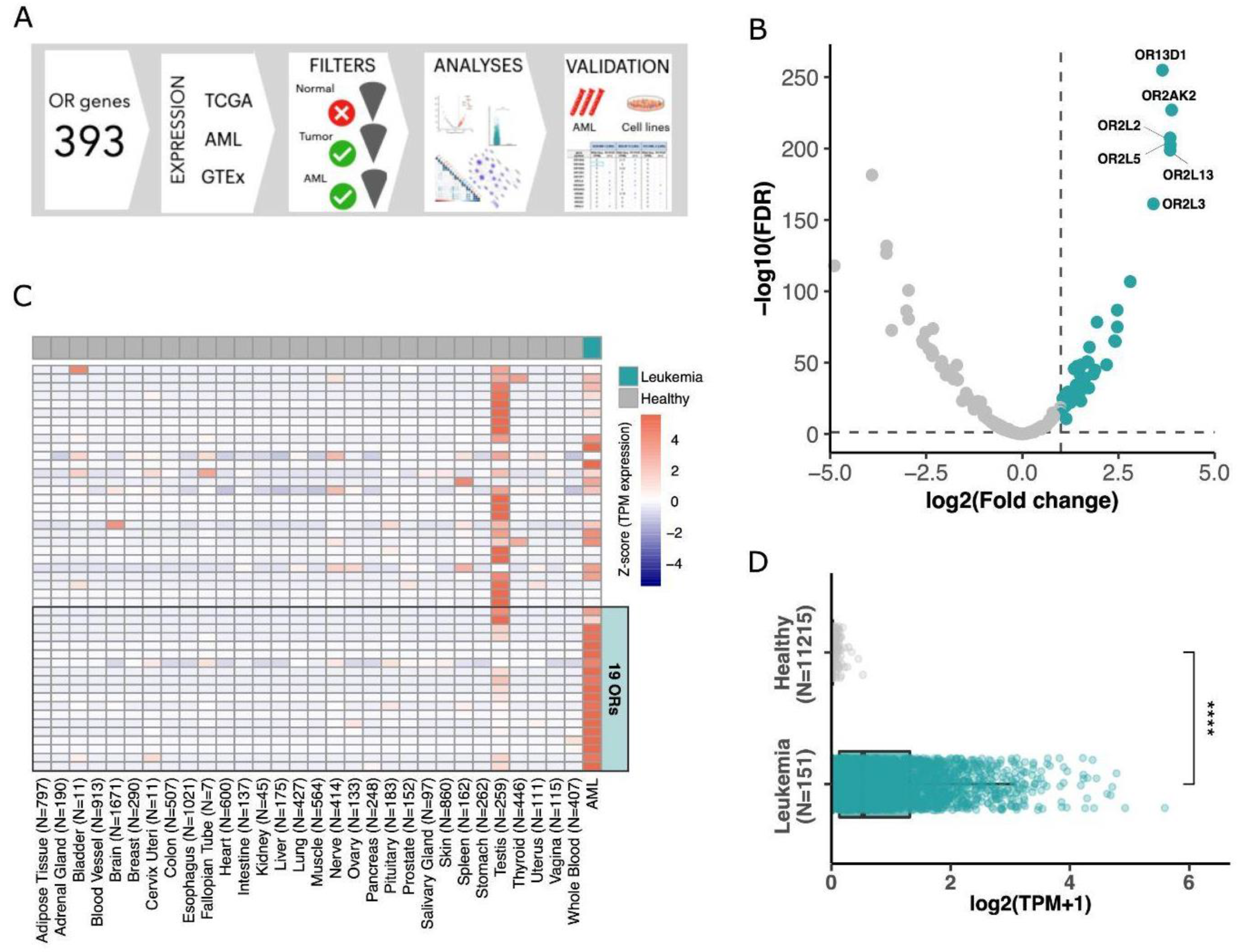
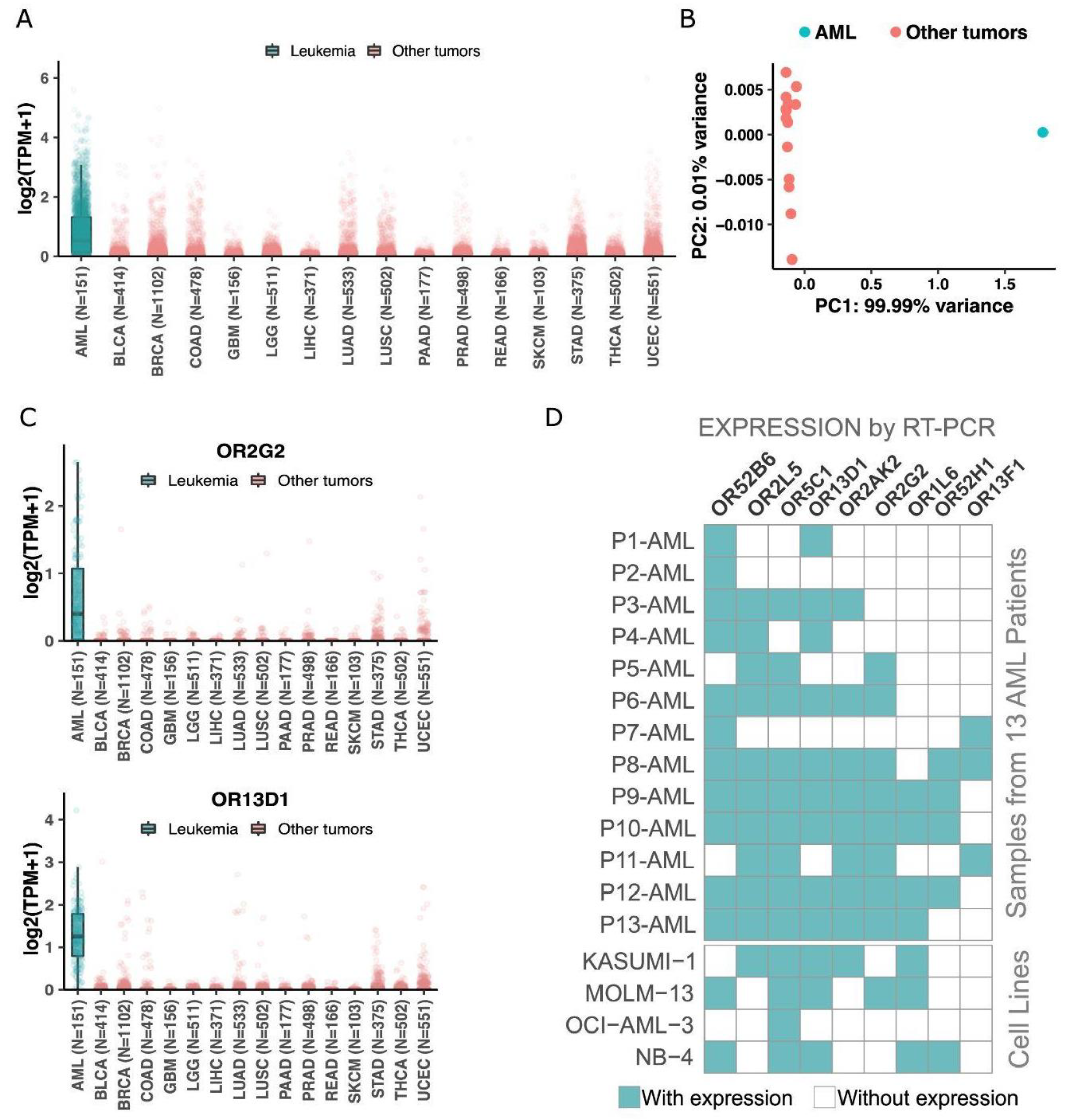
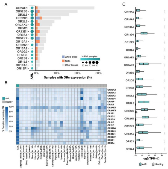
3.1. Finding Ectopic Expression of ORs in AML
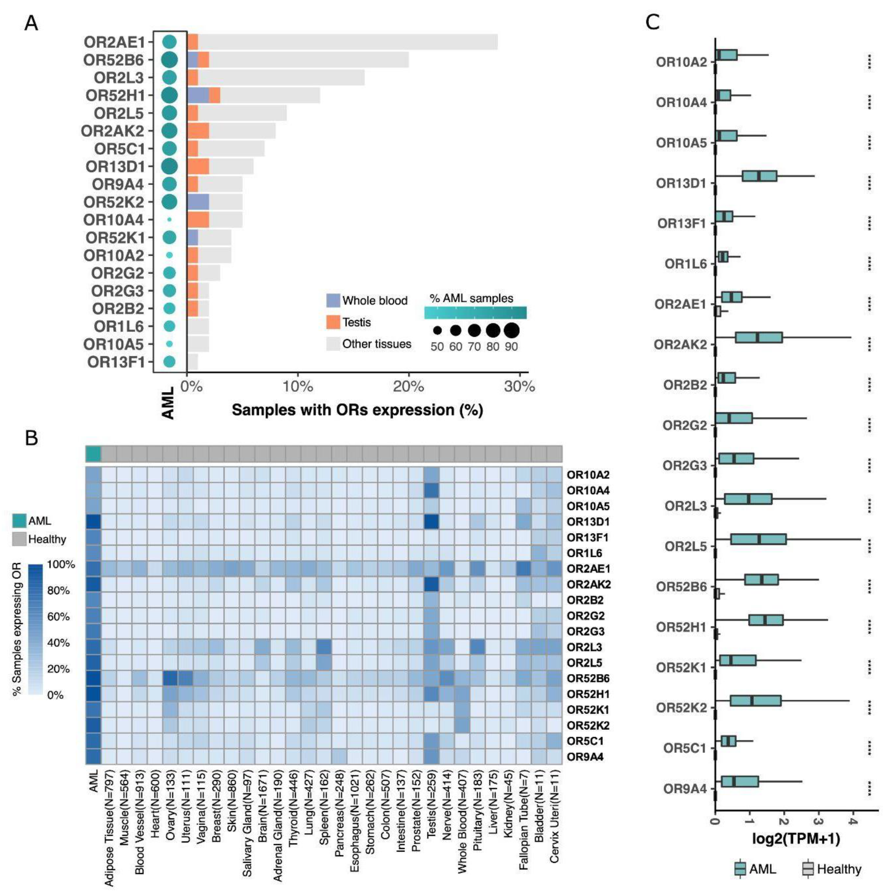
3.2. Dissecting the Expression of ORs in AML versus Healthy Tissues
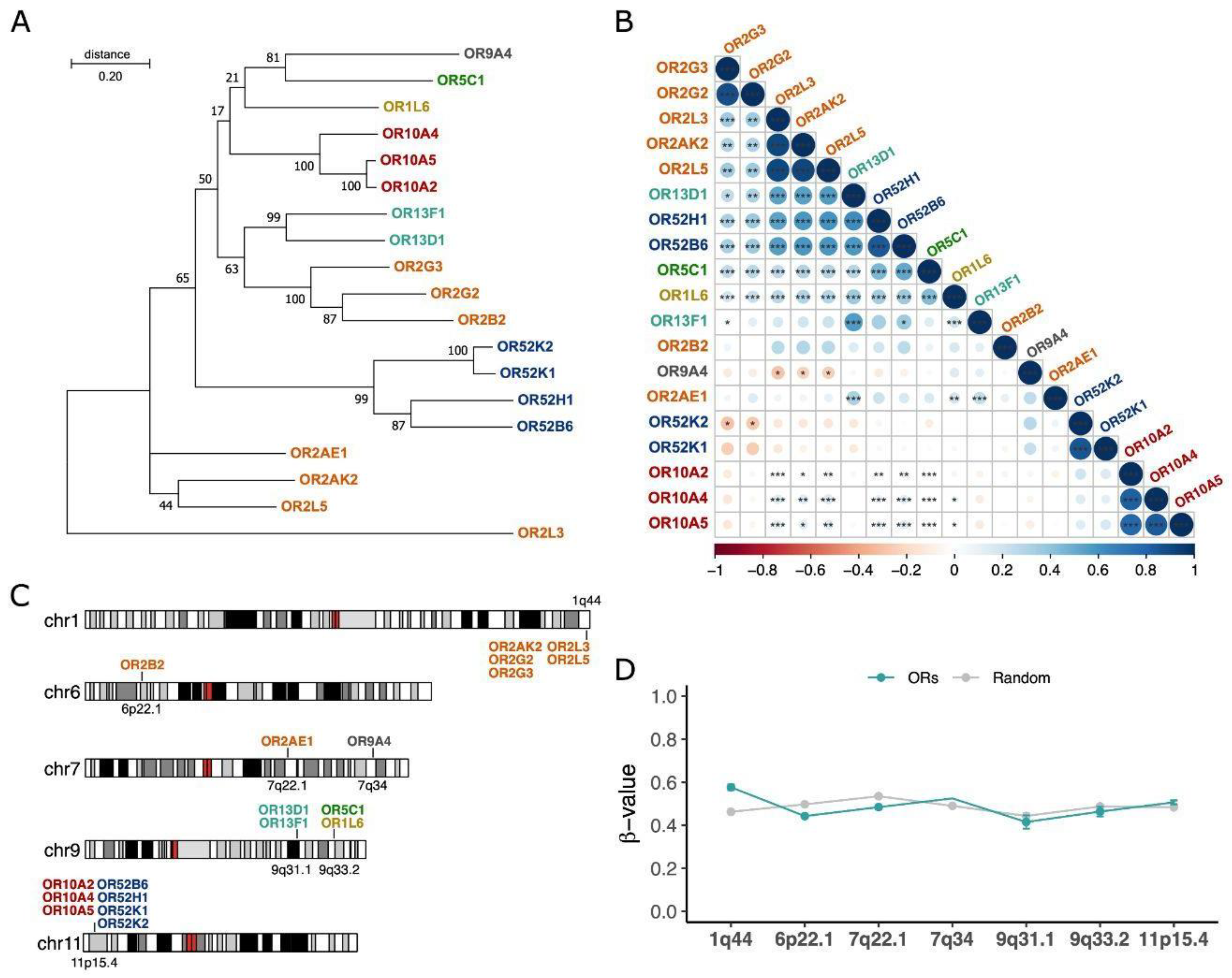
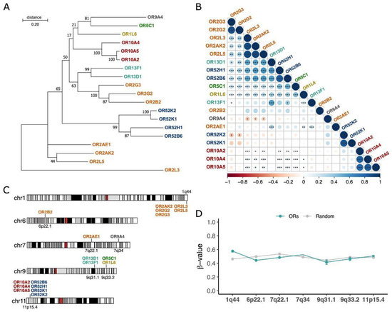
3.3. Features of the ORs Overexpressed in AML
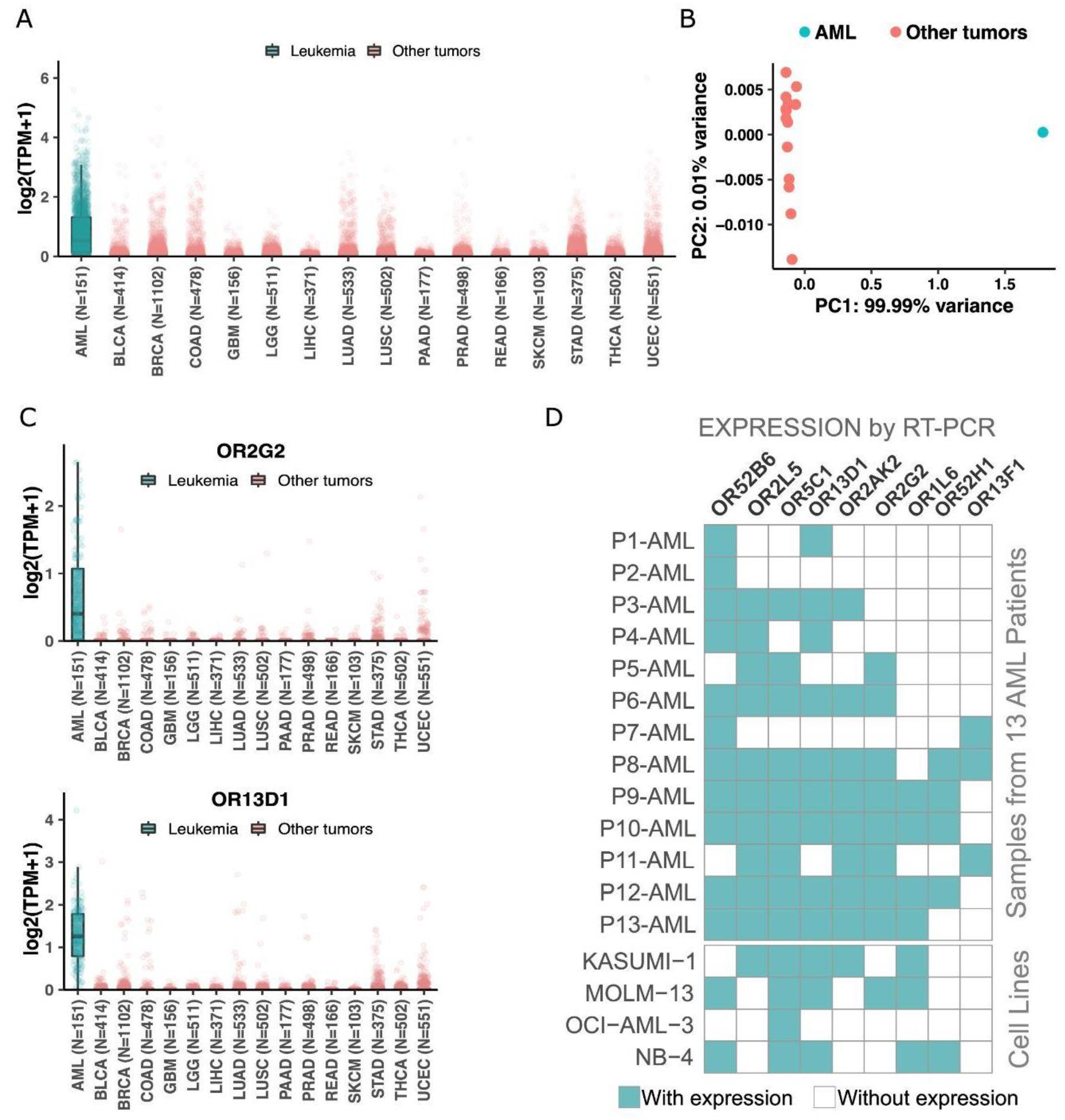
3.4. Expression of the 19 OR Genes in Other Cancer Types and Experimental Validation in AML Samples and Cell Lines
3.5. An OR Expression Signature with Prognostic Potential
3.6. A Functional Investigation of Genes Coexpressed with the 19 ORs
3.7. The Growth of AML Cell Lines Expressing ORs Are Affected in a Dose-Response Manner by Treatment with Odorant Molecules
4. Discussion
5. Conclusions
Supplementary Materials
Author Contributions
Funding
Institutional Review Board Statement
Informed Consent Statement
Data Availability Statement
Acknowledgments
Conflicts of Interest
References
- Short, N.J.; Rytting, M.E.; Cortes, J.E. Acute Myeloid Leukaemia. Lancet 2018, 392, 593–606. [Google Scholar] [CrossRef] [PubMed]
- Acute Myeloid Leukemia—Cancer Stat Facts. Available online: https://seer.cancer.gov/statfacts/html/amyl.html (accessed on 18 March 2022).
- Kantarjian, H.; Kadia, T.; DiNardo, C.; Daver, N.; Borthakur, G.; Jabbour, E.; Garcia-Manero, G.; Konopleva, M.; Ravandi, F. Acute Myeloid Leukemia: Current Progress and Future Directions. Blood Cancer J. 2021, 11, 41. [Google Scholar] [CrossRef]
- Malnic, B.; Godfrey, P.A.; Buck, L.B. The Human Olfactory Receptor Gene Family. Proc. Natl. Acad. Sci. USA 2004, 101, 2584–2589. [Google Scholar] [CrossRef]
- Buck, L.B. Olfactory Receptors and Odor Coding in Mammals. Nutr. Rev. 2004, 62, S184–S188; S224–S241. [Google Scholar] [CrossRef]
- Monahan, K.; Lomvardas, S. Monoallelic Expression of Olfactory Receptors. Annu. Rev. Cell Dev. Biol. 2015, 31, 721–740. [Google Scholar] [CrossRef] [PubMed]
- Armelin-Correa, L.M.; Gutiyama, L.M.; Brandt, D.Y.C.; Malnic, B. Nuclear Compartmentalization of Odorant Receptor Genes. Proc. Natl. Acad. Sci. USA 2014, 111, 2782–2787. [Google Scholar] [CrossRef] [PubMed]
- Malnic, B.; Hirono, J.; Sato, T.; Buck, L.B. Combinatorial Receptor Codes for Odors. Cell 1999, 96, 713–723. [Google Scholar] [CrossRef]
- Firestein, S. How the Olfactory System Makes Sense of Scents. Nature 2001, 413, 211–218. [Google Scholar] [CrossRef]
- Feinstein, P.; Mombaerts, P. A Contextual Model for Axonal Sorting into Glomeruli in the Mouse Olfactory System. Cell 2004, 117, 817–831. [Google Scholar] [CrossRef] [PubMed]
- Mombaerts, P. Odorant Receptor Gene Choice in Olfactory Sensory Neurons: The One Receptor–one Neuron Hypothesis Revisited. Curr. Opin. Neurobiol. 2004, 14, 31–36. [Google Scholar] [CrossRef]
- Feldmesser, E.; Olender, T.; Khen, M.; Yanai, I.; Ophir, R.; Lancet, D. Widespread Ectopic Expression of Olfactory Receptor Genes. BMC Genom. 2006, 7, 121. [Google Scholar] [CrossRef] [PubMed]
- Parmentier, M.; Libert, F.; Schurmans, S.; Schiffmann, S.; Lefort, A.; Eggerickx, D.; Ledent, C.; Mollereau, C.; Gérard, C.; Perret, J. Expression of Members of the Putative Olfactory Receptor Gene Family in Mammalian Germ Cells. Nature 1992, 355, 453–455. [Google Scholar] [CrossRef]
- Flegel, C.; Manteniotis, S.; Osthold, S.; Hatt, H.; Gisselmann, G. Expression Profile of Ectopic Olfactory Receptors Determined by Deep Sequencing. PLoS ONE 2013, 8, e55368. [Google Scholar] [CrossRef]
- Veitinger, S.; Hatt, H. Ectopic Expression of Mammalian Olfactory Receptors. In Springer Handbook of Odor; Springer: Berlin/Heidelberg, Germany, 2017; pp. 83–84. [Google Scholar]
- Spehr, M.; Gisselmann, G.; Poplawski, A.; Riffell, J.A.; Wetzel, C.H.; Zimmer, R.K.; Hatt, H. Identification of a Testicular Odorant Receptor Mediating Human Sperm Chemotaxis. Science 2003, 299, 2054–2058. [Google Scholar] [CrossRef] [PubMed]
- Clark, A.A.; Nurmukhambetova, S.; Li, X.; Munger, S.D.; Lees, J.R. Odorants Specifically Modulate Chemotaxis and Tissue Retention of CD4+ T Cells via Cyclic Adenosine Monophosphate Induction. J. Leukoc. Biol. 2016, 100, 699–709. [Google Scholar] [CrossRef] [PubMed]
- Gelis, L.; Jovancevic, N.; Veitinger, S.; Mandal, B.; Arndt, H.-D.; Neuhaus, E.M.; Hatt, H. Functional Characterization of the Odorant Receptor 51E2 in Human Melanocytes. J. Biol. Chem. 2016, 291, 17772–17786. [Google Scholar] [CrossRef]
- Kang, N.; Bahk, Y.Y.; Lee, N.; Jae, Y.; Cho, Y.H.; Ku, C.R.; Byun, Y.; Lee, E.J.; Kim, M.-S.; Koo, J. Olfactory Receptor Olfr544 Responding to Azelaic Acid Regulates Glucagon Secretion in α-Cells of Mouse Pancreatic Islets. Biochem. Biophys. Res. Commun. 2015, 460, 616–621. [Google Scholar] [CrossRef]
- Wu, C.; Jeong, M.-Y.; Kim, J.Y.; Lee, G.; Kim, J.-S.; Cheong, Y.E.; Kang, H.; Cho, C.H.; Kim, J.; Park, M.K.; et al. Activation of Ectopic Olfactory Receptor 544 Induces GLP-1 Secretion and Regulates Gut Inflammation. Gut Microbes 2021, 13, 1987782. [Google Scholar] [CrossRef]
- Kalbe, B.; Schulz, V.M.; Schlimm, M.; Philippou, S.; Jovancevic, N.; Jansen, F.; Scholz, P.; Lübbert, H.; Jarocki, M.; Faissner, A.; et al. Helional-Induced Activation of Human Olfactory Receptor 2J3 Promotes Apoptosis and Inhibits Proliferation in a Non-Small-Cell Lung Cancer Cell Line. Eur. J. Cell Biol. 2017, 96, 34–46. [Google Scholar] [CrossRef]
- Pronin, A.; Slepak, V. Ectopically Expressed Olfactory Receptors OR51E1 and OR51E2 Suppress Proliferation and Promote Cell Death in a Prostate Cancer Cell Line. J. Biol. Chem. 2021, 296, 100475. [Google Scholar] [CrossRef]
- Gelis, L.; Jovancevic, N.; Bechara, F.G.; Neuhaus, E.M.; Hatt, H. Functional Expression of Olfactory Receptors in Human Primary Melanoma and Melanoma Metastasis. Exp. Dermatol. 2017, 26, 569–576. [Google Scholar] [CrossRef] [PubMed]
- Maßberg, D.; Jovancevic, N.; Offermann, A.; Simon, A.; Baniahmad, A.; Perner, S.; Pungsrinont, T.; Luko, K.; Philippou, S.; Ubrig, B.; et al. The Activation of OR51E1 Causes Growth Suppression of Human Prostate Cancer Cells. Oncotarget 2016, 7, 48231–48249. [Google Scholar] [CrossRef] [PubMed]
- Cui, T.; Tsolakis, A.V.; Li, S.-C.; Cunningham, J.L.; Lind, T.; Öberg, K.; Giandomenico, V. Olfactory Receptor 51E1 Protein as a Potential Novel Tissue Biomarker for Small Intestine Neuroendocrine Carcinomas. Eur. J. Endocrinol. 2013, 168, 253–261. [Google Scholar] [CrossRef]
- Giandomenico, V.; Cui, T.; Grimelius, L.; Öberg, K.; Pelosi, G.; Tsolakis, A.V. Olfactory Receptor 51E1 as a Novel Target for Diagnosis in Somatostatin Receptor-Negative Lung Carcinoids. J. Mol. Endocrinol. 2013, 51, 277–286. [Google Scholar] [CrossRef] [PubMed]
- Ranzani, M.; Iyer, V.; Ibarra-Soria, X.; Del Castillo Velasco-Herrera, M.; Garnett, M.; Logan, D.; Adams, D.J. Revisiting Olfactory Receptors as Putative Drivers of Cancer. Wellcome Open Res. 2017, 2, 9. [Google Scholar] [CrossRef]
- Morita, R.; Hirohashi, Y.; Torigoe, T.; Ito-Inoda, S.; Takahashi, A.; Mariya, T.; Asanuma, H.; Tamura, Y.; Tsukahara, T.; Kanaseki, T.; et al. Olfactory Receptor Family 7 Subfamily C Member 1 Is a Novel Marker of Colon Cancer-Initiating Cells and Is a Potent Target of Immunotherapy. Clin. Cancer Res. 2016, 22, 3298–3309. [Google Scholar] [CrossRef]
- Manteniotis, S.; Wojcik, S.; Brauhoff, P.; Möllmann, M.; Petersen, L.; Göthert, J.R.; Schmiegel, W.; Dührsen, U.; Gisselmann, G.; Hatt, H. Functional Characterization of the Ectopically Expressed Olfactory Receptor 2AT4 in Human Myelogenous Leukemia. Cell Death Discov. 2016, 2, 15070. [Google Scholar] [CrossRef]
- Naressi, R.G.; Schechtman, D.; Malnic, B. Odorant Receptors as Potential Drug Targets. Trends Pharmacol. Sci. 2023, 44, 11–14. [Google Scholar] [CrossRef]
- Lee, S.-J.; Depoortere, I.; Hatt, H. Therapeutic Potential of Ectopic Olfactory and Taste Receptors. Nat. Rev. Drug Discov. 2019, 18, 116–138. [Google Scholar] [CrossRef]
- Gómez-Romero, L.; Alvarez-Suarez, D.E.; Hernández-Lemus, E.; Ponce-Castañeda, M.V.; Tovar, H. The Regulatory Landscape of Retinoblastoma: A Pathway Analysis Perspective. R. Soc. Open Sci. 2022, 9, 220031. [Google Scholar] [CrossRef]
- Love, M.I.; Huber, W.; Anders, S. Moderated Estimation of Fold Change and Dispersion for RNA-Seq Data with DESeq2. Genome Biol. 2014, 15, 550. [Google Scholar] [CrossRef]
- Dobin, A.; Davis, C.A.; Schlesinger, F.; Drenkow, J.; Zaleski, C.; Jha, S.; Batut, P.; Chaisson, M.; Gingeras, T.R. STAR: Ultrafast Universal RNA-Seq Aligner. Bioinformatics 2013, 29, 15–21. [Google Scholar] [CrossRef]
- Li, H.; Handsaker, B.; Wysoker, A.; Fennell, T.; Ruan, J.; Homer, N.; Marth, G.; Abecasis, G.; Durbin, R. 1000 Genome Project Data Processing Subgroup The Sequence Alignment/Map Format and SAMtools. Bioinformatics 2009, 25, 2078–2079. [Google Scholar] [CrossRef] [PubMed]
- Anders, S.; Pyl, P.T.; Huber, W. HTSeq--a Python Framework to Work with High-Throughput Sequencing Data. Bioinformatics 2015, 31, 166–169. [Google Scholar] [CrossRef] [PubMed]
- Kumar, S.; Stecher, G.; Tamura, K. MEGA7: Molecular Evolutionary Genetics Analysis Version 7.0 for Bigger Datasets. Mol. Biol. Evol. 2016, 33, 1870–1874. [Google Scholar] [CrossRef] [PubMed]
- Michaloski, J.S.; Galante, P.A.F.; Nagai, M.H.; Armelin-Correa, L.; Chien, M.-S.; Matsunami, H.; Malnic, B. Common Promoter Elements in Odorant and Vomeronasal Receptor Genes. PLoS ONE 2011, 6, e29065. [Google Scholar] [CrossRef] [PubMed]
- Liu, J.; Lichtenberg, T.; Hoadley, K.A.; Poisson, L.M.; Lazar, A.J.; Cherniack, A.D.; Kovatich, A.J.; Benz, C.C.; Levine, D.A.; Lee, A.V.; et al. An Integrated TCGA Pan-Cancer Clinical Data Resource to Drive High-Quality Survival Outcome Analytics. Cell 2018, 173, 400–416.e11. [Google Scholar] [CrossRef]
- Dos Santos, F.R.C.; Guardia, G.D.A.; Dos Santos, F.F.; Ohara, D.T.; Galante, P.A.F. Reboot: A Straightforward Approach to Identify Genes and Splicing Isoforms Associated with Cancer Patient Prognosis. NAR Cancer 2021, 3, zcab024. [Google Scholar] [CrossRef]
- Tyner, J.W.; Tognon, C.E.; Bottomly, D.; Wilmot, B.; Kurtz, S.E.; Savage, S.L.; Long, N.; Schultz, A.R.; Traer, E.; Abel, M.; et al. Functional Genomic Landscape of Acute Myeloid Leukaemia. Nature 2018, 562, 526–531. [Google Scholar] [CrossRef]
- Ge, S.X.; Jung, D.; Yao, R. ShinyGO: A Graphical Enrichment Tool for Animals and Plants. Bioinformatics 2019, 36, 2628–2629. [Google Scholar] [CrossRef]
- Supek, F.; Bošnjak, M.; Škunca, N.; Šmuc, T. REVIGO Summarizes and Visualizes Long Lists of Gene Ontology Terms. PLoS ONE 2011, 6, e21800. [Google Scholar] [CrossRef] [PubMed]
- Sondka, Z.; Bamford, S.; Cole, C.G.; Ward, S.A.; Dunham, I.; Forbes, S.A. The COSMIC Cancer Gene Census: Describing Genetic Dysfunction across All Human Cancers. Nat. Rev. Cancer 2018, 18, 696–705. [Google Scholar] [CrossRef] [PubMed]
- Lambert, S.A.; Jolma, A.; Campitelli, L.F.; Das, P.K.; Yin, Y.; Albu, M.; Chen, X.; Taipale, J.; Hughes, T.R.; Weirauch, M.T. The Human Transcription Factors. Cell 2018, 172, 650–665. [Google Scholar] [CrossRef] [PubMed]
- Shannon, P.; Markiel, A.; Ozier, O.; Baliga, N.S.; Wang, J.T.; Ramage, D.; Amin, N.; Schwikowski, B.; Ideker, T. Cytoscape: A Software Environment for Integrated Models of Biomolecular Interaction Networks. Genome Res. 2003, 13, 2498–2504. [Google Scholar] [CrossRef]
- Szklarczyk, D.; Gable, A.L.; Lyon, D.; Junge, A.; Wyder, S.; Huerta-Cepas, J.; Simonovic, M.; Doncheva, N.T.; Morris, J.H.; Bork, P.; et al. STRING v11: Protein-Protein Association Networks with Increased Coverage, Supporting Functional Discovery in Genome-Wide Experimental Datasets. Nucleic Acids Res. 2019, 47, D607–D613. [Google Scholar] [CrossRef]
- Maiga, A.; Lemieux, S.; Pabst, C.; Lavallée, V.P.; Bouvier, M.; Sauvageau, G.; Hébert, J. Transcriptome Analysis of G Protein-Coupled Receptors in Distinct Genetic Subgroups of Acute Myeloid Leukemia: Identification of Potential Disease-Specific Targets. Blood Cancer J. 2016, 6, e431. [Google Scholar] [CrossRef]
- Ehrlich, M. DNA Hypomethylation in Cancer Cells. Epigenomics 2009, 1, 239–259. [Google Scholar] [CrossRef]
- Manteniotis, S.; Wojcik, S.; Göthert, J.R.; Dürig, J.; Dührsen, U.; Gisselmann, G.; Hatt, H. Deorphanization and Characterization of the Ectopically Expressed Olfactory Receptor OR51B5 in Myelogenous Leukemia Cells. Cell Death Discov. 2016, 2, 16010. [Google Scholar] [CrossRef]
- Arber, D.A.; Orazi, A.; Hasserjian, R.; Thiele, J.; Borowitz, M.J.; Le Beau, M.M.; Bloomfield, C.D.; Cazzola, M.; Vardiman, J.W. The 2016 Revision to the World Health Organization Classification of Myeloid Neoplasms and Acute Leukemia. Blood 2016, 127, 2391–2405. [Google Scholar] [CrossRef]
- Döhner, H.; Wei, A.H.; Appelbaum, F.R.; Craddock, C.; DiNardo, C.D.; Dombret, H.; Ebert, B.L.; Fenaux, P.; Godley, L.A.; Hasserjian, R.P.; et al. Diagnosis and Management of AML in Adults: 2022 Recommendations from an International Expert Panel on Behalf of the ELN. Blood 2022, 140, 1345–1377. [Google Scholar] [CrossRef]
- Van Galen, P.; Hovestadt, V.; Wadsworth, M.H., II; Hughes, T.K.; Griffin, G.K.; Battaglia, S.; Verga, J.A.; Stephansky, J.; Pastika, T.J.; Lombardi Story, J.; et al. Single-Cell RNA-Seq Reveals AML Hierarchies Relevant to Disease Progression and Immunity. Cell 2019, 176, 1265–1281.e24. [Google Scholar] [CrossRef]
- Fleck, J.L.; Pavel, A.B.; Cassandras, C.G. Integrating Mutation and Gene Expression Cross-Sectional Data to Infer Cancer Progression. BMC Syst. Biol. 2016, 10, 12. [Google Scholar] [CrossRef]
- Kato, A.; Touhara, K. Mammalian Olfactory Receptors: Pharmacology, G Protein Coupling and Desensitization. Cell. Mol. Life Sci. 2009, 66, 3743–3753. [Google Scholar] [CrossRef] [PubMed]
- Dorsam, R.T.; Gutkind, J.S. G-Protein-Coupled Receptors and Cancer. Nat. Rev. Cancer 2007, 7, 79–94. [Google Scholar] [CrossRef]
- López-Lázaro, M. Excessive Superoxide Anion Generation Plays a Key Role in Carcinogenesis. Int. J. Cancer 2007, 120, 1378–1380. [Google Scholar] [CrossRef] [PubMed]
- Ridgway, N.D. The Role of Phosphatidylcholine and Choline Metabolites to Cell Proliferation and Survival. Crit. Rev. Biochem. Mol. Biol. 2013, 48, 20–38. [Google Scholar] [CrossRef]
- Greten, F.R.; Grivennikov, S.I. Inflammation and Cancer: Triggers, Mechanisms, and Consequences. Immunity 2019, 51, 27–41. [Google Scholar] [CrossRef] [PubMed]
- Bushweller, J.H. Targeting Transcription Factors in Cancer—From Undruggable to Reality. Nat. Rev. Cancer 2019, 19, 611–624. [Google Scholar] [CrossRef] [PubMed]
- Dang, C.V. MYC on the Path to Cancer. Cell 2012, 149, 22–35. [Google Scholar] [CrossRef]
- Wu, D.; Sunkel, B.; Chen, Z.; Liu, X.; Ye, Z.; Li, Q.; Grenade, C.; Ke, J.; Zhang, C.; Chen, H.; et al. Three-Tiered Role of the Pioneer Factor GATA2 in Promoting Androgen-Dependent Gene Expression in Prostate Cancer. Nucleic Acids Res. 2014, 42, 3607–3622. [Google Scholar] [CrossRef]
- Dustin, D.; Gu, G.; Fuqua, S.A.W. ESR1 Mutations in Breast Cancer. Cancer 2019, 125, 3714–3728. [Google Scholar] [CrossRef]
- Xu, F.; Chang, C.K.; Li, X.; He, Q.; Wu, L.Y. MYCN Contributes to the Malignant Characteristics of Erythroleukemia Through EZH2-Mediated Epigenetic Repression of P21. Leuk. Res. 2017, 55, S92–S94. [Google Scholar] [CrossRef]
- Tien, F.-M.; Hou, H.-A.; Tsai, C.-H.; Tang, J.-L.; Chiu, Y.-C.; Chen, C.-Y.; Kuo, Y.-Y.; Tseng, M.-H.; Peng, Y.-L.; Liu, M.-C.; et al. GATA2 Zinc Finger 1 Mutations Are Associated with Distinct Clinico-Biological Features and Outcomes Different from GATA2 Zinc Finger 2 Mutations in Adult Acute Myeloid Leukemia. Blood Cancer J. 2018, 8, 87. [Google Scholar] [CrossRef] [PubMed]
- Roma, A.; Spagnuolo, P.A. Estrogen Receptors Alpha and Beta in Acute Myeloid Leukemia. Cancers 2020, 12, 907. [Google Scholar] [CrossRef] [PubMed]
- Neuhaus, E.M.; Zhang, W.; Gelis, L.; Deng, Y.; Noldus, J.; Hatt, H. Activation of an Olfactory Receptor Inhibits Proliferation of Prostate Cancer Cells. J. Biol. Chem. 2009, 284, 16218–16225. [Google Scholar] [CrossRef]
- Cao, W.; Li, F.; Yao, J.; Yu, J. Prostate Specific G Protein Coupled Receptor Is Associated with Prostate Cancer Prognosis and Affects Cancer Cell Proliferation and Invasion. BMC Cancer 2015, 15, 915. [Google Scholar] [CrossRef]
- Choi, Y.R.; Shim, J.; Park, J.-H.; Kim, Y.-S.; Kim, M.J. Discovery of Orphan Olfactory Receptor 6M1 as a New Anticancer Target in MCF-7 Cells by a Combination of Surface Plasmon Resonance-Based and Cell-Based Systems. Sensors 2021, 21, 3468. [Google Scholar] [CrossRef]
- Sanz, G.; Leray, I.; Dewaele, A.; Sobilo, J.; Lerondel, S.; Bouet, S.; Grébert, D.; Monnerie, R.; Pajot-Augy, E.; Mir, L.M. Promotion of Cancer Cell Invasiveness and Metastasis Emergence Caused by Olfactory Receptor Stimulation. PLoS ONE 2014, 9, e85110. [Google Scholar] [CrossRef]
- Weber, L.; Al-Refae, K.; Ebbert, J.; Jägers, P.; Altmüller, J.; Becker, C.; Hahn, S.; Gisselmann, G.; Hatt, H. Activation of Odorant Receptor in Colorectal Cancer Cells Leads to Inhibition of Cell Proliferation and Apoptosis. PLoS ONE 2017, 12, e0172491. [Google Scholar] [CrossRef]
- Schmiedeberg, K.; Shirokova, E.; Weber, H.-P.; Schilling, B.; Meyerhof, W.; Krautwurst, D. Structural Determinants of Odorant Recognition by the Human Olfactory Receptors OR1A1 and OR1A2. J. Struct. Biol. 2007, 159, 400–412. [Google Scholar] [CrossRef]
- Jaeger, S.R.; McRae, J.F.; Bava, C.M.; Beresford, M.K.; Hunter, D.; Jia, Y.; Chheang, S.L.; Jin, D.; Peng, M.; Gamble, J.C.; et al. A Mendelian Trait for Olfactory Sensitivity Affects Odor Experience and Food Selection. Curr. Biol. 2013, 23, 1601–1605. [Google Scholar] [CrossRef] [PubMed]
- Gonzalez-Kristeller, D.C.; do Nascimento, J.B.P.; Galante, P.A.F.; Malnic, B. Identification of Agonists for a Group of Human Odorant Receptors. Front. Pharmacol. 2015, 6, 35. [Google Scholar] [CrossRef] [PubMed]
- Mainland, J.D.; Li, Y.R.; Zhou, T.; Liu, W.L.L.; Matsunami, H. Human Olfactory Receptor Responses to Odorants. Sci. Data 2015, 2, 150002. [Google Scholar] [CrossRef] [PubMed]
- Mainland, J.D.; Keller, A.; Li, Y.R.; Zhou, T.; Trimmer, C.; Snyder, L.L.; Moberly, A.H.; Adipietro, K.A.; Liu, W.L.L.; Zhuang, H.; et al. The Missense of Smell: Functional Variability in the Human Odorant Receptor Repertoire. Nat. Neurosci. 2014, 17, 114–120. [Google Scholar] [CrossRef]
- Zhao, H.-L.; Xu, S.-Q.; Li, Q.; Zhao, Y.-B.; Li, X.; Yang, M.-P. Long Noncoding RNA MIAT Promotes the Growth and Metastasis of Non-Small Cell Lung Cancer by Upregulating TDP43. Eur. Rev. Med. Pharmacol. Sci. 2020, 24, 7209. [Google Scholar] [PubMed]
- Leja, J.; Essaghir, A.; Essand, M.; Wester, K.; Oberg, K.; Tötterman, T.H.; Lloyd, R.; Vasmatzis, G.; Demoulin, J.-B.; Giandomenico, V. Novel Markers for Enterochromaffin Cells and Gastrointestinal Neuroendocrine Carcinomas. Mod. Pathol. 2009, 22, 261–272. [Google Scholar] [CrossRef] [PubMed]
- Maßberg, D.; Simon, A.; Häussinger, D.; Keitel, V.; Gisselmann, G.; Conrad, H.; Hatt, H. Monoterpene (−)-Citronellal Affects Hepatocarcinoma Cell Signaling via an Olfactory Receptor. Arch. Biochem. Biophys. 2015, 566, 100–109. [Google Scholar] [CrossRef]
- Weng, J.; Wang, J.; Hu, X.; Wang, F.; Ittmann, M.; Liu, M. PSGR2, a Novel G-Protein Coupled Receptor, Is Overexpressed in Human Prostate Cancer. Int. J. Cancer 2006, 118, 1471–1480. [Google Scholar] [CrossRef]
- Duchnowska, R.; Supernat, A.M.; Pęksa, R.; Łukasiewicz, M.; Stokowy, T.; Ronen, R.; Dutkowski, J.; Umińska, M.; Iżycka-Świeszewska, E.; Kowalczyk, A.; et al. Pathway-Level Mutation Analysis in Primary High-Grade Serous Ovarian Cancer and Matched Brain Metastases. Sci. Rep. 2022, 12, 20537. [Google Scholar] [CrossRef]
- Chung, C.; Cho, H.J.; Lee, C.; Koo, J. Odorant Receptors in Cancer. BMB Rep. 2022, 55, 72–80. [Google Scholar] [CrossRef]
- Xu, X.; Khater, M.; Wu, G. The Olfactory Receptor OR51E2 Activates ERK1/2 through the Golgi-Localized Gβγ-PI3Kγ-ARF1 Pathway in Prostate Cancer Cells. Front. Pharmacol. 2022, 13, 1009380. [Google Scholar] [CrossRef]
- Andrews, R.G.; Torok-Storb, B.; Bernstein, I.D. Myeloid-Associated Differentiation Antigens on Stem Cells and Their Progeny Identified by Monoclonal Antibodies. Blood 1983, 62, 124–132. [Google Scholar] [CrossRef] [PubMed]
- Herrmann, H.; Sadovnik, I.; Eisenwort, G.; Rülicke, T.; Blatt, K.; Herndlhofer, S.; Willmann, M.; Stefanzl, G.; Baumgartner, S.; Greiner, G.; et al. Delineation of Target Expression Profiles in CD34+/CD38− and CD34+/CD38+ Stem and Progenitor Cells in AML and CML. Blood Adv. 2020, 4, 5118–5132. [Google Scholar] [CrossRef] [PubMed]
- Gorczyca, W.; Sun, Z.-Y.; Cronin, W.; Li, X.; Mau, S.; Tugulea, S. Immunophenotypic Pattern of Myeloid Populations by Flow Cytometry Analysis. Methods Cell Biol. 2011, 103, 221–266. [Google Scholar] [PubMed]
- Haubner, S.; Perna, F.; Köhnke, T.; Schmidt, C.; Berman, S.; Augsberger, C.; Schnorfeil, F.M.; Krupka, C.; Lichtenegger, F.S.; Liu, X.; et al. Coexpression Profile of Leukemic Stem Cell Markers for Combinatorial Targeted Therapy in AML. Leukemia 2019, 33, 64–74. [Google Scholar] [CrossRef] [PubMed]
- Aureli, A.; Marziani, B.; Sconocchia, T.; Del Principe, M.I.; Buzzatti, E.; Pasqualone, G.; Venditti, A.; Sconocchia, G. Immunotherapy as a Turning Point in the Treatment of Acute Myeloid Leukemia. Cancers 2021, 13, 6246. [Google Scholar] [CrossRef]
- Godwin, C.D.; Laszlo, G.S.; Fiorenza, S.; Garling, E.E.; Phi, T.-D.; Bates, O.M.; Correnti, C.E.; Hoffstrom, B.G.; Lunn, M.C.; Humbert, O.; et al. Targeting the Membrane-Proximal C2-Set Domain of CD33 for Improved CD33-Directed Immunotherapy. Leukemia 2021, 35, 2496–2507. [Google Scholar] [CrossRef] [PubMed]
- Laszlo, G.S.; Estey, E.H.; Walter, R.B. The Past and Future of CD33 as Therapeutic Target in Acute Myeloid Leukemia. Blood Rev. 2014, 28, 143–153. [Google Scholar] [CrossRef]
- Malki, A.; Fiedler, J.; Fricke, K.; Ballweg, I.; Pfaffl, M.W.; Krautwurst, D. Class I Odorant Receptors, TAS1R and TAS2R Taste Receptors, Are Markers for Subpopulations of Circulating Leukocytes. J. Leukoc. Biol. 2015, 97, 533–545. [Google Scholar] [CrossRef]
- Lewuillon, C.; Laguillaumie, M.-O.; Quesnel, B.; Idziorek, T.; Touil, Y.; Lemonnier, L. Put in a “Ca2+ll” to Acute Myeloid Leukemia. Cells 2022, 11, 543. [Google Scholar] [CrossRef]
- Busse, D.; Kudella, P.; Grüning, N.-M.; Gisselmann, G.; Ständer, S.; Luger, T.; Jacobsen, F.; Steinsträßer, L.; Paus, R.; Gkogkolou, P.; et al. A Synthetic Sandalwood Odorant Induces Wound-Healing Processes in Human Keratinocytes via the Olfactory Receptor OR2AT4. J. Investig. Dermatol. 2014, 134, 2823–2832. [Google Scholar] [CrossRef] [PubMed]
- Treviño, L.R.; Yang, W.; French, D.; Hunger, S.P.; Carroll, W.L.; Devidas, M.; Willman, C.; Neale, G.; Downing, J.; Raimondi, S.C.; et al. Germline Genomic Variants Associated with Childhood Acute Lymphoblastic Leukemia. Nat. Genet. 2009, 41, 1001–1005. [Google Scholar] [CrossRef] [PubMed]
- Nepstad, I.; Hatfield, K.J.; Tvedt, T.H.A.; Reikvam, H.; Bruserud, Ø. Clonal Heterogeneity Reflected by PI3K-AKT-mTOR Signaling in Human Acute Myeloid Leukemia Cells and Its Association with Adverse Prognosis. Cancers 2018, 10, 332. [Google Scholar] [CrossRef] [PubMed]
- Moarii, M.; Papaemmanuil, E. Classification and Risk Assessment in AML: Integrating Cytogenetics and Molecular Profiling. Hematology Am. Soc. Hematol. Educ. Program 2017, 2017, 37–44. [Google Scholar] [CrossRef] [PubMed]
- De Souza, J.E.S.; Galante, P.A.F.; de Almeida, R.V.B.; da Cunha, J.P.C.; Ohara, D.T.; Ohno-Machado, L.; Old, L.J.; de Souza, S.J. SurfaceomeDB: A Cancer-Orientated Database for Genes Encoding Cell Surface Proteins. Cancer Immun. 2012, 12, 15. [Google Scholar]
- Pelleri, M.C.; Piovesan, A.; Caracausi, M.; Berardi, A.C.; Vitale, L.; Strippoli, P. Integrated Differential Transcriptome Maps of Acute Megakaryoblastic Leukemia (AMKL) in Children with or without Down Syndrome (DS). BMC Med. Genom. 2014, 7, 63. [Google Scholar] [CrossRef]
- Xu, Y.; Cui, J.; Puett, D. Cancer Classification and Molecular Signature Identification. In Cancer Bioinformatics; Xu, Y., Cui, J., Puett, D., Eds.; Springer: New York, NY, USA, 2014; pp. 65–87. ISBN 9781493913817. [Google Scholar]
- Martin, A.L.; Anadon, C.M.; Biswas, S.; Mine, J.A.; Handley, K.F.; Payne, K.K.; Mandal, G.; Chaurio, R.A.; Powers, J.J.; Sprenger, K.B.; et al. Olfactory Receptor OR2H1 Is an Effective Target for CAR T Cells in Human Epithelial Tumors. Mol. Cancer Ther. 2022, 21, 1184–1194. [Google Scholar] [CrossRef]







Disclaimer/Publisher’s Note: The statements, opinions and data contained in all publications are solely those of the individual author(s) and contributor(s) and not of MDPI and/or the editor(s). MDPI and/or the editor(s) disclaim responsibility for any injury to people or property resulting from any ideas, methods, instructions or products referred to in the content. |
© 2023 by the authors. Licensee MDPI, Basel, Switzerland. This article is an open access article distributed under the terms and conditions of the Creative Commons Attribution (CC BY) license (https://creativecommons.org/licenses/by/4.0/).
Share and Cite
Guardia, G.D.A.; Naressi, R.G.; Buzzato, V.C.; da Costa, J.B.; Zalcberg, I.; Ramires, J.; Malnic, B.; Gutiyama, L.M.; Galante, P.A.F. Acute Myeloid Leukemia Expresses a Specific Group of Olfactory Receptors. Cancers 2023, 15, 3073. https://doi.org/10.3390/cancers15123073
Guardia GDA, Naressi RG, Buzzato VC, da Costa JB, Zalcberg I, Ramires J, Malnic B, Gutiyama LM, Galante PAF. Acute Myeloid Leukemia Expresses a Specific Group of Olfactory Receptors. Cancers. 2023; 15(12):3073. https://doi.org/10.3390/cancers15123073
Chicago/Turabian StyleGuardia, Gabriela D. A., Rafaella G. Naressi, Vanessa C. Buzzato, Juliana B. da Costa, Ilana Zalcberg, Jordana Ramires, Bettina Malnic, Luciana M. Gutiyama, and Pedro A. F. Galante. 2023. "Acute Myeloid Leukemia Expresses a Specific Group of Olfactory Receptors" Cancers 15, no. 12: 3073. https://doi.org/10.3390/cancers15123073
APA StyleGuardia, G. D. A., Naressi, R. G., Buzzato, V. C., da Costa, J. B., Zalcberg, I., Ramires, J., Malnic, B., Gutiyama, L. M., & Galante, P. A. F. (2023). Acute Myeloid Leukemia Expresses a Specific Group of Olfactory Receptors. Cancers, 15(12), 3073. https://doi.org/10.3390/cancers15123073

