Novel Gene Signatures as Prognostic Biomarkers for Predicting the Recurrence of Hepatocellular Carcinoma
Abstract
:Simple Summary
Abstract
1. Introduction
2. Materials and Methods
2.1. The Integrative Analysis Strategy of Microarray and RNA-Seq Datasets
2.2. Data Analysis
2.3. Clinical Characteristics of Patients
2.4. Analysis of Differentially Expressed Genes (DEGs)
2.5. Gene Set Enrichment Analysis
2.6. RNA Extraction and Quantitative Reverse Transcription Polymerase Chain Reaction
2.7. Statistical Analysis
3. Results
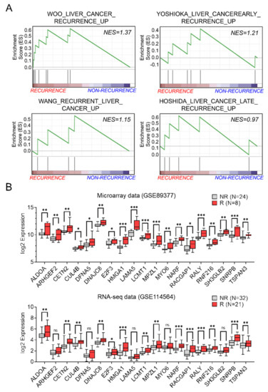
3.1. Gene Selection for HCC Recurrence Using Systemic Analysis of Tissue-Based Microarray and RNA-Seq Dataset
3.2. Identification of Predictive Molecular Signature for HCC Recurrence Using the Public Database
3.3. Confirmation of Five Recurrence Related Genes in Validation Set
3.4. Prognostic Implication of the Candidate Biomarker Genes
4. Discussion
5. Conclusions
Supplementary Materials
Author Contributions
Funding
Institutional Review Board Statement
Data Availability Statement
Acknowledgments
Conflicts of Interest
References
- Sung, H.; Ferlay, J.; Siegel, R.L.; Laversanne, M.; Soerjomatarm, I.; Jemal, A.; Bray, F. Global Cancer Statistics 2020: GLOBOCAN Estimates of Incidence and Mortality Worldwide for 36 Cancers in 185 Countries. CA Cancer J. Clin. 2021, 71, 209–249. [Google Scholar] [CrossRef] [PubMed]
- Rizzo, A.; Dadduzio, V.; Ricci, A.G.; Massari, F.; Di Federico, A.; Gadaleta-Caldarola, G.; Brandi, G. Lenvatinib plus pembrolizumab: The next frontier for the treatment of hepatocellular carcinoma? Expert Opin Investig. Drugs 2021, 30, 1–8. [Google Scholar] [CrossRef] [PubMed]
- Liu, J.K.H.; Irvine, A.F.; Jones, R.L.; Samson, A. Immunotherapies for hepatocellular carcinoma. Cancer Med. 2021, 11, 571–591. [Google Scholar] [CrossRef] [PubMed]
- Rizzo, A.; Ricci, A.D.; Brandi, G. Immune-based combinations for advanced hepatocellular carcinoma: Shaping the direction of first-line therapy. Future Oncol. 2021, 17, 755–757. [Google Scholar] [CrossRef] [PubMed]
- Sharma, R.; Motedayen Aval, L. Beyond First-Line Immune Checkpoint Inhibitor Therapy in Patients With Hepatocellular Carcinoma. Front. Immunol. 2021, 12, 652007. [Google Scholar] [CrossRef] [PubMed]
- Shah, S.A.; Cleary, S.P.; Wei, A.C.; Yang, I.; Taylor, B.R.; Hemming, A.W.; Langer, B.; Grant, D.R.; Greig, P.D.; Gallinger, S. Recurrence after liver resection for hepatocellular carcinoma: Risk factors, treatment, and outcomes. Surgery 2007, 141, 330–339. [Google Scholar] [CrossRef]
- Zhang, J.A.; Kwee, S.A.; Wong, L.L. Late recurrence of hepatocellular carcinoma after liver transplantation. Hepatoma Res. 2017, 3, 58–66. [Google Scholar] [CrossRef] [Green Version]
- Wang, Y.; Tan Yang, P.; Handoko, Y.A.; Sekar, K.; Shi, M.; Xie, C.; Jiang, X.-D.; Dong, Q.-Z.; Poh Goh, B.K.; Ooi, L.L.; et al. NUF2 is a valuable prognostic biomarker to predict early recurrence of hepatocellular carcinoma after surgical resection. Int. J. Cancer 2019, 145, 662–670. [Google Scholar] [CrossRef]
- Chen, J.; Rajasekaran, M.; Xia, H.; Zhang, X.; Kong, S.N.; Sekar, K.; Seshachalam, V.P.; Deivasigamani, A.; Goh, B.K.P.; Ooi, L.L.; et al. The microtubule-associated protein PRC1 promotes early recurrence of hepatocellular carcinoma in association with the Wnt/beta-catenin signalling pathway. Gut 2016, 65, 1522–1534. [Google Scholar] [CrossRef]
- Wang, Z.; Zhang, N.; Lv, J.; Ma, C.; Gu, J.; Du, Y.; Qiu, Y.; Zhang, Z.; Li, M.; Jiang, Y.; et al. A Five-Gene Signature for Recurrence Prediction of Hepatocellular Carcinoma Patients. Biomed. Res. Int. 2020, 2020, 4037639. [Google Scholar] [CrossRef]
- Gu, J.X.; Zhang, X.; Miao, R.-C.; Xiang, X.-H.; Fu, Y.-N.; Zhang, J.-Y.; Liu, C.; Qu, K. Six-long non-coding RNA signature predicts recurrence-free survival in hepatocellular carcinoma. World J. Gastroenterol. 2019, 25, 220–232. [Google Scholar]
- Kim, J.H.; Sohn, B.H.; Lee, H.-S.; Kim, S.-B.; Yoo, J.E.; Park, Y.-Y.; Jeong, W.; Lee, S.S.; Park, E.S.; Kaseb, A.; et al. Genomic predictors for recurrence patterns of hepatocellular carcinoma: Model derivation and validation. PLoS Med. 2014, 11, e1001770. [Google Scholar] [CrossRef] [PubMed]
- Shen, Q.; Eun, J.W.; Lee, K.; Kim, H.S.; Yang, H.D.; Kim, S.Y.; Lee, K.E.; Kim, T.; Kang, K.; Kim, S.; et al. Barrier to autointegration factor 1, procollagen-lysine, 2-oxoglutarate 5-dioxygenase 3, and splicing factor 3b subunit 4 as early-stage cancer decision markers and drivers of hepatocellular carcinoma. Hepatology 2018, 67, 1360–1377. [Google Scholar] [CrossRef] [PubMed] [Green Version]
- Tusher, V.G.; Tibshirani, R.; Chu, G. Significance analysis of microarrays applied to the ionizing radiation response. Proc. Natl. Acad. Sci. USA 2001, 98, 5116–5121. [Google Scholar] [CrossRef] [PubMed] [Green Version]
- Li, J.; Tibshirani, R. Finding consistent patterns: A nonparametric approach for identifying differential expression in RNA-Seq data. Stat. Methods Med. Res. 2013, 22, 519–536. [Google Scholar] [CrossRef] [Green Version]
- Huang, B.; Mengersen, A.; Lee, V.D. Molecular cloning of cDNA for caltractin, a basal body-associated Ca2+-binding protein: Homology in its protein sequence with calmodulin and the yeast CDC31 gene product. J. Cell Biol. 1988, 107, 133–140. [Google Scholar] [CrossRef] [Green Version]
- Geimer, S.; Melkonian, M. Centrin scaffold in Chlamydomonas reinhardtii revealed by immunoelectron microscopy. Eukaryot Cell 2005, 4, 1253–1263. [Google Scholar] [CrossRef] [Green Version]
- Veeraraghavan, S.; Fagan, P.A.; Hu, H.; Lee, V.; Harper, J.F.; Huang, B.; Chazin, W.J. Structural independence of the two EF-hand domains of caltractin. J. Biol. Chem. 2002, 277, 28564–28571. [Google Scholar] [CrossRef] [Green Version]
- Thompson, J.R.; Ryan, Z.C.; Salisbury, J.L.; Kumar, R. The structure of the human centrin 2-xeroderma pigmentosum group C protein complex. J. Biol. Chem. 2006, 281, 18746–18752. [Google Scholar] [CrossRef] [Green Version]
- Johnson, K.R.; Lehn, D.A.; Reeves, R. Alternative processing of mRNAs encoding mammalian chromosomal high-mobility-group proteins HMG-I and HMG-Y. Mol. Cell Biol. 1989, 9, 2114–2123. [Google Scholar]
- Reeves, R.; Nissen, M.A. The A.T-DNA-binding domain of mammalian high mobility group I chromosomal proteins. A novel peptide motif for recognizing DNA structure. J. Biol. Chem. 1990, 265, 8573–8582. [Google Scholar] [CrossRef]
- Chiappetta, G.; Avantaggiato, V.; Visconti, R.; Fedele, M.; Battista, S.; Trapasso, F.; Merciai, B.M.; Fidanza, V.; Giancotti, V.; Santoro, M.; et al. High level expression of the HMGI (Y) gene during embryonic development. Oncogene 1996, 13, 2439–2446. [Google Scholar] [PubMed]
- Battista, S.; Pentimalli, F.; Baldassarre, G.; Fedele, M.; Fidanza, V.; Croce, C.M.; Fusco, A. Loss of Hmga1 gene function affects embryonic stem cell lympho-hematopoietic differentiation. FASEB J. 2003, 17, 1496–1498. [Google Scholar] [CrossRef] [PubMed]
- Zanin, R.; Pegoraro, S.; Ros, G.; Ciani, Y.; Piazza, S.; Bossi, F.; Bulla, R.; Zennaro, C.; Tonon, F.; Lazarevic, D.; et al. HMGA1 promotes breast cancer angiogenesis supporting the stability, nuclear localization and transcriptional activity of FOXM1. J. Exp. Clin. Cancer Res. 2019, 38, 313. [Google Scholar] [CrossRef] [PubMed] [Green Version]
- Qi, C.; Cao, J.; Li, M.; Liang, C.; He, Y.; Li, Y.; Li, J.; Zheng, X.; Wang, L.; Wei, B.; et al. HMGA1 Overexpression is Associated With the Malignant Status and Progression of Breast Cancer. Anat. Rec. 2018, 301, 1061–1067. [Google Scholar] [CrossRef] [PubMed] [Green Version]
- Hillion, J.; Wood, L.J.; Mukherjee, M.; Bhattacharya, R.; Di Cello, F.; Kowalski, J.; Elbahloul, O.; Segal, J.; Poirier, J.; Rudin, C.M.; et al. Upregulation of MMP-2 by HMGA1 promotes transformation in undifferentiated, large-cell lung cancer. Mol. Cancer Res. 2009, 7, 1803–1812. [Google Scholar] [CrossRef] [PubMed] [Green Version]
- Zhang, Z.; Wang, Q.; Chen, F.; Liu, J. Elevated expression of HMGA1 correlates with the malignant status and prognosis of non-small cell lung cancer. Tumour Biol. 2015, 36, 1213–1219. [Google Scholar] [CrossRef] [PubMed]
- Yang, M.; Guo, Y.; Liu, X.; Liu, N. HMGA1 Promotes Hepatic Metastasis of Colorectal Cancer by Inducing Expression of Glucose Transporter 3 (GLUT3). Med. Sci. Monit. 2020, 26, e924975. [Google Scholar] [CrossRef] [PubMed]
- Yan, G.; Yan, S.; Wang, J.; Lei, S.; Tian, W.; Yue, X.; Zhang, Y. MicroRNA-296-5p inhibits cell proliferation by targeting HMGA1 in colorectal cancer. Exp. Ther. Med. 2021, 22, 793. [Google Scholar] [CrossRef] [PubMed]
- Teng, K.; Wei, S.; Zhang, C.; Chen, J.; Chen, J.; Xiao, K.; Liu, J.; Dai, M.; Guan, X.; Yun, J.; et al. KIFC1 is activated by TCF-4 and promotes hepatocellular carcinoma pathogenesis by regulating HMGA1 transcriptional activity. J. Exp. Clin. Cancer Res. 2019, 38, 329. [Google Scholar] [CrossRef] [Green Version]
- Tian, Z.; Liu, Z.; Fang, X.; Cao, K.; Zhang, B.; Wu, R.; Wen, X.; Wen, Q.; Shi, H.; Wang, R. ANP32A promotes the proliferation, migration and invasion of hepatocellular carcinoma by modulating the HMGA1/STAT3 pathway. Carcinogenesis 2021, 42, 493–506. [Google Scholar] [CrossRef] [PubMed]
- Chang, Z.-G.; Yang, L.-Y.; Wang, W.; Peng, J.-X.; Huang, G.-W.; Tao, Y.-M.; Ding, X. Determination of high mobility group A1 (HMGA1) expression in hepatocellular carcinoma: A potential prognostic marker. Dig. Dis. Sci. 2005, 50, 1764–1770. [Google Scholar] [CrossRef] [PubMed]
- Zhao, R.; Zhao, Z.J. Identification of a variant form of PZR lacking immunoreceptor tyrosine-based inhibitory motifs. Biochem. Biophys. Res. Commun. 2003, 303, 1028–1033. [Google Scholar] [CrossRef]
- Zhao, R.; Zhao, Z.J. Dissecting the interaction of SHP-2 with PZR, an immunoglobulin family protein containing immunoreceptor tyrosine-based inhibitory motifs. J. Biol. Chem. 2000, 275, 5453–5459. [Google Scholar] [CrossRef] [Green Version]
- Zhao, Z.J.; Zhao, R. Purification and cloning of PZR, a binding protein and putative physiological substrate of tyrosine phosphatase SHP-2. J. Biol. Chem. 1998, 273, 29367–29372. [Google Scholar] [CrossRef] [Green Version]
- Beigbeder, A.; Chartier, F.J.M.; Bisson, N. MPZL1 forms a signalling complex with GRB2 adaptor and PTPN11 phosphatase in HER2-positive breast cancer cells. Sci. Rep. 2017, 7, 11514. [Google Scholar] [CrossRef] [Green Version]
- Chen, D.; Cao, L.; Wang, X. MPZL1 promotes tumor cell proliferation and migration via activation of Src kinase in ovarian cancer. Oncol. Rep. 2019, 42, 679–687. [Google Scholar] [CrossRef]
- Liu, X.; Huang, J.; Liu, L.; Liu, R. MPZL1 is highly expressed in advanced gallbladder carcinoma and promotes the aggressive behavior of human gallbladder carcinoma GBCSD cells. Mol. Med. Rep. 2019, 20, 2725–2733. [Google Scholar]
- Jia, D.; Jing, Y.; Zhang, Z.; Liu, L.; Ding, J.; Zhao, F.; Ge, C.; Wang, Q.; Chen, T.; Yao, M.; et al. Amplification of MPZL1/PZR promotes tumor cell migration through Src-mediated phosphorylation of cortactin in hepatocellular carcinoma. Cell Res. 2014, 24, 204–217. [Google Scholar] [CrossRef] [Green Version]
- Chen, J.; Xia, H.; Zhang, X.; Karthik, S.; Pratap, S.V.; Ooi, L.L.; Hong, W.; Hui, K.M. ECT2 regulates the Rho/ERK signalling axis to promote early recurrence in human hepatocellular carcinoma. J. Hepatol. 2015, 62, 1287–1295. [Google Scholar] [CrossRef]
- Wang, M.-Y.; Chen, D.-P.; Qi, B.; Li, M.-Y.; Zhu, Y.-Y.; Yin, W.-J.; He, L.; Yu, Y.; Li, Z.-Y.; Lin, L.; et al. Pseudogene RACGAP1P activates RACGAP1/Rho/ERK signalling axis as a competing endogenous RNA to promote hepatocellular carcinoma early recurrence. Cell Death Dis. 2019, 10, 426. [Google Scholar] [CrossRef] [PubMed]
- Pu, J.; Wang, J.; Wei, H.; Lu, T.; Wu, X.; Wu, Y.; Shao, Z.; Luo, C.; Lu, Y. lncRNA MAGI2-AS3 Prevents the Development of HCC via Recruiting KDM1A and Promoting H3K4me2 Demethylation of the RACGAP1 Promoter. Mol. Ther. Nucleic Acids 2019, 18, 351–362. [Google Scholar] [CrossRef] [PubMed] [Green Version]
- Wang, S.M.; Ooi, L.L.; Hui, K.M. Upregulation of Rac GTPase-activating protein 1 is significantly associated with the early recurrence of human hepatocellular carcinoma. Clin. Cancer Res. 2011, 17, 6040–6051. [Google Scholar] [CrossRef] [PubMed] [Green Version]
- Peng, N.; Li, J.; He, J.; Shi, X.; Huang, H.; Mo, Y.; Ye, H.; Wu, G.; Wu, F.; Xiang, B.; et al. c-Myc-mediated SNRPB upregulation functions as an oncogene in hepatocellular carcinoma. Cell Biol. Int. 2020, 44, 1103–1111. [Google Scholar] [CrossRef] [PubMed]
- Zhan, Y.-T.; Li, L.; Zeng, T.-T.; Zhou, N.-N.; Guan, X.-Y.; Li, Y. SNRPB-mediated RNA splicing drives tumor cell proliferation and stemness in hepatocellular carcinoma. Aging 2020, 13, 537–554. [Google Scholar] [CrossRef] [PubMed]





| OS | DFS | |||||||||||
|---|---|---|---|---|---|---|---|---|---|---|---|---|
| Univariate | Multivariate | Univariate | Multivariate | |||||||||
| Factor | HR | 95% CI | p Value | HR | 95% CI | p Value | HR | 95% CI | p Value | HR | 95% CI | p Value |
| Sex (male) | 1.265 | 0.254–6.300 | 0.774 | 1.693 | 0.496–5.786 | 0.401 | ||||||
| Age (years) | 1.008 | 0.941–1.080 | 0.815 | 1.028 | 0.981–1.076 | 0.249 | ||||||
| Liver cirrhosis (yes vs. no) | 3.747 | 0.450–31.170 | 0.222 | 0.747 | 0.280–1.994 | 0.560 | ||||||
| Platelet (109/L) | 1.002 | 0.993–1.011 | 0.627 | 1.007 | 1.001–1.012 | 0.015 | 1.015 | 1.005–1.024 | 0.002 | |||
| Albumin (g/dL) | 0.685 | 0.323–1.451 | 0.323 | 0.713 | 0.464–1.096 | 0.123 | ||||||
| Total bilirubin (mg/dL) | 1.502 | 1.083–2.083 | 0.015 | 1.380 | 0.993–1.917 | 0.055 | ||||||
| Creatinine (mg/dL) | 0.005 | 0.000–0.838 | 0.043 | 0.187 | 0.013–2.608 | 0.212 | ||||||
| Serum AST (U/L) | 1.002 | 0.996–1.007 | 0.588 | 1.001 | 0.996–1.006 | 0.790 | ||||||
| Serum ALT (U/L) | 1.007 | 1.000–1.013 | 0.035 | 1.005 | 1.000–1.010 | 0.057 | ||||||
| Serum AFP (ng/mL) | 1.000 | 1.000–1.000 | <0.001 | 1.000 | 1.000–1.000 | 0.003 | 1.000 | 1.000–1.000 | 0.003 | |||
| PIVKA II (mAU/mL) | 1.000 | 1.000–1.000 | 0.003 | 1.000 | 1.000–1.000 | 0.002 | ||||||
| MVI (yes vs no) | 0.002 | 0.000–7.853 | 0.144 | 13.464 | 4.210–43.055 | <0.001 | 18.674 | 4.103–84.996 | <0.001 | |||
| mUICC (III-IV vs. I-II) | 17.153 | 2.092–140.608 | 0.008 | 7.691 | 2.889–20.473 | <0.001 | ||||||
| Tumor grade (3–4 vs. 1–2) | 0.045 | 0.000–32,060.773 | 0.653 | 22.504 | 0.004–144,372.189 | 0.486 | ||||||
| SNRPB | 5.672 | 1.051–30.609 | 0.044 | 4.550 | 1.496–13.836 | 0.008 | ||||||
| CETN2 | 4.742 | 1.280–17.572 | 0.020 | 3.259 | 1.361–7.801 | 0.008 | ||||||
| HMGA1 | 4.065 | 1.244–13.288 | 0.020 | 3.166 | 1.562–6.415 | 0.001 | 2.905 | 1.148–7.353 | 0.024 | |||
| MPZL1 | 1.435 | 0.506–4.073 | 0.497 | 1.300 | 0.654–2.584 | 0.453 | ||||||
| RACGAP1 | 6.631 | 2.375–18.519 | <0.001 | 34.162 | 3.486–334.737 | 0.002 | 5.212 | 2.386–11.383 | <0.001 | |||
Publisher’s Note: MDPI stays neutral with regard to jurisdictional claims in published maps and institutional affiliations. |
© 2022 by the authors. Licensee MDPI, Basel, Switzerland. This article is an open access article distributed under the terms and conditions of the Creative Commons Attribution (CC BY) license (https://creativecommons.org/licenses/by/4.0/).
Share and Cite
Son, J.A.; Ahn, H.R.; You, D.; Baek, G.O.; Yoon, M.G.; Yoon, J.H.; Cho, H.J.; Kim, S.S.; Nam, S.W.; Eun, J.W.; et al. Novel Gene Signatures as Prognostic Biomarkers for Predicting the Recurrence of Hepatocellular Carcinoma. Cancers 2022, 14, 865. https://doi.org/10.3390/cancers14040865
Son JA, Ahn HR, You D, Baek GO, Yoon MG, Yoon JH, Cho HJ, Kim SS, Nam SW, Eun JW, et al. Novel Gene Signatures as Prognostic Biomarkers for Predicting the Recurrence of Hepatocellular Carcinoma. Cancers. 2022; 14(4):865. https://doi.org/10.3390/cancers14040865
Chicago/Turabian StyleSon, Ju A, Hye Ri Ahn, Donglim You, Geum Ok Baek, Moon Gyong Yoon, Jung Hwan Yoon, Hyo Jung Cho, Soon Sun Kim, Suk Woo Nam, Jung Woo Eun, and et al. 2022. "Novel Gene Signatures as Prognostic Biomarkers for Predicting the Recurrence of Hepatocellular Carcinoma" Cancers 14, no. 4: 865. https://doi.org/10.3390/cancers14040865
APA StyleSon, J. A., Ahn, H. R., You, D., Baek, G. O., Yoon, M. G., Yoon, J. H., Cho, H. J., Kim, S. S., Nam, S. W., Eun, J. W., & Cheong, J. Y. (2022). Novel Gene Signatures as Prognostic Biomarkers for Predicting the Recurrence of Hepatocellular Carcinoma. Cancers, 14(4), 865. https://doi.org/10.3390/cancers14040865

