Simple Summary
Anaplastic thyroid carcinoma (ATC) has a dismal prognostic. Chemotherapy and radiotherapy are the mainstem options for patients with ATC. In selected cases with actionable genomic alterations or with favorable immune tumor microenvironment, new therapeutic options as targeted therapies and immunotherapy have led to better outcome and raised some hope for treatment of this deadly disease.
Abstract
Anaplastic thyroid carcinoma (ATC) is a rare and undifferentiated form of thyroid cancer. Its prognosis is poor: the median overall survival (OS) of patients varies from 4 to 10 months after diagnosis. However, a doubling of the OS time may be possible owing to a more systematic use of molecular tests for targeted therapies and integration of fast-track dedicated care pathways for these patients in tertiary centers. The diagnostic confirmation, if needed, requires an urgent biopsy reread by an expert pathologist with additional immunohistochemical and molecular analyses. Therapeutic management, defined in multidisciplinary meetings, respecting the patient’s choice, must start within days following diagnosis. For localized disease diagnosed after primary surgical treatment, adjuvant chemo-radiotherapy is recommended. In the event of locally advanced or metastatic disease, the prognosis is very poor. Treatment should then involve chemotherapy or targeted therapy and decompressive cervical radiotherapy. Here we will review current knowledge on ATC and provide perspectives to improve the management of this deadly disease.
1. Introduction
Anaplastic thyroid cancer (ATC) is a rare malignancy with a poor prognosis. It is characterized by a rapid onset with local and distant metastases, local progression and distant evolution [1]. Its treatment is an emergency, based on surgery (if feasible), radiation therapy and chemotherapy [2,3]. However, the prognosis remains very poor with a one-year overall survival (OS) rate between only 20 and 50% [4,5,6,7]. Recent results of the dabrafenib/trametinib combination for BRAF-mutated patients [8,9] and of immune checkpoint inhibitors (ICI), used alone or in combination with targeted therapies [10,11,12,13], have raised some hope toward an improvement of the prognosis of this deadly disease [14].
Here we will review current knowledge on the epidemiology, pathology/biology and standard treatment of ATC and discuss the recent progress and perspectives for their management.
2. Epidemiology and Clinical Presentation: A Rare Disease with a Rapid Onset and Poor Prognosis
ATC is a rare cancer as defined by the European Union rare cancer surveillance program (RARECARE) with an incidence far below six new cases per 100,000 person-years [15]. Indeed, recent epidemiological studies have confirmed an age-adjusted incidence in the US of 0.12 per 100,000 person-years (95% CI: 0.8–1.6) in 2014 in the Surveillance, Epidemiology, and End Results (SEER) database [16] and 0.1 to 0.3 per 100,000 person-years in Europe according to data from Denmark [4], Wales [17] and the Netherlands [18] registries. The SEER database and the Netherlands registries analyses have suggested an increase in the age-adjusted incidence with an average annual percent change of 3.0% per year (95% CI: 2.2–3.7%) and 1.3% per year (95% CI: 0.4–2.1%), respectively, over a 30–40-year period of time; this increase in incidence was not reported in the Danish and the Welsh databases [4,16,17,18]. The reasons for the discrepancies are unknown; however, incidence rates are consistent across the different studies in Europe and US. The increase in incidence is unlikely to be related to better screening/diagnosis because all ATC patients end up being diagnosed with cervical compressive symptoms.
ATC usually affects elderly patients, with the majority being over 60 years old with a female predominance (male/female sex ratio = 1.5:2). The advanced stage of the disease is the most common diagnosis presentation (localized (IVa) 10%, locally advanced (IVb) 35% and metastatic (IVc) 55%) displaying extremely aggressive behavior with rapid tumor progression, local invasion and/or distant metastases (lung, bone, liver and/or brain metastases) [1,2,19,20,21] (Figure 1).
Figure 1.
CT scan illustration of anaplastic thyroid carcinoma (ATC) staging.
Classically, patients report a rapid transformation of a long-standing goiter (30% of cases) within a few days to a few weeks. The others symptoms include neck pain as well as signs of neck tumoral invasion and compression: dyspnea, dysphonia and dysphagia.
On clinical examination, there is a large cervical mass, hardness on palpation, palpable lymphadenopathy and sometimes skin involvement. Invasion of the aerodigestive tract is frequent. Laryngeal dyspnea, dysphagia or superior vena cava syndrome which may require urgent treatment (placement of a tracheotomy and/or placement of a gastrostomy) as well as local pain can be associated. The repercussions of local tumor spread on the general condition immediately indicate the gravity of the situation.
3. Pathology and Biology: How Do We Understand the Aggressiveness of This Disease?
3.1. Pathology
ATC is defined as a highly malignant tumor composed of undifferentiated cells which retain some features of an epithelial origin on morphology and/or immunohistochemical examination [22]. Various and heterogeneous histologic features can be seen in ATC samples including epithelioid and squamous morphology, giant cells, pleomorphic morphology, osteoclast giant cell-rich morphology, and spindle cell morphology which is the most common histotype [23]. The most recent series from the Memorial Sloan Kettering Cancer Center (MKKCC) has examined the clinic–pathologic features of 360 cases from two institutions over a 34-year period. In this study, the most common histological subtypes were spindle cell (26%), pleomorphic (23%) and squamous (21% of the cases) [7]. Tumor necrosis was found in 77% of the cases, atypical mitosis in 77% and a neutrophilic infiltrate was noted in 71% of the cases. Interestingly, the mitotic index was >20 mitoses per 10 high-power fields in only 15% of the cases, and Ki67 was not reported. This study confirmed that thyroglobulin and TTF1 immunohistochemistry is almost always negative (96 and 70% of the cases, respectively), whereas cytokeratins AE1/AE3 are present in 67% of the cases and PAX 8 in up to 70% (with anti-PAX8 antibody 10336-1-AP). A recent immunohistochemical study, with the most commonly used monoclonal anti-PAX8 antibody (MRQ-50), showed lower PAX8 expression in 54.4% of the ATC cases [24]. Therefore, performing PAX8 immunohistochemistry in all samples of thyroid undifferentiated tumors suspicious for ATC, and in particular in squamous subtypes, allows for support of a differential diagnosis with squamous cell carcinoma of the head and neck which is always negative for PAX8 [25].
ATC tumorigenesis may be a multistep process with a biological transformation (synchronous or metachronous) from differentiated thyroid cancer (DTC) to ATC. This assumption is suggested by the common recognition of a concomitant DTC tumor component or a history of DTC observed in 58 to up to 90% of cases [7,26]. Poorly differentiated DTC (PDTC) and the tall cell variant of papillary DTC were the most common subtypes found associated to these transformed ATC subtypes in the MSKCC series [7]. From a molecular point of view the association of additional TP53 and/or TERT promoter mutations is found in up to 80% of ATC cases harboring typical DTC molecular alteration in the BRAF and RAS genes [27,28,29,30]. These data have suggested that additional mutations in TP53 and TERT may drive the tumor progression from DTC to ATC [1] in these transformed ATC subtypes. This transformation process of ATC may occur differently according to the genetic mutation background. Indeed, in RAS mutant ATC, a history or concomitant DTC is observed in 38% of cases and it is observed in 75% of cases with BRAF mutations (p = 0.001) [7]. A whole-exome sequencing analysis of the two tumor components (DTC and ATC) of three mixed ATC tumor samples revealed that most of the somatic mutations identified in the ATC component differed from the ones in papillary DTC. This led to the conclusion of there being very few common mutations and a large genomic divergence between the two components challenging the concept of tumor progression from DTC to ATC [31]. From the clinical point of view, a recent retrospective multicenter and SEER database study on 642 primary (i.e., tumors with no DTC component at diagnosis) and 47 secondary ATC (i.e., tumors with a DTC component at diagnosis), found no statistical differences in terms of demographic, clinical manifestations and patient survival and a more frequent BRAF mutation as compared with RAS mutation in secondary tumors [32]. However, it must be pointed out that identification of “transformed” ATC requires the knowledge of the detailed clinical history of the patient as well as the detailed pathology assessment of the tumor which may not be optimal in a very large database. Therefore, it is still not known whether primary or “pure” ATC carries a different prognosis as compared with secondary or “transformed” ATC.
3.2. Molecular Biology
In a recent series of 126 samples of ATC analyzed by Next Generation Sequencing (NGS), the most common molecular alterations were found in TERT promoter (75%), TP 53 (63%), BRAF (45%), RAS (22%), PIK3CA (18%), EIF1AX (14%) and PTEN (14%) with the first two being more frequent in ATC than the others, which can be seen in either DTC or PDTC [7,28]. Strikingly, BRAF mutation frequency in ATC seems to differ between recent series for US and Europe. Indeed, BRAF mutations are found in 40–45% of cases in US studies [7,14] whereas they are found in 14–37% of cases in European studies [27,30,33]; furthermore, data from south Korea reported a rate of 41% BRAF alterations in a series of 13 ATC cases [34]. Whether these discrepancies are linked to various sequencing techniques and/or to geographical differences in pathophysiology remains an open question. Recent results have revealed that NTRK and RET fusion can be detected in 2–3% of ATC cases [7,35,36,37] which is of utmost importance for the few patients who may be offered highly specific targeted therapies. If regulation of cell cycle has a crucial role in oncogenesis and particularly in ATC, protein metabolism control is also involved in tumorigenesis. For example, about 10% of patients with ATC harbor EIF1AX mutations, which has recently been involved in deregulating protein synthesis [36]. Interestingly, EIF1AX mutations could co-occur with RAS mutations in ATC with a positive feedback relationship between RAS and EIF1AX proteins, which reinforces c-MYC gene expression [28,38]. Molecular alteration of the Wnt signaling pathway could also be observed, notably with β-catenin gene (CTNNB1), AXIN1 and APC mutations [36]. Although increased levels of cytoplasmic β-catenin are observed in most thyroid cancer cells, mutations of β-catenin that lead to nuclear localization of the protein are limited to PDTC and ATC, suggesting a role in tumor progression [39]. Alterations of epigenetic-related genes such as the chromatin remodeling SWI/SNF complex (ARID1A, SMARCB1, PBRM1, etc.) and histone methyltransferases (KMT2A, KMT2C, KMT2D and SETD2) have been found in 36% and 24% of ATC samples, respectively. The DNA Mismatch repair (MMR) pathway may be altered in 10–15% of cases [7,28,29,40,41,42,43].
Knowledge of the molecular alterations in ATC patients has been more and more prominently important in the clinics recently, with the advent of targeted therapies. This growing importance has been recognized in the recent ATA and ESMO guidelines which recommends offering molecular testing to all ATC patients with unresectable disease [2,3].
3.3. Immune Infiltrate of ATC
ATC tumors are characterized by an important infiltration of Tumor-Associated Macrophages (TAMs) which can represent 40 to 70% of the total tumor mass and could play some role as an immunosuppressive tumor stroma, in treatment resistance and in the poor prognosis of the disease [44,45,46,47]. ATCs display a very dense network of interconnected “ramified” TAMs which may have metabolic and trophic functions via direct contact with intermingled cancer cells [44]. This macrophage infiltration is composed of M2 pro-tumorigenic tumor-associated macrophages as demonstrated by the identification of the M2-TAMs transcriptomic signature of 78 genes identified in ATC samples, which is able to discriminate them from DTC samples [28]. The co-culture of thyroid cancer cell lines with M2-like TAMs facilitates dedifferentiation, proliferation, migration and invasion in thyroid cancer cells through the Wnt/ß-catenin pathway activation by Wnt1 and Wnt3a secretion [48] but also through insulin-like growth factor (IGF) secretion which promotes thyroid cancer stemness and metastasis by activating the PI3K/AKT/mTOR pathway [48]. A study of 19 ATC samples evaluated by automated digital quantification of CD68 and CD163 immunohistochemistry positivity confirmed the putative importance of macrophage infiltration. The mean macrophage infiltration rate was 17% and 23% for these two markers, respectively, and most of the ATC samples displayed a low to moderate level of the CD47 “don’t eat me signal” which physiologically binds to signal regulatory protein α (SIRPα) on macrophages and inhibits phagocytosis of tumor cells. With an anti-CD47 antibody, phagocytosis of ATC cell lines by macrophages could be induced in vitro and in a xenotransplant model [49].
In ATC, this high macrophage infiltration in ATC tumor samples results in an altered-immunosuppressed immune microenvironment in 50% of cases and a hot immune environment in 34%, with a high expression of several inhibitory immune checkpoint mediators such as anti-cytotoxic T-lymphocyte-associated protein 4 (CTLA-4), programmed death-ligand 1–2 (PD-L1/PD-L2), TIGIT, etc., known to inhibit cytotoxic CD8+ T-cell functions [50]. Among these inhibitory immune checkpoint molecules, PD-L1 expression has been identified in 70% of ATC samples in the pre-clinical study by Schürch et al. [49] and in the phase I study of spartalizumab [10]. PD-L1 expression based on the proportion of stained tumor cells according to Tumor Proportion Score (TPS) has been found at ≥5% in 73% of 93 samples in a recent multicenter study from Germany [51]. In the tumor microenvironment, PD-L1 can be upregulated in both tumor cells and immune-microenvironment cells, such as TAMs in ATC samples [52,53]. This dual expression of PD-L1 may have important pathophysiological implications, because although induction of PD-L1 on tumor cells is interferon gamma (IFNg)-dependent and transient, PD-L1 induction on TAMs is of greater magnitude, only partially IFNg dependent and more stable over time, and thus may account for the immunosuppressive microenvironment in ATC [54]. This PD-L1 expression on TAMs may account for the presence of exhausted T-cells in transcriptomic analysis of ATC samples [50]. Moreover, PD-L1 expression on tumor cells, although possibly predictive of a response to immunotherapy in ATC [10], can be induced by the immune microenvironment, especially T-cells and TAMs, by different signaling pathways, and thus may result in differential responses to treatment with immune checkpoint inhibitors (ICI). This PD-L1 induction through different pathways by different immune cells of the tumor microenvironment may result in either accelerated tumor growth and resistance to doxorubicin and ICI of PD-L1+ tumor cells induced by TAMs; or delayed tumor growth and greater sensitivity to both doxorubicin and ICI when induced by T-cells, as shown in a hepatocellular cell line and a mouse model of hepatoma [55]. Therefore, although PD-L1 expression is high in ATC samples, its clinical impact and the differential expression on either tumor cells and/or TAMs still remains to be refined.
4. Treatment: To Treat Aggressively or to Palliate the Symptoms?
4.1. Multimodal Therapy or Palliative Care within a Fast-Dedicated Management Track
In ATC, goals of care may be therapeutic and/or palliative depending on staging and prognosis when considered in the context of available therapies, comorbidities and the patient’s wishes. Multimodal therapy refers to the combination of excisional surgery, when possible, external beam radiation therapy (EBRT), chemotherapy and/or targeted therapy (Figure 2, Figure 3 and Figure 4). This multimodal strategy is associated with a better OS in retrospective studies. In 1990, the mean OS was about two to six months [56,57] and it seems to be nearly the same 20 years later, with a one-year OS of less than 20% [58,59,60,61]. However, in a cohort of 479 patients treated in the same institution spanning nearly 20 years, Maniakas et al. found one- and two-year OS of 35/18% in the 2000/13 era (n = 227), 47/25% in the 2014/16 era (n = 100) and 59/42% in the 2017/19 era (n = 152) which suggests an impact of multi-modal treatment strategies on survival [14].
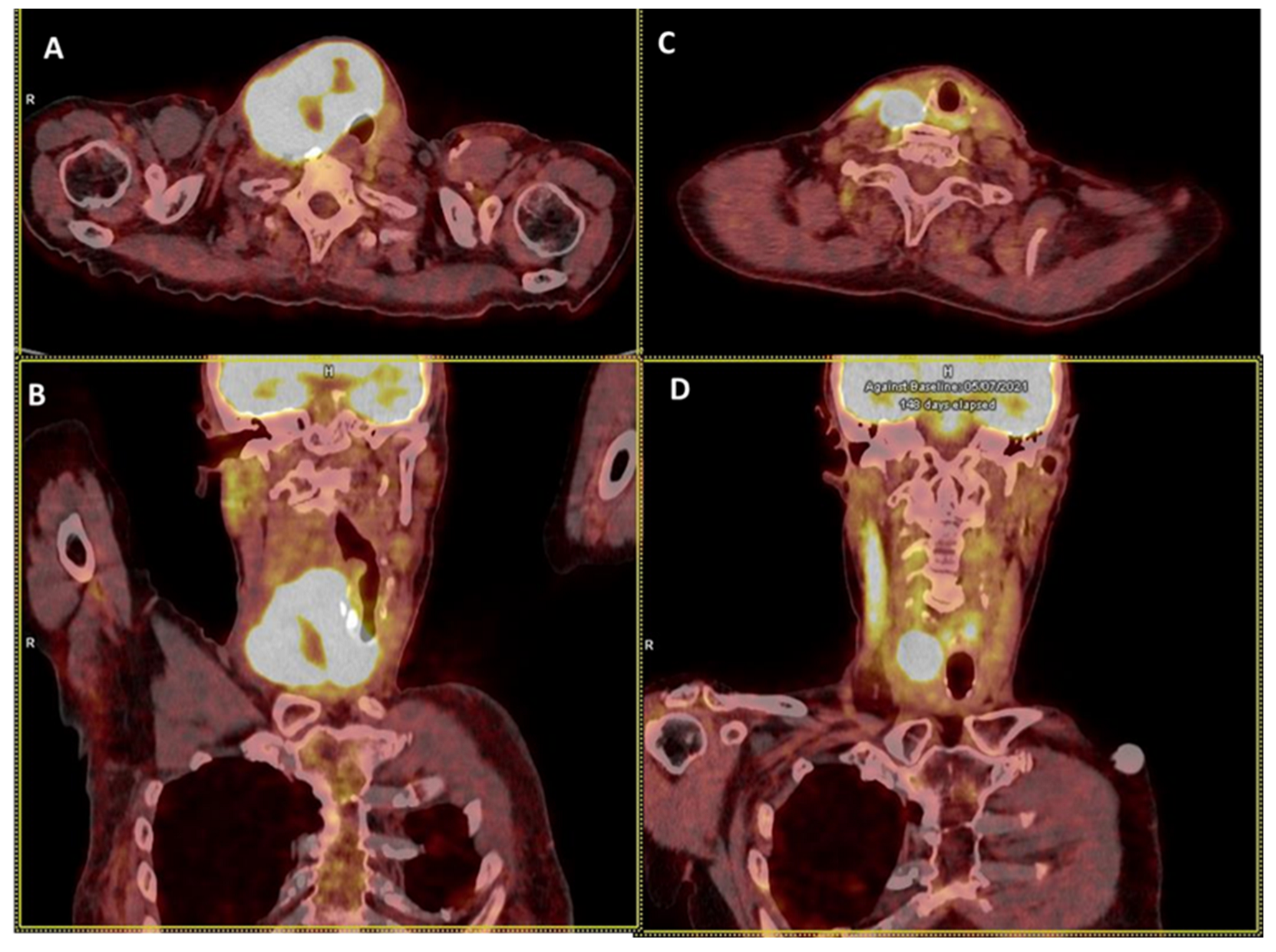
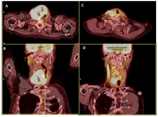
Figure 2.
Illustration of 18FDG PET/CT anaplastic thyroid carcinoma (ATC) response to chemotherapy and radiotherapy before surgery. The figure represents axial (A) and coronal (B) slices of the neck region with an ATC volume of 230 mL before initiating treatment comprising chemotherapy (Cisplatin-Doxorubicin, 2 cures) and radiotherapy (IMRT, 50 Gy. (C,D) represent axial (C) and coronal slices (D) of the neck region with an ATC volume of 15 mL.
Figure 3.
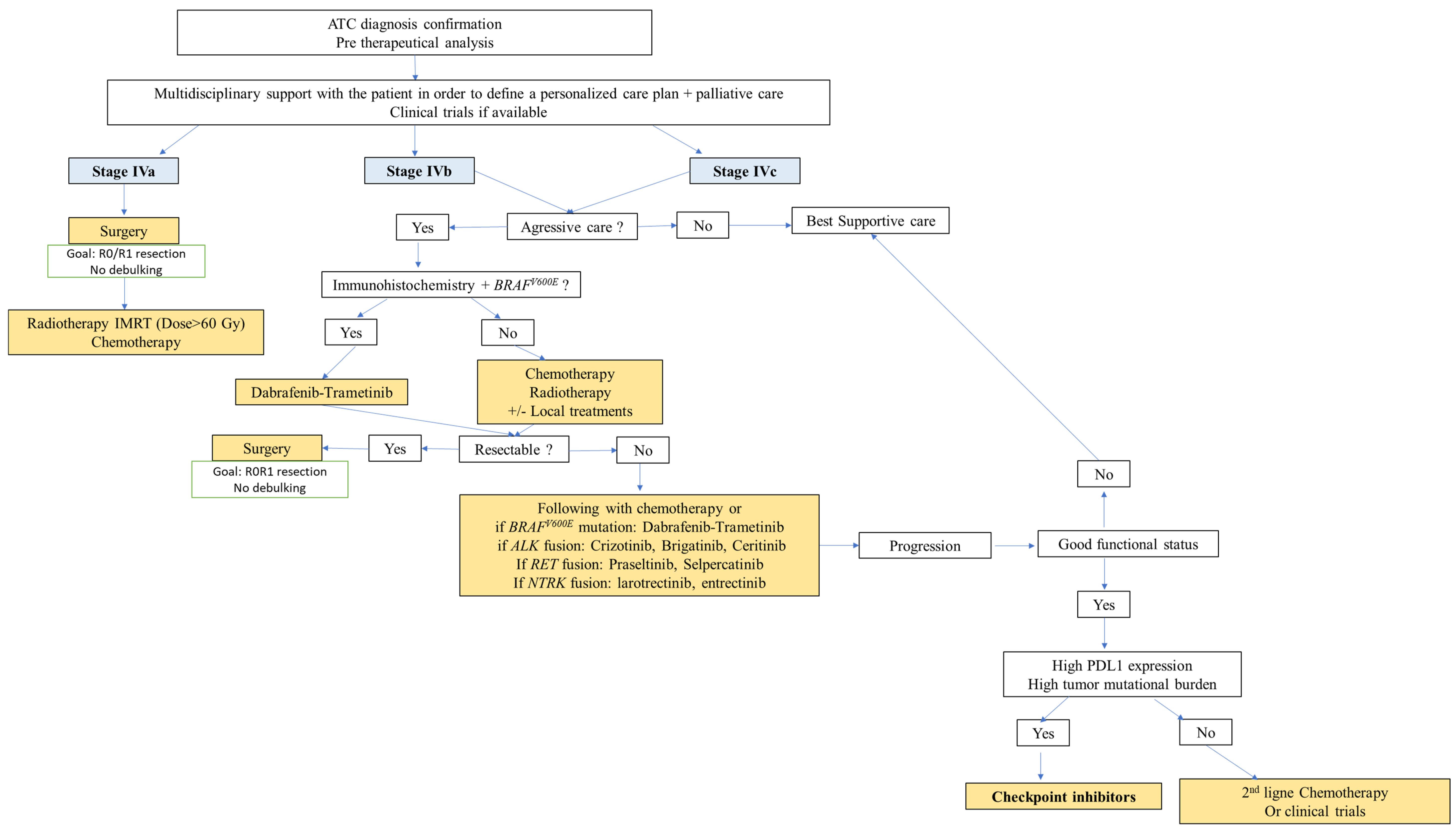
Initial treatment of stages IVa, IVb and IVc ATC, adapted from [2].
Figure 4.
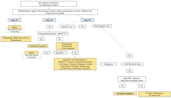
Molecular and treatment landscape of ATC (based on [2]). ATC: Anaplastic Thyroid Carcinoma, L1 and L2: Line of treatment one or two, IMRT: Intensity-Modulated Radiation Therapy, PD-L1: Programmed Death-Ligand 1.
Dedicated fast-track management of these patients may offer a better chance of tumor control, as early management is key according to good practice guidance for fast-growing cancers [2,62]. Although feasible in highly specialized tertiary centers, the applicability of this fast-track management approach in multiple tertiary centers at a whole-country level remains to be demonstrated, as exemplified by the huge differences in reported survival between nationwide ATC database analysis [4,5,16] in comparison with tertiary-center database analysis [14,62,63,64].
Although effective in providing better OS, multimodal treatment is, in most cases, a palliative aggressive approach with risks of side effects and complications which may hamper the quality of life of the patients. Indeed, in large national series, the proportion of patients unfit for combined treatments varies from 4% (n = 4/100) [5] to 15% in the French network on refractory thyroid cancer (ENDOCAN-TUTHYREF) experience (unpublished data). Therefore, a review of the treatment options, risks, benefits and outcomes has to be submitted to a multidisciplinary team (including palliative caregivers and geriatric oncologist) and presented to the patient to create a shared decision-making process about a realistic treatment plan [2]. One critical issue is to clarify with the patient and his family whether tracheostomy should be performed in case of acute respiratory failure versus palliative sedation, because such a procedure would profoundly impact their ability to communicate and their quality of life until death.
Whenever possible, surgery must be performed as it can provide prolonged survival and even a cure in the 10% patients with stage IVa disease, in association with chemo-radiotherapy and surgery [63,65]. It should also be performed in patients with advanced disease who may respond to initial medical/radiation treatment [2,14] (Figure 2 and Figure 3).
4.2. Radiation Therapy: Still the Mainstem of ATC Treatment
The aggressive nature of the disease results in a high rate of local progression and recurrence [66,67] which require achieving local control with surgery, when feasible, and, more often, with EBRT. There has been a high heterogeneity of EBRT reports in the last 25 years in terms of dose administration, fractionation, techniques and combinations [26].
Since the first result from a retrospective study by Aldinger et al. in 1978 [26], and despite the absence of prospective trials, EBRT is recommended because it has been shown to improve median OS in retrospective studies, including reports from large nationwide databases such as SEER [5,19,68,69,70,71,72,73,74,75,76]. Moreover, this improved prognosis with EBRT is obtained through a multimodal treatment as shown, for example, in the SEER database analysis by Song et al. which reported EBRT, surgery and chemotherapy as prognostic factors on OS in multivariate analysis in 433 stage IVc patients (hazard ratio (HR): 0.562, p ≤ 0.001) [76].
In order to provide the best survival benefit to the patients, EBRT dose matters. Indeed, the total dose delivered seems to be predictive of survival and local control in most of the studies, with 45–60 Gy providing an optimal control, whatever the type of fractionation, across different studies [5,59,60,77,78]. In a report of 31 patients with no distant disease at presentation who were treated by chemoradiotherapy (2 Gy daily fraction) +/− surgery, a total dose >50 Gy was associated with a significantly better median OS (9.3 vs. 1.6 months, p = 0.019) [79]. In the National Cancer Database (NCDB) analysis on 1288 patients with non-resected ATC, Pezzi et al. reported an improved one-year OS rate for Stage IVb and IVc patients who received 60 to 75 Gy as compared with patients treated with less than 60 Gy (31% versus 16%, p = 0.019) [73]. To better define the optimal dose, Nachalon et al. analyzed the total EBRT dose to the gross tumor in three different groups of 26 patients, using full dose (70 Gy), high palliative dose (50 Gy) and palliative dose (maximum 30 Gy), and found an association between dose and improved survival (p < 0.001) [80]. Following R0 or R1 resection, guidelines recommend that good-performance status patients with no evidence of metastatic disease who opt for aggressive management should be offered standard fractionation IMRT with concurrent systemic therapy [2].
Besides dose, fractionation modalities have been investigated for optimal tumor control in ATC patients. Bi-fractionation radiotherapy schedules can be either hyper-fractionated (multiple daily doses not exceeding 1.5 Gy) or accelerated (twice-a-day dose of 1.8–2 Gy). These schedules have been used in an attempt to overcome fast progression and radioresistance of ATC [81]. However, there have been no randomized studies to compare standard with altered fractionation; such studies may not be feasible given the rarity of this disease. In 2002, Tennvall et al. published prospective results for patients treated by association of chemotherapy and hyper-fractionated EBRT (30 Gy before surgery and 16 Gy after, twice daily either as 2 × 1 Gy or 2 × 1.3 Gy per day or 46 Gy after, twice daily as 2 × 1.6 Gy) and debulking surgery. They found a trend for hyper-fractionated radiotherapy with a better OS outcome (9% of patients (5/55) always alive after two years) and 60% (33/55) of local control [82]. In 2006, Wang Y et al. reported results from 23 ATC patients treated with radical EBRT (dose > 40 Gy), with once-daily (n = 14) or twice-daily fractionation (n = 9, 1.5 Gy per fraction). They found that hyper-fractionated treatment was well tolerated with a longer median OS (13.6 months for twice-daily radiotherapy versus 1.3 months for the other group; however, this was without statistical significance (p = 0.3). There were also no difference in terms of local control in the two groups [83]. A prospective study using accelerated radiotherapy with two daily fractions by De Crevoisier et al. provided encouraging results with 7 patients out of 30 alive after a median follow-up of 45 months and 47% local control rate [63]. Although bi-fractionation may provide better local tumor control, there is no definitive evidence and no data to suggest an improved OS with these techniques. Data on ATC are scarce but we can extrapolate from head and neck cancer data where altered fractionation increases acute but not late toxicity and improves local control [84].
Hypofractionation with dose per fraction > 5 Gy has been reported to prevent death from local recurrence (p = 0.025) but with grade > 3 toxicities in a series of 33 patients and no improved OS [85]. However, because hyperfractionation or accelerated regimens require more intensive resources and the data supporting their efficacy are scarce, recent studies have used regimens close to those used in EBRT of other head and neck cancers in 2 Gy per fraction [60,78,86,87,88,89]. In recent guidelines from the Italian Society of Radiation Oncology (AIRO) and Spanish Thyroid Group, bifractionation and standard fractionations are listed as two possible EBRT options, whereas hyperfractionation is discouraged in ESMO guidelines [3,90,91]. ATA guidelines recommend standard fractionation but do not discourage hyperfractionation [2].
Although different fractionation techniques do not seem to have a major impact in management, high-accuracy radiotherapy techniques such as intensity-modulated radiation therapy (IMRT) should also be used for decreasing toxicities [92,93]. Indeed, IMRT can achieve a better target coverage and reduced dose to the spinal cord [92]. In a monocentric retrospective analysis of 28 ATC patients treated with IMRT and 13 treated with three-dimensional conformal radiotherapy (3D-CRT), a better progression-free survival (PFS) (median 5.1 vs. 2.6 months, p = 0.049) and OS (p = 0.005 for both) were found in multivariate analysis, possibly related to an improved total dose (p = 0.005) without increased toxicity [94]. This lower toxicity rate was not found in all reports of IMRT [79]. This IMRT technique is important to deliver the optimal dose to the different treatment volumes which most often include the operative bed, the thyroid, and lymph node areas I to VI with the upper mediastinum up to the carina [63,78,79,89,95]. Few relapses at the edge of the radiotherapy field (less than 10% marginal relapses) have been reported [96,97]. The rate of loco-regional failure rate may relate to the extent of the EBRT field, as reported by Kim et al., with a five-year local control rate of 40% in ATC patients treated with a large extended field (n = 12) (such as described before) vs. 9% in case of limited field EBRT (n = 11) to involved site (tumor and node) (p = 0.04). [98]. We proposed EBRT by IMRT with a total dose of 66–70 Gy into the tumor volume with a 5 mm margin and 50 Gy to the bilateral level II–VI cervical nodes, and upper mediastinal nodes to the carina +/− area I, with an element of compromise therefore required in efforts to achieve acceptable toxicity.
The optimal timing of EBRT in the patient’s treatment schedule with respect to surgery and chemotherapy/systemic treatment has not been defined. In patients with resectable stage IVa disease, adjuvant EBRT is recommended [2]. However, it is possible that preoperative radiotherapy can enable surgery (example in Figure 2). In a monocentric report of 79 patients treated between 1972 and 1998, Besic et al. found that the 12 patients treated by neoadjuvant chemo-radiotherapy, surgery and additional adjuvant EBRT (total dose of 45 to 64 Gy) had a better median OS (14.5 months as compared with the 26 patients treated with primary surgery followed by EBRT (7 months)) [99]. Although interesting, these results may reflect a selection bias with neoadjuvant treatment allowing for the selection of patients without primary refractoriness and thus, better prognosis. Indeed, Arora et al. found a longer cause-specific survival in cases of postoperative EBRT versus preoperative EBRT (p < 0.0001) in an analysis of PDTC and ATC patients from the SEER database [100]. Data are still needed to confirm the best timing for EBRT in patients with resectable disease.
Beside surgery, the other major question is the optimal systemic treatment to combine with EBRT and especially chemotherapy. Since the 1970s, several authors have described the results of combinations, and there are a large number of different protocols. One of the most recent analyses of the SEER database, which included an inverse probability weighting (IPW) to balance variables between groups, reported that radio-chemotherapy was associated with improved OS (adjusted HR = 0.69, 95% CI: 0.56–0.85, p < 0.001) versus EBRT alone; this difference remained significant within each subgroup stratified by surgical resection and distant metastasis [101]. The most recent and only randomized study in this setting is the RTOG 0912 trial which randomized 99 patients (56% Stage IVb) undergoing 2–3 weeks of weekly paclitaxel 80 mg/m2 with placebo or pazopanib 400 mg/day followed by concomitant 66 Gy EBRT and weekly 50 mg/m2 paclitaxel with placebo or pazopanib 300 mg/day [102]. The one-year OS rate was 29% in the placebo group and 37.1% in the pazopanib group (p = 0.283) in the 80% of patients who were randomized and eligible for this treatment. This randomized trial provides the prospective results of chemo-radiation therapy in ATC patients which are in line with those of the different retrospective studies which reported one-year OS rates between 30 and 50% with either doxorubicin or paclitaxel/docetaxel-based chemotherapy, with or without platin [63,65,74,103] (Table 1). No chemotherapy regimen has been shown to have a better impact on OS in the different retrospective studies published to date (Table 1). In the late 1990s and early 2000s, bi-fractionated radiotherapy (46 Gy, 1.6 Gy per fraction) associated with doxorubicin (10–20 mg/m2 weekly) was widely considered as the standard of care but at least 10 different chemotherapy regimens were found in different series or even in single-institution cohorts [57,67,79] (Table 1). De Crevoisier et al. have studied the association of doxorubicin (60 mg/m2) and cisplatin (120 mg/m2) with radiotherapy (40 Gy in 1.23 Gy per fraction twice a day) within a prospective cohort. They reported a three-year OS of 27% (95% CI: 10–44%) and a median OS of 10 months [63]. In a German multicenter study, Wendler et al. found that any kind of systemic treatment (doxorubicin weekly, paclitaxel, paclitaxel and pemetrexed, paclitaxel and carboplatin, doxorubicin and cisplatin and tyrosin kinase inhibitor) was associated with a longer OS for IVc patients (HR: 0.23, 95% CI: 0.08–0.64, p = 0.005), and combined paclitaxel and pemetrexed was associated with a statistically significant likelihood of longer OS compared with other regimens (p < 0.0001) [5]. To summarize, most guidelines recommend, in eligible patients without targetable molecular alteration, the administration of chemo-radiation with either doxorubicin or paclitaxel/docetaxel +/− platin. This chemo-radiotherapy constitutes the standard induction treatment for fit stage IVb-IVc patients and has been referred to as “bridging therapy” in the recent ATA guidelines: a therapy that helps to stop the fast progression of the disease while all molecular explorations are undertaken and accessibility to targeted therapy/immunotherapy is evaluated [2]. Finally, for patients with BRAF mutations who are eligible for the dabrafenib/trametinib combination, the question of when to perform radiation therapy remains open as it is usually indicated to halt treatment during EBRT. However, a phase I/II trial in melanoma has shown that concurrent radiation could be feasible [104] and a phase I trial in ATC patients to evaluate the feasibility of concurrent EBRT and dabrafenib/trametinib combination (NCT03975231) is ongoing (Table 2).
Table 1.
Outcome of multimodal treatment in ATC.
Table 2.
Ongoing clinical trials in ATC patients.
4.3. Systemic Therapies: Failure of Chemotherapies, Success of Targeted Therapies and the Promises of Immunotherapy
Chemotherapy and EBRT are independent prognostic factors that are associated with improved survival [4,5,6,14,16,117,118]. However, clinical trials comparing different chemotherapy regimens in ATC patients are scarce because of the disease’s low incidence and aggressiveness limiting enrollment in clinical trials, leading to poor statistical power and a limited treatment time-frame. In the absence of molecular abnormalities, the most recent ATA Guidelines recommend starting with systemic therapy with genotoxic drugs such as paclitaxel and carboplatin combinations, cisplatin and doxorubicin combinations, docetaxel and doxorubicin combinations, paclitaxel alone, or doxorubicin alone [2,3,119,120]. Table 1 summarizes the studies on the different chemotherapy protocols in ATCs. Given the estimated doubling time of ATC is only 3–12 days, the interval between the administrations of the chemotherapeutic agent has to be short [63]. In this objective, some authors recommend using chemotherapeutic regimens at relatively short intervals (such as weekly administration compared with 3–4-week intervals). The poor prognosis of ATCs is often associated with primary chemoresistance which results in an average PFS of less than three months (Table 2). Indeed, though paclitaxel seems the most effective chemotherapeutic drug, chemo-resistance is common, which may be related to TAMs infiltration. TAMs occupy 50% of the tumor volume and provides paracrine signals via the CSF-1/CSF-1R axis, which promotes tumor progression and therapy resistance. Thus, targeting the CSF-1/CSF-1R pathway in TAMs was shown to restore the sensitivity of thyroid cancer cells to paclitaxel [121].
Due to this primary chemoresistance, other therapeutic strategies have been developed. High-throughput sequencing investigations have unveiled the molecular alterations of ATC opening the way to targeted therapies [7,14,28,29,61]. The recent approval of a combination therapy with the BRAF inhibitor dabrafenib and the MEK inhibitor trametinib for patients with unresectable or metastatic BRAFV600E-positive ATC has generated enthusiasm in the field. Indeed, a phase II basket trial describing the efficacy and safety of dabrafenib plus trametinib has enrolled 36 ATC patients, the median age of whom was 71 years; 30/36 (83%) patients had undergone prior tumor radiation. The ORR was 56% (95% CI: 38.1–72.1%), including three complete responses and a median PFS and OS of 6.7 and 14.5 months, respectively, without new safety signals identified with this additional follow-up confirming the results of previous studies [8,9,122]. These results have led to approval by the FDA but not by the EMA. Unfortunately, this combination can only be offered to the 20–50% of ATC patients with BRAFV600E mutation and acquired resistance to BRAF inhibitors may develop via secondary mutations in the MAPK pathway or via the PI3K/AKT/mTOR pathway, or Hgf/Met activation, underlining the need for additional rationally designed approaches [123,124,125]. Much rarer than BRAFV600E mutations are NTRK, ALK and RET fusions which can be found in 2–3% of ATC patients. However, finding one of these alterations might greatly impact the prognosis of the few mutated patients given the very high response rates observed with their corresponding highly specific inhibitors in different basket trials. A pooled subgroup analysis of the larotrectinib trials (NCT02122913 and NCT02576431) reported a 29% response rate in two out of seven ATC patients; responses lasted for 3.7 and 10.2 months and the median OS was 14.1 months (95% CI: 2.6–NE) [126]. A long-lasting, dramatic response to the RET-specific inhibitor selpercatinib has been reported in a 73 year old patient with CCD6-RET fusion ATC [127]. Lasting responses to ALK inhibitor in patients with ALK fusions have also been reported [128]. Although these targeted therapies have demonstrated impressive activity, availability is a major issue in most countries except in the US, where approval has been obtained from the FDA. On 31 July 2020, a conditional marketing authorization valid throughout the European Union (EU) was issued for entrectinib for the treatment of adults with NTRK fusion-positive solid tumors that are locally advanced, metastatic or where surgical resection is likely to result in severe morbidity. To the best of our knowledge, no approvals have been obtained in ATC for RET inhibitors. All protocol regimens are presented in Table 3.
Table 3.
Treatment protocols in Anaplastic Thyroid Carcinoma.
Inhibitors targeting the PI3K/AKT/mTOR pathway, such as everolimus, have been tested but the results were disappointing, with none of the seven patients included in a phase II study benefiting from treatment [129]. A multicenter, phase II trial of everolimus in locally advanced or metastatic thyroid cancer of all histologic subtypes included six ATC cases with only one response, and the others had progressive disease with a median PFS of 10 weeks [130]. Another phase II study evaluated the combination of sorafenib and temsirolimus in two patients with ATC, of which only one had an objective response [131]. To our knowledge, no trials have looked at mTOR inhibitors in the context of ATC with mutation in the PI3K/AKT/mTOR pathway. Antiangiogenic treatments such as lenvatinib [132], a multikinase inhibitor approved in differentiated thyroid cancers, have shown initially encouraging results but limited activity in subsequent studies, with a risk of bleeding and fistula as this disease often invades the trachea, esophagus and vessels, and are thus not recommended [2,77,133]. A recent prospective phase II trial was halted for futility as the minimum ORR threshold of 15% was not met upon interim analysis with a 2.9% response rate, a median PFS of 2.6 months and a median OS of 3.2 months [134].
Over the past few years, immuno-oncologic treatments, especially ICI (e.g., anti-PD-1, anti-PD-L1 and anti-CTLA-4) have revolutionized the field of anti-cancer therapies in many entities. PD-L1 has been suggested as a predictive biomarker of response to ICI in several cancers although its robustness has been questioned. As described above, PD-L1 is often expressed on ATC tumor cells, suggesting new treatment opportunities for ATC with immunotherapy [10,51]. Indeed, spartalizumab, an anti-PD-1 antibody, has been studied in ATC [10]. The response rate was 19% (five PR and three CR observed). The median OS in the entire cohort was 5.9 months, with 40% of patients alive at one year. The median PFS was 1.7 months. Interestingly, those patients with PD-L1 expression of <1% had a median OS of 1.6 months and there were no responses in this group; however, those with PD-L1 expression of 1–49% and ≥50% had a median OS that had not been reached and an overall response rate of 18% (2/11) and 35% (6/17), respectively. The highest rate of response was observed in the subset of patients with PD-L1 > 50% (6/17; 35%). It should be noted that spartalizumab is not FDA- or EMA-approved and is not commercially available. The ACSé basket trial evaluated pembrolizumab in rare cancers in France and included a cohort of 16 ATC patients. The response rate was 25% with a median duration of response of 7.3 months in responder patients [13]. These results differ from those of a phase II study of pembrolizumab combined with chemoradiotherapy as initial treatment which enrolled only three patients, because all three patients died within six months [53]. One might hypothesize that ICI would be more effective without concurrent radiation therapy but further data will be needed to evaluate the best timing for ICI initiation and its clinical efficacy, and clinical trials are ongoing (Table 2). Although effective, ICI will only benefit a small group of patients. Therefore, combination strategies have been developed. In a phase II umbrella study, anti PD-L1 atezolizumab has been studied in combination with either vemurafenib or cobimetinib for BRAF-mutated patients (cohort 1), cobimetinib alone for RAS- and NF1-mutated patients (cohort 2) and bevacizumab for patients with no mutation (cohort 3) in a prospective multi-arm trial [135]. Median OSs were not reached in cohort 1; these were 18.23 months in cohort 2 and 6.21 months in cohort 3. The response rate was 71% in cohort 1 and 7% in cohort 2. Therefore, combination of ICI with targeted therapies in ATC patients with molecular alterations is very promising. In a retrospective study, Diercks et al. analyzed six patients with metastatic ATC treated with multikinase inhibitors (lenvatinib) and ICI (pembrolizumab) and showed 66% with complete remissions (4/6), 16% with stable disease (1/6), and 16% with progressive disease (1/6). The median PFS was 16.8 months and the median OS was 17.3 months [11].
These optimistic data may lead to a systematic screening of PD-L1 and/or MMR status. However, it will first be necessary to define a specific expression score for PD-L1 expression in ATCs and to correlate it with the clinical benefit. Because the ATC immune microenvironment is an immunosuppressive medium, the development of immunotherapy combinations to improve these results will also be required. Clinical trials using immunotherapy in combination with other systemic agents are underway (Table 2).
4.4. Reappraisal of Surgery in the Era of Targeted Therapies
There has been substantial debate about the appropriate role for surgery in the management of locally advanced and metastatic ATC. Operative treatment of local disease offers the best opportunity for prolonged survival if the neoplasm is intrathyroidal. When the neoplasm is extrathyroidal, the operative approach is controversial, as some have found that neither the extent of the operation nor the completeness of the tumor resection affects survival [63,77,136,137]. Complete resection is recommended whenever possible for patients with confined ATC (stage IVa/IVb) in whom R0/R1 resection is anticipated, if excessive morbidity can be avoided [2,3,138]. Lateral compartment lymphadenectomy should be performed only in the setting of complete macroscopic resection. Resection of the larynx, pharynx and esophagus are discouraged [56,67,139].
ATC patients present with extensively invasive primary tumors in between 85 and 95% of cases [68,140] justifying the use of neoadjuvant therapy by chemotherapy, chemo-radiotherapy (Figure 3) or by targeted therapy [82,99,115,141]. In BRAFV600E-mutated ATC patients, the successful use of neoadjuvant dabrafenib plus trametinib with or without immunotherapy has been described in a case series of six patients that eventually underwent surgery [142,143]. In these patients, adjuvant therapy was prescribed with the BRAF-directed therapy or with chemoradiation after surgery. OS at 6 and 12 months was 100% and 83%, respectively, but the locoregional control rate was 100%. These data have revigorated interest toward primary resection upfront or following initial response to treatment in ATC patients.
5. Conclusions
ATCs are aggressive tumors occurring most often in the elderly. The survival outcomes of anaplastic thyroid carcinoma remain poor. Their diagnostic and therapeutic management must be initiated quickly and has to be coordinated within an expert center network. The objectives of the treatment are to fight against the risk of suffocation, to control the tumor mass and to ensure optimal treatment of symptoms within a multidisciplinary team involving endocrinologists, medical oncologists and radiotherapists, palliative care, geriatric oncologists, surgeons, and radiologists in order to offer appropriate care at each stage of the disease. Multimodal treatment combining surgery, radiotherapy, chemotherapy or targeted therapy can allow the control of the tumor. The results of immunotherapy are encouraging but its place is yet to be defined. With increasing knowledge of the tumor biology, the identification of the underlying molecular pathways, modifications of the transcriptome, proteome and associated immunomodulatory mechanisms of ATC (TAMs) on the one hand, and the emerging role of novel, molecular-based single/multi-targeted therapies on the other hand, a growing number of clinical trials can be noted. Prioritizing clinical trial enrollment will be a key factor in advancing care for patients with ATC.
Author Contributions
Conceptualization, A.J. and J.H.; methodology, A.J., A.E., J.H. and C.D.C.; data curation, A.E., A.A.G. and B.C.; writing—original draft preparation, A.J., A.E., J.H. and C.D.C.; writing—review and editing, A.J., J.H., C.D.C., A.A.G., B.C., F.D., P.B., D.H., L.L. (Livia Lamartina), E.B., L.L. (Ludovic Lacroix) and C.D. All authors have read and agreed to the published version of the manuscript.
Funding
This research received no external funding.
Acknowledgments
We would like to thank Clio Baillet for providing the images in Figure 2.
Conflicts of Interest
The authors declare no conflict of interest.
References
- Molinaro, E.; Romei, C.; Biagini, A.; Sabini, E.; Agate, L.; Mazzeo, S.; Materazzi, G.; Sellari-Franceschini, S.; Ribechini, A.; Torregrossa, L.; et al. Anaplastic Thyroid Carcinoma: From Clinicopathology to Genetics and Advanced Therapies. Nat. Rev. Endocrinol. 2017, 13, 644–660. [Google Scholar] [CrossRef] [PubMed]
- Bible, K.C.; Kebebew, E.; Brierley, J.; Brito, J.P.; Cabanillas, M.E.; Clark, T.J.; Di Cristofano, A.; Foote, R.; Giordano, T.; Kasperbauer, J.; et al. 2021 American Thyroid Association Guidelines for Management of Patients with Anaplastic Thyroid Cancer. Thyroid 2021, 31, 337–386. [Google Scholar] [CrossRef] [PubMed]
- Filetti, S.; Durante, C.; Hartl, D.; Leboulleux, S.; Locati, L.D.; Newbold, K.; Papotti, M.G.; Berruti, A. Thyroid Cancer: ESMO Clinical Practice Guidelines for Diagnosis, Treatment and Follow-Up. Ann. Oncol. 2019, 30, 1856–1883. [Google Scholar] [CrossRef] [PubMed]
- Hvilsom, G.B.; Londero, S.C.; Hahn, C.H.; Schytte, S.; Pedersen, H.B.; Christiansen, P.; Kiss, K.; Larsen, S.R.; Jespersen, M.L.; Lelkaitis, G.; et al. Anaplastic Thyroid Carcinoma in Denmark 1996-2012: A National Prospective Study of 219 Patients. Cancer Epidemiol. 2018, 53, 65–71. [Google Scholar] [CrossRef] [PubMed]
- Wendler, J.; Kroiss, M.; Gast, K.; Kreissl, M.C.; Allelein, S.; Lichtenauer, U.; Blaser, R.; Spitzweg, C.; Fassnacht, M.; Schott, M.; et al. Clinical Presentation, Treatment and Outcome of Anaplastic Thyroid Carcinoma: Results of a Multicenter Study in Germany. Eur. J. Endocrinol. 2016, 175, 521–529. [Google Scholar] [CrossRef] [PubMed]
- Sugitani, I.; Miyauchi, A.; Sugino, K.; Okamoto, T.; Yoshida, A.; Suzuki, S. Prognostic Factors and Treatment Outcomes for Anaplastic Thyroid Carcinoma: ATC Research Consortium of Japan Cohort Study of 677 Patients. World J. Surg. 2012, 36, 1247–1254. [Google Scholar] [CrossRef] [PubMed]
- Xu, B.; Fuchs, T.; Dogan, S.; Landa, I.; Katabi, N.; Fagin, J.A.; Tuttle, R.M.; Sherman, E.; Gill, A.J.; Ghossein, R. Dissecting Anaplastic Thyroid Carcinoma: A Comprehensive Clinical, Histologic, Immunophenotypic, and Molecular Study of 360 Cases. Thyroid 2020, 30, 1505–1517. [Google Scholar] [CrossRef]
- Subbiah, V.; Kreitman, R.J.; Wainberg, Z.A.; Cho, J.Y.; Schellens, J.H.M.; Soria, J.C.; Wen, P.Y.; Zielinski, C.; Cabanillas, M.E.; Urbanowitz, G.; et al. Dabrafenib and Trametinib Treatment in Patients With Locally Advanced or Metastatic BRAF V600-Mutant Anaplastic Thyroid Cancer. J. Clin. Oncol. 2018, 36, 7–13. [Google Scholar] [CrossRef] [PubMed]
- Subbiah, V.; Kreitman, R.J.; Wainberg, Z.A.; Cho, J.Y.; Schellens, J.H.M.; Soria, J.C.; Wen, P.Y.; Zielinski, C.C.; Cabanillas, M.E.; Boran, A.; et al. Dabrafenib plus Trametinib in Patients with BRAF V600E–Mutant Anaplastic Thyroid Cancer: Updated Analysis from the Phase II ROAR Basket Study. Ann. Oncol. 2022. [Google Scholar] [CrossRef]
- Capdevila, J.; Wirth, L.J.; Ernst, T.; Ponce Aix, S.; Lin, C.-C.; Ramlau, R.; Butler, M.O.; Delord, J.-P.; Gelderblom, H.; Ascierto, P.A.; et al. PD-1 Blockade in Anaplastic Thyroid Carcinoma. J. Clin. Oncol. 2020, 38, 2620–2627. [Google Scholar] [CrossRef]
- Dierks, C.; Seufert, J.; Aumann, K.; Ruf, J.; Klein, C.; Kiefer, S.; Rassner, M.; Boerries, M.; Zielke, A.; La Rosée, P.; et al. The Lenvatinib/Pembrolizumab Combination Is an Effective Treatment Option for Anaplastic and Poorly Differentiated Thyroid Carcinoma. Thyroid 2021, 31, 1076–1085. [Google Scholar] [CrossRef] [PubMed]
- Iyer, P.C.; Dadu, R.; Gule-Monroe, M.; Busaidy, N.L.; Ferrarotto, R.; Habra, M.A.; Zafereo, M.; Williams, M.D.; Gunn, G.B.; Grosu, H.; et al. Salvage Pembrolizumab Added to Kinase Inhibitor Therapy for the Treatment of Anaplastic Thyroid Carcinoma. J. Immunother. Cancer 2018, 6, 68. [Google Scholar] [CrossRef]
- Leboulleux, S.; Godbert, Y.; Penel, N.; Hescot, S.; De La Fouchardiere, C.; Blonski, M.; Lamartina, L.; Cousin, S.; Do Cao, C.; Hadoux, J.; et al. Benefits of Pembrolizumab in Progressive Radioactive Iodine Refractory Thyroid Cancer: Results of the AcSé Pembrolizumab Study from Unicancer. J. Clin. Oncol. 2021, 39, 6082. [Google Scholar] [CrossRef]
- Maniakas, A.; Dadu, R.; Busaidy, N.L.; Wang, J.R.; Ferrarotto, R.; Lu, C.; Williams, M.D.; Gunn, G.B.; Hofmann, M.-C.; Cote, G.; et al. Evaluation of Overall Survival in Patients With Anaplastic Thyroid Carcinoma, 2000–2019. JAMA Oncol. 2020, 6, 1397. [Google Scholar] [CrossRef] [PubMed]
- Casali, P.G.; Trama, A. Rationale of the Rare Cancer List: A Consensus Paper from the Joint Action on Rare Cancers (JARC) of the European Union (EU). ESMO Open 2020, 5, e000666. [Google Scholar] [CrossRef] [PubMed]
- Janz, T.A.; Neskey, D.M.; Nguyen, S.A.; Lentsch, E.J. Is the Incidence of Anaplastic Thyroid Cancer Increasing: A Population Based Epidemiology Study. World J. Otorhinolaryngol. Head Neck Surg. 2019, 5, 34–40. [Google Scholar] [CrossRef]
- Amphlett, B.; Lawson, Z.; Abdulrahman, G.O.; White, C.; Bailey, R.; Premawardhana, L.D.; Okosieme, O.E. Recent Trends in the Incidence, Geographical Distribution, and Survival from Thyroid Cancer in Wales, 1985–2010. Thyroid 2013, 23, 1470–1478. [Google Scholar] [CrossRef]
- de Ridder, M.; Nieveen van Dijkum, E.; Engelsman, A.; Kapiteijn, E.; Klümpen, H.-J.; Rasch, C.R.N. Anaplastic Thyroid Carcinoma: A Nationwide Cohort Study on Incidence, Treatment and Survival in the Netherlands over 3 Decades. Eur. J. Endocrinol. 2020, 183, 203–209. [Google Scholar] [CrossRef]
- Kebebew, E.; Greenspan, F.S.; Clark, O.H.; Woeber, K.A.; McMillan, A. Anaplastic Thyroid Carcinoma. Treatment Outcome and Prognostic Factors. Cancer 2005, 103, 1330–1335. [Google Scholar] [CrossRef]
- Onoda, N.; Sugitani, I.; Ito, K.; Suzuki, A.; Higashiyama, T.; Fukumori, T.; Suganuma, N.; Masudo, K.; Nakayama, H.; Uno, A.; et al. Evaluation of the 8th Edition TNM Classification for Anaplastic Thyroid Carcinoma. Cancers 2020, 12, 552. [Google Scholar] [CrossRef]
- Demeter, J.G.; De Jong, S.A.; Lawrence, A.M.; Paloyan, E. Anaplastic Thyroid Carcinoma: Risk Factors and Outcome. Surgery 1991, 110, 956–961, discussion 961–963. [Google Scholar] [PubMed]
- Loyd, R.; Osamura, R.; Klöppel, G.; Rosai, J. WHO Classification of Tumours of Endocrine Organs, 4th ed.; IARC Publications; WHO Press: Geneve, Switzerland, 2017; Volume 10, ISBN 978-92-832-4493-6. [Google Scholar]
- Ragazzi, M.; Ciarrocchi, A.; Sancisi, V.; Gandolfi, G.; Bisagni, A.; Piana, S. Update on Anaplastic Thyroid Carcinoma: Morphological, Molecular, and Genetic Features of the Most Aggressive Thyroid Cancer. Int. J. Endocrinol. 2014, 2014, 790834. [Google Scholar] [CrossRef] [PubMed]
- Lai, W.-A.; Hang, J.-F.; Liu, C.-Y.; Bai, Y.; Liu, Z.; Gu, H.; Hong, S.; Pyo, J.Y.; Jung, C.K.; Kakudo, K.; et al. PAX8 Expression in Anaplastic Thyroid Carcinoma Is Less than Those Reported in Early Studies: A Multi-Institutional Study of 182 Cases Using the Monoclonal Antibody MRQ-50. Virchows Arch. Int. J. Pathol. 2020, 476, 431–437. [Google Scholar] [CrossRef]
- Bishop, J.A.; Sharma, R.; Westra, W.H. PAX8 Immunostaining of Anaplastic Thyroid Carcinoma: A Reliable Means of Discerning Thyroid Origin for Undifferentiated Tumors of the Head and Neck. Hum. Pathol. 2011, 42, 1873–1877. [Google Scholar] [CrossRef] [PubMed]
- Aldinger, K.A.; Samaan, N.A.; Ibanez, M.; Hill, C.S. Anaplastic Carcinoma of the Thyroid: A Review of 84 Cases of Spindle and Giant Cell Carcinoma of the Thyroid. Cancer 1978, 41, 2267–2275. [Google Scholar] [CrossRef]
- Bonhomme, B.; Godbert, Y.; Perot, G.; Al Ghuzlan, A.; Bardet, S.; Belleannée, G.; Crinière, L.; Do Cao, C.; Fouilloux, G.; Guyetant, S.; et al. Molecular Pathology of Anaplastic Thyroid Carcinomas: A Retrospective Study of 144 Cases. Thyroid 2017, 27, 682–692. [Google Scholar] [CrossRef]
- Landa, I.; Ibrahimpasic, T.; Boucai, L.; Sinha, R.; Knauf, J.A.; Shah, R.H.; Dogan, S.; Ricarte-Filho, J.C.; Krishnamoorthy, G.P.; Xu, B.; et al. Genomic and Transcriptomic Hallmarks of Poorly Differentiated and Anaplastic Thyroid Cancers. J. Clin. Invest. 2016, 126, 1052–1066. [Google Scholar] [CrossRef]
- Pozdeyev, N.; Gay, L.M.; Sokol, E.S.; Hartmaier, R.; Deaver, K.E.; Davis, S.; French, J.D.; Borre, P.V.; LaBarbera, D.V.; Tan, A.-C.; et al. Genetic Analysis of 779 Advanced Differentiated and Anaplastic Thyroid Cancers. Clin. Cancer Res. 2018, 24, 3059–3068. [Google Scholar] [CrossRef]
- Romei, C.; Tacito, A.; Molinaro, E.; Piaggi, P.; Cappagli, V.; Pieruzzi, L.; Matrone, A.; Viola, D.; Agate, L.; Torregrossa, L.; et al. Clinical, Pathological and Genetic Features of Anaplastic and Poorly Differentiated Thyroid Cancer: A Single Institute Experience. Oncol. Lett. 2018, 15, 9174–9182. [Google Scholar] [CrossRef]
- Capdevila, J.; Mayor, R.; Mancuso, F.M.; Iglesias, C.; Caratù, G.; Matos, I.; Zafón, C.; Hernando, J.; Petit, A.; Nuciforo, P.; et al. Early Evolutionary Divergence between Papillary and Anaplastic Thyroid Cancers. Ann. Oncol. 2018, 29, 1454–1460. [Google Scholar] [CrossRef]
- Ngo, T.N.M.; Le, T.T.B.; Le, T.; Bychkov, A.; Oishi, N.; Jung, C.K.; Hassell, L.; Kakudo, K.; Vuong, H.G. Primary Versus Secondary Anaplastic Thyroid Carcinoma: Perspectives from Multi-Institutional and Population-Level Data. Endocr. Pathol. 2021, 32, 489–500. [Google Scholar] [CrossRef] [PubMed]
- Kunstman, J.W.; Juhlin, C.C.; Goh, G.; Brown, T.C.; Stenman, A.; Healy, J.M.; Rubinstein, J.C.; Choi, M.; Kiss, N.; Nelson-Williams, C.; et al. Characterization of the Mutational Landscape of Anaplastic Thyroid Cancer via Whole-Exome Sequencing. Hum. Mol. Genet. 2015, 24, 2318–2329. [Google Scholar] [CrossRef] [PubMed]
- Yoo, S.-K.; Song, Y.S.; Lee, E.K.; Hwang, J.; Kim, H.H.; Jung, G.; Kim, Y.A.; Kim, S.; Cho, S.W.; Won, J.-K.; et al. Integrative Analysis of Genomic and Transcriptomic Characteristics Associated with Progression of Aggressive Thyroid Cancer. Nat. Commun. 2019, 10, 2764. [Google Scholar] [CrossRef] [PubMed]
- Chu, Y.-H.; Wirth, L.J.; Farahani, A.A.; Nosé, V.; Faquin, W.C.; Dias-Santagata, D.; Sadow, P.M. Clinicopathologic Features of Kinase Fusion-Related Thyroid Carcinomas: An Integrative Analysis with Molecular Characterization. Mod. Pathol. 2020, 33, 2458–2472. [Google Scholar] [CrossRef]
- Prete, A.; Matrone, A.; Gambale, C.; Torregrossa, L.; Minaldi, E.; Romei, C.; Ciampi, R.; Molinaro, E.; Elisei, R. Poorly Differentiated and Anaplastic Thyroid Cancer: Insights into Genomics, Microenvironment and New Drugs. Cancers 2021, 13, 3200. [Google Scholar] [CrossRef]
- Yakushina, V.D.; Lerner, L.V.; Lavrov, A.V. Gene Fusions in Thyroid Cancer. Thyroid 2018, 28, 158–167. [Google Scholar] [CrossRef]
- Krishnamoorthy, G.P.; Davidson, N.R.; Leach, S.D.; Zhao, Z.; Lowe, S.W.; Lee, G.; Landa, I.; Nagarajah, J.; Saqcena, M.; Singh, K.; et al. EIF1AX and RAS Mutations Cooperate to Drive Thyroid Tumorigenesis through ATF4 and C-MYC. Cancer Discov. 2019, 9, 264–281. [Google Scholar] [CrossRef]
- Garcia-Rostan, G.; Camp, R.L.; Herrero, A.; Carcangiu, M.L.; Rimm, D.L.; Tallini, G. β-Catenin Dysregulation in Thyroid Neoplasms. Am. J. Pathol. 2001, 158, 987–996. [Google Scholar] [CrossRef]
- Lazzereschi, D.; Palmirotta, R.; Ranieri, A.; Ottini, L.; Verì, M.C.; Cama, A.; Cetta, F.; Nardi, F.; Colletta, G.; Mariani-Costantini, R. Microsatellite Instability in Thyroid Tumours and Tumour-like Lesions. Br. J. Cancer 1999, 79, 340–345. [Google Scholar] [CrossRef][Green Version]
- Ravi, N.; Yang, M.; Gretarsson, S.; Jansson, C.; Mylona, N.; Sydow, S.R.; Woodward, E.L.; Ekblad, L.; Wennerberg, J.; Paulsson, K. Identification of Targetable Lesions in Anaplastic Thyroid Cancer by Genome Profiling. Cancers 2019, 11, 402. [Google Scholar] [CrossRef]
- Rocha, M.L.; Schmid, K.W.; Czapiewski, P. The Prevalence of DNA Microsatellite Instability in Anaplastic Thyroid Carcinoma–Systematic Review and Discussion of Current Therapeutic Options. Contemp. Oncol. 2021, 25, 213–223. [Google Scholar] [CrossRef]
- Wong, K.S.; Lorch, J.H.; Alexander, E.K.; Nehs, M.A.; Nowak, J.A.; Hornick, J.L.; Barletta, J.A. Clinicopathologic Features of Mismatch Repair-Deficient Anaplastic Thyroid Carcinomas. Thyroid 2019, 29, 666–673. [Google Scholar] [CrossRef] [PubMed]
- Caillou, B.; Talbot, M.; Weyemi, U.; Pioche-Durieu, C.; Al Ghuzlan, A.; Bidart, J.M.; Chouaib, S.; Schlumberger, M.; Dupuy, C. Tumor-Associated Macrophages (TAMs) Form an Interconnected Cellular Supportive Network in Anaplastic Thyroid Carcinoma. PLoS ONE 2011, 6, e22567. [Google Scholar] [CrossRef] [PubMed]
- Jung, K.Y.; Cho, S.W.; Kim, Y.A.; Kim, D.; Oh, B.-C.; Park, D.J.; Park, Y.J. Cancers with Higher Density of Tumor-Associated Macrophages Were Associated with Poor Survival Rates. J. Pathol. Transl. Med. 2015, 49, 318–324. [Google Scholar] [CrossRef]
- Kim, H.; Park, Y.W.; Oh, Y.-H.; Sim, J.; Ro, J.Y.; Pyo, J.Y. Anaplastic Transformation of Papillary Thyroid Carcinoma Only Seen in Pleural Metastasis: A Case Report with Review of the Literature. Head Neck Pathol. 2016, 11, 162–167. [Google Scholar] [CrossRef]
- Ryder, M.; Ghossein, R.A.; Ricarte-Filho, J.C.M.; Knauf, J.A.; Fagin, J.A. Increased Density of Tumor-Associated Macrophages Is Associated with Decreased Survival in Advanced Thyroid Cancer. Endocr. Relat. Cancer 2008, 15, 1069–1074. [Google Scholar] [CrossRef]
- Lv, J.; Feng, Z.-P.; Chen, F.-K.; Liu, C.; Jia, L.; Liu, P.-J.; Yang, C.-Z.; Hou, F.; Deng, Z.-Y. M2-like Tumor-Associated Macrophages-Secreted Wnt1 and Wnt3a Promotes Dedifferentiation and Metastasis via Activating β-Catenin Pathway in Thyroid Cancer. Mol. Carcinog. 2021, 60, 25–37. [Google Scholar] [CrossRef]
- Schürch, C.M.; Roelli, M.A.; Forster, S.; Wasmer, M.-H.; Brühl, F.; Maire, R.S.; Di Pancrazio, S.; Ruepp, M.-D.; Giger, R.; Perren, A.; et al. Targeting CD47 in Anaplastic Thyroid Carcinoma Enhances Tumor Phagocytosis by Macrophages and Is a Promising Therapeutic Strategy. Thyroid 2019, 29, 979–992. [Google Scholar] [CrossRef]
- Giannini, R.; Moretti, S.; Ugolini, C.; Macerola, E.; Menicali, E.; Nucci, N.; Morelli, S.; Colella, R.; Mandarano, M.; Sidoni, A.; et al. Immune Profiling of Thyroid Carcinomas Suggests the Existence of Two Major Phenotypes: An ATC-like and a PDTC-Like. J. Clin. Endocrinol. Metab. 2019, 104, 3557–3575. [Google Scholar] [CrossRef]
- Adam, P.; Kircher, S.; Sbiera, I.; Koehler, V.F.; Berg, E.; Knösel, T.; Sandner, B.; Fenske, W.K.; Bläker, H.; Smaxwil, C.; et al. FGF-Receptors and PD-L1 in Anaplastic and Poorly Differentiated Thyroid Cancer: Evaluation of the Preclinical Rationale. Front. Endocrinol. 2021, 12, 712107. [Google Scholar] [CrossRef]
- Bastman, J.J.; Serracino, H.S.; Zhu, Y.; Koenig, M.R.; Mateescu, V.; Sams, S.B.; Davies, K.D.; Raeburn, C.D.; McIntyre, R.C.; Haugen, B.R.; et al. Tumor-Infiltrating T Cells and the PD-1 Checkpoint Pathway in Advanced Differentiated and Anaplastic Thyroid Cancer. J. Clin. Endocrinol. Metab. 2016, 101, 2863–2873. [Google Scholar] [CrossRef] [PubMed]
- Chintakuntlawar, A.V.; Rumilla, K.M.; Smith, C.Y.; Jenkins, S.M.; Foote, R.L.; Kasperbauer, J.L.; Morris, J.C.; Ryder, M.; Alsidawi, S.; Hilger, C.; et al. Expression of PD-1 and PD-L1 in Anaplastic Thyroid Cancer Patients Treated With Multimodal Therapy: Results From a Retrospective Study. J. Clin. Endocrinol. Metab. 2017, 102, 1943–1950. [Google Scholar] [CrossRef]
- Noguchi, T.; Ward, J.P.; Gubin, M.M.; Arthur, C.D.; Lee, S.H.; Hundal, J.; Selby, M.J.; Graziano, R.F.; Mardis, E.R.; Korman, A.J.; et al. Temporally Distinct PD-L1 Expression by Tumor and Host Cells Contributes to Immune Escape. Cancer Immunol. Res. 2017, 5, 106–117. [Google Scholar] [CrossRef] [PubMed]
- Wei, Y.; Zhao, Q.; Gao, Z.; Lao, X.-M.; Lin, W.-M.; Chen, D.-P.; Mu, M.; Huang, C.-X.; Liu, Z.-Y.; Li, B.; et al. The Local Immune Landscape Determines Tumor PD-L1 Heterogeneity and Sensitivity to Therapy. J. Clin. Investig. 2019, 129, 3347–3360. [Google Scholar] [CrossRef] [PubMed]
- Venkatesh, Y.S.; Ordonez, N.G.; Schultz, P.N.; Hickey, R.C.; Goepfert, H.; Samaan, N.A. Anaplastic Carcinoma of the Thyroid. A Clinicopathologic Study of 121 Cases. Cancer 1990, 66, 321–330. [Google Scholar] [CrossRef]
- Haigh, P.I. Anaplastic Thyroid Carcinoma. Curr. Treat. Options Oncol. 2000, 1, 353–357. [Google Scholar] [CrossRef] [PubMed]
- Smallridge, R.C.; Copland, J.A. Anaplastic Thyroid Carcinoma: Pathogenesis and Emerging Therapies. Clin. Oncol. 2010, 22, 486–497. [Google Scholar] [CrossRef]
- Akaishi, J.; Sugino, K.; Kitagawa, W.; Nagahama, M.; Kameyama, K.; Shimizu, K.; Ito, K.; Ito, K. Prognostic Factors and Treatment Outcomes of 100 Cases of Anaplastic Thyroid Carcinoma. Thyroid 2011, 21, 1183–1189. [Google Scholar] [CrossRef]
- Sherman, E.J.; Lim, S.H.; Ho, A.L.; Ghossein, R.A.; Fury, M.G.; Shaha, A.R.; Rivera, M.; Lin, O.; Wolden, S.; Lee, N.Y.; et al. Concurrent Doxorubicin and Radiotherapy for Anaplastic Thyroid Cancer: A Critical Re-Evaluation Including Uniform Pathologic Review. Radiother. Oncol. 2011, 101, 425–430. [Google Scholar] [CrossRef]
- Ito, K.-I.; Hanamura, T.; Murayama, K.; Okada, T.; Watanabe, T.; Harada, M.; Ito, T.; Koyama, H.; Kanai, T.; Maeno, K.; et al. Multimodality Therapeutic Outcomes in Anaplastic Thyroid Carcinoma: Improved Survival in Subgroups of Patients with Localized Primary Tumors. Head Neck 2012, 34, 230–237. [Google Scholar] [CrossRef]
- Cabanillas, M.E.; Williams, M.D.; Gunn, G.B.; Weitzman, S.P.; Burke, L.; Busaidy, N.L.; Ying, A.K.; Yiin, Y.H.; William, W.N.; Lu, C.; et al. Facilitating Anaplastic Thyroid Cancer Specialized Treatment: A Model for Improving Access to Multidisciplinary Care for Patients with Anaplastic Thyroid Cancer. Head Neck 2017, 39, 1291–1295. [Google Scholar] [CrossRef] [PubMed]
- De Crevoisier, R.; Baudin, E.; Bachelot, A.; Leboulleux, S.; Travagli, J.-P.; Caillou, B.; Schlumberger, M. Combined Treatment of Anaplastic Thyroid Carcinoma with Surgery, Chemotherapy, and Hyperfractionated Accelerated External Radiotherapy. Int. J. Radiat. Oncol. Biol. Phys. 2004, 60, 1137–1143. [Google Scholar] [CrossRef] [PubMed]
- Levy, A.; Leboulleux, S.; Lepoutre-Lussey, C.; Baudin, E.; Ghuzlan, A.A.; Hartl, D.; Deutsch, E.; Deandreis, D.; Lumbroso, J.; Tao, Y.; et al. (18)F-Fluorodeoxyglucose Positron Emission Tomography to Assess Response after Radiation Therapy in Anaplastic Thyroid Cancer. Oral Oncol. 2015, 51, 370–375. [Google Scholar] [CrossRef] [PubMed]
- Rao, S.N.; Zafereo, M.; Dadu, R.; Busaidy, N.L.; Hess, K.; Cote, G.J.; Williams, M.D.; William, W.N.; Sandulache, V.; Gross, N.; et al. Patterns of Treatment Failure in Anaplastic Thyroid Carcinoma. Thyroid 2017, 27, 672–681. [Google Scholar] [CrossRef] [PubMed]
- Chang, H.-S.; Nam, K.-H.; Chung, W.Y.; Park, C.S. Anaplastic Thyroid Carcinoma: A Therapeutic Dilemma. Yonsei Med. J. 2005, 46, 759–764. [Google Scholar] [CrossRef] [PubMed]
- Haigh, P.I.; Ituarte, P.H.; Wu, H.S.; Treseler, P.A.; Posner, M.D.; Quivey, J.M.; Duh, Q.Y.; Clark, O.H. Completely Resected Anaplastic Thyroid Carcinoma Combined with Adjuvant Chemotherapy and Irradiation Is Associated with Prolonged Survival. Cancer 2001, 91, 2335–2342. [Google Scholar] [CrossRef]
- Chen, J.; Tward, J.D.; Shrieve, D.C.; Hitchcock, Y.J. Surgery and Radiotherapy Improves Survival in Patients with Anaplastic Thyroid Carcinoma: Analysis of the Surveillance, Epidemiology, and End Results 1983-2002. Am. J. Clin. Oncol. 2008, 31, 460–464. [Google Scholar] [CrossRef]
- Haymart, M.R.; Banerjee, M.; Yin, H.; Worden, F.; Griggs, J.J. Marginal Treatment Benefit in Anaplastic Thyroid Cancer. Cancer 2013, 119, 3133–3139. [Google Scholar] [CrossRef]
- Huang, N.-S.; Shi, X.; Lei, B.-W.; Wei, W.-J.; Lu, Z.-W.; Yu, P.-C.; Wang, Y.; Ji, Q.-H.; Wang, Y.-L. An Update of the Appropriate Treatment Strategies in Anaplastic Thyroid Cancer: A Population-Based Study of 735 Patients. Int. J. Endocrinol. 2019, 2019, 8428547. [Google Scholar] [CrossRef]
- Kwon, J.; Kim, B.H.; Jung, H.-W.; Besic, N.; Sugitani, I.; Wu, H.-G. The Prognostic Impacts of Postoperative Radiotherapy in the Patients with Resected Anaplastic Thyroid Carcinoma: A Systematic Review and Meta-Analysis. Eur. J. Cancer 2016, 59, 34–45. [Google Scholar] [CrossRef]
- Liu, T.-R.; Xiao, Z.-W.; Xu, H.-N.; Long, Z.; Wei, F.-Q.; Zhuang, S.-M.; Sun, X.-M.; Xie, L.-E.; Mu, J.-S.; Yang, A.-K.; et al. Treatment and Prognosis of Anaplastic Thyroid Carcinoma: A Clinical Study of 50 Cases. PLoS ONE 2016, 11, e0164840. [Google Scholar] [CrossRef]
- Pezzi, T.A.; Mohamed, A.S.R.; Sheu, T.; Blanchard, P.; Sandulache, V.C.; Lai, S.Y.; Cabanillas, M.E.; Williams, M.D.; Pezzi, C.M.; Lu, C.; et al. Radiation Therapy Dose Is Associated with Improved Survival for Unresected Anaplastic Thyroid Carcinoma: Outcomes from the National Cancer Data Base. Cancer 2017, 123, 1653–1661. [Google Scholar] [CrossRef] [PubMed]
- Prasongsook, N.; Kumar, A.; Chintakuntlawar, A.V.; Foote, R.L.; Kasperbauer, J.; Molina, J.; Garces, Y.; Ma, D.; Wittich, M.A.N.; Rubin, J.; et al. Survival in Response to Multimodal Therapy in Anaplastic Thyroid Cancer. J. Clin. Endocrinol. Metab. 2017, 102, 4506–4514. [Google Scholar] [CrossRef] [PubMed]
- Smallridge, R.C. Approach to the Patient with Anaplastic Thyroid Carcinoma. J. Clin. Endocrinol. Metab. 2012, 97, 2566–2572. [Google Scholar] [CrossRef]
- Song, T.; Chen, L.; Zhang, H.; Lu, Y.; Yu, K.; Zhan, W.; Fang, M. Multimodal Treatment Based on Thyroidectomy Improves Survival in Patients with Metastatic Anaplastic Thyroid Carcinoma: A SEER Analysis from 1998 to 2015. Gland Surg. 2020, 9, 1205–1213. [Google Scholar] [CrossRef]
- Baek, S.-K.; Lee, M.-C.; Hah, J.H.; Ahn, S.-H.; Son, Y.-I.; Rho, Y.-S.; Chung, P.-S.; Lee, Y.-S.; Koo, B.S.; Jung, K.-Y.; et al. Role of Surgery in the Management of Anaplastic Thyroid Carcinoma: Korean Nationwide Multicenter Study of 329 Patients with Anaplastic Thyroid Carcinoma, 2000 to 2012. Head Neck 2017, 39, 133–139. [Google Scholar] [CrossRef]
- Brierley, J.; Sherman, E. The Role of External Beam Radiation and Targeted Therapy in Thyroid Cancer. Semin. Radiat. Oncol. 2012, 22, 254–262. [Google Scholar] [CrossRef]
- Bhatia, A.; Rao, A.; Ang, K.-K.; Garden, A.S.; Morrison, W.H.; Rosenthal, D.I.; Evans, D.B.; Clayman, G.; Sherman, S.I.; Schwartz, D.L. Anaplastic Thyroid Cancer: Clinical Outcomes with Conformal Radiotherapy. Head Neck 2010, 32, 829–836. [Google Scholar] [CrossRef]
- Nachalon, Y.; Stern-Shavit, S.; Bachar, G.; Shvero, J.; Limon, D.; Popovtzer, A. Aggressive Palliation and Survival in Anaplastic Thyroid Carcinoma. JAMA Otolaryngol. Neck Surg. 2015, 141, 1128. [Google Scholar] [CrossRef]
- Sun, X.S.; Sun, S.R.; Guevara, N.; Marcy, P.Y.; Peyrottes, I.; Lassalle, S.; Lacout, A.; Sadoul, J.L.; Santini, J.; Benisvy, D.; et al. Indications of External Beam Radiation Therapy in Non-Anaplastic Thyroid Cancer and Impact of Innovative Radiation Techniques. Crit. Rev. Oncol. Hematol. 2013, 86, 52–68. [Google Scholar] [CrossRef]
- Tennvall, J.; Lundell, G.; Wahlberg, P.; Bergenfelz, A.; Grimelius, L.; Akerman, M.; Hjelm Skog, A.-L.; Wallin, G. Anaplastic Thyroid Carcinoma: Three Protocols Combining Doxorubicin, Hyperfractionated Radiotherapy and Surgery. Br. J. Cancer 2002, 86, 1848–1853. [Google Scholar] [CrossRef] [PubMed]
- Wang, Y.; Tsang, R.; Asa, S.; Dickson, B.; Arenovich, T.; Brierley, J. Clinical Outcome of Anaplastic Thyroid Carcinoma Treated with Radiotherapy of Once- and Twice-Daily Fractionation Regimens. Cancer 2006, 107, 1786–1792. [Google Scholar] [CrossRef] [PubMed]
- Lacas, B.; Bourhis, J.; Overgaard, J.; Zhang, Q.; Grégoire, V.; Nankivell, M.; Zackrisson, B.; Szutkowski, Z.; Suwiński, R.; Poulsen, M.; et al. Role of Radiotherapy Fractionation in Head and Neck Cancers (MARCH): An Updated Meta-Analysis. Lancet Oncol. 2017, 18, 1221–1237. [Google Scholar] [CrossRef]
- Takahashi, N.; Matsushita, H.; Umezawa, R.; Yamamoto, T.; Ishikawa, Y.; Katagiri, Y.; Tasaka, S.; Takeda, K.; Fukui, K.; Kadoya, N.; et al. Hypofractionated Radiotherapy for Anaplastic Thyroid Carcinoma: 15 Years of Experience in a Single Institution. Eur. Thyroid J. 2019, 8, 24–30. [Google Scholar] [CrossRef]
- Jacobsen, A.-B.; Grøholt, K.K.; Lorntzsen, B.; Osnes, T.A.; Falk, R.S.; Sigstad, E. Anaplastic Thyroid Cancer and Hyperfractionated Accelerated Radiotherapy (HART) with and without Surgery. Eur. Arch. Oto-Rhino-Laryngol. 2017, 274, 4203–4209. [Google Scholar] [CrossRef]
- Dumke, A.-K.; Pelz, T.; Vordermark, D. Long-Term Results of Radiotherapy in Anaplastic Thyroid Cancer. Radiat. Oncol. Lond. Engl. 2014, 9, 90. [Google Scholar] [CrossRef]
- Houlihan, O.A.; Moore, R.; Jamaluddin, M.F.; Sharifah, A.; Redmond, H.P.; O’Reilly, S.; Feeley, L.; Sheahan, P.; Rock, K. Anaplastic Thyroid Cancer: Outcomes of Trimodal Therapy. Rep. Pract. Oncol. Radiother. 2021, 26, 416–422. [Google Scholar] [CrossRef]
- He, X.; Li, D.; Hu, C.; Wang, Z.; Ying, H.; Wu, Y. Outcome after Intensity Modulated Radiotherapy for Anaplastic Thyroid Carcinoma. BMC Cancer 2014, 14, 235. [Google Scholar] [CrossRef]
- Jiménez-Fonseca, P.; Gómez Saez, J.M.; Santamaria Sandi, J.; Capdevila, J.; Navarro Gonzalez, E.; Zafon Llopis, C.; Ramón Y Cajal Asensio, T.; Riesco-Eizaguirre, G.; Grande, E.; Galofré, J.C. Spanish Consensus for the Management of Patients with Anaplastic Cell Thyroid Carcinoma. Clin. Transl. Oncol. 2017, 19, 12–20. [Google Scholar] [CrossRef]
- Mangoni, M.; Gobitti, C.; Autorino, R.; Cerizza, L.; Furlan, C.; Mazzarotto, R.; Monari, F.; Simontacchi, G.; Vianello, F.; Basso, M.; et al. External Beam Radiotherapy in Thyroid Carcinoma: Clinical Review and Recommendations of the AIRO “Radioterapia Metabolica” Group. Tumori 2017, 103, 114–123. [Google Scholar] [CrossRef]
- Nutting, C.M.; Convery, D.J.; Cosgrove, V.P.; Rowbottom, C.; Vini, L.; Harmer, C.; Dearnaley, D.P.; Webb, S. Improvements in Target Coverage and Reduced Spinal Cord Irradiation Using Intensity-Modulated Radiotherapy (IMRT) in Patients with Carcinoma of the Thyroid Gland. Radiother. Oncol. 2001, 60, 173–180. [Google Scholar] [CrossRef]
- Posner, M.D.; Quivey, J.M.; Akazawa, P.F.; Xia, P.; Akazawa, C.; Verhey, L.J. Dose Optimization for the Treatment of Anaplastic Thyroid Carcinoma: A Comparison of Treatment Planning Techniques. Int. J. Radiat. Oncol. Biol. Phys. 2000, 48, 475–483. [Google Scholar] [CrossRef]
- Park, J.W.; Choi, S.H.; Yoon, H.I.; Lee, J.; Kim, T.H.; Kim, J.W.; Lee, I.J. Treatment Outcomes of Radiotherapy for Anaplastic Thyroid Cancer. Radiat. Oncol. J. 2018, 36, 103–113. [Google Scholar] [CrossRef] [PubMed]
- Swaak-Kragten, A.T.; de Wilt, J.H.W.; Schmitz, P.I.M.; Bontenbal, M.; Levendag, P.C. Multimodality Treatment for Anaplastic Thyroid Carcinoma--Treatment Outcome in 75 Patients. Radiother. Oncol. 2009, 92, 100–104. [Google Scholar] [CrossRef] [PubMed]
- Vulpe, H.; Kwan, J.Y.Y.; McNiven, A.; Brierley, J.D.; Tsang, R.; Chan, B.; Goldstein, D.P.; Le, L.W.; Hope, A.; Giuliani, M. Patterns of Failure in Anaplastic and Differentiated Thyroid Carcinoma Treated with Intensity-Modulated Radiotherapy. Curr. Oncol. 2017, 24, e226–e232. [Google Scholar] [CrossRef] [PubMed]
- Gao, R.W.; Foote, R.L.; Garces, Y.I.; Ma, D.J.; Neben-Wittich, M.; Routman, D.M.; Patel, S.H.; Ko, S.J.; McGee, L.A.; Bible, K.C.; et al. Outcomes and Patterns of Recurrence for Anaplastic Thyroid Cancer Treated With Comprehensive Chemoradiotherapy. Pract. Radiat. Oncol. 2021. [Google Scholar] [CrossRef]
- Kim, T.H.; Chung, K.-W.; Lee, Y.J.; Park, C.S.; Lee, E.K.; Kim, T.S.; Kim, S.K.; Jung, Y.S.; Ryu, J.S.; Kim, S.S.; et al. The Effect of External Beam Radiotherapy Volume on Locoregional Control in Patients with Locoregionally Advanced or Recurrent Nonanaplastic Thyroid Cancer. Radiat. Oncol. 2010, 5, 69. [Google Scholar] [CrossRef]
- Besic, N.; Auersperg, M.; Us-Krasovec, M.; Golouh, R.; Frkovic-Grazio, S.; Vodnik, A. Effect of Primary Treatment on Survival in Anaplastic Thyroid Carcinoma. Eur. J. Surg. Oncol. 2001, 27, 260–264. [Google Scholar] [CrossRef]
- Arora, S.; Christos, P.; Pham, A.; Desai, P.; Wernicke, A.G.; Nori, D.; Chao, K.S.C.; Parashar, B. Comparing Outcomes in Poorly-Differentiated versus Anaplastic Thyroid Cancers Treated with Radiation: A Surveillance, Epidemiology, and End Results Analysis. J. Cancer Res. Ther. 2014, 10, 526–530. [Google Scholar] [CrossRef]
- Zhou, W.; Yue, Y.; Zhang, X. Radiotherapy Plus Chemotherapy Leads to Prolonged Survival in Patients With Anaplastic Thyroid Cancer Compared With Radiotherapy Alone Regardless of Surgical Resection and Distant Metastasis: A Retrospective Population Study. Front. Endocrinol. 2021, 12, 748023. [Google Scholar] [CrossRef]
- Sherman, E.J.; Harris, J.; Bible, K.C.; Xia, P.; Ghossein, R.A.; Chung, C.H.; Riaz, N.; Gunn, B.; Foote, R.L.; Yom, S.; et al. 1914MO Randomized Phase II Study of Radiation Therapy and Paclitaxel with Pazopanib or Placebo: NRG-RTOG 0912. Ann. Oncol. 2020, 31, S1085. [Google Scholar] [CrossRef]
- Jonker, P.K.C.; Turchini, J.; Kruijff, S.; Lin, J.F.; Gill, A.J.; Eade, T.; Aniss, A.; Clifton-Bligh, R.; Learoyd, D.; Robinson, B.; et al. Multimodality Treatment Improves Locoregional Control, Progression-Free and Overall Survival in Patients with Anaplastic Thyroid Cancer: A Retrospective Cohort Study Comparing Oncological Outcomes and Morbidity between Multimodality Treatment and Limited Treatment. Ann. Surg. Oncol. 2021, 28, 7520–7530. [Google Scholar] [CrossRef] [PubMed]
- Wang, W.; Smith, J.L.; Carlino, M.S.; Burmeister, B.; Pinkham, M.B.; Fogarty, G.B.; Christie, D.R.H.; Estall, V.; Shackleton, M.; Clements, A.; et al. Phase I/II Trial of Concurrent Extracranial Palliative Radiation Therapy with Dabrafenib and Trametinib in Metastatic BRAF V600E/K Mutation-Positive Cutaneous Melanoma. Clin. Transl. Radiat. Oncol. 2021, 30, 95–99. [Google Scholar] [CrossRef]
- Werner, B.; Abele, J.; Alveryd, A.; Björklund, A.; Franzén, S.; Granberg, P.O.; Landberg, T.; Lundell, G.; Löwhagen, T.; Sundblad, R. Multimodal Therapy in Anaplastic Giant Cell Thyroid Carcinoma. World J. Surg. 1984, 8, 64–70. [Google Scholar] [CrossRef] [PubMed]
- Shimaoka, K.; Schoenfeld, D.A.; DeWys, W.D.; Creech, R.H.; DeConti, R. A Randomized Trial of Doxorubicin versus Doxorubicin plus Cisplatin in Patients with Advanced Thyroid Carcinoma. Cancer 1985, 56, 2155–2160. [Google Scholar] [CrossRef]
- Tallroth, E.; Wallin, G.; Lundell, G.; Löwhagen, T.; Einhorn, J. Multimodality Treatment in Anaplastic Giant Cell Thyroid Carcinoma. Cancer 1987, 60, 1428–1431. [Google Scholar] [CrossRef]
- Kim, J.H.; Leeper, R.D. Treatment of Locally Advanced Thyroid Carcinoma with Combination Doxorubicin and Radiation Therapy. Cancer 1987, 60, 2372–2375. [Google Scholar] [CrossRef]
- Schlumberger, M.; Parmentier, C.; Delisle, M.J.; Couette, J.E.; Droz, J.P.; Sarrazin, D. Combination Therapy for Anaplastic Giant Cell Thyroid Carcinoma. Cancer 1991, 67, 564–566. [Google Scholar] [CrossRef]
- Wong, C.S.; Van Dyk, J.; Simpson, W.J. Myelopathy Following Hyperfractionated Accelerated Radiotherapy for Anaplastic Thyroid Carcinoma. Radiother. Oncol. 1991, 20, 3–9. [Google Scholar] [CrossRef]
- Auersperg, M.; Us-Krasovec, M.; Petric, G.; Pogacnik, A.; Besic, N. Results of Combined Modality Treatment in Poorly Differentiated and Anaplastic Thyroid Carcinoma. Wien. Klin. Wochenschr. 1990, 102, 267–270. [Google Scholar]
- Derbel, O.; Limem, S.; Ségura-Ferlay, C.; Lifante, J.-C.; Carrie, C.; Peix, J.-L.; Borson-Chazot, F.; Bournaud, C.; Droz, J.-P.; de la Fouchardière, C. Results of Combined Treatment of Anaplastic Thyroid Carcinoma (ATC). BMC Cancer 2011, 11, 469. [Google Scholar] [CrossRef]
- Lim, S.M.; Shin, S.-J.; Chung, W.Y.; Park, C.S.; Nam, K.-H.; Kang, S.-W.; Keum, K.C.; Kim, J.H.; Cho, J.Y.; Hong, Y.K.; et al. Treatment Outcome of Patients with Anaplastic Thyroid Cancer: A Single Center Experience. Yonsei Med. J. 2012, 53, 352–357. [Google Scholar] [CrossRef] [PubMed]
- Sosa, J.A.; Balkissoon, J.; Lu, S.; Langecker, P.; Elisei, R.; Jarzab, B.; Bal, C.S.; Marur, S.; Gramza, A.; Ondrey, F. Thyroidectomy Followed by Fosbretabulin (CA4P) Combination Regimen Appears to Suggest Improvement in Patient Survival in Anaplastic Thyroid Cancer. Surgery 2012, 152, 1078–1087. [Google Scholar] [CrossRef] [PubMed]
- Higashiyama, T.; Ito, Y.; Hirokawa, M.; Fukushima, M.; Uruno, T.; Miya, A.; Matsuzuka, F.; Miyauchi, A. Induction Chemotherapy with Weekly Paclitaxel Administration for Anaplastic Thyroid Carcinoma. Thyroid 2010, 20, 7–14. [Google Scholar] [CrossRef] [PubMed]
- Seto, A.; Sugitani, I.; Toda, K.; Kawabata, K.; Takahashi, S.; Saotome, T. Chemotherapy for Anaplastic Thyroid Cancer Using Docetaxel and Cisplatin: Report of Eight Cases. Surg. Today 2015, 45, 221–226. [Google Scholar] [CrossRef] [PubMed]
- Glaser, S.M.; Mandish, S.F.; Gill, B.S.; Balasubramani, G.K.; Clump, D.A.; Beriwal, S. Anaplastic Thyroid Cancer: Prognostic Factors, Patterns of Care, and Overall Survival. Head Neck 2016, 38 (Suppl. 1), E2083–E2090. [Google Scholar] [CrossRef]
- Lin, B.; Ma, H.; Ma, M.; Zhang, Z.; Sun, Z.; Hsieh, I.-Y.; Okenwa, O.; Guan, H.; Li, J.; Lv, W. The Incidence and Survival Analysis for Anaplastic Thyroid Cancer: A SEER Database Analysis. Am. J. Transl. Res. 2019, 11, 5888–5896. [Google Scholar] [PubMed]
- Cabanillas, M.E.; Zafereo, M.; Gunn, G.B.; Ferrarotto, R. Anaplastic Thyroid Carcinoma: Treatment in the Age of Molecular Targeted Therapy. J. Oncol. Pract. 2016, 12, 511–518. [Google Scholar] [CrossRef] [PubMed]
- Smallridge, R.C.; Ain, K.B.; Asa, S.L.; Bible, K.C.; Brierley, J.D.; Burman, K.D.; Kebebew, E.; Lee, N.Y.; Nikiforov, Y.E.; Rosenthal, M.S.; et al. American Thyroid Association Guidelines for Management of Patients with Anaplastic Thyroid Cancer. Thyroid 2012, 22, 1104–1139. [Google Scholar] [CrossRef]
- Ryder, M.; Gild, M.; Hohl, T.M.; Pamer, E.; Knauf, J.; Ghossein, R.; Joyce, J.A.; Fagin, J.A. Genetic and Pharmacological Targeting of CSF-1/CSF-1R Inhibits Tumor-Associated Macrophages and Impairs BRAF-Induced Thyroid Cancer Progression. PLoS ONE 2013, 8, e54302. [Google Scholar] [CrossRef]
- Keam, B.; Kreitman, R.J.; Wainberg, Z.A.; Cabanillas, M.E.; Cho, D.C.; Italiano, A.; Stein, A.; Cho, J.Y.; Schellens, J.H.M.; Wen, P.Y.; et al. Updated Efficacy and Safety Data of Dabrafenib (D) and Trametinib (T) in Patients (Pts) with BRAF V600E–Mutated Anaplastic Thyroid Cancer (ATC). Ann. Oncol. 2018, 29, viii645–viii646. [Google Scholar] [CrossRef]
- Cabanillas, M.E.; Dadu, R.; Iyer, P.; Wanland, K.B.; Busaidy, N.L.; Ying, A.; Gule-Monroe, M.; Wang, J.R.; Zafereo, M.; Hofmann, M.-C. Acquired Secondary RAS Mutation in BRAFV600E-Mutated Thyroid Cancer Patients Treated with BRAF Inhibitors. Thyroid 2020, 30, 1288–1296. [Google Scholar] [CrossRef] [PubMed]
- Knauf, J.A.; Luckett, K.A.; Chen, K.-Y.; Voza, F.; Socci, N.D.; Ghossein, R.; Fagin, J.A. Hgf/Met Activation Mediates Resistance to BRAF Inhibition in Murine Anaplastic Thyroid Cancers. J. Clin. Invest. 2018, 128, 4086–4097. [Google Scholar] [CrossRef] [PubMed]
- Ofir Dovrat, T.; Sokol, E.; Frampton, G.; Shachar, E.; Pelles, S.; Geva, R.; Wolf, I. Unusually Long-Term Responses to Vemurafenib in BRAF V600E Mutated Colon and Thyroid Cancers Followed by the Development of Rare RAS Activating Mutations. Cancer Biol. Ther. 2018, 19, 871–874. [Google Scholar] [CrossRef] [PubMed]
- Cabanillas, M.E.; Drilon, A.; Farago, A.F.; Brose, M.S.; McDermott, R.; Sohal, D.; Oh, D.-Y.; Almubarak, M.; Bauman, J.; Chu, E.; et al. 1916P Larotrectinib Treatment of Advanced TRK Fusion Thyroid Cancer. Ann. Oncol. 2020, 31, S1086. [Google Scholar] [CrossRef]
- Dias-Santagata, D.; Lennerz, J.K.; Sadow, P.M.; Frazier, R.P.; Govinda Raju, S.; Henry, D.; Chung, T.; Kherani, J.; Rothenberg, S.M.; Wirth, L.J. Response to RET-Specific Therapy in RET Fusion-Positive Anaplastic Thyroid Carcinoma. Thyroid 2020, 30, 1384–1389. [Google Scholar] [CrossRef]
- Godbert, Y.; Henriques de Figueiredo, B.; Bonichon, F.; Chibon, F.; Hostein, I.; Pérot, G.; Dupin, C.; Daubech, A.; Belleannée, G.; Gros, A.; et al. Remarkable Response to Crizotinib in Woman With Anaplastic Lymphoma Kinase–Rearranged Anaplastic Thyroid Carcinoma. J. Clin. Oncol. 2015, 33, e84–e87. [Google Scholar] [CrossRef]
- Schneider, T.C.; de Wit, D.; Links, T.P.; van Erp, N.P.; van der Hoeven, J.J.M.; Gelderblom, H.; Roozen, I.C.F.M.; Bos, M.; Corver, W.E.; van Wezel, T.; et al. Everolimus in Patients With Advanced Follicular-Derived Thyroid Cancer: Results of a Phase II Clinical Trial. J. Clin. Endocrinol. Metab. 2017, 102, 698–707. [Google Scholar] [CrossRef]
- Lim, S.M.; Chang, H.; Yoon, M.J.; Hong, Y.K.; Kim, H.; Chung, W.Y.; Park, C.S.; Nam, K.H.; Kang, S.W.; Kim, M.K.; et al. A Multicenter, Phase II Trial of Everolimus in Locally Advanced or Metastatic Thyroid Cancer of All Histologic Subtypes. Ann. Oncol. 2013, 24, 3089–3094. [Google Scholar] [CrossRef]
- Sherman, E.J.; Dunn, L.A.; Ho, A.L.; Baxi, S.S.; Ghossein, R.A.; Fury, M.G.; Haque, S.; Sima, C.S.; Cullen, G.; Fagin, J.A.; et al. Phase 2 Study Evaluating the Combination of Sorafenib and Temsirolimus in the Treatment of Radioactive Iodine-Refractory Thyroid Cancer. Cancer 2017, 123, 4114–4121. [Google Scholar] [CrossRef]
- Takahashi, S.; Kiyota, N.; Yamazaki, T.; Chayahara, N.; Nakano, K.; Inagaki, L.; Toda, K.; Enokida, T.; Minami, H.; Imamura, Y.; et al. A Phase II Study of the Safety and Efficacy of Lenvatinib in Patients with Advanced Thyroid Cancer. Future Oncol. 2019, 15, 717–726. [Google Scholar] [CrossRef] [PubMed]
- Sparano, C.; Godbert, Y.; Attard, M.; Do Cao, C.; Zerdoud, S.; Roudaut, N.; Joly, C.; Berdelou, A.; Hadoux, J.; Lamartina, L.; et al. Limited Efficacy of Lenvatinib in Heavily Pretreated Anaplastic Thyroid Cancer: A French Overview. Endocr. Relat. Cancer 2021, 28, 15–26. [Google Scholar] [CrossRef] [PubMed]
- Wirth, L.J.; Brose, M.S.; Sherman, E.J.; Licitra, L.; Schlumberger, M.; Sherman, S.I.; Bible, K.C.; Robinson, B.; Rodien, P.; Godbert, Y.; et al. Open-Label, Single-Arm, Multicenter, Phase II Trial of Lenvatinib for the Treatment of Patients With Anaplastic Thyroid Cancer. J. Clin. Oncol. 2021, 39, 2359–2366. [Google Scholar] [CrossRef] [PubMed]
- Cabanillas, M.E.; Dadu, R.; Ferrarotto, R.; Liu, S.; Fellman, B.M.; Gross, N.D.; Gule-Monroe, M.; Lu, C.; Grosu, H.; Williams, M.D.; et al. Atezolizumab Combinations with Targeted Therapy for Anaplastic Thyroid Carcinoma (ATC). J. Clin. Oncol. 2020, 38, 6514. [Google Scholar] [CrossRef]
- McIver, B.; Hay, I.D.; Giuffrida, D.F.; Dvorak, C.E.; Grant, C.S.; Thompson, G.B.; van Heerden, J.A.; Goellner, J.R. Anaplastic Thyroid Carcinoma: A 50-Year Experience at a Single Institution. Surgery 2001, 130, 1028–1034. [Google Scholar] [CrossRef]
- Hu, S.; Helman, S.N.; Hanly, E.; Likhterov, I. The Role of Surgery in Anaplastic Thyroid Cancer: A Systematic Review. Am. J. Otolaryngol. 2017, 38, 337–350. [Google Scholar] [CrossRef] [PubMed]
- Green, L.D.; Mack, L.; Pasieka, J.L. Anaplastic Thyroid Cancer and Primary Thyroid Lymphoma: A Review of These Rare Thyroid Malignancies. J. Surg. Oncol. 2006, 94, 725–736. [Google Scholar] [CrossRef]
- Are, C.; Shaha, A.R. Anaplastic Thyroid Carcinoma: Biology, Pathogenesis, Prognostic Factors, and Treatment Approaches. Ann. Surg. Oncol. 2006, 13, 453–464. [Google Scholar] [CrossRef]
- Brignardello, E.; Palestini, N.; Felicetti, F.; Castiglione, A.; Piovesan, A.; Gallo, M.; Freddi, M.; Ricardi, U.; Gasparri, G.; Ciccone, G.; et al. Early Surgery and Survival of Patients with Anaplastic Thyroid Carcinoma: Analysis of a Case Series Referred to a Single Institution between 1999 and 2012. Thyroid 2014, 24, 1600–1606. [Google Scholar] [CrossRef]
- Onoda, N.; Sugino, K.; Higashiyama, T.; Kammori, M.; Toda, K.; Ito, K.-I.; Yoshida, A.; Suganuma, N.; Nakashima, N.; Suzuki, S.; et al. The Safety and Efficacy of Weekly Paclitaxel Administration for Anaplastic Thyroid Cancer Patients: A Nationwide Prospective Study. Thyroid 2016, 26, 1293–1299. [Google Scholar] [CrossRef]
- Wang, J.R.; Zafereo, M.E.; Dadu, R.; Ferrarotto, R.; Busaidy, N.L.; Lu, C.; Ahmed, S.; Gule-Monroe, M.K.; Williams, M.D.; Sturgis, E.M.; et al. Complete Surgical Resection Following Neoadjuvant Dabrafenib Plus Trametinib in BRAFV600E-Mutated Anaplastic Thyroid Carcinoma. Thyroid 2019, 29, 1036–1043. [Google Scholar] [CrossRef] [PubMed]
- Cabanillas, M.E.; Ferrarotto, R.; Garden, A.S.; Ahmed, S.; Busaidy, N.L.; Dadu, R.; Williams, M.D.; Skinner, H.; Gunn, G.B.; Grosu, H.; et al. Neoadjuvant BRAF- and Immune-Directed Therapy for Anaplastic Thyroid Carcinoma. Thyroid 2018, 28, 945–951. [Google Scholar] [CrossRef] [PubMed]
Publisher’s Note: MDPI stays neutral with regard to jurisdictional claims in published maps and institutional affiliations. |
© 2022 by the authors. Licensee MDPI, Basel, Switzerland. This article is an open access article distributed under the terms and conditions of the Creative Commons Attribution (CC BY) license (https://creativecommons.org/licenses/by/4.0/).



