The Application of Metabolomics in Recent Colorectal Cancer Studies: A State-of-the-Art Review
Abstract
:Simple Summary
Abstract
1. Introduction
2. Methods
2.1. Systematic Literature Review
2.2. Exclusion Criteria
3. Results & Discussion
3.1. Overview
3.2. Study Design and Population Characteristics
3.3. Analytical Methods and Their General Performance
3.4. Evaluating the Performance of Metabolomics-Based Assays in CRC Studies
3.5. Diagnostic Model Performance
3.6. Frequently Reported Metabolite Biomarkers in CRC Studies
3.7. Metabolite Classes of Interest
3.8. Biospecimen-Specific Metabolite Biomarkers in CRC
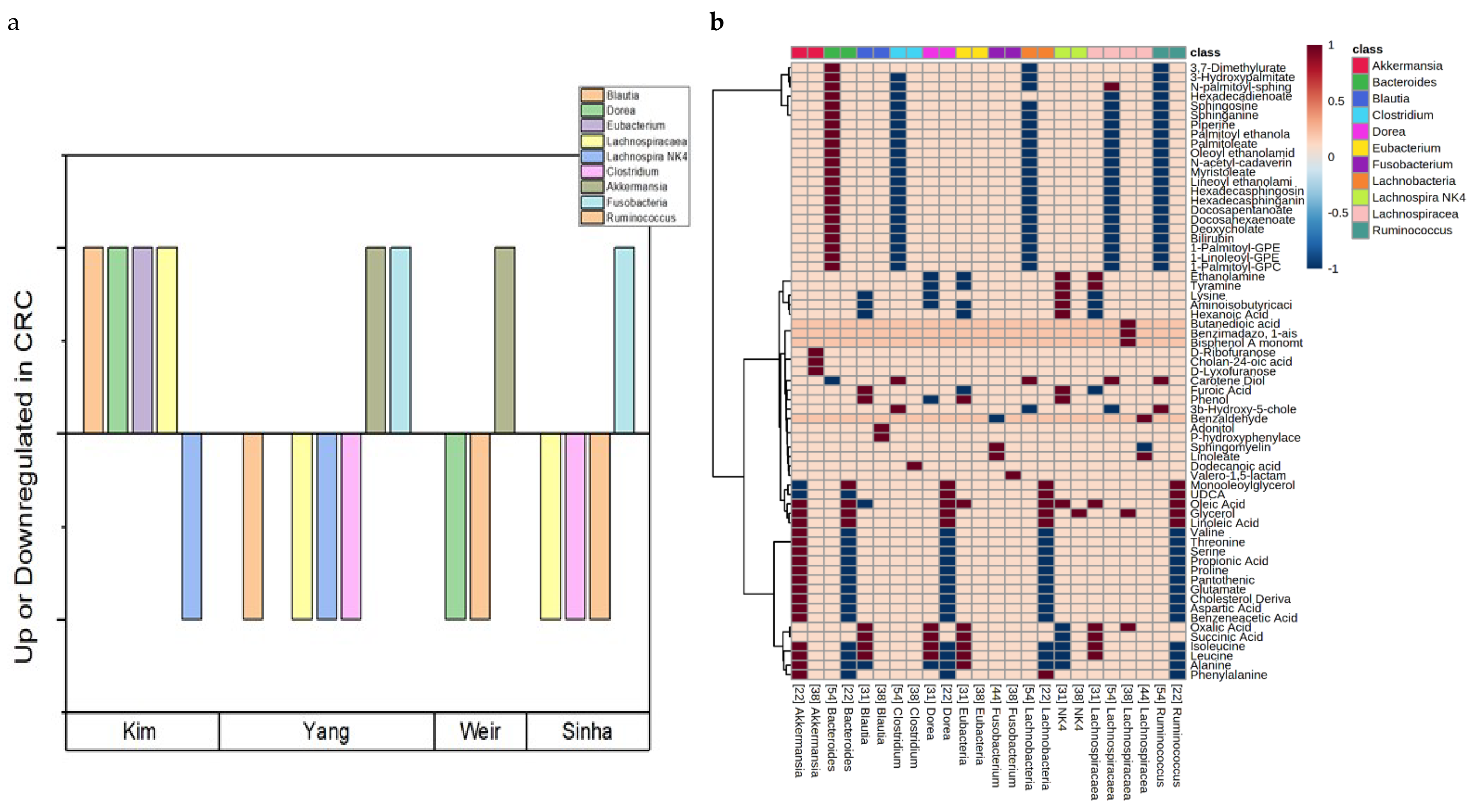
3.9. Stool Studies and Gut Microbiota/Microbial Metabolites in CRC
3.10. Factors That May Influence Metabolic Biomarkers
3.11. Future Directions
4. Conclusions
Author Contributions
Funding
Conflicts of Interest
References
- Colorectal Cancer Statistics|How Common Is Colorectal Cancer? Available online: https://www.cancer.org/cancer/colon-rectal-cancer/about/key-statistics.html (accessed on 29 September 2021).
- Fleming, M.; Ravula, S.; Tatishchev, S.F.; Wang, H.L. Colorectal Carcinoma: Pathologic Aspects. J. Gastrointest. Oncol. 2012, 3, 153–173. [Google Scholar] [CrossRef] [PubMed]
- Yamagishi, H.; Kuroda, H.; Imai, Y.; Hiraishi, H. Molecular Pathogenesis of Sporadic Colorectal Cancers. Chin. J. Cancer 2016, 35, 4. [Google Scholar] [CrossRef] [PubMed] [Green Version]
- Yoshie, T.; Nishiumi, S.; Izumi, Y.; Sakai, A.; Inoue, J.; Azuma, T.; Yoshida, M. Regulation of the Metabolite Profile by an APC Gene Mutation in Colorectal Cancer. Cancer Sci. 2012, 103, 1010–1021. [Google Scholar] [CrossRef] [PubMed]
- La Vecchia, S.; Sebastián, C. Metabolic Pathways Regulating Colorectal Cancer Initiation and Progression. Semin. Cell Dev. Biol. 2020, 98, 63–70. [Google Scholar] [CrossRef]
- Clish, C.B. Metabolomics: An Emerging but Powerful Tool for Precision Medicine. Cold Spring Harb. Mol. Case Stud. 2015, 1, a000588. [Google Scholar] [CrossRef] [Green Version]
- Testing for Colorectal Cancer|How Is Colorectal Cancer Diagnosed? Available online: https://www.cancer.org/cancer/colon-rectal-cancer/detection-diagnosis-staging/how-diagnosed.html (accessed on 29 September 2021).
- Elsafi, S.H.; Alqahtani, N.I.; Zakary, N.Y.; Al Zahrani, E.M. The Sensitivity, Specificity, Predictive Values, and Likelihood Ratios of Fecal Occult Blood Test for the Detection of Colorectal Cancer in Hospital Settings. Clin. Exp. Gastroenterol. 2015, 8, 279–284. [Google Scholar] [CrossRef] [Green Version]
- Tan, K.; Ipcho, S.V.S.; Trengove, R.D.; Oliver, R.P.; Solomon, P.S. Assessing the Impact of Transcriptomics, Proteomics and Metabolomics on Fungal Phytopathology. Mol. Plant Pathol. 2009, 10, 703–715. [Google Scholar] [CrossRef]
- Dalal, N.; Jalandra, R.; Sharma, M.; Prakash, H.; Makharia, G.K.; Solanki, P.R.; Singh, R.; Kumar, A. Omics Technologies for Improved Diagnosis and Treatment of Colorectal Cancer: Technical Advancement and Major Perspectives. Biomed. Pharmacother. 2020, 131, 110648. [Google Scholar] [CrossRef]
- Klassen, A.; Faccio, A.T.; Canuto, G.A.B.; da Cruz, P.L.R.; Ribeiro, H.C.; Tavares, M.F.M.; Sussulini, A. Metabolomics: Definitions and significance in systems biology. In Metabolomics: From Fundamentals to Clinical Applications; Advances in Experimental Medicine and Biology; Sussulini, A., Ed.; Springer International Publishing: Cham, Switzerland, 2017; pp. 3–17. ISBN 978-3-319-47656-8. [Google Scholar]
- Erben, V.; Bhardwaj, M.; Schrotz-King, P.; Brenner, H. Metabolomics Biomarkers for Detection of Colorectal Neoplasms: A Systematic Review. Cancers 2018, 10, 246. [Google Scholar] [CrossRef] [Green Version]
- Liesenfeld, D.B.; Habermann, N.; Owen, R.W.; Scalbert, A.; Ulrich, C.M. Review of Mass Spectrometry–Based Metabolomics in Cancer Research. Cancer Epidemiol. Biomark. Prev. 2013, 22, 2182–2201. [Google Scholar] [CrossRef] [Green Version]
- Zhang, A.; Sun, H.; Yan, G.; Wang, P.; Han, Y.; Wang, X. Metabolomics in Diagnosis and Biomarker Discovery of Colorectal Cancer. Cancer Lett. 2014, 345, 17–20. [Google Scholar] [CrossRef]
- Ivanisevic, J.; Want, E.J. From Samples to Insights into Metabolism: Uncovering Biologically Relevant Information in LC-HRMS Metabolomics Data. Metabolites 2019, 9, 308. [Google Scholar] [CrossRef] [Green Version]
- Zhang, F.; Zhang, Y.; Zhao, W.; Deng, K.; Wang, Z.; Yang, C.; Ma, L.; Openkova, M.S.; Hou, Y.; Li, K. Metabolomics for Biomarker Discovery in the Diagnosis, Prognosis, Survival and Recurrence of Colorectal Cancer: A Systematic Review. Oncotarget 2017, 8, 35460–35472. [Google Scholar] [CrossRef] [Green Version]
- Yusof, H.M.; Ab-Rahim, S.; Suddin, L.S.; Saman, M.S.A.; Mazlan, M. Metabolomics Profiling on Different Stages of Colorectal Cancer: A Systematic Review. Malays. J. Med. Sci. MJMS 2018, 25, 16–34. [Google Scholar] [CrossRef]
- Amir Hashim, N.A.; Ab-Rahim, S.; Suddin, L.S.; Ahmad Saman, M.S.; Mazlan, M. Global Serum Metabolomics Profiling of Colorectal Cancer (Review). Mol. Clin. Oncol. 2019, 11, 3–14. [Google Scholar] [CrossRef] [Green Version]
- Jahani-Sherafat, S.; Alebouyeh, M.; Moghim, S.; Ahmadi Amoli, H.; Ghasemian-Safaei, H. Role of Gut Microbiota in the Pathogenesis of Colorectal Cancer; a Review Article. Gastroenterol. Hepatol. Bed Bench 2018, 11, 101–109. [Google Scholar]
- Peng, Y.; Nie, Y.; Yu, J.; Wong, C.C. Microbial Metabolites in Colorectal Cancer: Basic and Clinical Implications. Metabolites 2021, 11, 159. [Google Scholar] [CrossRef]
- Shamseer, L.; Moher, D.; Clarke, M.; Ghersi, D.; Liberati, A.; Petticrew, M.; Shekelle, P.; Stewart, L.A.; The PRISMA-P Group. Preferred Reporting Items for Systematic Review and Meta-Analysis Protocols (PRISMA-P) 2015: Elaboration and Explanation. BMJ 2015, 349, g7647. [Google Scholar] [CrossRef] [Green Version]
- Geijsen, A.J.M.R.; van Roekel, E.H.; van Duijnhoven, F.J.B.; Achaintre, D.; Bachleitner-Hofmann, T.; Baierl, A.; Bergmann, M.M.; Boehm, J.; Bours, M.J.L.; Brenner, H.; et al. Plasma Metabolites Associated with Colorectal Cancer Stage: Findings from an International Consortium. Int. J. Cancer 2020, 146, 3256–3266. [Google Scholar] [CrossRef] [Green Version]
- Liu, T.; Peng, F.; Yu, J.; Tan, Z.; Rao, T.; Chen, Y.; Wang, Y.; Liu, Z.; Zhou, H.; Peng, J. LC-MS-Based Lipid Profile in Colorectal Cancer Patients: TAGs Are the Main Disturbed Lipid Markers of Colorectal Cancer Progression. Anal. Bioanal. Chem. 2019, 411, 5079–5088. [Google Scholar] [CrossRef]
- Cross, A.J.; Moore, S.C.; Boca, S.; Huang, W.-Y.; Xiong, X.; Stolzenberg-Solomon, R.; Sinha, R.; Sampson, J.N. A Prospective Study of Serum Metabolites and Colorectal Cancer Risk. Cancer 2014, 120, 3049–3057. [Google Scholar] [CrossRef]
- Crotti, S.; Agnoletto, E.; Cancemi, G.; Di Marco, V.; Traldi, P.; Pucciarelli, S.; Nitti, D.; Agostini, M. Altered Plasma Levels of Decanoic Acid in Colorectal Cancer as a New Diagnostic Biomarker. Anal. Bioanal. Chem. 2016, 408, 6321–6328. [Google Scholar] [CrossRef]
- Deng, L.; Ismond, K.; Liu, Z.; Constable, J.; Wang, H.; Alatise, O.I.; Weiser, M.R.; Kingham, T.P.; Chang, D. Urinary Metabolomics to Identify a Unique Biomarker Panel for Detecting Colorectal Cancer: A Multicenter Study. Cancer Epidemiol. Prev. Biomark. 2019, 28, 1283–1291. [Google Scholar] [CrossRef]
- Di Giovanni, N.; Meuwis, M.-A.; Louis, E.; Focant, J.-F. Specificity of Metabolic Colorectal Cancer Biomarkers in Serum through Effect Size. Metab. Off. J. Metab. Soc. 2020, 16, 88. [Google Scholar] [CrossRef]
- Farshidfar, F.; Weljie, A.M.; Kopciuk, K.A.; Hilsden, R.; McGregor, S.E.; Buie, W.D.; MacLean, A.; Vogel, H.J.; Bathe, O.F. A Validated Metabolomic Signature for Colorectal Cancer: Exploration of the Clinical Value of Metabolomics. Br. J. Cancer 2016, 115, 848–857. [Google Scholar] [CrossRef] [Green Version]
- Gu, J.; Xiao, Y.; Shu, D.; Liang, X.; Hu, X.; Xie, Y.; Lin, D.; Li, H. Metabolomics Analysis in Serum from Patients with Colorectal Polyp and Colorectal Cancer by 1H-NMR Spectrometry. Dis. Markers 2019, 2019, 3491852. [Google Scholar] [CrossRef] [Green Version]
- Gumpenberger, T.; Brezina, S.; Keski-Rahkonen, P.; Baierl, A.; Robinot, N.; Leeb, G.; Habermann, N.; Kok, D.E.G.; Scalbert, A.; Ueland, P.-M.; et al. Untargeted Metabolomics Reveals Major Differences in the Plasma Metabolome between Colorectal Cancer and Colorectal Adenomas. Metabolites 2021, 11, 119. [Google Scholar] [CrossRef]
- Holowatyj, A.N.; Gigic, B.; Herpel, E.; Scalbert, A.; Schneider, M.; Ulrich, C.M. Distinct Molecular Phenotype of Sporadic Colorectal Cancers Among Young Patients Based on Multi-Omics Analysis. Gastroenterology 2020, 158, 1155–1158.e2. [Google Scholar] [CrossRef] [PubMed]
- Jing, Y.; Wu, X.; Gao, P.; Fang, Z.; Wu, J.; Wang, Q.; Li, C.; Zhu, Z.; Cao, Y. Rapid Differentiating Colorectal Cancer and Colorectal Polyp Using Dried Blood Spot Mass Spectrometry Metabolomic Approach. IUBMB Life 2017, 69, 347–354. [Google Scholar] [CrossRef] [PubMed] [Green Version]
- Kim, D.J.; Yang, J.; Seo, H.; Lee, W.H.; Ho Lee, D.; Kym, S.; Park, Y.S.; Kim, J.G.; Jang, I.-J.; Kim, Y.-K.; et al. Colorectal Cancer Diagnostic Model Utilizing Metagenomic and Metabolomic Data of Stool Microbial Extracellular Vesicles. Sci. Rep. 2020, 10, 2860. [Google Scholar] [CrossRef] [PubMed] [Green Version]
- Kim, M.; Vogtmann, E.; Ahlquist, D.A.; Devens, M.E.; Kisiel, J.B.; Taylor, W.R.; White, B.A.; Hale, V.L.; Sung, J.; Chia, N.; et al. Fecal Metabolomic Signatures in Colorectal Adenoma Patients Are Associated with Gut Microbiota and Early Events of Colorectal Cancer Pathogenesis. mBio 2020, 11, e03186-19. [Google Scholar] [CrossRef] [Green Version]
- Long, Y.; Sanchez-Espiridion, B.; Lin, M.; White, L.; Mishra, L.; Raju, G.S.; Kopetz, S.; Eng, C.; Hildebrandt, M.A.T.; Chang, D.W.; et al. Global and Targeted Serum Metabolic Profiling of Colorectal Cancer Progression. Cancer 2017, 123, 4066–4074. [Google Scholar] [CrossRef]
- Martín-Blázquez, A.; Díaz, C.; González-Flores, E.; Franco-Rivas, D.; Jiménez-Luna, C.; Melguizo, C.; Prados, J.; Genilloud, O.; Vicente, F.; Caba, O.; et al. Untargeted LC-HRMS-Based Metabolomics to Identify Novel Biomarkers of Metastatic Colorectal Cancer. Sci. Rep. 2019, 9, 20198. [Google Scholar] [CrossRef]
- Yachida, S.; Mizutani, S.; Shiroma, H.; Shiba, S.; Nakajima, T.; Sakamoto, T.; Watanabe, H.; Masuda, K.; Nishimoto, Y.; Kubo, M.; et al. Metagenomic and Metabolomic Analyses Reveal Distinct Stage-Specific Phenotypes of the Gut Microbiota in Colorectal Cancer. Nat. Med. 2019, 25, 968–976. [Google Scholar] [CrossRef]
- Shu, X.; Xiang, Y.-B.; Rothman, N.; Yu, D.; Li, H.-L.; Yang, G.; Cai, H.; Ma, X.; Lan, Q.; Gao, Y.-T.; et al. Prospective Study of Blood Metabolites Associated with Colorectal Cancer Risk. Int. J. Cancer 2018, 143, 527–534. [Google Scholar] [CrossRef] [Green Version]
- Tan, B.; Qiu, Y.; Zou, X.; Chen, T.; Xie, G.; Cheng, Y.; Dong, T.; Zhao, L.; Feng, B.; Hu, X.; et al. Metabonomics Identifies Serum Metabolite Markers of Colorectal Cancer. J. Proteome Res. 2013, 12, 3000–3009. [Google Scholar] [CrossRef] [Green Version]
- Uchiyama, K.; Yagi, N.; Mizushima, K.; Higashimura, Y.; Hirai, Y.; Okayama, T.; Yoshida, N.; Katada, K.; Kamada, K.; Handa, O.; et al. Serum Metabolomics Analysis for Early Detection of Colorectal Cancer. J. Gastroenterol. 2017, 52, 677–694. [Google Scholar] [CrossRef]
- Udo, R.; Katsumata, K.; Kuwabara, H.; Enomoto, M.; Ishizaki, T.; Sunamura, M.; Nagakawa, Y.; Soya, R.; Sugimoto, M.; Tsuchida, A. Urinary Charged Metabolite Profiling of Colorectal Cancer Using Capillary Electrophoresis-Mass Spectrometry. Sci. Rep. 2020, 10, 21057. [Google Scholar] [CrossRef]
- Wang, Z.; Lin, Y.; Liang, J.; Huang, Y.; Ma, C.; Liu, X.; Yang, J. NMR-Based Metabolomic Techniques Identify Potential Urinary Biomarkers for Early Colorectal Cancer Detection. Oncotarget 2017, 8, 105819–105831. [Google Scholar] [CrossRef] [Green Version]
- Wang, Z.; Cui, B.; Zhang, F.; Yang, Y.; Shen, X.; Li, Z.; Zhao, W.; Zhang, Y.; Deng, K.; Rong, Z.; et al. Development of a Correlative Strategy To Discover Colorectal Tumor Tissue Derived Metabolite Biomarkers in Plasma Using Untargeted Metabolomics. Anal. Chem. 2019, 91, 2401–2408. [Google Scholar] [CrossRef]
- Weir, T.L.; Manter, D.K.; Sheflin, A.M.; Barnett, B.A.; Heuberger, A.L.; Ryan, E.P. Stool Microbiome and Metabolome Differences between Colorectal Cancer Patients and Healthy Adults. PLoS ONE 2013, 8, e70803. [Google Scholar] [CrossRef] [PubMed] [Green Version]
- Wu, J.; Wu, M.; Wu, Q. Identification of Potential Metabolite Markers for Colon Cancer and Rectal Cancer Using Serum Metabolomics. J. Clin. Lab. Anal. 2020, 34, e23333. [Google Scholar] [CrossRef] [PubMed] [Green Version]
- Yang, Y.; Misra, B.B.; Liang, L.; Bi, D.; Weng, W.; Wu, W.; Cai, S.; Qin, H.; Goel, A.; Li, X.; et al. Integrated Microbiome and Metabolome Analysis Reveals a Novel Interplay between Commensal Bacteria and Metabolites in Colorectal Cancer. Theranostics 2019, 9, 4101–4114. [Google Scholar] [CrossRef] [PubMed]
- Zhu, J.; Djukovic, D.; Deng, L.; Gu, H.; Himmati, F.; Chiorean, E.G.; Raftery, D. Colorectal Cancer Detection Using Targeted Serum Metabolic Profiling. J. Proteome Res. 2014, 13, 4120–4130. [Google Scholar] [CrossRef]
- Sinha, R.; Ahn, J.; Sampson, J.N.; Shi, J.; Yu, G.; Xiong, X.; Hayes, R.B.; Goedert, J.J. Fecal Microbiota, Fecal Metabolome, and Colorectal Cancer Interrelations. PLoS ONE 2016, 11, e0152126. [Google Scholar] [CrossRef] [Green Version]
- Brown, D.G.; Rao, S.; Weir, T.L.; O’Malia, J.; Bazan, M.; Brown, R.J.; Ryan, E.P. Metabolomics and Metabolic Pathway Networks from Human Colorectal Cancers, Adjacent Mucosa, and Stool. Cancer Metab. 2016, 4, 11. [Google Scholar] [CrossRef] [Green Version]
- Goedert, J.J.; Sampson, J.N.; Moore, S.C.; Xiao, Q.; Xiong, X.; Hayes, R.B.; Ahn, J.; Shi, J.; Sinha, R. Fecal Metabolomics: Assay Performance and Association with Colorectal Cancer. Carcinogenesis 2014, 35, 2089–2096. [Google Scholar] [CrossRef] [Green Version]
- Nishiumi, S.; Kobayashi, T.; Ikeda, A.; Yoshie, T.; Kibi, M.; Izumi, Y.; Okuno, T.; Hayashi, N.; Kawano, S.; Takenawa, T.; et al. A Novel Serum Metabolomics-Based Diagnostic Approach for Colorectal Cancer. PLoS ONE 2012, 7, e40459. [Google Scholar] [CrossRef]
- Răchieriu, C.; Eniu, D.T.; Moiş, E.; Graur, F.; Socaciu, C.; Socaciu, M.A.; Hajjar, N.A. Lipidomic Signatures for Colorectal Cancer Diagnosis and Progression Using UPLC-QTOF-ESI+MS. Biomolecules 2021, 11, 417. [Google Scholar] [CrossRef]
- Lin, Y.; Ma, C.; Liu, C.; Wang, Z.; Yang, J.; Liu, X.; Shen, Z.; Wu, R. NMR-Based Fecal Metabolomics Fingerprinting as Predictors of Earlier Diagnosis in Patients with Colorectal Cancer. Oncotarget 2016, 7, 29454–29464. [Google Scholar] [CrossRef]
- Ning, W.; Qiao, N.; Zhang, X.; Pei, D.; Wang, W. Metabolic Profiling Analysis for Clinical Urine of Colorectal Cancer. Asia Pac. J. Clin. Oncol. 2021, 17, 403–413. [Google Scholar] [CrossRef]
- Gao, P.; Zhou, C.; Zhao, L.; Zhang, G.; Zhang, Y. Tissue Amino Acid Profile Could Be Used to Differentiate Advanced Adenoma from Colorectal Cancer. J. Pharm. Biomed. Anal. 2016, 118, 349–355. [Google Scholar] [CrossRef]
- Cottet, V.; Vaysse, C.; Scherrer, M.-L.; Ortega-Deballon, P.; Lakkis, Z.; Delhorme, J.-B.; Deguelte-Lardière, S.; Combe, N.; Bonithon-Kopp, C. Fatty Acid Composition of Adipose Tissue and Colorectal Cancer: A Case-Control Study. Am. J. Clin. Nutr. 2015, 101, 192–201. [Google Scholar] [CrossRef] [Green Version]
- Song, E.M.; Byeon, J.-S.; Lee, S.M.; Yoo, H.J.; Kim, S.J.; Lee, S.-H.; Chang, K.; Hwang, S.W.; Yang, D.-H.; Jeong, J.-Y. Fecal Fatty Acid Profiling as a Potential New Screening Biomarker in Patients with Colorectal Cancer. Dig. Dis. Sci. 2018, 63, 1229–1236. [Google Scholar] [CrossRef]
- Serafim, P.V.P.; de Figueiredo, A.G.; Felipe, A.V.; Turco, E.G.L.; da Silva, I.D.C.G.; Forones, N.M. Study of Lipid Biomarkers of Patients with Polyps and Colorectal Câncer. Arq. Gastroenterol. 2019, 56, 399–404. [Google Scholar] [CrossRef]
- Pakiet, A.; Kobiela, J.; Stepnowski, P.; Sledzinski, T.; Mika, A. Changes in Lipids Composition and Metabolism in Colorectal Cancer: A Review. Lipids Health Dis. 2019, 18, 29. [Google Scholar] [CrossRef] [Green Version]
- Gemmer, M.R.; Richter, C.; Schmutzer, T.; Raorane, M.L.; Junker, B.; Pillen, K.; Maurer, A. Genome-Wide Association Study on Metabolite Accumulation in a Wild Barley NAM Population Reveals Natural Variation in Sugar Metabolism. PLoS ONE 2021, 16, e0246510. [Google Scholar] [CrossRef]
- Wei, Z.; Liu, X.; Cheng, C.; Yu, W.; Yi, P. Metabolism of Amino Acids in Cancer. Front. Cell Dev. Biol. 2021, 8, 1628. [Google Scholar] [CrossRef]
- Fatima, S.; Hu, X.; Huang, C.; Zhang, W.; Cai, J.; Huang, M.; Gong, R.-H.; Chen, M.; Ho, A.H.M.; Su, T.; et al. High-Fat Diet Feeding and Palmitic Acid Increase CRC Growth in Β2AR-Dependent Manner. Cell Death Dis. 2019, 10, 1–14. [Google Scholar] [CrossRef] [Green Version]
- Lu, X.; Yu, H.; Ma, Q.; Shen, S.; Das, U.N. Linoleic Acid Suppresses Colorectal Cancer Cell Growth by Inducing Oxidant Stress and Mitochondrial Dysfunction. Lipids Health Dis. 2010, 9, 106. [Google Scholar] [CrossRef] [Green Version]
- Evans, N.P.; Misyak, S.A.; Schmelz, E.M.; Guri, A.J.; Hontecillas, R.; Bassaganya-Riera, J. Conjugated Linoleic Acid Ameliorates Inflammation-Induced Colorectal Cancer in Mice through Activation of PPARγ. J. Nutr. 2010, 140, 515–521. [Google Scholar] [CrossRef]
- Li, Z.; Zhang, S.; Zhang, Y.; Chen, J.; Wu, F.; Liu, G.; Chen, G.-Q. Applications and Mechanism of 3-Hydroxybutyrate (3HB) for Prevention of Colonic Inflammation and Carcinogenesis as a Food Supplement. Mol. Nutr. Food Res. 2021, 65, 100533. [Google Scholar] [CrossRef]
- Shakery, A.; Pourvali, K.; Ghorbani, A.; Fereidani, S.S.; Zand, H. Beta-Hydroxybutyrate Promotes Proliferation, Migration and Stemness in a Subpopulation of 5FU Treated SW480 Cells: Evidence for Metabolic Plasticity in Colon Cancer. Asian Pac. J. Cancer Prev. APJCP 2018, 19, 3287–3294. [Google Scholar] [CrossRef] [Green Version]
- Rabier, D.; Kamoun, P. Metabolism of Citrulline in Man. Amino Acids 1995, 9, 299–316. [Google Scholar] [CrossRef]
- Barmore, W.; Azad, F.; Stone, W.L. Physiology, urea cycle. In StatPearls; StatPearls Publishing: Treasure Island, FL, USA, 2021. [Google Scholar]
- Zhou, Z.; Sun, B.; Nie, A.; Yu, D.; Bian, M. Roles of Aminoacyl-TRNA Synthetases in Cancer. Front. Cell Dev. Biol. 2020, 8, 599765. [Google Scholar] [CrossRef]
- Liberti, M.V.; Locasale, J.W. The Warburg Effect: How Does It Benefit Cancer Cells? Trends Biochem. Sci. 2016, 41, 211–218. [Google Scholar] [CrossRef] [Green Version]
- Lieu, E.L.; Nguyen, T.; Rhyne, S.; Kim, J. Amino Acids in Cancer. Exp. Mol. Med. 2020, 52, 15–30. [Google Scholar] [CrossRef]
- Vettore, L.; Westbrook, R.L.; Tennant, D.A. New Aspects of Amino Acid Metabolism in Cancer. Br. J. Cancer 2020, 122, 150–156. [Google Scholar] [CrossRef] [PubMed]
- Brunengraber, H.; Roe, C.R. Anaplerotic Molecules: Current and Future. J. Inherit. Metab. Dis. 2006, 29, 327–331. [Google Scholar] [CrossRef] [PubMed]
- Venkateswaran, N.; Conacci-Sorrell, M. Kynurenine: An Oncometabolite in Colon Cancer. Cell Stress 2020, 4, 24–26. [Google Scholar] [CrossRef] [PubMed] [Green Version]
- Zhao, Z.; Xiao, Y.; Elson, P.; Tan, H.; Plummer, S.J.; Berk, M.; Aung, P.P.; Lavery, I.C.; Achkar, J.P.; Li, L.; et al. Plasma Lysophosphatidylcholine Levels: Potential Biomarkers for Colorectal Cancer. J. Clin. Oncol. Off. J. Am. Soc. Clin. Oncol. 2007, 25, 2696–2701. [Google Scholar] [CrossRef]
- Mansilla, F.; da Costa, K.-A.; Wang, S.; Kruhøffer, M.; Lewin, T.M.; Ørntoft, T.F.; Coleman, R.A.; Birkenkamp-Demtröder, K. Lysophosphatidylcholine Acyltransferase 1 (LPCAT1) Overexpression in Human Colorectal Cancer. J. Mol. Med. Berl. Ger. 2009, 87, 85–97. [Google Scholar] [CrossRef] [Green Version]
- Hosomi, K.; Kiyono, H.; Kunisawa, J. Fatty Acid Metabolism in the Host and Commensal Bacteria for the Control of Intestinal Immune Responses and Diseases. Gut Microbes 2020, 11, 276–284. [Google Scholar] [CrossRef] [Green Version]
- Rohrhofer, J.; Zwirzitz, B.; Selberherr, E.; Untersmayr, E. The Impact of Dietary Sphingolipids on Intestinal Microbiota and Gastrointestinal Immune Homeostasis. Front. Immunol. 2021, 12, 635704. [Google Scholar] [CrossRef]
- Ogretmen, B. Sphingolipid Metabolism in Cancer Signalling and Therapy. Nat. Rev. Cancer 2018, 18, 33–50. [Google Scholar] [CrossRef]
- Pedersen, E.R.; Svingen, G.F.T.; Schartum-Hansen, H.; Ueland, P.M.; Ebbing, M.; Nordrehaug, J.E.; Igland, J.; Seifert, R.; Nilsen, R.M.; Nygård, O. Urinary Excretion of Kynurenine and Tryptophan, Cardiovascular Events, and Mortality after Elective Coronary Angiography. Eur. Heart J. 2013, 34, 2689–2696. [Google Scholar] [CrossRef] [Green Version]
- Laffel, L. Ketone Bodies: A Review of Physiology, Pathophysiology and Application of Monitoring to Diabetes. Diabetes Metab. Res. Rev. 1999, 15, 412–426. [Google Scholar] [CrossRef]
- Yu, Z.; Kastenmüller, G.; He, Y.; Belcredi, P.; Möller, G.; Prehn, C.; Mendes, J.; Wahl, S.; Roemisch-Margl, W.; Ceglarek, U.; et al. Differences between Human Plasma and Serum Metabolite Profiles. PLoS ONE 2011, 6, e21230. [Google Scholar] [CrossRef]
- Jerjes, W.K.; Cleare, A.J.; Peters, T.J.; Taylor, N.F. Circadian Rhythm of Urinary Steroid Metabolites. Ann. Clin. Biochem. 2006, 43, 287–294. [Google Scholar] [CrossRef]
- Playdon, M.C.; Sampson, J.N.; Cross, A.J.; Sinha, R.; Guertin, K.A.; Moy, K.A.; Rothman, N.; Irwin, M.L.; Mayne, S.T.; Stolzenberg-Solomon, R.; et al. Comparing Metabolite Profiles of Habitual Diet in Serum and Urine123. Am. J. Clin. Nutr. 2016, 104, 776–789. [Google Scholar] [CrossRef] [Green Version]
- Sánchez-Alcoholado, L.; Ramos-Molina, B.; Otero, A.; Laborda-Illanes, A.; Ordóñez, R.; Medina, J.A.; Gómez-Millán, J.; Queipo-Ortuño, M.I. The Role of the Gut Microbiome in Colorectal Cancer Development and Therapy Response. Cancers 2020, 12, 1406. [Google Scholar] [CrossRef] [PubMed]
- Louis, P.; Hold, G.L.; Flint, H.J. The Gut Microbiota, Bacterial Metabolites and Colorectal Cancer. Nat. Rev. Microbiol. 2014, 12, 661–672. [Google Scholar] [CrossRef] [PubMed]
- Brennan, C.A.; Garrett, W.S. Gut Microbiota, Inflammation, and Colorectal Cancer. Annu. Rev. Microbiol. 2016, 70, 395–411. [Google Scholar] [CrossRef] [PubMed] [Green Version]
- Wong, S.H.; Yu, J. Gut Microbiota in Colorectal Cancer: Mechanisms of Action and Clinical Applications. Nat. Rev. Gastroenterol. Hepatol. 2019, 16, 690–704. [Google Scholar] [CrossRef]
- Jiao, N.; Baker, S.S.; Chapa-Rodriguez, A.; Liu, W.; Nugent, C.A.; Tsompana, M.; Mastrandrea, L.; Buck, M.J.; Baker, R.D.; Genco, R.J.; et al. Suppressed Hepatic Bile Acid Signalling despite Elevated Production of Primary and Secondary Bile Acids in NAFLD. Gut 2018, 67, 1881–1891. [Google Scholar] [CrossRef]
- Cook, J.W.; Kennaway, E.L.; Kennaway, N.M. Production of Tumours in Mice by Deoxycholic Acid. Nature 1940, 145, 627. [Google Scholar] [CrossRef]
- Nakajima, T.; Katsumata, K.; Kuwabara, H.; Soya, R.; Enomoto, M.; Ishizaki, T.; Tsuchida, A.; Mori, M.; Hiwatari, K.; Soga, T.; et al. Urinary Polyamine Biomarker Panels with Machine-Learning Differentiated Colorectal Cancers, Benign Disease, and Healthy Controls. Int. J. Mol. Sci. 2018, 19, 756. [Google Scholar] [CrossRef]
- Marcobal, A.; Kashyap, P.C.; Nelson, T.A.; Aronov, P.A.; Donia, M.S.; Spormann, A.; Fischbach, M.A.; Sonnenburg, J.L. A Metabolomic View of How the Human Gut Microbiota Impacts the Host Metabolome Using Humanized and Gnotobiotic Mice. ISME J. 2013, 7, 1933–1943. [Google Scholar] [CrossRef] [Green Version]
- Mori, G.; Rampelli, S.; Orena, B.S.; Rengucci, C.; De Maio, G.; Barbieri, G.; Passardi, A.; Casadei Gardini, A.; Frassineti, G.L.; Gaiarsa, S.; et al. Shifts of Faecal Microbiota During Sporadic Colorectal Carcinogenesis. Sci. Rep. 2018, 8, 10329. [Google Scholar] [CrossRef]
- Cheng, Y.; Ling, Z.; Li, L. The Intestinal Microbiota and Colorectal Cancer. Front. Immunol. 2020, 11, 3100. [Google Scholar] [CrossRef]
- Kosmides, A.K.; Kamisoglu, K.; Calvano, S.E.; Corbett, S.A.; Androulakis, I.P. Metabolomic Fingerprinting: Challenges and Opportunities. Crit. Rev. Biomed. Eng. 2013, 41, 205–221. [Google Scholar] [CrossRef]
- Thévenot, E.A.; Roux, A.; Xu, Y.; Ezan, E.; Junot, C. Analysis of the Human Adult Urinary Metabolome Variations with Age, Body Mass Index, and Gender by Implementing a Comprehensive Workflow for Univariate and OPLS Statistical Analyses. J. Proteome Res. 2015, 14, 3322–3335. [Google Scholar] [CrossRef]
- Bundy, J.G.; Davey, M.P.; Viant, M.R. Environmental Metabolomics: A Critical Review and Future Perspectives. Metabolomics 2008, 5, 3. [Google Scholar] [CrossRef]
- Ryan-Harshman, M.; Aldoori, W. Diet and Colorectal Cancer. Can. Fam. Physician 2007, 53, 1913–1920. [Google Scholar]
- Oruç, Z.; Kaplan, M.A. Effect of Exercise on Colorectal Cancer Prevention and Treatment. World J. Gastrointest. Oncol. 2019, 11, 348–366. [Google Scholar] [CrossRef]
- Leeming, E.R.; Johnson, A.J.; Spector, T.D.; Le Roy, C.I. Effect of Diet on the Gut Microbiota: Rethinking Intervention Duration. Nutrients 2019, 11, 2862. [Google Scholar] [CrossRef] [Green Version]
- Long, N.P.; Nghi, T.D.; Kang, Y.P.; Anh, N.H.; Kim, H.M.; Park, S.K.; Kwon, S.W. Toward a Standardized Strategy of Clinical Metabolomics for the Advancement of Precision Medicine. Metabolites 2020, 10, 51. [Google Scholar] [CrossRef] [Green Version]
- Wong, C.C.; Xu, J.; Bian, X.; Wu, J.-L.; Kang, W.; Qian, Y.; Li, W.; Chen, H.; Gou, H.; Liu, D.; et al. In Colorectal Cancer Cells with Mutant KRAS, SLC25A22-Mediated Glutaminolysis Reduces DNA Demethylation to Increase WNT Signaling, Stemness, and Drug Resistance. Gastroenterology 2020, 159, 2163–2180.e6. [Google Scholar] [CrossRef]





| Study | Stage | Specimen | Cases & Controls | Platform | Country | Age | % Male | Year | Study Number |
|---|---|---|---|---|---|---|---|---|---|
| Cross et al. | N/A | Serum | CRC: 254, Control: 254 | UHPLC-MS, GCMS | America | Median: 64.3 | 56 | 2014 | [24] |
| Crotti et. al | Stage I: 11, Stage II: 9, Stage III:16, Stage IV:12 | Plasma | CRC: 48, Control: 20 | GC-TOF | Italy | 49–90 CRC, 35–83 Control | 54 | 2016 | [25] |
| Deng et al. | Stage I: 30, Stage II: 50, Stage III: 57, Stage IV: 31 | Urine | Training: CRC: 121, Control: 121; Validation: CRC: 50, Control: 50 | LCMS | Canada | Median Control: 58.9, Median CRC: 66.4 | 55 | 2019 | [26] |
| Di Giovanni et al. | N/A | Serum | CRC: 18, CRC (Remission): 17, Matched Control: 19 and 17 | GCMS | Belgium | 32–90 overall, Mean CRC: 70.3, Mean Control: 63.5 | 24 | 2020 | [27] |
| Farshidfar et al. | 47 Stage I, 60 Stage II, Stage 3: 71, Stage 4: 142 | Serum | Training: CRC: 222, Control: 156; Validation: CRC: 98, Adenoma: 31, Control: 98 | GCMS | Canada | Mean: Control: 61.7, Adenoma: 59.5, stage I: 68.6, 6 stage II: 68.6 stage III: 64.9, stage IV: 63.1 | 61 | 2016 | [28] |
| Geijsen et al. | Stage I: 168, Stage II: 212, Stage III: 290, Stage IV: 74 | Plasma | CRC: 744 | LCMS | Germany | >18 | 65 | 2020 | [22] |
| Gu et al. | N/A | Serum | Training: CRC: 40, Adenoma: 32, Control: 38; Validation: CRC:8, Adenoma: 8, Control: 8 | H-NMR | China | N/A | N/A | 2019 | [29] |
| Gumpenberger et al. | Stage I: 30, Stage II: 17, Stage III: 18, Stage IV: 12, Unspecified: 3, Missing: 8 | Plasma | CRC: 88, High-risk Adenoma: 200, Low-risk Adenoma: 200 | UHPLC-MS | America | Mean CRC: 70 Mean HRA: 65.4, Mean Control: 66.0 | 67 | 2021 | [30] |
| Holowatyj et al. | Stage I: 40, Stage II: 56, Stage III: 74, Stage IV: 44 | Plasma | CRC: 233, Control: 153 | LCMS | America | 18–89 | 59 | 2020 | [31] |
| Jing et al. | Stage I: 10, Stage II: 21, Stage III: 29, Stage IV: 21 | Dried Blood Spot | Training: CRC: 77; Adenoma: 73; Testing: CRC: 8, Adenoma: 8 | Direct Infusion MS | China | 29–79 Adenoma, 22–92 CRC | 58 | 2017 | [32] |
| Kim et al. | Stage I: 7, Stage II: 12, Stage III: 9, Stage IV: 3 | Stool | Training: CRC: 26, Control: 32; Validation: CRC: 6, Control: 8 | GCMS | South Korea | 49–78 Control, 45–80 CRC | 58 | 2020 | [33] |
| Kim et al. | N/A | Stool | CRC: 36, Control: 102, Advanced Adenoma: 102 | UHPLC-MS | America | >50 | 60 | 2020 | [34] |
| Liu et al. | Stage I/II: 20, Stage III/IV: 20 | Plasma | CRC: 40 | UHPLC–MS | China | Mean stage I/II: 58.1, Means stage III/IV: 55.25 | 68 | 2019 | [23] |
| Long et al. | N/A | Serum | Training: CRC: 30, Adenoma: 30, Control: 30; Validation: CRC: 50, Adenoma: 50, Control: 50 | LCMS | America | Mean CRC: 53.97, Mean Adenoma: 51.87, Mean Control: 55.23 | 53 | 2017 | [35] |
| Martín-Blázquez et al. | Stage IV: 65 | Serum | CRC: 65, Control: 60 | LC-HRMS | Spain | Median CRC: 59.9, Median Control: 56.1 | 52 | 2019 | [36] |
| Serafim et al. | Stage I: 4, Stage II: 5, Stage III: 31 | Plasma | CRC: 40, Adenoma: 12, Control: 32 | MALDI-TOF MS | Brazil | Mean Control: 58, Mean Adenoma: 66, Mean CRC: 64 | 66 | 2019 | [37] |
| Shu et al. | N/A | Plasma | CRC: 250, Control: 250 | GC-TOFMS, UPLC-QTOFMS | China | 40–74 | 50 | 2018 | [38] |
| Tan et al. | Stage I: 26, Stage II: 43, Stage III: 26, Stage IV: 6 | Serum | Training: CRC: 62, Control: 62; Validation: CRC: 39, Control: 40 | GC–TOFMS, UPLC–QTOFMS | China | 24–82 | 42 | 2013 | [39] |
| Uchiyama et al. | Stage I: 14, Stage II: 14, Stage III: 14, Stage IV: 14 | Serum | CRC: 56, Adenoma: 59, Control: 60 | CE-TOFMS | Japan | Mean Control: 67.7, Mean Adenoma: 69.9, Mean CRC: 70.4 | 50 | 2017 | [40] |
| Udo et al. | Stage I: 52, Stage II: 67, Stage III: 71, Stage IV: 17 | Urine | Training: CRC: 105, Adenoma: 8, Control: 11; Validation: CRC: 104, Adenoma: 8, Control: 11 | LCMS | Japan | Mean Control: 46.8, Mean Adenoma 63.2, Mean CRC: 68.8 | 58 | 2020 | [41] |
| Wang et al. | Stage I/II: 61, Stage III/IV: 59 | Urine | Training: CRC: 45, Control: 32; Validation: CRC: 10, Control: 8 | 1H-NMR | China | 27–84 Stage I-II, 38–81 Stage III-IV, 28–78 Control | 56 | 2017 | [42] |
| Wang et al. | Stage I: 13, Stage II: 29, Stage III: 27, Stage IV: 4 | Plasma | Training: CRC: 34, Control: 34; Validation: CRC: 39, Control: 39 | LCMS | China | Mean CRC: 59.7, Mean Control: 57.2 | 67 | 2019 | [43] |
| Weir et al. | Stage I:2, Stage II: 3,Stage III: 4 | Stool | CRC: 10, Control: 11 | GCMS | America | 24–85 | 52 | 2013 | [44] |
| Wu et al. | N/A | Serum | Colon Cancer: 22, Rectal Cancer: 23, Control: 45 | GCMS | China | 49–84 | 69 | 2020 | [45] |
| Yachida et al. | Stage I/II: 80, Stage III/IV: 68 | Stool | CRC: 178, Adenoma: 45, Control: 149, Surgery:34 | CE-TOFMS | Japan | Mean Control: 64.11, Mean CRC: 62.04 | 59 | 2019 | [37] |
| Yang et al. | Stage I: 9, Stage II: 13, Stage III: 16, Stage IV: 10 | Stool | CRC: 50, Control: 50 | GCMS | China | N/A | 41 | 2019 | [46] |
| Zhu et al. | Stage I/II: 21, Stage III: 17, Stage IV: 28 | Serum | Training: CRC: 46, Adenoma: 53, Control: 64; Validation: CRC: 20, Adenoma: 23, Control: 28 | LCMS | America | 18–88 | 48 | 2014 | [47] |
| Sinha et al. | N/A | Stool | CRC: 42, Control: 89 | HPLC-GC/MS-MS | Singapore | Mean: 60 overall | 62 | 2016 | [48] |
| Brown et al. | Stage I: 3, Stage II: 3, Stage III: 8, Stage IV: 1 | Stool | CRC: 17, Control: 17 | GC-MS, UPLC-MS | America | Mean: 58.8 overall | 76 | 2016 | [49] |
| Goedert et al. | N/A | Stool | CRC: 48, Control: 102 | HPLC-GC/MS-MS | America | Mean: 62.9 CRC, 58.3 Control | 58.7 | 2014 | [50] |
| Nishiumi et al. | Stage I: 12, Stage II: 12, Stage III: 12, Stage IV: 12 | Serum | Training: CRC: 60, Control: 60; Validation: CRC: 59, Control: 63 | GCMS | Japan | 36–88, Mean: 67.7 | 65 | 2018 | [51] |
| Rachieriu et al. | Stage I: 2, Stage II: 13, Stage 3: 1, Stage IV: 9 | Serum | CRC: 25, Control: 16 | UPLC-QTOF-ESI+MS | Romania | Mean: 65.9 CRC, 54.2 Control | 61 | 2021 | [52] |
| Lin et al. | Stage I/II: 20, Stage III: 25, Stage IV: 23 | Stool | Training: CRC: 54, Control: 26; Validation: CRC: 14, Control: 6 | 1H-NMR | China | N/A | 51 | 2016 | [53] |
| Ning et al. | Stage II: 65, Stage III: 74, Stage IV: 24 | Urine | Training: CRC: 79, Control: 77; Validation: CRC: 76, Control: 30 | GC-TOFMS | China | 46% under 60, 64% over 60 | 62.7 | 2021 | [54] |
| Gao et al. | N/A | Tumor Tissue | CRC: 22, Adenoma: 10 | CE-TOFMS | China | N/A | N/A | 2016 | [55] |
| Cottet et al. | Stage I: 65, Stage II: 69, Stage III: 55, Stage IV: 14 | Adipose Tissue | CRC: 203, Control: 223 | GCMS | France | Mean: CRC: 69.5, Control: 66.8 | 59.7 | 2014 | [56] |
| Song et al. | Stage I: 3, Stage II: 6, Stage III: 14, Stage IV: 3 | Stool | CRC: 26, Adenoma: 27, Control: 28 | GCMS | South Korea | Mean: CRC: 59.7, Adenoma: 53.6, Control: 51.1 | 77.8 | 2018 | [57] |
| Name | Study | Specimen | Metabolite Class | Total | Statistical Threshold | ||||||||
|---|---|---|---|---|---|---|---|---|---|---|---|---|---|
| Nucleo-tides | Sterols/Derivates | AA | PA | FA | SL | PL | CHO/Derivatives | Other/Unknowns | |||||
| Cross et al. | [24] | Serum | 1 | 1 | Bonferroni-corrected p value < 0.05 | ||||||||
| Crotti et al. | [25] | Plasma | 4 | 4 | p value < 0.05 | ||||||||
| Deng et al. | [26] | Urine | 1 | 1 | 2 | p value < 0.05 | |||||||
| Di Giovanni et al. | [27] | Serum | 1 | 2 | 3 | p value < 0.1 | |||||||
| Farshidfar et al. | [28] | Serum | 10 | 6 | 8 | 24 | Bonferroni-corrected p value < 0.05 | ||||||
| Geijsen et al. ** | [22] | Plasma | 2 | 2 | 5 | 9 | FDR-adjusted p value < 0.05 | ||||||
| Gu et al. | [29] | Serum | 13 | 2 | 2 | 6 | 23 | VIP > 1 | |||||
| Gumpenberger et al. | [30] | Plasma | 4 | 2 | 21 | 1 | 13 | 5 | 46 | FDR-adjusted p-value < 0.05 | |||
| Holowatyj et al. | [31] | Plasma | 28 | 9 | 75 | 4 | 116 | FDR-adjusted p-value < 0.05 | |||||
| Jing et al. * | [32] | Dried Blood Spot | 7 | 11 | 3 | 21 | p value < 0.05 | ||||||
| Kim et al. | [33] | Stool | 1 | 2 | 1 | 8 | 5 | 3 | 3 | 23 | FDR-adjusted p value < 0.05 | ||
| Kim et al. | [34] | Stool | 5 | 4 | 5 | 14 | FDR-adjusted p value < 0.1 | ||||||
| Liu et al. ** | [23] | Plasma | 1 | 7 | 8 | FDR-adjusted p value < 0.05 | |||||||
| Long et al. | [35] | Serum | 2 | 1 | 3 | p value < 0.05 | |||||||
| Martín-Blázquez et al. | [36] | Serum | 2 | 2 | 1 | 5 | FDR-adjusted p value < 0.05, VIP > 1 | ||||||
| Serafim et al. | [37] | Plasma | 4 | 1 | 3 | 8 | VIP > 1 | ||||||
| Shu et al. | [38] | Plasma | 1 | 2 | 2 | 3 | 1 | 9 | FDR-adjusted p value < 0.05 | ||||
| Tan et al. | [39] | Serum | 4 | 23 | 9 | 1 | 7 | 5 | 17 | 66 | p value < 0.05, VIP > 1, | ||
| Uchiyama et al. | [40] | Serum | 4 | 1 | 2 | 7 | p value < 0.01 | ||||||
| Udo et al. | [41] | Urine | 1 | 5 | 3 | 9 | FDR-adjusted p-value < 0.05 | ||||||
| Wang et al. | [42] | Urine | 8 | 7 | 15 | p value < 0.05, VIP > 1, | |||||||
| Wang et al. | [43] | Plasma | 2 | 1 | 3 | 1 | 7 | FDR-adjusted p value < 0.05, VIP > 1 | |||||
| Weir et al. | [44] | Stool | 2 | 10 | 5 | 2 | 1 | 20 | p value < 0.05 | ||||
| Wu et al. | [45] | Serum | 5 | 2 | 2 | 9 | p value < 0.05 | ||||||
| Yachida et al. | [37] | Stool | 3 | 2 | 31 | 4 | 5 | 4 | 8 | 57 | p value < 0.005 | ||
| Yang et al. | [46] | Stool | 3 | 1 | 5 | 2 | 7 | 9 | 26 | 53 | p value < 0.05 | ||
| Zhu et al. | [47] | Serum | 1 | 4 | 13 | 4 | 6 | 28 | p value < 0.05, VIP > 1 | ||||
| Sinha et al. | [48] | Stool | 1 | 1 | 2 | 4 | FDR-adjusted p value < 0.05 | ||||||
| Brown et al. | [49] | Stool | 1 | 1 | 13 | 1 | 1 | 1 | 4 | 2 | 24 | p value < 0.05 | |
| Goedert et al. | [50] | Stool | 19 | 1 | 1 | 17 | 38 | FDR-adjusted p value < 0.1 | |||||
| Nishiumi et al. | [51] | Serum | 5 | 1 | 4 | 10 | p value < 0.05 | ||||||
| Rachieriu et al. | [52] | Serum | 8 | 2 | 20 | 2 | 32 | p value < 0.1 | |||||
| Lin et al. | [53] | Stool | 6 | 3 | 1 | 3 | 13 | p value < 0.5, VIP > 1 | |||||
| Ning et al. | [54] | Urine | 5 | 2 | 1 | 7 | 15 | p value < 0.5, VIP > 1 | |||||
| Gao et al. | [55] | Tumor Tissue | 9 | 9 | p value < 0.001 | ||||||||
| Cottet et al. | [56] | Adipose Tissue | 4 | 4 | p value < 0.05 | ||||||||
| Song et al. *** | [57] | Stool | 2 | 2 | p value < 0.05 | ||||||||
| Metabolite | Times Identified | Studies Showing Upregulation | Studies Showing Downregulation | Studies Not Reporting Regulation Directionality | Consensus Direction |
|---|---|---|---|---|---|
| 3-hydroxybutarate | 4 | 3 (48, 35, 55) | 1 (52) | ↑ | |
| Alanine | 10 | 4 (53, 54, 22, 42) | 6 (48, 36, 46, 35, 28, 52) | ↓ | |
| Asparagine | 6 | 1 (24) | 5 (36, 46, 35, 28, 44) | ↓ | |
| Aspartic Acid | 5 | 1 (40) | 4 (48, 35, 55, 38) | ↓ | |
| Choline | 3 | 1 (48) | 2 (49, 28) | ↓ | |
| Citrulline | 5 | 2 (51, 56) | 3 (23, 36, 45) | ↓ | |
| Creatinine | 3 | 1 (35) | 2 (28, 33) | ↓ | |
| Cystine | 5 | 3 (35, 51, 40) | 1 (53) | 1 (56) | ↑ |
| Deoxycholate | 3 | 1 (31) | 2 (38, 44) | ↓ | |
| Glucose | 4 | 3 (48, 27, 43) | 1 (38) | ↑ | |
| Glutamic Acid/Glutamate | 8 | 7 (24, 48, 36, 22, 38, 40, 41) | 1 (35) | ↑ | |
| Glutamine | 4 | 1 (28) | 3 (48, 36, 42) | ↓ | |
| Glycerol | 5 | 4 (53, 48, 22, 39) | 1 (35) | ↑ | |
| Glycine | 7 | 6 (53, 48, 22, 28, 56) | 1 (43) | ↑ | |
| Hippurate/Hippuric Acid | 3 | 2 (49, 52) | 1 (28) | ↑ | |
| Histidine | 8 | 8 (23, 36, 35, 55, 33, 52, 44, 43) | ↑ | ||
| Isoleucine | 6 | 6 (53, 48, 54, 27, 56, 47) | ↑ | ||
| Kynurenine | 5 | 4 (30, 51, 56, 40) | 1 (36) | ↑ | |
| Lactate | 3 | 2 (48, 41) | 1 (56) | ↑ | |
| Leucine | 5 | 4 (48, 54, 22, 56) | 1 (36) | ↑ | |
| Linoleic Acid | 5 | 3 (53, 35, 25) | 2 (22, 45) | ↑ | |
| Lysine | 6 | 4 (53, 48, 54, 22) | 2 (36, 55) | ↑ | |
| LysoPC 16:0 | 3 | 3 (23, 49, 36) | ↓ | ||
| LysoPC 16:1 | 3 | 3 (49, 36, 35) | ↓ | ||
| LysoPC 17:0 | 3 | 3 (24, 49, 36) | ↓ | ||
| Methionine | 4 | 1 (47) | 3 (36, 35, 52) | ↓ | |
| Palmitic Acid | 5 | 5 (53, 31, 54, 35, 43) | ↑ | ||
| Phenylalanine | 7 | 3 (53, 56, 42) | 4 (36, 35, 33, 56) | ↓ | |
| Proline | 6 | 4 (49, 38, 42, 47) | 2 (48, 36) | ↑ | |
| Serine | 4 | 2 (48, 22) | 1 (35) | 1 (56) | ↑ |
| Sphinganine | 3 | 3 (31, 32, 35) | ↑ | ||
| Succinate | 3 | 2 (54, 56) | 1 (48) | ↑ | |
| Tryptophan | 5 | 1 (43) | 4 (36, 55, 28, 27) | ↓ | |
| Tyrosine | 9 | 3 (53, 43, 47) | 6 (48, 36, 46, 28, 56, 38) | ↓ | |
| Urea | 3 | 1 (38) | 2 (35, 27) | ↓ | |
| Valine | 7 | 3 (22, 56, 47) | 4 (48, 49, 36, 46) | ↓ |
| Pathway | Metabolites Implicated | p Value | Regulation |
|---|---|---|---|
| Aminoacyl-tRNA biosynthesis | 7 | 5.07 × 10−8 | Upregulated |
| Valine, leucine, and isoleucine biosynthesis | 2 | 0.00205 | Upregulated |
| Butanoate Metabolism | 2 | 0.00743 | Upregulated |
| Histidine Metabolism | 2 | 0.00845 | Upregulated |
| Glycolysis or Gluconeogenesis | 2 | 0.0217 | Upregulated |
| Alanine, Aspartate, and glutamine metabolism | 2 | 0.025 | Upregulated |
| Glutathione Metabolism | 2 | 0.025 | Upregulated |
| Porphyrin metabolism | 2 | 0.0285 | Upregulated |
| Glyoxylate and dicarboxylate metabolism | 2 | 0.0322 | Upregulated |
| Biosynthesis of unsaturated fatty acids | 2 | 0.04 | Upregulated |
| Arginine and proline metabolism | 2 | 0.0442 | Upregulated |
| Linoleic acid metabolism | 1 | 0.0444 | Upregulated |
| Valine, leucine, and isoleucine degradation | 2 | 0.0485 | Upregulated |
| Aminoacyl-tRNA biosynthesis | 9 | 2.46 × 10−121 | Downregulated |
| Arginine biosynthesis | 4 | 0.00000198 | Downregulated |
| Alanine, aspartate, and glutamate metabolism | 4 | 0.0000382 | Downregulated |
| Phenylalanine, tyrosine, and tryptophan biosynthesis | 2 | 0.000327 | Downregulated |
| Phenylalanine metabolism | 2 | 0.00239 | Downregulated |
| Pantothenate and CoA biosynthesis | 2 | 0.00873 | Downregulated |
| D-Glutamine and D-glutamate metabolism | 1 | 0.0456 | Downregulated |
| Nitrogen metabolism | 1 | 0.0456 | Downregulated |
Publisher’s Note: MDPI stays neutral with regard to jurisdictional claims in published maps and institutional affiliations. |
© 2022 by the authors. Licensee MDPI, Basel, Switzerland. This article is an open access article distributed under the terms and conditions of the Creative Commons Attribution (CC BY) license (https://creativecommons.org/licenses/by/4.0/).
Share and Cite
Gold, A.; Choueiry, F.; Jin, N.; Mo, X.; Zhu, J. The Application of Metabolomics in Recent Colorectal Cancer Studies: A State-of-the-Art Review. Cancers 2022, 14, 725. https://doi.org/10.3390/cancers14030725
Gold A, Choueiry F, Jin N, Mo X, Zhu J. The Application of Metabolomics in Recent Colorectal Cancer Studies: A State-of-the-Art Review. Cancers. 2022; 14(3):725. https://doi.org/10.3390/cancers14030725
Chicago/Turabian StyleGold, Andrew, Fouad Choueiry, Ning Jin, Xiaokui Mo, and Jiangjiang Zhu. 2022. "The Application of Metabolomics in Recent Colorectal Cancer Studies: A State-of-the-Art Review" Cancers 14, no. 3: 725. https://doi.org/10.3390/cancers14030725
APA StyleGold, A., Choueiry, F., Jin, N., Mo, X., & Zhu, J. (2022). The Application of Metabolomics in Recent Colorectal Cancer Studies: A State-of-the-Art Review. Cancers, 14(3), 725. https://doi.org/10.3390/cancers14030725

