A Novel m7G-Related Gene Signature Predicts the Prognosis of Colon Cancer
Abstract
Simple Summary
Abstract
1. Introduction
2. Materials and Methods
2.1. Data Collection
2.2. Unsupervised Clustering of 29 m7G-Related Genes
2.3. Gene Set Variation Analysis (GSVA)
2.4. Differentially Expressed Genes (DEGs)
2.5. Gene Ontology (GO)
2.6. Construction of Gene Clusters and m7G Score
2.7. Single Sample Gene Set Enrichment Analysis (ssGSEA)
2.8. RNA Extraction and Quantitative Polymerase Chain Reaction (qPCR)
3. Results
3.1. The Alterations and Biological Characteristics of 29 m7G-Related Genes in CC Patients
3.2. The m7G-Related Colon Cancer Subtype and Clinical Prognosis
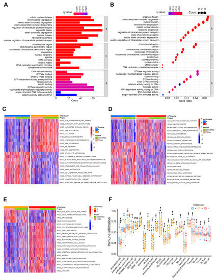
3.3. Biological Differences among CC Patients from Three m7G Clusters
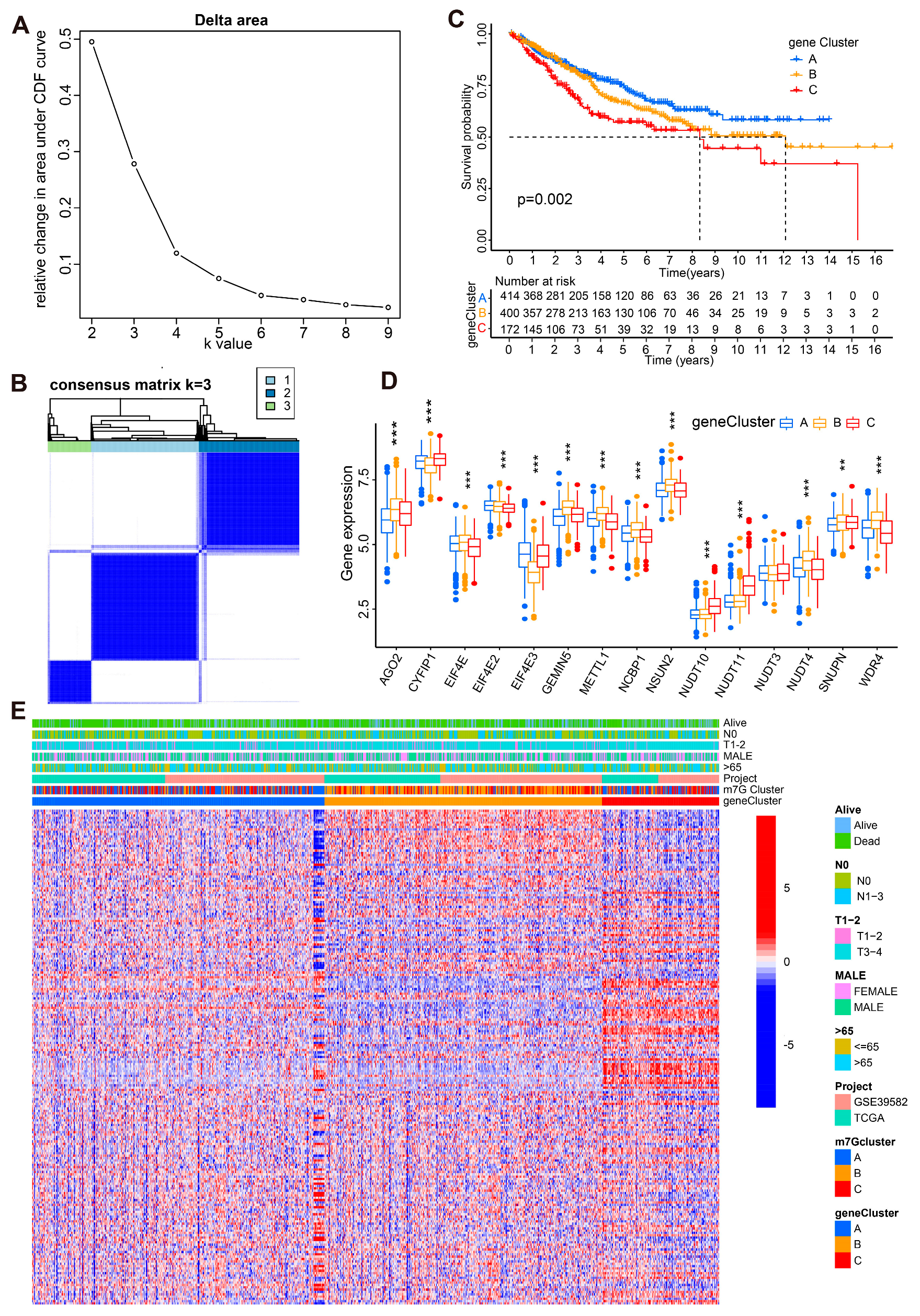
3.4. Identification of Prognostic DEGs and Construction of Gene Clusters
3.5. Construction and Validation of the m7G Score Prognostic Risk Model
3.5.1. Construction and Bioinformatic Verification of the m7G Score Prognostic Model
3.5.2. Validation in Human CC Cell Lines by qPCR Assay
3.5.3. Validation in Human CC Tissues by qPCR Assay
3.6. Drug Sensitivity in High- and Low-m7G Score Groups
3.7. Tumor Microenvironment in High- and Low-m7G Score Groups
4. Discussion
5. Conclusions
Supplementary Materials
Author Contributions
Funding
Institutional Review Board Statement
Informed Consent Statement
Data Availability Statement
Acknowledgments
Conflicts of Interest
References
- Siegel, R.L.; Miller, K.D.; Fuchs, H.E.; Jemal, A. Cancer statistics, 2022. CA Cancer J Clin. 2022, 72, 7–33. [Google Scholar] [CrossRef] [PubMed]
- Sung, H.; Ferlay, J.; Siegel, R.L.; Laversanne, M.; Soerjomataram, I.; Jemal, A.; Bray, F. Global Cancer Statistics 2020: GLOBOCAN Estimates of Incidence and Mortality Worldwide for 36 Cancers in 185 Countries. CA Cancer J. Clin. 2021, 71, 209–249. [Google Scholar] [CrossRef] [PubMed]
- Alexandrov, A.; Martzen, M.R.; Phizicky, E.M. Two Proteins that Form a Complex Are Required for 7-methylguanosine Modification of Yeast tRNA. RNA 2002, 8, 1253–1266. [Google Scholar] [CrossRef] [PubMed]
- Dai, Z.; Liu, H.; Liao, J.; Huang, C.; Ren, X.; Zhu, W.; Zhu, S.; Peng, B.; Li, S.; Lai, J.; et al. N7-Methylguanosine tRNA modification enhances oncogenic mRNA translation and promotes intrahepatic cholangiocarcinoma progression. Mol. Cell 2021, 81, 3339–3355. [Google Scholar] [CrossRef]
- Zhang, W.; Zhang, S.; Wang, Z. Prognostic value of 12 m7G methylation-related miRNA markers and their correlation with immune infiltration in breast cancer. Front. Oncol. 2022, 12, 929363. [Google Scholar] [CrossRef]
- Zhang, C.; Zhou, D.; Wang, Z.; Ju, Z.; He, J.; Zhao, G.; Wang, R. Risk Model and Immune Signature of m7G-Related lncRNA Based on Lung Adenocarcinoma. Front. Genet. 2022, 13, 907754. [Google Scholar] [CrossRef]
- Zhang, M.; Song, J.; Yuan, W.; Zhang, W.; Sun, Z. Roles of RNA Methylation on Tumor Immunity and Clinical Implications. Front. Immunol. 2021, 12, 641507. [Google Scholar] [CrossRef]
- Tomikawa, C. 7-Methylguanosine Modifications in Transfer RNA (tRNA). Int. J. Mol. Sci. 2018, 19, 4080. [Google Scholar] [CrossRef]
- Hong, P.; Du, H.; Tong, M.; Cao, Q.; Hu, D.; Ma, J.; Jin, Y.; Li, Z.; Huang, W.; Tong, G. A Novel M7G-Related MicroRNAs Risk Signature Predicts the Prognosis and Tumor Microenvironment of Kidney Renal Clear Cell Carcinoma. Front. Genet. 2022, 13, 922358. [Google Scholar] [CrossRef]
- Lin, S.; Liu, Q.; Lelyveld, V.S.; Choe, J.; Szostak, J.W.; Gregory, R.I. Mettl1/Wdr4-Mediated m7G tRNA Methylome Is Required for Normal mRNA Translation and Embryonic Stem Cell Self-Renewal and Differentiation. Mol. Cell 2018, 71, 244–255. [Google Scholar] [CrossRef]
- Baradaran Ghavami, S.; Chaleshi, V.; Derakhshani, S.; Aimzadeh, P.; Asadzadeh-Aghdaie, H.; Zali, M.R. Association between TNF-α Rs1799964 and RAF1 Rs1051208 MicroRNA Binding Site SNP and Gastric Cancer Susceptibility in an Iranian Population. Gastroenterol. Hepatol. Bed Bench 2017, 10, 214–219. [Google Scholar]
- Pandolfini, L.; Barbieri, I.; Bannister, A.J.; Hendrick, A.; Andrews, B.; Webster, N.; Murat, P.; Mach, P.; Brandi, R.; Robson, S.C.; et al. METTL1 Promotes Let-7 MicroRNA Processing via m7G Methylation. Mol. Cell 2019, 74, 1278–1290. [Google Scholar] [CrossRef] [PubMed]
- Chen, J.; Li, K.; Chen, J.; Wang, X.; Ling, R.; Cheng, M.; Chen, Z.; Chen, F.; He, Q.; Li, S.; et al. Aberrant Translation Regulated by METTL1/WDR4-mediated tRNA N7-methylguanosine Modification Drives Head and Neck Squamous Cell Carcinoma Progression. Cancer Commun. 2022, 42, 223–244. [Google Scholar] [CrossRef] [PubMed]
- Kiriakidou, M.; Tan, G.S.; Lamprinaki, S.; Planell-Saguer, M.D.; Nelson, P.T.; Mourelatos, Z. An mRNA m7G Cap Binding-like Motif within Human Ago2 Represses Translation. Cell 2007, 129, 1141–1151. [Google Scholar] [CrossRef] [PubMed]
- Osborne, M.J.; Volpon, L.; Memarpoor-Yazdi, M.; Pillay, S.; Thambipillai, A.; Czarnota, S.; Culjkovic-Kraljacic, B.; Trahan, C.; Oeffinger, M.; Cowling, V.H.; et al. Identification and Characterization of the Interaction between the Methyl-7-Guanosine Cap Maturation Enzyme RNMT and the Cap-Binding Protein eIF4E. J. Mol. Biol. 2022, 434, 167451. [Google Scholar] [CrossRef] [PubMed]
- Wang, Z.; Jiao, X.; Carr-Schmid, A.; Kiledjian, M. The hDcp2 Protein Is a Mammalian mRNA Decapping Enzyme. Proc. Natl. Acad. Sci. USA 2002, 99, 12663–12668. [Google Scholar] [CrossRef] [PubMed]
- Wilkerson, M.D.; Hayes, D.N. ConsensusClusterPlus: A Class Discovery Tool with Confidence Assessments and Item Tracking. Bioinformatics 2010, 26, 1572–1573. [Google Scholar] [CrossRef] [PubMed]
- Hänzelmann, S.; Castelo, R.; Guinney, J. GSVA: Gene Set Variation Analysis for Microarray and RNA-Seq Data. BMC Bioinform. 2013, 14, 7. [Google Scholar] [CrossRef] [PubMed]
- Ritchie, M.E.; Phipson, B.; Wu, D.; Hu, Y.; Law, C.W.; Shi, W.; Smyth, G.K. Limma Powers Differential Expression Analyses for RNA-Sequencing and Microarray Studies. Nucleic Acids Res. 2015, 43, e47. [Google Scholar] [CrossRef]
- Becht, E.; Giraldo, N.A.; Lacroix, L.; Buttard, B.; Elarouci, N.; Petitprez, F.; Selves, J.; Laurent-Puig, P.; Sautès-Fridman, C.; Fridman, W.H.; et al. Estimating the Population Abundance of Tissue-Infiltrating Immune and Stromal Cell Populations Using Gene Expression. Genome Biol. 2016, 17, 218. [Google Scholar] [CrossRef]
- Luo, Y.; Yao, Y.; Wu, P.; Zi, X.; Sun, N.; He, J. The potential role of N 7-methylguanosine (m7G) in cancer. J. Hematol. Oncol. 2022, 15, 63. [Google Scholar] [CrossRef] [PubMed]
- Li, L.; Xie, R.; Wei, Q. Network Analysis of miRNA Targeting m6A-Related Genes in Patients with Esophageal Cancer. PeerJ 2021, 9, e11893. [Google Scholar] [CrossRef] [PubMed]
- Miller, K.D.; Nogueira, L.; Devasia, T.; Mariotto, A.B.; Yabroff, K.R.; Jemal, A.; Kramer, J.; Siegel, R.L. Cancer Treatment and Survivorship Statistics, 2022. CA Cancer J Clin. 2022, 72, 409–436. [Google Scholar] [CrossRef] [PubMed]
- Ming, J.; Wang, C. N7-Methylguanosine-Related lncRNAs: Integrated Analysis Associated with Prognosis and Progression in Clear Cell Renal Cell Carcinoma. Front. Genet. 2022, 13, 871899. [Google Scholar] [CrossRef]
- Ma, T.; Wang, X.; Wang, J.; Liu, X.; Lai, S.; Zhang, W.; Meng, L.; Tian, Z.; Zhang, Y. N6-Methyladenosine-Related Long Non-coding RNA Signature Associated with Prognosis and Immunotherapeutic Efficacy of Clear-Cell Renal Cell Carcinoma. Front. Genet. 2021, 12, 726369. [Google Scholar] [CrossRef]
- Ma, T.; Wang, X.; Meng, L.; Liu, X.; Wang, J.; Zhang, W.; Tian, Z.; Zhang, Y. An Effective N6-Methyladenosine-Related Long Non-coding RNA Prognostic Signature for Predicting the Prognosis of Patients with Bladder Cancer. BMC Cancer 2021, 21, 1256. [Google Scholar] [CrossRef]
- Liu, L.; Bai, X.; Wang, J.; Tang, X.; Wu, D.; Du, S.; Du, X.; Zhang, Y.; Zhu, H.; Fang, Y.; et al. Combination of TMB and CNA Stratifies Prognostic and Predictive Responses to Immunotherapy Across Metastatic Cancer. Clin. Cancer Res. 2019, 25, 7413–7423. [Google Scholar] [CrossRef]
- Ai, L.; Xu, A.; Xu, J. Roles of PD-1/PD-L1 Pathway: Signaling, Cancer, and Beyond. Adv. Exp. Med. Biol. 2020, 248, 33–59. [Google Scholar]
- Luchini, C.; Bibeau, F.; Ligtenberg, M.J.L.; Singh, N.; Nottegar, A.; Bosse, T.; Miller, R.; Riaz, N.; Douillard, J.Y.; Andre, F.; et al. ESMO recommendations on microsatellite instability testing for immunotherapy in cancer, and its relationship with PD-1/PD-L1 expression and tumour mutational burden: A systematic review-based approach. Ann. Oncol. 2019, 30, 1232–1243. [Google Scholar] [CrossRef]
- Samstein, R.M.; Lee, C.H.; Shoushtari, A.N.; Hellmann, M.D.; Shen, R.; Janjigian, Y.Y.; Barron, D.A.; Zehir, A.; Jordan, E.J.; Omuro, A.; et al. Tumor mutational load predicts survival after immunotherapy across multiple cancer types. Nat. Genet. 2019, 51, 202–206. [Google Scholar] [CrossRef]
- Cao, D.; Xu, H.; Xu, X.; Guo, T.; Ge, W. High tumor mutation burden predicts better efficacy of immunotherapy: A pooled analysis of 103078 cancer patients. Oncoimmunology 2019, 8, e1629258. [Google Scholar] [CrossRef] [PubMed]
- Le, D.T.; Uram, J.N.; Wang, H.; Bartlett, B.R.; Kemberling, H.; Eyring, A.D.; Skora, A.D.; Luber, B.S.; Azad, N.S.; Laheru, D.; et al. PD-1 Blockade in Tumors with Mismatch-Repair Deficiency. N. Engl. J. Med. 2015, 372, 2509–2520. [Google Scholar] [CrossRef]
- Zhou, Z.; Xie, X.; Wang, X.; Zhang, X.; Li, W.; Sun, T.; Cai, Y.; Wu, J.; Dang, C.; Zhang, H. Correlations Between Tumor Mutation Burden and Immunocyte Infiltration and Their Prognostic Value in Colon Cancer. Front. Genet. 2021, 12, 623424. [Google Scholar] [CrossRef] [PubMed]
- Gou, Q.; Dong, C.; Xu, H.; Khan, B.; Jin, J.; Liu, Q.; Shi, J.; Hou, Y. PD-L1 degradation pathway and immunotherapy for cancer. Cell Death Dis. 2020, 11, 955. [Google Scholar] [CrossRef] [PubMed]
- Corrò, C.; Dutoit, V.; Koessler, T. Emerging Trends for Radio-Immunotherapy in Rectal Cancer. Cancers 2021, 13, 1374. [Google Scholar] [CrossRef]
- Sun, J.; Zheng, Y.; Mamun, M.; Li, X.; Chen, X.; Gao, Y. Research Progress of PD-1/PD-L1 Immunotherapy in Gastrointestinal Tumors. Biomed. Pharmacother. 2020, 129, 110504. [Google Scholar] [CrossRef]
- Dammeijer, F.; Gulijk, M.V.; Mulder, E.E.; Lukkes, M.; Klaase, L.; Bosch, T.V.D.; Nimwegen, M.V.; Lau, S.P.; Latupeirissa, K.; Schetters, S.; et al. The PD-1/PD-L1-Checkpoint Restrains T cell Immunity in Tumor Draining Lymph Nodes. Cancer Cell 2020, 38, 685–700. [Google Scholar] [CrossRef]









Publisher’s Note: MDPI stays neutral with regard to jurisdictional claims in published maps and institutional affiliations. |
© 2022 by the authors. Licensee MDPI, Basel, Switzerland. This article is an open access article distributed under the terms and conditions of the Creative Commons Attribution (CC BY) license (https://creativecommons.org/licenses/by/4.0/).
Share and Cite
Chen, J.; Song, Y.-W.; Liang, G.-Z.; Zhang, Z.-J.; Wen, X.-F.; Li, R.-B.; Chen, Y.-L.; Pan, W.-D.; He, X.-W.; Hu, T.; et al. A Novel m7G-Related Gene Signature Predicts the Prognosis of Colon Cancer. Cancers 2022, 14, 5527. https://doi.org/10.3390/cancers14225527
Chen J, Song Y-W, Liang G-Z, Zhang Z-J, Wen X-F, Li R-B, Chen Y-L, Pan W-D, He X-W, Hu T, et al. A Novel m7G-Related Gene Signature Predicts the Prognosis of Colon Cancer. Cancers. 2022; 14(22):5527. https://doi.org/10.3390/cancers14225527
Chicago/Turabian StyleChen, Jing, Yi-Wen Song, Guan-Zhan Liang, Zong-Jin Zhang, Xiao-Feng Wen, Rui-Bing Li, Yong-Le Chen, Wei-Dong Pan, Xiao-Wen He, Tuo Hu, and et al. 2022. "A Novel m7G-Related Gene Signature Predicts the Prognosis of Colon Cancer" Cancers 14, no. 22: 5527. https://doi.org/10.3390/cancers14225527
APA StyleChen, J., Song, Y.-W., Liang, G.-Z., Zhang, Z.-J., Wen, X.-F., Li, R.-B., Chen, Y.-L., Pan, W.-D., He, X.-W., Hu, T., & Xian, Z.-Y. (2022). A Novel m7G-Related Gene Signature Predicts the Prognosis of Colon Cancer. Cancers, 14(22), 5527. https://doi.org/10.3390/cancers14225527

