Tillandsia usneoides Extract Decreases the Primary Tumor in a Murine Breast Cancer Model but Not in Melanoma
Abstract
Simple Summary
Abstract
1. Introduction
2. Materials and Methods
2.1. Plant Material
2.2. Ultra-Performance Liquid Chromatography–Photodiode Array Detection (UPLC–PDA) Conditions
2.3. In Vitro Cytotoxicity Assays
2.4. Annexin V and PI Double-Staining Assay
2.5. ROS Measurement
2.6. Glucose Uptake Assay
2.7. Measurement of Mitochondrial Membrane Potential
2.8. Mice
2.9. Tumor Cell Lines and Culture Conditions
2.10. Abs
2.11. Acute Toxicity Evaluation
2.12. In Vivo Tumor Development Experiments and Treatment
2.13. Evaluation of Immune Populations by Flow Cytometry
2.14. Evaluation of the Immune Response by Flow Cytometry
2.15. Statistical Analysis
3. Results
3.1. Chromatographic Analysis
3.2. T. usneoides Extract Has Cytotoxic Activity, Induces Apoptosis, and Decreases the Proliferation of 4T1 and B16-F10 Cells
3.3. T. usneoides Increases ROS in Both Cell Lines but Only Modifies Energetic Metabolisms in B16-F10 Cells
3.4. The T. usneoides Extract Delays 4T1 Breast Cancer Tumor Growth
3.5. T. usneoides Extract Modulates the Tumor Microenvironment in 4T1 Breast Cancer Tumor
3.6. T. usneoides Treatment Modulates the Immune Response in 4T1 Tumor-Draining Lymph Nodes
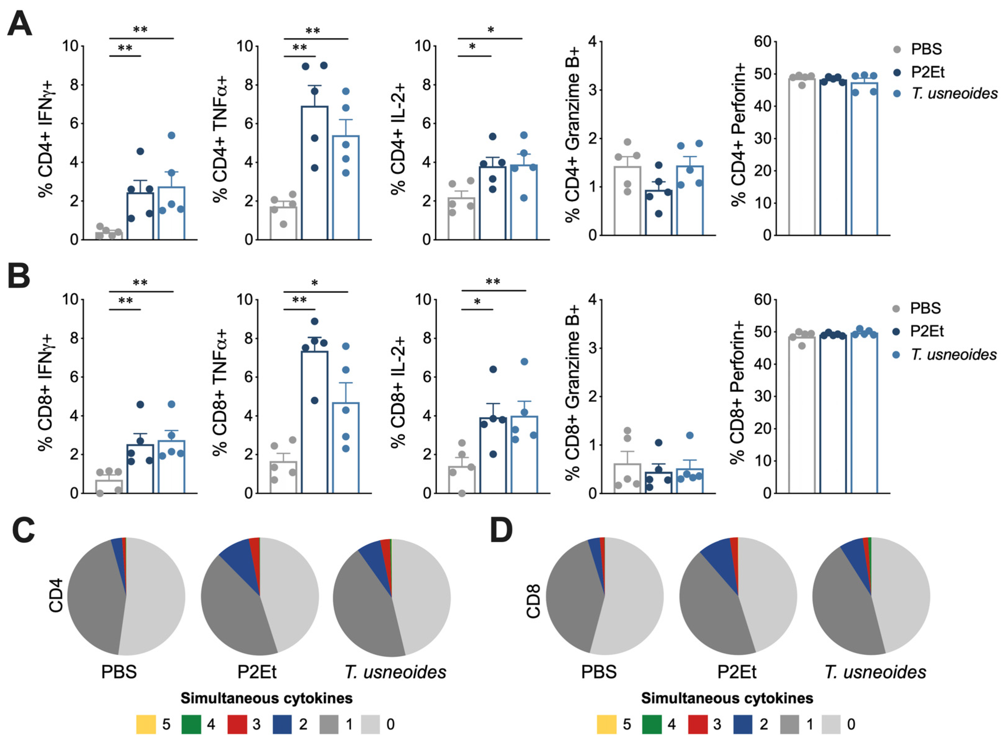
3.7. T. usneoides Treatment Enhances Functional Activity of T Cells in 4T1 Breast Cancer but Not in Melanoma
4. Discussion
5. Conclusions
Supplementary Materials
Author Contributions
Funding
Institutional Review Board Statement
Informed Consent Statement
Data Availability Statement
Acknowledgments
Conflicts of Interest
References
- Global Cancer Observatory: Cancer Today; International Agency for Research on Cancer: Lyon, France, 2020; Available online: https://gco.iarc.fr/today (accessed on 1 November 2021).
- Ashraf, M.A. Phytochemicals as Potential Anticancer Drugs: Time to Ponder Nature’s Bounty. Biomed Res. Int. 2020, 2020, 8602879. [Google Scholar] [CrossRef] [PubMed]
- Gomez-Cadena, A.; Barreto, A.; Fioretino, S.; Jandus, C. Immune system activation by natural products and complex fractions: A network pharmacology approach in cancer treatment. Cell Stress 2020, 4, 154–166. [Google Scholar] [CrossRef]
- Khan, A.W.; Farooq, M.; Haseeb, M.; Choi, S. Role of Plant-Derived Active Constituents in Cancer Treatment and Their Mechanisms of Action. Cells 2022, 11, 1326. [Google Scholar] [CrossRef] [PubMed]
- Siddiqui, A.J.; Jahan, S.; Singh, R.; Saxena, J.; Ashraf, S.A.; Khan, A.; Choudhary, R.K.; Balakrishnan, S.; Badraoui, R.; Bardakci, F.; et al. Plants in Anticancer Drug Discovery: From Molecular Mechanism to Chemoprevention. Biomed Res. Int. 2022, 2022, 5425485. [Google Scholar] [CrossRef] [PubMed]
- Garth, R.E. The ecology of Spanish moss (Tillandsia usneoides): Its growth and distribution. Ecology 1964, 45, 470–481. [Google Scholar] [CrossRef]
- Barve, N.; Martin, C.; Brunsell, N.A.; Peterson, A.T. The role of physiological optima in shaping the geographic distribution of S panish moss. Glob. Ecol. Biogeogr. 2014, 23, 633–645. [Google Scholar] [CrossRef]
- Keller, W.J.; Bourn, W.M.; Bonfiglio, J.F. A Folk Medicine for Diabetes Mellitus. Q. J. Crude Drug Res. 1981, 19, 49–51. [Google Scholar] [CrossRef]
- Witherup, K.M.; McLaughlin, J.L.; Judd, R.L.; Ziegler, M.H.; Medon, P.J.; Keller, W.J. Identification of 3-hydroxy-3-methylglutaric acid (HMG) as a hypoglycemic principle of Spanish moss (Tillandsia usneoides). J. Nat. Prod. 1995, 58, 1285–1290. [Google Scholar] [CrossRef]
- Miranda-Nunez, J.E.; Zamilpa-Alvarez, A.; Fortis-Barrera, A.; Alarcon-Aguilar, F.J.; Loza-Rodriguez, H.; Gomez-Quiroz, L.E.; Salas-Silva, S.; Flores-Cruz, M.; Zavala-Sanchez, M.A.; Blancas-Flores, G. GLUT4 translocation in C2C12 myoblasts and primary mouse hepatocytes by an antihyperglycemic flavone from Tillandsia usneoides. Phytomedicine 2021, 89, 153622. [Google Scholar] [CrossRef]
- Lowe, H. Anti-Tumor and Anti-Inflammatory Extracts of Plant Biomass and Their Uses. U.S. Patent No. 7,713,556, 11 May 2010. [Google Scholar]
- Akhtar, M.S.; Swamy, M.K. Anticancer Plants: Mechanisms and Molecular Interactions; Springer: Berlin/Heidelberg, Germany, 2018; Volume 4. [Google Scholar]
- Gabrilovich, D.I.; Bronte, V.; Chen, S.H.; Colombo, M.P.; Ochoa, A.; Ostrand-Rosenberg, S.; Schreiber, H. The terminology issue for myeloid-derived suppressor cells. Cancer Res. 2007, 67, 425, author reply 426. [Google Scholar] [CrossRef]
- Kalathil, S.G.; Thanavala, Y. Importance of myeloid derived suppressor cells in cancer from a biomarker perspective. Cell Immunol. 2021, 361, 104280. [Google Scholar] [CrossRef]
- Sun, L.; Lin, L. Effect of yiqi dephlegm recipe on epithelial interstitial transformation and P4HB expression of A549 cells in hypoxic microenvironment. J. Chin. Med. 2013, 9, 454–457. [Google Scholar]
- Nuzzo, G.; Senese, G.; Gallo, C.; Albiani, F.; Romano, L.; d’Ippolito, G.; Manzo, E.; Fontana, A. Antitumor Potential of Immunomodulatory Natural Products. Mar. Drugs 2022, 20, 386. [Google Scholar] [CrossRef]
- Mileo, A.M.; Nistico, P.; Miccadei, S. Polyphenols: Immunomodulatory and Therapeutic Implication in Colorectal Cancer. Front. Immunol. 2019, 10, 729. [Google Scholar] [CrossRef] [PubMed]
- Ballesteros-Ramirez, R.; Duran, M.I.; Fiorentino, S. Genotoxicity and mutagenicity assessment of a standardized extract (P2Et) obtained from Caesalpinia spinosa. Toxicol. Rep. 2021, 8, 258–263. [Google Scholar] [CrossRef]
- Castañeda, D.M.; Pombo, L.M.; Urueña, C.P.; Hernandez, J.F.; Fiorentino, S. A gallotannin-rich fraction from Caesalpinia spinosa (Molina) Kuntze displays cytotoxic activity and raises sensitivity to doxorubicin in a leukemia cell line. BMC Complement. Altern. Med. 2012, 12, 38. [Google Scholar] [CrossRef]
- Urueña, C.; Cifuentes, C.; Castaneda, D.; Arango, A.; Kaur, P.; Asea, A.; Fiorentino, S. Petiveria alliacea extracts uses multiple mechanisms to inhibit growth of human and mouse tumoral cells. BMC Complement. Altern. Med. 2008, 8, 60. [Google Scholar] [CrossRef]
- Urueña, C.; Mancipe, J.; Hernandez, J.; Castaneda, D.; Pombo, L.; Gomez, A.; Asea, A.; Fiorentino, S. Gallotannin-rich Caesalpinia spinosa fraction decreases the primary tumor and factors associated with poor prognosis in a murine breast cancer model. BMC Complement. Altern. Med. 2013, 13, 74. [Google Scholar] [CrossRef] [PubMed]
- Gomez-Cadena, A.; Urueña, C.; Prieto, K.; Martinez-Usatorre, A.; Donda, A.; Barreto, A.; Romero, P.; Fiorentino, S. Immune-system-dependent anti-tumor activity of a plant-derived polyphenol rich fraction in a melanoma mouse model. Cell Death Dis. 2016, 7, e2243. [Google Scholar] [CrossRef]
- Carlsson, G.; Ekelund, L.; Stigsson, L.; Hafstrom, L. Vascularization and tumour volume estimations of solitary liver tumours in rats. Ann. Chir. Gynaecol. 1983, 72, 187–191. [Google Scholar]
- Roederer, M.; Nozzi, J.L.; Nason, M.C. SPICE: Exploration and analysis of post-cytometric complex multivariate datasets. Cytom. A 2011, 79, 167–174. [Google Scholar] [CrossRef] [PubMed]
- Sinkala, M.; Mulder, N.; Patrick Martin, D. Metabolic gene alterations impact the clinical aggressiveness and drug responses of 32 human cancers. Commun. Biol. 2019, 2, 414. [Google Scholar] [CrossRef] [PubMed]
- Pavlova, N.N.; Thompson, C.B. The Emerging Hallmarks of Cancer Metabolism. Cell Metab. 2016, 23, 27–47. [Google Scholar] [CrossRef]
- Lasso, P.; Gomez-Cadena, A.; Uruena, C.; Donda, A.; Martinez-Usatorre, A.; Barreto, A.; Romero, P.; Fiorentino, S. Prophylactic vs. Therapeutic Treatment with P2Et Polyphenol-Rich Extract Has Opposite Effects on Tumor Growth. Front. Oncol. 2018, 8, 356. [Google Scholar] [CrossRef] [PubMed]
- Lasso, P.; Gomez-Cadena, A.; Uruena, C.; Donda, A.; Martinez-Usatorre, A.; Romero, P.; Barreto, A.; Fiorentino, S. An Immunomodulatory Gallotanin-Rich Fraction from Caesalpinia spinosa Enhances the Therapeutic Effect of Anti-PD-L1 in Melanoma. Front. Immunol. 2020, 11, 584959. [Google Scholar] [CrossRef] [PubMed]
- Albuquerque, K.R.S.; Pacheco, N.M.; Del Rosario Loyo Casao, T.; de Melo, F.; Novaes, R.D.; Goncalves, R.V. Applicability of Plant Extracts in Preclinical Studies of Melanoma: A Systematic Review. Mediat. Inflamm. 2018, 2018, 6797924. [Google Scholar] [CrossRef]
- Garcia, E.R.; Gutierrez, E.A.; de Melo, F.; Novaes, R.D.; Goncalves, R.V. Flavonoids Effects on Hepatocellular Carcinoma in Murine Models: A Systematic Review. Evid. Based Complement. Altern. Med. 2018, 2018, 6328970. [Google Scholar] [CrossRef]
- Ullrich, E.; Bonmort, M.; Mignot, G.; Kroemer, G.; Zitvogel, L. Tumor stress, cell death and the ensuing immune response. Cell Death Differ. 2008, 15, 21–28. [Google Scholar] [CrossRef]
- Talmadge, J.E. Natural product derived immune-regulatory agents. Int. Immunopharmacol. 2016, 37, 5–15. [Google Scholar] [CrossRef]
- Salminen, A.; Kaarniranta, K.; Kauppinen, A.J. Phytochemicals inhibit the immunosuppressive functions of myeloid-derived suppressor cells (MDSC): Impact on cancer and age-related chronic inflammatory disorders. Int. Immunopharmacol. 2018, 61, 231–240. [Google Scholar] [CrossRef]
- Ladurner, A.; Schwarz, P.F.; Dirsch, V.M. Natural products as modulators of retinoic acid receptor-related orphan receptors (RORs). Nat. Prod. Rep. 2021, 38, 757–781. [Google Scholar] [CrossRef]
- Siveen, K.S.; Prabhu, K.S.; Achkar, I.W.; Kuttikrishnan, S.; Shyam, S.; Khan, A.Q.; Merhi, M.; Dermime, S.; Uddin, S. Role of non receptor tyrosine kinases in hematological malignances and its targeting by natural products. Mol. Cancer 2018, 17, 31. [Google Scholar] [CrossRef]
- Shofolawe-Bakare, O.T.; Stokes, L.D.; Hossain, M.; Smith, A.E.; Werfel, T.A. Immunostimulatory biomaterials to boost tumor immunogenicity. Biomater. Sci. 2020, 8, 5516–5537. [Google Scholar] [CrossRef]
- Cohen, G.; Chandran, P.; Lorsung, R.M.; Aydin, O.; Tomlinson, L.E.; Rosenblatt, R.B.; Burks, S.R.; Frank, J.A. Pulsed-Focused Ultrasound Slows B16 Melanoma and 4T1 Breast Tumor Growth through Differential Tumor Microenvironmental Changes. Cancers 2021, 13, 1546. [Google Scholar] [CrossRef]
- Estrella-Parra, E.; Flores-Cruz, M.; Blancas-Flores, G.; Koch, S.D.; Alarcón-Aguilar, F.J. The Tillandsia genus: History, uses, chemistry, and biological activity. Boletín Latinoam. Y Caribe Plantas Med. Y Aromáticas 2019, 18, 239–264. [Google Scholar]
- Lowe, H.I.; Toyang, N.J.; Watson, C.T.; Ayeah, K.N.; Bryant, J. HLBT-100: A highly potent anti-cancer flavanone from Tillandsia recurvata (L.) L. Cancer Cell Int. 2017, 17, 38. [Google Scholar] [CrossRef]
- Lowe, H.I.; Toyang, N.J.; Watson, C.; Badal, S.; Bahado-Singh, P.; Bryant, J. In vitro anticancer activity of the crude extract and two dicinnamate isolates from the Jamaican Ball Moss (Tillandsia recurvata L.). Am. Int. J. Contemp. Res. 2013, 3, 93. [Google Scholar]
- Lowe, H.; Toyang, N.; Bryant, J. In vitro and In vivo anti-cancer effects of Tillandsia recurvata (Ball Moss) from Jamaica. West Indian Med. J. 2013, 62, 177–180. [Google Scholar]
- Espejel-Nava, J.A.; Alarcon-Aguilar, F.; del Carmen Escobar-Villanueva, M.; Contreras-Ramos, A.; Cruz, M.; Vega-Avila, E.; Ortega-Camarillo, C.J.P.M. Tillandsia usneoides protects RINm5F cells from streptozotocin-induced apoptosis and stimulates insulin secretion. Pharmacogn. Mag. 2020, 16, 369. [Google Scholar]
- Binnewies, M.; Roberts, E.W.; Kersten, K.; Chan, V.; Fearon, D.F.; Merad, M.; Coussens, L.M.; Gabrilovich, D.I.; Ostrand-Rosenberg, S.; Hedrick, C.C.; et al. Understanding the tumor immune microenvironment (TIME) for effective therapy. Nat. Med. 2018, 24, 541–550. [Google Scholar] [CrossRef]







Publisher’s Note: MDPI stays neutral with regard to jurisdictional claims in published maps and institutional affiliations. |
© 2022 by the authors. Licensee MDPI, Basel, Switzerland. This article is an open access article distributed under the terms and conditions of the Creative Commons Attribution (CC BY) license (https://creativecommons.org/licenses/by/4.0/).
Share and Cite
Lasso, P.; Rojas, L.; Arévalo, C.; Urueña, C.; Murillo, N.; Barreto, A.; Costa, G.M.; Fiorentino, S. Tillandsia usneoides Extract Decreases the Primary Tumor in a Murine Breast Cancer Model but Not in Melanoma. Cancers 2022, 14, 5383. https://doi.org/10.3390/cancers14215383
Lasso P, Rojas L, Arévalo C, Urueña C, Murillo N, Barreto A, Costa GM, Fiorentino S. Tillandsia usneoides Extract Decreases the Primary Tumor in a Murine Breast Cancer Model but Not in Melanoma. Cancers. 2022; 14(21):5383. https://doi.org/10.3390/cancers14215383
Chicago/Turabian StyleLasso, Paola, Laura Rojas, Cindy Arévalo, Claudia Urueña, Natalia Murillo, Alfonso Barreto, Geison M. Costa, and Susana Fiorentino. 2022. "Tillandsia usneoides Extract Decreases the Primary Tumor in a Murine Breast Cancer Model but Not in Melanoma" Cancers 14, no. 21: 5383. https://doi.org/10.3390/cancers14215383
APA StyleLasso, P., Rojas, L., Arévalo, C., Urueña, C., Murillo, N., Barreto, A., Costa, G. M., & Fiorentino, S. (2022). Tillandsia usneoides Extract Decreases the Primary Tumor in a Murine Breast Cancer Model but Not in Melanoma. Cancers, 14(21), 5383. https://doi.org/10.3390/cancers14215383

