Simple Summary
Through synthesizing studies regarding neurobehavioral impairment of pediatric brain tumor survivors (PBTS) in the past decade, this meta-analysis found that PBTS are at higher risk of attention problems, emotional difficulties and psychosocial problems compared to the healthy population. Future studies should focus on exploring potential interventions for PBTS at risk of neurobehavioral impairment to improve the long-term psychological outcomes.
Abstract
Purpose: The neurocognitive outcomes of pediatric brain tumor survivors have been extensively studied but the risk and predictors for neurobehavioral impairment are less clearly defined. We systematically analyzed the rates of emotional, psychosocial, and attention problems in pediatric brain tumor survivors. Methods: PubMed, Web of Science, Embase, Scopus, and Cochrane were searched for articles published between January 2012 to April 2022. Eligible studies reported neurobehavioral outcomes for PBTS aged 2 to <23 years with a brain tumor diagnosis before 18 years of age. A random-effect meta-analysis was performed in R. Results: The search yielded 1187 unique publications, of which 50 were included in the quantitative analysis. The estimated risk of having emotional, psychosocial, and attention problems were 15% (95%CI 10–20%), 12% (95%CI 9–16%), and 12% (95%CI 9–16%), respectively. PBTS were more likely to have emotional difficulties (Hedge’s g = 0.43 [95%CI 0.34–0.52]), psychosocial problems (Hedge’s g = 0.46 [95%CI 0.33–0.58]), and attention problems (Hedge’s g = 0.48 [95%CI 0.34–0.63]) compared to normal/healthy control subjects. There was no significant difference in the rates of neurobehavioral impairment between children with and without history of cranial radiotherapy. Conclusions: PBTS are at elevated risk of neurobehavioral impairment. Neurobehavioral monitoring should be considered as the standard of care for PBTS.
1. Introduction
Brain tumors are the most common solid tumors affecting children and adolescents, accounting for approximately 27% of pediatric cancers and affecting approximately 3000 children per year in the United States [1]. The prognosis of pediatric malignancies has improved dramatically over the past decades, with 70% of children diagnosed with cancers in developed countries surviving their illness [2]. Because of the improved survival, there are new challenges in the long-term management of childhood cancer survivors, who often require multi-disciplinary care, particularly for their medical and psychosocial sequalae that might adversely impact their quality of life [3]. Moreover, pediatric brain tumor survivors (PBTS) typically also have neurocognitive and behavioral problems [4,5,6,7,8,9]. Given that cranial radiotherapy (RT) is associated with a high risk of neurotoxicity in PBTS, many survivorship studies have focused on the cognitive outcomes of PBTS [8,9,10,11,12,13,14], but very few studies have investigated the neurobehavioral outcomes.
Neurobehavioral disorders are very common in children and adolescents, affecting 4.4–9.8% of the general pediatric population [15]. However, children with acquired brain injury [16] that can significantly affect the developing brain such as PBTS have a much higher risk of neurobehavioral disorders. Earlier research on the neurobehavioral outcomes of PBTS showed that the majority of PBTS did not exhibit clinically significant psychopathology [17]. However, recent studies have shown that PBTS are more prone to emotional and behavioral difficulties and poorer psychosocial well-being that necessitate psychiatric support and rehabilitation services [18,19,20,21]. Besides emotional problems, studies also showed that PBTS are at risk of internalizing problems such as anxiety and depression [22], whereas a small number of PBTS might also exhibit externalizing behaviours [23]. Moreover, PBTS were also more likely to have fewer friendships, with more social problems and social isolation, and display less leadership compared to their peers and children with other cancers [19,20,21]. In addition, adolescents and young adult survivors often have weaksocial skills and experience difficulties in pursuing education and employment [18]. Another common late effect seen in PBTS are attention problems that are often associated with psychosocial and academic difficulties [24]. Earlier studies showed conflicting findings on neurobehavioral outcomes in PBTS, which might be due to the different tumor types or treatment modalities across these studies [25]. Some studies found that PBTS with a history of cranial irradiation or intrathecal chemotherapy had a higher risk of behavioral and emotional problems [23,26,27]. Despite the importance of neurobehavioral function in PTBS, it remains unclear whether PBTS have a higher risk of neurobehavioral problems compared to healthy children, particularly specific neurobehavioral impairments that affect emotional and psychosocial functioning.
Given the increased survival in PBTS, there needs to be more efforts to understand and improve the long-term outcomes [28], particularly the risk of neurobehavioral impairments such as emotional, psychosocial, and attention problems. Such information will be useful to ensure that PBTS at risk of neurobehavioral impairment can receive early diagnosis and interventions. This study aims to investigate the rates of emotional, psychosocial, and attention problems based on survivor-reported or proxy-reported outcomes using validated assessment scales. As PBTS might not have received detailed neuropsychological assessment at follow-up, survivor-reported or proxy-reported questionnaires might serve as good screening tools for PBTS at risk of neurobehavioral problems.
This meta-analysis was conducted to examine the risk of emotional, psychosocial, and attention problems in PBTS by focusing on studies in the past decade. The study also aimed to identify the risk factors pre-disposing PBTS to poorer neurobehavioral outcomes.
2. Materials and Methods
2.1. Searching Strategy
We searched PubMed, Scopus Embase, Web of Science, and Cochrane in April 2022 for articles published from 1 January 2012 to 20 April 2022. The following string was used to search the databases [“CNS tumor” OR “brain tumor” OR “brain Oncology” or neuro-oncology OR medulloblastomas OR “pilocytic astrocytoma” OR craniopharyngiomas OR “germ cell tumors” OR glioma OR ependymal OR glioneuronal OR embryonal in Title Abstract Keyword] AND [children OR pediatric OR adolescent OR toddler OR preschool OR teen OR teenager OR childhood in Title Abstract Keyword] AND [“social difficulties” OR “social outcome” OR “social problems” OR “social deficits” OR “emotional difficulties” OR “emotional problems” OR “attention deficits” OR “attention problems” OR ADHD OR “attention deficit hyperactivity disorder” OR “autism spectrum disorder” OR autism OR “developmental outcomes” OR “behavioral difficulties” OR neurobehavior OR neuropsychological OR psychiatric OR psychosocial OR depression OR anxiety OR internalizing OR externalizing in Title Abstract Keyword]. Word variations were also searched. References from the identified studies and relevant reviews were also retrieved and searched. See File S1 for the specific search strings used in each database.
2.2. Study Selection
Assessed articles are screened by two independent reviewers according to the following inclusion and exclusion criteria:
2.2.1. Inclusion Criteria
The inclusion criteria were as follows: (1) participants diagnosed with brain tumor before the age of 18 years; (2) assessed participants between the age of two and 23; (3) assessed at least one of the three aspects of neurobehavioral impairment by validated standard scales: (a) autistic features/psychosocial problems/psychosocial outcomes; (b) emotional problems/internalizing problem/externalizing problem; (c) attention deficits/attention problems; (4) reported original research data; and (5) studies published in English.
2.2.2. Exclusion Criteria
The exclusion criteria were as follows: (1) case study, conference abstract and papers; (2) no validated standard scales measuring neurobehavioral impairment; (3) norm/clinical cut-off or healthy control scores were not provided for the scale; (4) data not retrievable for calculating either the absolute risk or the standard mean difference (compared to the population norm or healthy control) of the psychosocial/emotion/attention problems in PBT participants; (5) researched on paediatric cancer survivor cohort while CNS paediatric cancer survivor’s data are not provided separately; (6) assessed overall psychological/neurobehavioral impairment while psychosocial/emotion/attention scores are not provided separately.
2.2.3. Selection Procedure
Titles and abstracts of assessed papers were first screened by the two reviewers (YW and WWYT) for potentially eligible studies. Those identified studies were then reviewed in full text. In each step, disagreement was solved through consensus by the two reviewers. The inter-rater reliability is calculated in the inclusion process.
2.3. Data Extraction and Quality Assessment
Data (mean, standard deviation, sample size, clinical cut-offs, etc.) required to calculate the standard mean difference and absolute risk for neurobehavioral impairments in PBTS were retrieved from each study. The assessment results at baseline and at all follow-up time points were also retrieved from the studies. For studies containing more than one independent cohort, the data of these cohorts were recorded separately. For studies reporting more than one measurement in one aspect of the neurobehavioral impairment (psychosocial/emotional/attention), the pooled standard mean difference was calculated [29]. The risk of methodological bias in each study was rated by the three independent reviewers (YW, LKL and WWYT) according to the STROBE checklist (method section) for observational studies [30]. The overall risk of bias was rated as ‘low’, ‘medium’ and ‘high’. Discrepancies in the ratings were resolved by consensus.
2.4. Statistical Methods
A meta-analysis was conducted to synthesize the findings on the risk of neurobehavioral problems in PBTS in the following two aspects: (1) the absolute risk: the proportion of PBTS who were below the clinical cut-offs for psychosocial, emotional, and attention problems from each identified study; and (2) the standard mean difference: the psychosocial, emotional, and attention problems in PBTS compared to the population norm and healthy controls. A random-effect model was used to pool the results from the different studies. The standard mean difference was measured by Hedge’s g. The heterogeneity across studies was evaluated by I2 statistics, with I2 ≥ 50% indicating substantial heterogeneity; and the significance of heterogeneity was examined by an χ2 test. For pooling the absolute risk and standard mean differences, self-reported data was used for children aged 12 and above, whereas parent-reported data was used for children below the age of 12. Subgroup analysis was conducted to examine categorical moderating factors, including reporting methods (self-report, parent-report, and teacher-report), comparison groups (healthy control vs. population norm), and treatments (with or without a history of radio therapy). Peters’ Regression Test [31] and Egger’s test [32] were used to determine the publication bias in binary meta-analytical outcomes (absolute risk) and standard mean differences (Hedges’ g), respectively. Meta-regression was used to examine moderating factors, including age at assessment, age at diagnosis, and follow-up time. A p-value < 0.05 was considered to be statistically significant. All analyses were conducted in R 4.1.1 using the ‘meta’ and ‘esc’ packages [33].
This meta-analysis follows the PRISMA guidelines [34] and is registered in PROSPERO (ID CRD42022328593).
3. Results
The database searches yielded 3360 results, of which 1387 unique publications were further reviewed, and 50 studies were included in the final meta-analysis (see Figure 1). The Cohen’s kappa for the inter-rater reliability of the two independent reviewers throughout the screening process was 0.82, indicating good agreement. Any disagreements in study eligibility were discussed and resolved by consensus.
Figure 1.
Inclusion of studies.
3.1. Study Characteristics
Table 1 gives a summary of the characteristics of the included studies. Among the 50 included studies, 37 (74%) included a heterogeneous sample of PBTS, 13 (26%) included a cohort of children with a specific type of brain tumor, three (6%) included only participants were not treated with radio therapy (RT), 10 (20%) included only participants treated with RT, and 36 (72%) reported a heterogeneous sample of participants with or without RT treatment. Of the reported neurobehavioral measures, 36 studies reported psychosocial problems, 33 reported emotional difficulties, and 21 reported attention problems. The sample size of all included studies was 3581 PBTS, ranging from seven to 665 across individual studies. The mean age at diagnosis of brain tumor was 7.32 years (SD = 2.53) and mean age at assessment was 11.73 years (SD = 3.69).
Table 1.
Characteristics of the included studies.
3.2. Absolute Risk of Neurobehavioral Problems in PBTS
3.2.1. Absolute Risk—Attention Problems
The proportion of PBTS whose attention problems were below the clinical cut-off was reported in 14 studies (n = 1251) (Figure 2a). The pooled absolute risk of PBTS having attention problems was 12% (95% CI 9–17%). There was a significant level of heterogeneity across the different studies (I2 = 54%, p < 0.01) and no significant publication bias was identified t (15) = 0.36, p = 0.72, Figure S5a.

Figure 2.
(a–c) Absolute risk of pediatric brain tumor survivors having neurobehavioral impairment. Dessens et al. (2016) [49] and Youn et al. (2021) [83] reported more than one independent cohort in their study [24,30,36,37,39,40,42,43,45,46,47,49,55,56,57,58,60,61,63,64,65,66,70,71,72,73,74,75,77,81,82,83]. (a) Abso-lute risk—attention problems; (b) Absolute risk—emotional; (c) Absolute risk—psychosocial problems.
3.2.2. Absolute Risk—Emotional Difficulties
The proportion of PBTS whose emotional difficulties were below the clinical cut-off was reported in 21 studies (n = 1257) (Figure 2b). The pooled absolute risk of PBTS having emotional difficulties was 15% (95% CI 10–20%). There was a significant level of heterogeneity across the different studies (I2 = 79%, p < 0.01). No significant publication bias was observed t (22) = −0.47, p = 0.646 (Figure S5b).
3.2.3. Absolute Risk—Psychosocial Problems
The proportion of PBTS whose psychosocial problems were below the clinical cut-off was reported in 19 studies (n = 1699) (Figure 2c). The pooled absolute risk of PBTS having psychosocial problems was 12% (95% CI 9–16%). There was a significant level of heterogeneity across the different studies (I2 = 61%, p < 0.01). Publication bias was not significant t (20) = 0.12, p = 0.908 (Figure S5c).
3.3. The Standard Mean Difference of Neurobehavioral Impairment in PBTS Compared to the Population Norm or Healthy Control
3.3.1. Standard Mean Difference—Attention Problems
The level of attention problems in PBTS was reported in 18 studies based on standard validated scales, with valid comparison groups. Among the studies, 12 compared PBTS to the population norm and six compared PBTS to healthy controls. There was no significant difference between the two comparison methods. The analysis revealed increased attention problems in PBTS compared to the population norm and healthy controls (Hedge’s g = 0.48 [95%CI 0.34–0.63], Figure 3a). There was a significant level of heterogeneity across the different studies (I2 = 67%, p < 0.01). The publication bias was not significant, as revealed by Egger’s test t (18) = 0.92, p = 0.369 (Figure S6a).

Figure 3.
(a–c) Standard mean difference of pediatric brain tumor survivors having neurobehavioral impairment compared to the population norm and healthy controls. Youn et al. (2021) [83] reported more than one independent cohort in their study. HC: healthy control [35,36,37,38,39,40,41,42,43,44,45,46,47,48,50,51,52,53,54,55,56,57,58,61,62,65,66,67,68,69,70,71,72,75,76,77,78,80,81,82,83]. (a) Standard mean difference—attention problems; (b) Standard mean difference—emotional difficulties; (c) Standard mean difference—psychosocial problems.
3.3.2. Standard Mean Difference—Emotional Difficulties
The level of emotional difficulties in PBTS was reported in 29 studies based on standard validated scales, with valid comparison groups. Among the studies, 21 compared PBTS to the population norm, seven compared PBTS to healthy controls, and one study compared PBTS to their siblings. There were no significant differences between the comparison methods. The analysis revealed increased emotional difficulties in PBTS compared to the population norm and control groups (Hedge’s g = 0.43 [95%CI 0.34–0.52], Figure 3b). There was a significant level of heterogeneity across the different studies (I2 = 63%, p < 0.01). Notably, there was insignificant heterogeneity in the comparison with healthy controls (I2 = 31%), whereas the heterogeneity remained high in the subgroup that was compared with the population norm (I2 = 69%). No significant publication bias was observed, t (29) = −0.16, p = 0.877 (Figure S6b).
3.3.3. Standard Mean Difference—Psychosocial Problems
The level of psychosocial problems in PBTS was reported in 32 studies based on standard validated scales. Among the studies, 25 compared PBTS to the population norm and seven studies compared PBTS to healthy controls. There was no significant difference between the two comparison methods. The analysis revealed an elevated level of psychosocial problems in PBTS compared to the population norm and control groups (Hedge’s g = 0.46 [95%CI 0.33–0.58], Figure 3c). There was a significant level of heterogeneity across the different studies (I2 = 79%, p < 0.01). No significant publication bias was identified t (31) = 0.35, p = 0.730 (Figure S6c).
3.4. Subgroup Analysis
3.4.1. Reporting Method
The included studies were separated into subgroups according to the reporting method (self-report, parent-report, and teacher report). No significant differences were observed for attention problems and emotional difficulties regarding both their absolute risk and standard mean difference (Figure S1a–d). For psychosocial problems, the self-report subgroup showed lower absolute risk (3%) compared with the parent-report (13%) and teacher-report (40%) subgroups (χ2 = 9.58, p < 0.01), Figure S1e. There were no significant differences when comparing the standard mean differences of PBTS having psychosocial problems compared to population norms or healthy controls, among different reporting methods (Figure S1f). Significant high heterogeneity was observed in the parent-report subgroup across all measures. Low heterogeneity was only found in the self-report subgroup in the absolute risk/standard mean difference of attention problems, the standard mean difference of emotional difficulties, and absolute risk of psychosocial problems. However, heterogeneity remained high in other measures in subgroup analysis (Studies with neurobehavior measures based on more than one reporting method were separated into different categories as multiple subsamples. Thus, the pooled result in Figure S1a–f could be different from that in Figure 2 and Figure 3, as the same sample could be counted for multiple entries (e.g., self-report + parent-report) in this subgroup analysis).
3.4.2. Treatment
Ten studies exclusively reported PBTS with a history of RT (RT-only) and three studies exclusively reported PBTS without a history of RT (no-RT). Thirty-seven studies reported a heterogenous sample including participants that both underwent RT and those that did not (mix-RT). Figures S2a–c and S3a–c demonstrated the subgroup analysis based on RT status, and there was no significant difference between the RT-only studies, no-RT studies, and mix-RT studies across different measures. To increase statistical power, we also pooled the standard mean difference of aspects of neurobehavioral impairment (social, emotional, attention) to examine the difference between RT-only and the no-RT group. However, there was no significant differences between those two groups regarding the standard mean difference of neurobehavioral impairment (Figure S4).
3.4.3. Meta-Regression
A meta-regression was conducted with the standard mean difference and absolute risk as the criteria, and age at assessment, age at diagnosis, and follow-up time as the predictors, respectively. Three different aspects of neurobehavioral impairment (social, emotional, and attention) were pooled together to increase the standard mean difference. Age at assessment and age at diagnosis were not significant predictors of either absolute risk or standard mean difference of neurobehavioral impairment in PBTS (p > 0.3 in all regression models). A trend was identified whereby the follow-up time was associated with the standard mean difference (β = 0.17, p = 0.106), although it did not reach the significant level.
3.4.4. Sensitivity Analysis
A sensitivity analysis was conducted through excluding studies with small sample size (n < 30) and/or were rated as having a ‘high’ risk of bias. The result revealed that there was no significant difference compared to the main analysis, see Figure S7a–f.
4. Discussion
As the survival of children with brain tumors has improved with advancements in cancer treatment, it becomes essential for healthcare professionals and childcare workers to have a better understanding of the long-term neurobehavioral sequelae of PBTS. This meta-analysis is one of the first to synthesize the recent evidence on the prevalence of neurobehavioral impairment in PBTS. The analysis showed that PBTS have a higher risk of neurobehavioral impairments compared to healthy subjects or the population norm. 18.9% and 15% of PBTS were found to have emotional difficulties and attention problems, respectively, when compared to a rate of 5.1% and 4.4% of the pediatric population with emotional problems and symptoms of inattention/hyperactivity according to a recent U.S. National Health Interview Survey [84].14.4% of PBTS were found to have psychosocial problems, compared to only 10.4% of children who were reported to have psychosocial problems according to a community sample of Dutch children [85].
Despite the well-reported detrimental effects of cranial radiotherapy on cognition and memory in PBTS, our study did not find significant differences in the rates of neurobehavioral impairments between children with or without cranial radiotherapy treatment, although these inconsistent findings might be related to the small sample sizes and high heterogeneity among studies. The impact of radiotherapy could vary due to irradiation dosage [40], tumor location/type [68,70] and follow-up time [77]. It is plausible that the neurobehavioral outcomes of PBTS are influenced primarily by the injury to the brain and the treatments received, as well as psychosocial and environmental factors. Having cancer in early childhood is an early unpleasant experience, as the presence of a life-threatening disease and the repeated invasive medical procedures can be very traumatic. These early childhood adversities might lead to neurobiological changes and increase the risk of emotional and behavioral impairments. Hence, it is essential to monitor the neurobehavioral functioning of PBTS regardless of whether they receive cranial radiotherapy or not.
For the long-term monitoring of neurobehavioral function in PBTS, the screening of attention problems and emotional difficulties could be achieved using self-reported and/or parent/proxy-reported questionnaires [86], as our study demonstrated that these questionnaires showed comparable rates of neurobehavioral impairment. More importantly, in older PBTS, self-report was found to be a valuable tool for psychosocial assessment, particularly in adolescents who might not want to discuss their symptoms in a clinical interview [87]. However, it is important to note that parent reporting is still an essential method for screening their children’s psychosocial problems, as we found that children tended to self-report lower rates of psychosocial problems. It is possible that PBTS with weak psychosocial skills might not be aware of their psychosocial needs, leading to under-reporting. To facilitate early identification of neurobehavioral impairment in long-term PBTS, survivorship programs should utilize both self-report and parent/proxy-report questionnaires for screening of those at risk of neurobehavioral problems. For specific subgroups of PBTS with low follow-up or low attendance at survivorship clinics, such as adolescents [88] or those from underprivileged families, clinicians should consider distributing questionnaires electronically. Although self-/parent-reports cannot be substitutes for objective neuropsychological assessments, they can certainly be used as a screening tool to enhance clinical care and better identify those in need of psychological and psychiatric services and support.
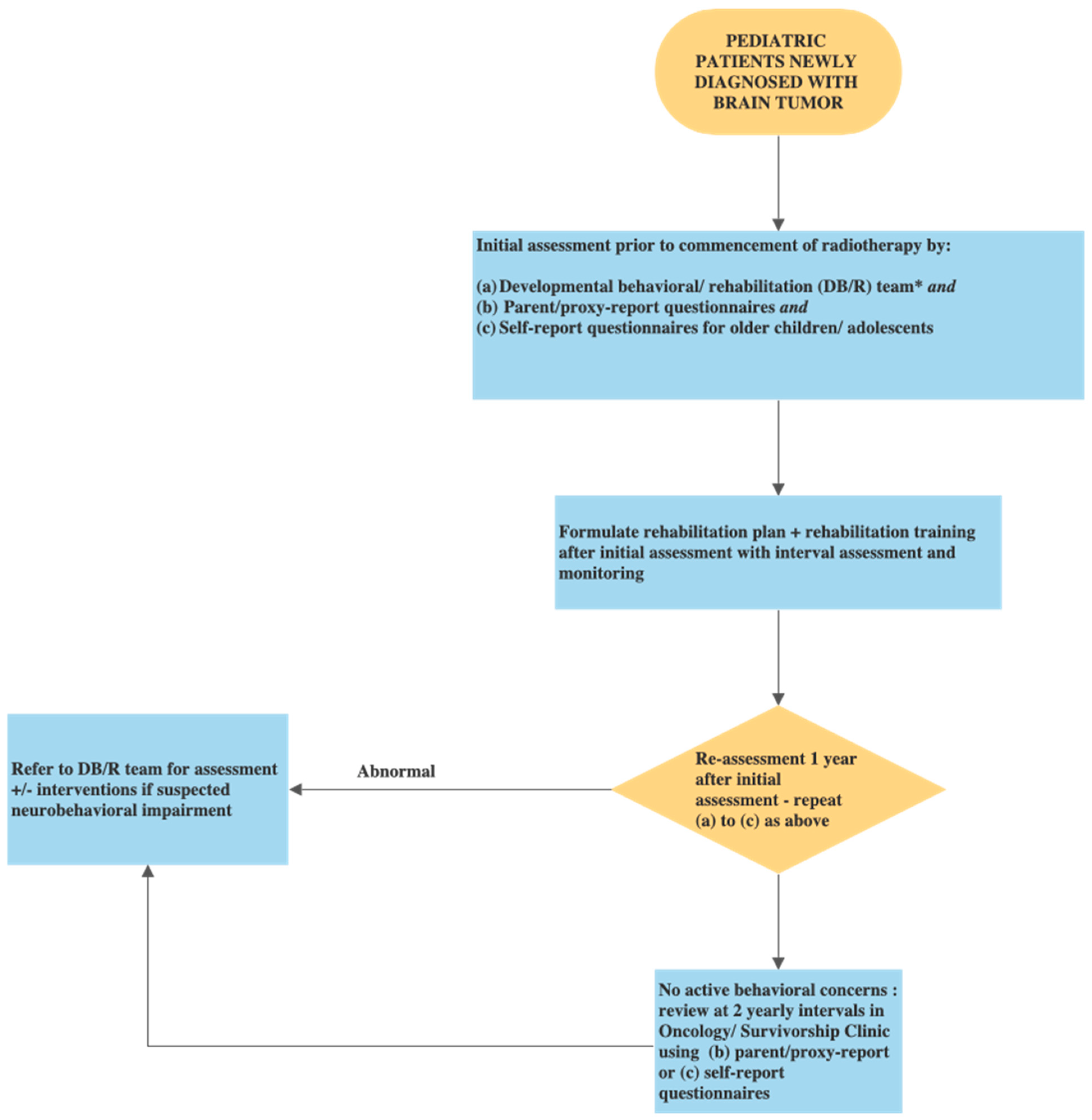
In order to monitor the trajectory of neurobehavioral problems among PBTS, we propose that all children newly diagnosed with brain tumors should have comprehensive neurocognitive and behavioral evaluation by healthcare professionals. The initial assessment should include diagnostic interviews conducted by healthcare professionals as well as using parent and self-report questionnaires. All PBTS should have regular monitoring for neurobehavioral impairment using parent and self-report questionnaires (Figure 4). For parent/proxy-report questionnaires, the Child Behavioral Checklist (CBCL) was most frequently used among the studies included in this meta-analysis. Other parent/proxy-report questionnaires included the Adaptive Behavior Assessment System-Second Edition (ABAS-II), the Behavior Ratings of Executive Function (BRIEF) or the Behavior Assessment System for Children (BASC). Self-report questionnaires such as the Youth self-report (YSR) can be used for children aged 11 to 18 years (File S2). Children with abnormal scores should be referred for detailed assessment and referral for psychiatric evaluation and interventions. Timely interventions such as psychotherapy or problem-solving therapy were found to be beneficial for PBTS with emotional difficulties or psychosocial problems [89,90]. Social skills training was found to improve social competence in PBTS [91]. For childhood cancer survivors with attention problems, psychostimulants such as methylphenidate was found to significantly improve their sustained attention [92].
Figure 4.
Flow chart: Monitoring for neurobehavioral impairment in children with brain tumor. * Developmental behavioral/rehabilitation (DB/R) team includes: developmental behavioral pediatrician or equivalent, clinical psychologist (preferably neuropsychologist), occupational therapist, physiotherapist, speech therapist and medical social worker. The DB/R team is supported by the child psychiatrist (on consultation basis) and works in close collaboration with the community pediatricians and educators e.g., school social workers/educational psychologists.
This study had several limitations that need to be considered. There was significant heterogeneity among the included studies due to variations in patient characteristics and types of treatments across studies. High heterogeneity was also reported by Schulte et al., 2019 [21] in a systematic review that examined social attainment outcomes in survivors of pediatric CNS tumors from 2011 to 2018. Some of the heterogeneity could be due to the comparison group and reporting method. The healthy control subgroup and self-report subgroup in our analysis appeared to show lower heterogeneity in some measures. However, that could be due to the small sample size in these subgroups (df < 10). Possible other sources of heterogeneity include the type and severity of the brain tumor, the assessment tools, and different treatments. Due to the high heterogeneity, the results from comparing subgroups shall be interpreted with caution, as the grouping factors (e.g., RT status) could be confounded by other variables. Although the asymmetry tests for funnel plots did not reach the significant level in our analysis, publication bias is another inherent limitation in this meta-analysis, as PBTS with neurobehavioral problems have a higher likelihood of being reported than studies with negative findings. Our meta-analysis included parent- and self-reported data and clinical diagnoses of neurobehavioral impairment in PBTS using different screening or diagnostic tools. However, we did not include studies using task-based assessment of neurobehavioral outcome, as the majority of these assessments were conducted for research purposes rather than in clinical practice. Therefore, our recruitment strategy and inclusion criteria might be a potential source of selection bias. Longitudinal studies with a larger sample size of PBTS using diagnostic interviews and detailed behavioral assessments need to be conducted to validate our study findings.
5. Conclusions
In conclusion, neurobehavioral impairments, including emotional, psychosocial, and attention problems, are more common in PBTS. Survivor-reported or proxy-reported questionnaires might serve as good screening tools for PBTS at risk of neurobehavioral problems. Survivorship programs should offer long-term monitoring of neurobehavioral function in PBTS. Future studies should focus on exploring potential interventions for PBTS at risk of neurobehavioral impairment.
Supplementary Materials
The following supporting information can be downloaded at: https://www.mdpi.com/article/10.3390/cancers14133269/s1, File S1: Searching String for Each Database; File S2: Assessment Tools Used in the Reviewed Studies; Figure S1: The absolute risk and standard mean difference (as compared to population norm or healthy controls) of pediatric brain tumor survivors having neurobehavioral impairment according to different reporting methods; Figure S2: Absolute risk of neurobehavioral impairment in paediatric brain tumor survi-vors by different radio therapy status. Figure S3: Standard mean differences of neurobehavioral impairment in paediatric brain tumor survivors compared to healthy controls and population norm by different radio therapy status; Figure S4: The pooled standard mean difference of pediatric brain tumor survivors having neu-robehavioral impairment in patients with or without radiotherapy; Figure S5: Funnel plot of logit transformation of absolute risk of neurobehavioral im-pairment in paediatric brain tumor survivors; Figure S6: Funnel plot of standard mean differences of neurobehavioral impairment in paediatric brain tumor survivors compared to population norm or healthy control; Figure S7: The absolute risk and standard mean difference (as compared to population norm or healthy controls) of pediatric brain tumor survivors having neurobehavioral impairment ac-cording to different reporting methods, excluding studies with high risk of bias and low sample size (n < 30). References [91,92,93,94,95,96,97,98,99,100,101,102,103,104,105,106,107,108,109,110,111,112,113,114] are cited in Supplementary Materials.
Author Contributions
Conceptualization Y.W., G.C.-F.C. and W.W.-Y.T.; methodology: Y.W., W.H.S.W., D.Y.T.F.; software Y.W.; validation A.P.Y.L., T.M.-C.L., W.H.S.W. and D.Y.T.F. formal analysis Y.W. and L.K.L.; investigation, Y.W. and W.W.-Y.T.; resources: G.C.-F.C.; data curation, Y.W., W.W.-Y.T. and L.K.L.; writing—original draft preparation: Y.W. and W.W.-Y.T.; writing—review and editing: Y.W., A.P.Y.L., W.H.S.W., D.Y.T.F., M.M.K.S., D.T.-L.K., G.C.-F.C. and W.W.-Y.T.; visualization Y.W.; supervision T.M.-C.L., G.C.-F.C. All authors have read and agreed to the published version of the manuscript.
Funding
This study was supported by the Society for the Relief of Disabled Children (Hong Kong).
Data Availability Statement
The raw data and statistical code for conducting this meta-analysis is available upon request.
Conflicts of Interest
The authors declare that they have no conflict of interest.
References
- Lamba, N.; Groves, A.; Torre, M.; Yeo, K.K.; Iorgulescu, J.B. The epidemiology of primary and metastatic brain tumors in infancy through childhood. J. Neurooncol. 2022, 156, 419–429. [Google Scholar] [CrossRef] [PubMed]
- Pui, C.-H.; Gajjar, A.J.; Kane, J.R.; Qaddoumi, I.A.; Pappo, A.S. Challenging issues in pediatric oncology. Nat. Rev. Clin. Oncol. 2011, 8, 540. [Google Scholar] [CrossRef] [PubMed]
- Perreault, S.; Desjardins, L.; Scheinemann, K. (Eds.) Long Term Sequelae; Springer: Berlin/Heidelberg, Germany, 2022; in press. [Google Scholar]
- Palmer, S.L.; Goloubeva, O.; Reddick, W.E.; Glass, J.O.; Gajjar, A.; Kun, L.; Merchant, T.E.; Mulhern, R.K. Patterns of intellectual development among survivors of pediatric medulloblastoma: A longitudinal analysis. J. Clin. Oncol. 2001, 19, 2302–2308. [Google Scholar] [CrossRef]
- Spiegler, B.J.; Kennedy, K.; Maze, R.; Greenberg, M.L.; Weitzman, S.; Hitzler, J.K.; Nathan, P.C. Comparison of long-term neurocognitive outcomes in young children with acute lymphoblastic leukemia treated with cranial radiation or high-dose or very high-dose intravenous methotrexate. J. Clin. Oncol. 2006, 24, 3858–3864. [Google Scholar] [CrossRef] [PubMed]
- Ellenberg, L.; Liu, Q.; Gioia, G.; Yasui, Y.; Packer, R.J.; Mertens, A.; Donaldson, S.S.; Stovall, M.; Kadan-Lottick, N.; Armstrong, G.; et al. Neurocognitive Status in Long-Term Survivors of Childhood CNS Malignancies: A Report from the Childhood Cancer Survivor Study. Neuropsychology 2009, 23, 705–717. [Google Scholar] [CrossRef] [Green Version]
- Brinkman, T.M.; Krasin, M.J.; Liu, W.; Armstrong, G.T.; Ojha, R.P.; Sadighi, Z.S.; Gupta, P.; Kimberg, C.; Srivastava, D.; Merchant, T.E. Long-term neurocognitive functioning and social attainment in adult survivors of pediatric CNS tumors: Results from the St Jude Lifetime Cohort Study. J. Clin. Oncol. 2016, 34, 1358. [Google Scholar] [CrossRef] [Green Version]
- Tso, W.W.Y.; Hui, E.S.K.; Lee, T.M.C.; Liu, A.P.Y.; Ip, P.; Vardhanabhuti, V.; Cheng, K.K.F.; Fong, D.Y.T.; Chang, D.H.F.; Ho, F.K.W.; et al. Brain Microstructural Changes Associated With Neurocognitive Outcome in Intracranial Germ Cell Tumor Survivors. Front. Oncol. 2021, 11, 573798. [Google Scholar] [CrossRef]
- Tso, W.W.Y.; Liu, A.P.Y.; Lee, T.M.C.; Cheuk, K.L.; Shing, M.K.; Luk, C.W.; Ling, S.C.; Ku, D.T.L.; Li, K.; Yung, A.W.Y.; et al. Neurocognitive function, performance status, and quality of life in pediatric intracranial germ cell tumor survivors. J. Neurooncol. 2019, 141, 393–401. [Google Scholar] [CrossRef]
- Zureick, A.H.; Evans, C.L.; Niemierko, A.; Grieco, J.A.; Nichols, A.J.; Fullerton, B.C.; Hess, C.B.; Goebel, C.P.; Gallotto, S.L.; Weyman, E.A.; et al. Left hippocampal dosimetry correlates with visual and verbal memory outcomes in survivors of pediatric brain tumors. Cancer 2018, 124, 2238–2245. [Google Scholar] [CrossRef] [Green Version]
- Morrall, M.; Reed-Berendt, R.; Moss, K.; Stocks, H.; Houston, A.L.; Siddell, P.; Picton, S.; Grundy, R. Neurocognitive, academic and functional outcomes in survivors of infant ependymoma (UKCCSG CNS 9204). Childs Nerv. Syst. 2019, 35, 411–420. [Google Scholar] [CrossRef]
- Lassaletta, A.; Bouffet, E.; Mabbott, D.; Kulkarni, A.V. Functional and neuropsychological late outcomes in posterior fossa tumors in children. Childs Nerv. Syst. 2015, 31, 1877–1890. [Google Scholar] [CrossRef] [PubMed]
- Levitch, C.F.; Holland, A.A.; Bledsoe, J.; Kim, S.Y.; Barnett, M.; Ramjan, S.; Sands, S.A. Comparison of neuropsychological functioning in pediatric posterior fossa tumor survivors: Medulloblastoma, low-grade astrocytoma, and healthy controls. Pediatr Blood Cancer 2022, 69, e29491. [Google Scholar] [CrossRef] [PubMed]
- Kahalley, L.S.; Peterson, R.; Ris, M.D.; Janzen, L.; Okcu, M.F.; Grosshans, D.R.; Ramaswamy, V.; Paulino, A.C.; Hodgson, D.; Mahajan, A.; et al. Superior Intellectual Outcomes After Proton Radiotherapy Compared With Photon Radiotherapy for Pediatric Medulloblastoma. J. Clin. Oncol. 2020, 38, 454–461. [Google Scholar] [CrossRef] [PubMed]
- Centers for Disease Control and Prevention. Data and Statistics on Children’s Mental Health. Available online:; https://www.cdc.gov/childrensmentalhealth/data.html (accessed on 20 May 2022).
- Asarnow, R.F.; Newman, N.; Weiss, R.E.; Su, E. Association of Attention-Deficit/Hyperactivity Disorder Diagnoses with Pediatric Traumatic Brain Injury: A Meta-analysis. JAMA Pediatr. 2021, 175, 1009–1016. [Google Scholar] [CrossRef]
- Noll, R.B.; Gartstein, M.A.; Vannatta, K.; Correll, J.; Bukowski, W.M.; Davies, W.H. Social, emotional, and behavioral functioning of children with cancer. Pediatrics 1999, 103, 71–78. [Google Scholar] [CrossRef]
- Bonanno, M.; Bourque, C.J.; Aramideh, J.; Cloutier, N.; Dumont, E.; Gomez-Tyo, M.; Julien-Lacoste, A.; Kosir, U.; Provost, C.; Laverdiere, C.; et al. Articulating viewpoints to better define and respond to the needs of adolescents and young adult survivors of pediatric brain tumors. J. Psychosoc. Oncol. 2021, 40, 347–365. [Google Scholar] [CrossRef]
- Hocking, M.C.; McCurdy, M.; Turner, E.; Kazak, A.E.; Noll, R.B.; Phillips, P.; Barakat, L.P. Social competence in pediatric brain tumor survivors: Application of a model from social neuroscience and developmental psychology. Pediatr Blood Cancer 2015, 62, 375–384. [Google Scholar] [CrossRef] [Green Version]
- Salley, C.G.; Hewitt, L.L.; Patenaude, A.F.; Vasey, M.W.; Yeates, K.O.; Gerhardt, C.A.; Vannatta, K. Temperament and social behavior in pediatric brain tumor survivors and comparison peers. J. Pediatr. Psychol. 2015, 40, 297–308. [Google Scholar] [CrossRef] [Green Version]
- Schulte, F.; Kunin-Batson, A.S.; Olson-Bullis, B.A.; Banerjee, P.; Hocking, M.C.; Janzen, L.; Kahalley, L.S.; Wroot, H.; Forbes, C.; Krull, K.R. Social attainment in survivors of pediatric central nervous system tumors: A systematic review and meta-analysis from the Children’s Oncology Group. J. Cancer Surviv. 2019, 13, 921–931. [Google Scholar] [CrossRef]
- Pastore, V.; Colombo, K.; Villa, F.; Galbiati, S.; Adduci, A.; Poggi, G.; Massimino, M.; Recla, M.; Liscio, M.; Strazzer, S. Psychological and adjustment problems due to acquired brain lesions in pre-school-aged patients. Brain Inj. 2013, 27, 677–684. [Google Scholar] [CrossRef]
- Poggi, G.; Liscio, M.; Galbiati, S.; Adduci, A.; Massimino, M.; Gandola, L.; Spreafico, F.; Clerici, C.A.; Fossati-Bellani, F.; Sommovigo, M.; et al. Brain tumors in children and adolescents: Cognitive and psychological disorders at different ages. Psychooncology 2005, 14, 386–395. [Google Scholar] [CrossRef] [PubMed]
- Hardy, K.K.; Willard, V.W.; Gioia, A.; Sharkey, C.; Walsh, K.S. Attention-mediated neurocognitive profiles in survivors of pediatric brain tumors: Comparison to children with neurodevelopmental ADHD. Neuro-Oncology 2018, 20, 705–715. [Google Scholar] [CrossRef] [PubMed]
- Gragert, M.N.; Ris, M.D. Neuropsychological late effects and rehabilitation following pediatric brain tumor. J. Pediatr. Rehabil. Med. 2011, 4, 47–58. [Google Scholar] [CrossRef]
- Vannatta, K.; Gartstein, M.A.; Short, A.; Noll, R.B. A controlled study of peer relationships of children surviving brain tumors: Teacher, peer, and self ratings. J. Pediatr. Psychol. 1998, 23, 279–287. [Google Scholar] [CrossRef] [PubMed] [Green Version]
- Vannatta, K.; Gerhardt, C.A.; Wells, R.J.; Noll, R.B. Intensity of CNS treatment for pediatric cancer: Prediction of social outcomes in survivors. Pediatr Blood Cancer 2007, 49, 716–722. [Google Scholar] [CrossRef] [PubMed]
- Trendowski, M.R.; Baedke, J.L.; Sapkota, Y.; Travis, L.B.; Zhang, X.; El Charif, O.; Wheeler, H.E.; Leisenring, W.M.; Robison, L.L.; Hudson, M.M.; et al. Clinical and genetic risk factors for radiation-associated ototoxicity: A report from the Childhood Cancer Survivor Study and the St. Jude Lifetime Cohort. Cancer 2021, 127, 4091–4102. [Google Scholar] [CrossRef] [PubMed]
- Rosenthal, R.; Cooper, H.; Hedges, L. Parametric measures of effect size. Handb. Res. Synth. 1994, 621, 231–244. [Google Scholar]
- Higgins, J.P.T.; Altman, D.G.; Gøtzsche, P.C.; Jüni, P.; Moher, D.; Oxman, A.D.; Savović, J.; Schulz, K.F.; Weeks, L.; Sterne, J.A.C. The Cochrane Collaboration’s tool for assessing risk of bias in randomised trials. BMJ 2011, 343, d5928. [Google Scholar] [CrossRef] [Green Version]
- Peters, J.L.; Sutton, A.J.; Jones, D.R.; Abrams, K.R.; Rushton, L. Comparison of two methods to detect publication bias in meta-analysis. JAMA 2006, 295, 676–680. [Google Scholar] [CrossRef] [Green Version]
- Egger, M.; Smith, G.D.; Schneider, M.; Minder, C. Bias in meta-analysis detected by a simple, graphical test. BMJ 1997, 315, 629–634. [Google Scholar] [CrossRef] [Green Version]
- Balduzzi, S.; Rücker, G.; Schwarzer, G. How to perform a meta-analysis with R: A practical tutorial. Evid.-Based Ment. Health 2019, 22, 153–160. [Google Scholar] [CrossRef] [PubMed] [Green Version]
- Selçuk, A.A. A guide for systematic reviews: PRISMA. Turk. Arch. Otorhinolaryngol. 2019, 57, 57. [Google Scholar] [CrossRef] [PubMed]
- Aarsen, F.K.; Arts, W.F.; Van Veelen-Vincent, M.L.; Lequin, M.H.; Catsman-Berrevoets, C.E. Long-term outcome in children with low grade tectal tumours and obstructive hydrocephalus. Eur. J. Paediatr. Neurol. 2014, 18, 469–474. [Google Scholar] [CrossRef] [PubMed]
- Adduci, A.; Jankovic, M.; Strazzer, S.; Massimino, M.; Clerici, C.; Poggi, G. Parent-child communication and psychological adjustment in children with a brain tumor. Pediatric Blood Cancer 2012, 59, 290–294. [Google Scholar] [CrossRef]
- Ait Khelifa-Gallois, N.; Laroussinie, F.; Puget, S.; Sainte-Rose, C.; Dellatolas, G. Long-term functional outcome of patients with cerebellar pilocytic astrocytoma surgically treated in childhood. Brain Inj. 2015, 29, 366–373. [Google Scholar] [CrossRef]
- Albee, M.; Allende, S.; Cosgrove, V.; Hocking, M.C. A prospective study of social competence in survivors of pediatric brain and solid tumors. Pediatric Blood Cancer, 2022; online ahead of print. [Google Scholar] [CrossRef]
- Alias, H.; Morthy, S.K.; Zakaria, S.Z.S.; Muda, Z.; Tamil, A.M. Behavioral outcome among survivors of childhood brain tumor: A case control study. BMC Pediatrics 2020, 20, 1–10. [Google Scholar] [CrossRef]
- Brinkman, T.M.; Palmer, S.L.; Chen, S.; Zhang, H.; Evankovich, K.; Swain, M.A.; Bonner, M.J.; Janzen, L.; Knight, S.; Armstrong, C.L. Parent-reported social outcomes after treatment for pediatric embryonal tumors: A prospective longitudinal study. J. Clin. Oncol. 2012, 30, 4134. [Google Scholar] [CrossRef] [Green Version]
- Cheung, A.T.; Li, W.H.C.; Ho, L.L.K.; Ho, K.Y.; Chiu, S.; Chan, C.-F.G.; Chung, O.K. Impact of brain tumor and its treatment on the physical and psychological well-being, and quality of life amongst pediatric brain tumor survivors. Eur. J. Oncol. Nurs. 2019, 41, 104–109. [Google Scholar] [CrossRef]
- Cousino, M.K.; Hazen, R.; Josie, K.L.; Laschinger, K.; de Blank, P.; Taylor, H.G. Childhood cancer and brain tumor late effects: Relationships with family burden and survivor psychological outcomes. J. Clin. Psychol. Med. Settings 2017, 24, 279–288. [Google Scholar] [CrossRef]
- De Lande, R.V.; Maurice-Stam, H.; Marchal, J.; Vuurden, D.V.; Vandertop, W.; Grootenhuis, M.; Schouten-van Meeteren, A. Adaptive behavior impaired in children with low-grade glioma. Pediatric Blood Cancer 2019, 66, e27419. [Google Scholar] [CrossRef]
- De Vries, M.; De Ruiter, M.; Oostrom, K.; Schouten-Van Meeteren, A.; Maurice-Stam, H.; Oosterlaan, J.; Grootenhuis, M. The association between the behavior rating inventory of executive functioning and cognitive testing in children diagnosed with a brain tumor. Child Neuropsychol. 2018, 24, 844–858. [Google Scholar] [CrossRef] [Green Version]
- Desjardins, L.; Thigpen, J.C.; Kobritz, M.; Bettis, A.H.; Gruhn, M.A.; Ichinose, M.; Hoskinson, K.; Fraley, C.; Vreeland, A.; McNally, C. Parent reports of children’s working memory, coping, and emotional/behavioral adjustment in pediatric brain tumor patients: A pilot study. Child Neuropsychol. 2018, 24, 959–974. [Google Scholar] [CrossRef] [PubMed]
- Desjardins, L.; Barrera, M.; Chung, J.; Cataudella, D.; Janzen, L.; Bartels, U.; Downie, A.; Fairclough, D. Are we friends? Best friend nominations in pediatric brain tumor survivors and associated factors. Supportive Care Cancer 2019, 27, 4237–4244. [Google Scholar] [CrossRef] [PubMed]
- Desjardins, L.; Barrera, M.; Schulte, F.; Chung, J.; Cataudella, D.; Janzen, L.; Bartels, U.; Downie, A. Predicting social withdrawal, anxiety and depression symptoms in pediatric brain tumor survivors. J. Psychosoc. Oncol. 2019, 37, 22–36. [Google Scholar] [CrossRef] [PubMed]
- Desjardins, L.; Lai, M.-C.; Vorstman, J.; Bartels, U.; Barrera, M. A Novel Approach to Understanding Social Behaviors in Pediatric Brain Tumor Survivors: A Pilot Study. J. Pediatric Psychol. 2021, 46, 80–90. [Google Scholar] [CrossRef] [PubMed]
- Dessens, A.B.; van Herwerden, M.C.; Aarsen, F.K.; Birnie, E.; Catsman-Berrevoets, C.E. Health-related quality of life and emotional problems in children surviving brain tumor treatment: A descriptive study of 2 cohorts. Pediatric Hematol. Oncol. 2016, 33, 282–294. [Google Scholar] [CrossRef] [Green Version]
- Emond, A.; Edwards, L.; Peacock, S.; Norman, C.; Evangeli, M. Social competence in children and young people treated for a brain tumour. Supportive Care Cancer 2016, 24, 4587–4595. [Google Scholar] [CrossRef]
- Gordon, M.L.; Means, B.; Jurbergs, N.; Conklin, H.M.; Gajjar, A.; Willard, V.W. Social Problem Solving in Survivors of Pediatric Brain Tumor. J. Pediatric Psychol. 2022; online ahead of print. [Google Scholar] [CrossRef]
- Heitzer, A.M.; Ashford, J.M.; Hastings, C.; Liu, A.P.; Wu, S.; Bass, J.K.; Vestal, R.; Hoehn, M.; Chiang, J.; Ghazwani, Y. Neuropsychological outcomes of patients with low-grade glioma diagnosed during the first year of life. J. Neuro-Oncol. 2019, 141, 413–420. [Google Scholar] [CrossRef]
- Hocking, M.C.; Quast, L.F.; Brodsky, C.; Deatrick, J.A. Caregiver perspectives on the social competence of pediatric brain tumor survivors. Supportive Care Cancer 2017, 25, 3749–3757. [Google Scholar] [CrossRef] [PubMed]
- Hocking, M.C.; Albee, M.; Brodsky, C.; Shabason, E.; Wang, L.; Schultz, R.T.; Herrington, J. Face processing and social functioning in pediatric brain tumor survivors. J. Pediatric Psychol. 2021, 46, 1267–1275. [Google Scholar] [CrossRef] [PubMed]
- Holland, A.A.; Colaluca, B.; Bailey, L.; Stavinoha, P.L. Impact of attention on social functioning in pediatric medulloblastoma survivors. Pediatric Hematol. Oncol. 2018, 35, 76–89. [Google Scholar] [CrossRef]
- Hoskinson, K.R.; Wolfe, K.R.; Yeates, K.O.; Mahone, E.M.; Cecil, K.M.; Ris, M.D. Predicting changes in adaptive functioning and behavioral adjustment following treatment for a pediatric brain tumor: A report from the Brain Radiation Investigative Study Consortium. Psycho-Oncology 2018, 27, 178–186. [Google Scholar] [CrossRef] [PubMed]
- Jurbergs, N.; Harman, J.L.; Kenney, A.E.; Semenkovich, K.; Molnar, A.E.; Willard, V.W. Cognitive and psychosocial development in young children with brain tumors: Observations from a clinical sample. Children 2019, 6, 128. [Google Scholar] [CrossRef] [PubMed] [Green Version]
- King, A.A.; Seidel, K.; Di, C.; Leisenring, W.M.; Perkins, S.M.; Krull, K.R.; Sklar, C.A.; Green, D.M.; Armstrong, G.T.; Zeltzer, L.K. Long-term neurologic health and psychosocial function of adult survivors of childhood medulloblastoma/PNET: A report from the Childhood Cancer Survivor Study. Neuro-Oncology 2017, 19, 689–698. [Google Scholar] [CrossRef] [Green Version]
- Kok, T.B.; Koerts, J.; Lemiere, J.; Post, W.J.; de Bont, E.S.; Gidding, C.; Happé, F.; Jacobs, S.; Oostrom, K.; Schieving, J. Social competence in newly diagnosed pediatric brain tumor patients. Pediatric Hematol. Oncol. 2020, 37, 41–57. [Google Scholar] [CrossRef] [Green Version]
- Kristiansen, I.; Strinnholm, M.; Strömberg, B.; Frisk, P. Clinical characteristics, long-term complications and health-related quality of life (HRQoL) in children and young adults treated for low-grade astrocytoma in the posterior fossa in childhood. J. Neuro-Oncol. 2019, 142, 203–210. [Google Scholar] [CrossRef] [Green Version]
- Levitch, C.F.; Malkin, B.; Latella, L.; Guerry, W.; Gardner, S.L.; Finlay, J.L.; Sands, S.A. Long-term neuropsychological outcomes of survivors of young childhood brain tumors treated on the Head Start II protocol. Neuro-Oncol. Pract. 2021, 8, 609–619. [Google Scholar] [CrossRef]
- Liang, S.-Y.; Yang, T.-F.; Chen, Y.-W.; Liang, M.-L.; Chen, H.-H.; Chang, K.-P.; Shan, I.-K.; Chen, Y.-S.; Wong, T.-T. Neuropsychological functions and quality of life in survived patients with intracranial germ cell tumors after treatment. Neuro-Oncology 2013, 15, 1543–1551. [Google Scholar] [CrossRef] [Green Version]
- Moitra, E.; Armstrong, C.L. Neural substrates for heightened anxiety in children with brain tumors. Dev. Neuropsychol. 2013, 38, 337–351. [Google Scholar] [CrossRef] [PubMed]
- Baron Nelson, M.C.; O’Neil, S.H.; Tanedo, J.; Dhanani, S.; Malvar, J.; Nuñez, C.; Nelson, M.D., Jr.; Tamrazi, B.; Finlay, J.L.; Rajagopalan, V. Brain biomarkers and neuropsychological outcomes of pediatric posterior fossa brain tumor survivors treated with surgical resection with or without adjuvant chemotherapy. Pediatric Blood Cancer 2021, 68, e28817. [Google Scholar] [CrossRef] [PubMed]
- Oh, Y.; Seo, H.; Sung, K.W.; Joung, Y.S. The effects of attention problems on psychosocial functioning in childhood brain tumor survivors: A 2-year postcraniospinal irradiation follow-up. J. Pediatric Hematol. Oncol. 2017, 39, e46–e53. [Google Scholar] [CrossRef] [PubMed]
- Park, Y.; Yu, E.-S.; Ha, B.; Park, H.-J.; Kim, J.-H.; Kim, J.-Y. Neurocognitive and psychological functioning of children with an intracranial germ cell tumor. Cancer Res. Treat. Off. J. Korean Cancer Assoc. 2017, 49, 960. [Google Scholar] [CrossRef] [PubMed]
- Puhr, A.; Ruud, E.; Anderson, V.; Due-Tønnessen, B.J.; Skarbø, A.-B.; Finset, A.; Andersson, S. Executive Function and Psychosocial Adjustment in Adolescent Survivors of Pediatric Brain Tumor. Dev. Neuropsychol. 2021, 46, 149–168. [Google Scholar] [CrossRef] [PubMed]
- Raghubar, K.P.; Mahone, E.M.; Yeates, K.O.; Ris, M.D. Performance-based and parent ratings of attention in children treated for a brain tumor: The significance of radiation therapy and tumor location on outcome. Child Neuropsychol. 2018, 24, 413–425. [Google Scholar] [CrossRef] [PubMed]
- Raghubar, K.P.; Orobio, J.; Ris, M.D.; Heitzer, A.M.; Roth, A.; Brown, A.L.; Okcu, M.F.; Chintagumpala, M.; Grosshans, D.R.; Paulino, A.C. Adaptive functioning in pediatric brain tumor survivors: An examination of ethnicity and socioeconomic status. Pediatric Blood Cancer 2019, 66, e27800. [Google Scholar] [CrossRef]
- Robinson, K.E.; Wolfe, K.R.; Yeates, K.O.; Mahone, E.M.; Cecil, K.M.; Ris, M.D. Predictors of adaptive functioning and psychosocial adjustment in children with pediatric brain tumor: A report from the brain radiation investigative study consortium. Pediatric Blood Cancer 2015, 62, 509–516. [Google Scholar] [CrossRef] [PubMed] [Green Version]
- Robinson, K.E.; Pearson, M.M.; Cannistraci, C.J.; Anderson, A.W.; Kuttesch, J.F., Jr.; Wymer, K.; Smith, S.E.; Park, S.; Compas, B.E. Functional neuroimaging of working memory in survivors of childhood brain tumors and healthy children: Associations with coping and psychosocial outcomes. Child Neuropsychol. 2015, 21, 779–802. [Google Scholar] [CrossRef] [PubMed]
- Sands, S.A.; Zhou, T.; O’Neil, S.H.; Patel, S.K.; Allen, J.; Cullen, P.M.; Kaleita, T.A.; Noll, R.; Sklar, C.; Finlay, J.L. Long-term follow-up of children treated for high-grade gliomas: Children’s oncology group L991 final study report. J. Clin. Oncol. 2012, 30, 943. [Google Scholar] [CrossRef] [Green Version]
- Schulte, F.; Brinkman, T.M.; Li, C.; Fay-McClymont, T.; Srivastava, D.K.; Ness, K.K.; Howell, R.M.; Mueller, S.; Wells, E.; Strother, D. Social adjustment in adolescent survivors of pediatric central nervous system tumors: A report from the C hildhood C ancer S urvivor S tudy. Cancer 2018, 124, 3596–3608. [Google Scholar] [CrossRef] [PubMed] [Green Version]
- Shabason, E.K.; Brodsky, C.; Baran, J.; Isaac, L.; Minturn, J.E.; Ginsberg, J.P.; Hobbie, W.; Fisher, M.; Blum, N.; Hocking, M.C. Clinical diagnosis of attention-deficit/hyperactivity disorder in survivors of pediatric brain tumors. J. Neuro-Oncol. 2019, 143, 305–312. [Google Scholar] [CrossRef] [PubMed]
- Sharkey, C.M.; Mullins, L.L.; Clawson, A.H.; Gioia, A.; Hawkins, M.A.; Chaney, J.M.; Walsh, K.S.; Hardy, K.K. Assessing neuropsychological phenotypes of pediatric brain tumor survivors. Psycho-Oncology 2021, 30, 1366–1374. [Google Scholar] [CrossRef]
- Wier, R.; Aleksonis, H.A.; Pearson, M.M.; Cannistraci, C.J.; Anderson, A.W.; Kuttesch, J.F.; Compas, B.E.; Hoskinson, K.R. Fronto-limbic white matter microstructure, behavior, and emotion regulation in survivors of pediatric brain tumor. J. Neuro-Oncol. 2019, 143, 483–493. [Google Scholar] [CrossRef] [PubMed]
- Willard, V.W.; Conklin, H.M.; Wu, S.; Merchant, T.E. Prospective longitudinal evaluation of emotional and behavioral functioning in pediatric patients with low-grade glioma treated with conformal radiation therapy. J. Neuro-Oncol. 2015, 122, 161–168. [Google Scholar] [CrossRef]
- Willard, V.W.; Allen, T.M.; Hardy, K.K.; Bonner, M.J. Social functioning in survivors of pediatric brain tumors: Contribution of neurocognitive and social-cognitive skills. Child. Health Care 2017, 46, 181–195. [Google Scholar] [CrossRef]
- Willard, V.W.; Russell, K.M.; Long, A.; Phipps, S. The impact of connectedness on social functioning in youth with brain tumors. Pediatric Blood Cancer 2019, 66, e27607. [Google Scholar] [CrossRef]
- Willard, V.W.; Gordon, M.L.; Means, B.; Brennan, R.C.; Conklin, H.M.; Merchant, T.E.; Vinitsky, A.; Harman, J.L. Social–emotional functioning in preschool-aged children with cancer: Comparisons between children with brain and non-CNS solid tumors. J. Pediatric Psychol. 2021, 46, 790–800. [Google Scholar] [CrossRef]
- Wochos, G.; Semerjian, C.; Walsh, K.S. Differences in parent and teacher rating of everyday executive function in pediatric brain tumor survivors. Clin. Neuropsychol. 2014, 28, 1243–1257. [Google Scholar] [CrossRef]
- Wolfe, K.R.; Walsh, K.S.; Reynolds, N.C.; Mitchell, F.; Reddy, A.T.; Paltin, I.; Madan-Swain, A. Executive functions and social skills in survivors of pediatric brain tumor. Child Neuropsychol. 2013, 19, 370–384. [Google Scholar] [CrossRef] [Green Version]
- Youn, S.H.; Ha, B.; Lee, E.H.; Park, B.; Yang, S.E.; Yu, E.S.; Kim, J.Y. Neurocognitive and psychological functioning of pediatric brain tumor patients undergoing proton beam therapy for three different tumor types. Pediatric Blood Cancer 2022, 69, e29430. [Google Scholar] [CrossRef] [PubMed]
- Riehm, K.E.; Mojtabai, R. Trends in parent-rated emotional symptoms, conduct problems, and hyperactivity/inattention among U.S. children and adolescents, 2004–2019. J. Affect Disord. 2022, 299, 294–297. [Google Scholar] [CrossRef] [PubMed]
- Bot, M.; De Leeuw den Bouter, B.J.; Adriaanse, M.C. Prevalence of psychosocial problems in Dutch children aged 8–12 years and its association with risk factors and quality of life. Epidemiol. Psychiatr. Sci. 2011, 20, 357–365. [Google Scholar] [CrossRef] [PubMed]
- Hudson, M.M.; Bhatia, S.; Casillas, J.; Landier, W.; Rogers, Z.R.; Allen, C.; Harper, J.; Hord, J.; Jain, J.; Warwick, A. Long-term Follow-up Care for Childhood, Adolescent, and Young Adult Cancer Survivors. Pediatrics 2021, 148, e2021053127. [Google Scholar] [CrossRef]
- Liptak, C.; Manley, P.; Recklitis, C.J. The feasibility of psychosocial screening for adolescent and young adult brain tumor survivors: The value of self-report. J. Cancer Surviv. 2012, 6, 379–387. [Google Scholar] [CrossRef]
- Barr, R.D.; Ferrari, A.; Ries, L.; Whelan, J.; Bleyer, W.A. Cancer in Adolescents and Young Adults: A Narrative Review of the Current Status and a View of the Future. JAMA Pediatr. 2016, 170, 495–501. [Google Scholar] [CrossRef]
- Raj, S.P.; Narad, M.E.; Salloum, R.; Platt, A.; Thompson, A.; Baum, K.T.; Wade, S.L. Development of a Web-Based Psychosocial Intervention for Adolescent and Young Adult Survivors of Pediatric Brain Tumor. J. Adolesc. Young Adult Oncol. 2018, 7, 187–195. [Google Scholar] [CrossRef]
- Wade, S.L.; Narad, M.E.; Moscato, E.L.; LeBlond, E.I.; King, J.A.; Raj, S.P.; Platt, A.; Thompson, A.N.; Baum, K.T.; Salloum, R. A Survivor’s Journey: Preliminary efficacy of an online problem-solving therapy for survivors of pediatric brain tumor. Pediatr Blood Cancer 2020, 67, e28043. [Google Scholar] [CrossRef]
- Barrera, M.; Atenafu, E.G.; Sung, L.; Bartels, U.; Schulte, F.; Chung, J.; Cataudella, D.; Hancock, K.; Janzen, L.; Saleh, A.; et al. A randomized control intervention trial to improve social skills and quality of life in pediatric brain tumor survivors. Psychooncology 2018, 27, 91–98. [Google Scholar] [CrossRef]
- Conklin, H.M.; Reddick, W.E.; Ashford, J.; Ogg, S.; Howard, S.C.; Morris, E.B.; Brown, R.; Bonner, M.; Christensen, R.; Wu, S.; et al. Long-term efficacy of methylphenidate in enhancing attention regulation, social skills, and academic abilities of childhood cancer survivors. J. Clin. Oncol. 2010, 28, 4465–4472. [Google Scholar] [CrossRef] [Green Version]
- Achenbach, T.M. and C. Edelbrock, Child behavior checklist. Burlington (Vt) 1991, 7, 371–392. [Google Scholar]
- Gray, S.A.O.; Carter, A.S. Adaptive Behavior Assessment System, Second Edition. In Encyclopedia of Autism Spectrum Disorders; Volkmar, F.R., Ed.; Springer New York: New York, NY, USA, 2013; pp. 52–55. [Google Scholar]
- Roth, R.M.; Gioia, G.A.; Guy, S.C.; Kenworthy, L.; Isquith, P.K. Behavior Rating Inventory of Executive Function: BRIEF; Psychological Assessment Resources: Odessa, FL, USA, 2000. [Google Scholar]
- Reynolds, C.R. Behavior assessment system for children. Corsini Encycl. Psychol. 2010, 1–2. [Google Scholar] [CrossRef]
- Gresham, F.M.; Elliott, S.N. Social Skills Improvement System: Rating Scales Manual; NCS Pearson: Bloomington, MN, USA, 2008. [Google Scholar]
- Achenbach, T.M. Manual for the Youth Self-Report and 1991 Profile; Department of Psychiatry, University of Vermont: Burlington, VT, USA, 1991. [Google Scholar]
- Sparrow, S.; Cicchetti, D.; Saulnier, C. Vineland Adaptive Behavior Scales, 3rd ed.; Pearson: Bloomington, MN, USA, 2016. [Google Scholar]
- Muris, P.; Meesters, C.; van den Berg, F. The strengths and difficulties questionnaire (SDQ). Eur. Child Adolesc. Psychiatry 2003, 12, 1–8. [Google Scholar] [CrossRef]
- Gershon, R.C.; Cella, D.; A Fox, N.; Havlik, R.J.; Hendrie, H.C.; Wagster, M.V. Assessment of neurological and behavioural function: The NIH Toolbox. Lancet Neurol. 2010, 9, 138–139. [Google Scholar] [CrossRef]
- Gresham, F.M.; Elliott, S.N.; Service, A.G. Social Skills Rating System Manual; American Guidance Service: Circle Pines, MN, USA, 1990. [Google Scholar]
- Constantino, J.N.; Gruber, C. Social Responsiveness Scale (SRS); Western Psychological Services: Los Angeles, CA, USA, 2005. [Google Scholar]
- Shahid, A.; Wilkinson, K.; Marcu, S.; Shapiro, C.M.; Center for Epidemiological Studies Depression Scale for Children (CES-DC). STOP, THAT and One Hundred Other Sleep Scales; Springer: New York, NY, USA, 2011; pp. 93–96. [Google Scholar] [CrossRef]
- Harter, S. Self-Perception Profile for Children: Manual and Questionnaires (Grades 3–8); University of Denver: Denver, CO, USA, 2012. [Google Scholar]
- Pappas, D. ADHD Rating Scale-IV: Checklists, norms, and clinical interpretation. J. Psychoeduc. Assess. 2006, 24, 172–178. [Google Scholar] [CrossRef] [Green Version]
- Derogatis, L. BSI-18: Brief Symptom Inventory 18—Administration, Scoring, and Procedures Manual; NCS Pearson: Minneapolis, MN, USA, 2001. [Google Scholar]
- Beck, A.T.; Epstein, N.; Brown, G.; Steer, R. Beck Anxiety Inventory Manual; Psychological Corp: San Antonia, TX, USA, 1993. [Google Scholar]
- Beck, A.T.; Steer, R.A.; Brown, G.K. Beck Depression Inventory; Harcourt Brace Jovanovich: New York, NY, USA, 1987. [Google Scholar]
- Monga, S.; Birmaher, B.; Chiappetta, L.; Brent, D.; Kaufman, J.; Bridge, J.; Cully, M. Screen for child anxiety-related emotional disorders (SCARED): Convergent and divergent validity. Depress. Anxiety 2000, 12, 85–91. [Google Scholar] [CrossRef]
- Beck, J.S.; Beck, A.T.; Jolly, J.B. Beck Youth Inventories of Emotional & Social Impairment: Depression Inventory for Youth, Anxiety Inventory for Youth, Anger Inventory for Youth, Disruptive Behavior for Youth, Self-Concept Inventory for Youth: Manual; Psychological Corporation: New York, NY, USA, 2001. [Google Scholar]
- Cho, S. A standardization study of the Korean Personality Rating Scale for Children (KPRC). Korean J. Clin. Psychol. 2006, 25, 825–848. [Google Scholar]
- Sandberg, M.A. Neurobehavioral Functioning Inventory. In Encyclopedia of Clinical Neuropsychology; Springer International Publishing: Cham, Switzerland, 2018; pp. 2383–2384. [Google Scholar]
- Torki, R.N.; Doerner, E.E.; Kaye, N.C.; Tsutsui, E.M.; Merrell, K.W. Social Emotional Assets and Resilience Scales: Status and New Developments. Psychology 2010. [Google Scholar] [CrossRef]
Publisher’s Note: MDPI stays neutral with regard to jurisdictional claims in published maps and institutional affiliations. |
© 2022 by the authors. Licensee MDPI, Basel, Switzerland. This article is an open access article distributed under the terms and conditions of the Creative Commons Attribution (CC BY) license (https://creativecommons.org/licenses/by/4.0/).





