RETRACTED: MicroRNA-21 Plays Multiple Oncometabolic Roles in the Process of NAFLD-Related Hepatocellular Carcinoma via PI3K/AKT, TGF-β, and STAT3 Signaling
Abstract
Simple Summary
Abstract
1. Introduction
2. Materials & Methods
2.1. Generation and Maintenance of LmiR21 Transgenic Zebrafish
2.2. Doxycycline (Dox) Treatment
2.3. Patients and Samples
2.4. MiRNA Target Prediction
2.5. Quantitative Reverse Transcription PCR (RT-qPCR) for Mature miR-21 Quantification
2.6. In Situ Hybridization (ISH)
2.7. Biochemical Analyses of Zebrafish Liver Lipids
2.8. Western Blot Analysis
2.9. Biochemical Analyses of Zebrafish Liver Lipids
2.10. Chemical Carcinogenesis
2.11. Histology and Immunohistochemistry
2.12. Statistical Analysis
3. Results
3.1. Generation of Transgenic LmiR21 Zebrafish Lines
3.2. Effects of Hepatic miR-21 Expression on Early Onset of Liver Steatosis
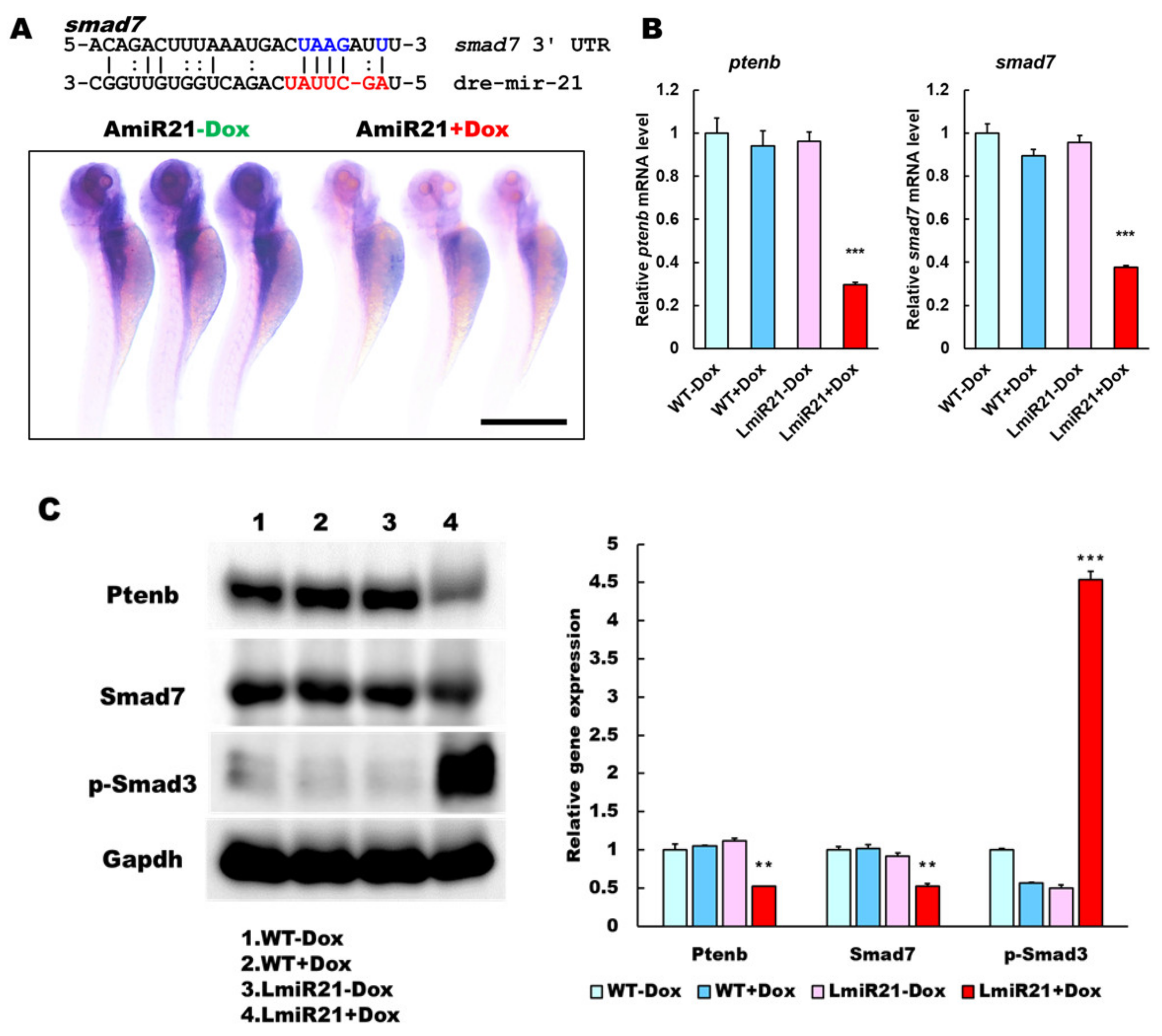
3.3. MiR-21 Targets ptenb and pparaa in Hepatocytes, which Leads to Hepatic NAFLD Progression
3.4. Effects of miR-21 Expression on NASH
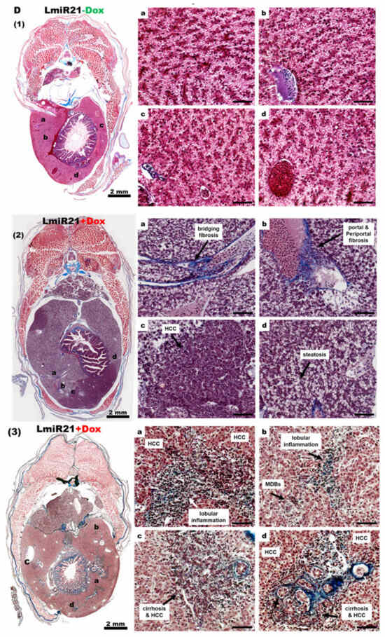
3.5. MiR-21 Targets smad7 and ptenb in Hepatocytes to Sequentially Progress Advanced Fibrosis
3.6. LmiR21 Is Highly Sensitive to both DEN-Induced Liver Fibrosis and Carcinogenesis
3.7. Chronic Effects of Hepatic miR-21 Expression on NAHCC
3.8. The Activation of PI3K, TGF-β and STAT3 (PTS) Signaling Networks in lmir21 Zebrafish Is Relevant to Human Nonviral HCCs
4. Discussion
5. Conclusions
Supplementary Materials
Author Contributions
Funding
Institutional Review Board Statement
Informed Consent Statement
Data Availability Statement
Acknowledgments
Conflicts of Interest
Abbreviations
| acaca | acetyl-CoA carboxylase |
| chrebp | carbohydrate-response element-binding protein |
| DEN | diethylnitrosamine; Dox, doxycycline |
| dpf | days post fertilization |
| fabp7a | fatty acid binding protein 7 a |
| hbp1 | HMG-box transcription factor 1 |
| HCC | hepatocellular carcinoma |
| hmgcr | 3-hydroxy-3-methylglutaryl-CoA reductase |
| hpf | hours post fertilization |
| HSC | hepatic stellate cell |
| IHCC | intra-hepatic cholangiocarcinoma; mpf, months post fertilization |
| mpi | months post induction |
| NAHCC | NAFLD-related HCC; |
| NASH | non-alcoholic steatohepatitis |
| ORO | Oil Red O |
| pdcd4b | programmed cell death 4 b |
| pparaa | peroxisome proliferator-activated receptor alpha (α) a |
| ppar-γ | peroxisome proliferator-activated receptor gamma (γ) |
| ptenb | phosphatase and tensin homolog deleted on chromosome ten b |
| srebp1 | sterol regulatory element binding protein 1 |
| timp3 | tissue inhibitors of metalloproteinases 3 |
References
- Dhanasekaran, R.; Felsher, D.W. A tale of two complications of obesity: NASH and hepatocellular carcinoma. Hepatology 2019, 70, 1056–1058. [Google Scholar] [CrossRef]
- Kutlu, O.; Kaleli, H.N.; Ozer, E. Molecular pathogenesis of nonalcoholic steatohepatitis- (NASH-) related hepatocellular car-cinoma. Can. J. Gastroenterol. Hepatol. 2018, 2018, 8543763. [Google Scholar] [CrossRef] [PubMed]
- Feng, Y.Y.; Xu, X.Q.; Ji, C.B.; Shi, C.M.; Guo, X.R.; Fu, J.F. Aberrant hepatic microRNA expression in nonalcoholic fatty liver disease. Cell. Physiol. Biochem. 2014, 34, 1983–1997. [Google Scholar] [CrossRef]
- Tessitore, A.; Cicciarelli, G.; Del Vecchio, F.; Gaggiano, A.; Verzella, D.; Fischietti, M.; Mastroiaco, V.; Vetuschi, A.; Sferra, R.; Barnabei, R.; et al. MicroRNA expression analysis in high fat diet-induced NAFLD-NASH-HCC progression: Study on C57BL/6J mice. BMC Cancer 2016, 16, 1–14. [Google Scholar] [CrossRef] [PubMed]
- Zhang, T.; Yang, Z.; Kusumanchi, P.; Han, S.; Liangpunsakul, S. Critical role of microRNA-21 in the pathogenesis of liver diseases. Front. Med. 2020, 7, 7. [Google Scholar] [CrossRef]
- Ludwig, N.; Leidinger, P.; Becker, K.; Backes, C.; Fehlmann, T.; Pallasch, C.; Rheinheimer, S.; Meder, B.; Stähler, C.; Meese, E.; et al. Distribution of miRNA expression across human tissues. Nucleic Acids Res. 2016, 44, 3865–3877. [Google Scholar] [CrossRef]
- Kumarswamy, R.; Volkmann, I.; Thum, T. Regulation and function of miRNA-21 in health and disease. RNA Biol. 2011, 8, 706–713. [Google Scholar] [CrossRef] [PubMed]
- Wu, H.; Ng, R.; Chen, X.; Steer, C.J.; Song, G. MicroRNA-21 is a potential link between non-alcoholic fatty liver disease and hepatocellular carcinoma via modulation of the HBP1-p53-Srebp1c pathway. Gut 2016, 65, 1850–1860. [Google Scholar] [CrossRef]
- Ahn, J.; Lee, H.; Jung, C.H.; Ha, T. Lycopene inhibits hepatic steatosis via microRNA-21-induced downregulation of fatty acid-binding protein 7 in mice fed a high-fat diet. Mol. Nutr. Food Res. 2012, 56, 1665–1674. [Google Scholar] [CrossRef] [PubMed]
- Sun, C.; Huang, F.; Liu, X.; Xiao, X.; Yang, M.; Hu, G.; Liu, H.; Liao, L. MiR-21 regulates triglyceride and cholesterol metabo-lism in non-alcoholic fatty liver disease by targeting HMGCR. Int. J. Mol. Med. 2015, 35, 847–853. [Google Scholar] [CrossRef] [PubMed]
- Rodrigues, P.M.; Afonso, M.B.; Simao, A.L.; Carvalho, C.C.; Trindade, A.; Duarte, A.; Borralho, P.M.; Machado, M.V.; Cor-tez-Pinto, H.; Rodrigues, C.M.; et al. MiR-21 ablation and obeticholic acid ameliorate nonalcoholic steatohepatitis in mice. Cell Death Dis. 2017, 8, e2748. [Google Scholar] [CrossRef] [PubMed]
- Beckwith, L.G.; Moore, J.L.; Tsao-Wu, G.S.; Harshbarger, J.C.; Cheng, K.C. Ethylnitrosourea induces neoplasia in zebrafish (danio rerio). Lab. Investig. 2000, 80, 379–385. [Google Scholar] [CrossRef] [PubMed]
- Loyer, X.; Paradis, V.; Henique, C.; Vion, A.C.; Colnot, N.; Guerin, C.L.; Devue, C.; On, S.; Scetbun, J.; Romain, M.; et al. Liver microRNA-21 is overexpressed in non-alcoholic steatohepatitis and contributes to the disease in experimental models by inhibiting PPARalpha expression. Gut 2016, 65, 1882–1894. [Google Scholar] [CrossRef] [PubMed]
- Yang, Y.; Yang, J.-J.; Tao, H.; Jing-Jing, Y. MicroRNA-21 controls hTERT via PTEN in human colorectal cancer cell proliferation. J. Physiol. Biochem. 2015, 71, 59–68. [Google Scholar] [CrossRef] [PubMed]
- Wang, Z.; Yang, H.; Ren, L. MiR-21 promoted proliferation and migration in hepatocellular carcinoma through negative reg-ulation of Navigator-3. Biochem. Biophys. Res. Commun. 2015, 464, 1228–1234. [Google Scholar] [CrossRef]
- Xu, J.; Zhang, W.; Lv, Q.; Zhu, D. Overexpression of miR-21 promotes the proliferation and migration of cervical cancer cells via the inhibition of PTEN. Oncol. Rep. 2015, 33, 3108–3116. [Google Scholar] [CrossRef]
- Varkaris, A.; Katsiampoura, A.; Davis, J.S.; Shah, N.; Lam, M.; Frias, R.L.; Ivan, C.; Shimizu, M.; Morris, J.; Menter, D.; et al. Circulating inflammation signature predicts overall survival and relapse-free survival in metastatic colorectal cancer. Br. J. Cancer 2019, 120, 340–345. [Google Scholar] [CrossRef] [PubMed]
- He, G.; Karin, M. NF-kappaB and STAT3—Key players in liver inflammation and cancer. Cell Res. 2011, 21, 159–168. [Google Scholar] [CrossRef]
- Loboda, A.; Sobczak, M.; Jozkowicz, A.; Dulak, J. TGF-beta1/Smads and miR-21 in renal fibrosis and inflammation. Mediat. Inflamm. 2016, 2016, 8319283. [Google Scholar] [CrossRef] [PubMed]
- Zhu, S.; Si, M.-L.; Wu, H.; Mo, Y.-Y. MicroRNA-21 targets the tumor suppressor gene tropomyosin 1 (TPM1). J. Biol. Chem. 2007, 282, 14328–14336. [Google Scholar] [CrossRef]
- Chang, K.; Miller, N.; Kheirelseid, E.; Ingoldsby, H.; Hennessy, E.; Curran, C.; Curran, S.; Smith, M.; Regan, M.; McAnena, O.; et al. MicroRNA-21 and PDCD4 expression in colorectal cancer. Eur. J. Surg. Oncol. (EJSO) 2011, 37, 597–603. [Google Scholar] [CrossRef] [PubMed]
- Liu, C.Z.; Liu, W.; Zheng, Y.; Su, J.M.; Li, J.J.; Yu, L.; He, X.D.; Chen, S.S. PTEN and PDCD4 are bona fide targets of mi-croRNA-21 in human cholangiocarcinoma. Chin. Med Sci. J. 2012, 27, 65–72. [Google Scholar] [PubMed]
- Tomimaru, Y.; Eguchi, H.; Nagano, H.; Wada, H.; Kobayashi, S.; Marubashi, S.; Tanemura, M.; Tomokuni, A.; Takemasa, I.; Umeshita, K.; et al. Circulating microRNA-21 as a novel biomarker for hepatocellular carcinoma. J. Hepatol. 2012, 56, 167–175. [Google Scholar] [CrossRef] [PubMed]
- Liu, C.; Yu, J.; Yu, S.; Lavker, R.M.; Cai, L.; Liu, W.; Yang, K.; He, X.; Chen, S. MicroRNA-21 acts as an oncomir through multiple targets in human hepatocellular carcinoma. J. Hepatol. 2010, 53, 98–107. [Google Scholar] [CrossRef] [PubMed]
- Dattaroy, D.; Pourhoseini, S.; Das, S.; Alhasson, F.; Seth, R.K.; Nagarkatti, M.; Michelotti, G.A.; Diehl, A.M.; Chatterjee, S. Micro-RNA 21 inhibition of SMAD7 enhances fibrogenesis via leptin-mediated NADPH oxidase in experimental and human nonalcoholic steatohepatitis. Am. J. Physiol. Liver Physiol. 2015, 308, G298–G312. [Google Scholar] [CrossRef]
- Chen, M.; Liu, Y.; Varley, P.; Chang, Y.; He, X.-X.; Huang, H.; Tang, D.; Lotze, M.T.; Lin, J.; Tsung, A. High-mobility group box 1 promotes hepatocellular carcinoma progression through miR-21–mediated matrix metalloproteinase activity. Cancer Res. 2015, 75, 1645–1656. [Google Scholar] [CrossRef]
- White, R.M. Genomic approaches to zebrafish cancer. Results Probl. Cell Differ. 2016, 916, 125–145. [Google Scholar]
- Langenau, D.M. (Ed.) Cancer and Zebrafish: Mechanisms, Techniques, and Models; Springer: Cham, Switzerland, 2016; Volume 916, p. 4980. [Google Scholar]
- Her, G.M.; Chiang, C.C.; Chen, W.Y.; Wu, J.L. In vivo studies of liver-type fatty acid binding protein (L-FABP) gene expres-sion in liver of transgenic zebrafish (danio rerio). FEBS Lett. 2003, 538, 125–133. [Google Scholar] [CrossRef]
- TargetScan Home Page. Available online: http://www.targetscan.org (accessed on 23 February 2021).
- miRBase Home Page. Available online: http://www.mirbase.org (accessed on 23 February 2021).
- Lai, C.-Y.; Lin, C.-Y.; Hsu, C.-C.; Yeh, K.-Y.; Her, G.M. Liver-directed microRNA-7a depletion induces nonalcoholic fatty liver disease by stabilizing YY1-mediated lipogenic pathways in zebrafish. Biochim. Biophys. Acta Mol. Cell Biol. Lipids 2018, 1863, 844–856. [Google Scholar] [CrossRef]
- Her, G.M.; Pai, W.Y.; Lai, C.Y.; Hsieh, Y.W.; Pang, H.W. Ubiquitous transcription factor YY1 promotes zebrafish liver steato-sis and lipotoxicity by inhibiting CHOP-10 expression. Biochim. Biophys. Acta 2013, 1831, 1037–1051. [Google Scholar] [CrossRef]
- Zou, Y.; Li, J.; Lu, C.; Wang, J.; Ge, J.; Huang, Y.; Zhang, L.; Wang, Y. High-fat emulsion-induced rat model of nonalcoholic steatohepatitis. Life Sci. 2006, 79, 1100–1107. [Google Scholar] [CrossRef] [PubMed]
- Mazzini, G.S.; Khoraki, J.; Browning, M.G.; Campos, G.M. Concurrent miR-21 suppression and FXR activation as a mecha-nism of improvement in nonalcoholic fatty liver disease. Cell Death Dis. 2018, 9, 354. [Google Scholar] [CrossRef]
- Eritja, N.; Arjó, G.; Santacana, M.; Gatius, S.; Ramírez-Núñez, O.; Arcal, L.; Serrano, J.C.; Pamplona, R.; Dolcet, X.; Piñol, C.; et al. Oral intake of genetically engineered high-carotenoid corn ameliorates hepatomegaly and hepatic steatosis in PTEN haploinsufficient mice. Biochim. Biophys. Acta Mol. Basis Dis. 2016, 1862, 526–535. [Google Scholar] [CrossRef] [PubMed]
- Becker, P.P.; Rau, M.; Schmitt, J.; Malsch, C.; Hammer, C.; Bantel, H.; Müllhaupt, B.; Geier, A. Performance of serum microRNAs -122, -192 and -21 as biomarkers in patients with non-alcoholic steatohepatitis. PLoS ONE 2015, 10, e0142661. [Google Scholar] [CrossRef] [PubMed]
- Zheng, L.; Chen, X.; Guo, J.; Sun, H.; Liu, L.; Shih, D.Q.; Zhang, X. Differential expression of PTEN in hepatic tissue and he-patic stellate cells during rat liver fibrosis and its reversal. Int. J. Mol. Med. 2012, 30, 1424–1430. [Google Scholar] [CrossRef][Green Version]
- He, Y.; Hwang, S.; Cai, Y.; Kim, S.J.; Xu, M.; Yang, D.; Guillot, A.; Feng, D.; Seo, W.; Hou, X.; et al. MicroRNA-223 amelio-rates nonalcoholic steatohepatitis and cancer by targeting multiple inflammatory and oncogenic genes in hepatocytes. Hepatology 2019, 70, 1150–1167. [Google Scholar] [CrossRef] [PubMed]
- Takaki, Y.; Saito, Y.; Takasugi, A.; Toshimitsu, K.; Yamada, S.; Muramatsu, T.; Kimura, M.; Sugiyama, K.; Suzuki, H.; Arai, E.; et al. Silencing of microRNA-122 is an early event during hepatocarcinogenesis from non-alcoholic steatohepatitis. Cancer Sci. 2014, 105, 1254–1260. [Google Scholar] [CrossRef] [PubMed]
- Pineau, P.; Volinia, S.; McJunkin, K.; Marchio, A.; Battiston, C.; Terris, B.; Mazzaferro, V.; Lowe, S.W.; Croce, C.M.; Dejean, A. MiR-221 overexpression contributes to liver tumorigenesis. Proc. Natl. Acad. Sci. USA 2009, 107, 264–269. [Google Scholar] [CrossRef]
- Matsuda, S.; Kobayashi, M.; Kitagishi, Y. Roles for PI3K/AKT/PTEN pathway in cell signaling of nonalcoholic fatty liver disease. ISRN Endocrinol. 2013, 2013, 1–7. [Google Scholar] [CrossRef] [PubMed]
- Junk, D.J.; Bryson, B.L.; Smigiel, J.M.; Parameswaran, N.; Bartel, C.A.; Jackson, M.W. Oncostatin M promotes cancer cell plasticity through cooperative STAT3-SMAD3 signaling. Oncogene 2017, 36, 4001–4013. [Google Scholar] [CrossRef] [PubMed]
- Wagenaar, T.R.; Zabludoff, S.; Ahn, S.-M.; Allerson, C.; Arlt, H.; Baffa, R.; Cao, H.; Davis, S.; Garcia-Echeverria, C.; Gaur, R.; et al. Anti–miR-21 suppresses hepatocellular carcinoma growth via broad transcriptional network deregulation. Mol. Cancer Res. 2015, 13, 1009–1021. [Google Scholar] [CrossRef] [PubMed]
- Wu, K.; Li, L.; Li, S. Circulating microRNA-21 as a biomarker for the detection of various carcinomas: An updated meta-analysis based on 36 studies. Tumor Biol. 2014, 36, 1973–1981. [Google Scholar] [CrossRef]
- Peng, Q.; Zhang, X.; Min, M.; Zou, L.; Shen, P.; Zhu, Y. The clinical role of microRNA-21 as a promising biomarker in the diagnosis and prognosis of colorectal cancer: A systematic review and meta-analysis. Oncotarget 2017, 8, 44893–44909. [Google Scholar] [CrossRef] [PubMed]
- Cheng, C.J.; Bahal, R.; Babar, I.A.; Pincus, Z.; Barrera, F.N.; Liu, C.; Svoronos, A.A.; Braddock, D.T.; Glazer, P.M.; Engelman, D.M.; et al. MicroRNA silencing for cancer therapy targeted to the tumour microenvironment. Nat. Cell Biol. 2015, 518, 107–110. [Google Scholar] [CrossRef] [PubMed]
- Cerro-Herreros, E.; Sabater-Arcis, M.; Fernandez-Costa, J.M.; Moreno, N.; Perez-Alonso, M.; Llamusi, B.; Artero, R. MiR-23b and miR-218 silencing increase Muscleblind-like expression and alleviate myotonic dystrophy phenotypes in mammalian models. Nat. Commun. 2018, 9, 1–13. [Google Scholar] [CrossRef]





















| DEN | DOX | Total Fish | % of Fish with Fatty Liver | % of Fish with HCC | % of Fish with IHCC | % of Fish with Fibrosis | ||
|---|---|---|---|---|---|---|---|---|
| LmiR21 | + | + | 40 | 27.50 (11/40) | 22.50 (9/40) | 10.00 (4/40) | 0 | |
| 3 mpi | LmiR21 | + | − | 40 | 0 | 0 | 0 | 0 |
| WT | + | + | 30 | 0 | 0 | 0 | 0 | |
| LmiR21 | + | + | 30 | 63.33 (19/30) | 73.33 (22/30) | 43.33 (13/30) | 46.67 (14/30) | |
| 9 mpi | LmiR21 | + | − | 30 | 6.67 (2/30) | 10.00 (3/30) | 0 | 0 |
| WT | + | + | 30 | 3.33 (1/30) | 13.33 (4/30) | 0 | 0 |
Publisher’s Note: MDPI stays neutral with regard to jurisdictional claims in published maps and institutional affiliations. |
© 2021 by the authors. Licensee MDPI, Basel, Switzerland. This article is an open access article distributed under the terms and conditions of the Creative Commons Attribution (CC BY) license (http://creativecommons.org/licenses/by/4.0/).
Share and Cite
Lai, C.-Y.; Yeh, K.-Y.; Lin, C.-Y.; Hsieh, Y.-W.; Lai, H.-H.; Chen, J.-R.; Hsu, C.-C.; Her, G.M. RETRACTED: MicroRNA-21 Plays Multiple Oncometabolic Roles in the Process of NAFLD-Related Hepatocellular Carcinoma via PI3K/AKT, TGF-β, and STAT3 Signaling. Cancers 2021, 13, 940. https://doi.org/10.3390/cancers13050940
Lai C-Y, Yeh K-Y, Lin C-Y, Hsieh Y-W, Lai H-H, Chen J-R, Hsu C-C, Her GM. RETRACTED: MicroRNA-21 Plays Multiple Oncometabolic Roles in the Process of NAFLD-Related Hepatocellular Carcinoma via PI3K/AKT, TGF-β, and STAT3 Signaling. Cancers. 2021; 13(5):940. https://doi.org/10.3390/cancers13050940
Chicago/Turabian StyleLai, Chi-Yu, Kun-Yun Yeh, Chiu-Ya Lin, Yang-Wen Hsieh, Hsin-Hung Lai, Jim-Ray Chen, Chia-Chun Hsu, and Guor Mour Her. 2021. "RETRACTED: MicroRNA-21 Plays Multiple Oncometabolic Roles in the Process of NAFLD-Related Hepatocellular Carcinoma via PI3K/AKT, TGF-β, and STAT3 Signaling" Cancers 13, no. 5: 940. https://doi.org/10.3390/cancers13050940
APA StyleLai, C.-Y., Yeh, K.-Y., Lin, C.-Y., Hsieh, Y.-W., Lai, H.-H., Chen, J.-R., Hsu, C.-C., & Her, G. M. (2021). RETRACTED: MicroRNA-21 Plays Multiple Oncometabolic Roles in the Process of NAFLD-Related Hepatocellular Carcinoma via PI3K/AKT, TGF-β, and STAT3 Signaling. Cancers, 13(5), 940. https://doi.org/10.3390/cancers13050940

