Remote Skin Cancer Diagnosis: Adding Images to Electronic Referrals Is More Efficient Than Wait-Listing for a Nurse-Led Imaging Clinic
Abstract
:Simple Summary
Abstract
1. Introduction
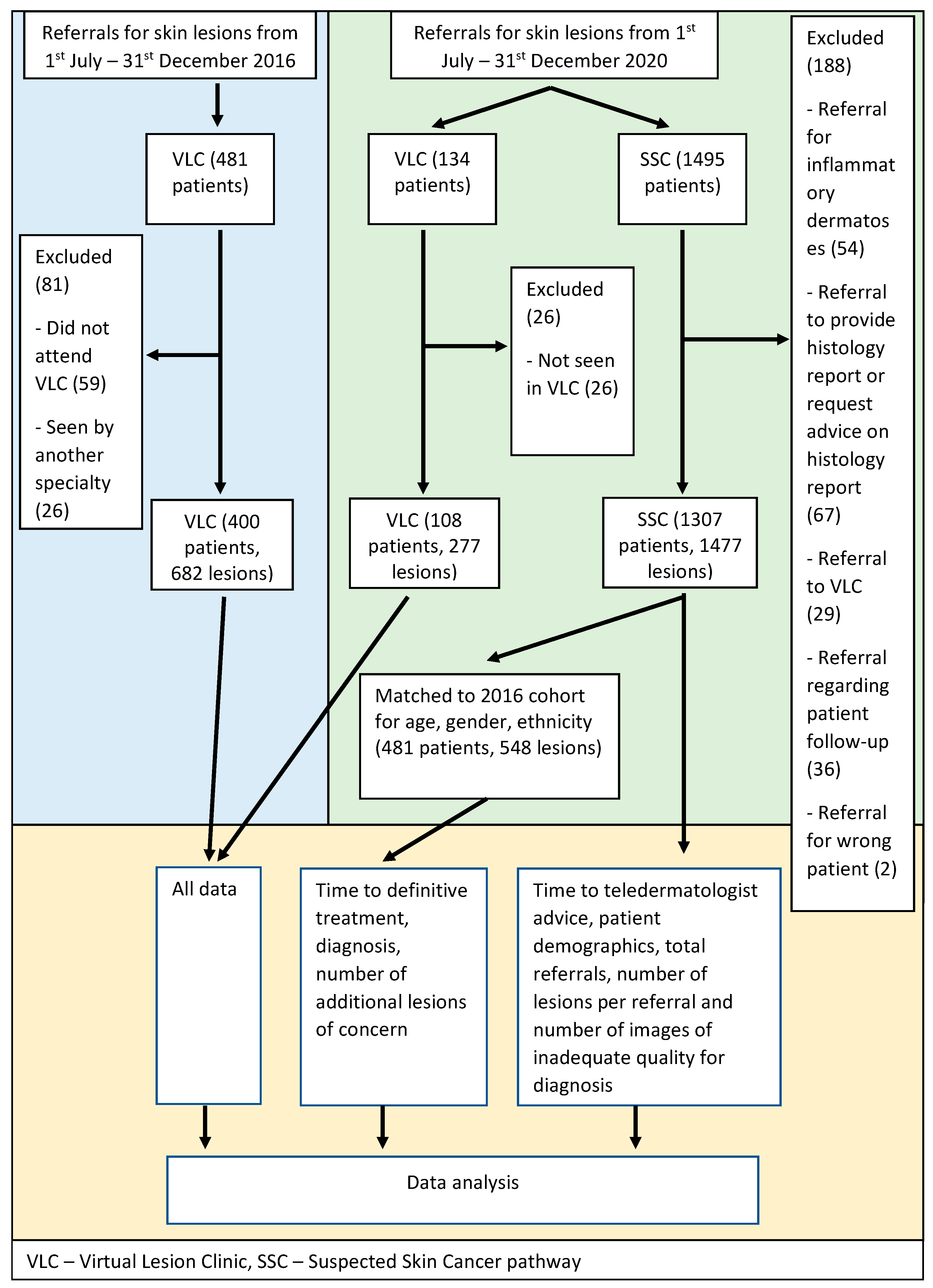
2. Materials and Methods
3. Results
4. Discussion
5. Conclusions
Supplementary Materials
Author Contributions
Funding
Institutional Review Board Statement
Informed Consent Statement
Data Availability Statement
Acknowledgments
Conflicts of Interest
Appendix A
| Specific Diagnoses | Includes: |
| Melanocytic naevus | Junctional naevus, dermal naevus, compound naevus, blue naevus, acral naevus, Myerson naevus, cockade naevus, other benign naevus |
| Atypical naevus | Atypical naevus, Spitz naevus, Reed naevus |
| Benign keratosis | Seborrhoeic keratosis, solar lentigo, lichen planus-like keratosis, porokeratosis, viral wart |
| Angioma | Angioma |
| Dermatofibroma | Dermatofibroma |
| Actinic keratosis | Actinic keratosis, actinic cheilitis |
| IEC | Intraepithelial carcinoma |
| SCC | Squamous cell carcinoma, keratoacanthoma, cutaneous horn |
| BCC | Nodular basal cell carcinoma, morphoeic basal cell carcinoma, pigmented basal cell carcinoma, recurrent basal cell carcinoma, superficial basal cell carcinoma |
| Melanoma | Superficial spreading melanoma, nodular melanoma, acral melanoma, lentigo maligna melanoma, melanoma-in-situ, lentigo maligna. |
| Other | All other lesions not covered in the above diagnoses |
| Benign–Malignant Classification | Includes: |
| Benign | Melanocytic naevus, atypical naevus, benign keratosis, angioma, dermatofibroma, benign lesions in the other category |
| Malignant | Melanoma, BCC, SCC |
| Pre-malignant | IEC, actinic keratosis |
| Uncertain | Lesions labelled uncertain or diagnosis not provided |
| Outcome Advice | Includes: |
| No action | No further lesion assessment or treatment required |
| Monitor | GP or VLC skin lesion monitoring |
| Topical | Cryotherapy, 5-fluorouracil, or imiquimod treatment |
| Surgical | Excision or biopsy |
| Review | Face-to-face review |
References
- Population Pyramids of the World from 1950 to 2100. Available online: https://www.populationpyramid.net/new-zealand/ (accessed on 1 October 2020).
- Selected Cancers 2015, 2016, 2017. Available online: https://www.health.govt.nz/publication/selected-cancers-2015-2016-2017 (accessed on 9 September 2021).
- Salmon, P.J.; Chan, W.C.; Griffin, J.; McKenzie, R.; Rademaker, M. Extremely high levels of melanoma in Tauranga, New Zealand: Possible causes and comparisons with Australia and the northern hemisphere. Australas. J. Dermatol. 2007, 48, 208–216. [Google Scholar] [CrossRef] [PubMed]
- Whiteman, D.C.; Green, A.C.; Olsen, C.M. The growing burden of invasive melanoma: Projections of incidence rates and numbers of new cases in six susceptible populations through 2031. J. Investig. Dermatol. 2016, 136, 1161–1171. [Google Scholar] [CrossRef] [PubMed] [Green Version]
- Sneyd, M.J.; Cox, B. Melanoma in Maori, Asian, and Pacific peoples in New Zealand. Cancer Epidemiol. Biomarkers Prev. 2009, 18, 1706–1713. [Google Scholar] [CrossRef] [PubMed] [Green Version]
- Elliott, B.M.; Douglass, B.R.; McConnell, D.; Johnson, B.; Harmston, C. Incidence, demographics and surgical outcomes of cutaneous squamous cell carcinoma diagnosed in Northland, New Zealand. N. Z. Med. J. 2018, 131, 61–68. [Google Scholar]
- Pondicherry, A.; Martin, R.; Meredith, I.; Rolfe, J.; Emanuel, P.; Elwood, M. The burden of non-melanoma skin cancers in Auckland, New Zealand. Australas. J. Dermatol. 2018, 59, 210–213. [Google Scholar] [CrossRef] [PubMed]
- Rowan, D.; Lamb, S.; Greig, D.; Keefe, M.; Chan, W.C.; Koo, W.; Agnew, K.; Giles, A.; Graves, B. Health Workforce New Zealand Dermatology Workforce Service. Ministry of Health NZ. Available online: https://www.health.govt.nz/system/files/documents/pages/dermatology-workforce-service-forecast-nov14.docx (accessed on 16 August 2021).
- Ministry of Health. Population of Waikato DHB. Available online: https://www.health.govt.nz/new-zealand-health-system/my-dhb/waikato-dhb/population-waikato-dhb (accessed on 28 September 2021).
- Elsner, P. Teledermatology in the times of COVID-19—A systematic review. J. Dtsch. Dermatol. Ges. 2020, 18, 841–845. [Google Scholar] [CrossRef] [PubMed]
- Tan, E.; Yung, A.; Jameson, M.; Oakley, A.; Rademaker, M. Successful triage of patients referred to a skin lesion clinic using teledermoscopy (IMAGE IT trial). Br. J. Dermatol. 2010, 162, 803–811. [Google Scholar] [CrossRef] [PubMed]
- Lim, D.; Oakley, A.; Rademaker, M. Better, sooner, more convenient: A successful teledermoscopy service. Australas. J. Dermatol. 2012, 53, 22–25. [Google Scholar] [CrossRef] [PubMed]
- Teoh, N.; Oakley, A. 9-year review of Waikato Teledermatoscopy Service (abstract). Proceedings of the Waikato Clinical Campus Biannual Research Seminar. N. Z. Med. J. 2019, 132, 112. [Google Scholar]
- Sunderland, M.; Teague, R.; Gale, K.; Rademaker, M.; Oakley, A.; Martin, R.C. E-referrals and teledermatoscopy grading for melanoma: A successful model of care. Australas. J. Dermatol. 2020, 61, 147–151. [Google Scholar] [CrossRef] [PubMed]
- Congalton, A.T.; Oakley, A.M.; Rademaker, M.; Bramley, D.; Martin, R.C.W. Successful melanoma triage by a virtual lesion clinic (teledermatoscopy). J. Eur. Acad. Dermatol. Venereol. 2015, 29, 2423–2428. [Google Scholar] [CrossRef] [PubMed]
- Oakley, A. Mobile teledermatology is here to stay. Br. J. Dermatol. 2015, 172, 856–857. [Google Scholar] [CrossRef] [PubMed]
- Rustad, A.M.; Lio, P.A. Pandemic pressure: Teledermatology and health care disparities. J. Patient Exp. 2021, 8, 2374373521996982. [Google Scholar] [CrossRef]
- Maddukuri, S.; Patel, J.; Lipoff, J.B. Teledermatology addressing disparities in health care access: A review. Curr. Dermatol. Rep. 2021, 1–8. [Google Scholar] [CrossRef] [PubMed]
- Bruce, A.; Mallow, J.; Theeke, L. The use of teledermoscopy in the accurate identification of cancerous skin lesions in the adult population: A systematic review. J. Telemed. Telecare 2018, 24, 75–83. [Google Scholar] [CrossRef]
- Piccolo, D.; Smolle, J.; Argenziano, G.; Wolf, I.H.; Braun, R.; Cerroni, L.; Ferrari, A.; Hofmann-Wellenhof, R.; Kenet, R.O.; Magrini, F.; et al. Teledermoscopy: Results of a multicentre study on 43 pigmented skin lesions. J. Telemed. Telecare 2000, 6, 132–137. [Google Scholar] [CrossRef] [PubMed]
- Carter, Z.A.; Goldman, S.; Anderson, K.; Li, X.; Hynan, L.S.; Chong, B.F.; Dominguez, A.R. Creation of an internal teledermatology store-and-forward system in an existing electronic health record: A pilot study in a safety-net public health and hospital system. JAMA Dermatol. 2017, 153, 644–650. [Google Scholar] [CrossRef]
- Naka, F.; Lu, J.; Porto, A.; Villagra, J.; Wu, Z.H.; Anderson, D. Impact of dermatology eConsults on access to care and skin cancer screening in underserved populations: A model for teledermatology services in community health centers. J. Am. Acad. Dermatol. 2018, 78, 293–302. [Google Scholar] [CrossRef] [PubMed]
- Urban Rural Profile Categories. Available online: https://www.otago.ac.nz/healthsciences/otago706060.pdf (accessed on 24 August 2021).
- Chuchu, N.; Dinnes, J.; Takwoingi, Y.; Matin, R.N.; Bayliss, S.E.; Davenport, C.; Moreau, J.F.; Bassett, O.; Godfrey, K.; O’Sullivan, C.; et al. Teledermatology for diagnosing skin cancer in adults. Cochrane Database Syst. Rev. 2018, 12, CD013193. [Google Scholar] [CrossRef]
- National Melanoma Tumour Standards Working Group. Standards of Service Provision for Melanoma Patients in New Zealand—Provisional. Available online: https://www.melnet.org.nz/uploads/standards-of-service-provision-melanoma-patients-jan14.pdf (accessed on 3 November 2021).
- Conic, R.Z.; Cabrera, C.I.; Khorana, A.A.; Gastman, B.R. Determination of the impact of melanoma surgical timing on survival using the National Cancer Database. J. Am. Acad. Dermatol. 2017, 78, 40–46. [Google Scholar] [CrossRef] [PubMed]
- Nelson, K.C.; Swetter, S.M.; Saboda, K.; Chen, S.C.; Curiel-Lewandrowski, C. Evaluation of the Number-Needed-to-Biopsy Metric for the Diagnosis of Cutaneous Melanoma. A Systematic Review and Meta-analysis. JAMA Dermatol. 2019, 155, 1167–1174. [Google Scholar] [CrossRef] [PubMed]
- Kutzner, H.; Jutzi, T.B.; Krahl, D.; Krieghoff-Henning, E.I.; Heppt, M.V.; Hekler, A.; Schmitt, M.; Maron, R.C.; Fröhling, S.; von Kalle, C.; et al. Overdiagnosis of melanoma—Causes, consequences and solutions. J. Dtsch. Dermatol. Ges. 2020, 18, 36–1243. [Google Scholar] [CrossRef] [PubMed]
- Nufer, K.L.; Raphael, A.P.; Soyer, H.P. Dermoscopy and overdiagnosis of melanoma in situ. JAMA Dermatol. 2018, 154, 398–399. [Google Scholar] [CrossRef]
- Elmore, J.G.; Barnhill, R.L.; Elder, D.E.; Longton, G.M.; Pepe, M.S.; Reisch, L.M.; Carney, P.A.; Titus, L.J.; Nelson, H.D.; Onega, T.; et al. Pathologists’ diagnosis of invasive melanoma and melanocytic proliferations: Observer accuracy and reproducibility study. BMJ 2017, 358, j3798. [Google Scholar] [CrossRef] [Green Version]
- Finnane, A.; Dallest, K.; Janda, M.; Soyer, H.P. Teledermatology for the diagnosis and management of skin cancer: A systematic review. JAMA Dermatol. 2017, 153, 319–327. [Google Scholar] [CrossRef] [PubMed] [Green Version]
- Stefanato, C.M. The “dysplastic nevus” conundrum: A look back, a peek forward. Dermatopathology 2018, 5, 53–57. [Google Scholar] [CrossRef] [PubMed]
- Age and Sex by Ethnic Group (Grouped Total Responses), for Census Usually Resident Population Counts 2006, 2013, and 2018 Censused (RC, TA, SA2, DHB). Available online: http://nzdotstat.stats.govt.nz/wbos/Index.aspx (accessed on 24 September 2021).
- Coustasse, A.; Sarkar, R.; Abodunde, B.; Metzger, B.J.; Slater, C.M. Use of teledermatology to improve dermatological access in rural areas. Telemed. e-Health 2019, 25, 1022–1032. [Google Scholar] [CrossRef] [PubMed]
- Garcia-Romero, M.T.; Prado, F.; Dominguez-Cherit, J.; Hojyo-Tomomka, M.T.; Arenas, R. Teledermatology via a social networking web site: A pilot study between a general hospital and a rural clinic. Telemed. e-Health 2011, 17, 652–655. [Google Scholar] [CrossRef]
- Greisman, L.; Nguyen, T.M.; Mann, R.E.; Baganizi, M.; Jacobson, M.; Paccione, G.A.; Friedman, A.J.; Lipoff, J.B. Feasibility and cost of a medical student proxy-based mobile teledermatology consult service with Kisoro, Uganda, and Lake Atitlán, Guatemala. Int. J. Dermatol. 2015, 54, 685–692. [Google Scholar] [CrossRef] [PubMed]
- Rat, C.; Hild, S.; Sérandour, J.R.; Gaultier, A.; Quereux, G.; Dreno, B.; Nguyen, J.M. Use of Smartphones for Early Detection of Melanoma: Systematic Review. J. Med. Internet Res. 2018, 20, e9392. [Google Scholar] [CrossRef] [PubMed]
- Janda, M.; Horsham, C.; Vagenas, D.; Loescher, L.J.; Gillespie, N.; Koh, U.; Curiel-Lewandrowski, C.; Hofmann-Wellenhof, R.; Halpern, A.; Whiteman, D.C.; et al. Accuracy of mobile digital teledermoscopy for skin self-examinations in adults at high risk of skin cancer: An open-label, randomised controlled trial. Lancet Digit. Health 2020, 2, e129–e137. [Google Scholar] [CrossRef] [Green Version]
- Bradford, P.T.; Freedman, D.M.; Goldstein, A.M.; Tucker, M.A. Increased risk of second primary cancers after a diagnosis of melanoma. Arch. Dermatol. 2010, 146, 265–272. [Google Scholar] [CrossRef] [PubMed]
- Bartos, V. Development of multiple-lesion basal cell carcinoma of the skin: A comprehensive review. Sisli Etfal Hastan. Tip Bul. 2019, 53, 323–328. [Google Scholar] [PubMed]
- Ciążyńska, M.; Kamińska-Winciorek, G.; Lange, D.; Lewandowski, B.; Reich, A.; Sławińska, M.; Pabianek, M.; Szczepaniak, K.; Hankiewicz, A.; Ułańska, M. The incidence and clinical analysis of non-melanoma skin cancer. Sci. Rep. 2021, 11, 4337. [Google Scholar] [CrossRef] [PubMed]



| Variable | Total SSC n = 1307 (%) | Matched SSC n = 481 (%) | 2020 VLC n = 108 (%) | p-Value | 2016 VLC n = 400 (%) | p-Value |
|---|---|---|---|---|---|---|
| Age: | ||||||
| Overall mean (SD) | 61 yr (19.2) | 55 yr (21.0) | 59 yr (16.1) | <0.001 | 55 yr (21.0) | <0.001 |
| 0–9 years | 25 (2) | 11 (2) | 1 (1) | 11 (3) | ||
| 10–19 years | 35 (3) | 23 (5) | 1 (1) | 19 (5) | ||
| 20–29 years | 55 (4) | 32 (7) | 3 (3) | 27 (7) | ||
| 30–39 years | 73 (6) | 45 (9) | 7 (6) | 33 (8) | ||
| 40–49 years | 116 (9) | 60 (12) | 13 (12) | 50 (13) | ||
| 50–59 years | 216 (17) | 73 (15) | 26 (24) | 57 (14) | ||
| 60–69 years | 306 (23) | 100 (21) | 30 (28) | 89 (22) | ||
| 70–79 years | 292 (22) | 86 (18) | 18 (17) | 78 (20) | ||
| 80–89 years | 163 (12) | 41 (9) | 7 (6) | 31 (8) | ||
| 90+ years | 38 (3) | 10 (2) | 2 (2) | 5 (1) | ||
| Sex: | ||||||
| Female | 738 (56) | 309 (64) | 64 (59) | 254 (64) | ||
| Male | 569 (44) | 172 (36) | 44 (41) | 146 (37) | ||
| 0.57 | 0.01 | |||||
| Ethnicity: | ||||||
| New Zealand European | 1096 (84) | 378 (78) | 80 (74) | 317 (79) | ||
| Maori | 73 (6) | 30 (6) | 12 (11) | 26 (7) | ||
| Pasifika | 12 (1) | 4 (1) | 1 (1) | 2 (1) | ||
| European, other | 82 (6) | 50 (10) | 11 (10) | 42 (11) | ||
| Asian | 22 (2) | 14 (3) | 2 (2) | 9 (2) | ||
| Other | 22 (2) | 5 (1) | 2 (2) | 4 (1) | ||
| 0.13 | 0.04 | |||||
| Patient Location: | ||||||
| Urban | 770 (59) | 290 (60) | 37 (35) | 211 (53) | ||
| Semi-rural | 481 (37) | 171 (36) | 64 (60) | 169 (42) | ||
| Rural | 55 (4) | 19 (4) | 6 (6) | 20 (5) | ||
| <0.01 | 0.10 | |||||
| Referrer location: | ||||||
| Urban | 798 (61) | 303 (63) | 35 (33) | 216 (54) | ||
| Semi-rural | 473 (36) | 171 (32) | 66 (62) | 175 (44) | ||
| Rural | 20 (2) | 8 (2) | 5 (5) | 9 (2) | ||
| <0.01 | 0.02 | |||||
| Reason for Poor Quality | Not Able to Diagnose | Able to Diagnose |
|---|---|---|
| No dermoscopic image | 26 (37) | 35 (30) |
| No macroscopic image | 4 (6) | 44 (38) |
| Image out of focus | 15 (21) | 23 (20) |
| Other poor quality | 22 (31) | 15 (13) |
| Dermoscopy imaging incomplete | 2 (3) | 3 (3) |
| No images | 10 (14) | 0 |
| Unable to open images | 2 (3) | 0 |
| Different patient’s images | 1 (1) | 0 |
| Variable | Total SSC n = 1307 | Matched SSC n = 481 | 2020 VLC n = 108 | p-Value | 2016 VLC n = 400 | p-Value |
|---|---|---|---|---|---|---|
| Median time from referral to dermatologist advice (SD, range) | 4.0 days (2.8, 0–19) | 5.0 days (2.6, 0–16) | 42.0 days (29.3, 16–184) | <0.001 | 50.0 days (43.0, 17–313) | <0.001 |
| Median time from referral to triage (SD, range) | N/A | N/A | 2.0 days (2.2, 1–15) | <0.001 | 3.0 days (2.3, 2–25) | <0.001 |
| Median wait time from referral to VLC clinic (SD, range) | N/A | N/A | 26.0 days (29.9, 0–173) | 43.0 days (40.0, 1–308) | ||
| Median time from advice to definitive treatment (SD, range) | N/A | 21.5 days (52.4, 0–236) n = 102 | 45.0 days (38.7, 4–142) n = 28 | 0.76 | 60.0 days (60.8, 2–365) n = 104 | <0.001 |
| Median time from referral triage to definitive treatment (SD, range) | N/A | 21.5 days (52.4, 0–236) | 94.0 days (48.1, 25–194) | <0.001 | 112.0 days (68.0, 30–378) | <0.001 |
| Variable | Matched SSC | ||||
|---|---|---|---|---|---|
| Dermatologist Diagnosis n = 528 (%) | GP Diagnosis n = 548 (%) | p-Value | Histological Diagnosis n = 113 (%) | p-Value | |
| Benign | 343 (65) | 237 (43) | 32 (28) | ||
| Pre-malignant | 52 (10) | 19 (4) | 5 (4) | ||
| Malignant | 116 (22) | 181 (33) | 76 (67) | ||
| Uncertain | 17 (3) | 111 (20) | N/A | ||
| <0.001 | <0.001 | ||||
| Benign:malignant | 3.0 | 1.3 | 0.4 | ||
| 2020 VLC | |||||
| Dermatologist Diagnosis n = 277 * (%) | GP diagnosis n = 172 (%) | p-Value | Histology Diagnosis n = 33 (%) | p-Value | |
| Benign | 177 (64) | 30 (17) | 11 (33) | ||
| Pre-malignant | 40 (14) | 11 (6) | 2 (6) | ||
| Malignant | 52 (19) | 18 (11) | 20 (61) | ||
| Uncertain | 8 (3) | 113 (38) | N/A | ||
| <0.001 | 0.09 | ||||
| Benign:malignant | 3.4 | 1.7 | 0.6 | ||
| 2016 VLC | |||||
| Dermatologist Diagnosis n = 680 * (%) | GP Diagnosis n = 603 (%) | p-Value | Histology Diagnosis n = 122 (%) | p-Value | |
| Benign | 460 (67) | 149 (25) | 21 (17) | ||
| Pre-malignant | 65 (10) | 16 (3) | 14 (11) | ||
| Malignant | 121 (18) | 183 (30) | 87 (71) | ||
| Uncertain | 34 (5) | 255 (42) | N/A | ||
| <0.001 | <0.001 | ||||
| Benign:malignant | 3.8 | 0.8 | 0.2 | ||
| Variable | Matched SSC n = 113 | 2020 VLC n = 33 | 2016 VLC n = 122 |
|---|---|---|---|
| Keratinocytic:melanocytic | 1.8 | 1.2 | 3.4 |
| Total number MIS | 22 | 6 | 14 |
| Total number melanoma | 6 | 3 | 6 |
| MIS:melanoma | 3.7 | 2.0 | 2.3 |
| Variable | Matched SSC n = 528 (%) | 2020 VLC n = 277 (%) | p-Value | 2016 VLC n = 682 (%) | p-Value |
|---|---|---|---|---|---|
| No further management | 298 (56) | 157 (57) | 471 (69) | ||
| Monitor | 38 (7) | 21 (8) | 18 (3) | ||
| Topical | 55 (10) | 37 (13) | 50 (7) | ||
| Surgical | 136 (26) | 43 (16) | 112 (16) | ||
| In-person review | 1 (0) | 19 (7) | 31 (5) | ||
| <0.001 | <0.001 | ||||
| GP-Dermatologist Concordance | |||||
| Variable | Matched SSC n = 528 (%) | 2020 VLC n = 172 (%) | p-Value | 2016 VLC n = 601 (%) | p-Value |
| Benign/malignant: | |||||
| Concordant | 305 (58) | 38 (22) | 194 (32) | ||
| Not concordant | 223 (42) | 134 (78) | 407 (68) | ||
| <0.001 | <0.001 | ||||
| Specific diagnosis: | |||||
| Completely concordant | 183 (35) | 37 (22) | 101 (17) | ||
| Partially concordant | 60 (11) | 16 (9) | 39 (7) | ||
| Not concordant | 285 (54) | 119 (69) | 461 (77) | ||
| <0.001 | <0.001 | ||||
| Dermatologist-Histology Concordance | |||||
| Variable | Matched SSC n = 114 (%) | 2020 VLC n= 32 * (%) | p-Value | 2016 VLC n = 112 (%) | p-Value |
| Benign/malignant: | |||||
| Concordant | 80 (70) | 20 (63) | 86 (71) | ||
| Not concordant | 34 (30) | 12 (38) | 36 (30) | ||
| 0.41 | 0.96 | ||||
| Specific diagnosis: | |||||
| Completely concordant | 60 (53) | 19 (59) | 70 (57) | ||
| Partially concordant | 15 (13) | 2 (6) | 0 (0) | ||
| Not concordant | 39 (34) | 11 (34) | 52 (43) | ||
| 0.54 | <0.001 | ||||
| GP-Histology Concordance | |||||
| Variable | Matched SSC n = 114 (%) | 2020 VLC n = 17 (%) | p-Value | 2016 VLC n = 98 (%) | p-Value |
| Benign/malignant: | |||||
| Concordant | 68 (60) | 2 (12) | 48 (49) | ||
| Not concordant | 46 (40) | 15 (88) | 50 (51) | ||
| <0.001 | <0.001 | ||||
| Specific diagnosis: | |||||
| Completely concordant | 46 (40) | 1 (6) | 40 (41) | ||
| Partially concordant | 9 (8) | 1 (6) | 5 (5) | ||
| Not concordant | 59 (52) | 15 (88) | 53 (54) | ||
| 0.02 | 0.71 | ||||
Publisher’s Note: MDPI stays neutral with regard to jurisdictional claims in published maps and institutional affiliations. |
© 2021 by the authors. Licensee MDPI, Basel, Switzerland. This article is an open access article distributed under the terms and conditions of the Creative Commons Attribution (CC BY) license (https://creativecommons.org/licenses/by/4.0/).
Share and Cite
Jones, L.; Jameson, M.; Oakley, A. Remote Skin Cancer Diagnosis: Adding Images to Electronic Referrals Is More Efficient Than Wait-Listing for a Nurse-Led Imaging Clinic. Cancers 2021, 13, 5828. https://doi.org/10.3390/cancers13225828
Jones L, Jameson M, Oakley A. Remote Skin Cancer Diagnosis: Adding Images to Electronic Referrals Is More Efficient Than Wait-Listing for a Nurse-Led Imaging Clinic. Cancers. 2021; 13(22):5828. https://doi.org/10.3390/cancers13225828
Chicago/Turabian StyleJones, Leah, Michael Jameson, and Amanda Oakley. 2021. "Remote Skin Cancer Diagnosis: Adding Images to Electronic Referrals Is More Efficient Than Wait-Listing for a Nurse-Led Imaging Clinic" Cancers 13, no. 22: 5828. https://doi.org/10.3390/cancers13225828
APA StyleJones, L., Jameson, M., & Oakley, A. (2021). Remote Skin Cancer Diagnosis: Adding Images to Electronic Referrals Is More Efficient Than Wait-Listing for a Nurse-Led Imaging Clinic. Cancers, 13(22), 5828. https://doi.org/10.3390/cancers13225828

