CALD1 Modulates Gliomas Progression via Facilitating Tumor Angiogenesis
Abstract
Simple Summary
Abstract
1. Introduction
2. Materials and Methods
2.1. Data Collection
2.2. Bioinformatic Analysis
2.3. Single Cell RNA-Sequencing
2.4. Cell Culture and Stable Cell Lines Selection
2.5. Patients and Tissue Samples
2.6. Histology and Immunofluorescence Analysis
2.7. Western Blot Analysis
2.8. Transwell Assay
2.9. Statistical Analysis
3. Results
3.1. CALD1 Promotes Gliomas Progression
3.2. The Association between CALD1 and Tumor Microenvironment
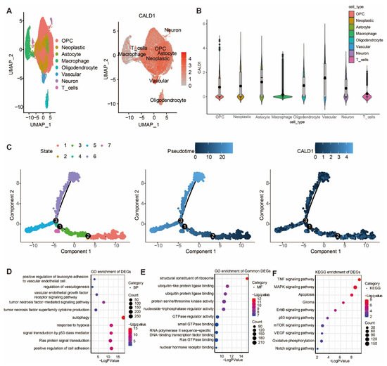
3.3. The Expression of CALD1 in Gliomas Was Further Investigated via Single Cell Sequencing Analysis
3.4. CALD1 Associates with Vessels Architecture Resulting Glioma Grades Progression
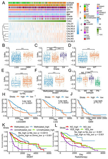
3.5. Expression Profile of Genes Encoding Calmodulin-Dependent Proteins
3.6. The Calmodulin Index Model
3.7. The GO/KEGG Enrichment Analysis and the GSEA Analysis Based on the CI Model
4. Discussion
5. Conclusions
Supplementary Materials
Author Contributions
Funding
Institutional Review Board Statement
Informed Consent Statement
Data Availability Statement
Acknowledgments
Conflicts of Interest
Ethical Approval and Ethical Standards
Abbreviations
| NSCLC | Non-small cell lung cancer |
| MF | Molecular function |
| BP | Biological process |
| GSVA | Gene set variation analysis |
| GSEA | Gene set enrichment analysis |
| CI | Calmodulin index |
| Non-codel | Non-codeletion |
| MGMT | O6-methylguanine-DNA methyltransferase |
References
- Stopschinski, B.E.; Beier, C.P.; Beier, D. Glioblastoma cancer stem cells—from concept to clinical application. Cancer Lett. 2013, 338, 32–40. [Google Scholar] [CrossRef] [PubMed]
- Touat, M.; Li, Y.Y.; Boynton, A.N.; Spurr, L.F.; Iorgulescu, J.B.; Bohrson, C.L.; Cortes-Ciriano, I.; Birzu, C.; Geduldig, J.E.; Pelton, K.; et al. Mechanisms and therapeutic implications of hypermutation in gliomas. Nature 2020, 580, 517–523. [Google Scholar] [CrossRef]
- Nie, S.; Kee, Y.; Bronner-Fraser, M. Caldesmon regulates actin dynamics to influence cranial neural crest migration in Xenopus. Mol. Biol. Cell 2011, 22, 3355–3365. [Google Scholar] [CrossRef]
- Hayashi, K.; Yano, H.; Hashida, T.; Takeuchi, R.; Takeda, O.; Asada, K.; Takahashi, E.; Kato, I.; Sobue, K. Genomic structure of the human caldesmon gene. Proc. Natl. Acad. Sci. USA 1992, 89, 12122–12126. [Google Scholar] [CrossRef] [PubMed]
- Paul, E.R.; Ngai, P.K.; Walsh, M.P.; Groschel-Stewart, U. Embryonic chicken gizzard: Expression of the smooth muscle regulatory proteins caldesmon and myosin light chain kinase. Cell Tissue Res. 1995, 279, 331–337. [Google Scholar] [CrossRef] [PubMed]
- Zheng, P.P.; Sieuwerts, A.M.; Luider, T.M.; van der Weiden, M.; Sillevis-Smitt, P.A.; Kros, J.M. Differential expression of splicing variants of the human caldesmon gene (CALD1) in glioma neovascularization versus normal brain microvasculature. Am. J. Pathol. 2004, 164, 2217–2228. [Google Scholar] [CrossRef]
- Yamakita, Y.; Yamashiro, S.; Matsumura, F. Characterization of mitotically phosphorylated caldesmon. J. Biol. Chem. 1992, 267, 12022–12029. [Google Scholar] [CrossRef]
- Zhang, L.; Liu, J.; Wang, X.; Li, Z.; Zhang, X.; Cao, P.; She, X.; Dai, Q.; Tang, J.; Liu, Z. Upregulation of cytoskeleton protein and extracellular matrix protein induced by stromal-derived nitric oxide promotes lung cancer invasion and metastasis. Curr. Mol. Med. 2014, 14, 762–771. [Google Scholar] [CrossRef] [PubMed]
- Szczepanowska, J. Involvement of Rac/Cdc42/PAK pathway in cytoskeletal rearrangements. Acta Biochim. Pol. 2009, 56, 225–234. [Google Scholar] [CrossRef]
- Zheng, P.P.; Hop, W.C.; Sillevis Smitt, P.A.; van den Bent, M.J.; Avezaat, C.J.; Luider, T.M.; Kros, J.M. Low-molecular weight caldesmon as a potential serum marker for glioma. Clin. Cancer Res. 2005, 11, 4388–4392. [Google Scholar] [CrossRef] [PubMed]
- Zheng, P.P.; Luider, T.M.; Pieters, R.; Avezaat, C.J.; van den Bent, M.J.; Sillevis Smitt, P.A.; Kros, J.M. Identification of tumor-related proteins by proteomic analysis of cerebrospinal fluid from patients with primary brain tumors. J. Neuropathol. Exp. Neurol. 2003, 62, 855–862. [Google Scholar] [CrossRef]
- Zhang, L.; Liu, F.; Weygant, N.; Zhang, J.; Hu, P.; Qin, Z.; Yang, J.; Cheng, Q.; Fan, F.; Zeng, Y.; et al. A novel integrated system using patient-derived glioma cerebral organoids and xenografts for disease modeling and drug screening. Cancer Lett. 2021, 500, 87–97. [Google Scholar] [CrossRef] [PubMed]
- Yu, G.; Wang, L.G.; Han, Y.; He, Q.Y. clusterProfiler: An R package for comparing biological themes among gene clusters. OMICS 2012, 16, 284–287. [Google Scholar] [CrossRef] [PubMed]
- Yoshihara, K.; Shahmoradgoli, M.; Martinez, E.; Vegesna, R.; Kim, H.; Torres-Garcia, W.; Trevino, V.; Shen, H.; Laird, P.W.; Levine, D.A.; et al. Inferring tumour purity and stromal and immune cell admixture from expression data. Nat. Commun. 2013, 4, 2612. [Google Scholar] [CrossRef] [PubMed]
- Newman, A.M.; Liu, C.L.; Green, M.R.; Gentles, A.J.; Feng, W.; Xu, Y.; Hoang, C.D.; Diehn, M.; Alizadeh, A.A. Robust enumeration of cell subsets from tissue expression profiles. Nat. Methods. 2015, 12, 453–457. [Google Scholar] [CrossRef] [PubMed]
- Charoentong, P.; Finotello, F.; Angelova, M.; Mayer, C.; Efremova, M.; Rieder, D.; Hackl, H.; Trajanoski, Z. Pan-cancer Immunogenomic Analyses Reveal Genotype-Immunophenotype Relationships and Predictors of Response to Checkpoint Blockade. Cell Rep. 2017, 18, 248–262. [Google Scholar] [CrossRef]
- Aran, D.; Hu, Z.; Butte, A.J. xCell: Digitally portraying the tissue cellular heterogeneity landscape. Genome Biol. 2017, 18, 220. [Google Scholar] [CrossRef]
- Wang, Z.; Su, G.; Dai, Z.; Meng, M.; Zhang, H.; Fan, F.; Liu, Z.; Zhang, L.; Weygant, N.; He, F.; et al. Circadian clock genes promote glioma progression by affecting tumour immune infiltration and tumour cell proliferation. Cell Prolif. 2021, 54, e12988. [Google Scholar] [CrossRef]
- Liu, M.; Yang, J.; Zhang, Y.; Zhou, Z.; Cui, X.; Zhang, L.; Fung, K.M.; Zheng, W.; Allard, F.D.; Yee, E.U.; et al. ZIP4 Promotes Pancreatic Cancer Progression by Repressing ZO-1 and Claudin-1 through a ZEB1-Dependent Transcriptional Mechanism. Clin. Cancer Res. 2018, 24, 3186–3196. [Google Scholar] [CrossRef]
- Yao, Y.B.; Xiao, C.F.; Lu, J.G.; Wang, C. Caldesmon: Biochemical and Clinical Implications in Cancer. Front Cell Dev. Biol. 2021, 9, 634759. [Google Scholar] [CrossRef] [PubMed]
- Mayanagi, T.; Sobue, K. Diversification of caldesmon-linked actin cytoskeleton in cell motility. Cell Adh Migr. 2011, 5, 150–159. [Google Scholar] [CrossRef] [PubMed]
- Kim, K.H.; Yeo, S.G.; Kim, W.K.; Kim, D.Y.; Yeo, H.Y.; Hong, J.P.; Chang, H.J.; Park, J.W.; Kim, S.Y.; Kim, B.C.; et al. Up-regulated expression of l-caldesmon associated with malignancy of colorectal cancer. BMC Cancer 2012, 12, 601. [Google Scholar] [CrossRef] [PubMed]
- Lee, M.S.; Lee, J.; Kim, J.H.; Kim, W.T.; Kim, W.J.; Ahn, H.; Park, J. Overexpression of caldesmon is associated with tumor progression in patients with primary non-muscle-invasive bladder cancer. Oncotarget 2015, 6, 40370–40384. [Google Scholar] [CrossRef] [PubMed]
- Chang, K.P.; Wang, C.L.; Kao, H.K.; Liang, Y.; Liu, S.C.; Huang, L.L.; Hseuh, C.; Hsieh, Y.J.; Chien, K.Y.; Chang, Y.S.; et al. Overexpression of caldesmon is associated with lymph node metastasis and poorer prognosis in patients with oral cavity squamous cell carcinoma. Cancer 2013, 119, 4003–4011. [Google Scholar] [CrossRef] [PubMed]
- Ekinci, Ö.; Öğüt, B.; Çelik, B.; Dursun, A. Compared With Elastin Stains, h-Caldesmon and Desmin Offer Superior Detection of Vessel Invasion in Gastric, Pancreatic, and Colorectal Adenocarcinomas. Int. J. Surg. Pathol. 2018, 26, 318–326. [Google Scholar] [CrossRef]
- Tirosh, I.; Izar, B.; Prakadan, S.M.; Wadsworth, M.H., 2nd; Treacy, D.; Trombetta, J.J.; Rotem, A.; Rodman, C.; Lian, C.; Murphy, G.; et al. Dissecting the multicellular ecosystem of metastatic melanoma by single-cell RNA-seq. Science 2016, 352, 189–196. [Google Scholar] [CrossRef] [PubMed]






| Genes | Hazard Ration | p Value | HR (95%CI) |
|---|---|---|---|
| CALM1 | 1.375 | 0.001817 | 1.375 (1.126–1.679) |
| CALM2 | 2.013 | 1.21 × 10−7 | 2.013 (1.553–2.608) |
| CALM3 | 0.599 | 1.44 × 10−6 | 0.599 (0.487–0.738) |
| CALML3 | 0.867 | 1.63 × 10−7 | 0.867 (0.822–0.915) |
| CALML4 | 1.888 | 1.70 × 10−14 | 1.888 (1.605–2.221) |
| CALML5 | 0.903 | 0.005257 | 0.903 (0.841–0.97) |
| CALML6 | 1.257 | 6.38 × 10−9 | 1.257 (1.163–1.357) |
| CALD1 | 2.401 | 4.87 × 10−37 | 2.401 (2.098–2.748) |
Publisher’s Note: MDPI stays neutral with regard to jurisdictional claims in published maps and institutional affiliations. |
© 2021 by the authors. Licensee MDPI, Basel, Switzerland. This article is an open access article distributed under the terms and conditions of the Creative Commons Attribution (CC BY) license (https://creativecommons.org/licenses/by/4.0/).
Share and Cite
Cheng, Q.; Tang, A.; Wang, Z.; Fang, N.; Zhang, Z.; Zhang, L.; Li, C.; Zeng, Y. CALD1 Modulates Gliomas Progression via Facilitating Tumor Angiogenesis. Cancers 2021, 13, 2705. https://doi.org/10.3390/cancers13112705
Cheng Q, Tang A, Wang Z, Fang N, Zhang Z, Zhang L, Li C, Zeng Y. CALD1 Modulates Gliomas Progression via Facilitating Tumor Angiogenesis. Cancers. 2021; 13(11):2705. https://doi.org/10.3390/cancers13112705
Chicago/Turabian StyleCheng, Quan, Anliu Tang, Zeyu Wang, Ning Fang, Zhuojing Zhang, Liyang Zhang, Chuntao Li, and Yu Zeng. 2021. "CALD1 Modulates Gliomas Progression via Facilitating Tumor Angiogenesis" Cancers 13, no. 11: 2705. https://doi.org/10.3390/cancers13112705
APA StyleCheng, Q., Tang, A., Wang, Z., Fang, N., Zhang, Z., Zhang, L., Li, C., & Zeng, Y. (2021). CALD1 Modulates Gliomas Progression via Facilitating Tumor Angiogenesis. Cancers, 13(11), 2705. https://doi.org/10.3390/cancers13112705

