Dynein Light Chain Protein Tctex1: A Novel Prognostic Marker and Molecular Mediator in Glioblastoma
Abstract
Simple Summary
Abstract
1. Introduction
2. Materials and Methods
2.1. Study Subjects
2.2. Tissue Microarrays (TMA): Construction, Immunohistochemistry and Scoring
2.3. Cell Lines and Stable Transfections
2.4. SDS-PAGE and Western Blot
2.5. MTT Assay
2.6. Soft-Agar Clonogenic Assay
2.7. Immunofluorescence Assay
2.8. Gelatin Zymography
2.9. Invasion Assay
2.10. Statistical Analysis
3. Results
3.1. Tctex1 in Glioblastoma (GBM) Patients
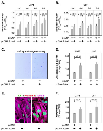
3.2. Tctex1 and GBM Proliferation
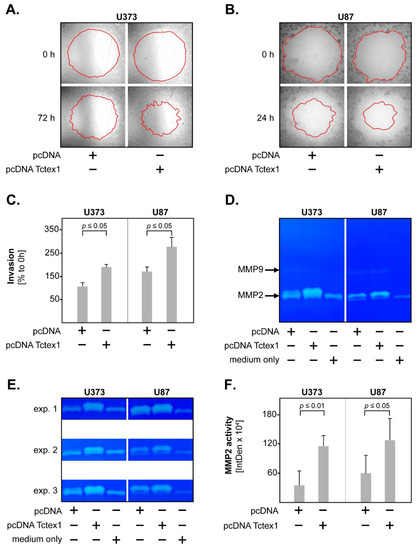
3.3. Tctex1 and GBM Invasion
4. Discussion
5. Conclusions
Supplementary Materials
Author Contributions
Funding
Institutional Review Board Statement
Informed Consent Statement
Data Availability Statement
Acknowledgments
Conflicts of Interest
References
- Ostrom, Q.T.; Bauchet, L.; Davis, F.G.; Deltour, I.; Fisher, J.L.; Langer, C.E.; Pekmezci, M.; Schwartzbaum, J.A.; Turner, M.C.; Walsh, K.M.; et al. The epidemiology of glioma in adults: A “state of the science” review. Neuro Oncol. 2014, 16, 896–913. [Google Scholar] [CrossRef]
- Tan, A.C.; Ashley, D.M.; López, G.Y.; Malinzak, M.; Friedman, H.S.; Khasraw, M. Management of glioblastoma: State of the art and future directions. CA Cancer J. Clin. 2020, 70, 299–312. [Google Scholar] [CrossRef]
- Stupp, R.; Hegi, E.M.; Mason, P.W.; van den Bent, M.J.; Taphoorn, M.J.; Janzer, R.C.; Ludwin, S.K.; Allgeier, A.; Fisher, B.; Belanger, K.; et al. National Cancer Institute of Canada Clinical Trials, Effects of radiotherapy with con-comitant and adjuvant temozolomide versus radiotherapy alone on survival in glioblastoma in a randomised phase III study: 5-year analysis of the EORTC-NCIC trial. Lancet Oncol. 2009, 10, 459–466. [Google Scholar] [PubMed]
- King, S.M.; Dillman, J.F., 3rd; Benashski, S.E.; Lye, R.J.; Patel-King, R.S.; Pfister, K.K. The mouse t-complex-encoded protein Tctex-1 is a light chain of brain cytoplasmic dynein. J. Biol. Chem. 1996, 271, 32281–32287. [Google Scholar] [CrossRef]
- Mok, Y.-K.; Lo, K.W.-H.; Zhang, M. Structure of Tctex-1 and Its Interaction with Cytoplasmic Dynein Intermediate Chain. J. Biol. Chem. 2001, 276, 14067–14074. [Google Scholar] [CrossRef]
- Merino-Gracia, J.; García-Mayoral, M.F.; Rapali, P.; Valero, R.A.; Bruix, M.; Rodríguez-Crespo, I. DYNLT (Tctex-1) forms a tripartite complex with dynein intermediate chain and RagA, hence linking this small GTPase to the dynein motor. FEBS J. 2015, 282, 3945–3958. [Google Scholar] [CrossRef] [PubMed]
- Reck-Peterson, S.L.; Redwine, W.B.; Vale, R.D.; Carter, A.P. The cytoplasmic dynein transport machinery and its many cargoes. Nat. Rev. Mol. Cell Biol. 2018, 19, 382–398. [Google Scholar] [CrossRef]
- Dwivedi, D.; Sharma, M. Multiple Roles, Multiple Adaptors: Dynein during Cell Cycle. Adv. Exp. Med. Biol. 2018, 1112, 13–30. [Google Scholar] [CrossRef]
- Li, A.; Saito, M.; Chuang, J.Z.; Tseng, Y.Y.; Dedesma, C.; Tomizawa, K.; Kaitsuka, T.; Sung, C.H. Ciliary transition zone ac-tivation of phosphorylated Tctex-1 controls ciliary resorption, S-phase entry and fate of neural progenitors. Nat. Cell Biol. 2011, 13, 402–411. [Google Scholar] [CrossRef]
- Tai, A.W.; Chuang, J.-Z.; Sung, C.-H. Localization of Tctex-1, a Cytoplasmic Dynein Light Chain, to the Golgi Apparatus and Evidence for Dynein Complex Heterogeneity. J. Biol. Chem. 1998, 273, 19639–19649. [Google Scholar] [CrossRef]
- Yeh, C.; Li, A.; Chuang, J.Z.; Saito, M.; Caceres, A.; Sung, C.H. IGF-1 activates a cilium-localized noncanonical Gbetagam-ma signaling pathway that regulates cell-cycle progression. Dev. Cell 2013, 26, 358–368. [Google Scholar] [CrossRef] [PubMed]
- Chuang, J.-Z.; Yeh, T.-Y.; Bollati, F.; Conde, C.; Canavosio, F.; Caceres, A.; Sung, C.-H. The Dynein Light Chain Tctex-1 Has a Dynein-Independent Role in Actin Remodeling during Neurite Outgrowth. Dev. Cell 2005, 9, 75–86. [Google Scholar] [CrossRef] [PubMed]
- Liu, C.; Chuang, J.-Z.; Sung, C.-H.; Mao, Y. A dynein independent role of Tctex-1 at the kinetochore. Cell Cycle 2015, 14, 1379–1388. [Google Scholar] [CrossRef] [PubMed]
- Takesono, A.; Cismowski, M.J.; Ribas, C.; Bernard, M.; Chung, P.; Hazard, S., 3rd; Duzic, E.; Lanier, S.M. Recep-tor-independent activators of heterotrimeric G-protein signaling pathways. J. Biol. Chem. 1999, 274, 33202–33205. [Google Scholar] [CrossRef]
- Sachdev, P.; Menon, S.; Kastner, D.B.; Chuang, J.Z.; Yeh, T.Y.; Conde, C.; Caceres, A.; Sung, C.H.; Sakmar, T.P. G protein beta gamma subunit interaction with the dynein light-chain component Tctex-1 regulates neurite outgrowth. EMBO J. 2007, 26, 2621–2632. [Google Scholar] [CrossRef] [PubMed]
- Meiri, D.; Marshall, C.B.; Mokady, D.; LaRose, J.; Mullin, M.; Gingras, A.-C.; Ikura, M.; Rottapel, R. Mechanistic insight into GPCR-mediated activation of the microtubule-associated RhoA exchange factor GEF-H. Nat. Commun. 2014, 5, 4857. [Google Scholar] [CrossRef] [PubMed]
- Schiffgens, S.; Wilkens, L.; Brandes, A.A.; Meier, T.; Franceschi, E.; Ermani, M.; Hartmann, C.; Sandalcioglu, I.E.; Dumitru, C.A. Sex-specific clinicopathological significance of novel (Frizzled-7) and established (MGMT, IDH1) biomarkers in glioblastoma. Oncotarget 2016, 7, 55169–55180. [Google Scholar] [CrossRef]
- Dumitru, C.A.; Gholaman, H.; Trellakis, S.; Bruderek, K.; Dominas, N.; Gu, X.; Bankfalvi, A.; Whiteside, T.L.; Lang, S.; Brandau, S. Tumor-derived macrophage migration inhibitory factor modulates the biology of head and neck cancer cells via neutrophil activation. Int. J. Cancer 2011, 129, 859–869. [Google Scholar] [CrossRef]
- Chambless, L.B.; Kistka, H.M.; Parker, S.L.; Hassam-Malani, L.; McGirt, M.J.; Thompson, R.C. The relative value of postop-erative versus preoperative Karnofsky Performance Scale scores as a predictor of survival after surgical resection of glio-blastoma multiforme. J. Neurooncol. 2015, 121, 359–364. [Google Scholar] [CrossRef]
- Filippini, G.; Falcone, C.; Boiardi, A.; Broggi, G.; Bruzzone, M.G.; Caldiroli, D.; Farina, R.; Farinotti, M.; Fariselli, L.; Finocchiaro, G.; et al. Prognostic factors for survival in 676 consecutive patients with newly diagnosed primary glioblastoma. Neuro Oncol. 2008, 10, 79–87. [Google Scholar] [CrossRef]
- Han, Q.; Liang, H.; Cheng, P.; Yang, H.; Zhao, P. Gross Total versus Subtotal Resection on Survival Outcomes in Elderly Patients With High-Grade Glioma: A Systematic Review and Meta-Analysis. Front. Oncol. 2020, 10, 151. [Google Scholar] [CrossRef]
- Siker, M.L.; Wang, M.; Porter, K.; Nelson, D.F.; Curran, W.J.; Michalski, J.M.; Souhami, L.; Chakravarti, A.; Yung, W.K.A.; DelRowe, J.; et al. Age as an independent prognostic factor in patients with glioblastoma: A radiation therapy oncology group and American College of Surgeons National Cancer Data Base comparison. J. Neuro Oncol. 2011, 104, 351–356. [Google Scholar] [CrossRef] [PubMed]
- Chang, L.; Zhao, D.; Liu, H.B.; Wang, Q.S.; Zhang, P.; Li, C.L.; Du, W.Z.; Wang, H.J.; Liu, X.; Zhang, Z.R.; et al. Activa-tion of sonic hedgehog signaling enhances cell migration and invasion by induction of matrix metalloproteinase-2 and -9 via the phosphoinositide-3 kinase/AKT signaling pathway in glioblastoma. Mol. Med. Rep. 2015, 12, 6702–6710. [Google Scholar] [CrossRef] [PubMed]
- Chao, R.; Chow, J.M.; Hsieh, Y.H.; Chen, C.K.; Lee, W.J.; Hsieh, F.K.; Yu, N.Y.; Chou, M.C.; Cheng, C.W.; Yang, S.F.; et al. Tricetin suppresses the migration/invasion of human glioblastoma multiforme cells by inhibiting matrix metallo-proteinase-2 through modulation of the expression and transcriptional activity of specificity protein 1. Expert Opin. Ther. Targets 2015, 19, 1293–1306. [Google Scholar] [CrossRef]
- Jang, H.S.; Lal, S.; Greenwood, J.A. Calpain 2 is required for glioblastoma cell invasion: Regulation of matrix metallopro-teinase 2. Neurochem. Res. 2010, 35, 1796–1804. [Google Scholar] [CrossRef]
- Lakka, S.S.; Gondi, C.S.; Yanamandra, N.; Dinh, D.H.; Olivero, W.C.; Gujrati, M.; Rao, J.S. Synergistic down-regulation of urokinase plasminogen activator receptor and matrix metalloproteinase-9 in SNB19 glioblastoma cells efficiently inhibits glioma cell invasion, angiogenesis, and tumor growth. Cancer Res. 2003, 63, 2454–2461. [Google Scholar] [PubMed]
- Fang, Y.-D.; Xu, X.; Dang, Y.-M.; Zhang, Y.-M.; Zhang, J.-P.; Hu, J.-Y.; Zhang, Q.; Dai, X.; Teng, M.; Zhang, D.-X.; et al. MAP4 Mechanism that Stabilizes Mitochondrial Permeability Transition in Hypoxia: Microtubule Enhancement and DYNLT1 Interaction with VDAC1. PLoS ONE 2011, 6, e28052. [Google Scholar] [CrossRef]
- Huo, Y.; Zheng, Z.; Chen, Y.; Wang, Q.; Zhang, Z.; Deng, H. Downregulation of vimentin expression increased drug resistance in ovarian cancer cells. Oncotarget 2016, 7, 45876–45888. [Google Scholar] [CrossRef] [PubMed]
- Wei, S.; Peng, L.; Yang, J.; Sang, H.; Jin, D.; Li, X.; Chen, M.; Zhang, W.; Dang, Y.; Zhang, G. Exosomal transfer of miR-15b-3p enhances tumorigenesis and malignant transformation through the DYNLT1/Caspase-3/Caspase-9 signaling pathway in gastric cancer. J. Exp. Clin. Cancer Res. 2020, 39, 32. [Google Scholar] [CrossRef]
- Schnaeker, E.M.; Ossig, R.; Ludwig, T.; Dreier, R.; Oberleithner, H.; Wilhelmi, M.; Schneider, S.W. Microtubule-dependent matrix metalloproteinase-2/matrix metalloproteinase-9 exocytosis: Prerequisite in human melanoma cell invasion. Cancer Res. 2004, 64, 8924–8931. [Google Scholar] [CrossRef]
- Sbai, O.; Ferhat, L.; Bernard, A.; Gueye, Y.; Ould-Yahoui, A.; Thiolloy, S.; Charrat, E.; Charton, G.; Tremblay, E.; Risso, J.-J.; et al. Vesicular trafficking and secretion of matrix metalloproteinases-2, -9 and tissue inhibitor of metalloproteinases-1 in neuronal cells. Mol. Cell. Neurosci. 2008, 39, 549–568. [Google Scholar] [CrossRef]
- Nagler, M.; Palkowitsch, L.; Rading, S.; Moepps, B.; Karsak, M. Cannabinoid receptor 2 expression modulates Gbeta(1)gamma(2) protein interaction with the activator of G protein signalling 2/dynein light chain protein Tctex-1. Biochem. Pharm. 2016, 99, 60–72. [Google Scholar] [CrossRef]
- Likar, R.; Koestenberger, M.; Stultschnig, M.; Nahler, G. Concomitant Treatment of Malignant Brain Tumours With CBD–A Case Series and Review of the Literature. Anticancer Res. 2019, 39, 5797–5801. [Google Scholar] [CrossRef]
- Dumitru, C.A.; Sandalcioglu, I.E.; Karsak, M. Cannabinoids in Glioblastoma Therapy: New Applications for Old Drugs. Front. Mol. Neurosci. 2018, 11, 159. [Google Scholar] [CrossRef]






| All Patients | Number | Percentage |
|---|---|---|
| 202 | 100 | |
| Sex | ||
| female | 82 | 40.6 |
| male | 120 | 59.4 |
| Karnofsky Performance Scale (KPS) | ||
| 10 | 1 | 0.5 |
| 20 | 1 | 0.5 |
| 30 | 1 | 0.5 |
| 40 | 9 | 4.5 |
| 50 | 29 | 14.4 |
| 60 | 44 | 21.8 |
| 70 | 40 | 19.8 |
| 80 | 39 | 19.3 |
| 90 | 30 | 14.9 |
| 100 | 1 | 0.5 |
| n.d. | 7 | 3.5 |
| Therapy | ||
| surgery | 20 | 9.9 |
| surgery + RTX | 27 | 13.4 |
| surgery + CTX | 5 | 2.5 |
| surgery + RCTX | 140 | 69.3 |
| n.d. | 10 | 5.0 |
| Surgical resection | ||
| total | 79 | 39.1 |
| subtotal | 110 | 54.5 |
| n.d. | 13 | 6.4 |
| MGMT methylation | ||
| unmethylated | 92 | 45.5 |
| methylated | 96 | 47.5 |
| n.d. | 14 | 6.9 |
| IDH mutation status | ||
| wild-type | 182 | 90.1 |
| mutated | 9 | 4.5 |
| n.d. | 11 | 5.4 |
Publisher’s Note: MDPI stays neutral with regard to jurisdictional claims in published maps and institutional affiliations. |
© 2021 by the authors. Licensee MDPI, Basel, Switzerland. This article is an open access article distributed under the terms and conditions of the Creative Commons Attribution (CC BY) license (https://creativecommons.org/licenses/by/4.0/).
Share and Cite
Dumitru, C.A.; Brouwer, E.; Stelzer, T.; Nocerino, S.; Rading, S.; Wilkens, L.; Sandalcioglu, I.E.; Karsak, M. Dynein Light Chain Protein Tctex1: A Novel Prognostic Marker and Molecular Mediator in Glioblastoma. Cancers 2021, 13, 2624. https://doi.org/10.3390/cancers13112624
Dumitru CA, Brouwer E, Stelzer T, Nocerino S, Rading S, Wilkens L, Sandalcioglu IE, Karsak M. Dynein Light Chain Protein Tctex1: A Novel Prognostic Marker and Molecular Mediator in Glioblastoma. Cancers. 2021; 13(11):2624. https://doi.org/10.3390/cancers13112624
Chicago/Turabian StyleDumitru, Claudia Alexandra, Eileen Brouwer, Tamina Stelzer, Salvatore Nocerino, Sebastian Rading, Ludwig Wilkens, Ibrahim Erol Sandalcioglu, and Meliha Karsak. 2021. "Dynein Light Chain Protein Tctex1: A Novel Prognostic Marker and Molecular Mediator in Glioblastoma" Cancers 13, no. 11: 2624. https://doi.org/10.3390/cancers13112624
APA StyleDumitru, C. A., Brouwer, E., Stelzer, T., Nocerino, S., Rading, S., Wilkens, L., Sandalcioglu, I. E., & Karsak, M. (2021). Dynein Light Chain Protein Tctex1: A Novel Prognostic Marker and Molecular Mediator in Glioblastoma. Cancers, 13(11), 2624. https://doi.org/10.3390/cancers13112624

