SPON2 Is Upregulated through Notch Signaling Pathway and Promotes Tumor Progression in Gastric Cancer
Abstract
1. Introduction
2. Results
2.1. SPON2 Is Upregulated in Patients with Gastric Cancer and Influences Cancer Progression
2.2. SPON2 Knockdown Decreases Proliferation and Motility Abilities of Gastric Cancer Cells
2.3. SPON2 Overexpression Increases Proliferation and Motility Abilities of Gastric Cancer Cells
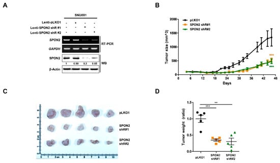
2.4. In Vivo Effect of SPON2 Inhibition on Gastric Cancer in Xenograft Mouse Model
2.5. SPON2 Expression Is Regulated by Notch Signaling Pathway
2.6. Induced SPON2 via Notch Signaling Pathway Promotes Cell Proliferation, Migration, and Invasion in Gastric Cancer Cells
2.7. Inactivation of Notch Signaling by γ-Secretase Inhibitor Decreases SPON2 Expression Levels in Gastric Cancer Cells
3. Discussion
4. Materials and Methods
4.1. Human Gastric Cancer TMA and Immunohistochemistry
4.2. Cell Culture and Chemicals Used
4.3. siRNA Transfection and Plasmid Construction
4.4. RNA Isolation and RT-PCR
4.5. Western Blot Analysis
4.6. Cell Proliferation Assay
4.7. Trans-well Migration and Invasion Assays
4.8. In Vivo Growth Study
4.9. Luciferase Reporter Assay
4.10. ChIP Assay
4.11. Gene Expression Profile Data and Kaplan-Meier Analysis
4.12. Statistical Analysis
5. Conclusions
Supplementary Materials
Author Contributions
Funding
Conflicts of Interest
References
- Bray, F.; Ferlay, J.; Soerjomataram, I.; Siegel, R.L.; Torre, L.A.; Jemal, A. Global cancer statistics 2018: Globocan estimates of incidence and mortality worldwide for 36 cancers in 185 countries. CA Cancer J. Clin. 2018, 68, 394–424. [Google Scholar] [CrossRef] [PubMed]
- Allemani, C.; Matsuda, T.; Di Carlo, V.; Harewood, R.; Matz, M.; Niksic, M.; Bonaventure, A.; Valkov, M.; Johnson, C.J.; Esteve, J.; et al. Global surveillance of trends in cancer survival 2000-14 (concord-3): Analysis of individual records for 37 513 025 patients diagnosed with one of 18 cancers from 322 population-based registries in 71 countries. Lancet 2018, 391, 1023–1075. [Google Scholar] [CrossRef]
- Rahman, R.; Asombang, A.W.; Ibdah, J.A. Characteristics of gastric cancer in asia. World J. Gastroenterol. 2014, 20, 4483–4490. [Google Scholar] [CrossRef] [PubMed]
- Catalano, V.; Labianca, R.; Beretta, G.D.; Gatta, G.; de Braud, F.; Van Cutsem, E. Gastric cancer. Crit. Rev. Oncol. Hematol. 2009, 71, 127–164. [Google Scholar] [CrossRef]
- Aoyama, T.; Yoshikawa, T. Adjuvant therapy for locally advanced gastric cancer. Surg. Today 2017, 47, 1295–1302. [Google Scholar] [CrossRef]
- Kanat, O.; O’Neil, B.; Shahda, S. Targeted therapy for advanced gastric cancer: A review of current status and future prospects. World J. Gastrointest. Oncol. 2015, 7, 401–410. [Google Scholar] [CrossRef][Green Version]
- Kanda, M.; Kodera, Y.; Sakamoto, J. Updated evidence on adjuvant treatments for gastric cancer. Expert Rev. Gastroenterol. Hepatol. 2015, 9, 1549–1560. [Google Scholar] [CrossRef]
- Yoo, C.; Park, Y.S. Companion diagnostics for the targeted therapy of gastric cancer. World J. Gastroenterol. 2015, 21, 10948–10955. [Google Scholar] [CrossRef]
- Peng, L.; Yu, K.; Li, Y.; Xiao, W. Gastric metastasis of recurrent hepatocellular carcinoma: A case report and literature review. J. Cancer Res. Ther. 2018, 14, S1230–S1232. [Google Scholar]
- Zhou, Y.; Zhang, G.J.; Wang, J.; Zheng, K.Y.; Fu, W. Current status of lymph node micrometastasis in gastric cancer. Oncotarget 2017, 8, 51963–51969. [Google Scholar] [CrossRef]
- Jin, X.; Zhu, Z.; Shi, Y. Metastasis mechanism and gene/protein expression in gastric cancer with distant organs metastasis. Bull. Cancer 2014. [Google Scholar] [CrossRef] [PubMed]
- Li, Y.; Cao, C.; Jia, W.; Yu, L.; Mo, M.; Wang, Q.; Huang, Y.; Lim, J.M.; Ishihara, M.; Wells, L.; et al. Structure of the f-spondin domain of mindin, an integrin ligand and pattern recognition molecule. EMBO J. 2009, 28, 286–297. [Google Scholar] [CrossRef] [PubMed]
- Parry, R.; Schneider, D.; Hudson, D.; Parkes, D.; Xuan, J.A.; Newton, A.; Toy, P.; Lin, R.; Harkins, R.; Alicke, B.; et al. Identification of a novel prostate tumor target, mindin/rg-1, for antibody-based radiotherapy of prostate cancer. Cancer Res. 2005, 65, 8397–8405. [Google Scholar] [CrossRef] [PubMed]
- Qian, X.; Li, C.; Pang, B.; Xue, M.; Wang, J.; Zhou, J. Spondin-2 (spon2), a more prostate-cancer-specific diagnostic biomarker. PLoS ONE 2012, 7, e37225. [Google Scholar] [CrossRef] [PubMed]
- Ni, H.; Ni, T.; Feng, J.; Bian, T.; Liu, Y.; Zhang, J. Spondin-2 is a novel diagnostic biomarker for laryngeal squamous cell carcinoma. Pathol. Res. Pract. 2019, 215, 286–291. [Google Scholar] [CrossRef] [PubMed]
- Feng, Y.; Hu, Y.; Mao, Q.; Guo, Y.; Liu, Y.; Xue, W.; Cheng, S. Upregulation of spondin-2 protein expression correlates with poor prognosis in hepatocellular carcinoma. J. Int. Med. Res. 2019, 47, 569–579. [Google Scholar] [CrossRef]
- Zhang, Q.; Wang, X.Q.; Wang, J.; Cui, S.J.; Lou, X.M.; Yan, B.; Qiao, J.; Jiang, Y.H.; Zhang, L.J.; Yang, P.Y.; et al. Upregulation of spondin-2 predicts poor survival of colorectal carcinoma patients. Oncotarget 2015, 6, 15095–15110. [Google Scholar] [CrossRef]
- Jin, C.; Lin, J.R.; Ma, L.; Song, Y.; Shi, Y.X.; Jiang, P.; Dong, Y.; Li, X.S. Elevated spondin-2 expression correlates with progression and prognosis in gastric cancer. Oncotarget 2017, 8, 10416–10424. [Google Scholar] [CrossRef]
- Zhang, Y.L.; Li, Q.; Yang, X.M.; Fang, F.; Li, J.; Wang, Y.H.; Yang, Q.; Zhu, L.; Nie, H.Z.; Zhang, X.L.; et al. Spon2 promotes m1-like macrophage recruitment and inhibits hepatocellular carcinoma metastasis by distinct integrin-rho gtpase-hippo pathways. Cancer Res. 2018, 78, 2305–2317. [Google Scholar] [CrossRef]
- Schmid, F.; Wang, Q.; Huska, M.R.; Andrade-Navarro, M.A.; Lemm, M.; Fichtner, I.; Dahlmann, M.; Kobelt, D.; Walther, W.; Smith, J.; et al. Spon2, a newly identified target gene of macc1, drives colorectal cancer metastasis in mice and is prognostic for colorectal cancer patient survival. Oncogene 2016, 35, 5942–5952. [Google Scholar] [CrossRef]
- Wang, L.F.; Liu, Y.S.; Yang, B.; Li, P.; Cheng, X.S.; Xiao, C.X.; Liu, J.J.; Li, S.; Ren, J.L.; Guleng, B. The extracellular matrix protein mindin attenuates colon cancer progression by blocking angiogenesis via egr-1-mediated regulation. Oncogene 2018, 37, 601–615. [Google Scholar] [CrossRef] [PubMed]
- Huang, T.; Zhou, Y.; Cheng, A.S.; Yu, J.; To, K.F.; Kang, W. Notch receptors in gastric and other gastrointestinal cancers: Oncogenes or tumor suppressors? Mol. Cancer 2016, 15, 80. [Google Scholar] [CrossRef] [PubMed]
- Artavanis-Tsakonas, S.; Rand, M.D.; Lake, R.J. Notch signaling: Cell fate control and signal integration in development. Science 1999, 284, 770–776. [Google Scholar] [CrossRef] [PubMed]
- Hori, K.; Sen, A.; Artavanis-Tsakonas, S. Notch signaling at a glance. J. Cell Sci. 2013, 126, 2135–2140. [Google Scholar] [CrossRef]
- Yuan, X.; Wu, H.; Xu, H.; Xiong, H.; Chu, Q.; Yu, S.; Wu, G.S.; Wu, K. Notch signaling: An emerging therapeutic target for cancer treatment. Cancer Lett. 2015, 369, 20–27. [Google Scholar] [CrossRef]
- Allenspach, E.J.; Maillard, I.; Aster, J.C.; Pear, W.S. Notch signaling in cancer. Cancer Biol. Ther. 2002, 1, 466–476. [Google Scholar] [CrossRef]
- Hussain, S.P.; Amstad, P.; Raja, K.; Ambs, S.; Nagashima, M.; Bennett, W.P.; Shields, P.G.; Ham, A.J.; Swenberg, J.A.; Marrogi, A.J.; et al. Increased p53 mutation load in noncancerous colon tissue from ulcerative colitis: A cancer-prone chronic inflammatory disease. Cancer Res. 2000, 60, 3333–3337. [Google Scholar]
- Coussens, L.M.; Werb, Z. Inflammation and cancer. Nature 2002, 420, 860–867. [Google Scholar] [CrossRef]
- Beaugerie, L.; Svrcek, M.; Seksik, P.; Bouvier, A.M.; Simon, T.; Allez, M.; Brixi, H.; Gornet, J.M.; Altwegg, R.; Beau, P.; et al. Risk of colorectal high-grade dysplasia and cancer in a prospective observational cohort of patients with inflammatory bowel disease. Gastroenterology 2013, 145, 166–175 e168. [Google Scholar] [CrossRef]
- Hemming, M.L.; Elias, J.E.; Gygi, S.P.; Selkoe, D.J. Proteomic profiling of gamma-secretase substrates and mapping of substrate requirements. PLoS Biol. 2008, 6, e257. [Google Scholar] [CrossRef]
- Pine, S.R. Rethinking gamma-secretase inhibitors for treatment of non-small-cell lung cancer: Is notch the target? Clin. Cancer Res. 2018, 24, 6136–6141. [Google Scholar] [CrossRef] [PubMed]
- Ran, Y.; Hossain, F.; Pannuti, A.; Lessard, C.B.; Ladd, G.Z.; Jung, J.I.; Minter, L.M.; Osborne, B.A.; Miele, L.; Golde, T.E. Gamma-secretase inhibitors in cancer clinical trials are pharmacologically and functionally distinct. EMBO Mol. Med. 2017, 9, 950–966. [Google Scholar] [CrossRef] [PubMed]
- Yao, Y.; Ni, Y.; Zhang, J.; Wang, H.; Shao, S. The role of notch signaling in gastric carcinoma: Molecular pathogenesis and novel therapeutic targets. Oncotarget 2017, 8, 53839–53853. [Google Scholar] [CrossRef]
- Chiurillo, M.A. Role of the wnt/beta-catenin pathway in gastric cancer: An in-depth literature review. World J. Exp. Med. 2015, 5, 84–102. [Google Scholar] [CrossRef] [PubMed]
- Schepers, A.; Clevers, H. Wnt signaling, stem cells, and cancer of the gastrointestinal tract. Cold Spring Harb. Perspect. Biol. 2012, 4, a007989. [Google Scholar] [CrossRef] [PubMed]
- Wu, W.K.; Cho, C.H.; Lee, C.W.; Fan, D.; Wu, K.; Yu, J.; Sung, J.J. Dysregulation of cellular signaling in gastric cancer. Cancer Lett. 2010, 295, 144–153. [Google Scholar] [CrossRef] [PubMed]
- Lu, H.; Feng, Y.; Hu, Y.; Guo, Y.; Liu, Y.; Mao, Q.; Xue, W. Spondin 2 promotes the proliferation, migration and invasion of gastric cancer cells. J. Cell. Mol. Med. 2020, 24, 98–113. [Google Scholar] [CrossRef] [PubMed]
- Wroblewski, L.E.; Peek, R.M., Jr.; Wilson, K.T. Helicobacter pylori and gastric cancer: Factors that modulate disease risk. Clin. Microbiol. Rev. 2010, 23, 713–739. [Google Scholar] [CrossRef]
- Han, T.S.; Voon, D.C.; Oshima, H.; Nakayama, M.; Echizen, K.; Sakai, E.; Yong, Z.W.E.; Murakami, K.; Yu, L.; Minamoto, T.; et al. Interleukin 1 up-regulates microrna 135b to promote inflammation-associated gastric carcinogenesis in mice. Gastroenterology 2019, 156, 1140–1155 e1144. [Google Scholar] [CrossRef]
- Kim, S.J.; Wang, Y.G.; Lee, H.W.; Kang, H.G.; La, S.H.; Choi, I.J.; Irimura, T.; Ro, J.Y.; Bresalier, R.S.; Chun, K.H. Up-regulation of neogenin-1 increases cell proliferation and motility in gastric cancer. Oncotarget 2014, 5, 3386–3398. [Google Scholar] [CrossRef]
- Szasz, A.M.; Lanczky, A.; Nagy, A.; Forster, S.; Hark, K.; Green, J.E.; Boussioutas, A.; Busuttil, R.; Szabo, A.; Gyorffy, B. Cross-validation of survival associated biomarkers in gastric cancer using transcriptomic data of 1065 patients. Oncotarget 2016, 7, 49322–49333. [Google Scholar] [CrossRef] [PubMed]







© 2020 by the authors. Licensee MDPI, Basel, Switzerland. This article is an open access article distributed under the terms and conditions of the Creative Commons Attribution (CC BY) license (http://creativecommons.org/licenses/by/4.0/).
Share and Cite
Kang, H.-G.; Kim, W.-J.; Noh, M.-G.; Chun, K.-H.; Kim, S.-J. SPON2 Is Upregulated through Notch Signaling Pathway and Promotes Tumor Progression in Gastric Cancer. Cancers 2020, 12, 1439. https://doi.org/10.3390/cancers12061439
Kang H-G, Kim W-J, Noh M-G, Chun K-H, Kim S-J. SPON2 Is Upregulated through Notch Signaling Pathway and Promotes Tumor Progression in Gastric Cancer. Cancers. 2020; 12(6):1439. https://doi.org/10.3390/cancers12061439
Chicago/Turabian StyleKang, Hyeon-Gu, Won-Jin Kim, Myung-Giun Noh, Kyung-Hee Chun, and Seok-Jun Kim. 2020. "SPON2 Is Upregulated through Notch Signaling Pathway and Promotes Tumor Progression in Gastric Cancer" Cancers 12, no. 6: 1439. https://doi.org/10.3390/cancers12061439
APA StyleKang, H.-G., Kim, W.-J., Noh, M.-G., Chun, K.-H., & Kim, S.-J. (2020). SPON2 Is Upregulated through Notch Signaling Pathway and Promotes Tumor Progression in Gastric Cancer. Cancers, 12(6), 1439. https://doi.org/10.3390/cancers12061439

