rhEGF Treatment Improves EGFR Inhibitor-Induced Skin Barrier and Immune Defects
Simple Summary
Abstract
1. Introduction
2. Materials and Methods
2.1. Reagents
2.2. Cell Culture
2.3. 3D-Cultured Human Skin Tissue
2.4. Real-Time Quantitative PCR
2.5. Western Blot Assay
2.6. Receptor Binding Affinity Test
2.7. Tissue Pathology
2.7.1. Hematoxylin and Eosin
2.7.2. Immunohistochemical (IHC) Assay
2.7.3. Immunofluorescence (IF) Assay
2.8. Statistical Analysis
3. Results
3.1. rhEGF Activated EGFR Signaling When EGFRIs and rhEGF Co-Treated to Keratinocytes
3.2. rhEGF Had Regulatory Effects on the Proliferation and Differentiation of Keratinocytes in Ex Vivo Studies
3.3. rhEGF Had Little Effect on the Expression of Tight Junction Proteins of Keratinocytes Including Claudin-1, -3, and Occludin
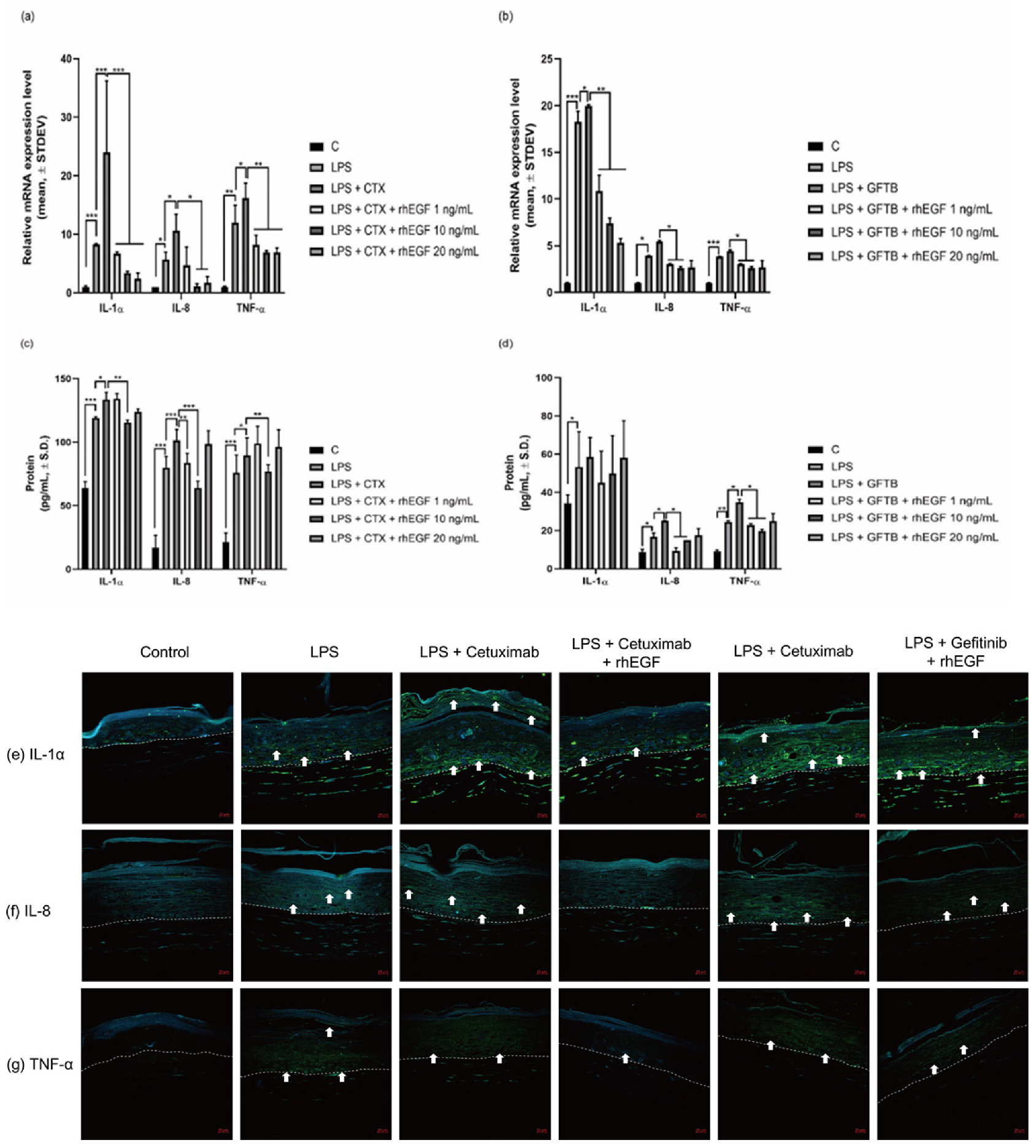
3.4. rhEGF-Inhibited Expression of Pro-Inflammatory Cytokines, including IL-1α, IL-8, and TNF-α, in In Vitro and Ex Vivo Studies
3.5. rhEGF Increased the Antimicrobial Peptides Expression in Human Epidermal Keratinocytes, Especially HBD-2 and -3
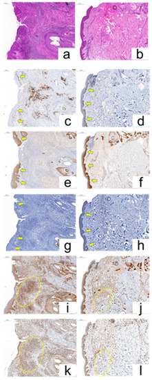
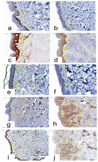
3.6. Skin Pathologic Change Evaluation of the Patients Who Had EGFR Inhibitor-Related Skin Adverse Events (ERSE)
4. Discussion
5. Conclusions
Supplementary Materials
Author Contributions
Funding
Conflicts of Interest
References
- Ciardiello, F.; Tortora, G. EGFR antagonists in cancer treatment. N. Engl. J. Med. 2008, 358, 1160–1174. [Google Scholar] [CrossRef] [PubMed]
- Kozuki, T. Skin problems and EGFR-tyrosine kinase inhibitor. Jpn. J. Clin. Oncol. 2016, 46, 291–298. [Google Scholar] [CrossRef] [PubMed]
- Gelardi, T.; Caputo, R.; Damiano, V.; Daniele, G.; Pepe, S.; Ciardiello, F.; Lahn, M.; Bianco, R.; Tortora, G. Enzastaurin inhibits tumours sensitive and resistant to anti-EGFR drugs. Br. J. Cancer 2008, 99, 473–480. [Google Scholar] [CrossRef] [PubMed]
- Chong, C.R.; Janne, P.A. The quest to overcome resistance to EGFR-targeted therapies in cancer. Nat. Med. 2013, 19, 1389–1400. [Google Scholar] [CrossRef]
- Lacouture, M.E. Mechanisms of cutaneous toxicities to EGFR inhibitors. Nat. Rev. Cancer 2006, 6, 803–812. [Google Scholar] [CrossRef]
- Robert, C.; Soria, J.C.; Spatz, A.; Le Cesne, A.; Malka, D.; Pautier, P.; Wechsler, J.; Lhomme, C.; Escudier, B.; Boige, V.; et al. Cutaneous side-effects of kinase inhibitors and blocking antibodies. Lancet Oncol. 2005, 6, 491–500. [Google Scholar] [CrossRef]
- Deplanque, G.; Gervais, R.; Vergnenegre, A.; Falchero, L.; Souquet, P.J.; Chavaillon, J.M.; Taviot, B.; Fraboulet, G.; Saal, H.; Robert, C.; et al. Doxycycline for prevention of erlotinib-induced rash in patients with non-small-cell lung cancer (NSCLC) after failure of first-line chemotherapy: A randomized, open-label trial. J. Am. Acad. Dermatol. 2016, 74, 1077–1085. [Google Scholar] [CrossRef] [PubMed]
- Hofheinz, R.D.; Deplanque, G.; Komatsu, Y.; Kobayashi, Y.; Ocvirk, J.; Racca, P.; Guenther, S.; Zhang, J.; Lacouture, M.E.; Jatoi, A. Recommendations for the prophylactic management of skin reactions induced by epidermal growth factor receptor inhibitors in patients with solid tumors. Oncologist 2016, 21, 1483–1491. [Google Scholar] [CrossRef] [PubMed]
- Jatoi, A.; Dakhil, S.R.; Sloan, J.A.; Kugler, J.W.; Rowland, K.M., Jr.; Schaefer, P.L.; Novotny, P.J.; Wender, D.B.; Gross, H.M.; Loprinzi, C.L.; et al. Prophylactic tetracycline does not diminish the severity of epidermal growth factor receptor (EGFR) inhibitor-induced rash: Results from the north central cancer treatment group (supplementary N03CB). Support. Care Cancer 2011, 19, 1601–1607. [Google Scholar] [CrossRef]
- Melosky, B.; Anderson, H.; Burkes, R.L.; Chu, Q.; Hao, D.; Ho, V.; Ho, C.; Lam, W.; Lee, C.W.; Leighl, N.B.; et al. Pan canadian rash trial: A randomized phase iii trial evaluating the impact of a prophylactic skin treatment regimen on epidermal growth factor receptor-tyrosine kinase inhibitor-induced skin toxicities in patients with metastatic lung cancer. J. Clin. Oncol. 2016, 34, 810–815. [Google Scholar] [CrossRef]
- Scope, A.; Agero, A.L.; Dusza, S.W.; Myskowski, P.L.; Lieb, J.A.; Saltz, L.; Kemeny, N.E.; Halpern, A.C. Randomized double-blind trial of prophylactic oral minocycline and topical tazarotene for cetuximab-associated acne-like eruption. J. Clin. Oncol. 2007, 25, 5390–5396. [Google Scholar] [CrossRef] [PubMed]
- Yamada, M.; Iihara, H.; Fujii, H.; Ishihara, M.; Matsuhashi, N.; Takahashi, T.; Yoshida, K.; Itoh, Y. Prophylactic effect of oral minocycline in combination with topical steroid and skin care against panitumumab-induced acneiform rash in metastatic colorectal cancer patients. Anticancer Res. 2015, 35, 6175–6181. [Google Scholar]
- Hachisuka, J.; Doi, K.; Moroi, Y.; Furue, M. Successful treatment of epidermal growth factor receptor inhibitor-induced periungual inflammation with adapalene. Case Rep. Dermatol. 2011, 3, 130–136. [Google Scholar] [CrossRef] [PubMed]
- Pinta, F.; Ponzetti, A.; Spadi, R.; Fanchini, L.; Zanini, M.; Mecca, C.; Sonetto, C.; Ciuffreda, L.; Racca, P. Pilot clinical trial on the efficacy of prophylactic use of vitamin K1-based cream (Vigorskin) to prevent cetuximab-induced skin rash in patients with metastatic colorectal cancer. Clin. Colorectal Cancer 2014, 13, 62–67. [Google Scholar] [CrossRef] [PubMed]
- Hofheinz, R.D.; Lorenzen, S.; Trojan, J.; Ocvirk, J.; Ettrich, T.J.; Al-Batran, S.E.; Schulz, H.; Homann, N.; Feustel, H.P.; Schatz, M.; et al. EVITA-a double-blind, vehicle-controlled, randomized phase II trial of vitamin K1 cream as prophylaxis for cetuximab-induced skin toxicity. Ann. Oncol. Off. J. Eur. Soc. Med. Oncol. 2018, 29, 1010–1015. [Google Scholar] [CrossRef]
- Servold, S.A. Growth factor impact on wound healing. Clin. Podiatr. Med. Surg. 1991, 8, 937–953. [Google Scholar]
- Zhang, Z.; Xiao, C.; Gibson, A.M.; Bass, S.A.; Khurana Hershey, G.K. EGFR signaling blunts allergen-induced IL-6 production and Th17 responses in the skin and attenuates development and relapse of atopic dermatitis. J. Immunol. 2014, 192, 859–866. [Google Scholar] [CrossRef]
- Choi, S.Y.; Lee, Y.J.; Kim, J.M.; Kang, H.J.; Cho, S.H.; Chang, S.E. Epidermal growth factor relieves inflammatory signals in staphylococcus aureus-treated human epidermal keratinocytes and atopic dermatitis-like skin lesions in Nc/Nga mice. BioMed Res. Int. 2018, 2018, 9439182. [Google Scholar] [CrossRef]
- Kim, H.K.; Yeo, I.K.; Li, K.; Kim, B.J.; Kim, M.N.; Hong, C.K. Topical epidermal growth factor for the improvement of acne lesions: A randomized, double-blinded, placebo-controlled, split-face trial. Int. J. Dermatol. 2014, 53, 1031–1036. [Google Scholar] [CrossRef]
- Kim, J.M.; Choo, J.E.; Lee, H.J.; Kim, K.N.; Chang, S.E. Epidermal growth factor attenuated the expression of inflammatory cytokines in human epidermal keratinocyte exposed to propionibacterium acnes. Ann. Dermatol. 2018, 30, 54–63. [Google Scholar] [CrossRef]
- Kim, Y.S.; Ji, J.H.; Oh, S.Y.; Lee, S.; Huh, S.J.; Lee, J.H.; Song, K.H.; Son, C.H.; Roh, M.S.; Lee, G.W.; et al. A randomized controlled trial of epidermal growth factor ointment for treating epidermal growth factor receptor inhibitor-induced skin toxicities. Oncologist 2020, 25, e186–e193. [Google Scholar] [CrossRef] [PubMed]
- Song, P.I.; Park, Y.M.; Abraham, T.; Harten, B.; Zivony, A.; Neparidze, N.; Armstrong, C.A.; Ansel, J.C. Human keratinocytes express functional CD14 and toll-like receptor 4. J. Investig. Dermatol. 2002, 119, 424–432. [Google Scholar] [CrossRef] [PubMed]
- Gessani, S.; Testa, U.; Varano, B.; Di Marzio, P.; Borghi, P.; Conti, L.; Barberi, T.; Tritarelli, E.; Martucci, R.; Seripa, D.; et al. Enhanced production of LPS-induced cytokines during differentiation of human monocytes to macrophages. Role of LPS receptors. J. Immunol. 1993, 151, 3758–3766. [Google Scholar] [PubMed]
- Wurfel, M.M.; Monks, B.G.; Ingalls, R.R.; Dedrick, R.L.; Delude, R.; Zhou, D.; Lamping, N.; Schumann, R.R.; Thieringer, R.; Fenton, M.J.; et al. Targeted deletion of the lipopolysaccharide (LPS)-binding protein gene leads to profound suppression of LPS responses ex vivo, whereas in vivo responses remain intact. J. Exp. Med. 1997, 186, 2051–2056. [Google Scholar] [CrossRef]
- Kwak, E.L.; Sordella, R.; Bell, D.W.; Godin-Heymann, N.; Okimoto, R.A.; Brannigan, B.W.; Harris, P.L.; Driscoll, D.R.; Fidias, P.; Lynch, T.J.; et al. Irreversible inhibitors of the EGF receptor may circumvent acquired resistance to gefitinib. Proc. Natl. Acad. Sci. USA 2005, 102, 7665–7670. [Google Scholar] [CrossRef]
- Ling-juan, Z. Keratins in Skin Epidermal Development and Diseases; IntechOpen: London, UK, 2018. [Google Scholar] [CrossRef]
- Franzke, C.W.; Cobzaru, C.; Triantafyllopoulou, A.; Loffek, S.; Horiuchi, K.; Threadgill, D.W.; Kurz, T.; van Rooijen, N.; Bruckner-Tuderman, L.; Blobel, C.P. Epidermal ADAM17 maintains the skin barrier by regulating EGFR ligand-dependent terminal keratinocyte differentiation. J. Exp. Med. 2012, 209, 1105–1119. [Google Scholar] [CrossRef]
- Mayumi, K. Regulation of Expression of Keratins and Their Pathogenic Roles in Keratinopathies; IntechOpen: London, UK, 2018. [Google Scholar] [CrossRef]
- Terrinoni, A.; Didona, B.; Caporali, S.; Chillemi, G.; Lo Surdo, A.; Paradisi, M.; Annichiarico-Petruzzelli, M.; Candi, E.; Bernardini, S.; Melino, G. Role of the keratin 1 and keratin 10 tails in the pathogenesis of ichthyosis hystrix of curth macklin. PLoS ONE 2018, 13, e0195792. [Google Scholar] [CrossRef]
- Holcmann, M.; Sibilia, M. Mechanisms underlying skin disorders induced by EGFR inhibitors. Mol. Cell. Oncol. 2015, 2, e1004969. [Google Scholar] [CrossRef]
- Pastore, S.; Mascia, F.; Mariotti, F.; Dattilo, C.; Mariani, V.; Girolomoni, G. ERK1/2 regulates epidermal chemokine expression and skin inflammation. J. Immunol. 2005, 174, 5047–5056. [Google Scholar] [CrossRef]
- Shuyi, Y.; Feng, W.; Jing, T.; Hongzhang, H.; Haiyan, W.; Pingping, M.; Liwu, Z.; Zwahlen, R.A.; Hongyu, Y. Human beta-defensin-3 (hBD-3) upregulated by LPS via epidermal growth factor receptor (EGFR) signaling pathways to enhance lymphatic invasion of oral squamous cell carcinoma. Oral Surg. Oral Med. Oral Pathol. Oral Radiol. Endodontol. 2011, 112, 616–625. [Google Scholar] [CrossRef]
- Bauer, B.; Pang, E.; Holland, C.; Kessler, M.; Bartfeld, S.; Meyer, T.F. The helicobacter pylori virulence effector caga abrogates human beta-defensin 3 expression via inactivation of EGFR signaling. Cell Host Microbe 2012, 11, 576–586. [Google Scholar] [CrossRef] [PubMed]
- Lichtenberger, B.M.; Gerber, P.A.; Holcmann, M.; Buhren, B.A.; Amberg, N.; Smolle, V.; Schrumpf, H.; Boelke, E.; Ansari, P.; Mackenzie, C.; et al. Epidermal EGFR controls cutaneous host defense and prevents inflammation. Sci. Transl. Med. 2013, 5, 199ra111. [Google Scholar] [CrossRef]







| Ligand | Analyte | Conc. | Ka (1/Ms) | Kd (1/s) | KD (M) | Rmax | Chi2 |
|---|---|---|---|---|---|---|---|
| Human EGFR | rhEGF | 1.563, 3.125, 6.25, 12.5, 25, 50, 100, 200 nM | 6.07 × 105 | 7.91 × 10−4 | 1.30 × 10−9 | 11.8 | 0.497 |
| Cetuximab | 0.012, 0.024, 0.049, 0.098, 0.195, 0.391, 0.781, 1.563, 3.125, 6.25, 12.5, 25, 50, 100, 200 nM | 3.54 × 105 | 1.75 × 10−4 | 0.49 × 10−9 | 292.8 | 8.11 |
Publisher’s Note: MDPI stays neutral with regard to jurisdictional claims in published maps and institutional affiliations. |
© 2020 by the authors. Licensee MDPI, Basel, Switzerland. This article is an open access article distributed under the terms and conditions of the Creative Commons Attribution (CC BY) license (http://creativecommons.org/licenses/by/4.0/).
Share and Cite
Kim, J.M.; Ji, J.H.; Kim, Y.S.; Lee, S.; Oh, S.Y.; Huh, S.J.; Son, C.H.; Kang, J.H.; Ahn, S.Y.; Choo, J.E.; et al. rhEGF Treatment Improves EGFR Inhibitor-Induced Skin Barrier and Immune Defects. Cancers 2020, 12, 3120. https://doi.org/10.3390/cancers12113120
Kim JM, Ji JH, Kim YS, Lee S, Oh SY, Huh SJ, Son CH, Kang JH, Ahn SY, Choo JE, et al. rhEGF Treatment Improves EGFR Inhibitor-Induced Skin Barrier and Immune Defects. Cancers. 2020; 12(11):3120. https://doi.org/10.3390/cancers12113120
Chicago/Turabian StyleKim, Ji Min, Jun Ho Ji, Young Saing Kim, Suee Lee, Sung Yong Oh, Seok Jae Huh, Choon Hee Son, Jung Hun Kang, So Yun Ahn, Jung Eun Choo, and et al. 2020. "rhEGF Treatment Improves EGFR Inhibitor-Induced Skin Barrier and Immune Defects" Cancers 12, no. 11: 3120. https://doi.org/10.3390/cancers12113120
APA StyleKim, J. M., Ji, J. H., Kim, Y. S., Lee, S., Oh, S. Y., Huh, S. J., Son, C. H., Kang, J. H., Ahn, S. Y., Choo, J. E., Song, K.-H., & Roh, M. S. (2020). rhEGF Treatment Improves EGFR Inhibitor-Induced Skin Barrier and Immune Defects. Cancers, 12(11), 3120. https://doi.org/10.3390/cancers12113120

