USP1 Regulates TAZ Protein Stability Through Ubiquitin Modifications in Breast Cancer
Simple Summary
Abstract
1. Introduction
2. Results
2.1. USP1 Is a Novel DUB of TAZ
2.2. USP1 Acts as a Post-Translational Modifier of TAZ
2.3. USP1 and TAZ form a Complex That Alters TAZ Ubiquitination
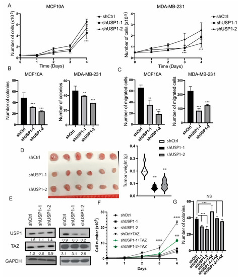
2.4. USP1 Depletion Impairs Breast Cell Proliferation in a Partially TAZ Dependent Manner
2.5. USP1 and TAZ Expression Are Correlated in TNBC Patients
3. Discussion
4. Materials and Methods
4.1. Cell Line and Cell Culture
4.2. Plasmids and shRNA
4.3. Plasmid Transfection
4.4. Immunoblot and Co-Immunoprecipitation Analysis
4.5. Immunofluorescence
4.6. Cell Proliferation and Migration
4.7. 3D Spheroid Formation
4.8. Quantitative PCR
4.9. In Vivo Tumor Formation
4.10. Immunohistochemistry Staining
4.11. Tissue Microarrays
4.12. Patient Survival Analysis
4.13. Statistical Analysis
5. Conclusions
Supplementary Materials
Author Contributions
Funding
Acknowledgments
Conflicts of Interest
References
- Cronin, K.A.; Lake, A.J.; Scott, S.; Sherman, R.L.; Noone, A.M.; Howlader, N.; Henley, S.J.; Anderson, R.N.; Firth, A.U.; Ma, J.; et al. Annual Report to the Nation on the Status of Cancer, part I: National cancer statistics. Cancer 2018, 124, 2785–2800. [Google Scholar] [CrossRef] [PubMed]
- DeSantis, C.; Howlader, N.; Cronin, K.A.; Jemal, A. Breast cancer incidence rates in U.S. women are no longer declining. Cancer Epidemiol. Biomark. Prev. 2011, 20, 733–739. [Google Scholar] [CrossRef] [PubMed]
- Eisen, M.B.; Spellman, P.T.; Brown, P.O.; Botstein, D. Cluster analysis and display of genome-wide expression patterns. Proc. Natl. Acad. Sci. USA 1998, 95, 14863–14868. [Google Scholar] [CrossRef]
- Chin, K.; Devries, S.; Fridlyand, J.; Spellman, P.T.; Roydasgupta, R.; Kuo, W.L.; Lapuk, A.; Neve, R.M.; Qian, Z.; Ryder, T.; et al. Genomic and transcriptional aberrations linked to breast cancer pathophysiologies. Cancer Cell 2006, 10, 529–541. [Google Scholar] [CrossRef] [PubMed]
- Rouzier, R.; Perou, C.M.; Symmans, W.F.; Ibrahim, N.; Cristofanilli, M.; Anderson, K.; Hess, K.R.; Stec, J.; Ayers, M.; Wagner, P.; et al. Breast cancer molecular subtypes respond differently to preoperative chemotherapy. Clin. Cancer Res. 2005, 11, 5678–5685. [Google Scholar] [CrossRef]
- Alluri, P.; Newman, L.A. Basal-like and triple-negative breast cancers: Searching for positives among many negatives. Surg. Oncol. Clin. N. Am. 2014, 23, 567–577. [Google Scholar] [CrossRef]
- Li, Y.W.; Shen, H.; Frangou, C.; Yang, N.; Guo, J.; Xu, B.; Bshara, W.; Shepherd, L.; Zhu, Q.; Wang, J.; et al. Characterization of TAZ domains important for the induction of breast cancer stem cell properties and tumorigenesis. Cell Cycle 2015, 14, 146–156. [Google Scholar] [CrossRef]
- Ota, M.; Sasaki, H. Mammalian Tead proteins regulate cell proliferation and contact inhibition as transcriptional mediators of Hippo signaling. Development 2008, 135, 4059–4069. [Google Scholar] [CrossRef]
- Harvey, K.F.; Pfleger, C.M.; Hariharan, I.K. The Drosophila Mst ortholog, hippo, restricts growth and cell proliferation and promotes apoptosis. Cell 2003, 114, 457–467. [Google Scholar] [CrossRef]
- Tapon, N.; Harvey, K.F.; Bell, D.W.; Wahrer, D.C.; Schiripo, T.A.; Haber, D.; Hariharan, I.K. salvador Promotes both cell cycle exit and apoptosis in Drosophila and is mutated in human cancer cell lines. Cell 2002, 110, 467–478. [Google Scholar] [CrossRef]
- Harvey, K.F.; Zhang, X.; Thomas, D.M. The Hippo pathway and human cancer. Nat. Rev. Cancer 2013, 13, 246–257. [Google Scholar] [CrossRef] [PubMed]
- Wang, Y.; Xu, X.; Maglic, D.; Dill, M.T.; Mojumdar, K.; Ng, P.K.; Jeong, K.J.; Tsang, Y.H.; Moreno, D.; Bhavana, V.H.; et al. Comprehensive Molecular Characterization of the Hippo Signaling Pathway in Cancer. Cell Rep. 2018, 25, 1304–1317. [Google Scholar] [CrossRef] [PubMed]
- Chan, S.W.; Lim, C.J.; Guo, K.; Ng, C.P.; Lee, I.; Hunziker, W.; Zeng, Q.; Hong, W. A role for TAZ in migration, invasion, and tumorigenesis of breast cancer cells. Cancer Res. 2008, 68, 2592–2598. [Google Scholar] [CrossRef] [PubMed]
- Cordenonsi, M.; Zanconato, F.; Azzolin, L.; Forcato, M.; Rosato, A.; Frasson, C.; Inui, M.; Montagner, M.; Parenti, A.R.; Poletti, A.; et al. The Hippo transducer TAZ confers cancer stem cell-related traits on breast cancer cells. Cell 2011, 147, 759–772. [Google Scholar] [CrossRef] [PubMed]
- Shen, H.; Yang, N.; Truskinovsky, A.; Chen, Y.; Mussell, A.L.; Nowak, N.J.; Kobzik, L.; Frangou, C.; Zhang, J. Targeting TAZ-Driven Human Breast Cancer by Inhibiting a SKP2-p27 Signaling Axis. Mol. Cancer Res. 2019, 17, 250–262. [Google Scholar] [CrossRef]
- Liu, C.Y.; Zha, Z.Y.; Zhou, X.; Zhang, H.; Huang, W.; Zhao, D.; Li, T.; Chan, S.W.; Lim, C.J.; Hong, W.; et al. The hippo tumor pathway promotes TAZ degradation by phosphorylating a phosphodegron and recruiting the SCF{beta}-TrCP E3 ligase. J. Biol. Chem. 2010, 285, 37159–37169. [Google Scholar] [CrossRef]
- Ryan, K.; Bauer, D.L. Finishing touches: Post-translational modification of protein factors involved in mammalian pre-mRNA 3′ end formation. Int. J. Biochem. Cell Biol. 2008, 40, 2384–2396. [Google Scholar] [CrossRef]
- Zheng, N.; Shabek, N. Ubiquitin Ligases: Structure, Function, and Regulation. Annu. Rev. Biochem. 2017, 86, 129–157. [Google Scholar] [CrossRef]
- Reyes-Turcu, F.E.; Ventii, K.H.; Wilkinson, K.D. Regulation and cellular roles of ubiquitin-specific deubiquitinating enzymes. Annu. Rev. Biochem. 2009, 78, 363–397. [Google Scholar] [CrossRef]
- Mevissen, T.E.T.; Komander, D. Mechanisms of Deubiquitinase Specificity and Regulation. Annu. Rev. Biochem. 2017, 86, 159–192. [Google Scholar] [CrossRef]
- Harrigan, J.A.; Jacq, X.; Martin, N.M.; Jackson, S.P. Deubiquitylating enzymes and drug discovery: Emerging opportunities. Nat. Rev. Drug Discov. 2018, 17, 57–78. [Google Scholar] [CrossRef] [PubMed]
- Kim, Y.; Jho, E.H. Regulation of the Hippo signaling pathway by ubiquitin modification. BMB Rep. 2018, 51, 143–150. [Google Scholar] [CrossRef]
- Mussell, A.; Frangou, C.; Zhang, J. Regulation of the Hippo signaling pathway by deubiquitinating enzymes in cancer. Genes Dis. 2019, 6, 335–341. [Google Scholar] [CrossRef] [PubMed]
- Zhu, H.; Yan, F.; Yuan, T.; Qian, M.; Zhou, T.; Dai, X.; Cao, J.; Ying, M.; Dong, X.; He, Q.; et al. USP10 Promotes Proliferation of Hepatocellular Carcinoma by Deubiquitinating and Stabilizing YAP/TAZ. Cancer Res. 2020, 80, 2204–2216. [Google Scholar] [CrossRef]
- Gao, J.; Aksoy, B.A.; Dogrusoz, U.; Dresdner, G.; Gross, B.; Sumer, S.O.; Sun, Y.; Jacobsen, A.; Sinha, R.; Larsson, E.; et al. Integrative analysis of complex cancer genomics and clinical profiles using the cBioPortal. Sci. Signal. 2013, 6, pl1. [Google Scholar] [CrossRef] [PubMed]
- Cerami, E.; Gao, J.; Dogrusoz, U.; Gross, B.E.; Sumer, S.O.; Aksoy, B.A.; Jacobsen, A.; Byrne, C.J.; Heuer, M.L.; Larsson, E.; et al. The cBio cancer genomics portal: An open platform for exploring multidimensional cancer genomics data. Cancer Discov. 2012, 2, 401–404. [Google Scholar] [CrossRef] [PubMed]
- Garcia-Santisteban, I.; Peters, G.J.; Giovannetti, E.; Rodriguez, J.A. USP1 deubiquitinase: Cellular functions, regulatory mechanisms and emerging potential as target in cancer therapy. Mol. Cancer 2013, 12, 91. [Google Scholar] [CrossRef] [PubMed]
- Gu, Y.; Lv, F.; Xue, M.; Chen, K.; Cheng, C.; Ding, X.; Jin, M.; Xu, G.; Zhang, Y.; Wu, Z.; et al. The deubiquitinating enzyme UCHL1 is a favorable prognostic marker in neuroblastoma as it promotes neuronal differentiation. J. Exp. Clin. Cancer Res. 2018, 37, 258. [Google Scholar] [CrossRef]
- Chen, H.; Li, L.; Hu, J.; Zhao, Z.; Ji, L.; Cheng, C.; Zhang, G.; Zhang, T.; Li, Y.; Chen, H.; et al. UBL4A inhibits autophagy-mediated proliferation and metastasis of pancreatic ductal adenocarcinoma via targeting LAMP1. J. Exp. Clin. Cancer Res. 2019, 38, 297. [Google Scholar] [CrossRef]
- Cohn, M.A.; Kee, Y.; Haas, W.; Gygi, S.P.; D’Andrea, A.D. UAF1 is a subunit of multiple deubiquitinating enzyme complexes. J. Biol. Chem. 2009, 284, 5343–5351. [Google Scholar] [CrossRef]
- Schneider-Poetsch, T.; Ju, J.; Eyler, D.E.; Dang, Y.; Bhat, S.; Merrick, W.C.; Green, R.; Shen, B.; Liu, J.O. Inhibition of eukaryotic translation elongation by cycloheximide and lactimidomycin. Nat. Chem. Biol. 2010, 6, 209–217. [Google Scholar] [CrossRef] [PubMed]
- Lei, Q.Y.; Zhang, H.; Zhao, B.; Zha, Z.Y.; Bai, F.; Pei, X.H.; Zhao, S.; Xiong, Y.; Guan, K.L. TAZ promotes cell proliferation and epithelial-mesenchymal transition and is inhibited by the hippo pathway. Mol. Cell. Biol. 2008, 28, 2426–2436. [Google Scholar] [CrossRef]
- Yang, N.; Morrison, C.D.; Liu, P.; Miecznikowski, J.; Bshara, W.; Han, S.; Zhu, Q.; Omilian, A.R.; Li, X.; Zhang, J. TAZ induces growth factor-independent proliferation through activation of EGFR ligand amphiregulin. Cell Cycle 2012, 11, 2922–2930. [Google Scholar] [CrossRef] [PubMed]
- Ma, A.; Tang, M.; Zhang, L.; Wang, B.; Yang, Z.; Liu, Y.; Xu, G.; Wu, L.; Jing, T.; Xu, X.; et al. USP1 inhibition destabilizes KPNA2 and suppresses breast cancer metastasis. Oncogene 2019, 38, 2405–2419. [Google Scholar] [CrossRef] [PubMed]
- Gyorffy, B.; Lanczky, A.; Eklund, A.C.; Denkert, C.; Budczies, J.; Li, Q.; Szallasi, Z. An online survival analysis tool to rapidly assess the effect of 22,277 genes on breast cancer prognosis using microarray data of 1809 patients. Breast Cancer Res. Treat. 2010, 123, 725–731. [Google Scholar] [CrossRef] [PubMed]
- Sonego, M.; Pellarin, I.; Costa, A.; Vinciguerra, G.L.R.; Coan, M.; Kraut, A.; D’Andrea, S.; Dall’Acqua, A.; Castillo-Tong, D.C.; Califano, D.; et al. USP1 links platinum resistance to cancer cell dissemination by regulating Snail stability. Sci. Adv. 2019, 5, eaav3235. [Google Scholar] [CrossRef]
- Maugeri-Sacca, M.; Barba, M.; Pizzuti, L.; Vici, P.; Di Lauro, L.; Dattilo, R.; Vitale, I.; Bartucci, M.; Mottolese, M.; de Maria, R. The Hippo transducers TAZ and YAP in breast cancer: Oncogenic activities and clinical implications. Expert Rev. Mol. Med. 2015, 17, e14. [Google Scholar] [CrossRef]
- Liang, F.; Miller, A.S.; Longerich, S.; Tang, C.; Maranon, D.; Williamson, E.A.; Hromas, R.; Wiese, C.; Kupfer, G.M.; Sung, P. DNA requirement in FANCD2 deubiquitination by USP1-UAF1-RAD51AP1 in the Fanconi anemia DNA damage response. Nat. Commun. 2019, 10, 2849. [Google Scholar] [CrossRef]
- Nijman, S.M.; Huang, T.T.; Dirac, A.M.; Brummelkamp, T.R.; Kerkhoven, R.M.; D’Andrea, A.D.; Bernards, R. The deubiquitinating enzyme USP1 regulates the Fanconi anemia pathway. Mol. Cell 2005, 17, 331–339. [Google Scholar] [CrossRef]
- Ishiai, M.; Sato, K.; Tomida, J.; Kitao, H.; Kurumizaka, H.; Takata, M. Activation of the FA pathway mediated by phosphorylation and ubiquitination. Mutat. Res. 2017, 803–805, 89–95. [Google Scholar] [CrossRef]
- Huang, T.T.; Nijman, S.M.; Mirchandani, K.D.; Galardy, P.J.; Cohn, M.A.; Haas, W.; Gygi, S.P.; Ploegh, H.L.; Bernards, R.; D’Andrea, A.D. Regulation of monoubiquitinated PCNA by DUB autocleavage. Nat. Cell Biol. 2006, 8, 339–347. [Google Scholar] [CrossRef]
- Kim, J.M.; Parmar, K.; Huang, M.; Weinstock, D.M.; Ruit, C.A.; Kutok, J.L.; D’Andrea, A.D. Inactivation of murine Usp1 results in genomic instability and a Fanconi anemia phenotype. Dev. Cell 2009, 16, 314–320. [Google Scholar] [CrossRef] [PubMed]
- Williams, S.A.; Maecker, H.L.; French, D.M.; Liu, J.; Gregg, A.; Silverstein, L.B.; Cao, T.C.; Carano, R.A.; Dixit, V.M. USP1 deubiquitinates ID proteins to preserve a mesenchymal stem cell program in osteosarcoma. Cell 2011, 146, 918–930. [Google Scholar] [CrossRef]
- Li, J.; Liu, Q.; Liu, Z.; Xia, Q.; Zhang, Z.; Zhang, R.; Gao, T.; Gu, G.; Wang, Y.; Wang, D.; et al. KPNA2 promotes metabolic reprogramming in glioblastomas by regulation of c-myc. J. Exp. Clin. Cancer Res. 2018, 37, 194. [Google Scholar] [CrossRef] [PubMed]
- Caforio, M.; Sorino, C.; Iacovelli, S.; Fanciulli, M.; Locatelli, F.; Folgiero, V. Recent advances in searching c-Myc transcriptional cofactors during tumorigenesis. J. Exp. Clin. Cancer Res. 2018, 37, 239. [Google Scholar] [CrossRef] [PubMed]
- Zhou, X.; Chadarevian, J.P.; Ruiz, B.; Ying, Q.L. Cytoplasmic and Nuclear TAZ Exert Distinct Functions in Regulating Primed Pluripotency. Stem Cell Rep. 2017, 9, 732–741. [Google Scholar] [CrossRef] [PubMed]
- Kofler, M.; Speight, P.; Little, D.; Di Ciano-Oliveira, C.; Szaszi, K.; Kapus, A. Mediated nuclear import and export of TAZ and the underlying molecular requirements. Nat. Commun. 2018, 9, 4966. [Google Scholar] [CrossRef]
- Robinson, M.D.; McCarthy, D.J.; Smyth, G.K. edgeR: A Bioconductor package for differential expression analysis of digital gene expression data. Bioinformatics 2010, 26, 139–140. [Google Scholar] [CrossRef]
- McCarthy, D.J.; Chen, Y.; Smyth, G.K. Differential expression analysis of multifactor RNA-Seq experiments with respect to biological variation. Nucleic Acids Res. 2012, 40, 4288–4297. [Google Scholar] [CrossRef]
- Ritchie, M.E.; Phipson, B.; Wu, D.; Hu, Y.; Law, C.W.; Shi, W.; Smyth, G.K. limma powers differential expression analyses for RNA-sequencing and microarray studies. Nucleic Acids Res. 2015, 43, e47. [Google Scholar] [CrossRef]
- Liberzon, A.; Subramanian, A.; Pinchback, R.; Thorvaldsdottir, H.; Tamayo, P.; Mesirov, J.P. Molecular signatures database (MSigDB) 3.0. Bioinformatics 2011, 27, 1739–1740. [Google Scholar] [CrossRef] [PubMed]
- Subramanian, A.; Tamayo, P.; Mootha, V.K.; Mukherjee, S.; Ebert, B.L.; Gillette, M.A.; Paulovich, A.; Pomeroy, S.L.; Golub, T.R.; Lander, E.S.; et al. Gene set enrichment analysis: A knowledge-based approach for interpreting genome-wide expression profiles. Proc. Natl. Acad. Sci. USA 2005, 102, 15545–15550. [Google Scholar] [CrossRef] [PubMed]






| Reagent or Resource | Source | Identifier |
|---|---|---|
| Antibodies | ||
| GAPDH | Cell signaling technology | Cat# 97166 |
| TAZ | Cell signaling technology | Cat# 4883 |
| USP1 | Cell signaling technology | Cat# 8033 |
| Flag | Sigma Aldrich | Cat# F9291 |
| HA | Cell signaling technology | Cat# 3724 |
| Chemicals, peptides and Recombinant proteins | ||
| ML323 (USP1i) | Sigma Aldrich | Cat# SML-1177-25MG |
| Cycloheximide | Sigma Aldrich | Cat# C7698 |
| MG132 | Sigma Aldrich | Cat# 1211877-36-9 |
| Human siGENOME siRNA Library - Deubiquitinating Enzymes | Dharmacon | Cat# G-004705-01 |
| Anti-Flag M2 Affinity Gel | Sigma Aldrich | Cat# A2220 |
| Dynabead His-tag | Thermo Fisher | Cat# 10103D |
| Pierce Anti-HA Magnetic Beads | Thermo Fisher | Cat# 88836 |
| Critical Commercial Assays | ||
| Matrigel | Corning | Cat# 3554230 |
| Pierce ECL western blotting substrate | Thermo Fisher | Cat# 32106 |
| RIPA lysis and extraction buffer | Thermo Fisher | Cat# 89900 |
| Crystal Violet Solution | Sigma Aldrich | Cat# HT90132-1L |
| Halt Protease and Phosphatase Inhibitor | Thermo Fisher | Cat# 78441 |
| PolyJet In vitro DNA transfection reagent | SignaGen Laboratories | Cat# SL100688 |
| Polybrene | Sigma Aldrich | Cat# 107689 |
| Horse Serum | Thermo Fisher | Cat# 16050122 |
| DMEM/F12 media | Corning CellGro | Cat# MT10090CV |
| DMEM | Corning CellGro | Cat# 10–090-CV |
| Fetal Bovine Serum | Thermo Fisher | Cat# 16030074 |
| Epidermal Growth Factor | ProSpec | Cat# CYT-1115 |
| Insulin | Sigma Aldrich | Cat# 9011-M |
| Penicillin/Streptomycin | Sigma Aldrich | Cat# P4333–100ML |
| PVDF membranes | EMD-Millipore | Cat# IBFP0785C |
| Experimental Models: Cell Lines | ||
| MCF10A | Zhang lab | |
| MDA-MB-231 | ATCC | Cat# HTB-26 |
| MDA-MB-468 | ATCC | Cat# HTB-132 |
| HEK293T | ATCC | Cat# CRL-11268 |
| T47D | ATCC | Cat# HBT-133 |
| SKBR3 | ATCC | Cat# HTB-30 |
| HCC1143 | ATCC | Cat# CRL-2321 |
| MDA-MB231 (D3H2) | Dr. Jia Fang’s lab (Roswell Park) | |
| MDA-MB-231 (lung mets) | Zhang lab | |
| Restriction Enzymes, plasmids, primers and shRNAs | ||
| shControl | Target sequence: CAACAAGATGAAGAGCACCAA | |
| shUSP1–1 | Target sequence: CAGAGACAAACTAGATCAA | |
| shUSP1–2 | Target sequence: GCTAGTGGTTTGGAGTTTG | |
| plx304 | Addgene | Cat# 25890 |
| Flag-HA-USP1 | Addgene | Cat# 22596 |
| USP1 antibody for IHC | Abcam | Ca# 84772 |
| TAZ-K39R | IDT | Forward: ATGAATCCGAGGCCTAGCTCG Reverse: GACAGAGTTGAAGAGGGC |
| TAZ-K45/46R | IDT | Forward: TCGTGGCGGAGGAGGATCCTGCCG Reverse: GCTAGGCTTCGGATTCATGACAG |
| TAZ-K54R | IDT | Forward: TCTTTCTTTAGGGAGCCTGATTC Reverse: CTCCGGCAGGATCTTCTT |
| TAZ-K148R | IDT | Forward: CACATAGAAAGGATCACCACATGG Reverse: ATTGAGGAAGTACCTCTG |
| TAZ-K157R | IDT | Forward: GACCCTAGGGCGATGAAT Reverse: TTGCCATGTGGTGATTTTTTC |
| TAZ-K234R | IDT | Forward: CAGCAGCAGAGGCTGCGGCTTC Reverse: CTGCTGCTGAGTGGTCAG |
| TAZ-K392R | IDT | Forward: GCTCTGAACAGGAGTGAGCCCTTTC Reverse: AGACTCTACATCATTGAAGAG |
| His-6Ub | Dr. Xiajiang Wang (Roswell Park) | NA |
| HA-6Ub | Dr. Boyko Attanasov (Roswell Park) | NA |
| EcoRI-HF | New England BioLabs | Cat# R3101S |
| AgeI-HF | New England BioLabs | Cat# R3552S |
| XhoI-HF | New England BioLabs | Cat# R0146S |
| KpnI-HF | New England BioLabs | Cat# R3142S |
| HindIII-HF | New England BioLabs | Cat# R3104S |
| CutSmart Buffer | New England BioLabs | Cat# B7204S |
| USP1 qPCR primers | IDT | Forward: GCTTTGCTGCTAGTGGTTTG Reverse: GTTGGCTTTGTGCTCCATTC |
| TAZ qPCR primers | IDT | Forward: AGTACCCTGAGCCAGCAGAA Reverse: GATTCTCTGAAGCCGCAGTT |
| GAPDH qPCR primers | IDT | Forward: GGTGAAGGTCGGAGTCAACGG Reverse: GAGGTCAATGAAGGGGTCATTG |
| shTAZ-1 | Target sequence: CCTGCCGGAGTCTTTCTTTAA | |
| shTAZ-2 | Target sequence: GAAACTGCGGCTTCAGAGAAT | |
Publisher’s Note: MDPI stays neutral with regard to jurisdictional claims in published maps and institutional affiliations. |
© 2020 by the authors. Licensee MDPI, Basel, Switzerland. This article is an open access article distributed under the terms and conditions of the Creative Commons Attribution (CC BY) license (http://creativecommons.org/licenses/by/4.0/).
Share and Cite
Mussell, A.; Shen, H.; Chen, Y.; Mastri, M.; Eng, K.H.; Bshara, W.; Frangou, C.; Zhang, J. USP1 Regulates TAZ Protein Stability Through Ubiquitin Modifications in Breast Cancer. Cancers 2020, 12, 3090. https://doi.org/10.3390/cancers12113090
Mussell A, Shen H, Chen Y, Mastri M, Eng KH, Bshara W, Frangou C, Zhang J. USP1 Regulates TAZ Protein Stability Through Ubiquitin Modifications in Breast Cancer. Cancers. 2020; 12(11):3090. https://doi.org/10.3390/cancers12113090
Chicago/Turabian StyleMussell, Ashley, He Shen, Yanmin Chen, Michalis Mastri, Kevin H. Eng, Wiam Bshara, Costa Frangou, and Jianmin Zhang. 2020. "USP1 Regulates TAZ Protein Stability Through Ubiquitin Modifications in Breast Cancer" Cancers 12, no. 11: 3090. https://doi.org/10.3390/cancers12113090
APA StyleMussell, A., Shen, H., Chen, Y., Mastri, M., Eng, K. H., Bshara, W., Frangou, C., & Zhang, J. (2020). USP1 Regulates TAZ Protein Stability Through Ubiquitin Modifications in Breast Cancer. Cancers, 12(11), 3090. https://doi.org/10.3390/cancers12113090

