LncRNA PVT1 Is a Poor Prognosticator and Can Be Targeted by PVT1 Antisense Oligos in Gastric Adenocarcinoma
Simple Summary
Abstract
1. Introduction
2. Results
2.1. Genomic and Transcriptomic Alterations of lncRNA PVT1 in GAC Tissues
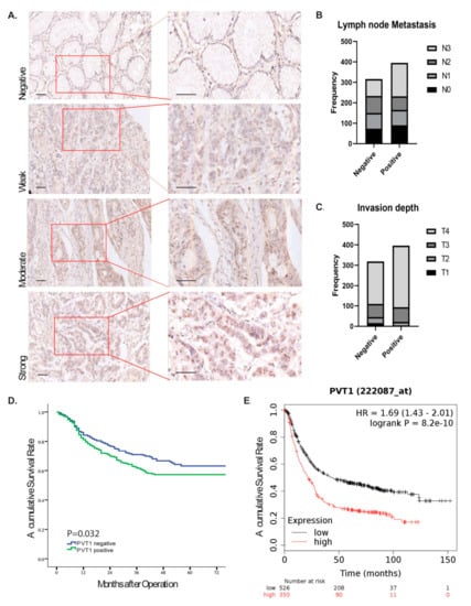
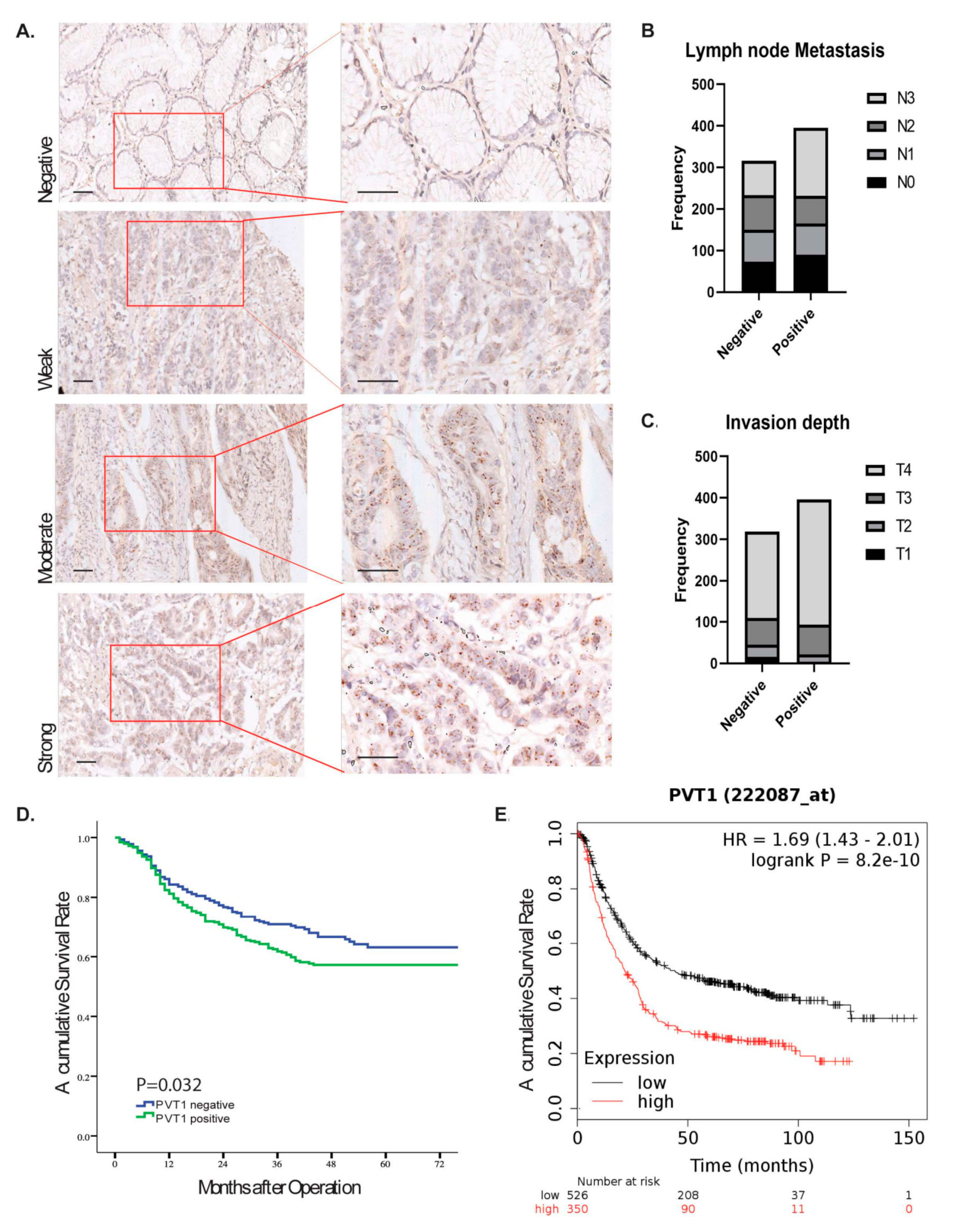
2.2. Upregulation of PVT1 lncRNA in GAC Tissue Was Associated with Poor Prognosis
2.3. Specific PVT1 ASOs Reduced PVT1 Expression in GAC Cell Lines
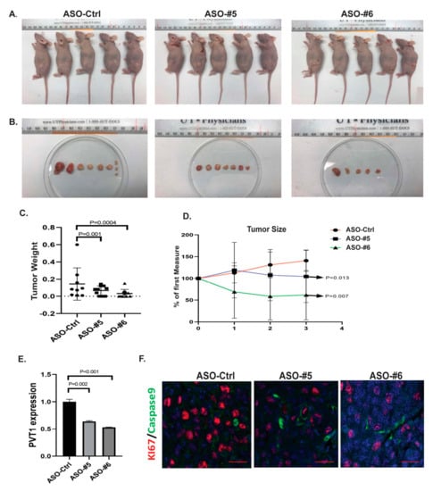
2.4. Inhibition of PVT1 by PVT1 ASOs Suppressed Tumor Growth and Invasion In Vitro
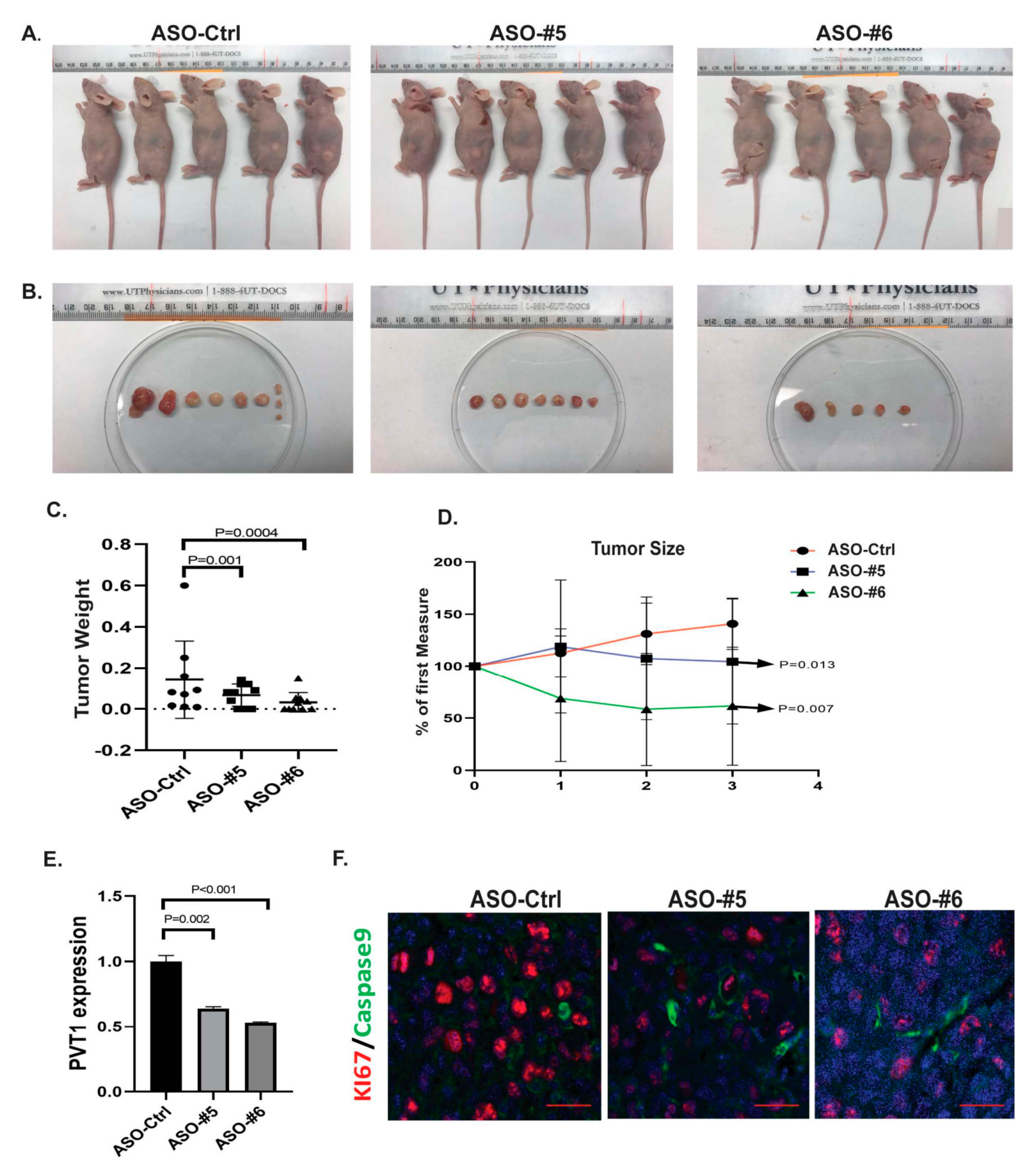
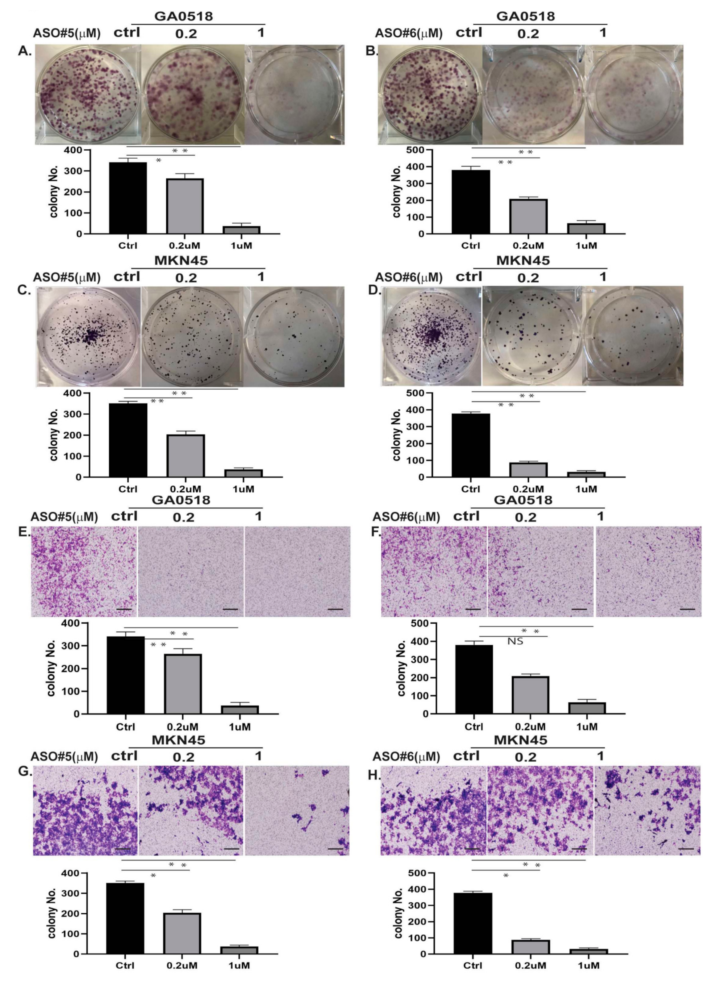
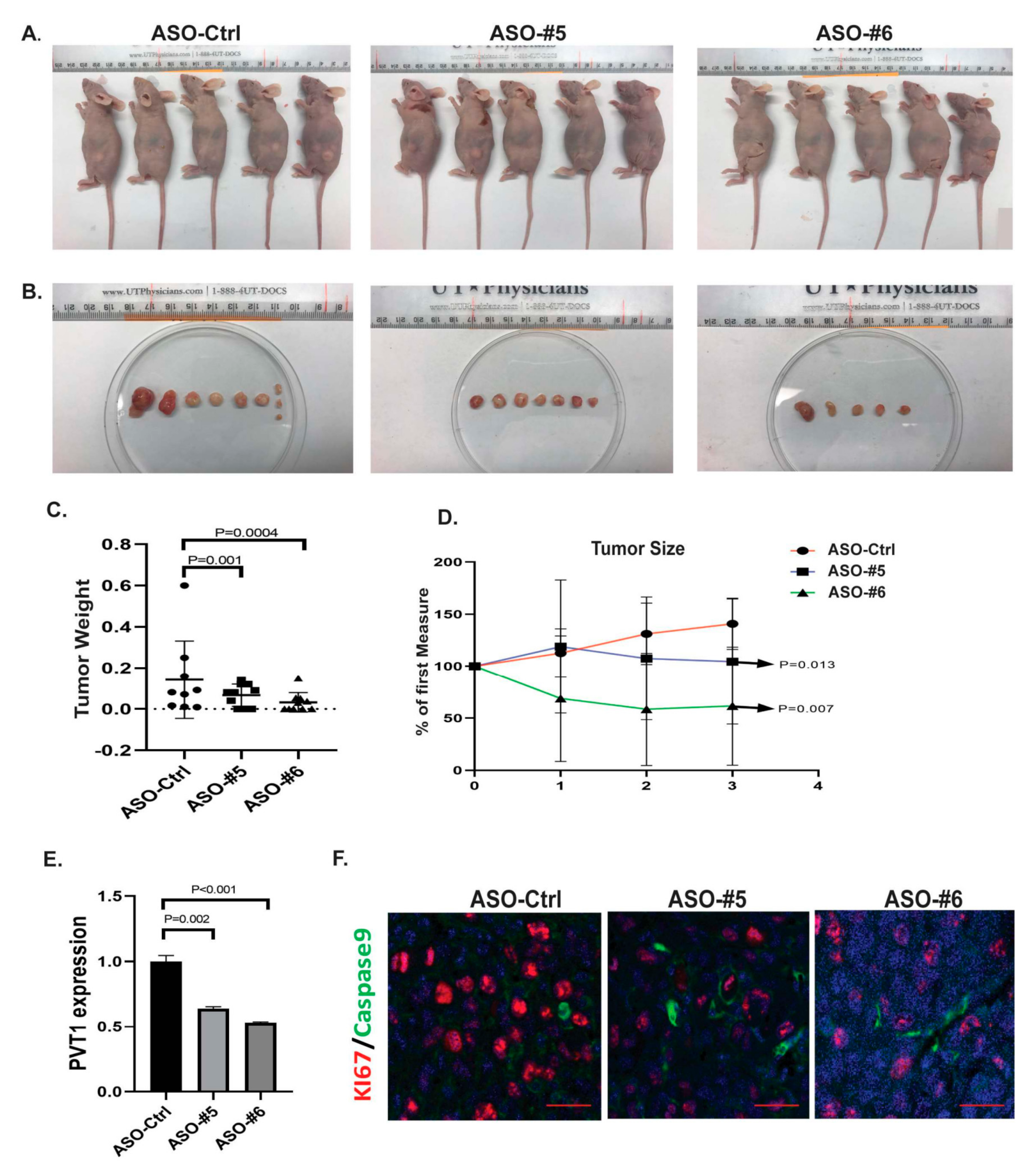
2.5. PVT1 ASOs Demonstrated Strong Antitumor Activity in an In Vivo PDX Model
3. Discussion
4. Materials and Methods
4.1. Tissue Samples and Tumor Tissue Microarrays (TMAs)
4.2. Cell Lines and Reagents
4.3. R-Scope ISH
4.4. RNA Preparation and qPCR
4.5. Invasion Assay
4.6. Colony Formation
4.7. Patient-Derived Xenograft Model (PDX)
4.8. Indirect Immunofluorescence
4.9. Statistical Analysis
5. Conclusions
Author Contributions
Funding
Acknowledgments
Conflicts of Interest
References
- GBD 2017 Stomach Cancer Collaborators. The global, regional, and national burden of stomach cancer in 195 countries, 1990–2017: A systematic analysis for the Global Burden of Disease study 2017. Lancet Gastroenterol. Hepatol. 2020, 5, 42–54. [Google Scholar] [CrossRef]
- Ajani, J.A.; Lee, J.; Sano, T.; Janjigian, Y.Y.; Fan, D.; Song, S. Gastric adenocarcinoma. Nat. Rev. Dis. Primers 2017, 3, 17036. [Google Scholar] [CrossRef]
- Dragomir, M.P.; Kopetz, S.; Ajani, J.A.; Calin, G.A. Non-coding RNAs in GI cancers: From cancer hallmarks to clinical utility. Gut 2020, 69, 748–763. [Google Scholar] [CrossRef]
- Götze, T.; Schütte, K.; Röcken, C.; Malfertheiner, P.; Ebert, M.P. Recent developments in chemotherapy of advanced gastric cancer. Dig. Dis. 2004, 22, 360–365. [Google Scholar] [CrossRef]
- Webb, E.; Adams, J.M.; Cory, S. Variant (6;15) translocation in a murine plasmacytoma occurs near an immunoglobulin kappa gene but far from the myc oncogene. Nature 1984, 312, 777–779. [Google Scholar] [CrossRef]
- Cory, S.; Graham, M.; Webb, E.; Corcoran, L.; Adams, J.M. Variant (6;15) translocations in murine plasmacytomas involve a chromosome 15 locus at least 72 kb from the c-myc oncogene. EMBO J. 1985, 4, 675–681. [Google Scholar] [CrossRef]
- Dank, M. Recent advances in the treatment of gastric cancer. Magy. Onkol. 2010, 54, 337–341. [Google Scholar] [CrossRef]
- Shao, Y.; Chen, H.T.; Ma, Q.R.; Zhang, Y.W.; He, Y.Q.; Liu, J. Long non-coding RNA PVT1 regulates glioma proliferation, invasion, and aerobic glycolysis via miR-140-5p. Eur. Rev. Med Pharmacol. Sci. 2020, 24, 274–283. [Google Scholar] [CrossRef]
- Qiu, C.; Li, S.; Sun, D.; Yang, S. lncRNA PVT1 accelerates progression of non-small cell lung cancer via targeting miRNA-526b/EZH2 regulatory loop. Oncol. Lett. 2020, 19, 1267–1272. [Google Scholar] [CrossRef]
- Xu, Y.; Li, Y.; Jin, J.; Han, G.; Sun, C.; Pizzi, M.P.; Huo, L.; Scott, A.; Wang, Y.; Ma, L.; et al. LncRNA PVT1 up-regulation is a poor prognosticator and serves as a therapeutic target in esophageal adenocarcinoma. Mol. Cancer 2019, 18, 141. [Google Scholar] [CrossRef]
- Tseng, Y.Y.; Bagchi, A. The PVT1-MYC duet in cancer. Mol. Cell. Oncol. 2015, 2, e974467. [Google Scholar] [CrossRef] [PubMed]
- Carramusa, L.; Contino, F.; Ferro, A.; Minafra, L.; Perconti, G.; Giallongo, A.; Feo, S. The PVT-1 oncogene is a Myc protein target that is overexpressed in transformed cells. J. Cell. Physiol. 2007, 213, 511–518. [Google Scholar] [CrossRef]
- Barsotti, A.M.; Beckerman, R.; Laptenko, O.; Huppi, K.; Caplen, N.J.; Prives, C. p53-Dependent induction of PVT1 and miR-1204. J. Biol. Chem. 2012, 287, 2509–2519. [Google Scholar] [CrossRef]
- Jiang, W.; He, Y.; Shi, Y.; Guo, Z.; Yang, S.; Wei, K.; Pan, C.; Xia, Y.; Chen, Y. MicroRNA-1204 promotes cell proliferation by regulating PITX1 in non-small-cell lung cancer. Cell Biol. Int. 2019, 43, 253–264. [Google Scholar] [CrossRef]
- Dai, B.; Kong, D.L.; Tian, J.; Liu, T.W.; Zhou, H.; Wang, Z.F. microRNA-1205 promotes cell growth by targeting APC2 in lung adenocarcinoma. Eur. Rev. Med Pharmacol. Sci. 2019, 23, 1125–1133. [Google Scholar] [CrossRef]
- Hou, X.; Niu, Z.; Liu, L.; Guo, Q.; Li, H.; Yang, X.; Zhang, X. miR-1207-5p regulates the sensitivity of triple-negative breast cancer cells to Taxol treatment via the suppression of LZTS1 expression. Oncol. Lett. 2019, 17, 990–998. [Google Scholar] [CrossRef] [PubMed]
- Yuan, C.L.; Li, H.; Zhu, L.; Liu, Z.; Zhou, J.; Shu, Y. Aberrant expression of long noncoding RNA PVT1 and its diagnostic and prognostic significance in patients with gastric cancer. Neoplasma 2016, 63, 442–449. [Google Scholar] [CrossRef]
- Kong, R.; Zhang, E.B.; Yin, D.D.; You, L.H.; Xu, T.P.; Chen, W.M.; Xia, R.; Wan, L.; Sun, M.; Wang, Z.X.; et al. Long noncoding RNA PVT1 indicates a poor prognosis of gastric cancer and promotes cell proliferation through epigenetically regulating p15 and p16. Mol. Cancer 2015, 14, 82. [Google Scholar] [CrossRef] [PubMed]
- Cui, D.; Yu, C.H.; Liu, M.; Xia, Q.Q.; Zhang, Y.F.; Jiang, W.L. Long non-coding RNA PVT1 as a novel biomarker for diagnosis and prognosis of non-small cell lung cancer. Tumour Biol. 2016, 37, 4127–4134. [Google Scholar] [CrossRef] [PubMed]
- Carnero, E.; Barriocanal, M.; Prior, C.; Unfried, J.P.; Segura, V.; Guruceaga, E.; Enguita, M.; Smerdou, C.; Gastaminza, P.; Fortes, P. Long noncoding RNA EGOT negatively affects the antiviral response and favors HCV replication. EMBO Rep. 2016, 17, 1013–1028. [Google Scholar] [CrossRef]
- Takahashi, Y.; Sawada, G.; Kurashige, J.; Uchi, R.; Matsumura, T.; Ueo, H.; Takano, Y.; Eguchi, H.; Sudo, T.; Sugimachi, K.; et al. Amplification of PVT-1 is involved in poor prognosis via apoptosis inhibition in colorectal cancers. Br. J. Cancer 2014, 110, 164–171. [Google Scholar] [CrossRef]
- Zheng, X.; Hu, H.; Li, S. High expression of lncRNA PVT1 promotes invasion by inducing epithelial-to-mesenchymal transition in esophageal cancer. Oncol. Lett. 2016, 12, 2357–2362. [Google Scholar] [CrossRef]
- Meyer, K.B.; Maia, A.T.; O’Reilly, M.; Ghoussaini, M.; Prathalingam, R.; Porter-Gill, P.; Ambs, S.; Prokunina-Olsson, L.; Carroll, J.; Ponder, B.A. A functional variant at a prostate cancer predisposition locus at 8q24 is associated with PVT1 expression. PLoS Genet. 2011, 7, e1002165. [Google Scholar] [CrossRef]
- Xi, Y.; Shen, W.; Jin, C.; Wang, L.; Yu, B. PVT1 Promotes the Proliferation and Migration of Non-Small Cell Lung Cancer via Regulating miR-148/RAB34 Signal Axis. OncoTargets Ther. 2020, 13, 1819–1832. [Google Scholar] [CrossRef] [PubMed]
- Wu, H.; Wei, M.; Jiang, X.; Tan, J.; Xu, W.; Fan, X.; Zhang, R.; Ding, C.; Zhao, F.; Shao, X.; et al. lncRNA PVT1 Promotes Tumorigenesis of Colorectal Cancer by Stabilizing miR-16-5p and Interacting with the VEGFA/VEGFR1/AKT Axis. Mol. Ther. Nucleic Acids 2020, 20, 438–450. [Google Scholar] [CrossRef] [PubMed]
- Wang, F.; Ji, X.; Wang, J.; Ma, X.; Yang, Y.; Zuo, J.; Cui, J. LncRNA PVT1 Enhances Proliferation and Cisplatin Resistance via Regulating miR-194-5p/HIF1a Axis in Oral Squamous Cell Carcinoma. OncoTargets Ther. 2020, 13, 243–252. [Google Scholar] [CrossRef]
- Landmesser, U.; Poller, W.; Tsimikas, S.; Most, P.; Paneni, F.; Luscher, T.F. From traditional pharmacological towards nucleic acid-based therapies for cardiovascular diseases. Eur. Heart J. 2020. [Google Scholar] [CrossRef]
- Tsimikas, S.; Viney, N.J.; Hughes, S.G.; Singleton, W.; Graham, M.J.; Baker, B.F.; Burkey, J.L.; Yang, Q.; Marcovina, S.M.; Geary, R.S.; et al. Antisense therapy targeting apolipoprotein(a): A randomised, double-blind, placebo-controlled phase 1 study. Lancet 2015, 386, 1472–1483. [Google Scholar] [CrossRef]
- Kaplan-Meier Plotter. Available online: http://kmplot.com/analysis/ (accessed on 1 October 2020).
- Ding, Y.; Fang, Q.; Li, Y.; Wang, Y. Amplification of lncRNA PVT1 promotes ovarian cancer proliferation by binding to miR-140. Mamm. Genome 2019, 30, 217–225. [Google Scholar] [CrossRef] [PubMed]
- Wang, L.; Wang, R.; Ye, Z.; Wang, Y.; Li, X.; Chen, W.; Zhang, M.; Cai, C. PVT1 affects EMT and cell proliferation and migration via regulating p21 in triple-negative breast cancer cells cultured with mature adipogenic medium. Acta Biochim. Biophys. Sin. 2018, 50, 1211–1218. [Google Scholar] [CrossRef]
- Xu, M.D.; Wang, Y.; Weng, W.; Wei, P.; Qi, P.; Zhang, Q.; Tan, C.; Ni, S.J.; Dong, L.; Yang, Y.; et al. A Positive Feedback Loop of lncRNA-PVT1 and FOXM1 Facilitates Gastric Cancer Growth and Invasion. Clin. Cancer Res. 2017, 23, 2071–2080. [Google Scholar] [CrossRef]
- Zhao, J.; Du, P.; Cui, P.; Qin, Y.; Hu, C.; Wu, J.; Zhou, Z.; Zhang, W.; Qin, L.; Huang, G. LncRNA PVT1 promotes angiogenesis via activating the STAT3/VEGFA axis in gastric cancer. Oncogene 2018, 37, 4094–4109. [Google Scholar] [CrossRef]
- Ding, J.; Li, D.; Gong, M.; Wang, J.; Huang, X.; Wu, T.; Wang, C. Expression and clinical significance of the long non-coding RNA PVT1 in human gastric cancer. OncoTargets Ther. 2014, 7, 1625–1630. [Google Scholar] [CrossRef]
- Sohn, B.H.; Hwang, J.-E.; Jang, H.-J.; Lee, H.-S.; Oh, S.C.; Shim, J.; Lee, K.-W.; Kim, E.H.; Yim, S.Y.; Lee, S.H.; et al. Clinical significance of four molecular subtypes of gastric cancer identified by The Cancer Genome Atlas project. Clin. Cancer Res. 2017. [Google Scholar] [CrossRef]
- Zhang, X.W.; Bu, P.; Liu, L.; Zhang, X.Z.; Li, J. Overexpression of long non-coding RNA PVT1 in gastric cancer cells promotes the development of multidrug resistance. Biochem. Biophys. Res. Commun. 2015, 462, 227–232. [Google Scholar] [CrossRef]
- Du, P.; Hu, C.; Qin, Y.; Zhao, J.; Patel, R.; Fu, Y.; Zhu, M.; Zhang, W.; Huang, G. LncRNA PVT1 Mediates Antiapoptosis and 5-Fluorouracil Resistance via Increasing Bcl2 Expression in Gastric Cancer. J. Oncol. 2019, 2019, 9325407. [Google Scholar] [CrossRef]
- Tseng, Y.Y.; Moriarity, B.S.; Gong, W.; Akiyama, R.; Tiwari, A.; Kawakami, H.; Ronning, P.; Reuland, B.; Guenther, K.; Beadnell, T.C.; et al. PVT1 dependence in cancer with MYC copy-number increase. Nature 2014, 512, 82–86. [Google Scholar] [CrossRef]
- Elbadawy, M.; Usui, T.; Yamawaki, H.; Sasaki, K. Emerging Roles of C-Myc in Cancer Stem Cell-Related Signaling and Resistance to Cancer Chemotherapy: A Potential Therapeutic Target against Colorectal Cancer. Int. J. Mol. Sci. 2019, 20, 2340. [Google Scholar] [CrossRef]
- Mercuri, E.; Darras, B.T.; Chiriboga, C.A.; Day, J.W.; Campbell, C.; Connolly, A.M.; Iannaccone, S.T.; Kirschner, J.; Kuntz, N.L.; Saito, K.; et al. Nusinersen versus Sham Control in Later-Onset Spinal Muscular Atrophy. N. Engl. J. Med. 2018, 378, 625–635. [Google Scholar] [CrossRef]
- Duell, P.B.; Santos, R.D.; Kirwan, B.A.; Witztum, J.L.; Tsimikas, S.; Kastelein, J.J.P. Long-term mipomersen treatment is associated with a reduction in cardiovascular events in patients with familial hypercholesterolemia. J. Clin. Lipidol. 2016, 10, 1011–1021. [Google Scholar] [CrossRef]
- Vitravene Study, G. A randomized controlled clinical trial of intravitreous fomivirsen for treatment of newly diagnosed peripheral cytomegalovirus retinitis in patients with AIDS. Am. J. Ophthalmol. 2002, 133, 467–474. [Google Scholar] [CrossRef]
- Mendell, J.R.; Rodino-Klapac, L.R.; Sahenk, Z.; Roush, K.; Bird, L.; Lowes, L.P.; Alfano, L.; Gomez, A.M.; Lewis, S.; Kota, J.; et al. Eteplirsen for the treatment of Duchenne muscular dystrophy. Ann. Neurol. 2013, 74, 637–647. [Google Scholar] [CrossRef] [PubMed]
- Liang, X.H.; Sun, H.; Nichols, J.G.; Crooke, S.T. RNase H1-Dependent Antisense Oligonucleotides Are Robustly Active in Directing RNA Cleavage in Both the Cytoplasm and the Nucleus. Mol. Ther. 2017, 25, 2075–2092. [Google Scholar] [CrossRef]
- Reilley, M.J.; McCoon, P.; Cook, C.; Lyne, P.; Kurzrock, R.; Kim, Y.; Woessner, R.; Younes, A.; Nemunaitis, J.; Fowler, N.; et al. STAT3 antisense oligonucleotide AZD9150 in a subset of patients with heavily pretreated lymphoma: Results of a phase 1b trial. J. Immunother. Cancer 2018, 6, 119. [Google Scholar] [CrossRef] [PubMed]
- Yin, V.P. In Situ Detection of MicroRNA Expression with RNAscope Probes. Methods Mol. Biol. 2018, 1649, 197–208. [Google Scholar] [CrossRef] [PubMed]
- Song, S.; Ajani, J.A.; Honjo, S.; Maru, D.M.; Chen, Q.; Scott, A.W.; Heallen, T.R.; Xiao, L.; Hofstetter, W.L.; Weston, B.; et al. Hippo coactivator YAP1 upregulates SOX9 and endows esophageal cancer cells with stem-like properties. Cancer Res. 2014, 74, 4170–4182. [Google Scholar] [CrossRef]
- Song, S.; Honjo, S.; Jin, J.; Chang, S.S.; Scott, A.W.; Chen, Q.; Kalhor, N.; Correa, A.M.; Hofstetter, W.L.; Albarracin, C.T.; et al. The Hippo Coactivator YAP1 Mediates EGFR Overexpression and Confers Chemoresistance in Esophageal Cancer. Clin. Cancer Res. 2015, 21, 2580–2590. [Google Scholar] [CrossRef]





| Characteristic | Total | No. of Patients | p Value | |
|---|---|---|---|---|
| −(319) | +(397) | |||
| Age, years | 0.362 | |||
| Median | 61 | |||
| Minimum-maximum | 27–85 | |||
| Sex | 0.204 | |||
| Male | 524 | 241 | 283 | |
| Female | 192 | 78 | 114 | |
| Tumor size | 0.017 * | |||
| Median (cm) | 5 | |||
| Minimum-maximum (cm) | 0.3–17 | |||
| Differentiation | 0.785 | |||
| Well | 55 | 23 | 32 | |
| Moderate | 150 | 67 | 83 | |
| Poor | 511 | 229 | 282 | |
| Lauren subtype | 1.000 | |||
| Diffused | 519 | 231 | 288 | |
| Intestinal | 197 | 88 | 109 | |
| T category | <0.001 ** | |||
| T1 | 20 | 16 | 4 | |
| T2 | 47 | 29 | 18 | |
| T3 | 135 | 64 | 71 | |
| T4 | 513 | 210 | 303 | |
| N category | 0.008 ** | |||
| N0 | 163 | 73 | 90 | |
| N1 | 152 | 77 | 75 | |
| N2 | 151 | 84 | 67 | |
| N3 | 245 | 82 | 163 | |
| M category (M1 vs. M0) | 0.496 | |||
| M0 | 493 | 222 | 271 | |
| M1 | 196 | 82 | 114 | |
| TNM stage | 0.124 | |||
| I | 31 | 21 | 10 | |
| II | 145 | 65 | 80 | |
| III | 344 | 151 | 193 | |
| IV | 196 | 82 | 114 | |
| Vein invasion | 0.185 | |||
| + | 6 | 3 | 3 | |
| − | 710 | 316 | 394 | |
| PVT1 | Univariate | Multivariate | ||||
|---|---|---|---|---|---|---|
| HR | 95% CI | p Value | HR | 95% CI | p Value | |
| Age (continuous) | 1.014 | 1.002–1.027 | 0.024 * | 1.015 | 1.002–1.029 | 0.028 * |
| Sex (male vs. female) | 0.911 | 0.695–1.194 | 0.498 | |||
| Size (continuous) | 1.099 | 1.048–1.151 | <0.001 ** | 1.048 | 0.989–1.111 | 1.048 |
| Differentiation | 0.353 | |||||
| Well | 1 | 0.387 | ||||
| Moderate | 1.339 | 0.772–2.323 | 0.299 | |||
| Poor | 1.423 | 0.855–2.368 | 0.175 | |||
| Lauren subtype (intestinal vs. diffused) | 0.893 | 0.686–1.163 | 0.401 | |||
| Borrmann | 0.008 ** | |||||
| Early | 1 | 0.030 * | 1 | 0.218 | ||
| 1 | 1.362 | 0.538–3.453 | 0.515 | 1.774 | 0.190–16.580 | 0.615 |
| 2 | 0.415 | 0.150–1.145 | 0.089 | 0.432 | 0.043–4.364 | 0.477 |
| 3 | 1.175 | 0.580–2.379 | 0.654 | 1.281 | 0.151–10.879 | 0.821 |
| 4 | 1.590 | 0.729–3.469 | 0.244 | 1.421 | 0.161–12.558 | 0.752 |
| T category | 0.011 * | 0.744 | ||||
| T1 | 1 | 0.021 * | 1 | |||
| T2 | 0.656 | 0.254–1.692 | 0.383 | 0.331 | 0.036–3.039 | 0.328 |
| T3 | 0.987 | 0.444–2.193 | 0.973 | 0.435 | 0.049–3.878 | 0.456 |
| T4 | 1.391 | 0.655–2.953 | 0.390 | 0.437 | 0.050–3.847 | 0.456 |
| N category | <0.001 ** | <0.001 ** | ||||
| N0 | 1 | <0.001 ** | 1 | |||
| N1 | 1.279 | 0.836–1.955 | 0.257 | 1.348 | 0.858–2.118 | 0.195 |
| N2 | 1.448 | 0.956–2.194 | 0.081 | 1.256 | 0.783–2.015 | 0.344 |
| N3 | 3.040 | 2.128–4.343 | <0.001 ** | 2.751 | 1.847–4.098 | <0.001 ** |
| M category (M1 vs. M0) | 2.073 | 1.624–2.646 | <0.001 ** | 1.692 | 1.298–2.205 | <0.001 ** |
| Vein invasion (− vs. +) | 0.969 | 0.241–3.894 | 0.964 | |||
| PVT1 (+ vs. −) | 1.312 | 1.022–1.685 | 0.033 ** | 1.160 | 0.888–1.514 | 0.277 |
Publisher’s Note: MDPI stays neutral with regard to jurisdictional claims in published maps and institutional affiliations. |
© 2020 by the authors. Licensee MDPI, Basel, Switzerland. This article is an open access article distributed under the terms and conditions of the Creative Commons Attribution (CC BY) license (http://creativecommons.org/licenses/by/4.0/).
Share and Cite
Li, Y.; Song, S.; Pizzi, M.P.; Han, G.; Scott, A.W.; Jin, J.; Xu, Y.; Wang, Y.; Huo, L.; Ma, L.; et al. LncRNA PVT1 Is a Poor Prognosticator and Can Be Targeted by PVT1 Antisense Oligos in Gastric Adenocarcinoma. Cancers 2020, 12, 2995. https://doi.org/10.3390/cancers12102995
Li Y, Song S, Pizzi MP, Han G, Scott AW, Jin J, Xu Y, Wang Y, Huo L, Ma L, et al. LncRNA PVT1 Is a Poor Prognosticator and Can Be Targeted by PVT1 Antisense Oligos in Gastric Adenocarcinoma. Cancers. 2020; 12(10):2995. https://doi.org/10.3390/cancers12102995
Chicago/Turabian StyleLi, Yuan, Shumei Song, Melissa Pool Pizzi, Guangchun Han, Ailing W. Scott, Jiankang Jin, Yan Xu, Ying Wang, Longfei Huo, Lang Ma, and et al. 2020. "LncRNA PVT1 Is a Poor Prognosticator and Can Be Targeted by PVT1 Antisense Oligos in Gastric Adenocarcinoma" Cancers 12, no. 10: 2995. https://doi.org/10.3390/cancers12102995
APA StyleLi, Y., Song, S., Pizzi, M. P., Han, G., Scott, A. W., Jin, J., Xu, Y., Wang, Y., Huo, L., Ma, L., Vellano, C., Luo, X., MacLeod, R., Wang, L., Wang, Z., & Ajani, J. A. (2020). LncRNA PVT1 Is a Poor Prognosticator and Can Be Targeted by PVT1 Antisense Oligos in Gastric Adenocarcinoma. Cancers, 12(10), 2995. https://doi.org/10.3390/cancers12102995

