LncRNA Profiling Reveals That the Deregulation of H19, WT1-AS, TCL6, and LEF1-AS1 Is Associated with Higher-Risk Myelodysplastic Syndrome
Simple Summary
Abstract
1. Introduction
2. Patients and Methods
3. Results
3.1. MDS-Specific Transcriptome
3.2. LncRNA Expression in Relation to the Diagnostic Subtypes of MDS
3.3. LncRNAs in MDS with Isolated del(5q)
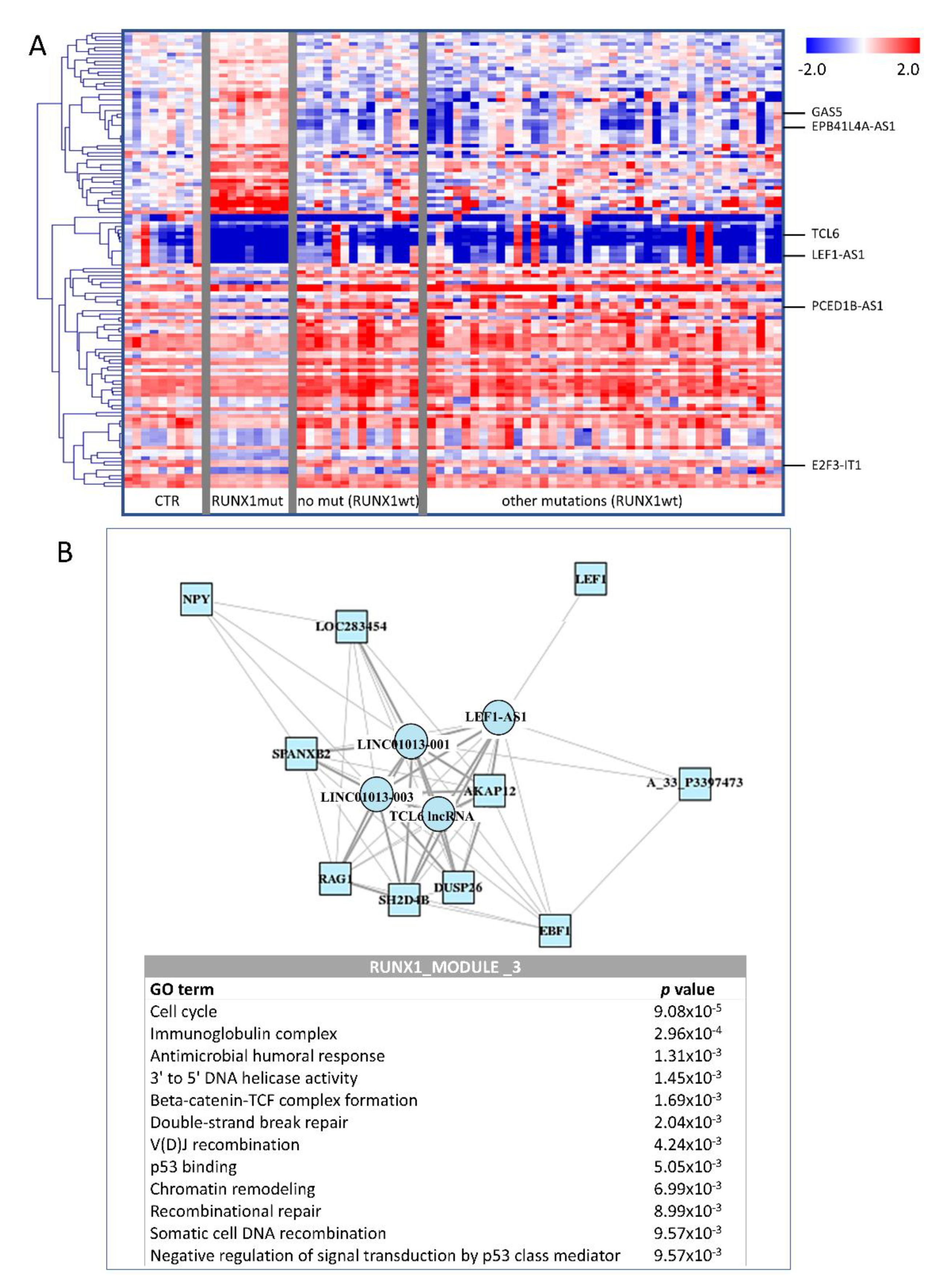
3.4. Association Between lncRNA Expression and Somatic Mutations
3.5. LncRNAs Related to MDS Prognosis
3.6. Individual lncRNAs as Potential Prognostic Markers of MDS
3.7. Cis and Trans Correlations of Prognosis-Related lncRNAs
4. Discussion
Supplementary Materials
Author Contributions
Funding
Conflicts of Interest
References
- Arber, D.A.; Orazi, A.; Hasserjian, R.; Thiele, J.; Borowitz, M.J.; Le Beau, M.M.; Bloomfield, C.D.; Cazzola, M.; Vardiman, J.W. The 2016 Revision to the World Health Organization Classification of Myeloid Neoplasms and Acute Leukemia. Blood 2016, 127, 2391–2405. [Google Scholar] [CrossRef]
- Greenberg, P.L.; Tuechler, H.; Schanz, J.; Sanz, G.; Garcia-Manero, G.; Solé, F.; Bennett, J.M.; Bowen, D.; Fenaux, P.; Dreyfus, F.; et al. Revised International Prognostic Scoring System for Myelodysplastic Syndromes. Blood 2012, 120, 2454–2465. [Google Scholar] [CrossRef]
- Scott, L.J. Azacitidine: A Review in Myelodysplastic Syndromes and Acute Myeloid Leukaemia. Drugs 2016, 76, 889–900. [Google Scholar] [CrossRef]
- Liu, K.; Beck, D.; Thoms, J.A.I.; Liu, L.; Zhao, W.; Pimanda, J.E.; Zhou, X. Annotating Function to Differentially Expressed LincRNAs in Myelodysplastic Syndrome using a Network-Based Method. Bioinformatics 2017, 33, 2622–2630. [Google Scholar] [CrossRef]
- Yao, C.; Chen, C.; Huang, H.; Hou, H.; Lin, C.; Tseng, M.; Kao, C.; Lu, T.; Chou, W.; Tien, H. A 4-lncRNA Scoring System for Prognostication of Adult Myelodysplastic Syndromes. Blood Adv. 2017, 1, 1505–1516. [Google Scholar] [CrossRef] [PubMed]
- Derrien, T.; Johnson, R.; Bussotti, G.; Tanzer, A.; Djebali, S.; Tilgner, H.; Guernec, G.; Martin, D.; Merkel, A.; Knowles, D.G.; et al. The GENCODE V7 Catalog of Human Long Noncoding RNAs: Analysis of their Gene Structure, Evolution, and Expression. Genome Res. 2012, 22, 1775–1789. [Google Scholar] [CrossRef]
- Xie, F.; Xiao, P.; Chen, D.; Xu, L.; Zhang, B. miRDeepFinder: A miRNA Analysis Tool for Deep Sequencing of Plant Small RNAs. Plant Mol. Biol. 2012, 80, 75–84. [Google Scholar] [CrossRef] [PubMed]
- Subramanian, A.; Tamayo, P.; Mootha, V.K.; Mukherjee, S.; Ebert, B.L.; Gillette, M.A.; Paulovich, A.; Pomeroy, S.L.; Golub, T.R.; Lander, E.S.; et al. Gene Set Enrichment Analysis: A Knowledge-Based Approach for Interpreting Genome-Wide Expression Profiles. Proc. Natl. Acad. Sci. USA 2005, 102, 15545–15550. [Google Scholar] [CrossRef] [PubMed]
- Heller, G.; Schmidt, W.M.; Ziegler, B.; Holzer, S.; Müllauer, L.; Bilban, M.; Zielinski, C.C.; Drach, J.; Zöchbauer-Müller, S. Genome-Wide Transcriptional Response to 5-Aza-2’-Deoxycytidine and Trichostatin a in Multiple Myeloma Cells. Cancer Res. 2008, 68, 44–54. [Google Scholar] [CrossRef]
- Nuytten, M.; Beke, L.; Van Eynde, A.; Ceulemans, H.; Beullens, M.; Van Hummelen, P.; Fuks, F.; Bollen, M. The Transcriptional Repressor NIPP1 is an Essential Player in EZH2-Mediated Gene Silencing. Oncogene 2008, 27, 1449–1460. [Google Scholar] [CrossRef]
- Graessmann, M.; Berg, B.; Fuchs, B.; Klein, A.; Graessmann, A. Chemotherapy Resistance of Mouse WAP-SVT/T Breast Cancer Cells is Mediated by Osteopontin, Inhibiting Apoptosis Downstream of Caspase-3. Oncogene 2007, 26, 2840–2850. [Google Scholar] [CrossRef] [PubMed]
- Papaemmanuil, E.; Gerstung, M.; Malcovati, L.; Tauro, S.; Gundem, G.; Van Loo, P.; Yoon, C.J.; Ellis, P.; Wedge, D.C.; Pellagatti, A.; et al. Clinical and Biological Implications of Driver Mutations in Myelodysplastic Syndromes. Blood 2013, 122, 3616–3627. [Google Scholar] [CrossRef] [PubMed]
- Dostalova Merkerova, M.; Krejcik, Z.; Votavova, H.; Belickova, M.; Vasikova, A.; Cermak, J. Distinctive microRNA Expression Profiles in CD34+ Bone Marrow Cells from Patients with Myelodysplastic Syndrome. Eur. J. Hum. Genet. 2011, 19, 313–319. [Google Scholar] [CrossRef]
- Votavova, H.; Grmanova, M.; Dostalova Merkerova, M.; Belickova, M.; Vasikova, A.; Neuwirtova, R.; Cermak, J. Differential Expression of microRNAs in CD34+ Cells of 5q- Syndrome. J. Hematol. Oncol. 2011, 4, 1. [Google Scholar] [CrossRef]
- Padron, E.; Garcia-Manero, G.; Patnaik, M.M.; Itzykson, R.; Lasho, T.; Nazha, A.; Rampal, R.K.; Sanchez, M.E.; Jabbour, E.; Al Ali, N.H.; et al. An International Data Set for CMML Validates Prognostic Scoring Systems and Demonstrates a Need for Novel Prognostication Strategies. Blood Cancer J. 2015, 5, e333. [Google Scholar] [CrossRef]
- Ishiguro, H.; Furukawa, Y.; Daigo, Y.; Miyoshi, Y.; Nagasawa, Y.; Nishiwaki, T.; Kawasoe, T.; Fujita, M.; Satoh, S.; Miwa, N.; et al. Isolation and Characterization of Human NBL4, a Gene Involved in the Beta-Catenin/Tcf Signaling Pathway. Jpn. J. Cancer Res. 2000, 91, 597–603. [Google Scholar] [CrossRef] [PubMed]
- Boloix, A.; Masanas, M.; Jiménez, C.; Antonelli, R.; Soriano, A.; Roma, J.; Sánchez de Toledo, J.; Gallego, S.; Segura, M.F. Long Non-Coding RNA PVT1 as a Prognostic and Therapeutic Target in Pediatric Cancer. Front. Oncol. 2019, 9, 1173. [Google Scholar] [CrossRef]
- Hruba, M.; Vesela, J.; Votavova, H.; Dostalova Merkerova, M.; Kundrat, D.; Szikszai, K.; Lauermanova, M.; Zemanova, Z.; Jonasova, A.; Cermak, J.; et al. RUNX1 Mutation Accompanied with Dysregulated Cellular Senescence in Lower-Risk Myelodysplastic Syndrome Patients is Associated with Disease Progression. Blood 2019, 134, 4230. [Google Scholar] [CrossRef]
- Cieslak, A.; Le Noir, S.; Trinquand, A.; Lhermitte, L.; Franchini, D.; Villarese, P.; Gon, S.; Bond, J.; Simonin, M.; Vanhille, L.; et al. RUNX1-Dependent RAG1 Deposition Instigates Human TCR-Δ Locus Rearrangement. J. Exp. Med. 2014, 211, 1821–1832. [Google Scholar] [CrossRef]
- Pellagatti, A.; Benner, A.; Mills, K.I.; Cazzola, M.; Giagounidis, A.; Perry, J.; Malcovati, L.; Della Porta, M.G.; Jädersten, M.; Verma, A.; et al. Identification of Gene Expression-Based Prognostic Markers in the Hematopoietic Stem Cells of Patients with Myelodysplastic Syndromes. J. Clin. Oncol. 2013, 31, 3557–3564. [Google Scholar] [CrossRef]
- Prall, W.C.; Czibere, A.; Grall, F.; Spentzos, D.; Steidl, U.; Giagounidis, A.A.N.; Kuendgen, A.; Otu, H.; Rong, A.; Libermann, T.A.; et al. Differential Gene Expression of Bone Marrow-Derived CD34+ Cells is Associated with Survival of Patients Suffering from Myelodysplastic Syndrome. Int. J. Hematol. 2009, 89, 173–187. [Google Scholar] [CrossRef] [PubMed]
- Minetto, P.; Guolo, F.; Clavio, M.; De Astis, E.; Colombo, N.; Grasso, R.; Fugazza, G.; Sessarego, M.; Lemoli, R.M.; Gobbi, M.; et al. Combined Assessment of WT1 and BAALC Gene Expression at Diagnosis may Improve Leukemia-Free Survival Prediction in Patients with Myelodysplastic Syndromes. Leuk. Res. 2015, 39, 866–873. [Google Scholar] [CrossRef] [PubMed]
- Zhang, T.; Zhou, J.; Zhang, W.; Lin, J.; Ma, J.; Wen, X.; Yuan, Q.; Li, X.; Xu, Z.; Qian, J. H19 Overexpression Promotes Leukemogenesis and Predicts Unfavorable Prognosis in Acute Myeloid Leukemia. Clin. Epigenetics 2018, 10, 47. [Google Scholar] [CrossRef] [PubMed]
- Nordin, M.; Bergman, D.; Halje, M.; Engström, W.; Ward, A. Epigenetic Regulation of the Igf2/H19 Gene Cluster. Cell Prolif. 2014, 47, 189–199. [Google Scholar] [CrossRef] [PubMed]
- He, D.; Wang, J.; Zhang, C.; Shan, B.; Deng, X.; Li, B.; Zhou, Y.; Chen, W.; Hong, J.; Gao, Y.; et al. Down-Regulation of miR-675-5p Contributes to Tumor Progression and Development by Targeting Pro-Tumorigenic GPR55 in Non-Small Cell Lung Cancer. Mol. Cancer 2015, 14, 73. [Google Scholar] [CrossRef]
- Vennin, C.; Spruyt, N.; Dahmani, F.; Julien, S.; Bertucci, F.; Finetti, P.; Chassat, T.; Bourette, R.P.; Le Bourhis, X.; Adriaenssens, E. H19 Non Coding RNA-Derived miR-675 Enhances Tumorigenesis and Metastasis of Breast Cancer Cells by Downregulating C-Cbl and Cbl-B. Oncotarget 2015, 6, 29209–29223. [Google Scholar] [CrossRef]
- Saitou, M.; Sugimoto, J.; Hatakeyama, T.; Russo, G.; Isobe, M. Identification of the TCL6 Genes within the Breakpoint Cluster Region on Chromosome 14q32 in T-Cell Leukemia. Oncogene 2000, 19, 2796–2802. [Google Scholar] [CrossRef]
- Su, H.; Sun, T.; Wang, H.; Shi, G.; Zhang, H.; Sun, F.; Ye, D. Decreased TCL6 Expression is Associated with Poor Prognosis in Patients with Clear Cell Renal Cell Carcinoma. Oncotarget 2017, 8, 5789–5799. [Google Scholar] [CrossRef]
- Nagasaki, J.; Aoyama, Y.; Hino, M.; Ido, K.; Ichihara, H.; Manabe, M.; Ohta, T.; Mugitani, A. Wilms Tumor 1 (WT1) mRNA Expression Level at Diagnosis is a Significant Prognostic Marker in Elderly Patients with Myelodysplastic Syndrome. Acta Haematol. 2017, 137, 32–39. [Google Scholar] [CrossRef]
- Galimberti, S.; Ghio, F.; Guerrini, F.; Ciabatti, E.; Grassi, S.; Ferreri, M.I.; Petrini, M. WT1 Expression Levels at Diagnosis could Predict Long-Term Time-to-Progression in Adult Patients Affected by Acute Myeloid Leukaemia and Myelodysplastic Syndromes. Br. J. Haematol. 2010, 149, 451–454. [Google Scholar] [CrossRef]
- Inoue, K.; Sugiyama, H.; Ogawa, H.; Nakagawa, M.; Yamagami, T.; Miwa, H.; Kita, K.; Hiraoka, A.; Masaoka, T.; Nasu, K. WT1 as a New Prognostic Factor and a New Marker for the Detection of Minimal Residual Disease in Acute Leukemia. Blood 1994, 84, 3071–3079. [Google Scholar] [CrossRef] [PubMed]
- Skokowa, J.; Cario, G.; Uenalan, M.; Schambach, A.; Germeshausen, M.; Battmer, K.; Zeidler, C.; Lehmann, U.; Eder, M.; Baum, C.; et al. LEF-1 is Crucial for Neutrophil Granulocytopoiesis and its Expression is Severely Reduced in Congenital Neutropenia. Nat. Med. 2006, 12, 1191–1197. [Google Scholar] [CrossRef] [PubMed]
- Dallosso, A.R.; Hancock, A.L.; Malik, S.; Salpekar, A.; King-Underwood, L.; Pritchard-Jones, K.; Peters, J.; Moorwood, K.; Ward, A.; Malik, K.T.A.; et al. Alternately Spliced WT1 Antisense Transcripts Interact with WT1 Sense RNA and show Epigenetic and Splicing Defects in Cancer. RNA 2007, 13, 2287–2299. [Google Scholar] [CrossRef] [PubMed]
- Congrains-Castillo, A.; Niemann, F.S.; Santos Duarte, A.S.; Olalla-Saad, S.T. LEF1-AS1, Long Non-Coding RNA, Inhibits Proliferation in Myeloid Malignancy. J. Cell. Mol. Med. 2019, 23, 3021–3025. [Google Scholar] [CrossRef] [PubMed]






| DEA | Module | Associated GO Terms | Core Nodes |
|---|---|---|---|
| A. MDS vs. CTR | MDS_1 | Hemoglobin complex, oxygen transport, iron ion binding, solute sodium symporter activity | PCGs: A_33_P3261428, A_33_P3328284, AC131097, ARG2, C20orf108, GABRP, LOC100128348, MOSPD1, RUNDC3A, SERPING1, SLC6A8, TRIM10 |
| lncRNAs: AC131097, PRKAR2A-AS1, RP4-669L17 | |||
| MDS_2 | Hemoglobin complex, oxygen transport, ganglioside biosynthetic process, sialylation | PCGs: DIAPH1, EPB42, GYPB, HBD, HBBP1, OSBP2, PQLC1, SUB1, TGM2, USE1, WDFY2 | |
| lncRNAs: CTD-2319I12, P11-640M9.1, RP11-640M9.1, RP11-558A11 | |||
| MDS_3 | Golgi apparatus, protein polyubiquitination, proteasomal protein catabolic process | PCGs: AK8, C11orf2, EBPL, FBXO6, GABPB2, GLTSCR2, LGALS8, LOC644285, MS4A6A, RAB20, RPL34, THC2496362, TMEM104 | |
| lncRNAs: AC021188, ZFAS1 | |||
| MDS_4 | Translational initiation, mRNA metabolic process, cytosolic ribosome, protein localization to endoplasmic reticulum, nuclear transcribed mRNA catabolic process nonsense mediated decay, SMAD protein signal transduction, poly-A-RNA binding, cytoplasmic translation, aminoacid activation, ribonucleoprotein complex biogenesis | PCGs: A_24_P24724, ANKRD42, C11orf2, EIF4B, GEMIN5, GLTSCR2, HARS, LARS, RBM27, RPL29, RPS14, SLC26A2 | |
| lncRNAs: CSNK1A1P1, EPB41L4A-AS1 | |||
| B. Patients with isolated del(5q) vs. patients with normal karyotype | del(5q)_1 | RNA binding, translational initiation, ribonucleoprotein complex, protein localization to endoplasmatic reticulum, nuclear transcribed mRNA catabolic process nonsense mediated decay, protein targeting to membrane, ribosome, large ribosomal subunit | PCGs: A_24_P59247, A_33_P3358856, DNAJC18, HARS, HNRNPA0, HSPA9, IMPDH2, MRPL45, NOA1, RPL29P2, RPS14, TLR3, ZCCHC10 |
| lncRNAs: EPB41L4A-AS1 | |||
| Del(5q)_2 | Intracellular receptor signaling pathway, STAT cascade, positive regulation of immune system process, regulation of VEGFR signaling pathway, tyrosine phosphorylation of STAT protein, regulation of cell activation, cytokine activity, JAK/STAT cascade involved in growth hormone signaling pathway | PCGs: A_24_P143653, BRD8, C5orf56, FBXL17, FPGT, MYADM, RBM10, RNF139, SLC23A1, SPTLC1, UQCR10, YTHDC2 | |
| lncRNAs: NUTM2A-AS1, RP11-506M13.3, STARD4-AS1 | |||
| del(5q)_3 | Phosphatase inhibitor activity, platelet morphogenesis, platelet activation, hemostasis, activation of MAPK activity | PCGs: ANK1, C18orf10, CTNNBL1, DNAJC6, EPOR, KLF1, MINPP1, NMU, PCYT1B, UROD, ZFPM1 | |
| lncRNAs: BOLA3-AS1, ENST433198.2, MIR4435-2HG | |||
| del(5q)_4 | Erythrocyte homeostasis, homeostasis of number of cells, myeloid cell differentiation, myeloid cell homeostasis, platelet morphogenesis, platelet activation | PCGs: ADAMTS14, DKNND5A, GYPB, ITLN1, LOC100128881, MFSD2B, PGF, PPAPDC1A, SPTA1, TRIB2, UBAC1 | |
| lncRNAs: PVT1, RP11-558A11.3, RP11-797H7.5 | |||
| del(5q)_5 | Oxidative phosphorylation, cellular respiration, mitochondrial envelope, organelle inner membrane, mitochondrion, mitochondrial electron transport ubiquinol to cytochrome c | PCGs: ANAPC11, ARHGAP19, CASP3, EFTUD2, FGFR1OP, GATC, GK, METTL8, NF2, PSMA6, SAE1, SENP1 | |
| lncRNAs: OIP5-AS1, POFUT1-006 | |||
| C. RUNX1-mutated vs. RUNX1-wild type patients | RUNX1_1 | RNA binding, RNA processing, RNA localization, RNA splicing, termination of RNA polymerase II transcription, RNA 3’-end processing, protein sumoylation, protein folding, spliceosomal complex, cajal body | PCGs: A_33_P3268147, C11orf31, FIP1L1, FOXN2, LOC100216545, MYL12B, NEDD8, SRSF4, STK36, TMEM199, TOMM6, TPM3 |
| lncRNAs: CTD-2540L5.5, SNHG17, Z83851.3 | |||
| RUNX1_2 | Translational initiation, RNA binding, protein localization to endoplasmatic reticulum, ribosome biogenesis, rRNA metabolic process, posttranscriptional regulation of gene expression | PCGs: A_24_P350307, A_33_P3210702, CSNK2A2, EIF3F, GNB2L1, NOA1, PAIP2, RPL3, RPL5, RPL7, RPL21, RPL22, RPS14 | |
| lncRNAs: GAS5 | |||
| RUNX1_3 | Cell cycle, immunoglobulin complex, antimicrobial humoral response, 3’ to 5’ DNA helicase activity, beta-catenin-TCF complex formation, double-strand break repair, V(D)J recombination, p53 binding, chromatin remodeling, recombinational repair, somatic cell DNA recombination, negative regulation of signal transduction by p53 class mediator | PCGs: A_33_P3397473, AKAP12, DUSP26, EBF1, LEF1, LOC283454, NPY, RAG1, SH2D4B | |
| lncRNAs: LEF1-AS1, LINC01013-003, TCL6 | |||
| D. MDS patients with lower- vs. higher-risk IPSS-R | IPSSR_1 | Locomotion, regulation of cell adhesion, blood vessel morphogenesis, regulation of cell proliferation, regulation of cell growth, positive regulation of cell differentiation, Golgi cisterna, circulatory system development, regulation of immune system process, angiogenesis, substrate-dependent cell migration, response to growth factor | PCGs: BCAR1, BTNL9, CLDN5, CLEC4G, EFNB2, GNAZ, NR2F2, NUAK1, RBP7, STAB2, TFF3 |
| lncRNAs: RP11-401P9.5, RP11-474N8.5, RP11-879F14.2 | |||
| IPSSR_2 | Chromatin organization, immune response, chromatin silencing, negative regulation of gene expression epigenetic, regulation of cell adhesion, histone H4 acetylation | PCGs: A_24_P401601, BAI1, DLG5, LEF1, LOC116437, LOXL4, N4BP2, NPY, PTH2R, RNF19B, STAT4 | |
| lncRNAs: LEF1-AS1, RP11-897M7.1 | |||
| IPSSR_3 | Chromatin organization, histone H3K4 trimethylation, chromatin silencing, negative regulation of gene expression epigenetic, Immune system process, leukocyte homeostasis | PCGs: A_33_P3333327, CCDC106, CLEC4C, DDX60L, F11R, FLJ36777, HIST2H2AC, IFITM3, LOC100288884, SSBP4, ZNF746 | |
| lncRNAs: AC012181, LINC00963, ODC1-DT, TCL6 |
| Variable | Discovery Cohort | Testing Cohort | ||||
|---|---|---|---|---|---|---|
| HR | 95% CI | p | HR | 95% CI | p | |
| A. All MDS Patients | ||||||
| Overall Survival | ||||||
| Blast count | 19.70 | 3.83–101.26 | <0.001 | 5.65 | 1.844–17.30 | 0.002 |
| H19 level | 16.92 | 1.73–165.12 | 0.015 | 54.35 | 13.10–225.62 | <0.001 |
| TP53 mutation | 4.86 | 1.64–14.43 | 0.004 | n.a. | ||
| Platelet count | n.s. | 0.19 | 0.06–0.62 | 0.006 | ||
| LEF1-AS1 level | n.s. | 0.01 | 0.01–0.09 | 0.006 | ||
| TCL6 level | n.s. | 104.56 | 1.30–8403.98 | 0.038 | ||
| Age | 27.80 | 1.52–507.17 | 0.025 | n.s. | ||
| Progression-free survival | ||||||
| Blast count | 7.60 | 1.96–29.44 | 0.003 | 7.53 | 2.48–22.79 | <0.001 |
| TP53 mutation | 6.99 | 2.75–17.75 | <0.001 | n.a. | ||
| H19 level | n.s. | 76.13 | 16.97–341.42 | <0.001 | ||
| LEF1-AS1 level | n.s. | 0.01 | 0.01–0.01 | 0.001 | ||
| Platelet count | n.s. | 0.13 | 0.03–0.50 | 0.003 | ||
| TCL6 level | n.s. | 2169.18 | 6.11–77.05 × 104 | 0.010 | ||
| B. Lower/intermediate-risk MDS patients (IPSS-R < 4.5) | ||||||
| Overall survival | ||||||
| H19 level | n.s. | 14.20 | 3.19–64.65 | 0.001 | ||
| TCL6 level | n.s. | 0.01 | 0.01–0.12 | 0.022 | ||
| Platelet count | n.s. | 0.19 | 0.04–1.01 | 0.050 | ||
| Age | 580.70 | 1.39–24.28 × 104 | 0.039 | n.s. | ||
| TP53 mutation | 16.13 | 0.10–260.52 | 0.050 | n.a. | ||
| Progression-free survival | ||||||
| H19 level | 175.43 | 4.15–74.17 × 104 | 0.007 | 16.37 | 3.79–70.67 | <0.001 |
| Age | 10114.11 | 14.58–70.16 × 105 | 0.006 | n.s. | ||
| Platelet count | n.s. | 0.10 | 0.02–0.62 | 0.013 | ||
| LEF1-AS1 level | n.s. | 0.01 | 0.01–0.22 | 0.023 | ||
© 2020 by the authors. Licensee MDPI, Basel, Switzerland. This article is an open access article distributed under the terms and conditions of the Creative Commons Attribution (CC BY) license (http://creativecommons.org/licenses/by/4.0/).
Share and Cite
Szikszai, K.; Krejcik, Z.; Klema, J.; Loudova, N.; Hrustincova, A.; Belickova, M.; Hruba, M.; Vesela, J.; Stranecky, V.; Kundrat, D.; et al. LncRNA Profiling Reveals That the Deregulation of H19, WT1-AS, TCL6, and LEF1-AS1 Is Associated with Higher-Risk Myelodysplastic Syndrome. Cancers 2020, 12, 2726. https://doi.org/10.3390/cancers12102726
Szikszai K, Krejcik Z, Klema J, Loudova N, Hrustincova A, Belickova M, Hruba M, Vesela J, Stranecky V, Kundrat D, et al. LncRNA Profiling Reveals That the Deregulation of H19, WT1-AS, TCL6, and LEF1-AS1 Is Associated with Higher-Risk Myelodysplastic Syndrome. Cancers. 2020; 12(10):2726. https://doi.org/10.3390/cancers12102726
Chicago/Turabian StyleSzikszai, Katarina, Zdenek Krejcik, Jiri Klema, Nikoleta Loudova, Andrea Hrustincova, Monika Belickova, Monika Hruba, Jitka Vesela, Viktor Stranecky, David Kundrat, and et al. 2020. "LncRNA Profiling Reveals That the Deregulation of H19, WT1-AS, TCL6, and LEF1-AS1 Is Associated with Higher-Risk Myelodysplastic Syndrome" Cancers 12, no. 10: 2726. https://doi.org/10.3390/cancers12102726
APA StyleSzikszai, K., Krejcik, Z., Klema, J., Loudova, N., Hrustincova, A., Belickova, M., Hruba, M., Vesela, J., Stranecky, V., Kundrat, D., Pecherkova, P., Cermak, J., Jonasova, A., & Dostalova Merkerova, M. (2020). LncRNA Profiling Reveals That the Deregulation of H19, WT1-AS, TCL6, and LEF1-AS1 Is Associated with Higher-Risk Myelodysplastic Syndrome. Cancers, 12(10), 2726. https://doi.org/10.3390/cancers12102726

