Edge-Enhanced Object-Space Model Optimization of Tomographic Reconstructions for Additive Manufacturing
Abstract
1. Introduction
2. OSMO Algorithm for VAM
3. Edge-Enhanced OSMO Algorithm for VAM
3.1. Edge-Enhanced OSMO Principle
- Erode the target regions of the geometry pattern, and then obtain the eroded target regions, as shown in the dark blue internal area in Figure 7 (Step A). The structural element used for erosion is the central symmetric structure (the size is 3 × 3 in this paper).
- Subtract the eroded target regions from the target regions, and then obtain the in-part edges, as shown Figure 7 (Step B).
- Dilate the target regions of the geometry pattern, and then obtain the dilated target regions, as shown in the yellow internal area in Figure 7. Step A. The structural element used for dilation is the central symmetric structure (the size is 3 × 3 in this paper).
- Subtract the target regions from the dilated target regions, and then obtain the out-of-part edges, as shown Figure 7 (Step B).
3.2. Edge-Enhanced OSMO Approach
4. Reconstruction Quality Metrics
5. Results and Discussion
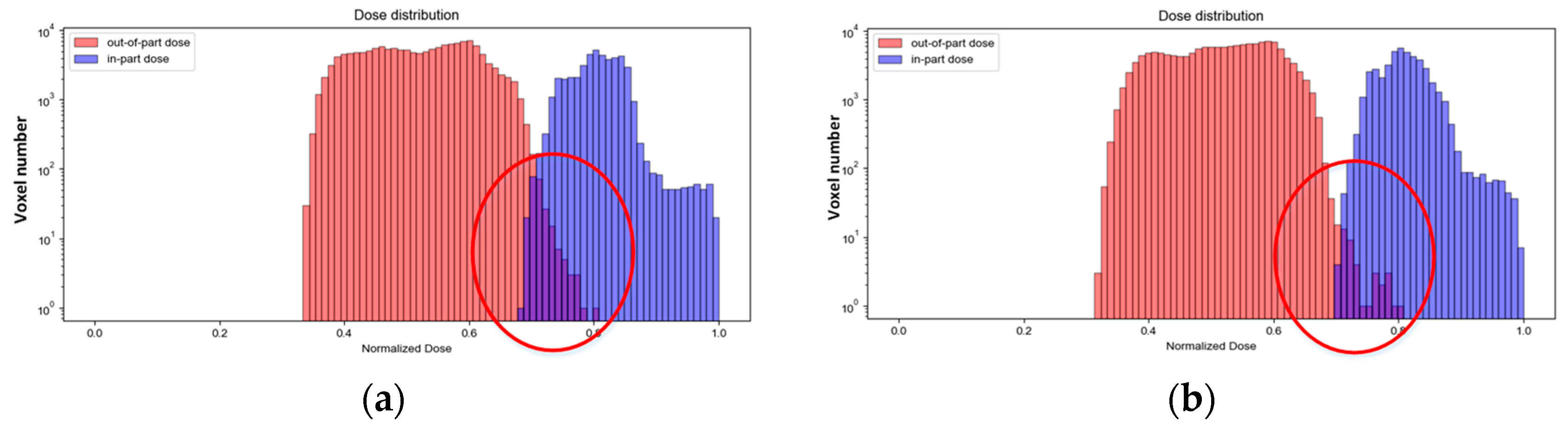
5.1. Evaluation of Optimization
5.2. The Influence of Frequency Filtering
6. Conclusions
Author Contributions
Funding
Data Availability Statement
Conflicts of Interest
References
- Ngo, T.D.; Kashani, A.; Imbalzano, G.; Nguyen, K.T.; Hui, D. Additive manufacturing (3D printing): A review of materials, methods, applications and challenges. Compos. Part B Eng. 2018, 143, 172–176. [Google Scholar] [CrossRef]
- Kelly, B.E.; Bhattacharya, I.; Heidari, H.; Shusteff, M.; Spadaccini, C.M.; Taylor, H.K. Volumetric additive manufacturing via tomographic reconstruction. Science 2019, 363, 1075–1079. [Google Scholar] [CrossRef] [PubMed]
- Loterie, D.; Delrot, P.; Moser, C. High-resolution tomographic volumetric additive manufacturing. Nat. Commun. 2020, 11, 852. [Google Scholar] [CrossRef] [PubMed]
- Cook, C.C.; Fong, E.J.; Schwartz, J.J.; Porcincula, D.H.; Kaczmarek, A.C.; Oakdale, J.S.; Moran, B.D.; Champley, K.M.; Rackson, C.M.; Muralidharan, A.; et al. Highly Tunable Thiol-Ene Photoresins for Volumetric Additive Manufacturing. Adv. Mater. 2020, 32, e2003376. [Google Scholar] [CrossRef] [PubMed]
- Moran, B.; Fone, E.; Cook, C.; Shusteff, M. Volumetric additive manufacturing system optics. In Emerging Digital Micromirror Device Based Systems and Applications XIII, Online Only U.S.; Spie: Bellingham, WA, USA, 2021; Volume 2, pp. 783–789. [Google Scholar] [CrossRef]
- Thiele, S.; Arzenbacher, K.; Gissibl, T.; Giessen, H.; Herkommer, A.M. 3D-printed eagle eye: Compound microlens system for foveated imaging. Sci. Adv. 2017, 3, e1602655. [Google Scholar] [CrossRef] [PubMed]
- Amin, R.; Knowlton, S.; Hart, A.; Yenilmez, B.; Chaderinezhad, F.; Katebifar, S.; Messina, M.; Khademhosseini, A.; Tasoglu, S. 3D-printed microfluidic devices. Biofabrication 2016, 8, 022001. [Google Scholar] [CrossRef] [PubMed]
- Jahangir, N.; Cleeman, J.; Hwang, H.-J.; Malhotra, R. Towards out-of-chamber damage-free fabrication of highly conductive nanoparticle-based circuits inside 3D printed thermally sensitive polymers. Addit. Manuf. 2019, 30, 100886. [Google Scholar] [CrossRef]
- de Beer, M.P.; van der Laan, H.L.; Cole, M.A.; Whelan, R.J.; Burns, M.A.; Scott, T.F. Rapid, continuous additive manufacturing by volumetric polymerization inhibition patterning. Sci. Adv. 2019, 5, eaau8723. [Google Scholar] [CrossRef] [PubMed]
- Madrid-Wolff, J.; Boniface, A.; Loterie, D.; Delrot, P.; Moser, C. Controlling Light in Scattering Materials for Volumetric Additive Manufacturing. Adv. Sci. 2022, 9, 2105144. [Google Scholar] [CrossRef] [PubMed]
- Bernal, P.N.; Bouwmeester, M.; Madrid-Wolff, J.; Falandt, M.; Florczak, S.; Rodriguez, N.G.; Li, Y.; Größbacher, G.; Samsom, R.; van Wolferen, M.; et al. Volumetric Bioprinting of Organoids and Optically Tuned Hydrogels to Build Liver-Like Metabolic Biofactories. Adv. Mater. 2022, 34, 2110054. [Google Scholar] [CrossRef] [PubMed]
- Bhattacharya, I.; Toombs, J.; Taylor, H. High fidelity volumetric additive manufacturing. Addit. Manuf. 2021, 47, 102299. [Google Scholar] [CrossRef]
- Rackson, C.M.; Champley, K.M.; Toombs, J.T.; Fong, E.J.; Bansal, V.; Taylor, H.K.; Shusteff, M.; McLeod, R.R. Object-space optimization of tomographic reconstructions for additive manufacturing. Addit. Manuf. 2021, 48, 102367. [Google Scholar] [CrossRef] [PubMed]
- Orth, A.; Sampson, K.L.; Zhang, Y.; Ting, K.; van Egmond, D.A.; Laqua, K.; Lacelle, T.; Webber, D.; Fatehi, D.; Boisvert, J.; et al. On-the-fly 3D metrology of volumetric additive manufacturing. Addit. Manuf. 2022, 56, 102869. [Google Scholar] [CrossRef]
- Natterer, F.; Wang, G. The Mathematics of Computerized Tomography. Med. Phys. 2002, 29, 107–108. [Google Scholar] [CrossRef]
- Pazhamannil, R.V.; Govindan, P.; Edacherian, A. Optimized projections and dose slices for the volumetric additive manufacturing of three dimensional objects. Mater. Today Proc. 2020, 44, 922–925. [Google Scholar] [CrossRef]
- 1Computed-Axial-Lithography/VAMToolbox. Available online: https://github.com/computed-axial-lithography/VAMToolbox>T (accessed on 4 August 2022).
















| Algorithm | VER | PW | IPDR | EdgeE |
|---|---|---|---|---|
| OSMO | 0.01410 | 0.03336 | 0.153547 | 0.00237 |
| EE OSMO | 0 | −0.006759 | 0.12909 | 0 |
| Algorithm | VER | PW | IPDR | EdgeE |
|---|---|---|---|---|
| OSMO | 0.000578 | 0.035062 | 0.299614 | 0.024669 |
| EE OSMO | 0.000110 | 0.016018 | 0.286161 | 0.007178 |
Disclaimer/Publisher’s Note: The statements, opinions and data contained in all publications are solely those of the individual author(s) and contributor(s) and not of MDPI and/or the editor(s). MDPI and/or the editor(s) disclaim responsibility for any injury to people or property resulting from any ideas, methods, instructions or products referred to in the content. |
© 2023 by the authors. Licensee MDPI, Basel, Switzerland. This article is an open access article distributed under the terms and conditions of the Creative Commons Attribution (CC BY) license (https://creativecommons.org/licenses/by/4.0/).
Share and Cite
Zhang, Y.; Liu, M.; Liu, H.; Gao, C.; Jia, Z.; Zhai, R. Edge-Enhanced Object-Space Model Optimization of Tomographic Reconstructions for Additive Manufacturing. Micromachines 2023, 14, 1362. https://doi.org/10.3390/mi14071362
Zhang Y, Liu M, Liu H, Gao C, Jia Z, Zhai R. Edge-Enhanced Object-Space Model Optimization of Tomographic Reconstructions for Additive Manufacturing. Micromachines. 2023; 14(7):1362. https://doi.org/10.3390/mi14071362
Chicago/Turabian StyleZhang, Yanchao, Minzhe Liu, Hua Liu, Ce Gao, Zhongqing Jia, and Ruizhan Zhai. 2023. "Edge-Enhanced Object-Space Model Optimization of Tomographic Reconstructions for Additive Manufacturing" Micromachines 14, no. 7: 1362. https://doi.org/10.3390/mi14071362
APA StyleZhang, Y., Liu, M., Liu, H., Gao, C., Jia, Z., & Zhai, R. (2023). Edge-Enhanced Object-Space Model Optimization of Tomographic Reconstructions for Additive Manufacturing. Micromachines, 14(7), 1362. https://doi.org/10.3390/mi14071362

