An Engineering Method for Resonant Microcantilever Using Double-Channel Excitation and Signal Acquisition Based on LabVIEW
Abstract
1. Introduction
2. System Structure and Principle
2.1. The Operating Principle of a Resonant Microcantilever
2.2. Design of Hardware Structures
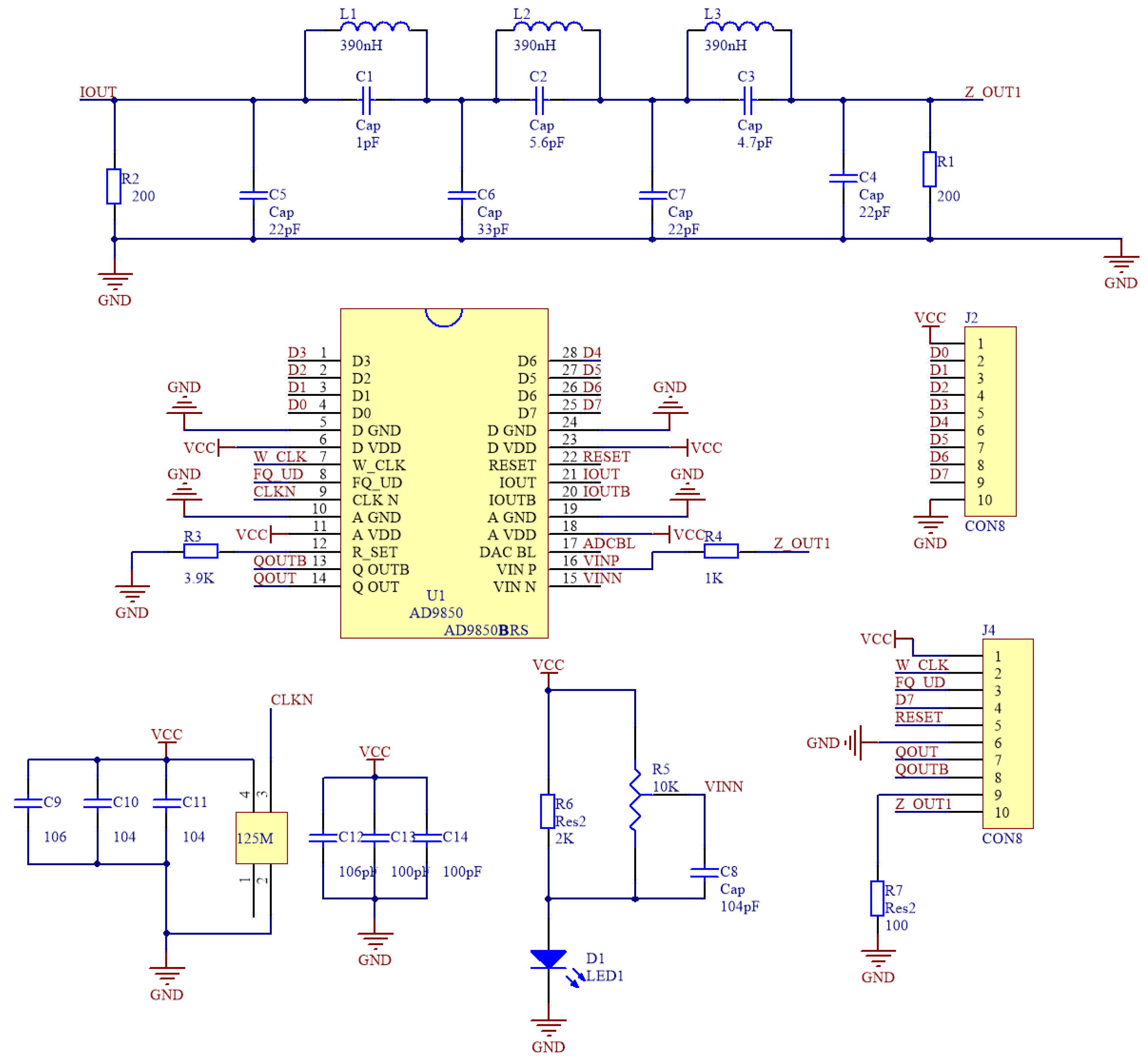
2.2.1. Drive Circuit
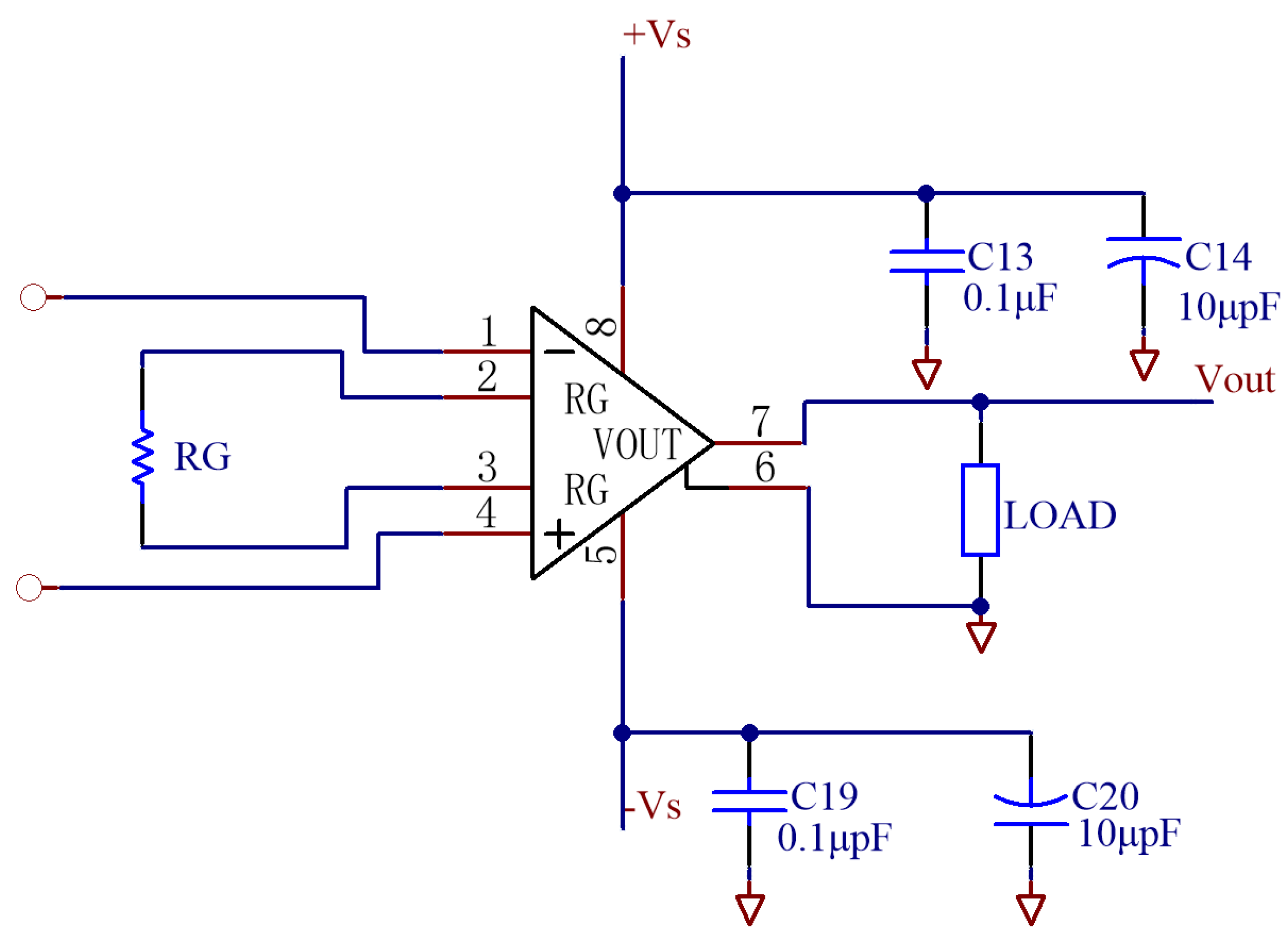
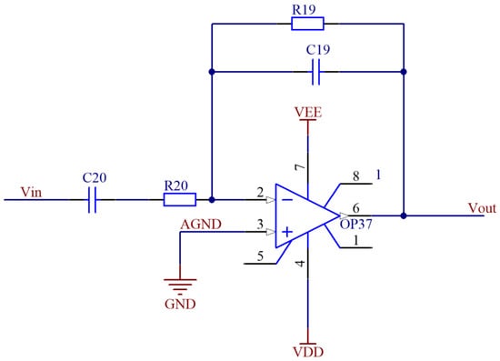
2.2.2. Circuit for Signal Processing
2.3. Design of Software Structures
2.3.1. Generate Control Words Module
2.3.2. Open Loop Test
2.3.3. Closed Loop Test
2.3.4. Data Preservation
3. Results and Discussion
3.1. Experiment 1
- (1)
- To burn out contaminants on the empty beam, the two channels’ empty beams are heated simultaneously from ambient temperature to 800 °C for 5 min.
- (2)
- Measure the frequency of the beams under empty conditions, and calculate the channel with a hollow beam using two empty beam frequencies’ difference, remembering to consider ΔF.
- (3)
- Run a temperature ramp program on the empty beam of channel two with the following parameters: starting temperature of 50 °C, ending temperature of 800 °C, heating rate of 20 °C/min. After the temperature ramp program is completed, save the frequency file as a validation baseline for later use.
- (4)
- Add the CaC2O4·H2O sample to the empty beam of channel two and bake in an 80 °C oven for 10 min.
- (5)
- Take out the baked sample beam from the oven and insert it into the device, then simultaneously perform a heating program with the following parameters: starting temperature of 50 °C, ending temperature of 800 °C, heating rate of 20 °C/min. After the heating program is completed, save each frequency file separately.
- (6)
- Use the frequency file of the empty beam in channel one as the baseline; then, add ΔF to each moment’s frequency F in the frequency file to the sample beam in channel two, save it as a new frequency file, and use it as the sample weight loss frequency line.
- (7)
- Combine the baseline from channel one with the sample weight loss frequency line calculated from channel two to compute the sample thermal gravimetric curve, and compare it against the standard.
3.2. Experiment 2
- (1)
- To burn out contaminants on the empty beam, the two channels’ empty beams are heated simultaneously from ambient temperature to 800 °C for 5 min.
- (2)
- Two empty beams simultaneously experience their predetermined temperature rise. The following are the details of the temperature rise: starting temperature of 50 °C, ending temperature of 800 °C, heating rate of 20 °C/min. The frequency files are saved as their baselines after the application has been heated.
- (3)
- Samples of CaC2O4·H2O should be added to the two empty beams before being baked for 10 min at 80 °C.
- (4)
- Two sample beams are removed and set up to increase in temperature. The following are the parameters for the temperature rise: starting temperature of 50 °C, ending temperature of 800 °C, heating rate of 20 °C /min. The frequency files are preserved as their weightless frequency lines once the application has heated them up.
- (5)
- The two resonant microcantilevers’ TG curves are calculated and evaluated separately.
4. Conclusions
Author Contributions
Funding
Data Availability Statement
Acknowledgments
Conflicts of Interest
References
- Vyazovkin, S.; Burnham, A.K.; Criado, J.M.; Pérez-Maqueda, L.A.; Popescu, C.; Sbirrazzuoli, N. ICTAC Kinetics Committee recommendations for performing kinetic computations on thermal analysis data. Thermochim. Acta 2011, 520, 1–19. [Google Scholar] [CrossRef]
- Clarke, T.A.; Thomas, J.M. Extraction of Meaningful Kinetic Parameters from Thermogravimetric Analysis. Nature 1968, 219, 1149–1151. [Google Scholar] [CrossRef]
- Meng, W.; Kondo, S.; Ito, T.; Komatsu, K.; Pirillo, J.; Hijikata, Y.; Ikuhara, Y.; Aida, T.; Sato, H. An elastic metal-organic crystal with a densely catenated backbone. Nature 2021, 598, 298–303. [Google Scholar] [CrossRef] [PubMed]
- Ye, J.; Liu, L.; Oakdale, J.; Lefebvre, J.; Bhowmick, S.; Voisin, T.; Roehling, J.D.; Smith, W.L.; Ceron, M.R.; van Ham, J.; et al. Ultra-low-density digitally architected carbon with a strutted tube-in-tube structure. Nat. Mater. 2021, 20, 1498–1505. [Google Scholar] [CrossRef] [PubMed]
- Luong, D.X.; Bets, K.V.; Algozeeb, W.A.; Stanford, M.G.; Kittrell, C.; Chen, W.; Salvatierra, R.V.; Ren, M.; McHugh, E.A.; Advincula, P.A.; et al. Gram-scale bottom-up flash graphene synthesis. Nature 2020, 577, 647–651. [Google Scholar] [CrossRef] [PubMed]
- Häußler, M.; Eck, M.; Rothauer, D.; Mecking, S. Closed-loop recycling of polyethylene-like materials. Nature 2021, 590, 423–427. [Google Scholar] [CrossRef]
- Fuller, C.A.; Blom, D.A.; Vogt, T.; Evans, I.R.; Evans, J.S.O. Oxide Ion and Proton Conductivity in a Family of Highly Oxygen-Deficient Perovskite Derivatives. J. Am. Chem. Soc. 2022, 144, 615–624. [Google Scholar] [CrossRef]
- Torres-Cavanillas, R.; Morant-Giner, M.; Escorcia-Ariza, G.; Dugay, J.; Canet-Ferrer, J.; Tatay, S.; Cardona-Serra, S.; Gimenez-Marques, M.; Galbiati, M.; Forment-Aliaga, A.; et al. Spin-crossover nanoparticles anchored on MoS2 layers for heterostructures with tunable strain driven by thermal or light-induced spin switching. Nat. Chem. 2021, 13, 1101–1109. [Google Scholar] [CrossRef]
- Kim, H.W.; Ross, M.B.; Kornienko, N.; Zhang, L.; Guo, J.; Yang, P.; McCloskey, B.D. Efficient hydrogen peroxide generation using reduced graphene oxide-based oxygen reduction electrocatalysts. Nat. Catal. 2018, 1, 282–290. [Google Scholar] [CrossRef]
- Ai, X.; Evans, E.W.; Dong, S.; Gillett, A.J.; Guo, H.; Chen, Y.; Hele, T.J.H.; Friend, R.H.; Li, F. Efficient radical-based light-emitting diodes with doublet emission. Nature 2018, 563, 536–540. [Google Scholar] [CrossRef]
- Sibille, R.; Gauthier, N.; Lhotel, E.; Poree, V.; Pomjakushin, V.; Ewings, R.A.; Perring, T.G.; Ollivier, J.; Wildes, A.; Ritter, C.; et al. A quantum liquid of magnetic octupoles on the pyrochlore lattice. Nat. Phys. 2020, 16, 546–552. [Google Scholar] [CrossRef] [PubMed]
- Iqbal, A.; Shahzad, F.; Hantanasirisakul, K.; Kim, M.-K.; Kwon, J.; Hong, J.; Kim, H.; Kim, D.; Gogotsi, Y.; Koo, C.M. Anomalous absorption of electromagnetic waves by 2D transition metal carbonitride Ti3CNTx (MXene). Science 2020, 369, 446–450. [Google Scholar] [CrossRef] [PubMed]
- Zhang, Y.; Chen, B.; Guan, D.; Xu, M.; Ran, R.; Ni, M.; Zhou, W.; O’Hayre, R.; Shao, Z. Thermal-expansion offset for high-performance fuel cell cathodes. Nature 2021, 591, 246–251. [Google Scholar] [CrossRef] [PubMed]
- Kim, H.S.; Cook, J.B.; Lin, H.; Ko, J.S.; Tolbert, S.H.; Ozolins, V.; Dunn, B. Oxygen vacancies enhance pseudocapacitive charge storage properties of MoO(3−x). Nat. Mater. 2017, 16, 454–460. [Google Scholar] [CrossRef] [PubMed]
- Chi, X.; Li, M.; Di, J.; Bai, P.; Song, L.; Wang, X.; Li, F.; Liang, S.; Xu, J.; Yu, J. A highly stable and flexible zeolite electrolyte solid-state Li-air battery. Nature 2021, 592, 551–557. [Google Scholar] [CrossRef] [PubMed]
- Zou, Z.; Habraken, W.; Matveeva, G.; Jensen, A.C.S.; Bertinetti, L.; Hood, M.A.; Sun, C.Y.; Gilbert, P.; Polishchuk, I.; Pokroy, B.; et al. A hydrated crystalline calcium carbonate phase: Calcium carbonate hemihydrate. Science 2019, 363, 396–400. [Google Scholar] [CrossRef] [PubMed]
- Jiang, W.; Qu, Z.B.; Kumar, P.; Vecchio, D.; Wang, Y.; Ma, Y.; Bahng, J.H.; Bernardino, K.; Gomes, W.R.; Colombari, F.M.; et al. Emergence of complexity in hierarchically organized chiral particles. Science 2020, 368, 642–648. [Google Scholar] [CrossRef]
- Abel, B.A.; Snyder, R.L.; Coates, G.W. Chemically recyclable thermoplastics from reversible-deactivation polymerization of cyclic acetals. Science 2021, 373, 783–789. [Google Scholar] [CrossRef]
- Xu, X.; Zhang, Q.; Hao, M.; Hu, Y.; Lin, Z.; Peng, L.; Wang, T.; Ren, X.; Wang, C.; Zhao, Z.; et al. Double-negative-index ceramic aerogels for thermal superinsulation. Science 2019, 363, 723–727. [Google Scholar] [CrossRef]
- Lepage, M.L.; Simhadri, C.; Liu, C.; Takaffoli, M.; Bi, L.; Crawford, B.; Milani, A.S.; Wulff, J.E. A broadly applicable cross-linker for aliphatic polymers containing C-H bonds. Science 2019, 366, 875–878. [Google Scholar] [CrossRef]
- Peng, Y.-L.; Wang, T.; Jin, C.; Deng, C.-H.; Zhao, Y.; Liu, W.; Forrest, K.A.; Krishna, R.; Chen, Y.; Pham, T.; et al. Efficient propyne/propadiene separation by microporous crystalline physiadsorbents. Nat. Commun. 2021, 12, 5768. [Google Scholar] [CrossRef] [PubMed]
- Saavedra, J.; Doan, H.A.; Pursell, C.J.; Grabow, L.C.; Chandler, B.D. The critical role of water at the gold-titania interface in catalytic CO oxidation. Science 2014, 345, 1599–1602. [Google Scholar] [CrossRef] [PubMed]
- Coats, A.W.; Redfern, J.P. Thermogravimetric analysis. A review. Analyst 1963, 88, 906–924. [Google Scholar] [CrossRef]
- Saadatkhah, N.; Carillo Garcia, A.; Ackermann, S.; Leclerc, P.; Latifi, M.; Samih, S.; Patience, G.S.; Chaouki, J. Experimental methods in chemical engineering: Thermogravimetric analysis—TGA. Can. J. Chem. Eng. 2019, 98, 34–43. [Google Scholar] [CrossRef]
- Cardona, M.; Boffito, D.C.; Patience, G.S. Thermogravimetric heat and mass transfer: Modeling of bitumen pyrolysis. Fuel 2015, 143, 253–261. [Google Scholar] [CrossRef]
- Ebrahimpour, O.; Chaouki, J.; Dubois, C. Diffusional effects for the oxidation of SiC powders in thermogravimetric analysis experiments. J. Mater. Sci. 2013, 48, 4396–4407. [Google Scholar] [CrossRef]
- Vekemans, O.; Laviolette, J.-P.; Chaouki, J. Thermal behavior of an engineered fuel and its constituents for a large range of heating rates with emphasis on heat transfer limitations. Thermochim. Acta 2015, 601, 54–62. [Google Scholar] [CrossRef]
- Wu, J.B.; Lin, M.L.; Cong, X.; Liu, H.N.; Tan, P.H. Raman spectroscopy of graphene-based materials and its applications in related devices. Chem. Soc. Rev. 2018, 47, 1822–1873. [Google Scholar] [CrossRef]
- Zhang, X.; Qiao, X.-F.; Shi, W.; Wu, J.-B.; Jiang, D.-S.; Tan, P.-H. Phonon and Raman scattering of two-dimensional transition metal dichalcogenides from monolayer, multilayer to bulk material. Chem. Soc. Rev. 2015, 44, 2757–2785. [Google Scholar] [CrossRef]
- Chang, H.; Huang, P.J. Thermal Decomposition of CaC2O4·H2O Studied by Thermo-Raman Spectroscopy with TGA/DTA. Anal. Chem. 1997, 69, 1485–1491. [Google Scholar] [CrossRef]
- Yao, F.; Xu, P.; Jia, H.; Li, X.; Yu, H.; Li, X. Thermogravimetric Analysis on a Resonant Microcantilever. Anal. Chem. 2022, 94, 9380–9388. [Google Scholar] [CrossRef]
- Yang, Y.T.; Callegari, C.; Feng, X.L.; Ekinci, K.L.; Roukes, M.L. Zeptogram-Scale Nanomechanical Mass Sensing. Nano Lett. 2006, 6, 583–586. [Google Scholar] [CrossRef] [PubMed]
- Gruber, G.; Urgell, C.; Tavernarakis, A.; Stavrinadis, A.; Tepsic, S.; Magen, C.; Sangiao, S.; de Teresa, J.M.; Verlot, P.; Bachtold, A. Mass Sensing for the Advanced Fabrication of Nanomechanical Resonators. Nano Lett. 2019, 19, 6987–6992. [Google Scholar] [CrossRef] [PubMed]
- Yu, H.; Li, X.; Gan, X.; Liu, Y.; Liu, X.; Xu, P.; Li, J.; Liu, M. Resonant-cantilever bio/chemical sensors with an integrated heater for both resonance exciting optimization and sensing repeatability enhancement. J. Micromech. Microeng. 2009, 19, 045023. [Google Scholar] [CrossRef]
- Cataliotti, A.; Cosentino, V.; Nuccio, S. A new Phase Locked Loop Strategy for Power Quality Instruments Synchronisation. In Proceedings of the 2005 IEEE Instrumentation and Measurement Technology Conference Proceedings, Ottawa, ON, Canada, 16–19 May 2005; pp. 941–946. [Google Scholar]
- Baishan, M.; Chuang, F. Soft phase-locked loop design for wind power generation. In Proceedings of the 2011 6th IEEE Conference on Industrial Electronics and Applications, Beijing, China, 21–23 June 2011; pp. 2672–2675. [Google Scholar]
- Bertke, M.; Fahrbach, M.; Hamdana, G.; Wasisto, H.S.; Peiner, E. Large area contact resonance spectroscopy mapping system for on-the-machine measurements. In Proceedings of the 2018 IEEE Micro Electro Mechanical Systems (MEMS), Belfast, UK, 21–25 January 2018; pp. 897–900. [Google Scholar]
- Setiono, A.; Fahrbach, M.; Deutschinger, A.; Fantner, E.J.; Schwalb, C.H.; Syamsu, I.; Wasisto, H.S.; Peiner, E. Performance of an Electrothermal MEMS Cantilever Resonator with Fano-Resonance Annoyance under Cigarette Smoke Exposure. Sensors 2021, 21, 4088. [Google Scholar] [CrossRef] [PubMed]
- Deichert, R.L.; Burris, D.P.; Luckemeyer, J.A. Development of a high speed data acquisition system based on LabVIEW(R) and VXI(R). In Proceedings of the 1997 IEEE Autotestcon Proceedings AUTOTESTCON ’97, IEEE Systems Readiness Technology Conference, Systems Readiness Supporting Global Needs and Awareness in the 21st Century, Anaheim, CA, USA, 22–25 September 1997; pp. 302–307. [Google Scholar]
- Kashyap, N.; Pati, U.C. Multi channel data acqusition and data logging system for meteorology application. In Proceedings of the 2015 International Conference on Smart Technologies and Management for Computing, Communication, Controls, Energy and Materials (ICSTM), Avadi, India, 6–8 May 2015; pp. 220–225. [Google Scholar]
- Zheng, B.; Chen, X. Design of Multi-channel data acquisition system based on single Chip computer and LabVIEW. J. Phys. Conf. Ser. 2019, 1345, 062050. [Google Scholar] [CrossRef]
- Shalgar, S.; Bindu, R.S. Design and development of a novel multichannel data acquisition system using labview for an automobile air conditioning application. J. Therm. Eng. 2022, 8, 14–28. [Google Scholar] [CrossRef]
- Tierney, J.; Rader, C.; Gold, B. A digital frequency synthesizer. IEEE Trans. Audio Electroacoust. 1971, 19, 48–57. [Google Scholar] [CrossRef]
- Geng, X.; Dai, F.F.; Irwin, J.D.; Jaeger, R.C. An 11-Bit 8.6 GHz Direct Digital Synthesizer MMIC With 10-Bit Segmented Sine-Weighted DAC. IEEE J. Solid-State Circuits 2010, 45, 300–313. [Google Scholar] [CrossRef]
- Tan, C.-Y. The Tevatron Tune Tracker Pll—Theory, Implementation and Measurements; Fermi National Accelerator Lab. (FNAL): Batavia, IL, USA, 2004.















Disclaimer/Publisher’s Note: The statements, opinions and data contained in all publications are solely those of the individual author(s) and contributor(s) and not of MDPI and/or the editor(s). MDPI and/or the editor(s) disclaim responsibility for any injury to people or property resulting from any ideas, methods, instructions or products referred to in the content. |
© 2023 by the authors. Licensee MDPI, Basel, Switzerland. This article is an open access article distributed under the terms and conditions of the Creative Commons Attribution (CC BY) license (https://creativecommons.org/licenses/by/4.0/).
Share and Cite
Wang, S.; Cao, Z.; Zhang, X.; Yu, H.; Yao, L. An Engineering Method for Resonant Microcantilever Using Double-Channel Excitation and Signal Acquisition Based on LabVIEW. Micromachines 2023, 14, 823. https://doi.org/10.3390/mi14040823
Wang S, Cao Z, Zhang X, Yu H, Yao L. An Engineering Method for Resonant Microcantilever Using Double-Channel Excitation and Signal Acquisition Based on LabVIEW. Micromachines. 2023; 14(4):823. https://doi.org/10.3390/mi14040823
Chicago/Turabian StyleWang, Shanlai, Zhi Cao, Xiaoyang Zhang, Haitao Yu, and Lei Yao. 2023. "An Engineering Method for Resonant Microcantilever Using Double-Channel Excitation and Signal Acquisition Based on LabVIEW" Micromachines 14, no. 4: 823. https://doi.org/10.3390/mi14040823
APA StyleWang, S., Cao, Z., Zhang, X., Yu, H., & Yao, L. (2023). An Engineering Method for Resonant Microcantilever Using Double-Channel Excitation and Signal Acquisition Based on LabVIEW. Micromachines, 14(4), 823. https://doi.org/10.3390/mi14040823

