Design and Evaluation of a Button Sensor Antenna for On-Body Monitoring Activity in Healthcare Applications
Abstract
:1. Introduction
| Ref. | Antenna Size (in mm) | Frequency (GHz) | Substrate/Conductor Material | Patterns | Electronic Circuit | Gain (dBi)/Radiation Efficiency | Range | Bending/Wet |
|---|---|---|---|---|---|---|---|---|
| [27] | 40 × 40 Modular Button | 2.40/5.30 | Cuming-Foam-PF4/ShieldIt | O | NA | 7.80/3.10 (Half-Wave)/NA | NA | NA |
| [28] | 40 × 40 Modular Button | 4.75–5.25 | Cuming-Foam-PF4/Shieldit | C | NA | NA | NA | NA |
| [29] | 100 × 100 Circular Button | 2.40 | FR4, Felt /Copper, ShieldIt | O | NA | FS, OA 1.80/5.10, and 97.00/71.00 | NA | NA |
| [30] | 18 (Diameter) Button Antenna with Frequency Selective Surface | 5.25–5.85 | Acrylic Transparent/Copper | B | NA | 2.10 | NA | NA |
| [31] | Conical-helix Button-Antenna | 3.00/5.80 | Copper Surface | O/B | NA | 2.30, 8.00/NA | NA | |
| [32] | 100 × 100 Circular Button | 5.50 | FR4, Felt/Copper, ShieldIt (Multilayers) | O | NA | FS, OB 79.90/70.80, 3.50 | NA | NA |
| [33] | 80 × 80 Circular Button | 2.40/5.00 | Rogers 5880, Felt/Copper, ShieldIt | O | NA | FS, OB (Lower/Upper bands): 90/84, 1.05, 0.24/4.50, 4.73 | NA | A |
| [34] | 22.3 (Diameter) Circular-Cuff Button | 2.40/5.60 | PTFE/Copper | O | NA | Free Space 1.50/94.00 | NA | NA |
| [35] | 100 × 100 Circular-Array Button | 4.50-4.61/ 5.04-5.50 | Cuming-Foam (PF4) & RO4003/Copper & ShieldIt | B | NA | 7.70/NA | 20 mm | NA |
| [36] | 100 × 100 Inverted-F Button | 2.45/5.80 | RO4003/Copper | O | NA | OB (Lower/Upper bands): −0.60/4.30 and 46.30/69.30 | 18–122 cm | NA |
| [37] | Dipole Sensor Antenna | 2.40 | FR4/Copper | AZ | A | 2.40/28.00 | 1.5 m | NA |
| [38] | GPS Tracking Antenna | 2.40 | FR4/Copper | U | NA | 3.00/NA | NA | NA |
| [39] | 70 (Diameter) Patch Antenna | 2.40/5.80 | PDMS/ShieldIt | M | NA | OB (Lower/Upper bands): 4.16/4.34, 58.6 | NA | NA |
| [40] | 50 × 57 Sleeve-Badge Antenna | 2.45 | Multilayered Textile/ShieldIt | O | NA | −2.33/55.3 | NA | NA |
| [41] | 130 × 130 Circular Patch with Soft Periodic Surface | 4.00 | Felt/Shieldex Zell RS | B | NA | NA | NA | A/NA |
| [42] | 70 × 25 Loop Dipole | 2.36–2.39 | PDMS/Copper | O | NA | FS (OB) 0.68 (−0.40/15.00) | NA | NA |
| [43] | 37.20 × 50 MMA | 2.2 to 3.0/5.4 to 6.0 | Felt/ShieldIt, Copper Foil | O | NA | OB Chect and OA (L/U) 3.80 (4.67) and 3.00 (4.55)/ 54.37 (54.27), and 60.0 (63.73) | 11 m | A |
| [44] | 94.58 × 52.36 Patch | 1.80–2.40 | Felt/ShieldI | D | NA | NA/50.00 | NA | NA |
| [45] | 50 × 50 Graphene Antenna | 3.13−4.42 | Graphene/Poly.t | O | A | NA | NA | NA |
| [46] | 50 × 60 Patch | 2.00–4.00 | Cellulose Filter paper | NA | NA | NA | NA | NA |
| [47] | 71 × 64 Patch | 2.45 | Cotton Jeans | NA | NA | NA | NA | NA |
| [48] | 40 × 40 Reconfigurable Button Antenna | 2.45/5.80 | PDMS, textile/Copper | B | A | 0.70, −0.90, and 43.80/73.80 | NA | NA |
| Pro | Button Antenna: 45 (Diameter) Dual-band Sensor Module | 2.45/5.6 | PCB Button, Felt/Shield (Substrate/Ground), PCB Module. | O/B | A | (Lower/Upper bands): 2.09 (6.70), 2.160 (5.670)/65.12 (81.63), 75 (85.0) (On Body/Arm) | 40 m | A |
2. System Requirement
2.1. System Description and Implementation
2.2. System Design Overview
2.3. Button Antenna Topology and Approach
2.4. Design of Printed Circuit Board
2.5. Impedance Matching
2.6. Enclosure Design
3. Results and Discussion
3.1. Evaluation of Button Sensor Antenna: Simulated Results
3.1.1. Button Sensor Antenna Feed Locations
3.1.2. Human Body Phantoms
3.1.3. Three-Layer and Single-Layer Body Phantom Models
3.1.4. Effects of Fabric
3.1.5. Bending Effects
3.2. Measurement Results
3.2.1. Reflection Coefficient and Impedance Bandwidth
3.2.2. On-Body Communication System
Measurement Setup
3.2.3. Radiation Patterns Measurement
3.2.4. On Body Link Budget Calculation
Free-Space Communication
On-Body Communication
3.2.5. Specific Absorption Rate
4. Conclusions
Author Contributions
Funding
Conflicts of Interest
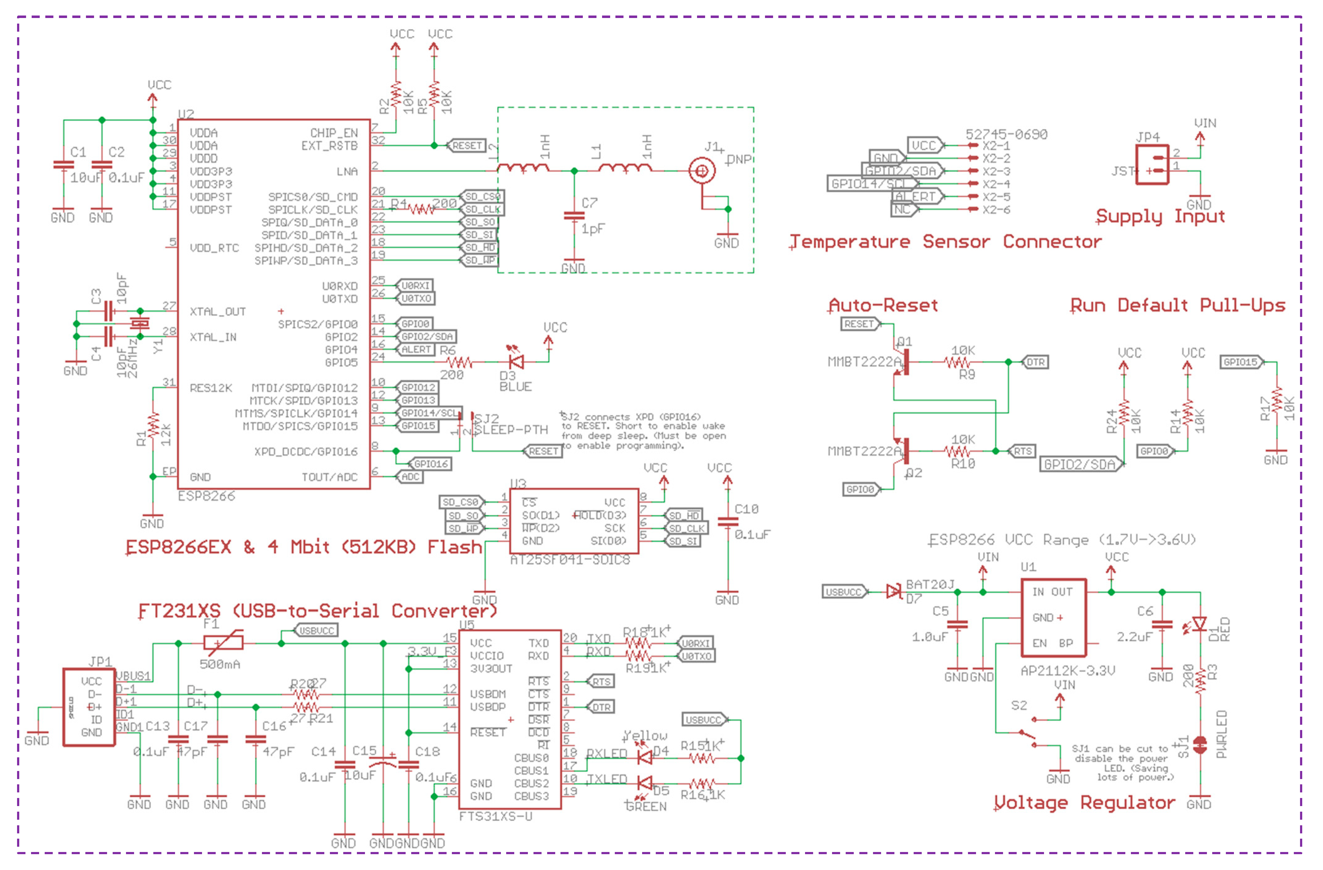
Appendix A. Printed Circuit Board Schematic Design Using Eagle Software, Version 7.7.0

Appendix B. Programming Code for the Blynk Apps
References
- Ding, X.; Clifton, D.; Ji, N.; Lovell, N.H.; Bonato, P.; Chen, W.; Yu, X.; Xue, Z.; Xiang, T.; Long, X.; et al. Wearable Sensing and Telehealth Technology with Potential Applications in the Coronavirus Pandemic. IEEE Rev. Biomed. Eng. 2020, 14, 48–70. [Google Scholar] [CrossRef]
- Zhang, K.; VandenBosch, G.A.E.; Yan, S. A Novel Design Approach for Compact Wearable Antennas Based on Metasurfaces. IEEE Trans. Biomed. Circuits Syst. 2020, 14, 918–927. [Google Scholar] [CrossRef]
- Johannessen, E.; Wang, L.; Wyse, C.; Cumming, D.; Cooper, J. Biocompatibility of a Lab-on-a-Pill Sensor in Artificial Gastrointestinal Environments. IEEE Trans. Biomed. Eng. 2006, 53, 2333–2340. [Google Scholar] [CrossRef] [Green Version]
- Chen, Z.N. Antennas for Portable Devices; John Wiley & Sons: Hoboken, NJ, USA, 2007; pp. 1–290. [Google Scholar]
- Gagnadre, I.; Fenelon, J. Circular patch antenna sensor for moisture content measurement on dielectric material. Electron. Lett. 1995, 31, 1167–1168. [Google Scholar] [CrossRef]
- Bhattacharyya, R.; Floerkemeier, C.; Sarma, S.; Deavours, D. RFID tag antenna based temperature sensing in the frequency domain. In Proceedings of the 2011 IEEE International Conference on RFID, Sitges, Spain, 15–16 September 2011; pp. 70–77. [Google Scholar]
- Islam, M.T.; Rahman, M.N.; Singh, M.S.J.; Samsuzzaman, M. Detection of Salt and Sugar Contents in Water on the Basis of Dielectric Properties Using Microstrip Antenna-Based Sensor. IEEE Access 2018, 6, 4118–4126. [Google Scholar] [CrossRef]
- Jiang, H.; Sanders, J.W.; Yao, J.; Huang, H. Patch antenna based temperature sensor. In Nondestructive Characterization for Composite Materials, Aerospace Engineering, Civil Infrastructure, and Homeland Security; SPIE: Washington, DC, USA, 2014; Volume 9063. [Google Scholar] [CrossRef]
- Luo, C.; Gil, I.; Fernández-García, R. Wearable Textile UHF-RFID Sensors: A Systematic Review. Materials 2020, 13, 3292. [Google Scholar] [CrossRef]
- Liu, Y.; Wang, H.; Zhao, W.; Zhang, M.; Qin, H.; Xie, Y. Flexible, Stretchable Sensors for Wearable Health Monitoring: Sensing Mechanisms, Materials, Fabrication Strategies and Features. Sensors 2018, 18, 645. [Google Scholar] [CrossRef] [Green Version]
- Azeez, H.I.; Yang, H.-C.; Chen, W.-S. Wearable Triband E-Shaped Dipole Antenna with Low SAR for IoT Applications. Electronics 2019, 8, 665. [Google Scholar] [CrossRef] [Green Version]
- Su, C.-H.; Wu, H.-W. An Antenna Sensor to Identify Finger Postures. In Proceedings of the 2019 IEEE Eurasia Conference on IOT, Communication and Engineering (ECICE), Yunlin, Taiwan, 3–6 October 2019; pp. 571–574. [Google Scholar]
- Salonen, P.; Sydanheimo, L.; Keskilammi, M.; Kivikoski, M. A small planar inverted-F antenna for wearable applications. In Proceedings of the Digest of Papers. Third International Symposium on Wearable Computers, San Francisco, CA, USA, 18–19 October 1999; pp. 95–100. [Google Scholar]
- Soh, P.J.; Vandenbosch, G.A.; Ooi, S.L.; Rais, N.H.M. Design of a Broadband All-Textile Slotted PIFA. IEEE Trans. Antennas Propag. 2012, 60, 379–384. [Google Scholar] [CrossRef]
- Narbudowicz, A.; John, M.; Sipal, V.; Bao, X.; Ammann, M. Design Method for Wideband Circularly Polarized Slot Antennas. IEEE Trans. Antennas Propag. 2015, 63, 4271–4279. [Google Scholar] [CrossRef] [Green Version]
- Wang, L.; Gomez-Tornero, J.L.; Rajo-Iglesias, E.; Quevedo-Teruel, O. Low-Dispersive Leaky-Wave Antenna Integrated in Groove Gap Waveguide Technology. IEEE Trans. Antennas Propag. 2018, 66, 5727–5736. [Google Scholar] [CrossRef] [Green Version]
- Hu, X.; Yan, S.; Zhang, J.; Vandenbosch, G.A.E. Dual-band WLAN button antenna for both on and off-body applications. In Proceedings of the 2017 11th European Conference on Antennas and Propagation (EUCAP), Paris, France, 19–24 March 2017; pp. 2191–2193. [Google Scholar]
- Shaw, T.; Samanta, G.; Mitra, D.; Mandal, B.; Augustine, R. Design of Metamaterial Based Efficient Wireless Power Transfer System Utilizing Antenna Topology for Wearable Devices. Sensors 2021, 21, 3448. [Google Scholar] [CrossRef]
- Ramesh, K.; Vinu, R. A Wearable Triple Band Button Antenna. In Proceedings of the 2018 International Conference on Emerging Trends and Innovations In Engineering And Technological Research (ICETIETR), Cochin, India, 11–13 July 2018; pp. 1–5. [Google Scholar]
- Kim, D.-H.; Lu, N.; Ma, R.; Kim, Y.-S.; Kim, R.-H.; Wang, S.; Wu, J.; Won, S.M.; Tao, H.; Islam, A.; et al. Epidermal Electronics. Science 2011, 333, 838–843. [Google Scholar] [CrossRef] [Green Version]
- Xie, Z.; Avila, R.; Huang, Y.; Rogers, J.A. Flexible and Stretchable Antennas for Biointegrated Electronics. Adv. Mater. 2020, 32, e1902767. [Google Scholar] [CrossRef]
- Chang, J.K.; Chang, H.P.; Guo, Q.; Koo, J.; Wu, C.I.; Rogers, J.A. Biodegradable Electronic Systems in 3D, Heterogeneously Integrated Formats. Adv. Mater. 2018, 30, 11. [Google Scholar] [CrossRef]
- Lee, S.; Ha, G.; Wright, D.E.; Ma, Y.; Sen-Gupta, E.; Haubrich, N.R.; Branche, P.C.; Li, W.; Huppert, G.L.; Johnson, M.; et al. Highly flexible, wearable, and disposable cardiac biosensors for remote and ambulatory monitoring. NPJ Digit. Med. 2018, 1, 2. [Google Scholar] [CrossRef] [Green Version]
- Zhang, J.; Meng, J.; Li, W.; Yan, S.; Vandenbosch, G.A.E. A Wearable Button Antenna Sensor for Dual-Mode Wireless Information and Power Transfer. Sensors 2021, 21, 5678. [Google Scholar] [CrossRef]
- Ali, S.M.; Sovuthy, C.; Imran, M.A.; Socheatra, S.; Abbasi, Q.H.; Abidin, Z.Z. Recent Advances of Wearable Antennas in Materials, Fabrication Methods, Designs, and Their Applications: State-of-the-Art. Micromachines 2020, 11, 888. [Google Scholar] [CrossRef]
- Chen, S.; Ranasinghe, D.C.; Fumeaux, C. A foldable textile patch for modular snap-on-button-based wearable antennas. In Proceedings of the 2016 URSI International Symposium on Electromagnetic Theory (EMTS), Espoo, Finland, 14–18 August 2016; pp. 842–845. [Google Scholar] [CrossRef]
- Chen, S.; Kaufmann, T.; Ranasinghe, D.C.; Fumeaux, C. A Modular Textile Antenna Design Using Snap-on Buttons for Wearable Applications. IEEE Trans. Antennas Propag. 2016, 64, 894–903. [Google Scholar] [CrossRef] [Green Version]
- Chen, S.; Ranasinghe, D.C.; Fumeaux, C. A polarization/frequency interchangeable patch for a modular wearable textile antenna. In Proceedings of the 2017 11th European Conference on Antennas and Propagation (EUCAP), Paris, France, 19–24 March 2017; pp. 2483–2486. [Google Scholar]
- Yan, S.; VandenBosch, G.A.E. Design of Wideband Button Antenna Based on Characteristic Mode Theory. IEEE Trans. Biomed. Circuits Syst. 2018, 12, 1383–1391. [Google Scholar] [CrossRef]
- Mandal, B.; Chatterjee, A.; Parui, S.K. A wearable button antenna with FSS superstrate for WLAN health care applications. In Proceedings of the 2014 IEEE MTT-S International Microwave Workshop Series on RF and Wireless Technologies for Biomedical and Healthcare Applications (IMWS-Bio2014), London, UK, 8–10 December 2014; pp. 1–3. [Google Scholar]
- Farahat, A.E.; Hussein, K.F.A. Wearable Button-Like Dual-Band Central Antenna for Wireless Body Area Networks. Prog. Electromagn. Res. B 2021, 90, 21–41. [Google Scholar] [CrossRef]
- Hu, X.; Yan, S.; VandenBosch, G.A.E. Compact Circularly Polarized Wearable Button Antenna With Broadside Pattern for U-NII Worldwide Band Applications. IEEE Trans. Antennas Propag. 2019, 67, 1341–1345. [Google Scholar] [CrossRef]
- Xiaomu, H.; Yan, S.; VandenBosch, G.A.E. Wearable Button Antenna for Dual-Band WLAN Applications With Combined on and off-Body Radiation Patterns. IEEE Trans. Antennas Propag. 2017, 65, 1384–1387. [Google Scholar] [CrossRef]
- Sreelakshmy, R.; Vairavel, G. Novel cuff button antenna for dual-band applications. ICT Express 2019, 5, 26–30. [Google Scholar] [CrossRef]
- Zhang, J.; Yan, S.; Hu, X.; VandenBosch, G.A.E. Dual-Band Dual-Polarized Wearable Button Array With Miniaturized Radiator. IEEE Trans. Biomed. Circuits Syst. 2019, 13, 1583–1592. [Google Scholar] [CrossRef]
- Zhang, X.Y.; Wong, H.; Mo, T.; Cao, Y.F. Dual-Band Dual-Mode Button Antenna for On-Body and Off-Body Communications. IEEE Trans. Biomed. Circuits Syst. 2017, 11, 933–941. [Google Scholar] [CrossRef]
- Alomainy, A.; Hao, Y.; Pasveer, F. Numerical and Experimental Evaluation of a Compact Sensor Antenna for Healthcare Devices. IEEE Trans. Biomed. Circuits Syst. 2007, 1, 242–249. [Google Scholar] [CrossRef]
- Sabapathy, T.; Mustapha, M.A.; Jusoh, M.; Salleh, S.M.; Soh, P.J. Location tracking system using wearable on-body GPS antenna. MATEC Web Conf. 2017, 97, 1099. [Google Scholar] [CrossRef] [Green Version]
- Simorangkir, R.B.V.B.; Yang, Y.; Matekovits, L.; Esselle, K. Dual-Band Dual-Mode Textile Antenna on PDMS Substrate for Body-Centric Communications. IEEE Antennas Wirel. Propag. Lett. 2016, 16, 677–680. [Google Scholar] [CrossRef]
- Joler, M.; Boljkovac, M. A Sleeve-Badge Circularly Polarized Textile Antenna. IEEE Trans. Antennas Propag. 2018, 66, 1576–1579. [Google Scholar] [CrossRef]
- Rajo-Iglesias, E.; Gallego-Gallego, I.; Inclan-Sanchez, L.; Quevedo-Teruel, O. Textile Soft Surface for Back Radiation Reduction in Bent Wearable Antennas. IEEE Trans. Antennas Propag. 2014, 62, 3873–3878. [Google Scholar] [CrossRef]
- Koo, T.-W.; Hong, Y.-J.; Park, G.-K.; Shin, K.; Yook, J.-G. Extremely Low-Profile Antenna for Attachable Bio-Sensors. IEEE Trans. Antennas Propag. 2015, 63, 1537–1545. [Google Scholar] [CrossRef]
- Ali, S.; Sovuthy, C.; Noghanian, S.; Ali, Z.; Abbasi, Q.; Imran, M.; Saeidi, T.; Socheatra, S. Design and Evaluation of a Flexible Dual-Band Meander Line Monopole Antenna for On- and Off-Body Healthcare Applications. Micromachines 2021, 12, 475. [Google Scholar] [CrossRef]
- Omer, H.A.H.; Azemi, S.N.; Al-Hadi, A.A.; Soh, P.J.; Jamlos, M.F. Structural Health Monitoring Sensor based on A Flexible Microstrip Patch Antenna. Indones. J. Electr. Eng. Comput. Sci. 2018, 10, 917–924. [Google Scholar] [CrossRef]
- Zhang, J.; Song, R.; Zhao, X.; Fang, R.; Zhang, B.; Qian, W.; Zhang, J.; Liu, C.; He, D. Flexible Graphene-Assembled Film-Based Antenna for Wireless Wearable Sensor with Miniaturized Size and High Sensitivity. ACS Omega 2020, 5, 12937–12943. [Google Scholar] [CrossRef]
- Eldamak, A.R.; Fear, E.C. Conformal and Disposable Antenna-Based Sensor for Non-Invasive Sweat Monitoring. Sensors 2018, 18, 4088. [Google Scholar] [CrossRef] [Green Version]
- Labiano, I.I.; Alomainy, A. Fabric Antenna for Temperature Sensing over ISM Frequency Band. In Proceedings of the 2019 IEEE International Symposium on Antennas and Propagation and USNC-URSI Radio Science Meeting, Atlanta, GA, USA, 7–12 July 2019; pp. 1567–1568. [Google Scholar]
- Chen, S.J.; Ranasinghe, D.C.; Fumeaux, C. A Robust Snap-On Button Solution for Reconfigurable Wearable Textile Antennas. IEEE Trans. Antennas Propag. 2018, 66, 4541–4551. [Google Scholar] [CrossRef]
- Samal, P.B.; Soh, P.J.; Vandenbosch, G.A.E. UWB All-Textile Antenna With Full Ground Plane for Off-Body WBAN Communications. IEEE Trans. Antennas Propag. 2014, 62, 102–108. [Google Scholar] [CrossRef]
- Balanis, C.A. Antenna Theory: Analysis and Design; No. 7; John Wiley & Sons: Hoboken, NJ, USA, 2008; Volume 72. [Google Scholar]
- Bhattacharjee, S.; Maity, S.; Chaudhuri, S.R.B.; Mitra, M. A Compact Dual Band Dual Polarized Omnidirectional Antenna for ON Body Applications. IEEE Trans. Antennas Propag. 2019, 67, 5044–5053. [Google Scholar] [CrossRef]
- Casula, G.A.; Montisci, G. A Design Rule to Reduce the Human Body Effect on Wearable PIFA Antennas. Electronics 2019, 8, 244. [Google Scholar] [CrossRef] [Green Version]
- Asan, N.B.; Hassan, E.; Perez, M.D.; Joseph, L.; Berggren, M.; Voigt, T.; Augustine, R. Fat-IntraBody Communication at 5.8 GHz: Verification of Dynamic Body Movement Effects Using Computer Simulation and Experiments. IEEE Access 2021, 9, 48429–48445. [Google Scholar] [CrossRef]
- Shah, S.R.M.; Asan, N.B.; Velander, J.; Ebrahimizadeh, J.; Perez, M.D.; Mattsson, V.; Blokhuis, T.; Augustine, R. Analysis of Thickness Variation in Biological Tissues Using Microwave Sensors for Health Monitoring Applications. IEEE Access 2019, 7, 156033–156043. [Google Scholar] [CrossRef]
- Sayem, A.S.M.; Simorangkir, R.B.V.B.; Esselle, K.P.; Lalbakhsh, A.; Gawade, D.R.; O’Flynn, B.; Buckley, J.L. Flexible and Transparent Circularly Polarized Patch Antenna for Reliable Unobtrusive Wearable Wireless Communications. Sensors 2022, 22, 1276. [Google Scholar] [CrossRef] [PubMed]
- Wang, Z.; Lee, L.Z.; Psychoudakis, D.; Volakis, J.L. Embroidered multiband body-worn antenna for GSM/PCS/WLAN communications. IEEE Trans. Antennas Propag. 2014, 62, 3321–3329. [Google Scholar] [CrossRef]
- Mumin, A.R.O.; Alias, R.; Abdullah, J.; Dahlan, S.H.; Ali, J.; Debnath, S.K. Design a compact square ring patch antenna with AMC for SAR reduction in WBAN applications. Bull. Electr. Eng. Inform. 2020, 9, 370–378. [Google Scholar] [CrossRef]
- Ali, U.; Ullah, S.; Khan, J.; Shafi, M.; Kamal, B.; Basir, A.; Flint, J.A.; Seager, R.D. Design and SAR Analysis of Wearable Antenna on Various Parts of Human Body, Using Conventional and Artificial Ground Planes. J. Electr. Eng. Technol. 2017, 12, 317–328. [Google Scholar] [CrossRef] [Green Version]
- Ashyap, A.Y.I.; Abidin, Z.Z.; Dahlan, S.H.; Majid, H.A.; Waddah, A.M.A.; Kamarudin, M.R.; Oguntala, G.A.; Abd-Alhameed, R.A.; Noras, J.M. Inverted E-Shaped Wearable Textile Antenna for Medical Applications. IEEE Access 2018, 6, 35214–35222. [Google Scholar] [CrossRef]
- National, I. Calculation of the Dielectric Properties of Body Tissues in the frequency range 10 Hz–100 GHz Single Tissue, Frequency Range. Available online: https://niremf.ifac.cnr.it/tissprop/ (accessed on 5 January 2022).
- Body Tissue Dielectric Parameters, Radio Frequency Safety; FCC: Washington, DC, USA, 2015.
- Zhang, J.; Yan, S.; VandenBosch, G.A.E. A Miniature Feeding Network for Aperture-Coupled Wearable Antennas. IEEE Trans. Antennas Propag. 2017, 65, 2650–2654. [Google Scholar] [CrossRef]
- Salvado, R.; Loss, C.; Gonçalves, R.; Pinho, P. Textile Materials for the Design of Wearable Antennas: A Survey. Sensors 2012, 12, 15841–15857. [Google Scholar] [CrossRef]
- Song, L.; Rahmat-Samii, Y. A Systematic Investigation of Rectangular Patch Antenna Bending Effects for Wearable Applications. IEEE Trans. Antennas Propag. 2018, 66, 2219–2228. [Google Scholar] [CrossRef]
- Repository, G. Blynk Apps Coding. Available online: https://github.com/mfaranmajeed/blynk-rssi (accessed on 15 January 2022).
- CST MWS. Computer Simulation Technology: Microwave Studio. Computer Simulation Technology Studio. 2011. Available online: http://scholar.google.com/scholar?q=cst+mws&btnG=&hl=en&as_sdt=0%2C5#1 (accessed on 20 January 2022).
- Rappaport, T. Wireless Communications: Principles and Practice; Prentice Hall: Hoboken, NJ, USA, 1996. [Google Scholar]
- IEEE Std C95.1a-2010 (Amendment to IEEE Std C95.1-2005); IEEE Standard for Safety Levels with Respect to Human Exposure to Radio Frequency Electromagnetic Fields, 3 kHz to 300 GHz-Amendment 1: Specifies Ceiling Limits for Induced and Contact Current, Clarifies Distinctions between Localized Exposure and Spatial. Institute of Electrical and Electronics Engineers: Piscataway, NJ, USA, 2010; pp. 1–9.
- IEEE Std 802.15.6-2012; IEEE Standard for Local and Metropolitan Area Networks—Part 15.6: Wireless Body Area Networks. Institute of Electrical and Electronics Engineers: Piscataway, NJ, USA, 2012.
- Ribeiro, M.C.M. Ant Spray Containing D-Limonene and Methods of Making and Using Same. U.S. Patent Application No. 2004/0092606A1, 13 May 2004. [Google Scholar]
- Adeel, A.; Ahmad, J.; Larijani, H.; Hussain, A. A Novel Real-Time, Lightweight Chaotic-Encryption Scheme for Next-Generation Audio-Visual Hearing Aids. Cogn. Comput. 2019, 12, 589–601. [Google Scholar] [CrossRef]




























| Matching Components | Value | Model Number |
|---|---|---|
| C1 | 1 pF | CAP0603-CAP |
| L1 and L2 | 1 nH | INDUCTOR 0603 |
| Frequency (GHz) | 1 g/10 g (On-Body) | 1 g/10 g (On-Arm) | SAR Limits (1 g-US/10 g-EUR) 1.6/2.0 (W/Kg) | ||
| 2.73/5.466 | 1.63/1.56 | 0.90/0.54 | 0.67/0.67 | 0.41/0.37 | |
| Frequency (GHz) | 1 g/10 g (On-Body) | 1 g/10 g (On-Arm) | SAR Limits (1 g-US/10 g-EUR) 1.6/2 (W/Kg) | ||
| 2.41/5.49 | 0.89/1.55 | 0.57/0.64 | 0.95/1.46 | 0.54/0.73 | |
| Characteristics | Button Sensor Antenna (Lower/Upper Band) | ||
|---|---|---|---|
| Antenna Parameters | Free Space | On-Chest | On-Arm |
| Simulated S11 (dB) at the Center Frequency | |||
| Measured S11 (dB) at the Center Frequency | |||
| Simulated and Measured Center Frequency (GHz) | |||
| Voltage Standing Wave Ratio VSWA | 1.08/1.01 | 1.31/1.16 | 1.17/1.11 |
| Simulated Gain (dBi) | 2.09/6.7 | ||
| Directivity (dBi) | 1.81/6.94 | 3.95/8.19 | |
| Simulated Radiation Efficiency (Total Efficiency)% | (59.26/80.0) | ||
| Radiation Patterns | Omnidirectional | Omnidirectional | Omnidirectional |
| (2 m/40 m) Path Loss (dB) Minimum/Maximum | |||
| Severe Bending and Crumpling Conditions/Wet Conditions | High Stability | Good Stability | Good Stability |
| Characteristics | Bending Scenario (Lower/Upper Band) | ||
|---|---|---|---|
| Antenna Parameters | Free Space | On-Chest | On-Arm |
| Simulated S11 (dB) at the Center Frequency | |||
| Measured S11 (dB) at the Center Frequency | |||
| Simulated and Measured Center Frequency (GHz) | |||
| Simulated/Measured Bandwidth (MHz) | 59.80/814.10 | 166.20/982.40 | 1261.70/524.20 |
| Voltage Standing Wave Ratio VSWR | 1.26/1.18 | 1.50/1.02 | 1.15/1.05 |
| Simulated Gain (dBi) | 1.35/6.09 | 1.31/6.35 | 0.91/6.45 |
| Simulated Directivity (dBi) | 1.78/6.34 | 2.8/7.14 | 2.31/7.19 |
| Simulated Radiation Efficiency (Total Efficiency) % | 75.00/95.00 (72.00/95.00) | 71.00/82.98 (45.00/81.37) | 73.00/85.00 (48.00/84.00) |
| Radiation Pattern Type | Omnidirectional | Omnidirectional | Omnidirectional |
| (10 m/40 m) Path Loss (dB) Minimum/Maximum | 34/82 (LoS/NLoS) | 35/83 (LoS/NLoS) | 34/81 (LoS/NLoS) |
Publisher’s Note: MDPI stays neutral with regard to jurisdictional claims in published maps and institutional affiliations. |
© 2022 by the authors. Licensee MDPI, Basel, Switzerland. This article is an open access article distributed under the terms and conditions of the Creative Commons Attribution (CC BY) license (https://creativecommons.org/licenses/by/4.0/).
Share and Cite
Ali, S.M.; Sovuthy, C.; Noghanian, S.; Saeidi, T.; Majeed, M.F.; Hussain, A.; Masood, F.; Khan, S.M.; Shah, S.A.; Abbasi, Q.H. Design and Evaluation of a Button Sensor Antenna for On-Body Monitoring Activity in Healthcare Applications. Micromachines 2022, 13, 475. https://doi.org/10.3390/mi13030475
Ali SM, Sovuthy C, Noghanian S, Saeidi T, Majeed MF, Hussain A, Masood F, Khan SM, Shah SA, Abbasi QH. Design and Evaluation of a Button Sensor Antenna for On-Body Monitoring Activity in Healthcare Applications. Micromachines. 2022; 13(3):475. https://doi.org/10.3390/mi13030475
Chicago/Turabian StyleAli, Shahid Muhammad, Cheab Sovuthy, Sima Noghanian, Tale Saeidi, Muhammad Faran Majeed, Amir Hussain, Faisal Masood, Shariq Mahmood Khan, Syed Aziz Shah, and Qammer H. Abbasi. 2022. "Design and Evaluation of a Button Sensor Antenna for On-Body Monitoring Activity in Healthcare Applications" Micromachines 13, no. 3: 475. https://doi.org/10.3390/mi13030475
APA StyleAli, S. M., Sovuthy, C., Noghanian, S., Saeidi, T., Majeed, M. F., Hussain, A., Masood, F., Khan, S. M., Shah, S. A., & Abbasi, Q. H. (2022). Design and Evaluation of a Button Sensor Antenna for On-Body Monitoring Activity in Healthcare Applications. Micromachines, 13(3), 475. https://doi.org/10.3390/mi13030475

