Power Performance Comparison of SiC-IGBT and Si-IGBT Switches in a Three-Phase Inverter for Aircraft Applications
Abstract
:1. Introduction
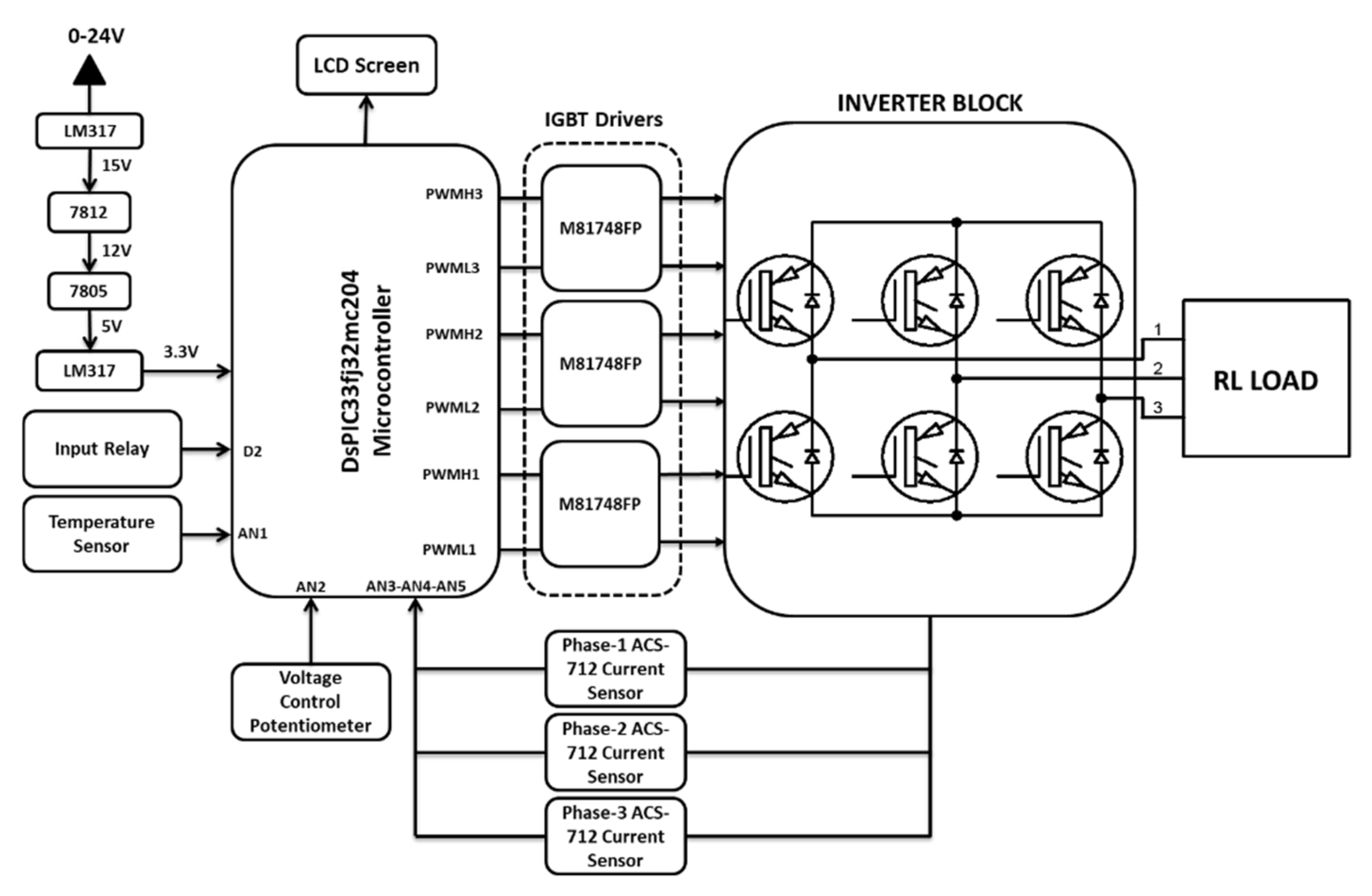
2. System Analysis
2.1. Control Circuit Analysis
Development of Software
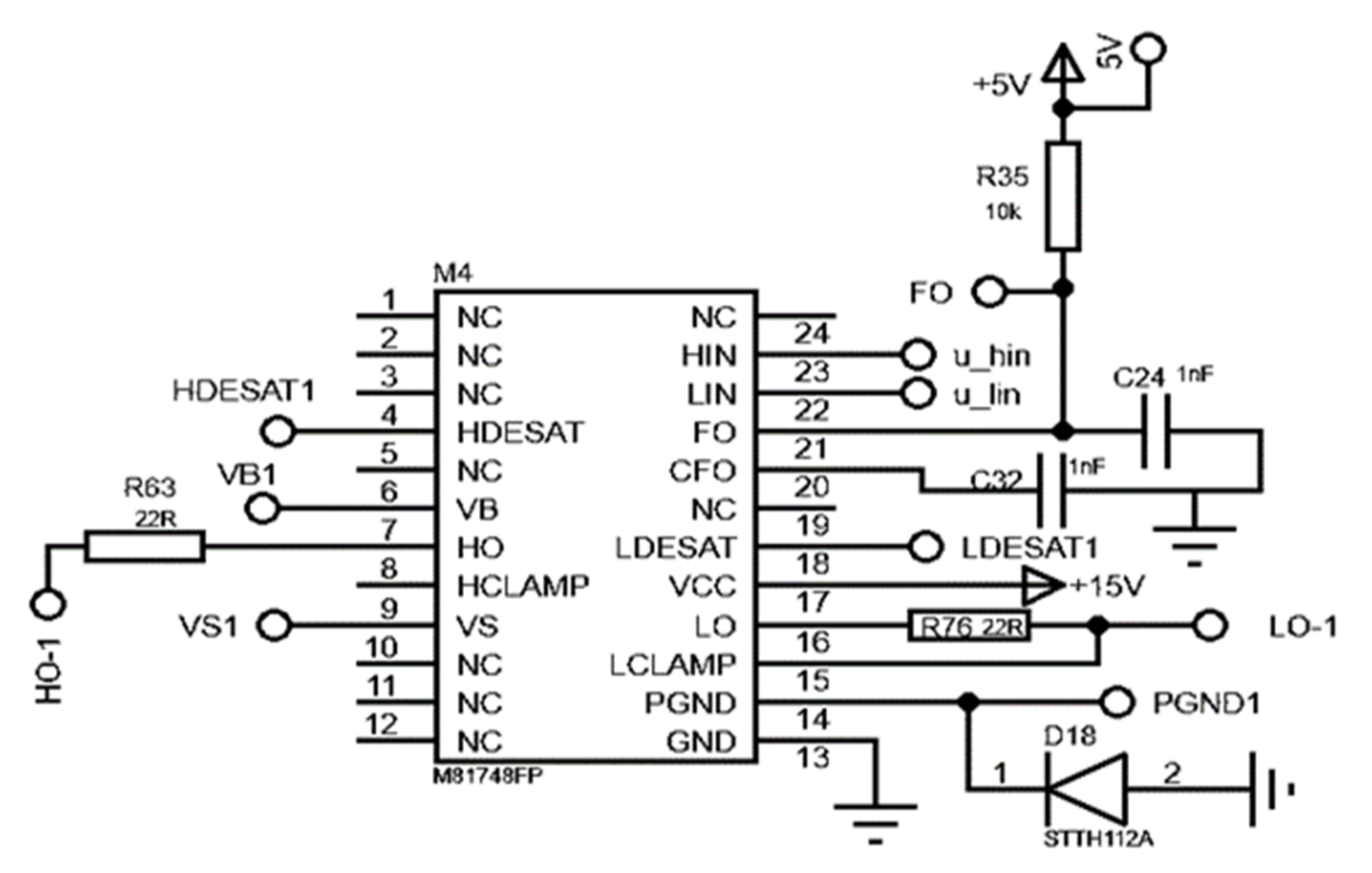
2.2. Driver Circuit Analysis
2.2.1. Crosstalk Effect Study
3. Design and Considerations for Converters
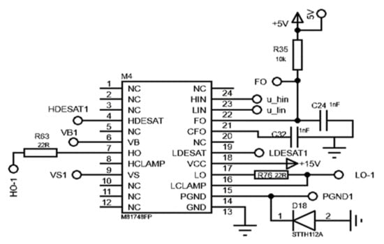
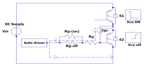
3.1. Circuit for Gate Drivers
3.1.1. Requirements for Gate Drivers
3.1.2. Signal Supply Galvanic Isolation and DC Power Supply
3.1.3. Miller Clamp
4. Experiments
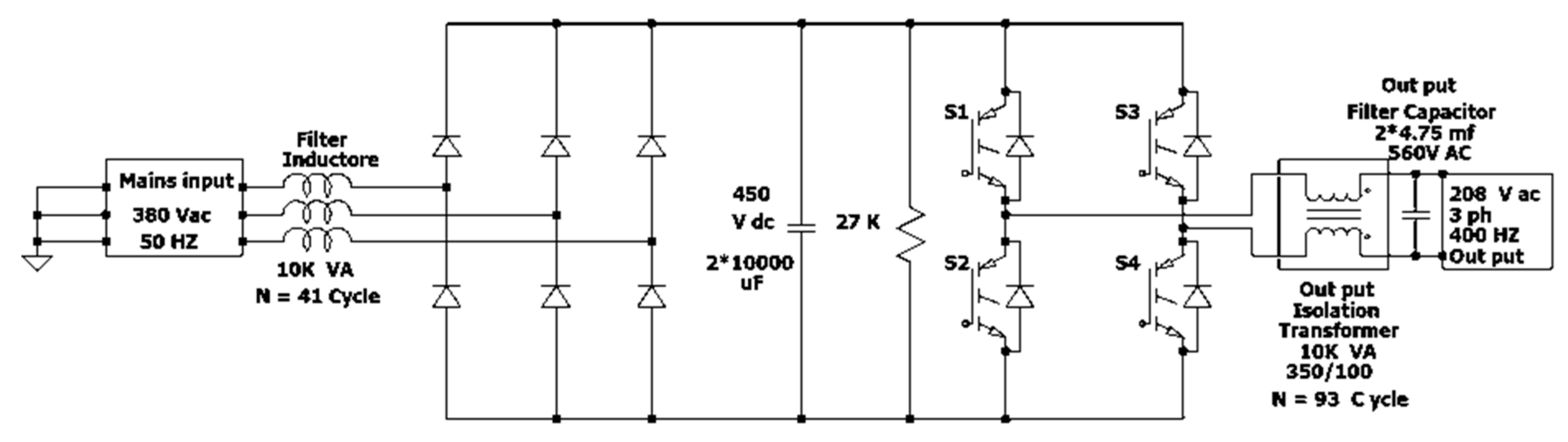
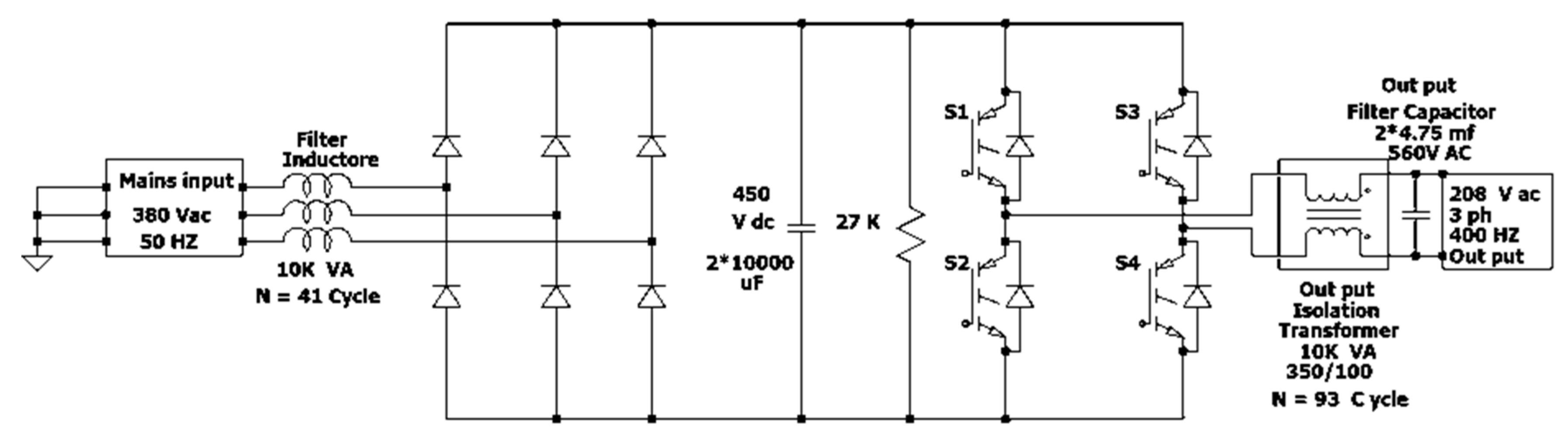
4.1. Aircraft Ground Power Units Construction
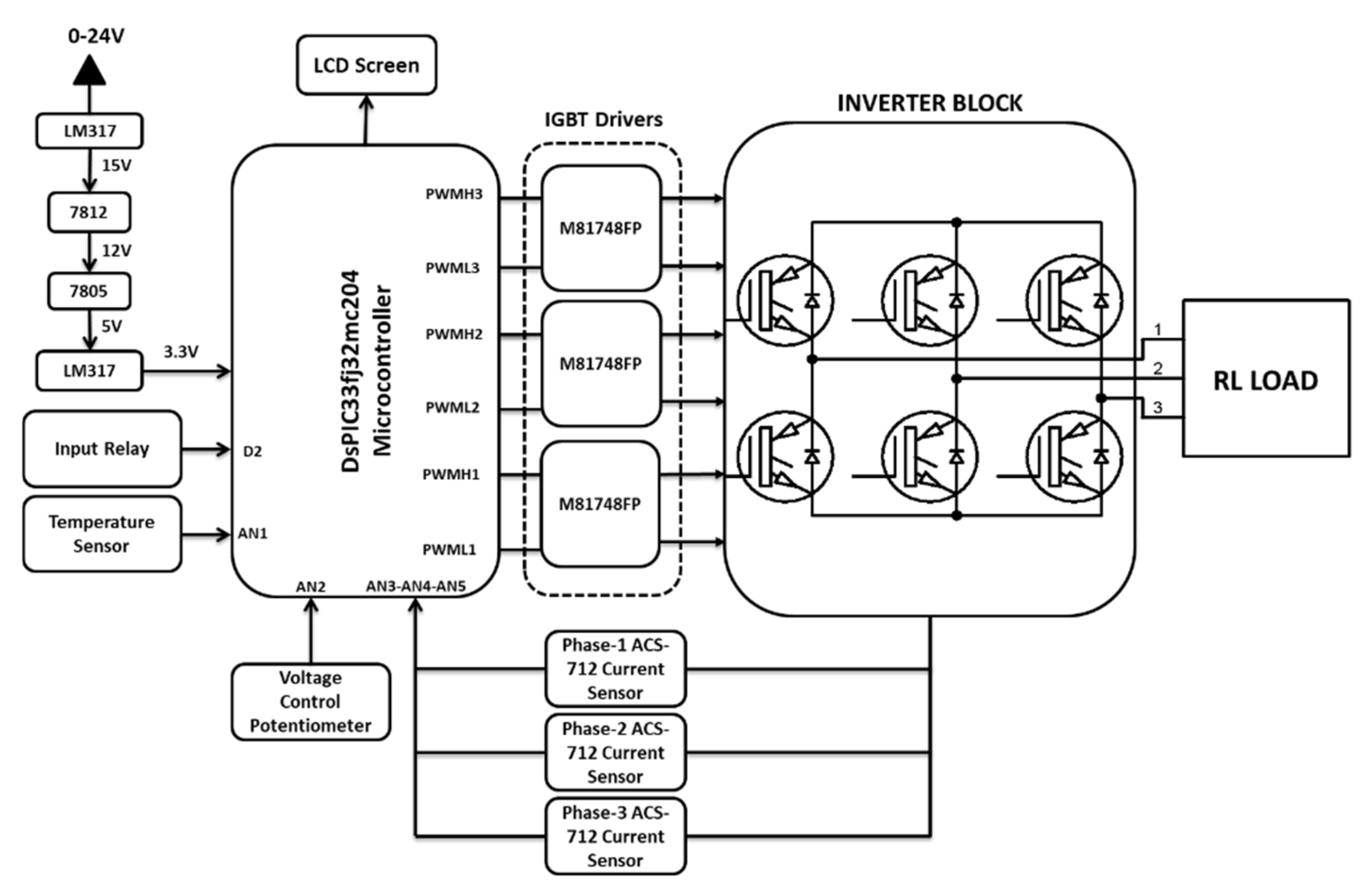
4.1.1. The Features of APGU Control System
4.1.2. Switching Waveforms and Obtaining Results
4.2. Single-Pulse Test-Based SiC/Si-IGBT Switches
4.2.1. Switching Losses and Switching Characteristics
Turn-Off Switching Characteristics
- Turn-off Delay Time ()During turn-off, the gate-to-emitter voltage drops to 90% of its on-state value and the collector current decreases to 90% of its on-state value, which is known as the turn-off delay time.
- Current Fall Time ()During turn-off, the collector current decreases from 90% to 10% of its on-state value, which is known as the current fall time.
- Voltage Rise Time ()During turn-off, the voltage rise time is the time it takes for the collector-to-emitter voltage to rise from 10% to 90% of its final off-state value.
Turn-On Switching Characteristics
- Turn-on delay-time (): this is the time when the gate-to-emitter voltage reaches 10% of its final value and when the collector current reaches 10% of its maximum value during turn on.
- Current rise-time (): the current rise-time is the time it takes for the collector current to rise from 10% to 90% of its final on-state value during turn on.
- Voltage fall-time (): the voltage fall-time is the time it takes for the collector-to-emitter voltage to drop from 90% to 10% of its off-state value during turn on.
4.3. Three-Phase Inverter Circuit Construction
4.3.1. Three-Phase Inverter Circuit Construction with SiC-IGBT
Switching Waveforms and Results
4.3.2. Three-Phase Inverter Circuit Construction with Si-IGBT
Switching Waveforms and Results
4.4. Total Power Losses and Efficiency
4.4.1. Total Switching Power Losses
4.4.2. Conduction Power Losses
4.4.3. Averaged Switching Losses
4.4.4. Total Output Power
4.4.5. Total Power Losses
4.4.6. Total Losses
4.4.7. Total Efficiency
5. Discussion
6. Conclusions
Author Contributions
Funding
Conflicts of Interest
References
- Homeyer, W.G.; Bowles, E.E.; Lupan, S.P.; Walia, P.S. Advanced Power Converters for More Electric Aircraft Applications. In Proceedings of the IECEC-97 Thirty-Second Intersociety Energy Conversion Engineering Conference (Cat. No.97CH6203), Honolulu, HI, USA, 27 July–1 August 1997. [Google Scholar]
- Lai, R.; Wang, F.; Ning, P.; Zhang, D.; Jiang, D.; Burgos, R.; Boroyevich, D.; Karimi, K.J.; Immanuel, V.D. A High-Power-Density Converter. IEEE Ind. Electron. Mag. 2010, 4, 4–12. [Google Scholar] [CrossRef]
- Nawawi, A.; Simanjorang, R.; Gajanayake, C.J.; Gupta, A.K.; Tong, C.F.; Yin, S.; Sakanova, A.; Liu, Y.; Liu, Y.; Kai, M.; et al. Design and Demonstration of High Power Density Inverter for Aircraft Applications. IEEE Trans. Ind. Appl. 2016, 53, 1168–1176. [Google Scholar] [CrossRef]
- Nakakohara, Y.; Otake, H.; Evans, T.M.; Yoshida, T.; Tsuruya, M.; Nakahara, K. Three Phase LLC Series Resonant DC/DC Converter Using SiC MOSFETs to Realize High Voltage and High Frequency Operation. IEEE Trans. Ind. Electron. 2015, 63, 2103–2110. [Google Scholar] [CrossRef]
- Cougo, B.; Sathler, H.; Riva, R.; Dos Santos, V.; Roux, N.; Sareni, B. Characterization of Low-Inductance SiC Module With Integrated Capacitors for Aircraft Applications Requiring Low Losses and Low EMI Issues. IEEE Trans. Power Electron. 2021, 36, 8230–8242. [Google Scholar] [CrossRef]
- Hamada, K.; Nagao, M.; Ajioka, M.; Kawai, F. SiC—Emerging Power Device Technology for Next-Generation Electrically Powered Environmentally Friendly Vehicles. IEEE Trans. Electron. Devices 2014, 62, 278–285. [Google Scholar] [CrossRef]
- Baliga, J.B. Fundamentals of Power Semiconductor Devices, 1st ed.; Springer: New York, NY, USA, 2008. [Google Scholar]
- Saadeh, M.; Mantooth, H.A.; Balda, J.C.; Hudgins, J.L.; Santi, E.; Ryu, S.-H.; Agarwal, A. A unified silicon/silicon carbide IGBT model. In Proceedings of the Applied Power Electronics Conference and Exposition (APEC), Orlando, FL, USA, 5–9 February 2012; pp. 1728–1733. [Google Scholar]
- Wang, G.; Huang, A.Q.; Wang, F.; Song, X.; Ni, X.; Ryu, S.H.; Grider, D.; Schupbach, M.; Palmour, J. Static and dynamic performance characterization and comparison of 15 kV SiC MOSFET and 15 kV SiC n-IGBTs. In Proceedings of the IEEE 27th International Symposium on Power Semiconductor Devices & IC’s (ISPSD), Hong Kong, China, 10–14 May 2015; pp. 229–232. [Google Scholar]
- Kadavelugu, A.; Mainali, K.; Patel, D.; Madhusoodhanan, S.; Tripathi, A.; Hatua, K.; Bhattacharya, S.; Ryu, S.-H.; Grider, D.; Leslie, S. Medium voltage power converter design and demonstration using 15 kV SiC N-IGBTs. In Proceedings of the IEEE Conference on Applied Power Electronics Conference and Exposition (APEC), Charlotte, NC, USA, 15–19 March 2015; pp. 1396–1403. [Google Scholar]
- Tripathi, A.K.; Mainali, K.; Patel, D.C.; Kadavelugu, A.; Hazra, S.; Bhattacharya, S.; Hatua, K. Design Considerations of a 15-kV SiC IGBT-Based Medium-Voltage High-Frequency Isolated DC–DC Converter. IEEE Trans. Ind. Appl. 2015, 51, 3284–3294. [Google Scholar] [CrossRef]
- Wang, G.; Wang, F.; Magai, G.; Lei, Y.; Huang, A. Mrinal DasPerformance Comparison of 1200V 100A SiC MOSFET and 1200V 100A Silicon IGBT, Department of Electrical and Computer Engineering; North Carolina State University: Raleigh, NC, USA, 2021. [Google Scholar]
- Han, L.; Liang, L.; Kang, Y.; Qiu, Y. A Review of SiC IGBT: Models, Fabrications, Characteristics, and Applications. IEEE Trans. Power Electron. 2020, 36, 2080–2093. [Google Scholar] [CrossRef]
- Ryu, S.H.; Capell, C.; Cheng, L.; Jonas, C.; Gupta, A.; Donofrio, M.; Bhattacharya, S. High performance, ultra high voltage 4H-SiC IGBTs. In Proceedings of the Energy Conversion Congress and Exposition, Raleigh, NC, USA, 15–20 September 2012; pp. 3603–3608. [Google Scholar]
- Koseki, K.; Yonezawa, Y.; Mizushima, T.; Matsunaga, S.; Iizuka, Y.; Yamaguchi, H. Dynamic Behavior of a Medium-Voltage N-Channel SiC-IGBT With Ultrafast Switching Performance of 300 kV/μs. IEEE Trans. Ind. Appl. 2018, 54, 3558–3565. [Google Scholar] [CrossRef]
- Madhusoodhanan, S.; Hatua, K.; Bhattacharya, S. Comparison study of 12kV n-type SiC IGBT with 10kV SiC MOSFET and 6.5kV Si IGBT based on 3L-NPC VSC applications. In Proceedings of the IEEE Energy Conversion Congress and Exposition (ECCE), Raleigh, NC, USA, 15–20 September 2012; pp. 310–317. [Google Scholar]
- Tripathi, A.; Mainali, K.; Madhusoodhanan, S.; Patel, D.; Kadavelugu, A.; Hazra, S. MVDC microgrids enabled by 15kV SiC IGBT based flexible three phase dual active bridge isolated DC-DC converter. In Proceedings of the IEEE Energy Conversion Congress and Exposition, Montreal, QC, Canada, 20–24 September 2015; pp. 5708–5715. [Google Scholar]
- Madhusoodhanan, S.; Tripathi, A.; Patel, D.; Mainali, K.; Kadavelugu, A.; Hazra, S.; Bhattacharya, S.; Hatua, K. Solid state transformer and MV grid tie applications enabled by 15 kV SiC IGBTs and 10 kV SiC MOSFETs based multilevel converters. IEEE Trans. Ind. Appl. 2015, 51, 3343–3360. [Google Scholar] [CrossRef]
- Fuentes, C.D.; Müller, M.; Bernet, S.; Kouro, S. SiC-MOSFET or Si-IGBT: Comparison of Design and Key Characteristics of a 690 V Grid-Tied Industrial Two-Level Voltage Source Converter. Energies 2021, 14, 3054. [Google Scholar] [CrossRef]
- Mitsubishi IGBT Modules CM150DY-24A High Power Switching Use; Mitsubishi Electric: Tokyo, Japan, 2009.
- SiC Fast IGBT (APT60GF120JRDQ3); Advanced Power Technology Data Sheet; Advanced Power Technology: Pompano Beach, FL, USA, 2018.
- SK25GH063 IGBT Module—600V; Datasheet Microchip/Microsemi, 13-02-2007; Semikron: Nuremberg, Germany, 2007.
- Karabulut, M.; Kusetogullari, H.; Kivrak, S. Outdoor Performance Assessment of New and Old Photovoltaic Panel Technologies Using a Designed Multi-Photovoltaic Panel Power Measurement System. Int. J. Photoenergy 2020, 2020, 8866412. [Google Scholar] [CrossRef]
- Celik, T.; Kusetogullari, H. Solar-Powered Automated Road Surveillance System for Speed Violation Detection. IEEE Trans. Ind. Electron. 2009, 57, 3216–3227. [Google Scholar] [CrossRef]
- Kadavelugu, A.; Bhattacharya, S. Design considerations and development of gate driver for 15 kV SiC IGBT. In Proceedings of the IEEE Conference on Applied Power Electronics Conference and Exposition (APEC), Fort Worth, TX, USA, 16–20 March 2014; pp. 1494–1501. [Google Scholar]
- Zhang, L.; Yuan, X.; Wu, X.; Shi, C.; Zhang, J.; Zhang, Y. Performance Evaluation of High-Power SiC MOSFET Modules in Comparison to Si IGBT Modules. IEEE Trans. Power Electron. 2019, 34, 1181–1196. [Google Scholar] [CrossRef]
- Mohan, N.; Undeland, T.M.; Robbins, W.P. Power Electronics: Converters, Applications, and Design, 3rd ed.; Wiley: Hoboken, NJ, USA, 2003. [Google Scholar]
- STMicroelectronics. STMicroelectronics—Introduction to SiC; STMicroelectronics: Geneva, Switzerland, 2014. [Google Scholar]
- STMicroelectronics. Tech Comparison, Breakthrough in Power Electronic; STMicroelectronics: Geneva, Switzerland, 2014. [Google Scholar]
- Torsæter, B.N. Evaluation of Switching Characteristics, Switching Losses and Snubber Design for a Full SiC Half-Bridge Power Module. Master’s Thesis, Department of Electric Power Engineering, Norwegian University of Science and Technology, Trondheim, Norway, June 2016. [Google Scholar]
- Yin, S.; Tseng, K.; Simanjorang, R.; Tu, P. Experimental comparison of high-speed gate driver design for 1.2-kV/120-A Si IGBT and SiC MOSFET modules. IET Power Electron. 2017, 10, 979–986. [Google Scholar] [CrossRef]
- Chen, Z.; Yao, Y.; Boroyevich, D.; Ngo, K.D.; Mattavelli, P.; Rajashekara, K. 1200-V, 60-A SiC MOSFET Multi chip Phase-Leg Module for High-Temperature, High-Frequency Applications Fellow. IEEE Trans. Power Electron. 2013, 29, 2307–2320. [Google Scholar] [CrossRef]
- Mallik, A.; Khaligh, A. Intermediate DC-Link Capacitor Reduction in a Two-Stage Cascaded AC/DC Converter for More Electric Aircrafts. IEEE Trans. Veh. Technol. 2017, 67, 935–947. [Google Scholar] [CrossRef]
- Yin, S.; Tseng, K.J.; Simanjorang, R.; Liu, Y.; Pou, J. A 50-kW High-Frequency and High-Efficiency SiC Voltage Source Inverter for More Electric Aircraft Fellow. IEEE Trans. Ind. Electron. 2017, 64, 9124–9134. [Google Scholar] [CrossRef]
- Cougo, B.; Tran, D.H.; Segond, G.; Hilal, A. Influence of PWM methods in semiconductor losses of 15kVA three-phase SiC inverter for aircraft applications. In Proceedings of the 19th European Conference on Power Electronics and Applications (EPE’17 ECCE Europe), Warsaw, Poland, 11–14 September 2017. [Google Scholar]
- Scott, M.; Guo, W.; Doran, P.; Perdikakis, W.; Sheets, A. EMI Analysis of a High Power Silicon Carbide Two-level Inverter. In Proceedings of the IEEE 6th Workshop on Wide Bandgap Power Devices and Applications (WiPDA), Atlanta, GA, USA, 31 October–2 November 2018. [Google Scholar]
- Liu, R.; Xu, L.; Kang, Y.; Hui, Y.; Li, Y. Decoupled TAB converter with energy storage system for HVDC power system of more electric aircraft. J. Eng. 2018, 13, 593–602. [Google Scholar] [CrossRef]
- Zhang, Y.; Liu, J.; Li, X.; Ma, X.; Zhou, S.; Wang, H.; Liu, Y.-F. An Improved PWM Strategy for Z-Source Inverter with Maximum Boost Capability and Minimum Switching Frequency. IEEE Trans. Power Electron. 2017, 33, 606–628. [Google Scholar] [CrossRef]
- Charalambous, A.; Yuan, X.; McNeill, N. High-Frequency EMI Attenuation at Source with the Auxiliary Commutated Pole Inverter. EEE Trans. Power Electron. 2017, 33, 5660–5676. [Google Scholar] [CrossRef] [Green Version]
- Zhang, Y.; Liu, J.; Dong, Z.; Jia, Y.; Nie, C.; Zhou, S.; Liu, Y. Maximum Boost Control of Diode-Assisted Buck–Boost Voltage-Source Inverter with Minimum Switching Frequency Fellow. IEEE Trans. Power Electron. 2016, 32, 1533–1547. [Google Scholar] [CrossRef]
- Valdivia, V.; Lazaro, A.; Barrado, A.; Zumel, P.; Fernandez, C.; Sanz, M. Black-Box Modeling of Three-Phase Voltage Source Inverters for System-Level Analysis. IEEE Trans. Ind. Electron. 2011, 59, 3648–3662. [Google Scholar] [CrossRef]
- Ma, Z.; Zhang, X.; Huang, J.; Zhao, B. Stability-Constraining-Dichotomy-SolutionBased Model Predictive Control to Improve theStability of Power Conversion System in the MEA. IEEE Trans. Ind. Electron. 2018, 66, 5696–5706. [Google Scholar] [CrossRef]
- John, J.; Jose, J. A Three Phase Step up Multilevel Inverter for Aircraft Applications. In Proceedings of the 2016 International Conference on Electrical, Electronics, and Optimization Techniques (ICEEOT), Chennai, India, 3–5 March 2016. [Google Scholar]
- Pandav, K.M.; Mahajan, S.B.; Sanjeevikumar, P.; Badave, S.M.; Pachagade, R.M. 2.4 kW Three-Phase Inverter for Aircraft Application-Hardware Implementation. In Advances in Power Systems and Energy Management; Springer: Singapore, 2018. [Google Scholar]
- Chen, J.; Wen, C.; Lee, M.Y.; Chandana, J.G.; Amit, K.G. Design of a Highly Reliable Three-Phase Four-Leg Inversion Power Supply for More Electric Aircraft. Proceedings of IEEE Conference on Industrial Electronics and Applications (ICIEA), Auckland, New Zealand, 15–17 June 2015. [Google Scholar]

















| Load Line Voltage (Vphase-phase) | Switching States | |||||
|---|---|---|---|---|---|---|
| +Vdc | S1 | S2 | S3 | S4 | S5 | S6 |
| +Vdc | 1 | 0 | 0 | 0 | 0 | 1 |
| 0 | 1 | 1 | 0 | 0 | 0 | 0 |
| +Vdc | 0 | 1 | 1 | 0 | 0 | 0 |
| −Vdc | 0 | 0 | 1 | 1 | 0 | 0 |
| −Vdc | 0 | 0 | 0 | 1 | 1 | 0 |
| 0 | 0 | 0 | 0 | 0 | 1 | 1 |
| K | 1pu*sin(φ) | K | 1pu*sin(φ) |
|---|---|---|---|
| 0 | 0 | 13 | 998 |
| 1 | 125 | 14 | 982 |
| 2 | 248 | 15 | 951 |
| 3 | 368 | 16 | 904 |
| 4 | 481 | 17 | 844 |
| 5 | 587 | 18 | 770 |
| 6 | 684 | 19 | 684 |
| 7 | 770 | 20 | 587 |
| 8 | 844 | 21 | 481 |
| 9 | 904 | 22 | 368 |
| 10 | 951 | 23 | 248 |
| 11 | 982 | 24 | 125 |
| 12 | 998 | 25 | 0 |
| Model | Specification |
|---|---|
| Input voltage | 380 VAC (3-phase) |
| Output voltage | 209 VAC (3-phase), stage |
| Output power | 10 kVA |
| Input frequency | 50 Hz |
| Output frequency | 400 Hz |
| Input DC current | 85 A |
| DC bus | 450 VDC |
| Transistor polarity | Si-IGBT N-channel |
| Cooling | Forced fan |
| Output transformer | Galvanic isolation transformer |
| Microcontroller | Microprocessor dsPIC30F4011 |
| S1 | S2 | S3 | S4 | |
|---|---|---|---|---|
| Positive Cycle | PWM | Complement PWM S1 | OFF | ON |
| Negative Cycle | OFF | ON | PWM | Complement PWM S3 |
| ZERO | ON | OFF | ON | OFF |
| ZERO | OFF | ON | OFF | ON |
| Turn-On and Turn-Off | Si-IGBT | SiC-IGBT |
|---|---|---|
| RL Loads | RL Loads | |
| 100V Input Voltage | 100V Input Voltage | |
| (ns) | 262 ns | 85 ns |
| (ns) | 617 ns | 161 ns |
| Si-IGBT | SiC-IGBT | |
|---|---|---|
| Turn-on delay time | 261 ns | 85 ns |
| Turn-off delay time | 617 ns | 161 ns |
| Positive voltage overshoot | 5% | 4% |
| Negative voltage overshoot | 16% | 0% |
| Manufacturer | Device Type and Part Number | Used Experiments | @ TC 100 °C | Turn-on Energy | Turn-off Energy | ||
|---|---|---|---|---|---|---|---|
| Advanced Power Technology | SiC-IGBT APT60GF120JRDQ3 | SPT | 2.1 | 3 | 33 mΩ | 14.6 | 6.5 |
| SEMIKRON | SiC-IGBT SK25GH063 | Three-phase inverter system | 2.1 | 2.3 | 33 mΩ | 1.1 | 0.8 |
| MITSUBISHI | Si-IGBT CM150DY-24A | AGPU, SPT, three-phase inverter system | 2.1 | 2.4 | 356 mΩ | 4 | 16 |
| Circuit Type | Device Type | Total Switching Power Losses | Total Conduction Losses | Total Switching Losses | Total Output Power | Total Power Losses | Total Losses | Total Efficiency η |
|---|---|---|---|---|---|---|---|---|
| Single-pulse test | Si-IGBT CM150DY-24A | 5.04 W | 1.56 W | 31.8 W | 222.75 W | 33.36 W | 33.36 W | 86% |
| Single-pulse test | SiC-IGBT APT60GF120JRDQ3 | 6.3 W | 0.145 W | 32.7 W | 391.8 W | 32.8 W | 32.8 W | 96% |
| Single-pulse test | SiC-IGBT SK25GH063 | 4.83 W | 0.145 W | 3.01 W | 391.8 W | 3.19 W | 3.19 W | 99% |
| Circuit Type | Total Switching Power Losses | Total Conduction Losses | Total Switching Losses | Total output Power | Total Power Losses | Total Losses | Total Efficiency η |
|---|---|---|---|---|---|---|---|
| Single-pulse test Si-IGBT | 5.04 W | 1.56 W | 63 W | 222.75 W | 64.5 W | 64.5 W | 77 % |
| Single-pulse test SiC-IGBT | 6.3 W | 0.145 W | 15.7 W | 391.86 W | 15.84 W | 15.8 W | 92% |
| Single-pulse test SiC-IGBT | 4.83 W | 0.145 W | 16.3 W | 391.8 W | 16.47 W | 16.47 W | 95 % |
| Three-phase inverter Si-IGBT | 12 W | 8.9 W | 14.8 W | 939 W | 23.7 W | 142.2 W | For 6-switches 86 % For 12-switches 76% (AGPU System) |
| Three-phase inverter SiC-IGBT | 15 W | 0.825 W | 12.6 W | 933 W | 13.4 W | 80.55 W | For 6-switches 92 % |
Publisher’s Note: MDPI stays neutral with regard to jurisdictional claims in published maps and institutional affiliations. |
© 2022 by the authors. Licensee MDPI, Basel, Switzerland. This article is an open access article distributed under the terms and conditions of the Creative Commons Attribution (CC BY) license (https://creativecommons.org/licenses/by/4.0/).
Share and Cite
Abdalgader, I.A.S.; Kivrak, S.; Özer, T. Power Performance Comparison of SiC-IGBT and Si-IGBT Switches in a Three-Phase Inverter for Aircraft Applications. Micromachines 2022, 13, 313. https://doi.org/10.3390/mi13020313
Abdalgader IAS, Kivrak S, Özer T. Power Performance Comparison of SiC-IGBT and Si-IGBT Switches in a Three-Phase Inverter for Aircraft Applications. Micromachines. 2022; 13(2):313. https://doi.org/10.3390/mi13020313
Chicago/Turabian StyleAbdalgader, Ibrahim A. S., Sinan Kivrak, and Tolga Özer. 2022. "Power Performance Comparison of SiC-IGBT and Si-IGBT Switches in a Three-Phase Inverter for Aircraft Applications" Micromachines 13, no. 2: 313. https://doi.org/10.3390/mi13020313
APA StyleAbdalgader, I. A. S., Kivrak, S., & Özer, T. (2022). Power Performance Comparison of SiC-IGBT and Si-IGBT Switches in a Three-Phase Inverter for Aircraft Applications. Micromachines, 13(2), 313. https://doi.org/10.3390/mi13020313

