Applying ZCT to Two-Phase Boost Converter with IGBT Switches Used
Abstract
1. Introduction
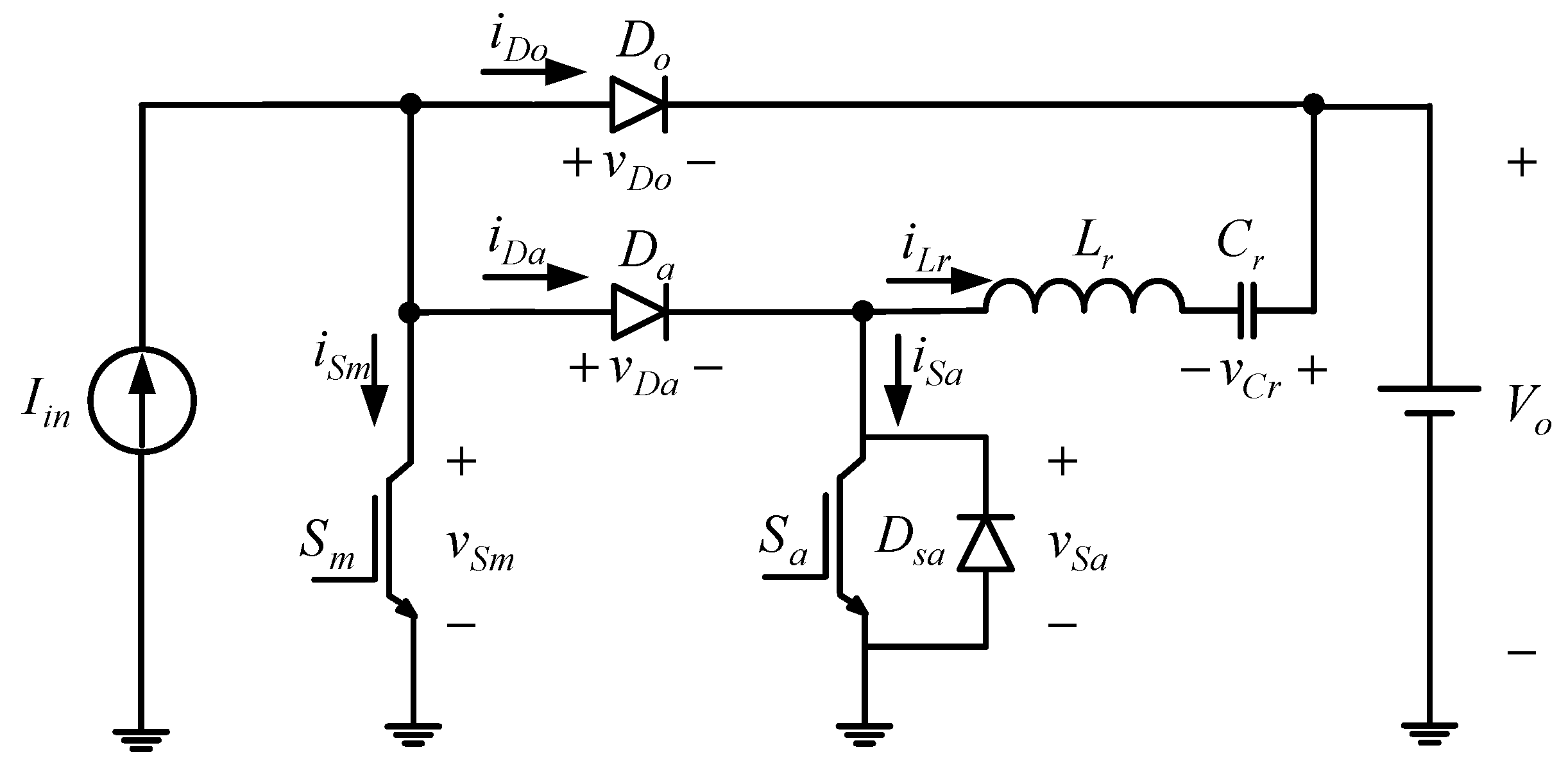
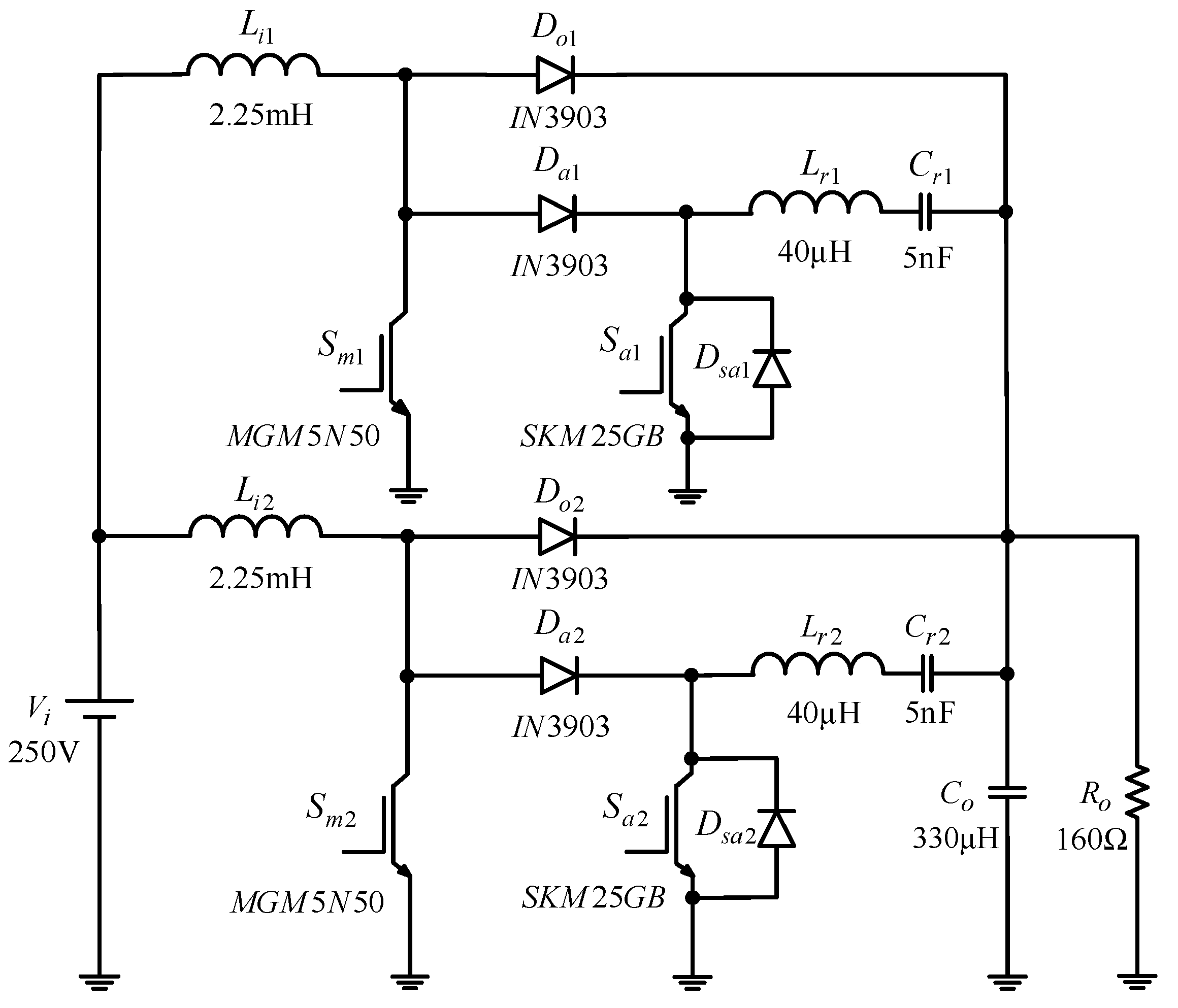
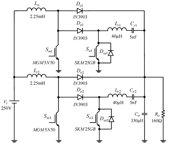
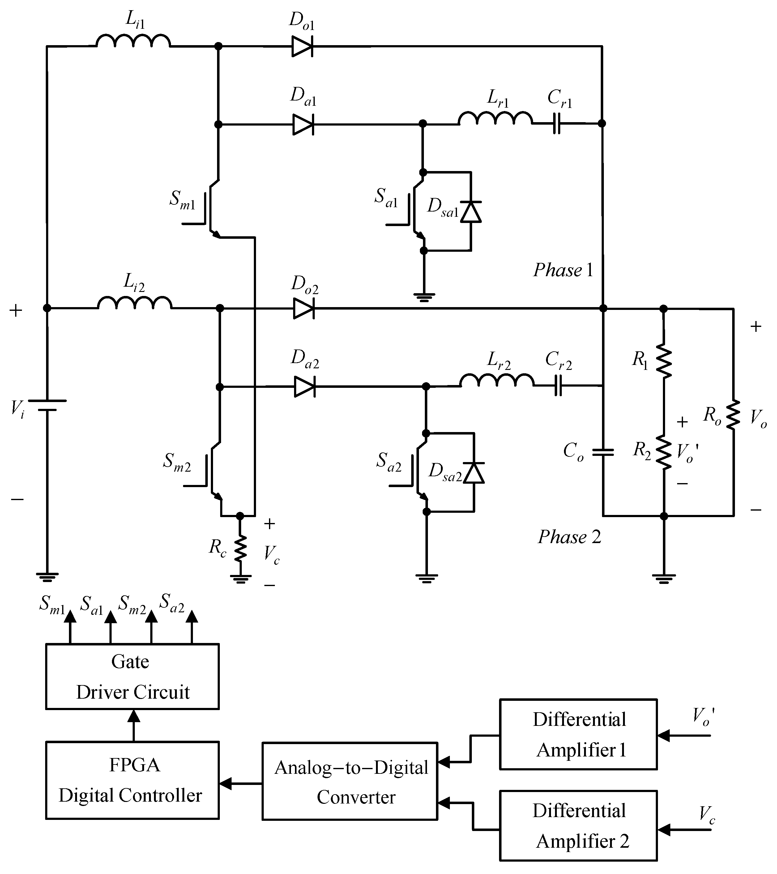
2. Proposed Converter
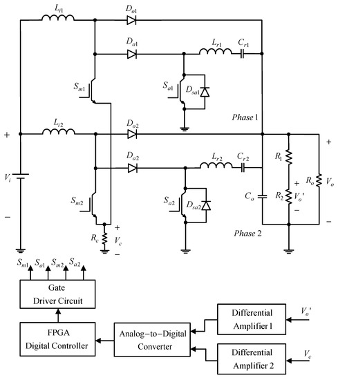
3. Proposed Current Sharing Strategy
3.1. Design of Current Sensing Resistor Rc
3.1.1. Maximum Input Inductor Current
3.1.2. Current Sensing Resistance
3.1.3. Current Sharing Controller
4. Design of Resonant Components
5. System Configuration
6. Simulated and Experimental Results and Discussions
6.1. Simulated and Measured Waveforms
6.2. Waveform Comments
6.3. Light-Load Efficiency Improvement
6.4. Efficiency Measurement
6.5. Comparison between the Existing and the Proposed
7. Conclusions
Author Contributions
Funding
Data Availability Statement
Conflicts of Interest
References
- Erickson, R.W.; Maksimovic, D. Fundamental Power Electronics, 2nd ed.; Electronic Services: Boulder, CO, USA, 2001. [Google Scholar]
- Liu, K.; Lee, F.C. Resonant switches: A unified approach to improving performances of switching converters. In Proceedings of the INTELEC’84-International Telecommunications Energy Conference, New Orleans, LA, USA, 4–7 November 1984; pp. 344–359. [Google Scholar]
- Lee, F.C. High-frequency quasi-resonant and multi-resonant converter technologies. In Proceedings of the 14 Annual Conference of Industrial Electronics Society, Singapore, 24–28 October 1988; pp. 509–521. [Google Scholar]
- Tutakne, D.R.; Suryawanshi, H.M.; Tarnekar, S.G. Universal input zero current switched high power factor variable speed DC drive. IEEE Trans. Ind. Electron. 2006, 12, 1618–1623. [Google Scholar]
- Martins, M.L.S.; Hey, H.L. Self-commutated auxiliary circuit ZVT PWM converters. IEEE Trans. Power Electron. 2004, 19, 1435–1445. [Google Scholar] [CrossRef]
- Choi, H.S.; Cho, B.H. Zero current switching (ZCS) power factor pre-regulator (PFP) with reduced conduction losses. In Proceedings of the Eighteenth Annual IEEE Applied Power Electronics Conference and Exposition, Dalla, TX, USA, 10–14 March 2002; pp. 962–967. [Google Scholar]
- Qin, L.; Shaojun, X.; Zhou, H. A novel family of PWM converters based on improved ZCS switch cell. In Proceedings of the 2007 IEEE Power Electronics Specialists Conference, Orlando, FL, USA, 17–21 June 2007; pp. 2725–2730. [Google Scholar]
- Ling, Q.; Yafang, W.; Juping, G.; Huiling, X. A novel family of ZCS-PWM converters minimizing additional conduction loss. In Proceedings of the 2008 International Conference on Electrical Machines and Systems, Wuhan, China, 17–20 October 2008; pp. 1716–1720. [Google Scholar]
- Wang, C.M. A new family of zero-current-switching (ZCS) PWM converters. IEEE Trans. Ind. Electron. 2005, 52, 1117–1125. [Google Scholar] [CrossRef]
- Mao, H.; Lee, F.C.; Zhou, X.; Boroyevich, D. Improved zero-current transition converters for high power applications. In Proceedings of the Conference Record of the 1996 IEEE Industry Applications Conference Thirty-First IAS Annual Meeting, San Diego, CA, USA, 6–10 October 1996; pp. 1145–1152. [Google Scholar]
- Bodur, H.; Bakan, A.F. An improved ZCT-PWM DC-DC converter for high-power and frequency applications. IEEE Trans. Ind. Electron. 2004, 51, 89–95. [Google Scholar] [CrossRef]
- Saravanan, K.K.; Rajalakshmi, S.; Stalin, N.; Titus, S. New zero current transition PWM dc/dc converter without current stress. In Proceedings of the 2012 International Conference on Advances in Engineering, Science and Management (ICAESM 2012), Nagapattinam, India, 30–31 March 2012; pp. 566–570. [Google Scholar]
- Mao, H.; Lee, F.C.; Zhou, X.; Dai, H.; Cosan, M.; Boroyevich, D. Improved zero-current transition converters for high-power applications. IEEE Trans. Ind. Appl. 1997, 33, 1220–1232. [Google Scholar]
- Yazdani, M.R.; Farzanehfard, H.; Faiz, J. EMI Analysis and evaluation of an improved ZCT flyback converter. IEEE Trans. Power Electron. 2011, 26, 2326–2334. [Google Scholar] [CrossRef]
- Lee, D.-Y.; Lee, M.-K.; Hyun, D.-S.; Choy, I. New zero-current-transition PWM DC/DC converters without current stress. IEEE Trans. Power Electron. 2003, 18, 95–104. [Google Scholar]
- Das, P.; Moschopoulos, G. A comparative study of zero-current-transition PWM converters. IEEE Trans. Ind. Electron. 2007, 54, 1319–1328. [Google Scholar] [CrossRef]
- Wang, C.M. New family of zero-current-switching PWM converters using a new zero-current-switching PWM auxiliary circuit. IEEE Trans. Ind. Electron. 2006, 53, 768–777. [Google Scholar] [CrossRef]
- Yau, Y.T.; Hwu, K.I.; Shieh, J.J. Minimization of output voltage ripple of two-phase interleaved buck converter with active clamp. Energies 2021, 14, 5215. [Google Scholar] [CrossRef]
- Hwu, K.I.; Shieh, J.J.; Jiang, W.Z. Interleaved boost converter with ZVT-ZCT for main switches and ZCS for auxiliary switch. Appl. Sci. 2020, 10, 2033. [Google Scholar] [CrossRef]
- Yau, Y.T.; Hwu, K.I.; Jiang, W.Z. Two-phase interleaved boost converter with ZVT turn-on for main switches and ZCS turn-off for auxiliary switches based on one resonant loop. Appl. Sci. 2020, 10, 3881. [Google Scholar] [CrossRef]
- Guoyong, G.; Bingxue, S. Design of multi-phase DC-DC converter with master-slave current sharing control. In Proceedings of the 2002 IEEE Region 10 Conference on Computers, Communications, Control and Power Engineering, Beijing, China, 28–31 October 2002; pp. 1990–1993. [Google Scholar]
- Huang, W.; Schuellein, G.; Clavette, D. A scalable multiphase buck converter with average current share bus. In Proceedings of the Eighteenth Annual IEEE Applied Power Electronics Conference and Exposition, Miami Beach, FL, USA, 9–13 February 2003; pp. 438–443. [Google Scholar]
- Hwu, K.I.; Yau, Y.T. Applying one-comparator counter-based sampling to current sharing control of multichannel LED strings. IEEE Trans. Ind. Appl. 2011, 47, 2413–2421. [Google Scholar] [CrossRef]
- Baliga, B.J. Fundamental Power Semiconductor Devices, 1st ed.; Springer: New York, NY, USA, 2008. [Google Scholar]































| Specification | Value or Condition |
|---|---|
| Input Voltage (Vi) | 250 V |
| Output Voltage (Vo) | 400 V |
| Rated Output Current (Io,rated)/Rated Output Power (Po,rated) | 2.5 A/1 kW |
| Min. Output Current (Io,min)/Min. Output Power (Po,min) | 0.625 A/0.25 kW |
| Switching Frequency (fs)/Switching Period (Ts) | 50 kHz/20 μs |
| Operating Mode | Continuous Current Mode (CCM) |
| Input Inductance | 1.66 mH |
| Output Voltage Ripple | Smaller than 0.15% of Vo |
| Switch and Diode | Part Number | |
|---|---|---|
| Simulation | Main Switches Sm1 and Sm2 | STGP10NC60H |
| Aux. Switches Sa1 and Sa2 | STGP10NC60HD | |
| Output Diodes Do1 and Do2 | IN3903 | |
| Aux. Diodes Da1 and Da2 | IN3903 | |
| Experiment | Main Switches Sm1 and Sm2 | MGM5N50 |
| Aux. Switches Sa1 and Sa2 | SKM25GB | |
| Output Diodes Do1 and Do2 | BYV29 | |
| Aux. Diodes Da1 and Da2 | BYV29 |
| Ref. | Switch | Main Switch | Aux. Switch | Output Diode | Aux. Diode | Max. Eff. | ||||
|---|---|---|---|---|---|---|---|---|---|---|
| On | Off | On | Off | On | Off | On | Off | |||
| [9] | 4 | Hard | ZCS | Near ZCS | ZVS ZCS | ZVS | ZCS ZVS | ZVS ZCS | Near ZCS | 96.7% |
| [13] | 4 | Hard | ZCS | Near ZCS | ZCS | ZCS | Hard | Hard | Near ZCS | 98.5% |
| [14] | 3 | Hard | ZCS | Near ZCS | ZCS | ZVS | ZCS | - | - | 92.2% |
| [15] | 4 | Hard | ZCS | Near ZCS | ZCS | Near ZCS | Near ZCS | ZCS | ZVS | 95.5% |
| [16] | 6 | Hard | ZCS | Near ZCS | ZCS | Near ZCS | Near ZCS | Near ZVSNear ZCS | Hard | 97.6% |
| [17] | 4 | Hard | ZCS | Near ZCS | ZCS | Near ZCS | Near ZCS | ZVS ZCS | ZCS ZVS | 98% |
| Proposed | 4 | Hard | ZCS | Near ZCS | ZCS | Near ZCS | Hard | ZVS | Near ZCS | 96.4% |
Publisher’s Note: MDPI stays neutral with regard to jurisdictional claims in published maps and institutional affiliations. |
© 2022 by the authors. Licensee MDPI, Basel, Switzerland. This article is an open access article distributed under the terms and conditions of the Creative Commons Attribution (CC BY) license (https://creativecommons.org/licenses/by/4.0/).
Share and Cite
Hwu, K.-I.; Tseng, P.-C. Applying ZCT to Two-Phase Boost Converter with IGBT Switches Used. Micromachines 2022, 13, 2055. https://doi.org/10.3390/mi13122055
Hwu K-I, Tseng P-C. Applying ZCT to Two-Phase Boost Converter with IGBT Switches Used. Micromachines. 2022; 13(12):2055. https://doi.org/10.3390/mi13122055
Chicago/Turabian StyleHwu, Kuo-Ing, and Pei-Ching Tseng. 2022. "Applying ZCT to Two-Phase Boost Converter with IGBT Switches Used" Micromachines 13, no. 12: 2055. https://doi.org/10.3390/mi13122055
APA StyleHwu, K.-I., & Tseng, P.-C. (2022). Applying ZCT to Two-Phase Boost Converter with IGBT Switches Used. Micromachines, 13(12), 2055. https://doi.org/10.3390/mi13122055

