Posture Dynamic Modeling and Stability Analysis of a Magnetic Driven Dual-Spin Spherical Capsule Robot
Abstract
1. Introduction
2. System Overview
2.1. The Structure of the DSCR
2.2. Three-Phase Current Superposition Formula of the URMF
2.3. Working Principle of the DSCR
3. Posture Dynamic Modeling
3.1. The Description of the Posture
3.2. Torque Analysis
3.2.1. The Coupled Magnetic Torque
3.2.2. The Viscoelastic Friction Torque
3.2.3. The Gravity Torque
3.3. Posture Dynamics Equation
4. Posture Stability Analysis
4.1. The Floquet–Lyapunov Theory
4.2. Three Stable Forms of the DSCR
4.2.1. Asymptotically Stable Motion
4.2.2. Stability of the Periodic Motion
4.2.3. Chaotic Motion
5. Experiment and Discussion
5.1. Principle of the Polar Axis Orientation Measurement
5.2. The Posture Stability Experiment
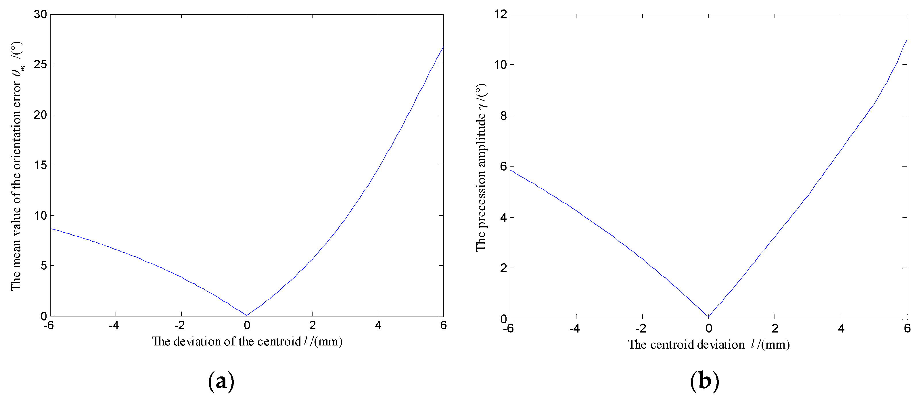
5.3. The Precession Experiment
6. Conclusions
Author Contributions
Funding
Acknowledgments
Conflicts of Interest
References
- Popek, K.M.; Schmid, T.; Abbott, J.J. Six-degree-of-freedom localization of an untethered magnetic capsule using a single rotating magnetic dipole. IEEE Robot. Autom. Lett. 2017, 2, 305–312. [Google Scholar] [CrossRef]
- Iddan, G.; Meron, G.; Glukhovsky, A.; Swain, P. Wireless capsule endoscopy. Nature 2000, 405, 417. [Google Scholar] [CrossRef] [PubMed]
- Goenka, M.K.; Majumder, S.; Goenka, U. Capsule endoscopy: Present status and future expectation. World J. Gastroenterol. 2014, 10024–10037. [Google Scholar] [CrossRef] [PubMed]
- Ye, B.; Zhang, W.; Sun, Z.-J.; Guo, L.; Deng, C.; Chen, Y.-Q.; Zhang, H.-H.; Liu, S. Study on a magnetic spiral-type wireless capsule endoscope controlled by rotational external permanent magnet. J. Magn. Magn. Mater. 2015, 395, 316–323. [Google Scholar] [CrossRef]
- Han, D.; Yan, G.; Wang, Z.; Jiang, P.; Liu, D.; Zhao, K.; Ma, J. The modelling, analysis, and experimental validation of a novel micro-robot for diagnosis of intestinal diseases. Micromachines 2020, 11, 896. [Google Scholar] [CrossRef] [PubMed]
- Dachlika, T.; Zarrouk, D. Mechanics of locomotion of a double screw crawling robot. Mech. Mach. Theory 2020, 153, 104010. [Google Scholar] [CrossRef]
- Sun, Z.-J.; Ye, B.; Qiu, Y.; Cheng, X.-G.; Zhang, H.-H.; Liu, S. Preliminary study of a legged capsule robot actuated wirelessly by magnetic torque. IEEE Trans. Magn. 2014, 50, 1–6. [Google Scholar] [CrossRef]
- Tortora, G.; Valdastri, P.; Susilo, E.; Menciassi, A.; Dario, P.; Rieber, F.; Schurr, M.O. Propeller-based wireless device for active capsular endoscopy in the gastric district. Minim. Invasive Ther. Allied Technol. 2009, 18, 280–290. [Google Scholar] [CrossRef] [PubMed]
- Kim, H.M.; Yang, S.; Kim, J.; Park, S.; Cho, J.H.; Park, J.Y.; Kim, T.S.; Yoon, E.-S.; Song, S.Y.; Bang, S. Active locomotion of a paddling-based capsule endoscope in an in vitro and in vivo experiment (with videos). Gastrointest. Endosc. 2010, 72, 381–387. [Google Scholar] [CrossRef]
- Xu, T.; Xu, L.P.; Zhang, X.; Wang, S.; Gao, W. Micro-/nanomachines: Fuel-free synthetic micro-/nanomachines (Adv. Mater. 9/2017). Adv. Mater. 2017, 29, 29. [Google Scholar] [CrossRef]
- Safdar, M.; Simmchen, J.; Jänis, J. Correction: Light-driven micro- and nanomotors for environmental remediation. Environ. Sci. Nano 2017, 4, 2235. [Google Scholar] [CrossRef]
- Han, K.; Shields, C.W.; Velev, O.D. Engineering of self-propelling microbots and microdevices powered by magnetic and electric fields. Adv. Funct. Mater. 2018, 28, 28. [Google Scholar] [CrossRef]
- Peyer, K.E.; Tottori, S.; Qiu, F.; Zhang, L.; Nelson, B.J. Magnetic helical micromachines. Chem. A Eur. J. 2012, 19, 28–38. [Google Scholar] [CrossRef] [PubMed]
- Wang, B.; Kostarelos, K.; Nelson, B.J.; Zhang, L. Trends in micro-/nanorobotics: Materials development, actuation, localization, and system integration for biomedical applications. Adv. Mater. 2021, 33, 1–44. [Google Scholar] [CrossRef] [PubMed]
- Swain, P.; Toor, A.; Volke, F.; Keller, J.; Gerber, J.; Rabinovitz, E.; Rothstein, R.I. Remote magnetic manipulation of a wireless capsule endoscope in the esophagus and stomach of humans (with videos). Gastrointest. Endosc. 2010, 71, 1290–1293. [Google Scholar] [CrossRef]
- Rahman, I.; Pioche, M.; Shim, C.; Sung, I.; Saurin, J.-C.; Patel, P. PTU-028 first human series of magnet assisted capsule endoscopy (mace) in the upper gi tract using The Novel Mirocam-navi System. Gut 2014, 63, A50. [Google Scholar] [CrossRef][Green Version]
- Rahman, I.; Pioche, M.; Shim, C.S.; Lee, S.P.; Sung, I.-K.; Saurin, J.-C.; Patel, P. Magnetic-assisted capsule endoscopy in the upper GI tract by using a novel navigation system (with video). Gastrointest. Endosc. 2016, 83, 889–895.e1. [Google Scholar] [CrossRef]
- Rahman, I.; Afzal, N.A.; Patel, P. The role of magnetic assisted capsule endoscopy (MACE) to aid visualisation in the upper GI tract. Comput. Biol. Med. 2015, 65, 359–363. [Google Scholar] [CrossRef]
- Taddese, A.Z.; Slawinski, P.R.; Pirotta, M.; De Momi, E.; Obstein, K.L.; Valdastri, P. Enhanced real-time pose estimation for closed-loop robotic manipulation of magnetically actuated capsule endoscopes. Int. J. Robot. Res. 2018, 37, 890–911. [Google Scholar] [CrossRef] [PubMed]
- Carpi, F.; Kastelein, N.; Talcott, M.; Pappone, C. Magnetically controllable gastrointestinal steering of video capsules. IEEE Trans. Biomed. Eng. 2011, 58, 231–234. [Google Scholar] [CrossRef]
- Yim, S.; Gultepe, E.; Gracias, D.H.; Sitti, M. Biopsy using a magnetic capsule endoscope carrying, releasing, and retrieving untethered microgrippers. IEEE Trans. Biomed. Eng. 2014, 61, 513–521. [Google Scholar] [CrossRef] [PubMed]
- Fu, Q.; Guo, S.; Yamauchi, Y.; Hirata, H.; Ishihara, H. A novel hybrid microrobot using rotational magnetic field for medical applications. Biomed. Microdevices 2015, 17, 1–12. [Google Scholar] [CrossRef] [PubMed]
- Zhang, Y.; Su, Z.; Chi, M.; Huang, Y.; Wang, D. Magnitude and orientation error correction of a superimposed spatial universal rotating magnetic vector. IEEE Trans. Magn. 2016, 52, 1–9. [Google Scholar] [CrossRef]
- Choi, H.; Jeong, S.; Lee, C.; Park, B.J.; Ko, S.Y.; Park, J.-O.; Park, S. Three-dimensional swimming tadpole mini-robot using three-axis Helmholtz coils. Int. J. Control. Autom. Syst. 2014, 12, 662–669. [Google Scholar] [CrossRef]
- Likins, P.W. Attitude stability criteria for dual spin spacecraft. J. Spacecr. Rocket. 1967, 4, 1638–1643. [Google Scholar] [CrossRef]
- Dehai, L. Attitude stability criterion of dual-spin satellites. Attitude Stab. Criterion Dual Spin Satell. 1982, 02, 55–63. [Google Scholar]
- Guang-Cai, H.; Yao-Liang, Z. Dynamic attitude equations and stability study of dual spinning satellites. J. Harbin Eng. Univ. 2004. [Google Scholar]
- Aslanov, V.S.; Yudintsev, V. V Dynamics and control of dual-spin gyrostat spacecraft with changing structure. Celest. Mech. Dyn. Astron. 2013, 115, 91–105. [Google Scholar] [CrossRef]
- Zhang, M.-J.; Zhao, C.-Y. Attitude stability of a dual-spin spacecraft on a stationary orbit around an asteroid subjected to gravity gradient torque. Astrophys. Space Sci. 2015, 355, 203–212. [Google Scholar] [CrossRef]
- Kaplan, M.H. Modern Spacecraft Dynamics and Control; John Wiley & Sons: Hoboken, NJ, USA, 1976. [Google Scholar]
- Control theorem of a universal uniform-rotating magnetic vector for capsule robot in curved environment. Sci. China Technol. Sci. 2013, 359–368.
- Zhang, Y.S.; Su, Z.K.; Yang, Z.Q. A Control Strategy for Posture Adjustment and Steering-Driven of the Dual Hemisphere Capsule robot. China Patent CN104983385-A, 21 October 2015. [Google Scholar]
- Kim, S.H.; Ishiyama, K. Magnetic robot and manipulation for active-locomotion with targeted drug release. IEEE/ASME Trans. Mechatronics 2014, 19, 1651–1659. [Google Scholar] [CrossRef]
- Brilliantov, N.; Pöschel, T. Rolling friction of a viscous sphere on a hard plane. Europhys. Lett. 1998, 42, 511–516. [Google Scholar] [CrossRef]
- Flom, D.G.; Bueche, A.M. Theory of rolling friction for spheres. J. Appl. Phys. 1959, 30, 1725–1730. [Google Scholar] [CrossRef]
- Doroshin, A.V. Exact solutions for angular motion of coaxial bodies and attitude dynamics of gyrostat-satellites. Int. J. Non-linear Mech. 2013, 50, 68–74. [Google Scholar] [CrossRef]
- Weyh, B.; Kostyra, H. Direct floquet method for stability limits determination—I. Mech. Mach. Theory 1991, 26, 123–131. [Google Scholar] [CrossRef]
- Brown, B.M.; Eastham, M.S.; Schmidt, K.M. Periodic Differential Operators; Springer: Basel, Switzerland, 2013; Volume 10. [Google Scholar]
- Friedmann, P.; Hammond, C.E.; Woo, T.-H. Efficient numerical treatment of periodic systems with application to stability problems. Int. J. Numer. Methods Eng. 1977, 11, 1117–1136. [Google Scholar] [CrossRef]
- Friedmann, P.P. Numerical methods for the treatment of periodic systems with applications to structural dynamics and helicopter rotor dynamics. Comput. Struct. 1990, 35, 329–347. [Google Scholar] [CrossRef]



















| Name | Value/Material |
|---|---|
| The upper hemisphere shell | ABS Plastics |
| The sleeve | Aluminum alloy |
| The NdFeB permanent magnet | Φ7.5 × Φ6 × 5 mm |
| The wireless image transmission module (WITM) | - |
| The central axis | Aluminum alloy |
| The lower hemisphere shell | ABS Plastics |
| The bearing | Φ6 × Φ3 × 2.5 mm |
| Parameter | Value |
|---|---|
| The polar inertia moment of the upper hemisphere | J1 = 1.05 × 10−7 kg·m2 |
| The polar inertia moment of the lower hemisphere | J2 = 7.34 × 10−8 kg·m2 |
| The equatorial inertia moment of the DSCR | Je = 1.97 × 10−7 kg·m2 |
| The viscous damping coefficient | k = 1.65 × 10−5 |
| Magnetic dipole moment of the NdFeB | m = 0.2 A·m2 |
| The normal vector of the URMF | nB = (0°, −20°) |
| The angular velocity of the URMF | ω = 18π rad/s |
| The magnetic induction intensity | B = 7 mT |
| The initial posture angles of the DSCR | (10°, 15°) |
| The slip angle δ | 10° |
| Experiment Number | The Angular Velocity of the URMF ω/(rad/s) | The Magnetic Induction Intensity B/(mT) | The Motion Law of the DSCR |
|---|---|---|---|
| (a) | 18π | 7 | Asymptotically stable |
| (b) | 14π | 7 | Period motion |
| (c) | 18π | 12 | Chaotic motion |
| Centroid Deviation /(mm) | The Mean Orientation Error θm/(°) | The Precession Amplitude γ/(°) | ||
|---|---|---|---|---|
| Theoretical Value | Experiment Value | Theoretical Value | Experiment Value | |
| 4 | 14.5 | 19.5 | 6.7 | 15.9 |
| 2 | 5.6 | 11.1 | 5.6 | 13.4 |
| −2 | 3.8 | 9.2 | 3.8 | 10.1 |
| −4 | 6.6 | 13.3 | 4.5 | 12.6 |
Publisher’s Note: MDPI stays neutral with regard to jurisdictional claims in published maps and institutional affiliations. |
© 2021 by the authors. Licensee MDPI, Basel, Switzerland. This article is an open access article distributed under the terms and conditions of the Creative Commons Attribution (CC BY) license (http://creativecommons.org/licenses/by/4.0/).
Share and Cite
Yang, H.; Zhang, Y.; Liu, Z.; Liu, X.; Liu, G. Posture Dynamic Modeling and Stability Analysis of a Magnetic Driven Dual-Spin Spherical Capsule Robot. Micromachines 2021, 12, 238. https://doi.org/10.3390/mi12030238
Yang H, Zhang Y, Liu Z, Liu X, Liu G. Posture Dynamic Modeling and Stability Analysis of a Magnetic Driven Dual-Spin Spherical Capsule Robot. Micromachines. 2021; 12(3):238. https://doi.org/10.3390/mi12030238
Chicago/Turabian StyleYang, Huiyuan, Yongshun Zhang, Zhenhu Liu, Xu Liu, and Guanxi Liu. 2021. "Posture Dynamic Modeling and Stability Analysis of a Magnetic Driven Dual-Spin Spherical Capsule Robot" Micromachines 12, no. 3: 238. https://doi.org/10.3390/mi12030238
APA StyleYang, H., Zhang, Y., Liu, Z., Liu, X., & Liu, G. (2021). Posture Dynamic Modeling and Stability Analysis of a Magnetic Driven Dual-Spin Spherical Capsule Robot. Micromachines, 12(3), 238. https://doi.org/10.3390/mi12030238
