Chronic Kidney Disease-Associated Defect in Humoral Immune Response Is Driven by Inflammation
Abstract
1. Introduction
2. Results
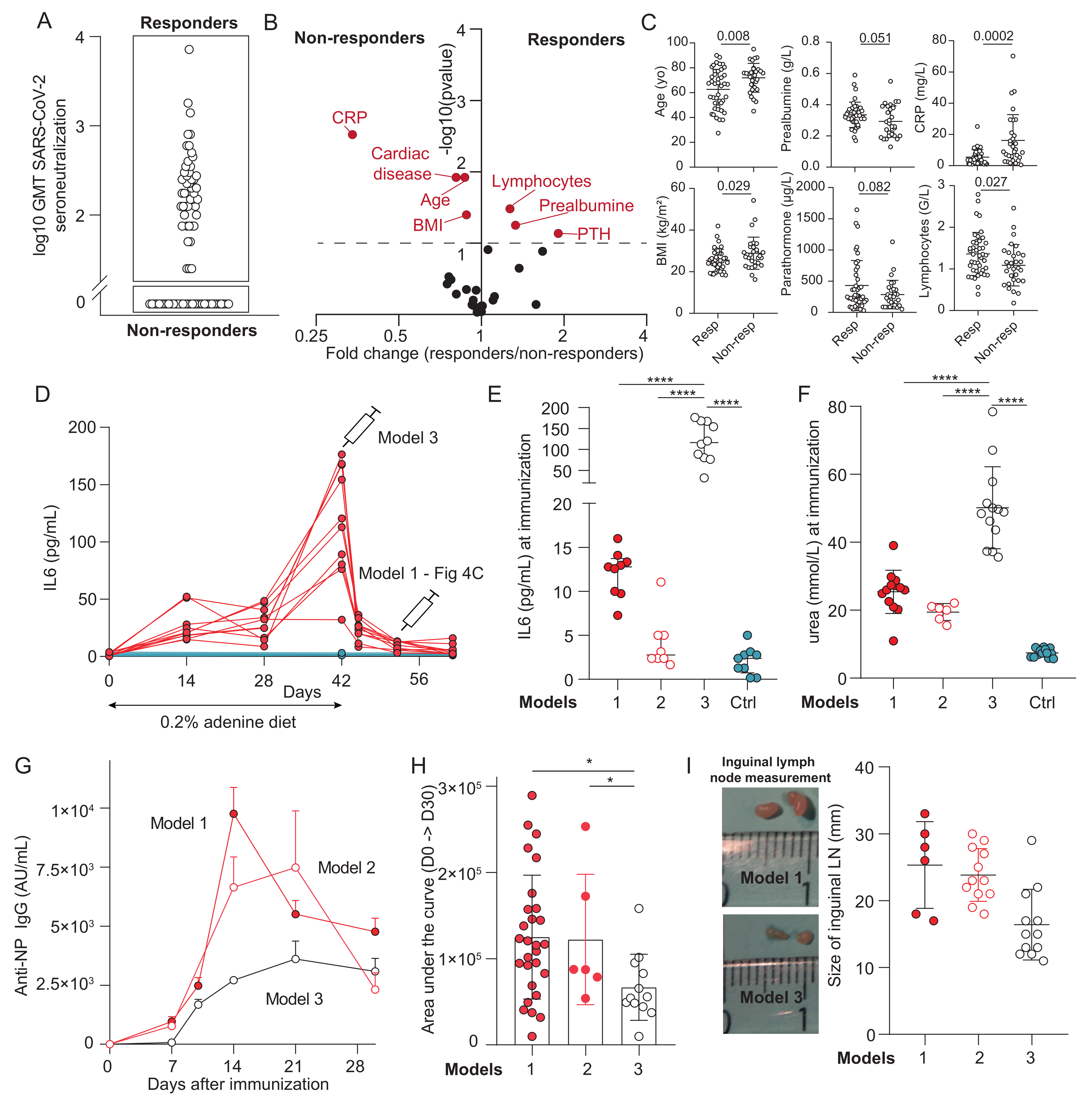
2.1. End-Stage Kidney Disease Patients Exhibit an Impaired Humoral Response to a T-Dependent Antigen
2.2. Indoxyl Sulfate Does Not Impair T–B Cooperation In Vitro
2.3. Lack of Correlation Between Uremic Toxin Levels and Vaccine-Induced Humoral Response in ESKD Patients
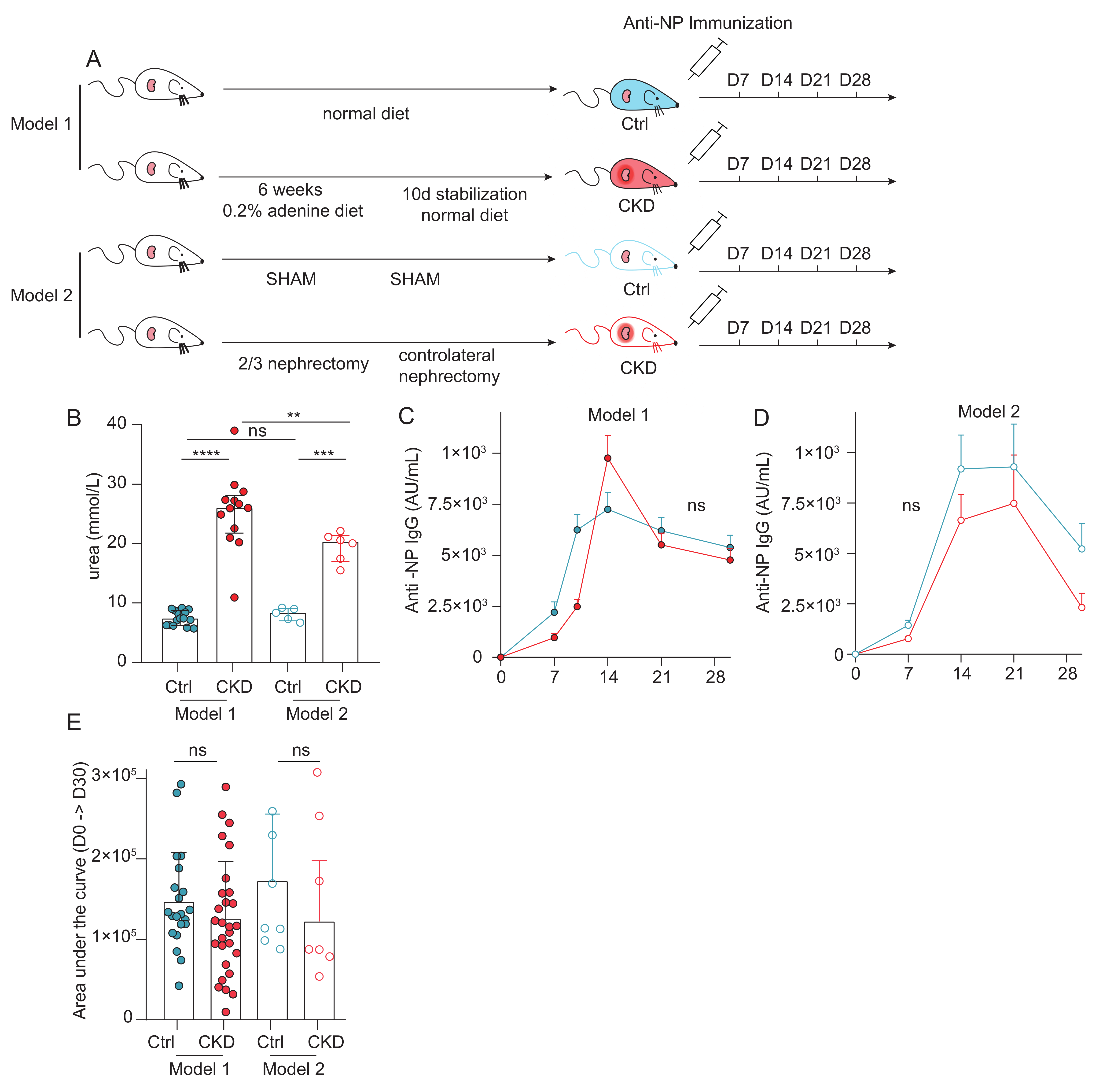
2.4. Normal T-Dependent Humoral Response in Murine Models of Chronic Kidney Disease
2.5. Systemic Inflammation Is Associated with the Humoral Defect in ESKD
3. Discussion
4. Materials and Methods
4.1. Cohort of ESKD Patients and HVs
4.2. Assessment of Anti-SARS-CoV-2 Immune Responses
4.3. Allogeneic Cocultures
4.4. Quantification of Uremic Toxins by Ultra-High-Performance Liquid Chromatography (UPLC) and Ultraviolet and Fluorescence Detection
4.5. Mice Experiments
4.5.1. Models 1 and 3: Adenine-Induced CKD
4.5.2. Model 2: 5/6 Nephrectomy
4.5.3. Immunization and Sampling
4.5.4. Quantification of Urea, IL6 and Humoral Response
4.6. Statistical Analysis
Supplementary Materials
Author Contributions
Funding
Institutional Review Board Statement
Informed Consent Statement
Data Availability Statement
Acknowledgments
Conflicts of Interest
References
- Mark, P.B.; Stafford, L.K.; Grams, M.E.; Aalruz, H.; ElHafeez, S.A.; Abdelgalil, A.A.; Abdulkader, R.S.; Abeywickrama, H.M.; Abiodun, O.O.; Abramov, D.; et al. Global, Regional, and National Burden of Chronic Kidney Disease in Adults, 1990–2023, and Its Attributable Risk Factors: A Systematic Analysis for the Global Burden of Disease Study 2023. Lancet 2025, 406, 2461–2482. [Google Scholar] [CrossRef]
- Kovesdy, C.P. Epidemiology of Chronic Kidney Disease: An Update 2022. Kidney Int. Suppl. 2022, 12, 7–11. [Google Scholar] [CrossRef] [PubMed]
- Bello, A.K.; Alrukhaimi, M.; Ashuntantang, G.E.; Basnet, S.; Rotter, R.C.; Douthat, W.G.; Kazancioglu, R.; Köttgen, A.; Nangaku, M.; Powe, N.R.; et al. Complications of Chronic Kidney Disease: Current State, Knowledge Gaps, and Strategy for Action. Kidney Int. Suppl. 2017, 7, 122–129. [Google Scholar] [CrossRef] [PubMed]
- Sarnak, M.; Jaber, B. Mortality Caused by Sepsis in Patients with End-Stage Renal Disease Compared with the General Population. Kidney Int. 2000, 58, 1758–1764. [Google Scholar] [CrossRef] [PubMed]
- Williamson, E.J.; Walker, A.J.; Bhaskaran, K.; Bacon, S.; Bates, C.; Morton, C.E.; Curtis, H.J.; Mehrkar, A.; Evans, D.; Inglesby, P.; et al. Factors Associated with COVID-19-Related Death Using OpenSAFELY. Nature 2020, 584, 430–436. [Google Scholar] [CrossRef]
- Espi, M.; Charmetant, X.; Barba, T.; Koppe, L.; Pelletier, C.; Kalbacher, E.; Chalencon, E.; Mathias, V.; Ovize, A.; Cart-Tanneur, E.; et al. The ROMANOV Study Found Impaired Humoral and Cellular Immune Responses to SARS-Cov-2 mRNA Vaccine in Virus Unexposed Patients Receiving Maintenance Hemodialysis. Kidney Int. 2021, 100, 928–936. [Google Scholar] [CrossRef]
- Espi, M.; Charmetant, X.; Mathieu, C.; Lalande, A.; Decimo, D.; Koppe, L.; Pelletier, C.; Ovize, A.; Barbry, A.; Morelon, E.; et al. Rapid Waning of Immune Memory Against SARS-CoV-2 in Maintenance Hemodialysis Patients after mRNA Vaccination and Impact of a Booster Dose. Kidney Int. Rep. 2023, 8, 907–911. [Google Scholar] [CrossRef]
- Lacson, E.; Teng, M.; Ong, J.; Vienneau, L.; Ofsthun, N.; Lazarus, J.M. Antibody Response to Engerix-B and Recombivax-HB Hepatitis B Vaccination in End-Stage Renal Disease. Hemodial. Int. 2005, 9, 367–375. [Google Scholar] [CrossRef]
- Espi, M.; Charmetant, X.; Barba, T.; Mathieu, C.; Pelletier, C.; Koppe, L.; Chalencon, E.; Kalbacher, E.; Mathias, V.; Ovize, A.; et al. A Prospective Observational Study for Justification, Safety, and Efficacy of a Third Dose of mRNA Vaccine in Patients Receiving Maintenance Hemodialysis. Kidney Int. 2022, 101, 390–402. [Google Scholar] [CrossRef]
- Vanholder, R.; Pletinck, A.; Schepers, E.; Glorieux, G. Biochemical and Clinical Impact of Organic Uremic Retention Solutes: A Comprehensive Update. Toxins 2018, 10, 33. [Google Scholar] [CrossRef]
- Espi, M.; Koppe, L.; Fouque, D.; Thaunat, O. Chronic Kidney Disease-Associated Immune Dysfunctions: Impact of Protein-Bound Uremic Retention Solutes on Immune Cells. Toxins 2020, 12, 300. [Google Scholar] [CrossRef] [PubMed]
- Litjens, N.H.R.; Huisman, M.; van den Dorpel, M.; Betjes, M.G.H. Impaired Immune Responses and Antigen-Specific Memory CD4+ T Cells in Hemodialysis Patients. J. Am. Soc. Nephrol. 2008, 19, 1483–1490. [Google Scholar] [CrossRef] [PubMed]
- Xiang, F.; Zhu, J.; Cao, X.; Shen, B.; Zou, J.; Liu, Z.; Zhang, H.; Teng, J.; Liu, H.; Ding, X. Lymphocyte Depletion and Subset Alteration Correlate to Renal Function in Chronic Kidney Disease Patients. Ren. Fail. 2016, 38, 7–14. [Google Scholar] [CrossRef] [PubMed]
- Dou, L.; Poitevin, S.; Sallée, M.; Addi, T.; Gondouin, B.; McKay, N.; Denison, M.S.; Jourde-Chiche, N.; Duval-Sabatier, A.; Cerini, C.; et al. Aryl Hydrocarbon Receptor Is Activated in Patients and Mice with Chronic Kidney Disease. Kidney Int. 2018, 93, 986–999. [Google Scholar] [CrossRef]
- Lano, G.; Burtey, S.; Sallée, M. Indoxyl Sulfate, a Uremic Endotheliotoxin. Toxins 2020, 12, 229. [Google Scholar] [CrossRef]
- Villa, M.; Gialitakis, M.; Tolaini, M.; Ahlfors, H.; Henderson, C.J.; Wolf, C.R.; Brink, R.; Stockinger, B. Aryl Hydrocarbon Receptor Is Required for Optimal B-Cell Proliferation. EMBO J. 2017, 36, 116–128. [Google Scholar] [CrossRef]
- Gutiérrez-Vázquez, C.; Quintana, F.J. Regulation of the Immune Response by the Aryl Hydrocarbon Receptor. Immunity 2018, 48, 19–33. [Google Scholar] [CrossRef]
- Gandhi, R.; Kumar, D.; Burns, E.J.; Nadeau, M.; Dake, B.; Laroni, A.; Kozoriz, D.; Weiner, H.L.; Quintana, F.J. Activation of the Aryl Hydrocarbon Receptor Induces Human Type 1 Regulatory T Cell–like and Foxp3+ Regulatory T Cells. Nat. Immunol. 2010, 11, 846–853. [Google Scholar] [CrossRef]
- Charmetant, X.; Chen, C.-C.; Hamada, S.; Goncalves, D.; Saison, C.; Rabeyrin, M.; Rabant, M.; Duong van Huyen, J.-P.; Koenig, A.; Mathias, V.; et al. Inverted Direct Allorecognition Triggers Early Donor-Specific Antibody Responses after Transplantation. Sci. Transl. Med. 2022, 14, eabg1046. [Google Scholar] [CrossRef]
- Charmetant, X.; Rigault, G.; Chen, C.-C.; Kaminski, H.; Visentin, J.; Taton, B.; Marseres, G.; Mathias, V.; Koenig, A.; Barba, T.; et al. γδ T Cells’ Role in Donor-Specific Antibody Generation: Insights From Transplant Recipients and Experimental Models. Transpl. Int. 2025, 38, 12859. [Google Scholar] [CrossRef]
- Amore, A.; Coppo, R. Immunological Basis of Inflammation in Dialysis. Nephrol. Dial. Transplant. 2002, 17, 16–24. [Google Scholar] [CrossRef]
- Stenvinkel, P.; Ketteler, M.; Johnson, R.J.; Lindholm, B.; Pecoits-Filho, R.; Riella, M.; Heimbürger, O.; Cederholm, T.; Girndt, M. IL-10, IL-6, and TNF-α: Central Factors in the Altered Cytokine Network of Uremia—The Good, the Bad, and the Ugly. Kidney Int. 2005, 67, 1216–1233. [Google Scholar] [CrossRef] [PubMed]
- Rysz, J.; Banach, M.; Cialkowska-Rysz, A.; Stolarek, R.; Barylski, M.; Drozdz, J.; Okonski, P. Blood Serum Levels of IL-2, IL-6, IL-8, TNF-Alpha and IL-1beta in Patients on Maintenance Hemodialysis. Cell. Mol. Immunol. 2006, 3, 151–154. [Google Scholar] [PubMed]
- Yan, Z.; Shao, T. Chronic Inflammation in Chronic Kidney Disease. Nephron 2024, 148, 143–151. [Google Scholar] [CrossRef] [PubMed]
- Kadatane, S.P.; Satariano, M.; Massey, M.; Mongan, K.; Raina, R. The Role of Inflammation in CKD. Cells 2023, 12, 1581. [Google Scholar] [CrossRef]
- Kim, H.Y.; Yoo, T.-H.; Cho, J.-Y.; Kim, H.C.; Lee, W.-W. Indoxyl Sulfate-Induced TNF-α Is Regulated by Crosstalk between the Aryl Hydrocarbon Receptor, NF-κB, and SOCS2 in Human Macrophages. FASEB J. 2019, 33, 10844–10858. [Google Scholar] [CrossRef]
- Nakano, T.; Katsuki, S.; Chen, M.; Decano, J.L.; Halu, A.; Lee, L.H.; Pestana, D.V.S.; Kum, A.S.T.; Kuromoto, R.K.; Golden, W.S.; et al. Uremic Toxin Indoxyl Sulfate Promotes Proinflammatory Macrophage Activation Via the Interplay of OATP2B1 and Dll4-Notch Signaling. Circulation 2019, 139, 78–96. [Google Scholar] [CrossRef]
- Wakamatsu, T.; Yamamoto, S.; Ito, T.; Sato, Y.; Matsuo, K.; Takahashi, Y.; Kaneko, Y.; Goto, S.; Kazama, J.J.; Gejyo, F.; et al. Indoxyl Sulfate Promotes Macrophage IL-1β Production by Activating Aryl Hydrocarbon Receptor/NF-κ/MAPK Cascades, but the NLRP3 Inflammasome Was Not Activated. Toxins 2018, 10, 124. [Google Scholar] [CrossRef]
- Kim, H.Y.; Kang, Y.J.; Kim, D.H.; Jang, J.; Lee, S.J.; Kim, G.; Koh, H.B.; Ko, Y.E.; Shin, H.M.; Lee, H.; et al. Uremic Toxin Indoxyl Sulfate Induces Trained Immunity via the AhR-Dependent Arachidonic Acid Pathway in End-Stage Renal Disease (ESRD). eLife 2024, 12, RP87316. [Google Scholar] [CrossRef]
- Girndt, M.; Ulrich, C.; Kaul, H.; Sester, U.; Sester, M.; Köhler, H. Uremia-Associated Immune Defect: The IL-10-CRP Axis. Kidney Int. Suppl. 2003, 63, S76–S79. [Google Scholar] [CrossRef]
- Cobo, G.; Lindholm, B.; Stenvinkel, P. Chronic Inflammation in End-Stage Renal Disease and Dialysis. Nephrol. Dial. Transplant. 2018, 33, iii35–iii40. [Google Scholar] [CrossRef] [PubMed]
- Hobby, G.P.; Karaduta, O.; Dusio, G.F.; Singh, M.; Zybailov, B.L.; Arthur, J.M. Chronic Kidney Disease and the Gut Microbiome. Am. J. Physiol.-Ren. Physiol. 2019, 316, F1211–F1217. [Google Scholar] [CrossRef] [PubMed]
- Kshirsagar, A.V.; Craig, R.G.; Moss, K.L.; Beck, J.D.; Offenbacher, S.; Kotanko, P.; Klemmer, P.J.; Yoshino, M.; Levin, N.W.; Yip, J.K.; et al. Periodontal Disease Adversely Affects the Survival of Patients with End-Stage Renal Disease. Kidney Int. 2009, 75, 746–751. [Google Scholar] [CrossRef] [PubMed]
- McIntyre, C.W.; Harrison, L.E.A.; Eldehni, M.T.; Jefferies, H.J.; Szeto, C.-C.; John, S.G.; Sigrist, M.K.; Burton, J.O.; Hothi, D.; Korsheed, S.; et al. Circulating Endotoxemia: A Novel Factor in Systemic Inflammation and Cardiovascular Disease in Chronic Kidney Disease. Clin. J. Am. Soc. Nephrol. 2011, 6, 133–141. [Google Scholar] [CrossRef]
- Kaysen, G.A.; Kumar, V. Inflammation in ESRD: Causes and Potential Consequences. J. Ren. Nutr. 2003, 13, 158–160. [Google Scholar] [CrossRef]
- Kohlová, M.; Amorim, C.G.; Araújo, A.; Santos-Silva, A.; Solich, P.; Montenegro, M.C.B.S.M. The Biocompatibility and Bioactivity of Hemodialysis Membranes: Their Impact in End-Stage Renal Disease. J. Artif. Organs 2019, 22, 14–28. [Google Scholar] [CrossRef]
- Cosgrove, J.; Novkovic, M.; Albrecht, S.; Pikor, N.B.; Zhou, Z.; Onder, L.; Mörbe, U.; Cupovic, J.; Miller, H.; Alden, K.; et al. B Cell Zone Reticular Cell Microenvironments Shape CXCL13 Gradient Formation. Nat. Commun. 2020, 11, 3677. [Google Scholar] [CrossRef]
- Lütge, M.; De Martin, A.; Gil-Cruz, C.; Perez-Shibayama, C.; Stanossek, Y.; Onder, L.; Cheng, H.-W.; Kurz, L.; Cadosch, N.; Soneson, C.; et al. Conserved Stromal–Immune Cell Circuits Secure B Cell Homeostasis and Function. Nat. Immunol. 2023, 24, 1149–1160. [Google Scholar] [CrossRef]
- Gaya, M.; Castello, A.; Montaner, B.; Rogers, N.; Reis e Sousa, C.; Bruckbauer, A.; Batista, F.D. Inflammation-Induced Disruption of SCS Macrophages Impairs B Cell Responses to Secondary Infection. Science 2015, 347, 667–672. [Google Scholar] [CrossRef]
- Hotchkiss, R.S.; Monneret, G.; Payen, D. Sepsis-Induced Immunosuppression: From Cellular Dysfunctions to Immunotherapy. Nat. Rev. Immunol. 2013, 13, 862–874. [Google Scholar] [CrossRef]
- Gossez, M.; Vigneron, C.; Vandermoeten, A.; Lepage, M.; Courcol, L.; Coudereau, R.; Paidassai, H.; Jallades, L.; Lopez, J.; Kandara, K.; et al. PD-L1+ Plasma Cells Suppress T Lymphocyte Responses in Patients with Sepsis and Mouse Sepsis Models. Nat. Commun. 2025, 16, 3030. [Google Scholar] [CrossRef] [PubMed]
- Schrijver, I.T.; Théroude, C.; Roger, T. Myeloid-Derived Suppressor Cells in Sepsis. Front. Immunol. 2019, 10, 327. [Google Scholar] [CrossRef] [PubMed]
- Nascimento, D.C.; Alves-Filho, J.C.; Sônego, F.; Fukada, S.Y.; Pereira, M.S.; Benjamim, C.; Zamboni, D.S.; Silva, J.S.; Cunha, F.Q. Role of Regulatory T Cells in Long-Term Immune Dysfunction Associated with Severe Sepsis. Crit. Care Med. 2010, 38, 1718–1725. [Google Scholar] [CrossRef] [PubMed]
- He, P.; Zhang, J.; Tian, N.; Deng, Y.; Zhou, M.; Tang, C.; Ma, Y.; Zhang, M. The Relationship between C-Reactive Protein to Lymphocyte Ratio and the Prevalence of Chronic Kidney Disease in US Adults: A Cross-Sectional Study. Front. Endocrinol. 2025, 15, 1469750. [Google Scholar] [CrossRef]
- Xing, Y.-F.; Cai, R.-M.; Lin, Q.; Ye, Q.-J.; Ren, J.-H.; Yin, L.-H.; Li, X. Expansion of Polymorphonuclear Myeloid-Derived Suppressor Cells in Patients with End-Stage Renal Disease May Lead to Infectious Complications. Kidney Int. 2017, 91, 1236–1242. [Google Scholar] [CrossRef]
- Xing, Y.-F.; Cai, J.-R.; Qin, J.-J.; Zhou, W.-Y.; Li, C.-M.; Li, X. Expansion of Monocytic Myeloid-Derived Suppressor Cells in Patients Under Hemodialysis Might Lead to Cardiovascular and Cerebrovascular Events. Front. Immunol. 2021, 11, 3695. [Google Scholar] [CrossRef]
- Nguyen, T.Q.T.; Cho, K.A. Targeting Immunosenescence and Inflammaging: Advancing Longevity Research. Exp. Mol. Med. 2025, 57, 1881–1892. [Google Scholar] [CrossRef]
- Franceschi, C.; Garagnani, P.; Parini, P.; Giuliani, C.; Santoro, A. Inflammaging: A New Immune-Metabolic Viewpoint for Age-Related Diseases. Nat. Rev. Endocrinol. 2018, 14, 576–590. [Google Scholar] [CrossRef]
- Tchkonia, T.; Zhu, Y.; van Deursen, J.; Campisi, J.; Kirkland, J.L. Cellular Senescence and the Senescent Secretory Phenotype: Therapeutic Opportunities. J. Clin. Investig. 2013, 123, 966–972. [Google Scholar] [CrossRef]
- Goronzy, J.J.; Weyand, C.M. Mechanisms Underlying T Cell Ageing. Nat. Rev. Immunol. 2019, 19, 573–583. [Google Scholar] [CrossRef]
- Desdín-Micó, G.; Soto-Heredero, G.; Aranda, J.F.; Oller, J.; Carrasco, E.; Gabandé-Rodríguez, E.; Blanco, E.M.; Alfranca, A.; Cussó, L.; Desco, M.; et al. T Cells with Dysfunctional Mitochondria Induce Multimorbidity and Premature Senescence. Science 2020, 368, 1371–1376. [Google Scholar] [CrossRef] [PubMed]
- Thevaranjan, N.; Puchta, A.; Schulz, C.; Naidoo, A.; Szamosi, J.C.; Verschoor, C.P.; Loukov, D.; Schenck, L.P.; Jury, J.; Foley, K.P.; et al. Age-Associated Microbial Dysbiosis Promotes Intestinal Permeability, Systemic Inflammation, and Macrophage Dysfunction. Cell Host Microbe 2017, 21, 455–466.e4. [Google Scholar] [CrossRef] [PubMed]
- Betjes, M.G.H. Immune Cell Dysfunction and Inflammation in End-Stage Renal Disease. Nat. Rev. Nephrol. 2013, 9, 255–265. [Google Scholar] [CrossRef] [PubMed]
- Betjes, M.G. Uremia-Associated Ageing of the Thymus and Adaptive Immune Responses. Toxins 2020, 12, 224. [Google Scholar] [CrossRef]
- Chertow, G.M.; Chang, A.M.; Felker, G.M.; Heise, M.; Velkoska, E.; Fellström, B.; Charytan, D.M.; Clementi, R.; Gibson, C.M.; Goodman, S.G.; et al. IL-6 Inhibition with Clazakizumab in Patients Receiving Maintenance Dialysis: A Randomized Phase 2b Trial. Nat. Med. 2024, 30, 2328–2336. [Google Scholar] [CrossRef]
- Dahdal, S.; Saison, C.; Valette, M.; Bachy, E.; Pallet, N.; Lina, B.; Koenig, A.; Monneret, G.; Defrance, T.; Morelon, E.; et al. Residual Activatability of Circulating Tfh17 Predicts Humoral Response to Thymodependent Antigens in Patients on Therapeutic Immunosuppression. Front. Immunol. 2018, 9, 3178. [Google Scholar] [CrossRef]
- Deltombe, O.; Dhondt, A.; Biesen, W.V.; Glorieux, G.; Eloot, S. Effect of Sample Temperature, pH, and Matrix on the Percentage Protein Binding of Protein-Bound Uraemic Toxins. Anal. Methods 2017, 9, 1935–1940. [Google Scholar] [CrossRef]





Disclaimer/Publisher’s Note: The statements, opinions and data contained in all publications are solely those of the individual author(s) and contributor(s) and not of MDPI and/or the editor(s). MDPI and/or the editor(s) disclaim responsibility for any injury to people or property resulting from any ideas, methods, instructions or products referred to in the content. |
© 2026 by the authors. Licensee MDPI, Basel, Switzerland. This article is an open access article distributed under the terms and conditions of the Creative Commons Attribution (CC BY) license.
Share and Cite
Espi, M.; Charmetant, X.; Fusil, F.; Mathieu, C.; Legras, M.; Pelletier, C.; Glorieux, G.; Soulage, C.; Koppe, L.; Thaunat, O. Chronic Kidney Disease-Associated Defect in Humoral Immune Response Is Driven by Inflammation. Toxins 2026, 18, 104. https://doi.org/10.3390/toxins18020104
Espi M, Charmetant X, Fusil F, Mathieu C, Legras M, Pelletier C, Glorieux G, Soulage C, Koppe L, Thaunat O. Chronic Kidney Disease-Associated Defect in Humoral Immune Response Is Driven by Inflammation. Toxins. 2026; 18(2):104. https://doi.org/10.3390/toxins18020104
Chicago/Turabian StyleEspi, Maxime, Xavier Charmetant, Floriane Fusil, Cyrille Mathieu, Marie Legras, Caroline Pelletier, Griet Glorieux, Christophe Soulage, Laetitia Koppe, and Olivier Thaunat. 2026. "Chronic Kidney Disease-Associated Defect in Humoral Immune Response Is Driven by Inflammation" Toxins 18, no. 2: 104. https://doi.org/10.3390/toxins18020104
APA StyleEspi, M., Charmetant, X., Fusil, F., Mathieu, C., Legras, M., Pelletier, C., Glorieux, G., Soulage, C., Koppe, L., & Thaunat, O. (2026). Chronic Kidney Disease-Associated Defect in Humoral Immune Response Is Driven by Inflammation. Toxins, 18(2), 104. https://doi.org/10.3390/toxins18020104

