Gelidium elegans Regulates the AMPK-PRDM16-UCP-1 Pathway and Has a Synergistic Effect with Orlistat on Obesity-Associated Features in Mice Fed a High-Fat Diet
Abstract
:1. Introduction
2. Materials and Methods
2.1. Materials
2.2. Animal Husbandry and Maintenance
2.3. Concentration of Blood Glucose
2.4. Intraperitoneal Glucose Tolerance Test (IPGTT)
2.5. Biochemical Analysis
2.6. Organ Weight
2.7. Tissue Samples Preparation for Oil Red O
2.8. Western Blot Analysis
2.9. Quantitative Reverse Transcription Polymerase Chain Reaction (Quantitative RT-PCR) Analysis
2.10. Statistical Analysis
3. Results
3.1. Effect of GENS on Changes in Body Weight, Blood Glucose, Insulin, TG, and Gene Expression in Abdominal White Adipose Tissue in HFD-Fed Mice
3.2. Effect of GENS on Adipogenic Factors and IPGTT in HFD-Fed Mice
3.3. GENS Represses Hepatic Lipogenesis via the Activation of Thermogenesis-Associated Pathway in HFD-Fed Mice
3.4. GENS Stimulates the Expression of PRDM16 and UCP-1 Protein in Brown Adipose Tissue and Suppresses Hyperglycemia in HFD-Fed Mice
3.5. Effect of Combination of GENS and Orlistat on Body Weight, Organ Weight, Insulin, TG, and HDL-Cholesterol in HFD-Fed Mice
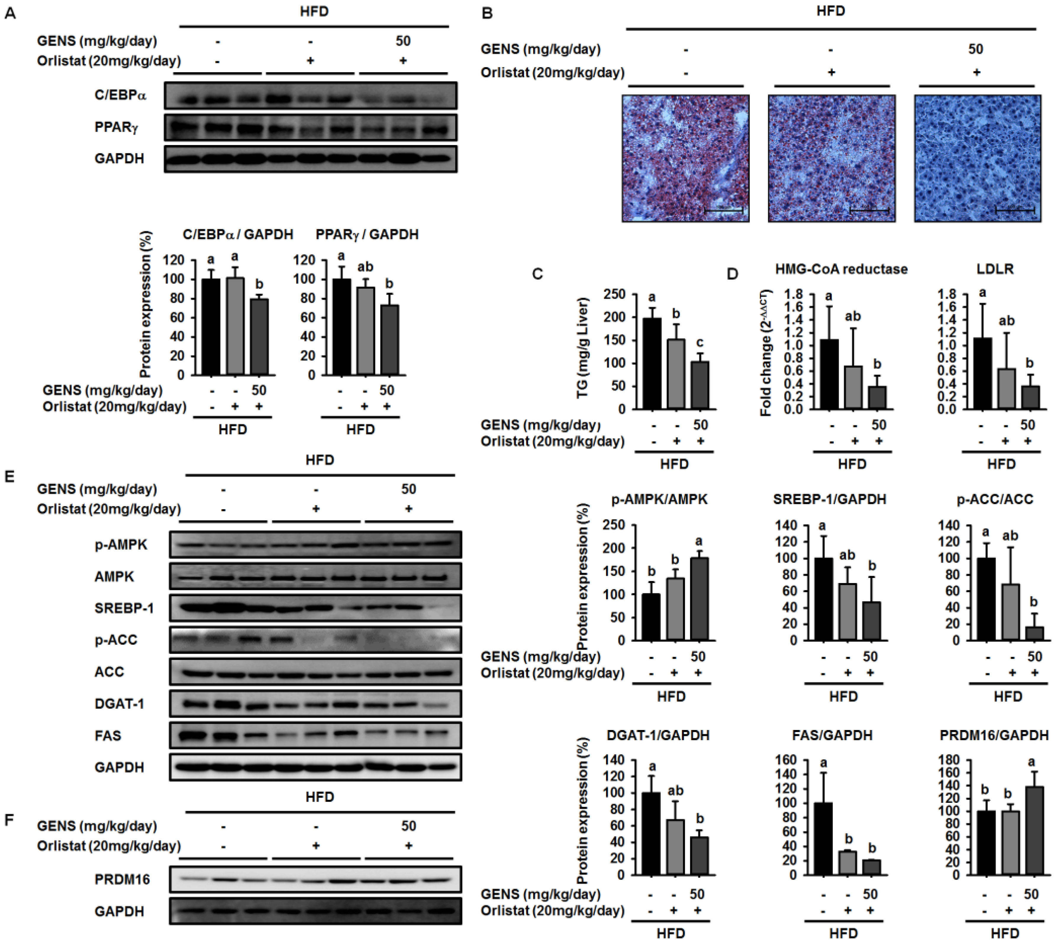
3.6. Effect of Combination of GENS and Orlistat on White Adipose Tissue and Hepatic Lipogenesis in HFD-Fed Mice
4. Discussion
5. Conclusions
Acknowledgments
Author Contributions
Conflicts of Interest
References
- World Health Organization. Obesity: Preventing and Managing the Global Epidemic; World Health Organization: Geneva, Switzerland, 2000. [Google Scholar]
- Farmer, S.R. Regulation of ppargamma activity during adipogenesis. Int. J. Obes. 2005, 29 (Suppl. 1), S13–S16. [Google Scholar] [CrossRef] [PubMed]
- Dandona, P.; Aljada, A.; Bandyopadhyay, A. Inflammation: The link between insulin resistance, obesity and diabetes. Trends Immunol. 2004, 25, 4–7. [Google Scholar] [CrossRef] [PubMed]
- Dobbs, R.; Sawers, C.; Thompson, F.; Manyika, J.; Woetzel, J.R.; Child, P.; McKenna, S.; Spatharou, A. Overcoming Obesity: An Initial Economic Analysis; McKinsey Global Institute: Tamil Nadu, India, 2014. [Google Scholar]
- Roberts, D.L.; Dive, C.; Renehan, A.G. Biological mechanisms linking obesity and cancer risk: New perspectives. Annu. Rev. Med. 2010, 61, 301–316. [Google Scholar] [CrossRef] [PubMed]
- Lau, D.C.; Douketis, J.D.; Morrison, K.M.; Hramiak, I.M.; Sharma, A.M.; Ur, E. Obesity Canada Clinical Practice Guidelines Expert Panel. Can. Med. Assoc. J. 2007, 176, S1–S13. [Google Scholar] [CrossRef] [PubMed]
- Pi-Sunyer, F.X.; Becker, D.M.; Bouchard, C.; Carleton, R.; Colditz, G.; Dietz, W.; Foreyt, J.; Garrison, R.; Grundy, S.; Hansen, B. Clinical guidelines on the identification, evaluation, and treatment of overweight and obesity in adults. Am. J. Clin. Nutr. 1998, 68, 899–917. [Google Scholar]
- Heck, A.M.; Yanovski, J.A.; Calis, K.A. Orlistat, a new lipase inhibitor for the management of obesity. Pharmacotherapy 2000, 20, 270–279. [Google Scholar] [CrossRef] [PubMed]
- Rossner, S.; Sjostrom, L.; Noack, R.; Meinders, E.; Noseda, G. Weight loss, weight maintenance, and improved cardiovascular risk factors after 2 years treatment with orlistat for obesity. Obes. Res. 2000, 8, 49–61. [Google Scholar] [CrossRef] [PubMed]
- Heymsfield, S.B.; Segal, K.R.; Hauptman, J.; Lucas, C.P.; Boldrin, M.N.; Rissanen, A.; Wilding, J.P.; Sjöström, L. Effects of weight loss with orlistat on glucose tolerance and progression to type 2 diabetes in obese adults. Arch. Intern. Med. 2000, 160, 1321–1326. [Google Scholar] [CrossRef] [PubMed]
- Kumanyika, S.K.; Obarzanek, E.; Stettler, N.; Bell, R.; Field, A.E.; Fortmann, S.P.; Franklin, B.A.; Gillman, M.W.; Lewis, C.E.; Poston, W.C.; et al. Population-based prevention of obesity the need for comprehensive promotion of healthful eating, physical activity, and energy balance: A scientific statement from american heart association council on epidemiology and prevention, interdisciplinary committee for prevention (formerly the expert panel on population and prevention science). Circulation 2008, 118, 428–464. [Google Scholar] [PubMed]
- Epstein, L.H.; Gordy, C.C.; Raynor, H.A.; Beddome, M.; Kilanowski, C.K.; Paluch, R. Increasing fruit and vegetable intake and decreasing fat and sugar intake in families at risk for childhood obesity. Obes. Res. 2001, 9, 171–178. [Google Scholar] [CrossRef] [PubMed]
- Szkudelska, K.; Szkudelski, T. Resveratrol, obesity and diabetes. Eur. J. Pharmacol. 2010, 635, 1–8. [Google Scholar] [CrossRef] [PubMed]
- Ejaz, A.; Wu, D.; Kwan, P.; Meydani, M. Curcumin inhibits adipogenesis in 3t3-l1 adipocytes and angiogenesis and obesity in c57/bl mice. J. Nutr. 2009, 139, 919–925. [Google Scholar] [CrossRef] [PubMed]
- Blankson, H.; Stakkestad, J.A.; Fagertun, H.; Thom, E.; Wadstein, J.; Gudmundsen, O. Conjugated linoleic acid reduces body fat mass in overweight and obese humans. J. Nutr. 2000, 130, 2943–2948. [Google Scholar] [PubMed]
- Ruzickova, J.; Rossmeisl, M.; Prazak, T.; Flachs, P.; Sponarova, J.; Vecka, M.; Tvrzicka, E.; Bryhn, M.; Kopecky, J. Omega-3 pufa of marine origin limit diet-induced obesity in mice by reducing cellularity of adipose tissue. Lipids 2004, 39, 1177–1185. [Google Scholar] [CrossRef] [PubMed]
- Miyashita, K. The carotenoid fucoxanthin from brown seaweed affects obesity. Lipid Technol. 2009, 21, 186–190. [Google Scholar] [CrossRef]
- Maeda, H.; Tsukui, T.; Sashima, T.; Miyashita, K. Seaweed carotenoid, fucoxanthin, as a multi-functional nutrient. Asia Pac. J. Clin. Nutr. 2008, 17, 196–199. [Google Scholar] [PubMed]
- Kang, M.-C.; Kang, N.; Kim, S.-Y.; Lima, I.S.; Ko, S.-C.; Kim, Y.-T.; Kim, Y.-B.; Jeung, H.-D.; Choi, K.-S.; Jeon, Y.-J. Popular edible seaweed, gelidium amansii prevents against diet-induced obesity. Food Chem. Toxicol. 2016, 90, 181–187. [Google Scholar] [CrossRef] [PubMed]
- Yang, T.-H.; Yao, H.-T.; Chiang, M.-T. Red algae (gelidium amansii) reduces adiposity via activation of lipolysis in rats with diabetes induced by streptozotocin-nicotinamide. J. Food Drug Anal. 2015, 23, 758–765. [Google Scholar] [CrossRef]
- Seo, M.-J.; Lee, O.-H.; Choi, H.-S.; Lee, B.-Y. Extract from edible red seaweed (gelidium amansii) inhibits lipid accumulation and ros production during differentiation in 3t3-l1 cells. Prev. Nutr. Food Sci. 2012, 17, 129–135. [Google Scholar] [CrossRef] [PubMed]
- Choi, J.; Kim, K.-J.; Koh, E.-J.; Lee, B.-Y. Altered gelidium elegans extract-stimulated beige-like phenotype attenuates adipogenesis in 3t3-l1 cells. J. Food Nutr. Res. 2016, 4, 448–453. [Google Scholar]
- Kim, K.-J.; Choi, J.; Lee, B.-Y. Evaluation of the genotoxicity of a Gelidium elegans extract in vitro and in vivo. J. Food Nutr. Res. 2016, 4, 653–657. [Google Scholar]
- Wang, Z.; Oh, E.; Clapp, D.W.; Chernoff, J.; Thurmond, D.C. Inhibition or ablation of p21-activated kinase (pak1) disrupts glucose homeostatic mechanisms in vivo. J. Biol. Chem. 2011, 286, 41359–41367. [Google Scholar] [CrossRef] [PubMed]
- Harlow, E.D.; Lane, D. Using Antibodies: A Laboratory Manual; Cold Spring Harbor Laboratory Press: Cold Spring Harbor, NY, USA, 1999. [Google Scholar]
- Morelli, A.; Filippi, S.; Comeglio, P.; Sarchielli, E.; Chavalmane, A.K.; Vignozzi, L.; Fibbi, B.; Silvestrini, E.; Sandner, P.; Gacci, M.; et al. Acute vardenafil administration improves bladder oxygenation in spontaneously hypertensive rats. J. Sex. Med. 2010, 7, 107–120. [Google Scholar] [CrossRef] [PubMed]
- Dubuc, P.U. The development of obesity, hyperinsulinemia, and hyperglycemia in ob/ob mice. Metabolism 1976, 25, 1567–1574. [Google Scholar] [CrossRef]
- Newcomer, J.W. Metabolic syndrome and mental illness. Am. J. Manag. Care 2007, 13, S170–S177. [Google Scholar] [PubMed]
- European Diabetes Policy Group. A desktop guide to type 2 diabetes mellitus. In Diabet. Med.; 1999; Volume 16, pp. 716–730. [Google Scholar]
- Hillier, T.A.; Pedula, K.L.; Schmidt, M.M.; Mullen, J.A.; Charles, M.-A.; Pettitt, D.J. Childhood obesity and metabolic imprinting the ongoing effects of maternal hyperglycemia. Diabetes Care 2007, 30, 2287–2292. [Google Scholar] [CrossRef] [PubMed]
- Watkins, M.L.; Rasmussen, S.A.; Honein, M.A.; Botto, L.D.; Moore, C.A. Maternal obesity and risk for birth defects. Pediatrics 2003, 111, 1152–1158. [Google Scholar] [PubMed]
- Arai, T.; Yamashita, S.; Hirano, K.-I.; Sakai, N.; Kotani, K.; Fujioka, S.; Nozaki, S.; Keno, Y.; Yamane, M.; Shinohara, E.; et al. Increased plasma cholesteryl ester transfer protein in obese subjects. A possible mechanism for the reduction of serum hdl cholesterol levels in obesity. Arterioscler. Thromb. 1994, 14, 1129–1136. [Google Scholar] [CrossRef] [PubMed]
- Hu, E.; Tontonoz, P.; Spiegelman, B.M. Transdifferentiation of myoblasts by the adipogenic transcription factors ppar gamma and c/ebp alpha. Proc. Natl. Acad. Sci. USA 1995, 92, 9856–9860. [Google Scholar] [CrossRef] [PubMed]
- Laakso, M. Hyperglycemia and cardiovascular disease in type 2 diabetes. Diabetes 1999, 48, 937–942. [Google Scholar] [CrossRef] [PubMed]
- Ikemoto, S.; Takahashi, M.; Tsunoda, N.; Maruyama, K.; Itakura, H.; Ezaki, O. High-fat diet-induced hyperglycemia and obesity in mice: Differential effects of dietary oils. Metabolism 1996, 45, 1539–1546. [Google Scholar] [CrossRef]
- Nathan, D.M.; Davidson, M.B.; DeFronzo, R.A.; Heine, R.J.; Henry, R.R.; Pratley, R.; Zinman, B. Impaired fasting glucose and impaired glucose tolerance. Diabetes Care 2007, 30, 753–759. [Google Scholar] [CrossRef] [PubMed]
- Yang, L.; Zhang, Y.; Wang, L.; Fan, F.; Zhu, L.; Li, Z.; Ruan, X.; Huang, H.; Wang, Z.; Huang, Z.; et al. Amelioration of high fat diet induced liver lipogenesis and hepatic steatosis by interleukin-22. J. Hepatol. 2010, 53, 339–347. [Google Scholar] [CrossRef] [PubMed]
- Carmiel-Haggai, M.; Cederbaum, A.I.; Nieto, N. A high-fat diet leads to the progression of non-alcoholic fatty liver disease in obese rats. FASEB J. 2005, 19, 136–138. [Google Scholar] [CrossRef] [PubMed]
- Horton, J.D.; Goldstein, J.L.; Brown, M.S. Srebps: Activators of the complete program of cholesterol and fatty acid synthesis in the liver. J. Clin. Investig. 2002, 109, 1125–1131. [Google Scholar] [CrossRef] [PubMed]
- Yahagi, N.; Shimano, H.; Hasty, A.H.; Matsuzaka, T.; Ide, T.; Yoshikawa, T.; Amemiya-Kudo, M.; Tomita, S.; Okazaki, H.; Tamura, Y.; et al. Absence of sterol regulatory element-binding protein-1 (srebp-1) ameliorates fatty livers but not obesity or insulin resistance inlep ob/lep ob mice. J. Biol. Chem. 2002, 277, 19353–19357. [Google Scholar] [CrossRef] [PubMed]
- Brown, M.S.; Goldstein, J.L. The srebp pathway: Regulation of cholesterol metabolism by proteolysis of a membrane-bound transcription factor. Cell 1997, 89, 331–340. [Google Scholar] [CrossRef]
- Harris, C.A.; Haas, J.T.; Streeper, R.S.; Stone, S.J.; Kumari, M.; Yang, K.; Han, X.; Brownell, N.; Gross, R.W.; Zechner, R.; et al. Dgat enzymes are required for triacylglycerol synthesis and lipid droplets in adipocytes. J. Lipid Res. 2011, 52, 657–667. [Google Scholar] [CrossRef] [PubMed]
- Li, Y.; Xu, S.; Mihaylova, M.M.; Zheng, B.; Hou, X.; Jiang, B.; Park, O.; Luo, Z.; Lefai, E.; Shyy, J.Y.-J.; et al. Ampk phosphorylates and inhibits srebp activity to attenuate hepatic steatosis and atherosclerosis in diet-induced insulin-resistant mice. Cell Metab. 2011, 13, 376–388. [Google Scholar] [CrossRef] [PubMed]
- Hardie, D.G. Ampk—Sensing energy while talking to other signaling pathways. Cell Metab. 2014, 20, 939–952. [Google Scholar] [CrossRef] [PubMed]
- Kajimura, S.; Seale, P.; Tomaru, T.; Erdjument-Bromage, H.; Cooper, M.P.; Ruas, J.L.; Chin, S.; Tempst, P.; Lazar, M.A.; Spiegelman, B.M. Regulation of the brown and white fat gene programs through a prdm16/ctbp transcriptional complex. Genes Dev. 2008, 22, 1397–1409. [Google Scholar] [CrossRef] [PubMed]
- Kang, J.H.; Tsuyoshi, G.; Han, I.S.; Kawada, T.; Kim, Y.M.; Yu, R. Dietary capsaicin reduces obesity-induced insulin resistance and hepatic steatosis in obese mice fed a high-fat diet. Obesity 2010, 18, 780–787. [Google Scholar] [CrossRef] [PubMed]
- Maeda, H.; Hosokawa, M.; Sashima, T.; Murakami-Funayama, K.; Miyashita, K. Anti-obesity and anti-diabetic effects of fucoxanthin on diet-induced obesity conditions in a murine model. Mol. Med. Rep. 2009, 2, 897–902. [Google Scholar] [CrossRef] [PubMed]
- Jayaprakasam, B.; Olson, L.K.; Schutzki, R.E.; Tai, M.-H.; Nair, M.G. Amelioration of obesity and glucose intolerance in high-fat-fed c57bl/6 mice by anthocyanins and ursolic acid in cornelian cherry (cornus mas). J. Agric. Food Chem. 2006, 54, 243–248. [Google Scholar] [CrossRef] [PubMed]
- Jeon, H.J.; Seo, M.J.; Choi, H.S.; Lee, O.H.; Lee, B.Y. Gelidium elegans, an edible red seaweed, and hesperidin inhibit lipid accumulation and production of reactive oxygen species and reactive nitrogen species in 3t3-l1 and raw264.7 cells. Phytother. Res. 2014, 28, 1701–1709. [Google Scholar] [CrossRef] [PubMed]
- Gregor, M.F.; Hotamisligil, G.S. Inflammatory mechanisms in obesity. Annu. Rev. Immunol. 2011, 29, 415–445. [Google Scholar] [CrossRef] [PubMed]
- Liu, H.-C.; Chang, C.-J.; Yang, T.-H.; Chiang, M.-T. Long-term feeding of red algae (Gelidium amansii) ameliorates glucose and lipid metabolism in a high fructose diet-impaired glucose tolerance rat model. J. Food Drug Anal. 2016. [Google Scholar] [CrossRef]
- Zhang, H.; Zhang, S.; Jiang, C.; Li, Y.; Xu, G.; Xu, M.; Wang, X. Intermedin/adrenomedullin 2 polypeptide promotes adipose tissue browning and reduces high-fat diet-induced obesity and insulin resistance in mice. Int. J. Obes. 2016, 40, 852–860. [Google Scholar] [CrossRef] [PubMed]
- Lin, J.; Yang, R.; Tarr, P.T.; Wu, P.-H.; Handschin, C.; Li, S.; Yang, W.; Pei, L.; Uldry, M.; Tontonoz, P.; et al. Hyperlipidemic effects of dietary saturated fats mediated through pgc-1β coactivation of srebp. Cell 2005, 120, 261–273. [Google Scholar] [CrossRef] [PubMed]
- Fernandez-Marcos, P.J.; Auwerx, J. Regulation of pgc-1alpha, a nodal regulator of mitochondrial biogenesis. Am. J. Clin. Nutr. 2011, 93, 884S–890S. [Google Scholar] [CrossRef] [PubMed]
- Seale, P.; Kajimura, S.; Yang, W.; Chin, S.; Rohas, L.M.; Uldry, M.; Tavernier, G.; Langin, D.; Spiegelman, B.M. Transcriptional control of brown fat determination by prdm16. Cell Metab. 2007, 6, 38–54. [Google Scholar] [CrossRef] [PubMed]
- Zelber-Sagi, S.; Kessler, A.; Brazowsky, E.; Webb, M.; Lurie, Y.; Santo, M.; Leshno, M.; Blendis, L.; Halpern, Z.; Oren, R. A double-blind randomized placebo-controlled trial of orlistat for the treatment of nonalcoholic fatty liver disease. Clin. Gastroenterol. Hepatol. 2006, 4, 639–644. [Google Scholar] [CrossRef] [PubMed]
- Van Gaal, L.; Broom, J.; Enzi, G.; Toplak, H. Efficacy and tolerability of orlistat in the treatment of obesity: A 6-month dose-ranging study. Eur. J. Clin. Pharmacol. 1998, 54, 125–132. [Google Scholar] [CrossRef] [PubMed]
- Kiortsis, D.; Filippatos, T.; Elisaf, M. The effects of orlistat on metabolic parameters and other cardiovascular risk factors. Diabetes Metab. 2005, 31, 15–22. [Google Scholar] [CrossRef]
- Spiegelman, B.M.; Flier, J.S. Adipogenesis and obesity: Rounding out the big picture. Cell 1996, 87, 377–389. [Google Scholar] [CrossRef]
- Hamilton, M.T.; Hamilton, D.G.; Zderic, T.W. Role of low energy expenditure and sitting in obesity, metabolic syndrome, type 2 diabetes, and cardiovascular disease. Diabetes 2007, 56, 2655–2667. [Google Scholar] [CrossRef] [PubMed]







| Component | GENS Extract |
|---|---|
| Carbohydrate | 47.6% |
| Crude protein | 16.7% |
| Moisture | 5.1% |
| Crude ash | 24.1% |
| Total polyphenols | 8.79 mg per 1 g |
| Gene | Primer Sequence (5′ to 3′) |
|---|---|
| HMG-CoA reductase | Forward GCGACTATGAGCGTGAACAA |
| Reverse TGGAGATCATGTGCTGCTTC | |
| LDLR | Forward TGTGGAGCTCATCCTCTGTG |
| Reverse CACATGGTGTGAGGTTCCTG | |
| 18s | Forward CCATCCAATCGGTAGTAGCG |
| Reverse GTAACCCGTTGAACCCCATT |
| Group | Water Consumption (mL) | ||||||
|---|---|---|---|---|---|---|---|
| 1 Week | 2 Weeks | 3 Weeks | 4 Weeks | 5 Weeks | 6 Weeks | 7 Weeks | |
| Chow diet | 129.5 ± 0.7 a | 125.0 ± 0.0 a | 117.0 ± 4.2 a | 124.5 ± 0.7 a | 117.0 ± 9.9 | 130.5 ± 2.1 a | 119.0 ± 11.3 |
| HFD | 130.0 ± 1.4 a | 103.5 ± 6.4 ab | 93.5 ± 2.1 b | 90.5 ± 2.1 b | 77.5 ± 0.7 | 114.5 ± 5.0 a | 118.5 ± 7.9 |
| HFD+GENS 50 * | 99.0 ± 7.1 b | 106.5 ± 3.5 b | 89.0 ± 11.3 b | 91.0 ± 0.0 b | 97.0 ± 1.4 | 96.0 ± 7.1 b | 104.5 ± 20.5 |
| HFD+GENS 200 * | 110.5 ± 0.7 b | 95.5 ± 3.5 b | 90.0 ± 0.0 b | 106.0 ± 4.2 a,b | 82.5 ± 15.0 | 91.0 ± 2.8 b | 99.5 ± 0.7 |
| Group Variables | Organ Weight (g) | |||
|---|---|---|---|---|
| Chow Diet | HFD | |||
| GENS 0 * | GENS 0 * | GENS 50 * | GENS 200 * | |
| Liver | 1.6 ± 0.1 c | 1.9 ± 0.3 a | 1.5 ± 0.2 b | 1.5 ± 0.1 b,c |
| Subcutaneous fat | 0.7 ± 0.4 b | 2.8 ± 0.6 a | 1.6 ± 0.5 b | 1.3 ± 0.6 b |
| Abdominal fat | 0.5 ± 0.2 b | 1.6 ± 0.6 a | 0.8 ± 0.2 b | 0.6 ± 0.3 b |
| Heart | 0.3 ± 0.1 | 0.3 ± 0.1 | 0.2 ± 0.0 | 0.2 ± 0.0 |
| Lung | 0.3 ± 0.0 | 0.3 ± 0.1 | 0.3 ± 0.0 | 0.3 ± 0.0 |
| Kidney | 0.7 ± 0.1 | 0.7 ± 0.1 | 0.7 ± 0.0 | 0.7 ± 0.0 |
| Spleen | 0.1 ± 0.0 | 0.2 ± 0.0 | 0.1 ± 0.0 | 0.1 ± 0.0 |
| Group | Blood Glucose (mg/dL) | ||||||
|---|---|---|---|---|---|---|---|
| 1 Week | 2 Weeks | 3 Weeks | 4 Weeks | 5 Weeks | 6 Weeks | 7 Weeks | |
| Chow diet | 123.0 ± 20.3 | 108.7 ± 11.1 c | 103.3 ± 15.8 c | 115.5 ± 16.4 c | 110.7 ± 18.3 c | 100.5 ± 11.6 c | 105.5 ± 13.3 c |
| HFD | 121.8 ± 5.1 | 185.8 ± 28.0 a | 172.7 ± 26.5 a | 190.2 ± 39.2 a | 161.8 ± 10.7 a | 167.8 ± 17.6 a | 169.5 ± 22.4 a |
| HFD + GENS 50 * | 133.5 ± 12.3 | 156.0 ± 13.7 a,b | 140.2 ± 14.9 b | 143.0 ± 12.5 b,c | 143.3 ± 15.0 a,b | 144.3 ± 13.5 a,b | 131.3 ± 18.2 b,c |
| HFD + GENS 200 * | 142.2 ± 39.4 | 142.7 ± 24.4 b | 134.0 ± 14.1 b | 149.0 ± 7.0 b | 138.8 ± 12.9 a,b | 127.7 ± 21.1 bc | 139.7 ± 21.6 b |
| Group | Water Consumption (mL) | ||||||
|---|---|---|---|---|---|---|---|
| 1 Week | 2 Weeks | 3 Weeks | 4 Weeks | 5 Weeks | 6 Weeks | 7 Weeks | |
| Chow diet | 138.5 ± 13.4 | 119.5 ± 7.7 | 112.5 ± 10.6 a | 111.0 ± 19.8 | 105.0 ± 26.8 a | 128.5 ± 0.7 a | 125.0 ± 2.8 |
| HFD | 130.0 ± 1.4 | 108.0 ± 0.0 | 93.00 ± 2.83 b | 105.5 ± 2.1 | 81.0 ± 4.2 b | 116.0 ± 7.0 b | 121.5 ± 9.2 |
| HFD + orlistat 20 * | 112.5 ± 23.3 | 113.5 ± 16.2 | 97.0 ± 9.9 b | 108.5 ± 7.6 | 92.0 ± 11.6 b | 101.0 ± 0.0 c | 115.0 ± 0.0 |
| HFD + GENS 50 * + orlistat 20 * | 121.0 ± 1.41 | 121.5 ± 0.7 | 95.0 ± 4.2 b | 99.5 ± 2.1 | 99.5 ± 2.1 b | 90.5 ± 3.5 c | 118.0 ± 5.6 |
| Group | Blood Glucose (mg/dL) | ||||||
|---|---|---|---|---|---|---|---|
| 1 Week | 2 Weeks | 3 Weeks | 4 Weeks | 5 Weeks | 6 Weeks | 7 Weeks | |
| Chow diet | 125.3 ± 23.9 | 115.8 ± 25.2 b | 118.0 ± 20.0 b | 120.0 ± 14.0 b | 113.2 ± 7.6 b | 108.2 ± 15.0 b | 116.5 ± 11.7 b |
| HFD | 123.3 ± 12.2 | 171.2 ± 30.7 a | 145.3 ± 31.8 a | 136.0 ± 21.5 b | 132.0 ± 16.5 a,b | 129.2 ± 18.7 a,b | 148.2 ± 29.9 a |
| HFD + orlistat 20 * | 122.0 ± 21.2 | 132.8 ± 31.6 a,b | 135.0 ± 16.8 a,b | 169.8 ± 24.5 a | 146.7 ± 18.2 b | 142.2 ± 23.2 a | 143.5 ± 18.3 a |
| HFD + GENS 50 * + orlistat 20 * | 116.7 ± 15.9 | 133.5 ± 34.0 a,b | 156.0 ± 15.1 a,b | 143.3 ± 24.3 a,b | 124.0 ± 27.0 a,b | 135.8 ± 33.5 a,b | 126.8 ± 7.1 a,b |
| Group Variables | Organ Weight (g) | |||
|---|---|---|---|---|
| Chow Diet | HFD | |||
| GENS 0 * | GENS 0 * | Orlistat 20 * | HFD + GENS 50 * + Orlistat 20 * | |
| Liver | 1.6 ± 0.0 b | 2.0 ± 0.2 a | 1.6 ± 0.1 b | 1.4 ± 0.1 c |
| Subcutaneous fat | 0.7 ± 0.3 a,b | 1.1 ± 0.6 a | 0.9 ± 0.3 a,b | 0.5 ± 0.1 b |
| Abdominal fat | 1.2 ± 0.6 b | 2.0 ± 0.5 a | 1.8 ± 0.5 a | 1.0 ± 0.3 b |
| Heart | 0.2 ± 0.0 | 0.3 ± 0.1 | 0.2 ± 0.0 | 0.3 ± 0.0 |
| Lung | 0.3 ± 0.0 | 0.3 ± 0.0 | 0.3 ± 0.0 | 0.3 ± 0.0 |
| Kidney | 0.7 ± 0.1 | 0.7 ± 0.2 | 0.7 ± 0.0 | 0.7 ± 0.1 |
| Spleen | 0.2 ± 0.0 | 0.1 ± 0.0 | 0.2 ± 0.0 | 0.1 ± 0.0 |
© 2017 by the authors. Licensee MDPI, Basel, Switzerland. This article is an open access article distributed under the terms and conditions of the Creative Commons Attribution (CC BY) license (http://creativecommons.org/licenses/by/4.0/).
Share and Cite
Choi, J.; Kim, K.-J.; Koh, E.-J.; Lee, B.-Y. Gelidium elegans Regulates the AMPK-PRDM16-UCP-1 Pathway and Has a Synergistic Effect with Orlistat on Obesity-Associated Features in Mice Fed a High-Fat Diet. Nutrients 2017, 9, 342. https://doi.org/10.3390/nu9040342
Choi J, Kim K-J, Koh E-J, Lee B-Y. Gelidium elegans Regulates the AMPK-PRDM16-UCP-1 Pathway and Has a Synergistic Effect with Orlistat on Obesity-Associated Features in Mice Fed a High-Fat Diet. Nutrients. 2017; 9(4):342. https://doi.org/10.3390/nu9040342
Chicago/Turabian StyleChoi, Jia, Kui-Jin Kim, Eun-Jeong Koh, and Boo-Yong Lee. 2017. "Gelidium elegans Regulates the AMPK-PRDM16-UCP-1 Pathway and Has a Synergistic Effect with Orlistat on Obesity-Associated Features in Mice Fed a High-Fat Diet" Nutrients 9, no. 4: 342. https://doi.org/10.3390/nu9040342
APA StyleChoi, J., Kim, K.-J., Koh, E.-J., & Lee, B.-Y. (2017). Gelidium elegans Regulates the AMPK-PRDM16-UCP-1 Pathway and Has a Synergistic Effect with Orlistat on Obesity-Associated Features in Mice Fed a High-Fat Diet. Nutrients, 9(4), 342. https://doi.org/10.3390/nu9040342
