Glycyrrhizic Acid Can Attenuate Metabolic Deviations Caused by a High-Sucrose Diet without Causing Water Retention in Male Sprague-Dawley Rats
Abstract
:1. Introduction
2. Experimental Section
2.1. Treatment of Rats and Sample Collection
2.1.1. Animal Ethics
2.1.2. Animal Preparation
2.1.3. Experimental Design
2.1.4. Collection of Tissue Samples
2.2. Determination of 11β-Hydroxysteroid Dehydrogenase 2 Activity
2.3. Determination of Serum Angiotensin II and Leptin Levels
2.4. Electrolyte Concentration Determination
2.4.1. Serum Sodium Ion Level Determination
2.4.2. Serum Potassium Ion Level Determination
2.5. Histological Analyses
2.6. Statistical Analysis
3. Results
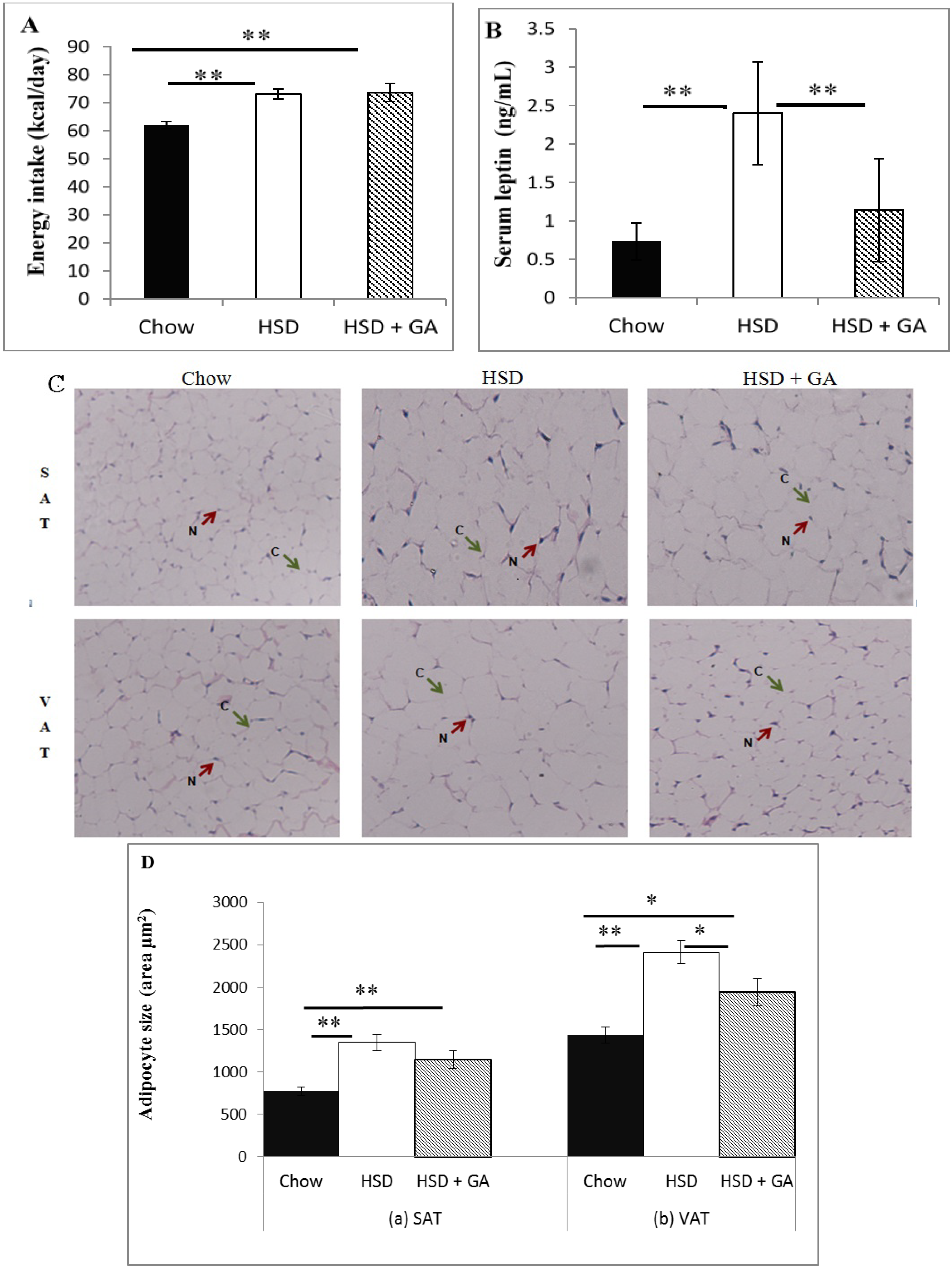
3.1. Glycyrrhizic Acid Intake Ameliorated the Effects of a High-Sucrose Diet on Serum Leptin Levels and Adipocyte Size

3.2. Glycyrrhizic Acid Did Not Change Circulating Levels of Electrolytes or Renin Angiotensin II, or Alter Liver or Kidney Histomorphology, Despite Reducing Kidney 11β-HSD2 Activity


4. Discussion
5. Conclusions
Author Contributions
Abbreviations
| 11β-HSD: | 11β-hydroxysteroid dehydrogenase 1 |
| ANOVA: | Analysis of variance |
| EDTA: | Ethylenediaminetetraacetate |
| GA: | Glycyrrhizic acid |
| H & E: | Haematoxylin stain and eosin |
| HPLC: | High-performance liquid chromatography |
| HSD: | High-sucrose diet |
| KRB: | Krebs-Ringer bicarbonate |
| LPL: | Lipoprotein lipase |
| PAS: | Periodic acid’s Schiff |
| PPARγ: | Peroxisome proliferator-activated receptor γ |
| RAAS: | Renin angiotensin aldosterone system |
| SPSS: | Statistical package for the social sciences |
Conflicts of Interest
References
- Eckel, R.H.; Grundy, S.M.; Zimmet, P.Z. The metabolic syndrome. Lancet 2005, 365, 1415–1421. [Google Scholar] [CrossRef] [PubMed]
- Alberti, K.G.; Zimmet, P.; Shaw, J. Metabolic syndrome—A new world-wide definition. A consensus statement from the international diabetes federation. Diabet. Med. 2006, 23, 469–480. [Google Scholar] [CrossRef] [PubMed]
- Chandramouli, C.; Yong, S.T.; Lam, Y.L.; Ton, S.H.; Kadir, K.A. Glycyrrhizic acid improves lipid and glucose metabolism in high-sucrose-fed rats. J. Endocrinol. Metab. 2011, 1, 125–141. [Google Scholar]
- Shimono, K.; Tsutsumi, K.; Yaguchi, H.; Omura, M.; Sasano, H.; Nishikawa, T. Lipoprotein lipase promoting agent, NO-1886, modulates adrenal functions: Species difference in effects of NO-1886 on steroidogenesis. Steroids 1999, 64, 453–459. [Google Scholar] [CrossRef] [PubMed]
- Post, S.M.; Duez, H.; Gervois, P.P.; Staels, B.; Kuipers, F.; Princen, H.M. Fibrates suppress bile acid synthesis via peroxisome proliferator-activated receptor-alpha-mediated downregulation of cholesterol 7alpha-hydroxylase and sterol 27-hydroxylase expression. Arterioscler. Thromb. Vasc. Biol. 2001, 21, 1840–1845. [Google Scholar] [CrossRef] [PubMed]
- Yki-Jarvinen, H. Thiazolidinediones. N. Engl. J. Med. 2004, 351, 1106–1118. [Google Scholar] [CrossRef] [PubMed]
- Masoudi, F.A.; Inzucchi, S.E.; Wang, Y.; Havranek, E.P.; Foody, J.M.; Krumholz, H.M. Thiazolidinediones, metformin, and outcomes in older patients with diabetes and heart failure: An observational study. Circulation 2005, 111, 583–590. [Google Scholar] [CrossRef] [PubMed]
- Fiore, C.; Eisenhut, M.; Krausse, R.; Ragazzi, E.; Pellati, D.; Armanini, D.; Bielenberg, J. Antiviral effects of Glycyrrhiza species. Phytother. Res. 2008, 22, 141–148. [Google Scholar] [CrossRef] [PubMed]
- Eu, C.H.; Lim, W.A.; Ton, S.H.; Kadir, K.A. Glycyrrhizic acid improved lipoprotein lipase expression, insulin sensitivity, serum lipid and lipid deposition in high-fat diet-induced obese rats. Lipids Health Dis. 2010, 9, 81–90. [Google Scholar] [CrossRef] [PubMed]
- Lim, W.Y.; Chia, Y.Y.; Liong, S.Y.; Ton, S.H.; Kadir, K.A.; Husain, S.N. Lipoprotein lipase expression, serum lipid and tissue lipid deposition in orally-administered glycyrrhizic acid-treated rats. Lipids Health Dis. 2009, 8, 31. [Google Scholar] [CrossRef] [PubMed]
- Isbrucker, R.A.; Burdock, G.A. Risk and safety assessment on the consumption of Licorice root (Glycyrrhiza sp.), its extract and powder as a food ingredient, with emphasis on the pharmacology and toxicology of glycyrrhizin. Regul. Toxicol. Pharmacol. 2006, 46, 167–192. [Google Scholar] [CrossRef] [PubMed]
- Ploeger, B.A.; Meulenbelt, J.; DeJongh, J. Physiologically based pharmacokinetic modeling of glycyrrhizic acid, a compound subject to presystemic metabolism and enterohepatic cycling. Toxicol. Appl. Pharmacol. 2000, 162, 177–188. [Google Scholar] [CrossRef] [PubMed]
- Tomlinson, J.W.; Stewart, P.M. 11β-Hydroxysteroid dehydrogenase type 1 as a therapeutic target in the metabolic syndrome. Drug Discov. Today Ther. Strateg. 2005, 2, 93–96. [Google Scholar] [CrossRef]
- Uum, S.H. The role of 11β-hydroxysteroid dehydrogenase in the pathogenesis of hypertension. Cardiovasc. Res. 1998, 38, 16–23. [Google Scholar] [CrossRef] [PubMed]
- Seckl, J.R.; Walker, B.R. Minireview: 11β-Hydroxysteroid dehydrogenase type 1—A tissue-specific amplifier of glucocorticoid action. Endocrinology 2001, 142, 1371–1376. [Google Scholar] [PubMed]
- Sheppard, K.; Funder, J.W. Mineralocorticoid specificity of renal type I receptors: In vivo binding studies. Am. J. Physiol. 1987, 252, E224–E229. [Google Scholar] [PubMed]
- Stormer, F.C.; Reistad, R.; Alexander, J. Glycyrrhizic acid in liquorice—Evaluation of health hazard. Food Chem. Toxicol. 1993, 31, 303–312. [Google Scholar] [CrossRef] [PubMed]
- Armanini, D.; Wehling, M.; Weber, P.C. Mineralocorticoid effector mechanism of liquorice derivatives in human mononuclear leukocytes. J. Endocrinol. Investig. 1989, 12, 303–306. [Google Scholar] [CrossRef]
- Armanini, D.; Lewicka, S.; Pratesi, C.; Scali, M.; Zennaro, M.C.; Zovato, S.; Gottardo, C.; Simoncini, M.; Spigariol, A.; Zampollo, V. Further studies on the mechanism of the mineralocorticoid action of licorice in humans. J. Endocrinol. Investig. 1996, 19, 624–629. [Google Scholar] [CrossRef]
- Armanini, D.; Nacamulli, D.; Francini-Pesenti, F.; Battagin, G.; Ragazzi, E.; Fiore, C. Glycyrrhetinic acid, the active principle of licorice, can reduce the thickness of subcutaneous thigh fat through topical application. Steroids 2005, 70, 538–542. [Google Scholar] [CrossRef]
- Armanini, D.; de Palo, C.B.; Mattarello, M.J.; Spinella, P.; Zaccaria, M.; Ermolao, A.; Palermo, M.; Fiore, C.; Sartorato, P.; Francini-Pesenti, F.; et al. Effect of licorice on the reduction of body fat mass in healthy subjects. J. Endocrinol. Investig. 2003, 26, 646–650. [Google Scholar] [CrossRef]
- Bernardi, M.; D’Intino, P.E.; Trevisani, F.; Cantelli-Forti, G.; Raggi, M.A.; Turchetto, E.; Gasbarrini, G. Effects of prolonged ingestion of graded doses of licorice by healthy volunteers. Life Sci. 1994, 55, 863–872. [Google Scholar] [CrossRef] [PubMed]
- Mori, T.; Kobayashi, K.; Sakamaki, S.; Sugiya, Y. Effects of oral administration of glycyrrhizin and its combinations on urine volume and electrolyte metabolism in rats. Pharmacometrics 1987, 34, 293–301. [Google Scholar]
- Rossi, T.; Vampa, G.; Benvenuti, S.; Pini, L.A.; Galatulas, I.; Bossa, R.; Castelli, M.; Ruberto, A.I.; Baggio, G. Glycyrrhizin and 18-glycyrrhetinic acid: A comparative study of the pharmacological effects induced in the rat after prolonged oral treatment. In Vivo 1994, 8, 317–320. [Google Scholar] [PubMed]
- Rossi, T.; Fano, R.A.; Castelli, M.; Malagoli, M.; Ruberto, A.I.; Baggio, G.; Zennaro, R.; Migaldi, M.; Barbolini, G. Correlation between high intake of glycyrrhizin and myolysis of the papillary muscles: An experimental in vivo study. Pharmacol. Toxicol. 1999, 85, 221–229. [Google Scholar] [CrossRef] [PubMed]
- Shinozaki, K.; Ayajiki, K.; Nishio, Y.; Sugaya, T.; Kashiwagi, A.; Okamura, T. Evidence for a causal role of the renin-angiotensin system in vascular dysfunction associated with insulin resistance. Hypertens. J. Am. Heart Assoc. 2004, 43, 255–262. [Google Scholar]
- Van Dijk, D.J.; Boner, G.; Giler, S.; Erman, A. Increased serum angiotensin-converting enzyme activity and plasma angiotensin II levels during pregnancy and postpartum in the diabetic rat. J. Renin-Angiotensin-Aldosterone Syst. 2001, 2, 193–198. [Google Scholar] [CrossRef] [PubMed]
- Harte, A.; McTernan, P.; Chetty, R.; Coppack, S.; Katz, J.; Smith, S.; Kumar, S. Insulin-mediated upregulation of the renin angiotensin system in human subcutaneous adipocytes is reduced by rosiglitazone. Circulation 2005, 111, 1954–1961. [Google Scholar] [CrossRef] [PubMed]
- Kobayashi, R.; Nagano, M.; Nakamura, F.; Higaki, J.; Fujioka, Y.; Ikegami, H.; Mikami, H.; Kawaguchi, N.; Onishi, S.; Ogihara, T. Role of angiotensin II in high fructose-induced left ventricular hypertrophy in rats. Hypertension 1993, 21, 1051–1055. [Google Scholar] [CrossRef] [PubMed]
- Kamide, K.; Hori, M.T.; Zhu, J.-H.; Barrett, J.D.; Eggena, P.; Tuck, M.L. Insulin-mediated growth in aortic smooth muscle and the vascular renin-angiotensin system. Hypertension 1998, 32, 482–487. [Google Scholar] [CrossRef] [PubMed]
- Kamide, K.; Rakugi, H.; Ogihara, T. Insulin resistance and the renin-angiotensin-aldosterone system in metabolic syndrome and obesity-related hypertension. Curr. Hypertens. Rev. 2010, 6, 100–103. [Google Scholar] [CrossRef]
- Boden, G.; Chen, X.; Mozzoli, M.; Ryan, I. Effect of fasting on serum leptin in normal human subjects. J. Clin. Endocrinol. Metab. 1996, 86, 3419–3423. [Google Scholar]
- Kolaczynski, J.W.; Ohannesian, J.P.; Considine, R.V.; Marco, C.C.; Caro, J.F. Response of leptin to short-term and prolonged overfeeding in humans. J. Clin. Endocrinol. Metab. 1996, 81, 4162–4165. [Google Scholar] [PubMed]
- Lee, M.J.; Wang, Y.; Ricci, M.R.; Sullivan, S.; Russell, C.D.; Fried, S.K. Acute and chronic regulation of leptin synthesis, storage, and secretion by insulin and dexamethasone in human adipose tissue. Endocrinol. Metab. 2007, 292, 58–64. [Google Scholar]
- Koike, T.; Liang, J.; Wang, X.; Ichikawa, T.; Shiomi, M.; Liu, G.; Sun, H.; Kitajima, S.; Morimoto, M.; Watanabe, T.; et al. Overexpression of lipoprotein lipase in transgenic Watanabe heritable hyperlipidemic rabbits improves hyperlipidemia and obesity. J. Biol. Chem. 2004, 279, 7521–7529. [Google Scholar] [CrossRef]
- Adams, M.; Monatague, C.T.; Prins, J.B.; Holder, J.C.; Smith, S.A.; Sanders, L.; Digby, J.E.; Sewter, C.P.; Lazar, M.A.; Chatterjee, V.K.; et al. Activators of peroxisome proliferator-activated receptor gamma have depot-specific effects on human preadipocyte differentiation. J. Clin. Investig. 1997, 100, 3149–3153. [Google Scholar] [CrossRef]
- De Souza, C.J.; Eckhardt, M.; Gagen, K.; Dong, M.; Chen, W.; Laurent, D.; Burkey, B.F. Effects of pioglitazone on adipose tissue remodeling within the setting of obesity and insulin resistance. Diabetes 2001, 50, 1863–1871. [Google Scholar] [CrossRef] [PubMed]
- Bogacka, I.; Xie, H.; Bray, G.A.; Smith, S.R. The effect of pioglitazone on peroxisome proliferator-activated receptor-gamma target genes related to lipid storage in vivo. Diabetes Care 2004, 27, 1660–1667. [Google Scholar] [CrossRef] [PubMed]
- Martin, G.; Schoonjans, K.; Staels, B.; Auwerx, J. PPARγ activators improve glucose homeostasis by stimulating fatty acid uptake in the adipocytes. Atherosclerosis 1998, 137, S75–S80. [Google Scholar] [CrossRef] [PubMed]
- Laplante, M.; Festuccia, W.T.; Soucy, G.; Gelinas, Y.; Lalonde, J.; Berger, J.P.; Deshaies, Y. Mechanisms of the depot specificity of peroxisome proliferator-activated receptor gamma action on adipose tissue metabolism. Diabetes 2006, 55, 2771–2778. [Google Scholar] [CrossRef] [PubMed]
© 2014 by the authors; licensee MDPI, Basel, Switzerland. This article is an open access article distributed under the terms and conditions of the Creative Commons Attribution license (http://creativecommons.org/licenses/by/4.0/).
Share and Cite
Fernando, H.A.; Chandramouli, C.; Rosli, D.; Lam, Y.L.; Yong, S.T.; Yaw, H.P.; Ton, S.H.; Kadir, K.A.; Sainsbury, A. Glycyrrhizic Acid Can Attenuate Metabolic Deviations Caused by a High-Sucrose Diet without Causing Water Retention in Male Sprague-Dawley Rats. Nutrients 2014, 6, 4856-4871. https://doi.org/10.3390/nu6114856
Fernando HA, Chandramouli C, Rosli D, Lam YL, Yong ST, Yaw HP, Ton SH, Kadir KA, Sainsbury A. Glycyrrhizic Acid Can Attenuate Metabolic Deviations Caused by a High-Sucrose Diet without Causing Water Retention in Male Sprague-Dawley Rats. Nutrients. 2014; 6(11):4856-4871. https://doi.org/10.3390/nu6114856
Chicago/Turabian StyleFernando, Hamish Alexander, Chanchal Chandramouli, Dayang Rosli, Yi Lyn Lam, Sheau Ting Yong, Hui Ping Yaw, So Ha Ton, Khalid Abdul Kadir, and Amanda Sainsbury. 2014. "Glycyrrhizic Acid Can Attenuate Metabolic Deviations Caused by a High-Sucrose Diet without Causing Water Retention in Male Sprague-Dawley Rats" Nutrients 6, no. 11: 4856-4871. https://doi.org/10.3390/nu6114856
APA StyleFernando, H. A., Chandramouli, C., Rosli, D., Lam, Y. L., Yong, S. T., Yaw, H. P., Ton, S. H., Kadir, K. A., & Sainsbury, A. (2014). Glycyrrhizic Acid Can Attenuate Metabolic Deviations Caused by a High-Sucrose Diet without Causing Water Retention in Male Sprague-Dawley Rats. Nutrients, 6(11), 4856-4871. https://doi.org/10.3390/nu6114856

