Effects of Fortified Formula Milk Supplementation on Neurocognitive Development and the Microbiota–Gut–Brain Axis in Preschool Children: A Cluster-Randomized, Double-Blind, Controlled Trial
Abstract
1. Introduction
2. Materials and Methods
2.1. Study Design
2.2. Study Participants
2.3. Randomization, Allocation Concealment, and Blinding
2.4. Research Products
2.5. Study Outcomes
2.5.1. Primary Outcome
2.5.2. Secondary Outcomes
Cognitive Subdomains
Growth Outcomes
Blood Parameters
Gut Microbiota and Metabolome Analysis of Fecal Samples
2.6. Adverse Events
2.7. Sample Size Calculation and Statistical Analysis
3. Results
3.1. Study Population and Baseline Characteristics
3.2. Primary Outcomes
3.3. Secondary Outcomes
3.3.1. Growth and Development Indicators
3.3.2. Blood Safety Parameters
3.4. Adverse Events
3.5. Gut Microbiota Analysis
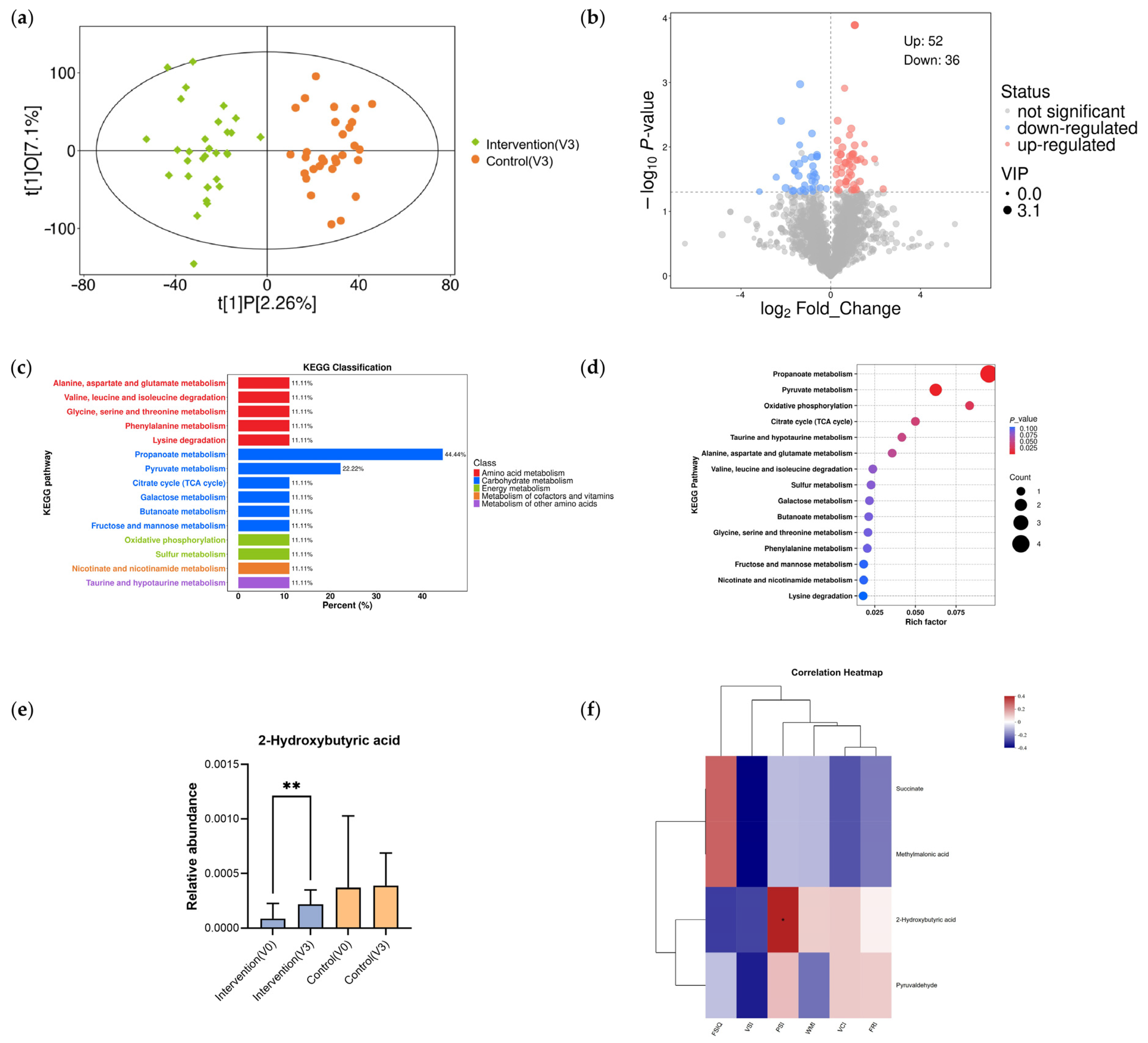
3.6. Fecal Metabolite Analysis
4. Discussion
5. Conclusions
Supplementary Materials
Author Contributions
Funding
Institutional Review Board Statement
Informed Consent Statement
Data Availability Statement
Acknowledgments
Conflicts of Interest
Abbreviations
| 16S rRNA | 16S ribosomal RNA |
| 2-HB | 2-hydroxybutyric acid |
| AE | Adverse event |
| ALB | Albumin |
| ALT | Alanine aminotransferase |
| ARA | Arachidonic acid |
| AST | Aspartate aminotransferase |
| ASV | Amplicon sequence variant |
| BMI | Body mass index |
| CBP | Colostrum basic protein |
| CFU | Colony-forming units |
| CHE | Cholinesterase |
| CI | Confidence interval |
| CREA | Creatinine |
| DFE | Dietary folate equivalent |
| DHA | Docosahexaenoic acid |
| FRI | Fluid Reasoning Index |
| FSIQ | Full Scale Intelligence Quotient |
| GGT | Gamma-glutamyl transferase |
| HGB | Hemoglobin |
| KEGG | Kyoto Encyclopedia of Genes and Genomes |
| LC-MS | Liquid chromatography–mass spectrometry |
| MCH | Mean corpuscular hemoglobin |
| MCHC | Mean corpuscular hemoglobin concentration |
| MCV | Mean corpuscular volume |
| OPLS-DA | Orthogonal partial least squares discriminant analysis |
| PA | Prealbumin |
| PCoA | Principal coordinates analysis |
| PLT | Platelet count |
| PSI | Processing Speed Index |
| RBC | Red blood cell count |
| RCT | Randomized controlled trial |
| RE | Retinol equivalent |
| TBA | Total bile acid |
| UA | Uric acid |
| VCI | Verbal Comprehension Index |
| VIP | Variable importance in projection |
| VSI | Visual Spatial Index |
| WBC | White blood cell count |
| WMI | Working Memory Index |
| WPPSI-IV | Wechsler Preschool and Primary Scale of Intelligence, Fourth Edition |
| α-TE | Alpha-tocopherol equivalent |
References
- Fogel, Y.; Cohen Elimelech, O.; Josman, N. Executive function in young children: Validation of the Preschool Executive Task Assessment. Children 2025, 12, 626. [Google Scholar] [CrossRef] [PubMed]
- Bethlehem, R.A.I.; Seidlitz, J.; White, S.R.; Vogel, J.W.; Anderson, K.M.; Adamson, C.; Adler, S.; Alexopoulos, G.S.; Anagnostou, E.; Areces-Gonzalez, A.; et al. Brain charts for the human lifespan. Nature 2022, 604, 525–533. [Google Scholar] [CrossRef] [PubMed]
- Cafiero, R.; Brauer, J.; Anwander, A.; Friederici, A.D. The concurrence of cortical surface area expansion and white matter myelination in human brain development. Cereb. Cortex 2019, 29, 827–837. [Google Scholar] [CrossRef] [PubMed]
- Gilmore, J.H.; Knickmeyer, R.C.; Gao, W. Imaging structural and functional brain development in early childhood. Nat. Rev. Neurosci. 2018, 19, 123–137. [Google Scholar] [CrossRef]
- Cormack, B.E.; Harding, J.E.; Miller, S.P.; Bloomfield, F.H. The influence of early nutrition on brain growth and neurodevelopment in extremely preterm babies: A narrative review. Nutrients 2019, 11, 2029. [Google Scholar] [CrossRef]
- Georgieff, M.K.; Ramel, S.E.; Cusick, S.E. Nutritional influences on brain development. Acta Paediatr. 2018, 107, 1310–1321. [Google Scholar] [CrossRef]
- Stevens, G.A.; Beal, T.; Mbuya, M.N.N.; Luo, H.; Neufeld, L.M.; Global Micronutrient Deficiencies Research Group. Micronutrient deficiencies among preschool-aged children and women of reproductive age worldwide: A pooled analysis of individual-level data from population-representative surveys. Lancet Glob. Health 2022, 10, e1590–e1599. [Google Scholar] [CrossRef]
- Tam, E.; Keats, E.C.; Rind, F.; Das, J.K.; Bhutta, A.Z.A. Micronutrient supplementation and fortification interventions on health and development outcomes among children under-five in low- and middle-income countries: A systematic review and meta-analysis. Nutrients 2020, 12, 289. [Google Scholar] [CrossRef]
- Colombo, J.; Harris, C.L.; Wampler, J.L.; Zhuang, W.; Shaddy, D.J.; Liu, B.Y.; Wu, S.S. Improved neurodevelopmental outcomes at 5.5 years of age in children who received bovine milk fat globule membrane and lactoferrin in infant formula through 12 months: A randomized controlled trial. J. Pediatr. 2023, 261, 113483. [Google Scholar] [CrossRef]
- Timby, N.; Adamsson, M.; Domellöf, E.; Grip, T.; Hernell, O.; Lönnerdal, B.; Domellöf, M. Neurodevelopment and growth until 6.5 years of infants who consumed a low-energy, low-protein formula supplemented with bovine milk fat globule membranes: A randomized controlled trial. Am. J. Clin. Nutr. 2021, 113, 586–592. [Google Scholar] [CrossRef]
- Li, B.Y.; Mahe, J.L.; Hao, J.Y.; Ye, W.H.; Bai, X.F.; Feng, H.T.; Szeto, I.M.; Jing, L.P.; Zhao, Z.F.; Chen, Y.M. Formula milk supplementation and bone acquisition in 4–6 years Chinese children: A 12-month cluster-randomized controlled trial. Nutrients 2023, 15, 2012. [Google Scholar] [CrossRef]
- Nieto-Ruiz, A.; Dieguez, E.; Sepulveda-Valbuena, N.; Herrmann, F.; Cerdo, T.; Lopez-Torrecillas, F.; De-Castellar, R.; Jimenez, J.; Perez-Garcia, M.; Miranda, M.T.; et al. The effects of an infant formula enriched with milk fat globule membrane, long-chain polyunsaturated fatty acids and synbiotics on child behavior up to 2.5 years old: The COGNIS study. Nutrients 2020, 12, 3825. [Google Scholar] [CrossRef] [PubMed]
- Loh, J.S.; Mak, W.Q.; Tan, L.K.S.; Ng, C.X.; Chan, H.H.; Yeow, S.H.; Foo, J.B.; Ong, Y.S.; How, C.W.; Khaw, K.Y. Microbiota–gut–brain axis and its therapeutic applications in neurodegenerative diseases. Signal Transduct. Target. Ther. 2024, 9, 37. [Google Scholar] [CrossRef] [PubMed]
- O’Riordan, K.J.; Moloney, G.M.; Keane, L.; Clarke, G.; Cryan, J.F. The gut microbiota-immune-brain axis: Therapeutic implications. Cell Rep. Med. 2025, 6, 101982. [Google Scholar] [CrossRef] [PubMed]
- Xu, J.; Lu, Y. The microbiota-gut-brain axis and central nervous system diseases: From mechanisms of pathogenesis to therapeutic strategies. Front. Microbiol. 2025, 16, 1583562. [Google Scholar] [CrossRef]
- Gould, J.F.; Gibson, R.A.; Yelland, L.N.; Colombo, J.; McPhee, A.J.; Gallier, S.; Roberts, R.M.; Shaddy, D.J.; Bednarz, J.; Makrides, M. Infant formula supplemented with milk fat globule membrane compared with standard infant formula for the cognitive development of healthy term-born formula-fed infants: Protocol for a randomised controlled trial. BMJ Open 2024, 14, e083399. [Google Scholar] [CrossRef]
- Gutema, B.T.; Sorrie, M.B.; Megersa, N.D.; Yesera, G.E.; Yeshitila, Y.G.; Pauwels, N.S.; De Henauw, S.; Abbeddou, S. Effects of iron supplementation on cognitive development in school-age children: Systematic review and meta-analysis. PLoS ONE 2023, 18, e0287703. [Google Scholar] [CrossRef]
- Jiang, Y.; Li, Y. The role of nutrition and gut microbiome in childhood brain development and behavior. Front. Nutr. 2025, 12, 1590172. [Google Scholar] [CrossRef]
- World Medical Association. World Medical Association Declaration of Helsinki: Ethical principles for medical research involving human subjects. JAMA 2013, 310, 2191–2194. [Google Scholar] [CrossRef]
- Li, Y.; Zhu, J. Wechsler Preschool and Primary Scale of Intelligence-Fourth Edition (Chinese Version): Administration and Scoring Manual; King-May Psychological Assessment Technology Development Co., Ltd.: Zhuhai, China, 2014. [Google Scholar]
- Wechsler, D. Wechsler Preschool and Primary Scale of Intelligence—Fourth Edition: Technical and Interpretive Manual; NCS Pearson: San Antonio, TX, USA, 2012. [Google Scholar]
- Rossi, M.; Aggio, R.; Staudacher, H.M.; Lomer, M.C.; Lindsay, J.O.; Irving, P.; Probert, C.; Whelan, K. Volatile organic compounds in feces associate with response to dietary intervention in patients with irritable bowel syndrome. Clin. Gastroenterol. Hepatol. 2018, 16, 385–391. [Google Scholar] [CrossRef]
- Bolyen, E.; Rideout, J.R.; Dillon, M.R.; Bokulich, N.A.; Abnet, C.C.; Al-Ghalith, G.A.; Alexander, H.; Alm, E.J.; Arumugam, M.; Asnicar, F.; et al. Reproducible, interactive, scalable and extensible microbiome data science using QIIME 2. Nat. Biotechnol. 2019, 37, 852–857. [Google Scholar] [CrossRef] [PubMed]
- Schloss, P.D.; Westcott, S.L.; Ryabin, T.; Hall, J.R.; Hartmann, M.; Hollister, E.B.; Lesniewski, R.A.; Oakley, B.B.; Parks, D.H.; Robinson, C.J.; et al. Introducing mothur: Open-source, platform-independent, community-supported software for describing and comparing microbial communities. Appl. Environ. Microbiol. 2009, 75, 7537–7541. [Google Scholar] [CrossRef] [PubMed]
- He, J.; Jin, Y.; He, C.; Li, Z.; Yu, W.; Zhou, J.; Luo, R.; Chen, Q.; Wu, Y.; Wang, S.; et al. Danggui Shaoyao San: Comprehensive modulation of the microbiota-gut-brain axis for attenuating Alzheimer’s disease-related pathology. Front. Pharmacol. 2023, 14, 1338804. [Google Scholar] [CrossRef] [PubMed]
- Wang, J.; Zhang, T.; Shen, X.; Liu, J.; Zhao, D.; Sun, Y.; Wang, L.; Liu, Y.; Gong, X.; Liu, Y.; et al. Serum metabolomics for early diagnosis of esophageal squamous cell carcinoma by UHPLC-QTOF/MS. Metabolomics 2016, 12, 116. [Google Scholar] [CrossRef]
- Kessner, D.; Chambers, M.; Burke, R.; Agus, D.; Mallick, P. ProteoWizard: Open source software for rapid proteomics tools development. Bioinformatics 2008, 24, 2534–2536. [Google Scholar] [CrossRef]
- Smith, C.A.; Want, E.J.; O’Maille, G.; Abagyan, R.; Siuzdak, G. XCMS: Processing mass spectrometry data for metabolite profiling using nonlinear peak alignment, matching, and identification. Anal. Chem. 2006, 78, 779–787. [Google Scholar] [CrossRef]
- Pang, Z.; Chong, J.; Zhou, G.; de Lima Morais, D.A.; Chang, L.; Barrette, M.; Gauthier, C.; Jacques, P.; Li, S.; Xia, J. MetaboAnalyst 5.0: Narrowing the gap between raw spectra and functional insights. Nucleic Acids Res. 2021, 49, W388–W396. [Google Scholar] [CrossRef]
- Breit, M.; Scherrer, V.; Tucker-Drob, E.M.; Preckel, F. The stability of cognitive abilities: A meta-analytic review of longitudinal studies. Psychol. Bull. 2024, 150, 399–439. [Google Scholar] [CrossRef]
- Øyen, J.; Kvestad, I.; Midtbø, L.K.; Graff, I.E.; Hysing, M.; Stormark, K.M.; Markhus, M.W.; Baste, V.; Frøyland, L.; Koletzko, B.; et al. Fatty fish intake and cognitive function: FINS-KIDS, a randomized controlled trial in preschool children. BMC Med. 2018, 16, 41. [Google Scholar] [CrossRef]
- Roberts, M.; Tolar-Peterson, T.; Reynolds, A.; Wall, C.; Reeder, N.; Rico Mendez, G. The effects of nutritional interventions on the cognitive development of preschool-age children: A systematic review. Nutrients 2022, 14, 532. [Google Scholar] [CrossRef]
- Stephens, R.L.; Langworthy, B.W.; Short, S.J.; Girault, J.B.; Styner, M.A.; Gilmore, J.H. White matter development from birth to 6 years of age: A longitudinal study. Cereb. Cortex 2020, 30, 6152–6168. [Google Scholar] [CrossRef] [PubMed]
- Drobyshevsky, A.; Synowiec, S.; Goussakov, I.; Lu, J.; Gascoigne, D.; Aksenov, D.P.; Yarnykh, V. Temporal trajectories of normal myelination and axonal development assessed by quantitative macromolecular and diffusion MRI: Ultrastructural and immunochemical validation in a rabbit model. NeuroImage 2023, 270, 119974. [Google Scholar] [CrossRef] [PubMed]
- Lebel, C.; Deoni, S. The development of brain white matter microstructure. NeuroImage 2018, 182, 207–218. [Google Scholar] [CrossRef] [PubMed]
- Kanellopoulos, A.K.; Costello, S.; Mainardi, F.; Koshibu, K.; Deoni, S.; Schneider, N. Dynamic interplay between social brain development and nutrient intake in young children. Nutrients 2023, 15, 3754. [Google Scholar] [CrossRef]
- Xin, W.; Chan, J.R. Myelin plasticity: Sculpting circuits in learning and memory. Nat. Rev. Neurosci. 2020, 21, 682–694. [Google Scholar] [CrossRef]
- Guzzardi, M.A.; La Rosa, F.; Granziera, F.; Panetta, D.; Pardo-Tendero, M.; Barone, M.; Turroni, S.; Faita, F.; Kusmic, C.; Brigidi, P.; et al. Gut-derived metabolites mediating cognitive development in 5-year-old children: Early-life transplant in mice has lasting effects throughout adulthood. Brain Behav. Immun. 2023, 114, 94–110. [Google Scholar] [CrossRef]
- Zhu, Z.; Yang, Y.; Samuel, T.M.; Li, T.; Yin, W.; Howell, B.R.; Cho, S.; Hazlett, H.C.; Elison, J.T.; Zhu, H.; et al. Gut microbiota maturation and early behavioral and cognitive development. Sci. Rep. 2025, 15, 28944. [Google Scholar] [CrossRef]
- Hunter, S.; Flaten, E.; Petersen, C.; Gervain, J.; Werker, J.F.; Trainor, L.J.; Finlay, B.B. Babies, bugs and brains: How the early microbiome associates with infant brain and behavior development. PLoS ONE 2023, 18, e0288689. [Google Scholar] [CrossRef]
- Cho, S.; Samuel, T.M.; Li, T.; Howell, B.R.; Baluyot, K.; Hazlett, H.C.; Elison, J.T.; Zhu, H.; Hauser, J.; Sprenger, N.; et al. Interactions between Bifidobacterium and Bacteroides and human milk oligosaccharides and their associations with infant cognition. Front. Nutr. 2023, 10, 1216327. [Google Scholar] [CrossRef]
- Baba, Y.; Tsuge, D.; Aoki, R. Enhancement of carbohydrate metabolism by probiotic and prebiotic intake promotes short-chain fatty acid production in the gut microbiome: A randomized, double-blind, placebo-controlled crossover trial. Biosci. Biotechnol. Biochem. 2025, 89, 1191–1202. [Google Scholar] [CrossRef]
- Yoon, S.J.; Yu, J.S.; Min, B.H.; Gupta, H.; Won, S.M.; Park, H.J.; Han, S.H.; Kim, B.-Y.; Kim, K.H.; Kim, B.K.; et al. Bifidobacterium-derived short-chain fatty acids and indole compounds attenuate nonalcoholic fatty liver disease by modulating gut-liver axis. Front. Microbiol. 2023, 14, 1129904. [Google Scholar] [CrossRef]
- Shokr, M.M.; Eladawy, R.M.; Azar, Y.O.; Al Raish, S.M. Probiotics and the gut-brain axis: Emerging therapeutic strategies for epilepsy and depression comorbidity. Foods 2025, 14, 2926. [Google Scholar] [CrossRef]
- Qin, F.; Li, J.; Mao, T.; Feng, S.; Li, J.; Lai, M. 2-Hydroxybutyric acid-producing bacteria in gut microbiome and Fusobacterium nucleatum regulates 2-hydroxybutyric acid level in vivo. Metabolites 2023, 13, 451. [Google Scholar] [CrossRef]
- Wu, S.; Jia, W.; Li, J.; Luo, Y.; Chen, F.; Yang, T.; Jiang, X.; He, F.; Cheng, R. Infant gut microbiota and SCFAs mediate the association between early-life human milk microbiota and neurodevelopment. npj Biofilms Microbiomes 2025, 11, 149. [Google Scholar] [CrossRef] [PubMed]
- Hernández-Martínez, C.; Canals, J.; Voltas, N.; Martín-Luján, F.; Arija, V. Circulating levels of short-chain fatty acids during pregnancy and infant neurodevelopment. Nutrients 2022, 14, 3946. [Google Scholar] [CrossRef] [PubMed]
- Tian, A.; Xu, L.; Szeto, I.M.; Wang, X.; Li, D. Effects of different proportions of DHA and ARA on cognitive development in infants: A meta-analysis. Nutrients 2025, 17, 1091. [Google Scholar] [CrossRef] [PubMed]
- Nogueira-de-Almeida, C.A.; Gutiérrez, C.A.C.; Ramos, L.R.; Katz, M.; Gonzalez, M.M.; Angel Badillo, B.; Gómez Santa María, O.A.; Reyes Torres, C.A.; O’Neill, S.; Reyes, M.G.; et al. Role of micronutrient supplementation in promoting cognitive healthy aging in Latin America: Evidence-based consensus statement. Nutrients 2025, 17, 2545. [Google Scholar] [CrossRef]
- Hopewell, S.; Chan, A.W.; Collins, G.S.; Hróbjartsson, A.; Moher, D.; Schulz, K.F.; Tunn, R.; Aggarwal, R.; Berkwits, M.; Berlin, J.A.; et al. CONSORT 2025 Statement: Updated guideline for reporting randomised trials. BMJ 2025, 389, e081123. [Google Scholar] [CrossRef]





| Nutrients | per 100 g | |
|---|---|---|
| Formula Milk 1,4 | Standard Milk 1 | |
| Energy | 1924 KJ | 1986 KJ |
| Protein | 19.0 g | 19.5 g |
| Fat | 18.0 g | 21.2 g |
| Carbohydrate | 55.0 g | 51.4 g |
| Sodium | 400 mg | 400 mg |
| Vitamin B2 | 0.30 mg | 0.8 mg |
| Calcium | 1210 mg | 700 mg |
| Vitamin A 2 | 430 μg RE | - 3 |
| Vitamin D 2 | 8.00 μg | - |
| Vitamin E | 2.30 mg α-TE | - |
| Vitamin K 2 | 45.0 μg | - |
| Vitamin B1 | 0.75 mg | - |
| Vitamin C | 30.0 mg | - |
| Niacin | 2.70 mg | - |
| Folic Acid | 140 μg DFE | - |
| Pantothenic Acid | 3.2 mg | - |
| Choline | 110.0 mg | - |
| Potassium | 350.0 mg | - |
| Magnesium | 30.0 mg | - |
| Iron | 8.1 mg | - |
| Zinc | 9.0 mg | - |
| Lutein | 130 μg | - |
| Taurine | 30.0 mg | - |
| Docosahexaenoic Acid | 50.0 mg | - |
| Arachidonic Acid | 60.0 mg | - |
| Lactoferrin | 65.0 mg | - |
| CBP 4 | ≥150 mg | - |
| Yeast β-glucan | ≥50.0 mg | - |
| B. lactis HN019 | ≥4 × 108 CFU | - |
| B. lactis BL-99 | ≥2 × 108 CFU | - |
| A2 β-casein | 3.1 g | - |
| Indicator 1,2 | Intervention Group | Control Group | p | |
|---|---|---|---|---|
| n = 60 | n = 60 | |||
| Sex, n (%) | Male | 31 (51.7%) | 33 (55.0%) | 0.714 |
| Female | 29 (48.3%) | 27 (45.0%) | ||
| Age (years) | 5.48 ± 0.67 | 5.44 ± 0.48 | 0.752 | |
| Height (m) | 1.12 ± 0.05 | 1.11 ± 0.06 | 0.122 | |
| Weight (kg) | 18.98 ± 3.09 | 18.50 ± 3.31 | 0.408 | |
| BMI (kg/m2) | 15.03 ± 1.61 | 15.05 ± 1.68 | 0.967 | |
| FSIQ | 91.82 ± 8.37 | 90.60 ± 9.95 | 0.470 | |
| VCI | 91.88 ± 11.33 | 91.37 ± 10.07 | 0.792 | |
| VSI | 96.57 ± 9.69 | 93.22 ± 9.96 | 0.064 | |
| FRI | 93.57 ± 9.25 | 91.70 ± 11.00 | 0.316 | |
| WMI | 93.85 ± 9.80 | 93.38 ± 10.24 | 0.799 | |
| PSI | 98.45 ± 10.99 | 96.28 ± 10.32 | 0.268 | |
| Indicator 1,5 | Group | Baseline | 9 Months | Adjusted Between-Group Difference 2,3,5 at 9 Months (95% CI) | p 4 |
|---|---|---|---|---|---|
| FSIQ | Intervention Group (n = 60) | 91.82 ± 8.37 | 93.83 ± 7.34 | 1.05 (−1.42, 3.52) | 0.400 |
| Control Group (n = 60) | 90.60 ± 9.95 | 91.68 ± 8.40 | Reference | ||
| VCI | Intervention Group (n = 60) | 91.88 ± 11.33 | 92.94 ± 7.13 | 1.29 (−1.89, 4.48) | 0.422 |
| Control Group (n = 60) | 91.37 ± 10.07 | 91.66 ± 10.14 | Reference | ||
| VSI | Intervention Group (n = 60) | 96.57 ± 9.69 | 95.90 ± 9.11 | 2.29 (−1.14, 5.72) | 0.188 |
| Control Group (n = 60) | 93.22 ± 9.96 | 93.89 ± 9.58 | Reference | ||
| FRI | Intervention Group (n = 60) | 93.57 ± 9.25 | 95.48 ± 10.43 | 3.51 (−0.59, 7.61) | 0.093 |
| Control Group (n = 60) | 91.70 ± 11.00 | 91.75 ± 10.57 | Reference | ||
| WMI | Intervention Group (n = 60) | 93.85 ± 9.80 | 95.50 ± 8.83 | −0.83 (−4.44, 2.78) | 0.651 |
| Control Group (n = 60) | 93.38 ± 10.24 | 96.36 ± 10.96 | Reference | ||
| PSI | Intervention Group (n = 60) | 98.45 ± 10.99 | 105.02 ± 11.81 | 5.91 (1.88, 9.93) | 0.004 |
| Control Group (n = 60) | 96.28 ± 10.32 | 99.07 ± 10.20 | Reference |
| Indicator 1,6 (Unit) | Baseline (V0) | 9 Months (V3) 3 | p a,4,5 | p b,4 |
|---|---|---|---|---|
| Hematological Parameters | ||||
| HGB (g/L) | ||||
| Intervention Group 2 | 131.2 ± 7.8 | 135.0 ± 6.3 *** | 0.699 | 0.497 |
| Control Group 2 | 131.7 ± 7.4 | 135.9 ± 7.9 *** | ||
| RBC (×1012/L) | ||||
| Intervention Group | 4.8 ± 0.3 | 4.9 ± 0.3 | 0.851 | 0.584 |
| Control Group | 4.8 ± 0.3 | 4.9 ± 0.3 * | ||
| MCV (fL) | ||||
| Intervention Group | 82.3 (80.4, 84.0) | 82.8 (81.5, 84.8) ** | 0.134 | 0.247 |
| Control Group | 83.3 (81.1, 85.6) | 83.7 (82.4, 84.9) | ||
| MCH (pg) | ||||
| Intervention Group | 27.2 ± 1.2 | 27.6 ± 0.9 ** | 0.818 | 0.862 |
| Control Group | 27.3 ± 1.2 | 27.7 ± 1.1 ** | ||
| MCHC (g/L) | ||||
| Intervention Group | 329.8 (326.3, 336.0) | 330.9 (327.3, 335.0) | 0.132 | 0.281 |
| Control Group | 329.0 (324.0, 333.0) | 330.5 (328.0, 333.0) | ||
| WBC (×109/L) | ||||
| Intervention Group | 6.3 (5.4, 7.3) | 7.8 (6.5, 8.8) *** | 0.407 | 0.335 |
| Control Group | 6.5 (5.6, 7.4) | 7.7 (6.3, 8.6) *** | ||
| Lymphocytes (%) | ||||
| Intervention Group | 48.7 (42.1, 53.4) | 41.2 (34.5, 47.3) *** | 0.967 | 0.985 |
| Control Group | 47.7 (43.5, 54.3) | 41.3 (34.7, 46.9) *** | ||
| Neutrophils (%) | ||||
| Intervention Group | 41.0 (36.5, 47.0) | 48.7 (43.2, 54.8) *** | 0.962 | 0.652 |
| Control Group | 41.7 (36.5, 46.0) | 48.5 (41.0, 54.1) *** | ||
| PLT (×109/L) | ||||
| Intervention Group | 326.0 ± 67.6 | 339.1 ± 51.9 | 0.119 | 0.854 |
| Control Group | 344.5 ± 61.5 | 341.0 ± 61.1 | ||
| Liver Function | ||||
| ALT (U/L) | ||||
| Intervention Group | 11.0 (9.0, 14.0) | 13.0 (10.0, 14.0) *** | 0.474 | 0.414 |
| Control Group | 11.0 (10.0, 13.0) | 13.0 (11.3, 15.1) ** | ||
| AST (U/L) | ||||
| Intervention Group | 27.0 (25.0, 29.0) | 26.9 (25.0, 29.8) | 0.038 | 0.367 |
| Control Group | 29.0 (25.3, 30.0) | 27.9 (25.0, 30.0) | ||
| GGT (U/L) | ||||
| Intervention Group | 10.0 (9.0, 11.0) | 15.0 (14.0, 16.0) *** | 0.900 | 0.114 |
| Control Group | 9.9 (9.0, 11.0) | 14.8 (13.0, 15.8) *** | ||
| TBA (μmol/L) | ||||
| Intervention Group | 2.2 (1.7, 3.3) | 4.6 (3.2, 5.8) *** | 0.799 | 0.761 |
| Control Group | 2.4 (1.7, 3.8) | 4.6 (3.5, 5.9) *** | ||
| ALB (g/L) | ||||
| Intervention Group | 44.0 (43.0, 45.0) | 44.9 (44.0, 46.0) ** | 0.311 | 0.085 |
| Control Group | 44.0 (43.0, 46.0) | 45.3 (44.0, 47.0) ** | ||
| PA (mg/L) | ||||
| Intervention Group | 216.1 ± 23.3 | 208.7 ± 18.8 ** | 0.603 | 0.458 |
| Control Group | 214.0 ± 21.9 | 205.7 ± 25.1 * | ||
| CHE (U/L) | ||||
| Intervention Group | 8641.0 (7910.8, 9231.8) | 9357.0 (8380.0, 9949.8) *** | 0.629 | 0.711 |
| Control Group | 8508.5 (7700.0, 9297.8) | 9464.2 (8463.8, 10,083.5) *** | ||
| Renal Function | ||||
| CREA (μmol/L) | ||||
| Intervention Group | 28.0 (26.0, 31.0) | 41.0 (38.0, 43.0) *** | <0.001 | 0.544 |
| Control Group | 32.9 (30.0, 36.0) | 42.0 (38.0, 45.0) *** | ||
| UREA (mmol/L) | ||||
| Intervention Group | 3.5 (2.9, 4.1) | 3.8 (3.3, 4.2) ** | 0.137 | 0.128 |
| Control Group | 3.7 (3.1, 4.5) | 4.1 (3.3, 4.6) * | ||
| UA (μmol/L) | ||||
| Intervention Group | 253.5 ± 46.8 | 227.6 ± 38.6 *** | 0.007 | 0.414 |
| Control Group | 278.1 ± 50.7 | 233.6 ± 41.5 *** |
Disclaimer/Publisher’s Note: The statements, opinions and data contained in all publications are solely those of the individual author(s) and contributor(s) and not of MDPI and/or the editor(s). MDPI and/or the editor(s) disclaim responsibility for any injury to people or property resulting from any ideas, methods, instructions or products referred to in the content. |
© 2026 by the authors. Licensee MDPI, Basel, Switzerland. This article is an open access article distributed under the terms and conditions of the Creative Commons Attribution (CC BY) license.
Share and Cite
Gong, Y.; Zhao, X.; Zhang, Q.; Yan, X.; Sun, B.; Li, X.; Han, Q.; Guan, Y.; Chen, H.; Li, M.; et al. Effects of Fortified Formula Milk Supplementation on Neurocognitive Development and the Microbiota–Gut–Brain Axis in Preschool Children: A Cluster-Randomized, Double-Blind, Controlled Trial. Nutrients 2026, 18, 1167. https://doi.org/10.3390/nu18071167
Gong Y, Zhao X, Zhang Q, Yan X, Sun B, Li X, Han Q, Guan Y, Chen H, Li M, et al. Effects of Fortified Formula Milk Supplementation on Neurocognitive Development and the Microbiota–Gut–Brain Axis in Preschool Children: A Cluster-Randomized, Double-Blind, Controlled Trial. Nutrients. 2026; 18(7):1167. https://doi.org/10.3390/nu18071167
Chicago/Turabian StyleGong, Yifan, Xingwen Zhao, Qi Zhang, Xinxin Yan, Bin Sun, Xinyi Li, Qixu Han, Yiran Guan, Huiyu Chen, Meina Li, and et al. 2026. "Effects of Fortified Formula Milk Supplementation on Neurocognitive Development and the Microbiota–Gut–Brain Axis in Preschool Children: A Cluster-Randomized, Double-Blind, Controlled Trial" Nutrients 18, no. 7: 1167. https://doi.org/10.3390/nu18071167
APA StyleGong, Y., Zhao, X., Zhang, Q., Yan, X., Sun, B., Li, X., Han, Q., Guan, Y., Chen, H., Li, M., Guo, J., Liu, B., Wang, R., Zhao, B., Zhang, Y., & He, J. (2026). Effects of Fortified Formula Milk Supplementation on Neurocognitive Development and the Microbiota–Gut–Brain Axis in Preschool Children: A Cluster-Randomized, Double-Blind, Controlled Trial. Nutrients, 18(7), 1167. https://doi.org/10.3390/nu18071167

