Combined Effects of Withaferin A and Sodium Butyrate on NF-κB Signaling and Epigenetic Regulation in Breast Cancer Cells
Abstract
1. Introduction
2. Materials and Methods
2.1. Cell Lines
2.2. Chemicals and Treatments
2.3. Cell Culturing
2.4. Cell Viability Assays
2.5. Western Blotting Analysis
2.6. Quantitative Real-Time PCR
2.7. DNA Methyltransferase (DNMT) Activity Assays
2.8. Statistical Analysis
3. Results
3.1. Combinatorial NaB and WA Synergistically Decreased the Cellular Viability of Breast Cancer Cells
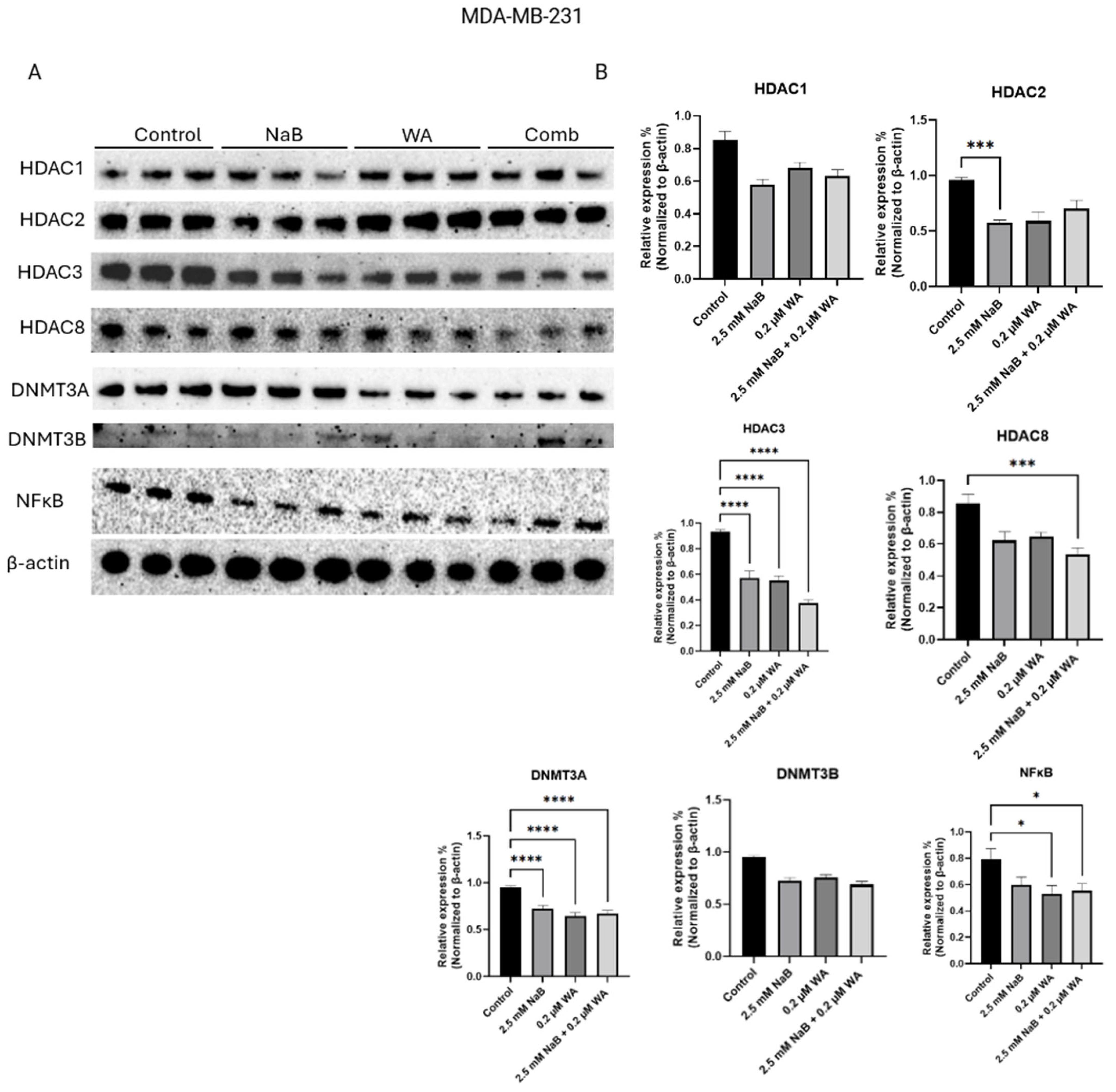
3.2. Combinatorial NaB and WA Decreased DNMT’s Protein Expression
3.3. Combined Anti-Inflammatory Agents NaB and WA Inhibited NFκB1 Gene Expression
3.4. Enzymatic Activity Changes in MCF−7, MDA-MB-231, and MDA−MB−157 Cells When Treated with NaB and WA
4. Discussion
5. Conclusions
Supplementary Materials
Author Contributions
Funding
Institutional Review Board Statement
Informed Consent Statement
Data Availability Statement
Acknowledgments
Conflicts of Interest
References
- American Cancer Society. Breast Cancer Facts and Figures 2024–2025; American Cancer Society: Atlanta, GA, USA, 2024. [Google Scholar]
- Graf, C.; Wessely, N. Physical Activity in the Prevention and Therapy of Breast Cancer. Breast Care 2010, 5, 389–394. [Google Scholar] [CrossRef]
- Pontillo, M.; Trio, R.; Rocco, N.; Cinquerrui, A.; Di Lorenzo, M.; Catanuto, G.; Magnoni, F.; Calenda, F.; Castiello, C.L.J.; Ingenito, M.; et al. Dietary Interventions for Breast Cancer Prevention: Exploring the Role of Nutrition in Primary and Tertiary Prevention Strategies. Healthcare 2025, 13, 407. [Google Scholar] [CrossRef] [PubMed]
- Aragón, F.; Perdigón, G.; de Moreno de LeBlanc, A. Modification in the diet can induce beneficial effects against breast cancer. World J. Clin. Oncol. 2014, 5, 455–464. [Google Scholar] [CrossRef] [PubMed]
- Pandey, K.B.; Rizvi, S.I. Plant polyphenols as dietary antioxidants in human health and disease. Oxidative Med. Cell. Longev. 2009, 2, 270–278. [Google Scholar] [CrossRef] [PubMed]
- Bhosale, P.B.; Ha, S.E.; Vetrivel, P.; Kim, H.H.; Kim, S.M.; Kim, G.S. Functions of polyphenols and its anticancer properties in biomedical research: A narrative review. Transl. Cancer Res. 2020, 9, 7619–7631. [Google Scholar] [CrossRef]
- Abdal Dayem, A.; Choi, H.Y.; Yang, G.M.; Kim, K.; Saha, S.K.; Cho, S.G. The Anti-Cancer Effect of Polyphenols against Breast Cancer and Cancer Stem Cells: Molecular Mechanisms. Nutrients 2016, 8, 581. [Google Scholar] [CrossRef]
- Wu, H.; Ganguly, S.; Tollefsbol, T.O. Modulating Microbiota as a New Strategy for Breast Cancer Prevention and Treatment. Microorganisms 2022, 10, 1727. [Google Scholar] [CrossRef]
- Nazeer, H.A.; Kannan, S.; Balakrishanan, J.; Nair, V.K.; Kavitha, Y.; Bhosale, N.K. The gut microbiota and breast cancer: A comprehensive review of emerging links and therapeutic implications. Med. Microecol. 2025, 26, 100155. [Google Scholar] [CrossRef]
- Hodgkinson, K.; El Abbar, F.; Dobranowski, P.; Manoogian, J.; Butcher, J.; Figeys, D.; Mack, D.; Stintzi, A. Butyrate’s role in human health and the current progress towards its clinical application to treat gastrointestinal disease. Clin. Nutr. 2023, 42, 61–75. [Google Scholar] [CrossRef]
- Gnedina, O.O.; Morshneva, A.V.; Skvortsova, E.V.; Igotti, M.V. HDAC Inhibitor Sodium Butyrate Attenuates the DNA Repair in Transformed but Not in Normal Fibroblasts. Int. J. Mol. Sci. 2022, 23, 3517. [Google Scholar] [CrossRef]
- Ozkan, A.D.; Eskiler, G.G.; Kazan, N.; Turna, O. Histone deacetylase inhibitor sodium butyrate regulates the activation of toll-like receptor 4/interferon regulatory factor-3 signaling pathways in prostate cancer cells. J. Cancer Res. Ther. 2023, 19, 1812–1817. [Google Scholar] [CrossRef] [PubMed]
- Sultana, T.; Okla, M.K.; Ahmed, M.; Akhtar, N.; Al-Hashimi, A.; Abdelgawad, H.; Haq, I. Withaferin A: From Ancient Remedy to Potential Drug Candidate. Molecules 2021, 26, 7696. [Google Scholar] [CrossRef] [PubMed]
- Royston, K.J.; Udayakumar, N.; Lewis, K.; Tollefsbol, T.O. A Novel Combination of Withaferin A and Sulforaphane Inhibits Epigenetic Machinery, Cellular Viability and Induces Apoptosis of Breast Cancer Cells. Int. J. Mol. Sci. 2017, 18, 1092. [Google Scholar] [CrossRef] [PubMed]
- Szarc vel Szic, K.; Declerck, K.; Crans, R.A.J.; Diddens, J.; Scherf, D.B.; Gerhäuser, C.; Vanden Berghe, W. Epigenetic silencing of triple negative breast cancer hallmarks by Withaferin A. Oncotarget 2017, 8, 40434–40453. [Google Scholar] [CrossRef]
- Nagy, Z.; Cheung, B.B.; Tsang, W.; Tan, O.; Herath, M.; Ciampa, O.C.; Shadma, F.; Carter, D.R.; Marshall, G.M. Withaferin A activates TRIM16 for its anti-cancer activity in melanoma. Sci. Rep. 2020, 10, 19724. [Google Scholar] [CrossRef]
- Sharma, M.; Tollefsbol, T.O. Combinatorial epigenetic mechanisms of sulforaphane, genistein and sodium butyrate in breast cancer inhibition. Exp. Cell Res. 2022, 416, 113160. [Google Scholar] [CrossRef]
- Witt, B.L.; Tollefsbol, T.O. Molecular, Cellular, and Technical Aspects of Breast Cancer Cell Lines as a Foundational Tool in Cancer Research. Life 2023, 13, 2311. [Google Scholar] [CrossRef]
- Sinha, D.; Sarkar, N.; Biswas, J.; Bishayee, A. Resveratrol for breast cancer prevention and therapy: Preclinical evidence and molecular mechanisms. Semin. Cancer Biol. 2016, 40–41, 209–232. [Google Scholar] [CrossRef]
- Zheng, S.; Wang, W.; Aldahdooh, J.; Malyutina, A.; Shadbahr, T.; Tanoli, Z.; Pessia, A.; Tang, J. SynergyFinder Plus: Toward Better Interpretation and Annotation of Drug Combination Screening Datasets. Genom. Proteom. Bioinform. 2022, 20, 587–596. [Google Scholar] [CrossRef]
- Gomez-Gutierrez, J.G.; Bhutiani, N.; McNally, M.W.; Chuong, P.; Yin, W.; Jones, M.A.; Zeiderman, M.R.; Grizzle, W.E.; McNally, L.R. The neutral red assay can be used to evaluate cell viability during autophagy or in an acidic microenvironment in vitro. Biotech. Histochem. 2021, 96, 302–310. [Google Scholar] [CrossRef]
- Mikulska, P.; Malinowska, M.; Ignacyk, M.; Szustowski, P.; Nowak, J.; Pesta, K.; Szeląg, M.; Szklanny, D.; Judasz, E.; Kaczmarek, G.; et al. Ashwagandha (Withania somnifera)—Current Research on the Health-Promoting Activities: A Narrative Review. Pharmaceutics 2023, 15, 1057. [Google Scholar] [CrossRef] [PubMed]
- Kharazi, D.M.; Karam, L.; El Boustany, C.; Ibrahim, J.-N. Sodium butyrate and sodium propionate inhibit breast cancer cell migration and invasion through regulation of epithelial-to-mesenchymal transition and suppression of MEK/ERK signaling pathway. Front. Cell Dev. Biol. 2025, 13, 1535563. [Google Scholar] [CrossRef] [PubMed]
- Salimi, V.; Shahsavari, Z.; Safizadeh, B.; Hosseini, A.; Khademian, N.; Tavakoli-Yaraki, M. Sodium butyrate promotes apoptosis in breast cancer cells through reactive oxygen species (ROS) formation and mitochondrial impairment. Lipids Health Dis. 2017, 16, 208. [Google Scholar] [CrossRef] [PubMed]
- Marques, O.; Horvat, N.K.; Zechner, L.; Colucci, S.; Sparla, R.; Zimmermann, S.; Neufeldt, C.J.; Altamura, S.; Qiu, R.; Müdder, K.; et al. Inflammation-driven NF-κB signaling represses ferroportin transcription in macrophages via HDAC1 and HDAC3. Blood 2025, 145, 866–880. [Google Scholar] [CrossRef]
- Paul, B.; Li, Y.; Tollefsbol, T.O. The Effects of Combinatorial Genistein and Sulforaphane in Breast Tumor Inhibition: Role in Epigenetic Regulation. Int. J. Mol. Sci. 2018, 19, 1754. [Google Scholar] [CrossRef]
- Majid, S.; Kikuno, N.; Nelles, J.; Noonan, E.; Tanaka, Y.; Kawamoto, K.; Hirata, H.; Li, L.C.; Zhao, H.; Okino, S.T.; et al. Genistein induces the p21WAF1/CIP1 and p16INK4a tumor suppressor genes in prostate cancer cells by epigenetic mechanisms involving active chromatin modification. Cancer Res. 2008, 68, 2736–2744. [Google Scholar] [CrossRef]
- Li, S.; Wu, H.; Tollefsbol, T.O. Combined Broccoli Sprouts and Green Tea Polyphenols Contribute to the Prevention of Estrogen Receptor–Negative Mammary Cancer via Cell Cycle Arrest and Inducing Apoptosis in HER2/neu Mice. J. Nutr. 2021, 151, 73–84. [Google Scholar] [CrossRef]
- Mirza, S.; Sharma, G.; Parshad, R.; Gupta, S.D.; Pandya, P.; Ralhan, R. Expression of DNA methyltransferases in breast cancer patients and to analyze the effect of natural compounds on DNA methyltransferases and associated proteins. J. Breast Cancer 2013, 16, 23–31. [Google Scholar] [CrossRef]
- Zappavigna, S.; Cossu, A.M.; Grimaldi, A.; Bocchetti, M.; Ferraro, G.A.; Nicoletti, G.F.; Filosa, R.; Caraglia, M. Anti-Inflammatory Drugs as Anticancer Agents. Int. J. Mol. Sci. 2020, 21, 2605. [Google Scholar] [CrossRef]
- Xing, Z.; Su, A.; Mi, L.; Zhang, Y.; He, T.; Qiu, Y.; Wei, T.; Li, Z.; Zhu, J.; Wu, W. Withaferin A: A Dietary Supplement with Promising Potential as an Anti-Tumor Therapeutic for Cancer Treatment—Pharmacology and Mechanisms. Drug Des. Dev. Ther. 2023, 17, 2909–2929. [Google Scholar] [CrossRef]
- Li, C.J.; Li, R.W. Bioinformatic Dissecting of TP53 Regulation Pathway Underlying Butyrate-induced Histone Modification in Epigenetic Regulation. Genet. Epigenetics 2014, 6, 1–7. [Google Scholar] [CrossRef] [PubMed]
- Sánchez-Tena, S.; Vizán, P.; Dudeja, P.K.; Centelles, J.J.; Cascante, M. Green tea phenolics inhibit butyrate-induced differentiation of colon cancer cells by interacting with monocarboxylate transporter 1. Biochim. Et Biophys. Acta 2013, 1832, 2264–2270. [Google Scholar] [CrossRef] [PubMed]
- Murugan, R.; Subramaniyan, S.; Priya, S.; Ragavendran, C.; Arasu, M.V.; Al-Dhabi, N.A.; Choi, K.C.; Guru, A.; Arockiaraj, J. Bacterial clearance and anti-inflammatory effect of Withaferin A against human pathogen of Staphylococcus aureus in infected zebrafish. Aquat. Toxicol. 2023, 260, 106578. [Google Scholar] [CrossRef] [PubMed]
- Zhang, Z.H.; Mi, C.; Wang, K.S.; Wang, Z.; Li, M.Y.; Zuo, H.X.; Xu, G.H.; Li, X.; Piao, L.X.; Ma, J.; et al. Chelidonine inhibits TNF-α-induced inflammation by suppressing the NF-κB pathways in HCT116 cells. Phytother. Res. 2018, 32, 65–75. [Google Scholar] [CrossRef]
- Choi, Y.H.; Na, B.H.; Choi, Y.S.; Saifur Rahman, M.; Kim, M.R.; Jee, J.-P.; Shin, J.; Suh, J.W.; Yoo, J.C. Anti-inflammatory function of 4-tert-butylphenyl salicylate through down-regulation of the NF-kappa B pathway. Arch. Pharmacal Res. 2016, 39, 429–436. [Google Scholar] [CrossRef]
- Newton, E.E.; Mueller, L.E.; Treadwell, S.M.; Morris, C.A.; Machado, H.L. Molecular Targets of Triple-Negative Breast Cancer: Where Do We Stand? Cancers 2022, 14, 482. [Google Scholar] [CrossRef]
- Ray, A.; Vasudevan, S.; Sengupta, S. 6-Shogaol Inhibits Breast Cancer Cells and Stem Cell-Like Spheroids by Modulation of Notch Signaling Pathway and Induction of Autophagic Cell Death. PLoS ONE 2015, 10, e0137614. [Google Scholar] [CrossRef]
- Singaravelan, N.; Tollefsbol, T.O. Polyphenol-Based Prevention and Treatment of Cancer Through Epigenetic and Combinatorial Mechanisms. Nutrients 2025, 17, 616. [Google Scholar] [CrossRef]
- He, X.; Cui, L.H.; Wang, X.H.; Yan, Z.H.; Li, C.; Gong, S.D.; Zheng, Y.; Luo, Z.; Wang, Y. Modulation of inflammation by toll-like receptor 4/nuclear factor-kappa B in diarrhea-predominant irritable bowel syndrome. Oncotarget 2017, 8, 113957–113965. [Google Scholar] [CrossRef]
- Chen, N.; Luo, S.; Zhou, X.; Zhu, B.; Liu, Y.; He, H.; Luo, S.; Sun, S. Sodium Butyrate Alleviates IBD by Modulating SIRT1-Involved Ferroptosis and Inhibition of Macrophage Ferroptosis. Nutrients 2026, 18, 598. [Google Scholar] [CrossRef]
- Bayless, R.L.; Sheats, M.K.; Jones, S.L. Withaferin A Inhibits Neutrophil Adhesion, Migration, and Respiratory Burst and Promotes Timely Neutrophil Apoptosis. Front. Vet. Sci. 2022, 9, 900453. [Google Scholar] [CrossRef]
- Bai, Y.; Kong, X.; Wang, J. Targeting microbiome-driven epigenetic modifications: A new frontier in breast cancer treatment. Clin. Epigenetics 2026, 18, 39. [Google Scholar] [CrossRef]
- Lee, T.-J.; Um, H.J.; Min, D.S.; Park, J.-W.; Choi, K.S.; Kwon, T.K. Withaferin A sensitizes TRAIL-induced apoptosis through reactive oxygen species-mediated up-regulation of death receptor 5 and down-regulation of c-FLIP. Free Radic. Biol. Med. 2009, 46, 1639–1649. [Google Scholar] [CrossRef]
- Jiang, L.; Wang, J.; Liu, Z.; Jiang, A.; Li, S.; Wu, D.; Zhang, Y.; Zhu, X.; Zhou, E.; Wei, Z.; et al. Sodium Butyrate Alleviates Lipopolysaccharide-Induced Inflammatory Responses by Down-Regulation of NF-κB, NLRP3 Signaling Pathway, and Activating Histone Acetylation in Bovine Macrophages. Front. Vet. Sci. 2020, 7, 579674. [Google Scholar] [CrossRef]
- Heyninck, K.; Lahtela-Kakkonen, M.; Van der Veken, P.; Haegeman, G.; Vanden Berghe, W. Withaferin A inhibits NF-kappaB activation by targeting cysteine 179 in IKKβ. Biochem. Pharmacol. 2014, 91, 501–509. [Google Scholar] [CrossRef]










Disclaimer/Publisher’s Note: The statements, opinions and data contained in all publications are solely those of the individual author(s) and contributor(s) and not of MDPI and/or the editor(s). MDPI and/or the editor(s) disclaim responsibility for any injury to people or property resulting from any ideas, methods, instructions or products referred to in the content. |
© 2026 by the authors. Licensee MDPI, Basel, Switzerland. This article is an open access article distributed under the terms and conditions of the Creative Commons Attribution (CC BY) license.
Share and Cite
Witt, B.L.; Singaravelan, N.; Tollefsbol, T.O. Combined Effects of Withaferin A and Sodium Butyrate on NF-κB Signaling and Epigenetic Regulation in Breast Cancer Cells. Nutrients 2026, 18, 1015. https://doi.org/10.3390/nu18061015
Witt BL, Singaravelan N, Tollefsbol TO. Combined Effects of Withaferin A and Sodium Butyrate on NF-κB Signaling and Epigenetic Regulation in Breast Cancer Cells. Nutrients. 2026; 18(6):1015. https://doi.org/10.3390/nu18061015
Chicago/Turabian StyleWitt, Brittany L., Neha Singaravelan, and Trygve O. Tollefsbol. 2026. "Combined Effects of Withaferin A and Sodium Butyrate on NF-κB Signaling and Epigenetic Regulation in Breast Cancer Cells" Nutrients 18, no. 6: 1015. https://doi.org/10.3390/nu18061015
APA StyleWitt, B. L., Singaravelan, N., & Tollefsbol, T. O. (2026). Combined Effects of Withaferin A and Sodium Butyrate on NF-κB Signaling and Epigenetic Regulation in Breast Cancer Cells. Nutrients, 18(6), 1015. https://doi.org/10.3390/nu18061015

