Effects of Dietary Highland Barley at Different Inclusion Levels on Normobaric Hypoxia Tolerance, Oxidative Stress, Energy Metabolism, and Gut Microbiota in Mice
Abstract
1. Introduction
2. Materials and Methods
2.1. Materials and Equipment
2.2. Methods
2.2.1. Determination of Basic Nutritional Composition of Highland Barley
2.2.2. Animal Experimental Design
2.2.3. Normobaric Hypoxia Survival Test in Mice
2.2.4. Determination of Hematological Parameters
2.2.5. Determination of Oxidative Stress Indices in Brain and Cardiac Tissues
2.2.6. Determination of Energy Metabolism Indices in Brain and Cardiac Tissues
2.2.7. 16S rRNA Gene Sequencing and Gut Microbiota Analysis
2.2.8. Data Processing and Statistical Analysis
3. Results
3.1. Effects of Highland Barley Dietary Intervention on Body Weight, Food Intake, and Hypoxia Tolerance in Mice
3.2. Effects of Highland Barley Dietary Intervention on Hematological Parameters
3.3. Effects of Highland Barley Dietary Intervention on Oxidative Stress Status in Brain and Heart Tissues
3.4. Effects of Highland Barley Dietary Intervention on Energy Metabolism in Brain and Heart Tissues
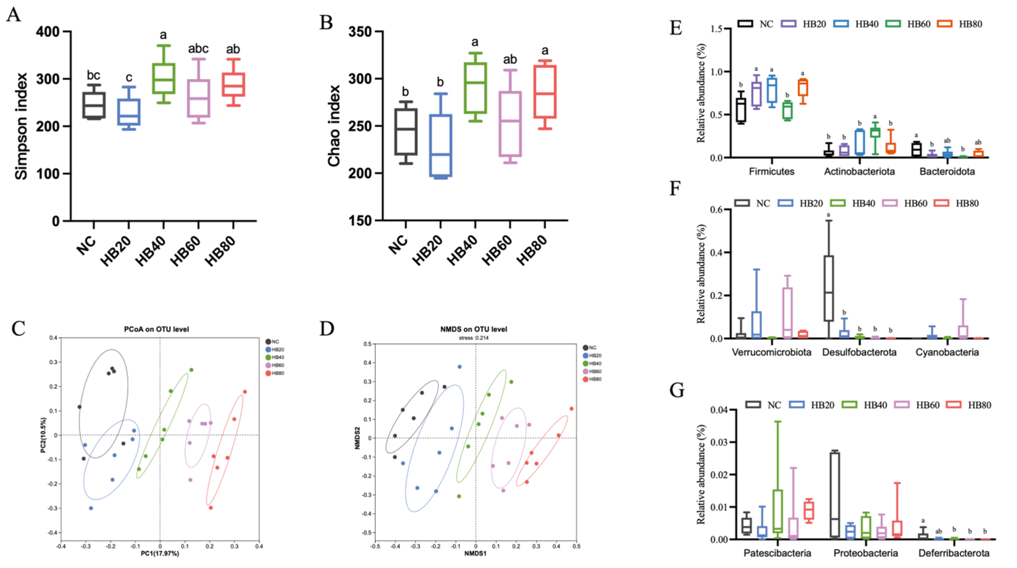
3.5. Effects of Highland Barley Dietary Intervention on Gut Microbiota Composition
3.6. Associations Between Gut Microbiota and Hypoxia-Related Physiological Parameters
4. Discussion
4.1. Oxidative Stress–Related Basis for the Improvement of Hypoxia Tolerance by Moderate Highland Barley Intake
4.2. Role of Energy Metabolic Homeostasis in Hypoxia Tolerance
4.3. Changes in Hematological Parameters and Gut Microbiota
4.4. Appropriate Dosage and Its Potential Nutritional Significance
4.5. Study Limitations and Future Perspectives
5. Conclusions
Supplementary Materials
Author Contributions
Funding
Institutional Review Board Statement
Data Availability Statement
Conflicts of Interest
References
- Griffiths, A.; Shannon, O.M.; Matu, J.; King, R.; Deighton, K.; O’Hara, J.P. The effects of environmental hypoxia on substrate utilisation during exercise: A meta-analysis. J. Int. Soc. Sports Nutr. 2019, 16, 10. [Google Scholar] [CrossRef] [PubMed]
- McGinnis, G.; Kliszczewicz, B.; Barberio, M.; Ballmann, C.; Peters, B.; Slivka, D.; Dumke, C.; Cuddy, J.; Hailes, W.; Ruby, B.; et al. Acute hypoxia and exercise-induced blood oxidative stress. Int. J. Sport Nutr. Exerc. Metab. 2014, 24, 684–693. [Google Scholar] [CrossRef] [PubMed]
- Luo, Z.; Tian, M.F.; Yang, G.; Tan, Q.R.; Chen, Y.B.; Li, G.; Zhang, Q.W.; Li, Y.K.; Wan, P.; Wu, J.G. Hypoxia signaling in human health and diseases: Implications and prospects for therapeutics. Signal Transduct. Target. Ther. 2022, 7, 246. [Google Scholar] [CrossRef] [PubMed]
- Wilkins, M.R.; Ghofrani, H.A.; Weissmann, N.; Aldashev, A.; Zhao, L. Pathophysiology and treatment of high-altitude pulmonary vascular disease. Circulation 2015, 131, 582–590. [Google Scholar] [CrossRef]
- Zhao, G.M.; Zhang, Y.; Wang, K.; Xu, L.; Yin, M.C.; Kong, X.Y.; Zhu, C.Z. Yak (Bos grunniens) meat peptides: Effects on immunity, hypoxia tolerance, and antioxidant capacity in hypotonic hypoxia mice. Food Sci. Nutr. 2025, 13, e70522. [Google Scholar] [CrossRef]
- Han, N.; Pan, Z.Y.; Liu, G.W.; Yang, R.F.; Bi, Y.J. Hypoxia: The “invisible pusher” of gut microbiota. Front. Microbiol. 2021, 12, 690600. [Google Scholar] [CrossRef]
- Estrada, V.H.N.; Franco, D.M.; Medina, R.D.; Garay, A.G.G.; Martí-Carvajal, A.J.; Arevalo-Rodriguez, I. Interventions for preventing high altitude illness: Part 1. Commonly-used classes of drugs. Cochrane Database Syst. Rev. 2017, 2017, CD009761. [Google Scholar] [CrossRef]
- Lan, Y.; Song, Y.; Zhang, W.; Zhao, S.; Wang, X.; Wang, L.; Wang, Y.; Yang, X.; Wu, H.; Liu, X. Quinoa ethanol extract ameliorates cognitive impairments induced by hypoxia in mice: Insights into antioxidant defense and gut microbiome modulation. J. Agric. Food Chem. 2025, 73, 3427–3443. [Google Scholar] [CrossRef]
- Cai, J.Y.; Liu, Y.Y.; Li, M.C.; Guo, X.X.; Liao, A.M.; Hou, Y.C.; Liu, Q.P.; Fan, Y.C.; Pan, L.; Huang, J.H. Wheat germ peptides enhance hypoxia tolerance by modulating gut microbiota and reprogramming brain energy metabolism in mice. Food Biosci. 2025, 74, 108055. [Google Scholar] [CrossRef]
- Hou, Y.; Wang, X.B.; Zhang, Y.; Wang, S.H.; Meng, X.L. Highland mate: Edible and functional foods in traditional medicine for the prevention and treatment of hypoxia-related symptoms. Curr. Opin. Pharmacol. 2021, 60, 306–314. [Google Scholar] [CrossRef]
- Obadi, M.; Sun, J.; Xu, B. Highland barley: Chemical composition, bioactive compounds, health effects, and applications. Food Res. Int. 2021, 140, 110065. [Google Scholar] [CrossRef] [PubMed]
- Zhao, L.; Zhao, Q.; Sharafeldin, S.; Sang, L.; Wang, C.; Xue, Y.; Shen, Q. Moderate highland barley intake affects anti-fatigue capacity in mice via metabolism, anti-oxidative effects and gut microbiota. Nutrients 2025, 17, 733. [Google Scholar] [CrossRef] [PubMed]
- Feng, C.X.; Ge, Y.T.; Li, B.W.; Cheng, X.R.; Tang, X.; Zhu, J.J.; Jiang, Y.G.; Shi, Y.H.; Le, G.W. Improvement of glucose metabolism in middle-aged mice on a high-fat diet by whole-grain highland barley is related to low methionine levels. Food Sci. Hum. Wellness 2024, 13, 2906–2916. [Google Scholar] [CrossRef]
- Ren, X.; Zhang, F.L.; Zhang, M.; Fang, Y.; Chen, Z.L.; Huan, M.L. Fecal microbiota transplantation: Whole-grain highland barley improves glucose metabolism by changing gut microbiota. Food Sci. Hum. Wellness 2024, 13, 2014–2024. [Google Scholar] [CrossRef]
- Gan, L.Y.; Han, J.; Li, C.Y.; Tang, J.; Wang, X.B.; Ma, Y.; Chen, Y.F.; Xiao, D.G.; Guo, X.W. Tibetan highland barley fiber improves obesity and regulates gut microbiota in high-fat diet-fed mice. Food Biosci. 2023, 53, 102620. [Google Scholar] [CrossRef]
- Bechthold, A.; Boeing, H.; Schwedhelm, C.; Hoffmann, G.; Knueppel, S.; Iqbal, K.; De Henauw, S.; Michels, N.; Devleesschauwer, B.; Schlesinger, S.; et al. Food groups and risk of coronary heart disease, stroke and heart failure: A systematic review and dose-response meta-analysis of prospective studies. Crit. Rev. Food Sci. Nutr. 2019, 59, 1071–1090. [Google Scholar] [CrossRef]
- Wang, C.B.; Zhao, M.; Wang, J.; Shi, J.T.; Wang, W.F.; Zhang, Y.; Meng, X.H.; Sang, C.Y.; Zhu, L.L.; Yang, J.L. Gypenosides (GPs) alleviate hypoxia-induced injury in PC12 cells and enhance tolerance to anoxia in C57BL/6 mice. J. Food Biochem. 2022, 46, e14448. [Google Scholar] [CrossRef]
- Wang, H.; Fu, Y.; Zhao, Q.; Liu, Z.; Wang, C.; Xue, Y.; Shen, Q. Effects of heat-treated starch and protein from foxtail millet (Setaria italica) on type 2 diabetic mice. Food Chem. 2023, 404, 134735. [Google Scholar] [CrossRef]
- Montgomery, D.C. Design and Analysis of Experiments, 9th ed.; John Wiley & Sons: Hoboken, NJ, USA, 2017. [Google Scholar]
- Zhao, L.; Sang, L.; Zhao, Q.; Wang, C.; Xue, Y.; Shen, Q. Heat-induced conformational transitions and self-assembly of millet prolamin: Multiscale structural analyses. Food Chem. 2026, 504, 147877. [Google Scholar] [CrossRef]
- Jin, T. Pharmacodynamic Effects and Mechanisms of Areca Nut Extract against High-Altitude Hypoxia. Master’s Thesis, Lanzhou University, Lanzhou, China, 2018. [Google Scholar]
- Kurelac, I.; Iommarini, L.; Vatrinet, R.; Amato, L.B.; De Luise, M.; Leone, G.; Girolimetti, G.; Ganesh, N.U.; Bridgeman, V.L.; Ombrato, L.; et al. Inducing cancer indolence by targeting mitochondrial complex I is potentiated by blocking macrophage-mediated adaptive responses. Nat. Commun. 2019, 10, 226. [Google Scholar] [CrossRef]
- Davis, C.; Hackett, P. Advances in the prevention and treatment of high altitude illness. Emerg. Med. Clin. N. Am. 2017, 35, 241–260. [Google Scholar] [CrossRef] [PubMed]
- Ramsay, L.E. Prophylaxis of acute mountain sickness. Lancet 1977, 1, 540–541. [Google Scholar] [CrossRef] [PubMed]
- Zhao, H.P.; Zhang, Y.; Liu, Z.; Chen, J.Y.; Zhang, S.Y.; Yang, X.D.; Zhou, H.L. Acute toxicity and anti-fatigue activity of polysaccharide-rich extract from corn silk. Biomed. Pharmacother. 2017, 90, 686–693. [Google Scholar] [CrossRef] [PubMed]
- Stephenie, S.; Chang, Y.P.; Gnanasekaran, A.; Esa, N.M.; Gnanaraj, C. An insight on superoxide dismutase (SOD) from plants for mammalian health enhancement. J. Funct. Foods 2020, 68, 103917. [Google Scholar] [CrossRef]
- Ghonimi, N.A.M.; Elsharkawi, K.A.; Khyal, D.S.M.; Abdelghani, A.A. Serum malondialdehyde as a lipid peroxidation marker in multiple sclerosis patients and its relation to disease characteristics. Mult. Scler. Relat. Disord. 2021, 51, 102941. [Google Scholar] [CrossRef]
- Zhang, Y.Z.; Yin, L.Q.; Huang, L.; Tekliye, M.; Xia, X.D.; Li, J.Z.; Dong, M.S. Composition, antioxidant activity, and neuroprotective effects of anthocyanin-rich extract from purple highland barley bran and its promotion on autophagy. Food Chem. 2021, 339, 127849. [Google Scholar] [CrossRef]
- Chen, G.T.; Zhao, L.Y.; Qi, G.H.; Li, B.; Wang, H.X.; Yang, Z.P.; Wang, S.L. Effects of wheat chlorophyllin on nutritional and physiological functions in growing rats. Food Ind. Sci. Technol. 2012, 33, 361–363, 368. [Google Scholar] [CrossRef]
- Marrif, H.; Juurlink, B.H.J. Astrocytes respond to hypoxia by increasing glycolytic capacity. J. Neurosci. Res. 1999, 57, 255–260. [Google Scholar] [CrossRef]
- Jiao, Y.C.; Kuang, H.; Wu, J.A.; Chen, Q.H. Polysaccharides from the edible mushroom Agaricus bitorquis (Quel.) Sacc. Chaidam show anti-hypoxia activities in pulmonary artery smooth muscle cells. Int. J. Mol. Sci. 2019, 20, 637. [Google Scholar] [CrossRef]
- Ma, Y.; Wu, Y.; Xia, Z.C.; Li, J.Y.; Li, X.R.; Xu, P.X.; Zhou, X.L.; Xue, M. Anti-hypoxic molecular mechanisms of Rhodiola crenulata extract in zebrafish as revealed by metabonomics. Front. Pharmacol. 2019, 10, 1356. [Google Scholar] [CrossRef]
- Qin, K. Mechanisms by Which Yak Meat Protein Improves Hypoxia Tolerance in Mice. Master’s Thesis, Henan Agricultural University, Zhengzhou, China, 2022. [Google Scholar]
- Shan, G.H.; Li, Z.C.; Huang, Y.X.; Wu, Z.J. Effects of epinephrine on the oxygen-carrying capacity of hemoglobin in erythrocytes. Chin. J. Pathophysiol. 2010, 26, 2467–2469. [Google Scholar]
- Fletcher, E.C.; Bao, G.; Li, R. Renin activity and blood pressure in response to chronic episodic hypoxia. Hypertension 1999, 34, 309–314. [Google Scholar] [CrossRef] [PubMed]
- Cui, Y.L.; Tao, Y.D.; Jiang, L.; Shen, N.; Wang, S.; Wen, H.X.; Liu, Z.G. Antihypoxic activities of constituents from Arenaria kansuensis. Phytomedicine 2018, 38, 175–182. [Google Scholar] [CrossRef] [PubMed]
- Jin, X.; Zhang, Y.; Wang, D.; Zhang, X.; Li, Y.; Wang, D.; Liang, Y.; Wang, J.; Zheng, L.; Song, H.; et al. Metabolite and protein shifts in mature erythrocytes under hypoxia. iScience 2024, 27, 109315. [Google Scholar] [CrossRef] [PubMed]
- Shandilya, S.; Kumar, S.; Jha, N.K.; Kesari, K.K.; Ruokolainen, J. Interplay of gut microbiota and oxidative stress: Perspective on neurodegeneration and neuroprotection. J. Adv. Res. 2022, 38, 223–244. [Google Scholar] [CrossRef]
- Yang, F.Y.; Qu, G.F.; Wu, Y.C.; Zhong, P.S.; Chu, Z.X.; He, Z.Y.; Wang, Y.Y.; Tang, Y.P.; Sun, S.G.; Luo, F.J. A novel peptide from yak ameliorates hypoxia-induced cardiac dysfunction via targeting gut microbiota and HIF-1α pathway. J. Dairy Sci. 2025, 108, 7937–7959. [Google Scholar] [CrossRef]
- Shen, W.; Wolf, P.G.; Carbonero, F.; Zhong, W.; Reid, T.; Gaskins, H.R.; McIntosh, M.K. Intestinal and systemic inflammatory responses are positively associated with sulfidogenic bacteria abundance in high-fat-fed male C57BL/6J mice. J. Nutr. 2014, 144, 1181–1187. [Google Scholar] [CrossRef]
- Chen, J.; Mei, M.S.; Yu, Y.; Zhao, Y.L.; Gong, H.; Chen, W.H.; Qiu, B.Y.; Shi, S.S.; Dilixiati, M.; Wang, S.C.; et al. Elegant approach to intervention of homogalacturonan from the fruits of Ficus pumila L. in colitis: Unraveling the role of methyl esters and acetyl groups. Int. J. Biol. Macromol. 2024, 283, 137793. [Google Scholar] [CrossRef]
- Xue, J.; Allaband, C.; Zhou, D.; Poulsen, O.; Martino, C.; Jiang, L.J.; Tripathi, A.; Elijah, E.; Dorrestein, P.C.; Knight, R.; et al. Influence of intermittent hypoxia/hypercapnia on atherosclerosis, gut microbiome, and metabolome. Front. Physiol. 2021, 12, 663950. [Google Scholar] [CrossRef]
- Yoon, S.J.; Yu, J.S.; Min, B.H.; Gupta, H.; Won, S.M.; Park, H.J.; Han, S.H.; Kim, B.Y.; Kim, K.H.; Kim, B.K.; et al. Bifidobacterium-derived short-chain fatty acids and indole compounds attenuate nonalcoholic fatty liver disease by modulating the gut–liver axis. Front. Microbiol. 2023, 14, 1129904. [Google Scholar] [CrossRef]
- Bloemen, J.G.; Venema, K.; van de Poll, M.C.; Damink, S.W.O.; Buurman, W.A.; Dejong, C.H. Short chain fatty acids exchange across the gut and liver in humans measured at surgery. Clin. Nutr. 2009, 28, 657–661. [Google Scholar] [CrossRef]
- Ueno, M.; Chiba, Y.; Murakami, R.; Miyai, Y.; Matsumoto, K.; Wakamatsu, K.; Takebayashi, G.; Uemura, N.; Yanase, K. Distribution of monocarboxylate transporters in brain and choroid plexus epithelium. Pharmaceutics 2023, 15, 2062. [Google Scholar] [CrossRef] [PubMed]
- Vijay, N.; Morris, M.E. Role of monocarboxylate transporters in drug delivery to the brain. Curr. Pharm. Des. 2014, 20, 1487–1498. [Google Scholar] [CrossRef] [PubMed]
- Dennis, P.B.; Jaeschke, A.; Saitoh, M.; Fowler, B.; Kozma, S.C.; Thomas, G. Mammalian TOR: A homeostatic ATP sensor. Science 2001, 294, 1102–1105. [Google Scholar] [CrossRef] [PubMed]
- O’Riordan, K.; Gerstein, H.; Hullinger, R.; Burger, C. The role of Homer1c in metabotropic glutamate receptor-dependent long-term potentiation. Hippocampus 2014, 24, 1–6. [Google Scholar] [CrossRef][Green Version]
- Xu, D.; Sun, Y.; Wang, C.; Wang, H.; Wang, Y.; Zhao, W.; Bao, G.; Wang, F.; Cui, Z.; Jiang, B. Hippocampal mTOR signaling is required for the antidepressant effects of paroxetine. Neuropharmacology 2018, 128, 181–195. [Google Scholar] [CrossRef]
- Yao, F.; Ma, J.; Cui, Y.; Huang, C.; Lu, R.; Hu, F.; Zhu, X.; Qin, P. Dietary intake of total vegetable, fruit, cereal, soluble and insoluble fiber and risk of all-cause, cardiovascular, and cancer mortality: Systematic review and dose-response meta-analysis of prospective cohort studies. Front. Nutr. 2023, 10, 1153165. [Google Scholar] [CrossRef]
- Whitehead, A.; Beck, E.J.; Tosh, S.; Wolever, T.M.S. Cholesterol-lowering effects of oat β-glucan: A meta-analysis of randomized controlled trials. Am. J. Clin. Nutr. 2014, 100, 1413–1421. [Google Scholar] [CrossRef]
- Kabisch, S.; Hajir, J.; Sukhobaevskaia, V.; Weickert, M.O.; Pfeiffer, A.F.H. Impact of dietary fiber on inflammation in humans. Int. J. Mol. Sci. 2025, 26, 2000. [Google Scholar] [CrossRef]
- Chondrou, T.; Adamidi, N.; Lygouras, D.; Hirota, S.A.; Androutsos, O.; Svolos, V. Dietary phytic acid, dephytinization, and phytase supplementation alter trace element bioavailability—A narrative review of human interventions. Nutrients 2024, 16, 4069. [Google Scholar] [CrossRef]
- Petroski, W.; Minich, D.M. Is there such a thing as “anti-nutrients”? A narrative review of perceived problematic plant compounds. Nutrients 2020, 12, 2929. [Google Scholar] [CrossRef]







Disclaimer/Publisher’s Note: The statements, opinions and data contained in all publications are solely those of the individual author(s) and contributor(s) and not of MDPI and/or the editor(s). MDPI and/or the editor(s) disclaim responsibility for any injury to people or property resulting from any ideas, methods, instructions or products referred to in the content. |
© 2026 by the authors. Licensee MDPI, Basel, Switzerland. This article is an open access article distributed under the terms and conditions of the Creative Commons Attribution (CC BY) license.
Share and Cite
Zhao, L.; Sang, L.; Liu, Y.; Lai, B.; Zhao, Q.; Zou, L.; Shen, Q. Effects of Dietary Highland Barley at Different Inclusion Levels on Normobaric Hypoxia Tolerance, Oxidative Stress, Energy Metabolism, and Gut Microbiota in Mice. Nutrients 2026, 18, 659. https://doi.org/10.3390/nu18040659
Zhao L, Sang L, Liu Y, Lai B, Zhao Q, Zou L, Shen Q. Effects of Dietary Highland Barley at Different Inclusion Levels on Normobaric Hypoxia Tolerance, Oxidative Stress, Energy Metabolism, and Gut Microbiota in Mice. Nutrients. 2026; 18(4):659. https://doi.org/10.3390/nu18040659
Chicago/Turabian StyleZhao, Liangxing, Luman Sang, Yan Liu, Baicheng Lai, Qingyu Zhao, Liang Zou, and Qun Shen. 2026. "Effects of Dietary Highland Barley at Different Inclusion Levels on Normobaric Hypoxia Tolerance, Oxidative Stress, Energy Metabolism, and Gut Microbiota in Mice" Nutrients 18, no. 4: 659. https://doi.org/10.3390/nu18040659
APA StyleZhao, L., Sang, L., Liu, Y., Lai, B., Zhao, Q., Zou, L., & Shen, Q. (2026). Effects of Dietary Highland Barley at Different Inclusion Levels on Normobaric Hypoxia Tolerance, Oxidative Stress, Energy Metabolism, and Gut Microbiota in Mice. Nutrients, 18(4), 659. https://doi.org/10.3390/nu18040659

