Determining the Global Economic Burden of External Health Effects of Food Consumption in 204 Countries and Territories
Abstract
1. Introduction
1.1. Sustainable Nutrition and Its Challenges
1.2. Measurement of Health and Its Nutrition-Related Costs
2. Materials and Methods
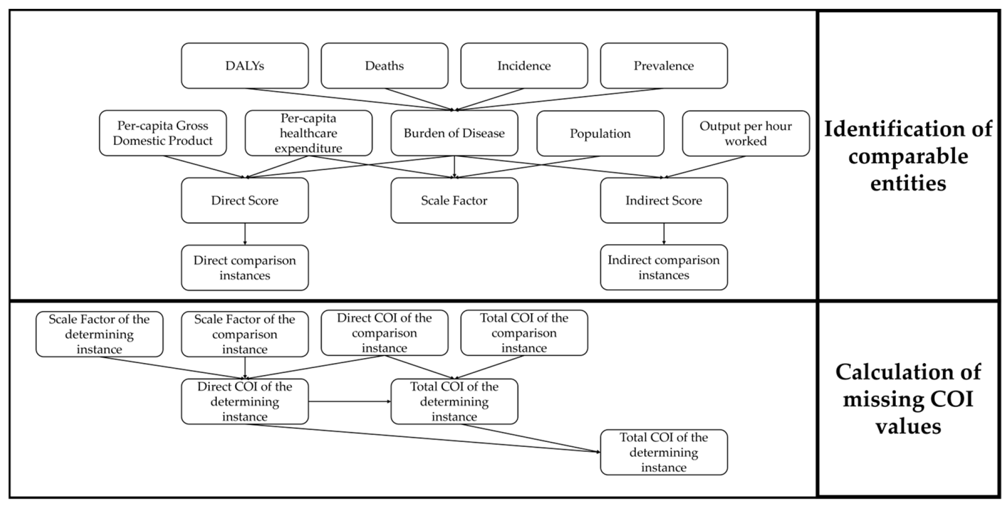
2.1. Method Outline
2.2. Method in Short
2.2.1. Standardization of Heterogeneous Data and Harmonization of the Underlying Currencies
2.2.2. Method for Calculating the COI for Partial Costs
2.2.3. Score-Based Comparison for Estimating Missing COI Values
2.2.4. Calculating the Health Costs of Nutrition
3. Results
3.1. The Economic Burden of CVDs, DM, and Neoplasms in 204 Countries and Territories
3.2. The Economic Burden of Diet-Related Diseases in 204 Countries and Territories
3.2.1. Comparison of Diet-Induced Health Costs in 204 Countries and Territories
3.2.2. Comparison of Diet-Induced Health Costs per Continent
3.2.3. Comparison of Dietary Risk Factors
3.2.4. Comparison of Diet-Induced Health Costs with GDP
4. Discussion
5. Conclusions
Supplementary Materials
Author Contributions
Funding
Institutional Review Board Statement
Informed Consent Statement
Data Availability Statement
Conflicts of Interest
Abbreviations
| COI | Cost of illness |
| TCA | True Cost Accounting |
| GBD | Global Burden of Disease |
| CVD | Cardiovascular disease |
| DM | Diabetes mellitus |
| UN | United Nations |
| SDG | Sustainable Development Goal |
| T2DM | Type 2 diabetes mellitus |
| GHGs | Greenhouse gases |
| WHO | World Health Organization |
| FAO | Food and Agriculture Organization of the United Nations |
| PPP | Purchasing Power Parity |
| DALY | Disability-adjusted life year |
| YLD | Years lived with disease |
| YLL | Years of live lost |
| CPI | Consumer Price Index |
| GDP | Gross Domestic Product |
| INT$ | International Dollar |
| OPHW | Output per hour worked |
| EU | European Union |
| A&E | Accident and Emergency |
| IHD | Ischemic Heart Disease |
| NCD | Non-communicable disease |
| HHD | Hypertensive Heart Disease |
| T1DM | Type 1 diabetes mellitus |
| ILO | International Labour Organization |
References
- Sareen, G.S. The Role of Nutrition in Chronic Disease. Nutrients 2023, 15, 664. [Google Scholar] [CrossRef] [PubMed]
- Pieper, M.; Michalke, A.; Gaugler, T. Calculation of external climate costs for food highlights inadequate pricing of animal products. Nat. Commun. 2020, 11, 6117. [Google Scholar] [CrossRef]
- WHO. Nutrition. 2025. Available online: https://www.who.int/health-topics/nutrition#tab=tab_2 (accessed on 19 May 2025).
- Mazzocchi, A.; de Cosmi, V.; Scaglioni, S.; Agostoni, C. Towards a More Sustainable Nutrition: Complementary Feeding and Early Taste Experiences as a Basis for Future Food Choices. Nutrients 2021, 13, 2695. [Google Scholar] [CrossRef] [PubMed]
- Guillaumie, L.; Boiral, O.; Baghdadli, A.; Mercille, G. Integrating sustainable nutrition into health-related institutions: A systematic review of the literature. Can. J. Public Health Rev. Can. De Sante Publique 2020, 111, 845–861. [Google Scholar] [CrossRef] [PubMed]
- WHO. Sustainable Healthy Diets: Guiding Principles. 2019. Available online: https://www.who.int/publications/i/item/9789241516648 (accessed on 19 May 2025).
- United Nations. THE 17 GOALS|Sustainable Development. 2025. Available online: https://sdgs.un.org/goals (accessed on 19 May 2025).
- Bundesministerium für Umwelt; Naturschutz; Nukleare Sicherheit und Verbraucherschutz. 17 Nachhaltigkeitsziele—SDGs. Available online: https://www.bmuv.de/themen/nachhaltigkeit/nachhaltigkeitsziele-sdgs (accessed on 19 May 2025).
- Michalke, A.; Köhler, S.; Messmann, L.; Thorenz, A.; Tuma, A.; Gaugler, T. True cost accounting of organic and conventional food production. J. Clean. Prod. 2023, 408, 137134. [Google Scholar] [CrossRef]
- OECD. Public Goods and Externalities: Agri-Environmental Policy Measures in Selected OECD Countries; OECD Publishing: Paris, France, 2015. [Google Scholar]
- Pretty, J.; Brett, C.; Gee, D.; Hine, R.; Mason, C.; Morison, J.; Rayment, M.; Van Der Bijl, G.; Dobbs, T. Policy Challenges and Priorities for Internalizing the Externalities of Modern Agriculture. J. Environ. Plan. Manag. 2001, 44, 263–283. [Google Scholar] [CrossRef]
- Pettinger, T. Positive Externalities. Edited by Economics Help. 2019. Available online: https://www.economicshelp.org/micro-economic-essays/marketfailure/positive-externality/ (accessed on 28 May 2025).
- Hendriks, S.; Ruiz, A.; Herrero, M.; Baumers, H.; Galgani, P.; Mason-D’Croz, D.; Godde, C.; Waha, K.; Kanidou, D.; von Braunet, J.; et al. The true cost and true price of food. In Proceedings of the U.N. Food Systems Summit, New York, NY, USA, 23 September 2021. [Google Scholar]
- Hendriks, S.; de Groot Ruiz, A.; Herrero Acosta, M.; Baumers, H.; Galgani, P.; Mason-D’Croz, D.; Godde, C.; Waha, K.; Kanidou, D.; von Braunet, J.; et al. The True Cost of Food: A Preliminary Assessment. In Science and Innovations for Food Systems Transformation; von Braun, J., Afsana, K., Fresco, L.O., Hag Ali Hassan, M., Eds.; Springer International Publishing: Cham, Switzerland, 2023; pp. 581–601. [Google Scholar]
- Seidel, F.; Oebel, B.; Stein, L.; Michalke, A.; Gaugler, T. The True Price of External Health Effects from Food Consumption. Nutrients 2023, 15, 3386. [Google Scholar] [CrossRef]
- Gemmill-Herren, B.; Baker, L.E.; Daniels, P.A. True Cost Accounting for Food; Routledge Studies in Food, Society and the Environment; Routledge: New York, NY, USA, 2021. [Google Scholar]
- Jo, C. Cost-of-illness studies: Concepts, scopes, and methods. Clin. Mol. Hepatol. 2014, 20, 327–337. [Google Scholar] [CrossRef]
- Institute for Health Metrics and Evaluation. GBD Compare|IHME Viz Hub; University of Washington: Seattle, WA, USA, 2025; Available online: https://vizhub.healthdata.org/gbd-compare/ (accessed on 18 May 2025).
- Gibas-Dorna, M.; Żukiewicz-Sobczak, W. Sustainable Nutrition and Human Health as Part of Sustainable Development. Nutrients 2024, 16, 225. [Google Scholar] [CrossRef]
- Byford, S.; Torgerson, D.J.; Raftery, J. Economic note: Cost of illness studies. BMJ 2000, 320, 1335. [Google Scholar] [CrossRef]
- Heymann, D. Bone Cancer. In Bone Sarcomas and Bone Metastases—From Bench to Bedside; Elsevier: Amsterdam, The Netherlands, 2022. [Google Scholar]
- Panopalis, P.; Clarke, A.E.; Yelin, E. The economic burden of systemic lupus erythematosus. Best Pract. Res. Clin. Rheumatol. 2012, 26, 695–704. [Google Scholar] [CrossRef] [PubMed]
- Institute for Health Metrics and Evaluation. Global Burden of Disease (GBD); University of Washington: Seattle, WA, USA, 2025; Available online: https://www.healthdata.org/research-analysis/gbd (accessed on 19 May 2025).
- von Braun, J.; Afsana, K.; Fresco, L.O.; Hassan, H.A.M. (Eds.) Science and Innovations for Food Systems Transformation; Springer: Cham, Switzerland, 2023. [Google Scholar]
- Afshin, A.; Sur, P.J.; Fay, K.A.; Cornaby, L.; Ferrara, G.; Salama, J.S.; Mullany, E.C.; Abate, K.H.; Abbafati, C.; Abebe, Z.; et al. Health effects of dietary risks in 195 countries, 1990–2017: A systematic analysis for the Global Burden of Disease Study 2017. Lancet 2019, 393, 1958–1972. [Google Scholar] [CrossRef]
- Gillum, L.A.; Gouveia, C.; Dorsey, E.R.; Pletcher, M.; Mathers, C.D.; McCulloch, C.E.; Johnston, S.C. NIH disease funding levels and burden of disease. PLoS ONE 2011, 6, e16837. [Google Scholar] [CrossRef]
- FAO; IFAD; UNICEF; WFP; WHO. The State of Food Security and Nutrition in the World 2024: Financing to End Hunger, Food Insecurity and Malnutrition in All Its Forms; FAO: Rome, Italy; IFAD: Rome, Italy; UNICEF: New York, NY, USA; WFP: Rome, Italy; WHO: Geneva, Switzerland, 2024. [Google Scholar]
- Springmann, M. Valuation of the Health and Climate-Change Benefits of Healthy Diets; FAO: Rome, Italy, 2020. [Google Scholar]
- FAO. The State of Food and Agriculture 2024. In Value-Driven Transformation of Agrifood Systems; FAO: Rome, Italy, 2024. [Google Scholar]
- Devleesschauwer, B.; Havelaar, A.H.; de Noordhout, C.M.; Haagsma, J.A.; Praet, N.; Dorny, P.; Duchateau, L.; Torgerson, P.R.; Van Oyen, H.; Speybroeck, N. Calculating disability-adjusted life years to quantify burden of disease. Int. J. Public Health 2014, 59, 565–569. [Google Scholar] [CrossRef]
- Noordzij, M.; Dekker, F.W.; Zoccali, C.; Jager, K.J. Measures of disease frequency: Prevalence and incidence. Nephron Clin. Pract. 2010, 115, c17–c20. [Google Scholar] [CrossRef]
- Cambridge University Press; Assessment. Incidence. 2025. Available online: https://dictionary.cambridge.org/de/worterbuch/englisch/incidence (accessed on 25 May 2025).
- Cambridge University Press; Assessment. Prevalence. 2025. Available online: https://dictionary.cambridge.org/de/worterbuch/englisch/prevalence (accessed on 25 May 2025).
- Tenny, S.; Boktor, S.W. Incidence; StatPearls: Treasure Island, FL, USA, 2025. [Google Scholar]
- OECD. GDP per Hour Worked. GDP per Hour Worked Is a Measure of Labour Productivity. 2025. Available online: https://www.oecd.org/en/data/indicators/gdp-per-hour-worked.html?oecdcontrol-00b22b2429-var3=2024 (accessed on 25 May 2025).
- Board of Govenors of the Federal Reserve System. Federal Reserve Board—Foreign Exchange Rates—H.10—February 10, 2025. The Federal Reserve. 2025. Available online: https://www.federalreserve.gov/releases/h10/hist/dat00_al.htm (accessed on 11 May 2025).
- Antweiler, W. PACIFIC Exchange Rate Service. Foreign Currency Units per 1 Canadian Dollar, 1950–2023. 2024. Available online: https://fx.sauder.ubc.ca/etc/CADpages.pdf (accessed on 25 May 2025).
- Exchanges Rate UK. Chilean Peso to US Dollar Spot Exchange Rates for 2015. 2025. Available online: https://www.exchangerates.org.uk/CLP-USD-spot-exchange-rates-history-2015.html (accessed on 25 May 2025).
- Exchanges Rate UK. Colombian Peso to US Dollar Spot Exchange Rates for 2015. 2025. Available online: https://www.exchangerates.org.uk/COP-USD-spot-exchange-rates-history-2015.html (accessed on 25 May 2025).
- Macrotrends LLC. Euro Dollar Exchange Rate (EUR USD)—Historical Chart. 2025. Available online: https://www.macrotrends.net/2548/euro-dollar-exchange-rate-historical-chart (accessed on 25 May 2025).
- International Monetary Fund. World Economic Outlook Database, October 2024. 2024. Available online: https://www.imf.org/en/Publications/WEO/weo-database/2024/October (accessed on 11 May 2025).
- World Bank Group. Population, Total. All Countries and Economies. 2025. Available online: https://data.worldbank.org/indicator/SP.POP.TOTL?end=2021&start=1960 (accessed on 11 May 2025).
- Worldometer. Population by Country (2025)—Worldometer. 2025. Available online: https://www.worldometers.info/world-population/population-by-country/ (accessed on 25 May 2025).
- Department of Economic and Social Affairs. World Population Prospects 2024. United Nations, 2024. Available online: https://population.un.org/wpp/ (accessed on 11 May 2025).
- World Bank Group. Current Health Expenditure Per Capita (Current US$). 2024. Available online: https://data.worldbank.org/indicator/SH.XPD.CHEX.PC.CD (accessed on 25 May 2025).
- World Bank Group. World Development Indicators. 2025. Available online: https://databank.worldbank.org/indicator/NY.GDP.PCAP.CD/1ff4a498/Popular-Indicators (accessed on 25 May 2025).
- International Labour Organization. Statistics on Labour Productivity. 2024. Available online: https://ilostat.ilo.org/topics/labour-productivity/ (accessed on 25 May 2025).
- Luengo-Fernandez, R.; Walli-Attaei, M.; Gray, A.; Torbica, A.; Maggioni, A.P.; Huculeci, R.; Bairami, F.; Aboyans, V.; Timmis, A.D.; Vardas, P.; et al. Economic burden of cardiovascular diseases in the European Union: A population-based cost study. Eur. Heart J. 2023, 44, 4752–4767. [Google Scholar] [CrossRef]
- Wilkins, E.; Wilson, L.; Wickramasinghe, K.; Bhatnagar, P.; Leal, J.; Luengo-Fernandez, R.; Burns, R.; Rayner, M.; Townsend, N. European Cardiovascular Disease Statistics 2017; European Heart Network: Brussels, Belgium, 2017. [Google Scholar]
- Elmusharaf, K.; Grafton, D.; Jung, J.S.; Roberts, E.; Al-Farsi, Y.; Al Nooh, A.A.; Bin Belaila, B.; ElShamy, A.; Al-Zuabi, H..; Al Mutawa, K.A.; et al. The case for investing in the prevention and control of non-communicable diseases in the six countries of the Gulf Cooperation Council: An economic evaluation. BMJ Glob. Health 2022, 7, e008670. [Google Scholar] [CrossRef]
- Rittiphairoj, T.; Reilly, A.; Reddy, C.L.; Barrenho, E.; Colombo, F.; Atun, R. The State of Cardiovascular Disease in G20+ Countries; Health Systems Innovation Lab, Harvard University: Cambridge, MA, USA, 2022. [Google Scholar] [CrossRef]
- Mendoza-Herrera, K.; Pedroza-Tobías, A.; Hernández-Alcaraz, C.; Ávila-Burgos, L.; Aguilar-Salinas, C.A.; Barquera, S. Attributable Burden and Expenditure of Cardiovascular Diseases and Associated Risk Factors in Mexico and other Selected Mega-Countries. Int. J. Environ. Res. Public Health 2019, 16, 4041. [Google Scholar] [CrossRef]
- Agency for Healthcare Research and Quality. Medical Expenditure Panel Survey Home. 2025. Available online: https://meps.ahrq.gov/mepsweb/ (accessed on 25 May 2025).
- Kazi, D.S.; Elkind, M.S.V.; Deutsch, A.; Dowd, W.N.; Heidenreich, P.; Khavjou, O.; Mark, D.; Mussolino, M.E.; Ovbiagele, B.; Patel, S.S.; et al. Forecasting the Economic Burden of Cardiovascular Disease and Stroke in the United States Through 2050: A Presidential Advisory From the American Heart Association. Circulation 2024, 150, e89–e101. [Google Scholar] [CrossRef] [PubMed]
- Yang, L.; Wu, M.; Cui, B.; Xu, J. Economic burden of cardiovascular diseases in China. Expert Rev. Pharmacoecon. Outcomes Res. 2008, 8, 349–356. [Google Scholar] [CrossRef]
- Walker, I.F.; Garbe, F.; Wright, J.; Newell, I.; Athiraman, N.; Khan, N.; Elsey, H. The Economic Costs of Cardiovascular Disease, Diabetes Mellitus, and Associated Complications in South Asia: A Systematic Review. Value Health Reg. Issues 2018, 15, 12–26. [Google Scholar] [CrossRef]
- Tarride, J.-E.; Lim, M.; DesMeules, M.; Luo, W.; Burke, N.; O’Reilly, D.; Bowen, J.; Goeree, R. A review of the cost of cardiovascular disease. Can. J. Cardiol. 2009, 25, e195–202. [Google Scholar] [CrossRef] [PubMed]
- The Public Health Agency of Canada. Economic Burden of Illness in Canada, 2010. 2017. Available online: https://www.canada.ca/en/public-health/services/publications/science-research-data/economic-burden-illness-canada-2010.html (accessed on 25 May 2025).
- Kontsevaya, A.; Kalinina, A.; Oganov, R. Economic Burden of Cardiovascular Diseases in the Russian Federation. Value Health Reg. Issues 2013, 2, 199–204. [Google Scholar] [CrossRef] [PubMed][Green Version]
- Lakić, D.; Tasić, L.; Kos, M. Economic burden of cardiovascular diseases in Serbia. Vojnosanit. Pregl. 2014, 71, 137–143. [Google Scholar] [CrossRef] [PubMed]
- Balbay, Y.; Gagnon-Arpin, I.; Malhan, S.; Öksüz, M.E.; Sutherland, G.; Dobrescu, A.; Villa, G.; Ertuğrul, G.; Habib, M. Modeling the burden of cardiovascular disease in Turkey. Anatol. J. Cardiol. 2018, 20, 235–240. [Google Scholar] [CrossRef]
- Rosemann, T.; Bachofner, A.; Strehle, O. Kardiovaskuläre Erkrankungen in der Schweiz—Prävalenz und Versorgung. Praxis 2024, 113, 57–66. [Google Scholar]
- The Economist Intelligence Unit Limited. The Cost of Silence. Cardiovascular Disease in Asia. 2018. Available online: https://impact.economist.com/projects/ageing-shift/wp-content/uploads/2020/07/The_cost_of_silence.pdf (accessed on 11 May 2025).
- Jin, E. Cost of Silent Risk Factors for Cardiovascular Disease in Asia. Saw Swee Hock School of Public Health. 2018. Available online: https://sph.nus.edu.sg/blog/2018/12/18/cost-of-silent-risk-factors-for-cardiovascular-disease-in-asia/ (accessed on 25 May 2025).
- Stevens, B.; Verdian, L.; Tomlinson, J.; Zegenhagen, S.; Pezzullo, L. PM021 The Economic Burden of Heart Diseases in Colombia. Glob. Heart 2016, 11, e73–e74. [Google Scholar] [CrossRef]
- Marquina, C.; Talic, S.; Vargas-Torres, S.; Petrova, M.; Abushanab, D.; Owen, A.; Lybrand, S.; Thomson, D.; Liew, D.; Zomer, E.; et al. Future burden of cardiovascular disease in Australia: Impact on health and economic outcomes between 2020 and 2029. Eur. J. Prev. Cardiol. 2022, 29, 1212–1219. [Google Scholar] [CrossRef]
- Tasavon Gholamhoseini, M.; Arjomand Kermani, S.; Yazdi-Feyzabadi, V.; Goudarzi, R. Economic burden of cardiovascular diseases among elderly patients in Iran: A case from a developing country. BMC Health Serv. Res. 2024, 24, 1355. [Google Scholar] [CrossRef]
- Emamgholipour, S.; Baba Akbari, A.; Pakdaman, M.; Geravandi, S. Economic Burden of Cardiovascular Disease in the Southwest of Iran. Int. Cardiovasc. Res. J. 2018, 12, 1–6. [Google Scholar]
- Ipinnimo, T.M.; Elegbede, O.E.; Durowade, K.A.; Adewoye, K.R.; Ibirongbe, D.O.; Ajayi, P.O.; Sanni, T.A.; Fatunla, O.A.T.; Ippinnimo, M.T.; Ibikunle, A.I. Cost of illness of non-communicable diseases in private and public health facilities in Nigeria: A qualitative and quantitative approach. Pan Afr. Med. J. 2023, 44, 6. [Google Scholar] [CrossRef]
- Isezuo, S.; Sani, M.U.; Talle, A.; Johnson, A.; Adeoye, A.-M.; Ulgen, M.S.; Mbakwem, A.; Ogah, O.; Edafe, E.; Kolo, P.; et al. Registry for Acute Coronary Events in Nigeria (RACE-Nigeria): Clinical Characterization, Management, and Outcome. J. Am. Heart Assoc. 2022, 11, e020244. [Google Scholar] [CrossRef]
- International Social Security Association. Pensionable Ages. 2025. Available online: https://www.issa.int/de/databases/country-profiles/pensionable-ages (accessed on 25 May 2025).
- Alcaraz, A.; Bardach, A.E.; Espinola, N.; Perelli, L.; Rodriguez Cairoli, F.; La Foucade, A.; de Mello Vianna, C.M.; Guevara, G.; Gittens-Baynes, K.-A.; Johns, P.; et al. Health and economic burden of disease of sugar-sweetened beverage consumption in four Latin American and Caribbean countries: A modelling study. BMJ Open 2023, 13, e062809. [Google Scholar] [CrossRef]
- Aminde, L.N.; Dzudie, A.; Mapoure, Y.N.; Tantchou, J.C.; Veerman, J.L. Estimation and determinants of direct medical costs of ischaemic heart disease, stroke and hypertensive heart disease: Evidence from two major hospitals in Cameroon. BMC Health Serv. Res. 2021, 21, 140. [Google Scholar] [CrossRef]
- Kumar, A.; Siddharth, V.; Singh, S.I.; Narang, R. Cost analysis of treating cardiovascular diseases in a super-specialty hospital. PLoS ONE 2022, 17, e0262190. [Google Scholar] [CrossRef]
- Stevens, B.; Pezzullo, L.; Verdian, L.; Tomlinson, J.; Zegenhagen, S. PM019 The Economic Burden of Heart Diseases in Mexico. Glob. Heart 2016, 11, e72–e73. [Google Scholar] [CrossRef]
- Bommer, C.; Sagalova, V.; Heesemann, E.; Manne-Goehler, J.; Atun, R.; Bärnighausen, T.; Davies, J.; Vollmer, S. Global Economic Burden of Diabetes in Adults: Projections From 2015 to 2030. Diabetes Care 2018, 41, 963–970. [Google Scholar] [CrossRef]
- Chen, S.; Cao, Z.; Prettner, K.; Kuhn, M.; Yang, J.; Jiao, L.; Wang, Z.; Li, W.; Geldsetzer, P.; Bärnighausen, T.; et al. Estimates and Projections of the Global Economic Cost of 29 Cancers in 204 Countries and Territories From 2020 to 2050. JAMA Oncol. 2023, 9, 465–472. [Google Scholar] [CrossRef] [PubMed]
- National Heart Foundation of Australia. Key Statistics: Cardiovascular Disease. 2025. Available online: https://www.heartfoundation.org.au/your-heart/evidence-and-statistics/key-stats-cardiovascular-disease (accessed on 25 May 2025).
- Botly, L.C.P.; Lindsay, M.P.; Mulvagh, S.L.; Hill, M.D.; Goia, C.; Martin-Rhee, M.; Casaubon, L.K.; Yip, C.Y.Y. Recent Trends in Hospitalizations for Cardiovascular Disease, Stroke, and Vascular Cognitive Impairment in Canada. Can. J. Cardiol. 2020, 36, 1081–1090. [Google Scholar] [CrossRef]
- Deutsche Gesellschaft für Thorax-; Herz- und GefäßChirurgie. Fakten-Highlights zum Deutschen Herzbericht 2022. 2023. Available online: https://www.dgpk.org/wp-content/uploads/Dossier_Fakten-Highlights_Deutscher-Herzbericht-2022_DHS_DGK_DGTHG_DGPK_DGPR_2023-09-21_Final.pdf (accessed on 25 May 2025).
- Patel, S.; Ram, F.; Patel, S.K.; Kumar, K. Cardiovascular diseases and health care expenditure (HCE) of inpatient and outpatient: A study from India Human Development Survey. Clin. Epidemiol. Glob. Health 2020, 8, 671–677. [Google Scholar] [CrossRef]
- Oleribe, O.O.; Momoh, J.; Uzochukwu, B.S.; Mbofana, F.; Adebiyi, A.; Barbera, T.; Taylor-Robinson, W.R. Identifying Key Challenges Facing Healthcare Systems In Africa And Potential Solutions. Int. J. Gen. Med. 2019, 12, 395–403. [Google Scholar] [CrossRef]
- NTI; Brown University School of Public Health Pandemic Center. Economist Impact. Global Health Security Index. 2023. Available online: https://www.nti.org/about/programs-projects/project/global-health-security-index/ (accessed on 25 May 2025).
- World Population Review. GDP Ranked by Country. 2024. Available online: https://worldpopulationreview.com/countries/by-gdp (accessed on 25 May 2025).
- Yu, Y.; Li, H.; Hu, N.X.; Wu, X.H.; Huang, X.Y.; Lin, H.T.; Yu, K.L.; Li, J.L. Global burden and health inequality of nutritional deficiencies from 1990 to 2019. Front. Nutr. 2024, 11, 1470713. [Google Scholar] [CrossRef] [PubMed]
- National Institutes of Health. Vitamin A and Carotenoids. 2025. Available online: https://ods.od.nih.gov/factsheets/VitaminA-Consumer (accessed on 10 January 2026).
- International Labour Organization; Nigeria Bureau of Statistics. Nigeria Child Labour Survey 2022; International Labour Office: Geneva, Switzerland, 2024. Available online: https://labordoc.ilo.org/discovery/delivery/41ILO_INST:41ILO_V2/12129155920002676 (accessed on 23 May 2025).
- UNICEF. What Is Child Labour? 2025. Available online: https://www.unicef.org/protection/child-labour (accessed on 23 May 2025).
- World Health Organization. The Global Health Observatory. Global Health Estimates: Life Expectancy and Leading Causes of Death and Disability. 2025. Available online: https://www.who.int/data/gho/data/themes/mortality-and-global-health-estimates/ghe-life-expectancy-and-healthy-life-expectancy (accessed on 25 May 2025).
- World Heart Federation. Why Circulatory Health Matters; World Heart Federation: Geneva, Switzerland, 2021. [Google Scholar]
- American Heart Association. Cardiovascular Disease: A Costly Burden for America. Projections Through 2035. 2017. Available online: https://www.heart.org/en/get-involved/advocate/federal-priorities/cardiovascular-disease-burden-report (accessed on 25 May 2025).
- International Diabetes Federation. IDF Diabetes Atlas, 10th ed.; International Diabetes Federation: Brussels, Belgium, 2021; Available online: https://www.diabetesatlas.org (accessed on 25 May 2025).
- Bommer, C.; Heesemann, E.; Sagalova, V.; Manne-Goehler, J.; Atun, R.; Bärnighausen, T.; Vollmer, S. The global economic burden of diabetes in adults aged 20–79 years: A cost-of-illness study. Lancet Diabetes Endocrinol. 2017, 5, 423–430. [Google Scholar] [CrossRef] [PubMed]
- GHS Index. The 2021 Global Health Security Index. 2023. Available online: https://ghsindex.org/ (accessed on 25 May 2025).
- Stein, L.; Michalke, A.; Gaugler, T.; Stoll-Kleemann, S. Sustainability Science Communication: Case Study of a True Cost Campaign in Germany. Sustainability 2024, 16, 3842. [Google Scholar] [CrossRef]
- Oebel, B.; Stein, L.; Michalke, A.; Stoll-Kleemann, S.; Gaugler, T. Towards true prices in food retailing: The value added tax as an instrument transforming agri-food systems. Sustain. Sci. 2025, 20, 1705–1722. [Google Scholar] [CrossRef]
- World Health Organization. WHO Manual on Sugar-Sweetened Beverage Taxation Policies to Promote Healthy Diets; World Health Organization: Washington, DC, USA, 2022. [Google Scholar]
- Allcott, H.; Lockwood, B.B.; Taubinsky, D. Should we tax sugar-sweetened beverages? An overview of theory and evidence. J. Econ. Perspect. 2019, 33, 202–227. [Google Scholar] [CrossRef]
- Colchero, M.A.; Popkin, B.M.; Rivera, J.A.; Ng, S.W. Beverage purchases from stores in Mexico under the excise tax on sugar sweetened beverages: Observational study. BMJ 2016, 352, h6704. [Google Scholar] [CrossRef]
- Scarborough, P.; Adhikari, V.; Harrington, R.A.; Elhussein, A.; Briggs, A.; Rayner, M.; Adams, J.; Cummins, S.; Penney, T.; White, M. Impact of the announcement and implementation of the UK Soft Drinks Industry Levy on sugar content, price, product size and number of available soft drinks in the UK, 2015–2019: A controlled interrupted time series analysis. PLoS Med. 2020, 17, e1003025. [Google Scholar] [CrossRef]









| Study | Methodological Approach | Main Research Topics |
|---|---|---|
| [16] | TCA | Explanation of True Cost Accounting (TCA) |
| [17] (pp. 327–337) | COI | Explanation of cost-of-illness studies (COI): Concepts, methods and differentiation of individual cost types (direct, indirect, intangible) |
| [18] | GBD data | Statistics on the burden of diseases: classified by disease, continent, country and more |
| Study | Geographical Scope | Methodological Approach | Externalities Examined | Main Research Topics/Conclusions |
|---|---|---|---|---|
| [27] | Global | Food prices and FAO Food Price Index | n.a. | Food safety and the cost of healthy eating by continent and income; 3.96 Purchasing Power Parity (PPP) dollars on a global scale for a nutritionally balanced diet |
| [24] | Global | Retail prices and Gross National Income and Partial-equilibrium model (Global Agriculture Perspectives System) | n.a. |
|
| [28] | Global | GBD and COI data as well as connectors from meta-analyses of prospective cohort studies | Environmental and health | Calculation of the global environmental and health costs of food in 2030:
|
| [29] | Global | TCA | Environmental, social and health | Transformation of agricultural and food systems; Estimation of the hidden costs of food:
|
| [15] | Country-specific | TCA, GBD and COI data | Health | Methodology for calculating diet-induced health costs in Germany for 2022:
|
| Country/Territory | Health Costs | Per-Capita Health Costs | Population |
|---|---|---|---|
| India | USD 170.93 B | USD 117.81 | 1450.94 M |
| China | USD 513.35 B | USD 361.39 | 1419.32 M |
| United States of America | USD 1722.12 B | USD 4985.50 | 345.43 M |
| Indonesia | USD 35.69 B | USD 125.89 | 283.49 M |
| Pakistan | USD 11.15 B | USD 44.36 | 251.27 M |
| Nigeria | USD 4.44 B | USD 19.10 | 232.68 M |
| Brazil | USD 116.01 B | USD 547.21 | 212.00 M |
| Bangladesh | USD 5.76 B | USD 33.18 | 173.56 M |
| Russian Federation | USD 121.29 B | USD 837.53 | 144.82 M |
| Ethiopia | USD 1.34 B | USD 10.14 | 132.06 M |
| Continent | Sum of Underconsumption | Sum of Overconsumption | Total Diet-Induced Health Costs | Average Per-Capita Health Costs |
|---|---|---|---|---|
| Africa | USD 24.28 B | USD 8.69 B | USD 32.97 B | USD 21.79 |
| Asia | USD 264.98 B | USD 155.80 B | USD 420.78 B | USD 89.34 |
| Europe | USD 217.84 B | USD 189.32 B | USD 407.16 B | USD 489.47 |
| North America | USD 340.56 B | USD 422.44 B | USD 763.00 B | USD 1247.05 |
| Oceania | USD 10.50 B | USD 10.54 B | USD 21.04 B | USD 458.32 |
| South America | USD 36.82 B | USD 38.17 B | USD 74.98 B | USD 172.26 |
| Total | USD 894.98 B | USD 824.96 B | USD 1719.94 B | USD 211.08 |
Disclaimer/Publisher’s Note: The statements, opinions and data contained in all publications are solely those of the individual author(s) and contributor(s) and not of MDPI and/or the editor(s). MDPI and/or the editor(s) disclaim responsibility for any injury to people or property resulting from any ideas, methods, instructions or products referred to in the content. |
© 2026 by the authors. Licensee MDPI, Basel, Switzerland. This article is an open access article distributed under the terms and conditions of the Creative Commons Attribution (CC BY) license.
Share and Cite
Seidel, F.; Oebel, B.; Stein, L.; Kleemann, S.; Gaugler, T. Determining the Global Economic Burden of External Health Effects of Food Consumption in 204 Countries and Territories. Nutrients 2026, 18, 426. https://doi.org/10.3390/nu18030426
Seidel F, Oebel B, Stein L, Kleemann S, Gaugler T. Determining the Global Economic Burden of External Health Effects of Food Consumption in 204 Countries and Territories. Nutrients. 2026; 18(3):426. https://doi.org/10.3390/nu18030426
Chicago/Turabian StyleSeidel, Felix, Benjamin Oebel, Lennart Stein, Susanne Kleemann, and Tobias Gaugler. 2026. "Determining the Global Economic Burden of External Health Effects of Food Consumption in 204 Countries and Territories" Nutrients 18, no. 3: 426. https://doi.org/10.3390/nu18030426
APA StyleSeidel, F., Oebel, B., Stein, L., Kleemann, S., & Gaugler, T. (2026). Determining the Global Economic Burden of External Health Effects of Food Consumption in 204 Countries and Territories. Nutrients, 18(3), 426. https://doi.org/10.3390/nu18030426

