Obesity Treatment Application Implications of Temporally Sequenced Paths of Theory-Driven Psychological Changes Toward Improvements in Physical Activity and Dietary Behaviors in Women
Abstract
1. Introduction
- Psychosocial scores will significantly improve over 3 and 6 months; however, it was unclear whether score changes occurring beyond 6 months would negate the positive effects.
- Paths from changes in overall mood → self-regulation → self-efficacy → PA and dietary behaviors will be significant (in separate models). Paths from changes in self-regulation → mood → self-efficacy → PA and the diet will also be significant.
- Within the path models demonstrating significance, relationships between changes in mood and self-regulation will be significantly moderated by participants’ baseline score on emotional eating, anxiety, and depression.
- There will be a significant inverse association between changes in participants’ PA and overall negative mood and, over the 12-month duration of the study, between improvements in their PA and dietary behaviors, and weight.
2. Materials and Methods
2.1. Participants
2.2. Measures
2.3. Procedure
2.4. Data Analyses
3. Results
3.1. Score Changes in Study Data
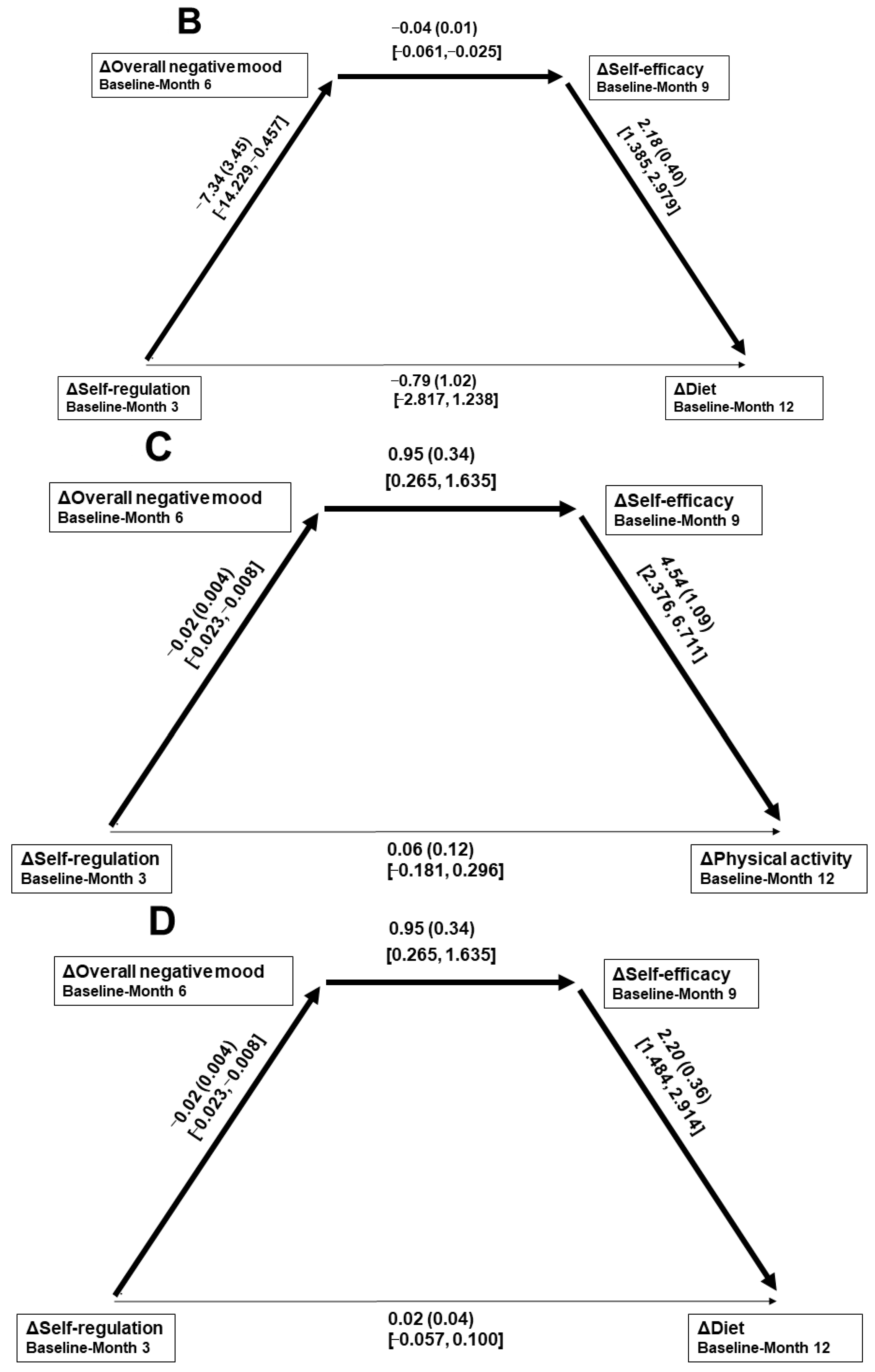
3.2. Significance of Proposed Paths Toward Behavioral Changes
3.3. Moderation of the Mood–Self-Regulation Relations Within Significant Paths
3.4. Correlates of Physical Activity and Weight Changes
4. Discussion
5. Conclusions
Funding
Institutional Review Board Statement
Informed Consent Statement
Data Availability Statement
Conflicts of Interest
References
- Bray, G.A.; Kim, K.K.; Wilding, J.P.H.; World Obesity Federation. Obesity: A chronic relapsing progressive disease process. A position statement of the World Obesity Federation. Obes. Rev. 2017, 18, 715–723. [Google Scholar] [CrossRef]
- Okunogbe, A.; Nugent, R.; Spencer, G.; Powis, J.; Ralston, J.; Wilding, J. Economic impacts of overweight and obesity: Current and future estimates for 161 countries. BMJ Glob. Health 2022, 7, e009773. [Google Scholar] [CrossRef]
- GBD 2021 US Obesity Forecasting Collaborators. National-level and state-level prevalence of overweight and obesity among children, adolescents, and adults in the USA, 1990–2021, and forecasts up to 2050. Lancet 2024, 404, 2278–2298. [Google Scholar] [CrossRef]
- Olateju, I.V.; Opaleye-Enakhimion, T.; Udeogu, J.E.; Asuquo, J.; Olaleye, K.T.; Osa, E.; Oladunjoye, A.F. A systematic review on the effectiveness of diet and exercise in the management of obesity. Diabetes Metab. Syndr. 2023, 17, 102759. [Google Scholar] [CrossRef]
- MacLean, P.S.; Wing, R.R.; Davidson, T.; Epstein, L.; Goodpaster, B.; Hall, K.D.; Levin, B.E.; Perri, M.G.; Rolls, B.J.; Rosenbaum, M.; et al. NIH working group report: Innovative research to improve maintenance of weight loss. Obesity 2015, 23, 7–15. [Google Scholar] [CrossRef]
- Mann, T.; Tomiyama, A.J.; Westling, E.; Lew, A.-M.; Samuels, B.; Chatman, J. Medicare’s search for effective obesity treatments: Diets are not the answer. Am. Psychol. 2007, 62, 220–233. [Google Scholar] [CrossRef] [PubMed]
- Wadden, T.A.; Tronieri, J.S.; Butryn, M.L. Lifestyle modification approaches for the treatment of obesity in adults. Am. Psychol. 2020, 75, 235–251. [Google Scholar] [CrossRef] [PubMed]
- Hung, A.; Pura, J.A.; Stechuchak, K.M.; Dennis, P.A.; Maciejewski, M.L.; Smith, V.A.; Blalock, D.V.; Hoerster, K.; Raffa, S.D.; Wong, E. Association between a national behavioral weight management program and real-world weight change. Obes. Res. Clin. Pract. 2024, 18, 201–208. [Google Scholar] [CrossRef]
- Brownell, K.D. The LEARN Program for Weight Management, 10th ed.; American Health Publishing: Dallas, TX, USA, 2004. [Google Scholar]
- Annesi, J.J.; Johnson, P.H.; Tennant, G.A.; Porter, K.J.; McEwen, K.L. Weight Loss and the prevention of weight regain: Evaluation of a treatment model of exercise self-regulation generalizing to controlled eating. Perm. J. 2016, 20, 4–17. [Google Scholar] [CrossRef] [PubMed]
- Cooper, Z.; Doll, H.A.; Hawker, D.M.; Byrne, S.; Bonner, G.; Eeley, E.; O’connor, M.E.; Fairburn, C.G. Testing a new cognitive behavioural treatment for obesity: A randomized controlled trial with three-year follow-up. Behav. Res. Ther. 2010, 48, 706–713. [Google Scholar] [CrossRef] [PubMed]
- Dombrowski, S.U.; Knittle, K.; Avenell, A.; Araújo-Soares, V.; Sniehotta, F.F. Long term maintenance of weight loss with non-surgical interventions in obese adults: Systematic review and meta-analyses of randomised controlled trials. BMJ 2014, 348, g2646. [Google Scholar] [CrossRef]
- Altieri, M.S.; Irish, W.; Pories, W.J.; Shah, A.; DeMaria, E.J. Examining the rates of obesity and bariatric surgery in the United States. Obes. Surg. 2021, 31, 4754–4760. [Google Scholar] [CrossRef]
- Berning, P.; Adhikari, R.; Schroer, A.E.; Jelwan, Y.A.; Razavi, A.C.; Blaha, M.J.; Dzaye, O. Longitudinal analysis of obesity drug use and public awareness. JAMA Netw. Open 2025, 8, e2457232. [Google Scholar] [CrossRef]
- Webb, D.-L.; Abrahamsson, N.; Sundbom, M.; Hellström, P.M. Bariatric surgery–time to replace with GLP-1? Scand. J. Gastroenterol. 2017, 52, 635–640. [Google Scholar] [CrossRef]
- Zheng, Y.; Klem, M.L.; Sereika, S.M.; Danford, C.A.; Ewing, L.J.; Burke, L.E. Self-weighing in weight management: A systematic literature review. Obesity 2015, 23, 256–265. [Google Scholar] [CrossRef] [PubMed]
- Podolsky, M.I.; Raquib, R.; Shafer, P.R. Factors associated with semaglutide initiation among adults with obesity. JAMA Netw. Open 2025, 8, e2455222. [Google Scholar] [CrossRef] [PubMed]
- Shi, I.; Khan, S.S.; Yeh, R.W. Semaglutide eligibility across all current indications for US adults. JAMA Cardiol. 2025, 10, 96–98. [Google Scholar] [CrossRef]
- Khawaji, A.; Jaly, A.A.; Bakri, H.A. Weight loss efficacy of tirzepatide compared to placebo or GLP-1 receptor agonists in adults with obesity or overweight: A meta-analysis of randomized controlled trials with ≥20 weeks treatment duration. J. Obes. 2025, 2025, 3442754. [Google Scholar] [CrossRef]
- Mozaffarian, D. GLP-1 agonists for obesity—A new recipe for success? JAMA 2024, 331, 1007–1008. [Google Scholar] [CrossRef]
- Powell, W.; Song, X.; Mohamed, Y.; Walsh, D.; Parks, E.J.; McMahon, T.M.; Khan, M.; Waitman, L.R. Medications and conditions associated with weight loss in patients prescribed semaglutide based on real-world data. Obesity 2023, 31, 2482–2492. [Google Scholar] [CrossRef]
- Friedman, J.M. The discovery and development of GLP-1 based drugs that have revolutionized the treatment of obesity. Proc. Natl. Acad. Sci. USA 2024, 121, e2415550121. [Google Scholar] [CrossRef]
- Brownell, K.D. The humbling experience of treating obesity: Should we persist or desist? Behav. Res. Ther. 2010, 48, 717–719. [Google Scholar] [CrossRef]
- Jeffery, R.W.; Levy, R.L. Overgeneralization from limited data: A commentary on Cooper et al., 2010. Behav. Res. Ther. 2010, 48, 714–716. [Google Scholar] [CrossRef] [PubMed]
- Rothman, A.J. “Is there nothing more practical than a good theory?”: Why innovations and advances in health behavior change will arise if interventions are used to test and refine theory. Int. J. Behav. Nutr. Phys. Act. 2004, 1, 11. [Google Scholar] [CrossRef]
- Castelnuovo, G.; Pietrabissa, G.; Manzoni, G.M.; Cattivelli, R.; Rossi, A.; Novelli, M.; Varallo, G.; Molinari, E. Cognitive behavioral therapy to aid weight loss in obese patients: Current perspectives. Psychol. Res. Behav. Manag. 2017, 10, 165–173. [Google Scholar] [CrossRef]
- Marmett, B.; da Silva, I.; Lira, F.; Dorneles, G. Anti-obesity drugs alone or combined with exercise training in the management of obesity: A systematic review with meta-analysis. Transl. Exerc. Biomed. 2025, 2, 51–62. [Google Scholar] [CrossRef]
- Teixeira, P.J.; Carraça, E.V.; Marques, M.M.; Rutter, H.; Oppert, J.-M.; De Bourdeaudhuij, I.; Lakerveld, J.; Brug, J. Successful behavior change in obesity interventions in adults: A systematic review of self-regulation mediators. BMC Med. 2015, 13, 84. [Google Scholar] [CrossRef]
- Baker, C.W.; Brownell, K.D. Physical Activity and Maintenance of Weight Loss: Physiological and Psychological Mechanisms. In Physical Activity and Obesity; Bouchard, C., Ed.; Human Kinetics: Champaign, IL, USA, 2000; pp. 311–328. [Google Scholar]
- Annesi, J.J. Behavioral weight loss and maintenance: A 25-year research program informing innovative programming. Perm. J. 2022, 26, 98–117. [Google Scholar] [CrossRef] [PubMed]
- Bandura, A. Social Foundations of Thought and Action: A Social Cognitive Theory; Prentice Hall: Englewood Cliffs, NJ, USA, 1986. [Google Scholar]
- Bandura, A. Health promotion by social cognitive means. Health Educ. Behav. 2004, 31, 143–164. [Google Scholar] [CrossRef]
- Bandura, A. Self-Efficacy: The Exercise of Control; Freeman: New York, NY, USA, 1997. [Google Scholar]
- Gendolla, G.H.E. On the impact of mood on behavior: An integrative theory and a review. Rev. Gen. Psychol. 2000, 4, 378–408. [Google Scholar] [CrossRef]
- Arent, S.M.; Walker, A.J.; Arent, M.A. The Effects of Exercise on Anxiety and Depression. In Handbook of Sport Psychology, 4th ed.; Tennenbaum, G., Eklund, R.C., Eds.; Wiley: Hoboken, NJ, USA, 2020; pp. 872–890. [Google Scholar]
- Hennessy, E.A.; Johnson, B.T.; Acabchuk, R.L.; McCloskey, K.; Stewart-James, J. Self-regulation mechanisms in health behavior change: A systematic meta-review of meta-analyses, 2006–2017. Health Psychol. Rev. 2020, 14, 6–42. [Google Scholar] [CrossRef]
- Vohs, K.D.; Baumeister, R.F. (Eds.) Handbook of Self-Regulation: Research, Theory, and Application, 3rd ed.; Guilford: New York, NY, USA, 2017. [Google Scholar]
- Michie, S.; Ashford, S.; Sniehotta, F.F.; Dombrowski, S.U.; Bishop, A.; French, D.P. A refined taxonomy of behaviour change techniques to help people change their physical activity and healthy eating behaviours: The CALO-RE taxonomy. Psychol. Health 2011, 26, 1479–1498. [Google Scholar] [CrossRef]
- Johnson, S.S.; Paiva, A.L.; Mauriello, L.; Prochaska, J.O.; Redding, C.; Velicer, W.F. Coaction in multiple behavior change interventions: Consistency across multiple studies on weight management and obesity prevention. Health Psychol. 2014, 33, 475–480. [Google Scholar] [CrossRef]
- Donnelly, J.E.; Blair, S.N.; Jakicic, J.M.; Manore, M.M.; Rankin, J.W.; Smith, B.K.; American College of Sports Medicine. American College of Sports Medicine position stand. Appropriate physical activity intervention strategies for weight loss and prevention of weight regain for adults. Med. Sci. Sports Exerc. 2009, 41, 459–471. [Google Scholar] [CrossRef] [PubMed]
- Williams, D.M.; Dunsiger, S.; Miranda, R.; Gwaltney, C.J.; Emerson, J.A.; Monti, P.M.; Parisi, A.F. Recommending self-paced exercise among overweight and obese adults: A randomized pilot study. Ann. Behav. Med. 2015, 49, 280–285. [Google Scholar] [CrossRef]
- Annesi, J.J. Contrasting temporal sequencing effects of self-regulation, mood, and self-efficacy changes within National Cancer Institute-certified obesity intervention processes targeting multiple weight-loss behaviors in community settings. Behav. Sci. 2025, 15, 1624. [Google Scholar] [CrossRef]
- Gupta, S.K. Intention-to-treat concept: A review. Perspect. Clin. Res. 2011, 2, 109–112. [Google Scholar] [CrossRef] [PubMed]
- Aljadani, H.M.; Patterson, A.; Sibbritt, D.; Hutchesson, M.J.; Jensen, M.E.; Collins, C.E. Diet quality, measured by fruit and vegetable intake, predicts weight change in young women. J. Obes. 2013, 2013, 525161. [Google Scholar] [CrossRef]
- Guenther, P.M.; Dodd, K.W.; Reedy, J.; Krebs-Smith, S.M. Most Americans eat much less than recommended amounts of fruits and vegetables. J. Am. Diet. Assoc. 2006, 106, 1371–1379. [Google Scholar] [CrossRef] [PubMed]
- U.S. Department of Health and Human Services/Office of Disease Prevention and Health Promotion. Physical Activity Guidelines for Americans. Available online: https://odphp.health.gov/our-work/nutrition-physical-activity/physical-activity-guidelines (accessed on 20 December 2025).
- Micanti, F.; Iasevoli, F.; Cucciniello, C.; Costabile, R.; Loiarro, G.; Pecoraro, G.; Pasanisi, F.; Rossetti, G.L.; Galletta, D. The relationship between emotional regulation and eating behaviour: A multidimensional analysis of obesity psychopathology. Eat. Weight Disord. 2017, 22, 105–115. [Google Scholar] [CrossRef]
- Marcus, B.H.; Selby, V.C.; Niaura, R.S.; Rossi, J.S. Self-efficacy and the stages of exercise behavior change. Res. Q. Exerc. Sport 1992, 63, 60–66. [Google Scholar] [CrossRef]
- Clark, M.M.; Abrams, D.B.; Niaura, R.S.; Eaton, C.A.; Rossi, J.S. Self-efficacy in weight management. J. Consult. Clin. Psychol. 1991, 59, 739–744. [Google Scholar] [CrossRef]
- Annesi, J.J.; Marti, C.N. Path analysis of exercise treatment-induced changes in psychological factors leading to weight loss. Psychol. Health 2011, 26, 1081–1098. [Google Scholar] [CrossRef]
- McNair, D.M.; Heuchert, J.W.P. Profile of Mood States Technical Update; Multi-Health Systems: North Tonawanda, NY, USA, 2009. [Google Scholar]
- Arnow, B.; Kenardy, J.; Agras, W.S. The Emotional Eating Scale: The development of a measure to assess coping with negative affect by eating. Int. J. Eat. Disord. 1995, 18, 79–90. [Google Scholar] [CrossRef] [PubMed]
- Godin, G. The Godin-Shephard Leisure-Time Physical Activity Questionnaire. Health Fit. J. Can. 2011, 4, 18–22. [Google Scholar] [CrossRef]
- Amireault, S.; Godin, G. The Godin-Shephard Leisure Time Physical Activity Questionnaire: Validity evidence supporting its use for classifying healthy adults into active and insufficiently active categories. Percept. Mot. Ski. 2015, 120, 604–622. [Google Scholar] [CrossRef]
- Amireault, S.; Godin, G.; Lacombe, J.; Sabiston, C.M. Validation of the Godin-Shephard Leisure-Time Physical Activity Questionnaire classification coding system using accelerometer assessment among breast cancer survivors. J. Cancer Surviv. 2015, 9, 532–540. [Google Scholar] [CrossRef] [PubMed]
- Jacobs, D.R.; Ainsworth, B.E.; Hartman, T.J.; Leon, A.S. A simultaneous evaluation of 10 commonly used physical activity questionnaires. Med. Sci. Sports Exerc. 1993, 25, 81–91. [Google Scholar] [CrossRef] [PubMed]
- Miller, D.J.; Freedson, P.S.; Kline, G.M. Comparison of activity levels using Caltrac accelerometer and five questionnaires. Med. Sci. Sports Exerc. 1994, 26, 376–382. [Google Scholar] [CrossRef]
- Pereira, M.A.; FitzGerald, S.J.; Gregg, E.W.; Joswiak, M.L.; Ryan, W.J.; Suminski, R.R.; Utter, A.C.; Zmuda, J.M. A collection of physical activity questionnaires for health-related research. Med. Sci. Sports Exerc. 1997, 29, S1–S205. [Google Scholar]
- Sikes, E.M.; Richardson, E.V.; Cederberg, K.J.; Sasaki, J.E.; Sandroff, B.M.; Motl, R.W. Use of the Godin Leisure-Time Exercise Questionnaire in multiple sclerosis research: A comprehensive narrative review. Disabil. Rehabil. 2019, 41, 1243–1267. [Google Scholar] [CrossRef]
- Drewnowski, A.; Darmon, N.; Briend, A. Replacing fats and sweets with vegetables and fruits—A question of cost. Am. J. Public Health 2004, 94, 1555–1559. [Google Scholar] [CrossRef] [PubMed]
- Te Morenga, L.; Mallard, S.; Mann, J. Dietary sugars and body weight: Systematic review and meta-analysis of randomized controlled trials and cohort studies. BMJ 2012, 346, e7492. [Google Scholar] [CrossRef]
- U.S. Department of Agriculture. MyPlate and Historical Food Pyramid Resources; National Agricultural Library: Washington, DC, USA, 2017. [Google Scholar]
- U.S. Department of Health and Human Services; U.S. Department of Agriculture. 2015–2020 Dietary Guidelines for Americans, 8th ed.; U.S. Department of Health and Human Services: Washington, DC, USA; U.S. Department of Agriculture: Washington, DC, USA, 2015.
- Block, G.; Hartman, A.M.; Dresser, C.M.; Carroll, M.D.; Gannon, J.; Gardner, L. A data-based approach to diet questionnaire design and testing. Am. J. Epidemiol. 1986, 124, 453–469. [Google Scholar] [CrossRef]
- Mares-Perlman, J.A.; Klein, B.E.; Klein, R.; Ritter, L.L.; Fisher, M.R.; Freudenheim, J.L. A diet history questionnaire ranks nutrient intakes in middle-aged and older men and women similarly to multiple food records. J. Nutr. 1993, 123, 489–501. [Google Scholar] [CrossRef]
- Baumeister, R.F.; Tice, D.M.; Vohs, K.D. The strength model of self-regulation: Conclusions from the second decade of willpower research. Perspect. Psychol. Sci. 2018, 13, 141–145. [Google Scholar] [CrossRef]
- White, I.R.; Horton, N.J.; Carpenter, J.; Pocock, S.J. Strategy for intention to treat data in randomized trials with missing outcome data. BMJ 2011, 342, d40. [Google Scholar] [CrossRef] [PubMed]
- Ding, W.; Song, P.X.-K. EM algorithm in Gaussian copula with missing data. Comput. Stat. Data Anal. 2016, 101, 1–11. [Google Scholar] [CrossRef]
- Little, R.J.; Rubin, D.B. Statistical Analysis with Missing Data, 2nd ed.; Wiley: Hoboken, NJ, USA, 2014. [Google Scholar]
- Cohen, J.; Cohen, P.; West, S.G.; Aiken, L.S. Applied Multiple Regression/Correlation Analysis for the Behavioral Sciences, 3rd ed.; Erlbaum: Mahwah, NJ, USA, 2003. [Google Scholar]
- Dakanalis, A.; Mentzelou, M.; Papadopoulou, S.K.; Papandreou, D.; Spanoudaki, M.; Vasios, G.K.; Pavlidou, E.; Mantzorou, M.; Giaginis, C. The association of emotional eating with overweight/obesity, depression, anxiety/stress, and dietary patterns: A review of the current clinical evidence. Nutrients 2023, 15, 1173. [Google Scholar] [CrossRef]
- Hayes, A.F. Introduction to Mediation, Moderation, and Conditional Process Analysis: A Regression-Based Approach, 3rd ed.; Guilford: New York, NY, USA, 2022. [Google Scholar]
- Francis, G.; Thunell, E. Reversing Bonferroni. Psychon. Bull. Rev. 2021, 28, 788–794. [Google Scholar] [CrossRef]
- Perneger, T.V. What’s wrong with Bonferroni adjustments. BMJ 1998, 316, 1236–1238. [Google Scholar] [CrossRef]
- Ledoux, T.A.; Hingle, M.D.; Baranowski, T. Relationship of fruit and vegetable intake with adiposity: A systematic review. Obes. Rev. 2011, 12, e143–e150. [Google Scholar] [CrossRef]
- Raiman, L.; Amarnani, R.; Abdur-Rahman, M.; Marshall, A.; Mani-Babu, S. The role of physical activity in obesity: Let’s actively manage obesity. Clin. Med. 2023, 23, 311–317. [Google Scholar] [CrossRef]
- Rogers, M.; Lemstra, M.; Bird, Y.; Nwankwo, C.; Moraros, J. Weight loss intervention adherence and factors promoting adherence: A meta-analysis. Patient Prefer. Adherence 2016, 10, 1547–1559. [Google Scholar] [CrossRef]
- Wang, D.; Benito, P.J.; Rubio-Arias, J.Á.; Ramos-Campo, D.J.; Rojo-Tirado, M.A. Exploring factors of adherence to weight loss interventions in population with overweight/obesity: An umbrella review. Obes. Rev. 2024, 25, e13783. [Google Scholar] [CrossRef] [PubMed]
- Burgess, E.; Hassmén, P.; Welvaert, M.; Pumpa, K. Behavioural treatment strategies improve adherence to lifestyle intervention programmes in adults with obesity: A systematic review and meta-analysis. Clin. Obes. 2017, 7, 105–114. [Google Scholar] [CrossRef]
- Greenway, F.L. Physiological adaptations to weight loss and factors favouring weight regain. Int. J. Obes. 2015, 39, 1188–1196. [Google Scholar] [CrossRef] [PubMed]
- Sciamanna, C.N.; Kiernan, M.; Rolls, B.J.; Boan, J.; Stuckey, H.; Kephart, D.; Miller, C.K.; Jensen, G.; Hartmann, T.J.; Loken, E.; et al. Practices associated with weight loss versus weight-loss maintenance results of a national survey. Am. J. Prev. Med. 2011, 41, 159–166. [Google Scholar] [CrossRef] [PubMed]
- Linde, J.A.; Rothman, A.J.; Baldwin, A.S.; Jeffery, R.W. The impact of self-efficacy on behavior change and weight change among overweight participants in a weight loss trial. Health Psychol. 2006, 25, 282–291. [Google Scholar] [CrossRef]
- Oaten, M.; Cheng, K. Longitudinal gains in self-regulation from regular physical exercise. Br. J. Health Psychol. 2006, 11, 717–733. [Google Scholar] [CrossRef]
- Nyenhuis, D.L.; Yamamoto, C.; Luchetta, T.; Terrien, A.; Parmentier, A. Adult and geriatric normative data and validation of the Profile of Mood States. J. Clin. Psychol. 1999, 55, 79–86. [Google Scholar] [CrossRef]
- Andrade, A.M.; Coutinho, S.R.; Silva, M.N.; Mata, J.; Vieira, P.N.; Minderico, C.S.; Melanson, K.J.; Baptista, F.; Sardinha, L.B.; Teixeira, P.J. The effect of physical activity on weight loss is mediated by eating self-regulation. Patient Educ. Couns. 2010, 79, 320–326. [Google Scholar] [CrossRef]
- Hills, A.P.; Byrne, N.M.; Lindstrom, R.; Hill, J.O. ‘Small changes’ to diet and physical activity behaviors for weight management. Obes. Facts 2013, 6, 228–238. [Google Scholar] [CrossRef]
- Sundfør, T.M.; Tonstad, S.; Svendsen, M. Effects of intermittent versus continuous energy restriction for weight loss on diet quality and eating behavior. a randomized trial. Eur. J. Clin. Nutr. 2019, 73, 1006–1014. [Google Scholar] [CrossRef] [PubMed]
- Williamson, D.A.; Bray, G.A.; Ryan, D.H. Is 5% weight loss a satisfactory criterion to define clinically significant weight loss? Obesity 2015, 23, 2319–2320. [Google Scholar] [CrossRef]
- Codella, R.; Senesi, P.; Luzi, L. GLP-1 agonists and exercise: The future of lifestyle prioritization. Front. Clin. Diabetes Healthc. 2025, 6, 1720794. [Google Scholar] [CrossRef] [PubMed]
- Rosenthal, R. Interpersonal Expectations: Effects of the Experimenter’s Hypothesis. In Artifacts in Behavioral Research; Rosenthal, R., Rosnow, R.L., Eds.; Oxford University Press: Cary, NC, USA, 2009; pp. 138–210. [Google Scholar]
- Ganguli, M.; Lytle, M.E.; Reynolds, M.D.; Dodge, H.H. Random versus volunteer selection for a community-based study. J. Gerontol. A Biol. Sci. Med. Sci. 1998, 53, M39–M46. [Google Scholar] [CrossRef]
- Prince, S.A.; Adamo, K.B.; Hamel, M.E.; Hardt, J.; Gorber, S.C.; Tremblay, M. A comparison of direct versus self-report measures for assessing physical activity in adults: A systematic review. Int. J. Behav. Nutr. Phys. Act. 2008, 5, 56. [Google Scholar] [CrossRef]
- Trabulsi, J.; Schoeller, D.A. Evaluation of dietary assessment instruments against doubly labeled water, a biomarker of habitual energy intake. Am. J. Physiol. Endocrinol. Metab. 2001, 281, E891–E899. [Google Scholar] [CrossRef] [PubMed]
- Green, L.W.; Sim, L.; Breiner, H. (Eds.) Evaluating Obesity Prevention Efforts: A Plan for Measuring Progress; Institute of Medicine of the National Academies: Washington, DC, USA, 2013. [Google Scholar]


| Baseline | Month 3 | Month 6 | Month 9 | Month 12 | ||||||
|---|---|---|---|---|---|---|---|---|---|---|
| [ΔBaseline–Month 3] | [ΔBaseline–Month 6] | [ΔBaseline–Month 9] | [ΔBaseline–Month 12] | |||||||
| M | SD | M | SD | M | SD | M | SD | M | SD | |
| Self-efficacy | 4.52 | 1.40 | 6.06 | 1.63 | 6.52 | 1.67 | 4.02 | 1.30 | ||
| [1.54] | [1.79] | [2.00] | [1.81] | [−0.50] | [1.65] | |||||
| Self-regulation | 1.76 | 0.43 | 2.50 | 0.33 | 2.59 | 0.32 | 0.79 | 0.51 | ||
| [0.75] | [0.56] | [0.83] | [0.52] | [−0.96] | [0.90] | |||||
| Total mood disturbance | 23.99 | 14.46 | 9.56 | 15.46 | 4.87 | 11.53 | 7.03 | 11.51 | ||
| [−14.42] | [14.72] | [−19.11] | [16.17] | [−16.96] | [16.92] | |||||
| Physical activity | 7.82 | 7.06 | 30.78 | 15.27 | ||||||
| [22.96] | [16.21] | |||||||||
| Overall diet | 3.61 | 3.08 | 10.60 | 4.53 | ||||||
| [6.99] | [5.14] | |||||||||
| Emotional eating | 28.03 | 10.45 | ||||||||
| Anxiety | 5.29 | 4.29 | ||||||||
| Depression | 4.34 | 3.52 | ||||||||
Disclaimer/Publisher’s Note: The statements, opinions and data contained in all publications are solely those of the individual author(s) and contributor(s) and not of MDPI and/or the editor(s). MDPI and/or the editor(s) disclaim responsibility for any injury to people or property resulting from any ideas, methods, instructions or products referred to in the content. |
© 2026 by the author. Licensee MDPI, Basel, Switzerland. This article is an open access article distributed under the terms and conditions of the Creative Commons Attribution (CC BY) license.
Share and Cite
Annesi, J.J. Obesity Treatment Application Implications of Temporally Sequenced Paths of Theory-Driven Psychological Changes Toward Improvements in Physical Activity and Dietary Behaviors in Women. Nutrients 2026, 18, 391. https://doi.org/10.3390/nu18030391
Annesi JJ. Obesity Treatment Application Implications of Temporally Sequenced Paths of Theory-Driven Psychological Changes Toward Improvements in Physical Activity and Dietary Behaviors in Women. Nutrients. 2026; 18(3):391. https://doi.org/10.3390/nu18030391
Chicago/Turabian StyleAnnesi, James J. 2026. "Obesity Treatment Application Implications of Temporally Sequenced Paths of Theory-Driven Psychological Changes Toward Improvements in Physical Activity and Dietary Behaviors in Women" Nutrients 18, no. 3: 391. https://doi.org/10.3390/nu18030391
APA StyleAnnesi, J. J. (2026). Obesity Treatment Application Implications of Temporally Sequenced Paths of Theory-Driven Psychological Changes Toward Improvements in Physical Activity and Dietary Behaviors in Women. Nutrients, 18(3), 391. https://doi.org/10.3390/nu18030391

