Modulation of Peripheral Immune Cells Following Vitamin D3 Supplementation in Vitamin D-Insufficient Cancer Patients
Abstract
1. Introduction
2. Materials and Methods
2.1. Patients
2.2. Isolation of PBMC Cells and Nuclei
2.3. Comet Assay
2.4. Telomere qPCR
2.5. Circulating DNA Isolation
2.6. Global DNA Methylation Analyses
2.7. Single-Cell ATAC-Seq
2.8. Sequencing
2.9. Bioinformatic Analysis
3. Results
3.1. Vitamin D Level After 2 Months of Supplementation in Oncology Patients
3.2. Comet Assay
3.3. Telomere Length qPCR
3.4. Global DNA Methylation in cfDNA and Blood Cells
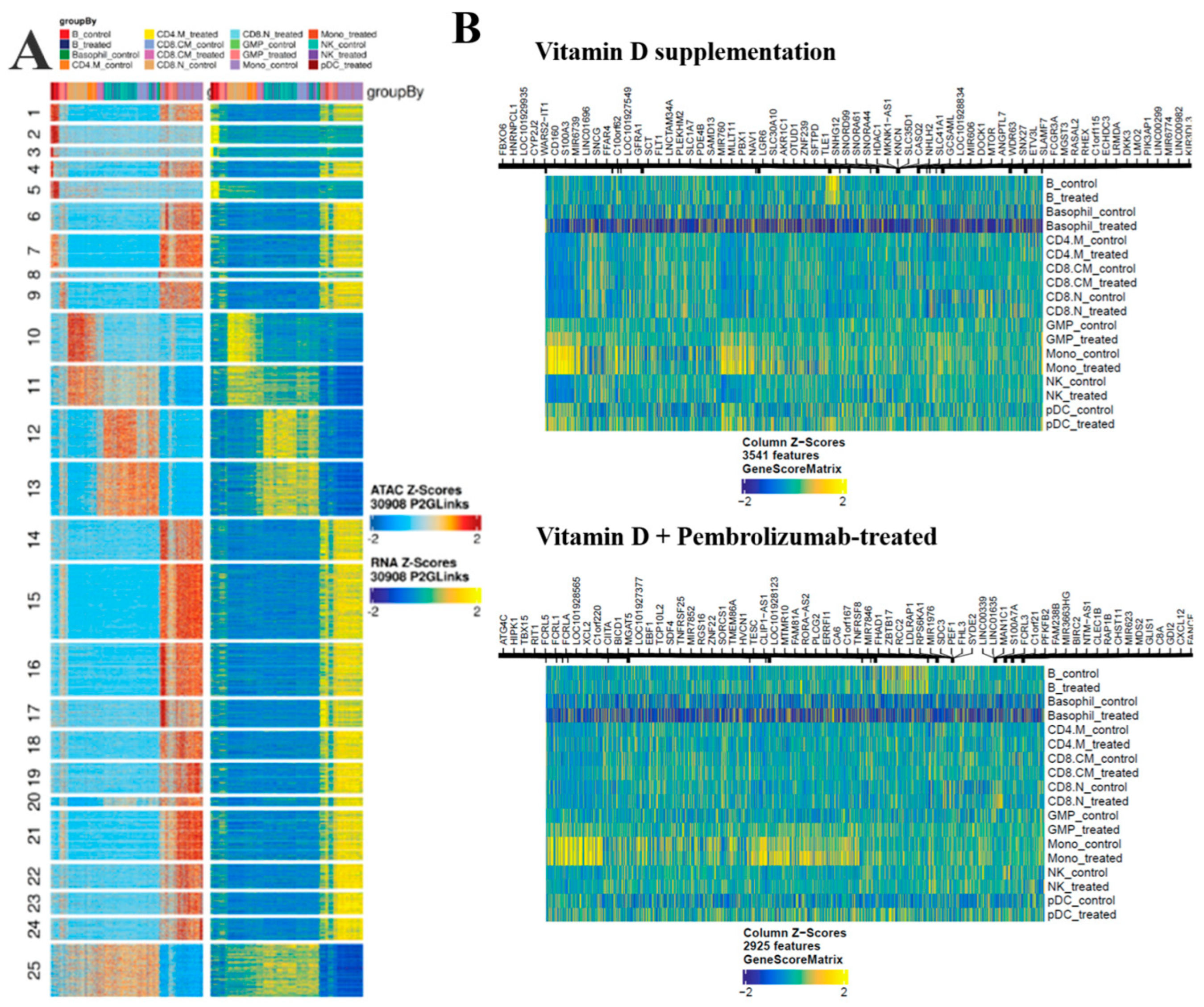
3.5. Single-Cell ATAC-Seq
4. Discussion
5. Conclusions
Supplementary Materials
Author Contributions
Funding
Institutional Review Board Statement
Informed Consent Statement
Data Availability Statement
Acknowledgments
Conflicts of Interest
Abbreviations
| PBMC | Peripheral Blood Mononuclear Cells |
| VDR | vitamin D receptor |
| NK cells | natural killer cells |
| pDC cells | plasmacytoid dendritic cells |
| CYP27B1 | Cytochrome P450 family 27 subfamily B member 1 |
| 25OHD | 25-hydroxyvitamin D |
| cfDNA | circulating cell-free DNA |
| ATAC-Seq | assay for transposase-accessible chromatin with sequencing |
| FAIRE-Seq | Formaldehyde-Assisted Isolation of Regulatory Elements sequencing |
| ECOG | Eastern Cooperative Oncology Group |
| SCLC | Small Cell Lung Cancer |
| CRC | Colorectal Cancer |
| DPBS | Dulbecco’s Phosphate-Buffered Saline |
| CpG | Cytosine-phosphate-Guanine |
| FDR | False Discovery Rate |
| LINE1 | Long Interspersed Nuclear Element-1 |
| UMAP | Uniform Manifold Approximation and Projection |
| GO | Gene Ontology |
| KEGG | Kyoto Encyclopedia of Genes and Genomes |
| CD4M | CD4+ memory T cells |
| CD8CM | CD8+ Central Memory T cells |
| PD/PD-L1 | Programmed Death/Programmed Death-Ligand 1 |
References
- Daryabor, G.; Gholijani, N.; Kahmini, F.R. A review of the critical role of vitamin D axis on the immune system. Exp. Mol. Pathol. 2023, 132–133, 104866. [Google Scholar] [CrossRef] [PubMed]
- Holick, M.F. Photobiology of Vitamin D. In Vitamin D: Vols 1 and 2, 2nd ed.; Academic Press: Cambridge, MA, USA, 2005; pp. 37–45. [Google Scholar]
- Gandini, S.; Francesco, F.; Johanson, H.; Bonanni, B.; Testori, A. Why vitamin D for cancer patients? Ecancermedicalscience 2009, 3, 160. [Google Scholar] [CrossRef] [PubMed]
- Hewison, M. An update on vitamin D and human immunity. Clin. Endocrinol. 2012, 76, 315–325. [Google Scholar] [CrossRef]
- Arora, J.; Wang, J.; Weaver, V.; Zhang, Y.; Cantorna, M.T. Novel insight into the role of the vitamin D receptor in the development and function of the immune system. J. Steroid Biochem. Mol. Biol. 2022, 219, 106084. [Google Scholar] [CrossRef] [PubMed]
- Zhao, R.; Zhang, W.; Ma, C.; Zhao, Y.; Xiong, R.; Wang, H.; Chen, W.; Zheng, S.G. Immunomodulatory Function of Vitamin D and Its Role in Autoimmune Thyroid Disease. Front. Immunol. 2021, 12, 574967. [Google Scholar] [CrossRef]
- Guralnik, J.M.; Sternberg, A.L.; Mitchell, C.M.; Blackford, A.L.; Schrack, J.; Wanigatunga, A.A.; Michos, E.; Juraschek, S.P.; Szanton, S.; Kalyani, R.; et al. Effects of Vitamin D on Physical Function: Results from the STURDY Trial. J. Gerontol. A Biol. Sci. Med. Sci. 2022, 77, 1585–1592. [Google Scholar] [CrossRef]
- White, J.H. Regulation of intracrine production of 1,25-dihydroxyvitamin D and its role in innate immune defense against infection. Arch. Biochem. Biophys. 2012, 523, 58–63. [Google Scholar] [CrossRef]
- Ismailova, A.; White, J.H. Vitamin D, infections and immunity. Rev. Endocr. Metab. Disord. 2022, 23, 265–277. [Google Scholar] [CrossRef]
- Vuolo, L.; Di Somma, C.; Faggiano, A.; Colao, A. Vitamin D and cancer. Front. Endocrinol. 2012, 3, 58. [Google Scholar] [CrossRef]
- Fleet, J.C.; DeSmet, M.; Johnson, R.; Li, Y. Vitamin D and cancer: A review of molecular mechanisms. Biochem. J. 2012, 441, 61–76. [Google Scholar] [CrossRef]
- Sluyter, J.D.; Manson, J.E.; Scragg, R. Vitamin D and Clinical Cancer Outcomes: A Review of Meta-Analyses. JBMR Plus 2021, 5, e10420. [Google Scholar] [CrossRef] [PubMed]
- Yin, L.; Ordonez-Mena, J.M.; Chen, T.; Schottker, B.; Arndt, V.; Brenner, H. Circulating 25-hydroxyvitamin D serum concentration and total cancer incidence and mortality: A systematic review and meta-analysis. Prev. Med. 2013, 57, 753–764. [Google Scholar] [CrossRef] [PubMed]
- Chowdhury, R.; Kunutsor, S.; Vitezova, A.; Oliver-Williams, C.; Chowdhury, S.; Kiefte-de-Jong, J.C.; Khan, H.; Baena, C.P.; Prabhakaran, D.; Hoshen, M.B.; et al. Vitamin D and risk of cause specific death: Systematic review and meta-analysis of observational cohort and randomised intervention studies. BMJ 2014, 348, g1903. [Google Scholar] [CrossRef] [PubMed]
- Han, J.; Guo, X.; Yu, X.; Liu, S.; Cui, X.; Zhang, B.; Liang, H. 25-Hydroxyvitamin D and Total Cancer Incidence and Mortality: A Meta-Analysis of Prospective Cohort Studies. Nutrients 2019, 11, 2295. [Google Scholar] [CrossRef]
- Gaksch, M.; Jorde, R.; Grimnes, G.; Joakimsen, R.; Schirmer, H.; Wilsgaard, T.; Mathiesen, E.B.; Njolstad, I.; Lochen, M.L.; Marz, W.; et al. Vitamin D and mortality: Individual participant data meta-analysis of standardized 25-hydroxyvitamin D in 26,916 individuals from a European consortium. PLoS ONE 2017, 12, e0170791. [Google Scholar] [CrossRef]
- Weinstein, S.J.; Mondul, A.M.; Layne, T.M.; Yu, K.; Huang, J.; Stolzenberg-Solomon, R.Z.; Ziegler, R.G.; Purdue, M.P.; Huang, W.Y.; Abnet, C.C.; et al. Prediagnostic Serum Vitamin D, Vitamin D Binding Protein Isoforms, and Cancer Survival. JNCI Cancer Spectr. 2022, 6, pkac019. [Google Scholar] [CrossRef]
- Keum, N.; Lee, D.H.; Greenwood, D.C.; Manson, J.E.; Giovannucci, E. Vitamin D supplementation and total cancer incidence and mortality: A meta-analysis of randomized controlled trials. Ann. Oncol. 2019, 30, 733–743. [Google Scholar] [CrossRef]
- Mo, X.; He, C.; Han, F.; Yan, H.; Chen, X.; Wang, Y.; Zhou, M. Association of serum 25-hydroxy-vitamin D concentration and risk of mortality in cancer survivors in the United States. BMC Cancer 2024, 24, 545. [Google Scholar] [CrossRef]
- Sha, S.; Chen, L.J.; Brenner, H.; Schottker, B. Associations of 25-hydroxyvitamin D status and vitamin D supplementation use with mortality due to 18 frequent cancer types in the UK Biobank cohort. Eur. J. Cancer 2023, 191, 113241. [Google Scholar] [CrossRef]
- Arayici, M.E.; Basbinar, Y.; Ellidokuz, H. Vitamin D Intake, Serum 25-Hydroxyvitamin-D (25(OH)D) Levels, and Cancer Risk: A Comprehensive Meta-Meta-Analysis Including Meta-Analyses of Randomized Controlled Trials and Observational Epidemiological Studies. Nutrients 2023, 15, 2722. [Google Scholar] [CrossRef]
- Kuznia, S.; Zhu, A.; Akutsu, T.; Buring, J.E.; Camargo, C.A., Jr.; Cook, N.R.; Chen, L.J.; Cheng, T.D.; Hantunen, S.; Lee, I.M.; et al. Efficacy of vitamin D3 supplementation on cancer mortality: Systematic review and individual patient data meta-analysis of randomised controlled trials. Ageing Res. Rev. 2023, 87, 101923. [Google Scholar] [CrossRef] [PubMed]
- Niedermaier, T.; Gredner, T.; Kuznia, S.; Schottker, B.; Mons, U.; Brenner, H. Vitamin D supplementation to the older adult population in Germany has the cost-saving potential of preventing almost 30,000 cancer deaths per year. Mol. Oncol. 2021, 15, 1986–1994. [Google Scholar] [CrossRef] [PubMed]
- Manson, J.E.; Cook, N.R.; Lee, I.M.; Christen, W.; Bassuk, S.S.; Mora, S.; Gibson, H.; Gordon, D.; Copeland, T.; D’Agostino, D.; et al. Vitamin D Supplements and Prevention of Cancer and Cardiovascular Disease. N. Engl. J. Med. 2019, 380, 33–44. [Google Scholar] [CrossRef] [PubMed]
- Carlberg, C. Vitamin D Signaling in the Context of Innate Immunity: Focus on Human Monocytes. Front. Immunol. 2019, 10, 2211. [Google Scholar] [CrossRef]
- Whitfield, G.K.; Dang, H.T.L.; Schluter, S.F.; Bernstein, R.M.; Bunag, T.; Manzon, L.A.; Hsieh, G.; Dominguez, C.E.; Youson, J.H.; Haussler, M.R.; et al. Cloning of a functional vitamin D receptor from the lamprey (an ancient vertebrate lacking a calcified skeleton and teeth). Endocrinology 2003, 144, 2704–2716. [Google Scholar] [CrossRef]
- Carlberg, C.; Velleuer, E. Vitamin D and Aging: Central Role of Immunocompetence. Nutrients 2024, 16, 398. [Google Scholar] [CrossRef]
- Akimbekov, N.S.; Digel, I.; Sherelkhan, D.K.; Razzaque, M.S. Vitamin D and Phosphate Interactions in Health and Disease. Adv. Exp. Med. Biol. 2022, 1362, 37–46. [Google Scholar]
- Brown, R.B. Vitamin D, cancer, and dysregulated phosphate metabolism. Endocrine 2019, 65, 238–243. [Google Scholar] [CrossRef]
- Giresi, P.G.; Kim, J.; McDaniell, R.M.; Iyer, V.R.; Lieb, J.D. FAIRE (Formaldehyde-Assisted Isolation of Regulatory Elements) isolates active regulatory elements from human chromatin. Genome Res. 2007, 17, 877–885. [Google Scholar] [CrossRef]
- Carlberg, C.; Haq, A. The concept of the personal vitamin D response index. J. Steroid Biochem. Mol. Biol. 2018, 175, 12–17. [Google Scholar] [CrossRef]
- Takacs, I.; Toth, B.E.; Szekeres, L.; Szabo, B.; Bakos, B.; Lakatos, P. Randomized clinical trial to comparing efficacy of daily, weekly and monthly administration of vitamin D3. Endocrine 2017, 55, 60–65. [Google Scholar] [CrossRef] [PubMed]
- Sumegi, L.D.; Varga, M.; Kadocsa, V.; Szili, B.; Stempler, M.; Lakatos, P.A.; Nemeth, Z.; Takacs, I. Effect of Moderately High-Dose Vitamin D3 Supplementation on Mortality in Patients Hospitalized for COVID-19 Infection. Nutrients 2025, 17, 507. [Google Scholar] [CrossRef] [PubMed]
- Takacs, I.; Dank, M.; Majnik, J.; Nagy, G.; Szabo, A.; Szabo, B.; Szekanecz, Z.; Sziller, I.; Toldy, E.; Tisler, A.; et al. Hungarian consensus recommendation on the role of vitamin D in disease prevention and treatment. Orvosi Hetil. 2022, 163, 575–584. [Google Scholar]
- Fekete, M.; Lehoczki, A.; Szappanos, A.; Zabo, V.; Kaposvari, C.; Horvath, A.; Farkas, A.; Fazekas-Pongor, V.; Major, D.; Lipecz, A.; et al. Vitamin D and Colorectal Cancer Prevention: Immunological Mechanisms, Inflammatory Pathways, and Nutritional Implications. Nutrients 2025, 17, 1351. [Google Scholar] [CrossRef]
- Granja, J.M.; Klemm, S.; McGinnis, L.M.; Kathiria, A.S.; Mezger, A.; Corces, M.R.; Parks, B.; Gars, E.; Liedtke, M.; Zheng, G.X.Y.; et al. Single-cell multiomic analysis identifies regulatory programs in mixed-phenotype acute leukemia. Nat. Biotechnol. 2019, 37, 1458–1465. [Google Scholar] [CrossRef]
- Teo, A.Y.Y.; Squair, J.W.; Courtine, G.; Skinnider, M.A. Best practices for differential accessibility analysis in single-cell epigenomics. Nat. Commun. 2024, 15, 8805. [Google Scholar] [CrossRef]
- Heberle, H.; Meirelles, G.V.; da Silva, F.R.; Telles, G.P.; Minghim, R. InteractiVenn: A web-based tool for the analysis of sets through Venn diagrams. BMC Bioinform. 2015, 16, 169. [Google Scholar] [CrossRef]
- Kwok, G.; Yau, T.C.; Chiu, J.W.; Tse, E.; Kwong, Y.L. Pembrolizumab (Keytruda). Hum. Vaccin. Immunother. 2016, 12, 2777–2789. [Google Scholar] [CrossRef]
- Liu, J.; Dong, Y.; Lu, C.; Wang, Y.; Peng, L.; Jiang, M.; Tang, Y.; Zhao, Q. Meta-analysis of the correlation between vitamin D and lung cancer risk and outcomes. Oncotarget 2017, 8, 81040–81051. [Google Scholar] [CrossRef]
- Afonso, M.L.; Capelas, M.L.; Pimenta, N.M.; Santos, T.; Makitie, A.; Ganhao-Arranhado, S.; Trabulo, C.; Dias, D.D.S.; Neves, P.M.; Ravasco, P. A Systematic Review of Vitamin D Supplementation in Oncology: Chance of Science or Effectiveness? Nutrients 2025, 17, 634. [Google Scholar] [CrossRef]
- Bouillon, R.; Eelen, G.; Verlinden, L.; Mathieu, C.; Carmeliet, G.; Verstuyf, A. Vitamin D and cancer. J. Steroid Biochem. Mol. Biol. 2006, 102, 156–162. [Google Scholar] [CrossRef] [PubMed]
- Thyer, L.; Ward, E.; Smith, R.; Fiore, M.G.; Magherini, S.; Branca, J.J.; Morucci, G.; Gulisano, M.; Ruggiero, M.; Pacini, S. A novel role for a major component of the vitamin D axis: Vitamin D binding protein-derived macrophage activating factor induces human breast cancer cell apoptosis through stimulation of macrophages. Nutrients 2013, 5, 2577–2589. [Google Scholar] [CrossRef] [PubMed]
- Vanoirbeek, E.; Eelen, G.; Verlinden, L.; Carmeliet, G.; Mathieu, C.; Bouillon, R.; O’Connor, R.; Xiao, G.; Verstuyf, A. PDLIM2 expression is driven by vitamin D and is involved in the pro-adhesion, and anti-migration and -invasion activity of vitamin D. Oncogene 2014, 33, 1904–1911. [Google Scholar] [CrossRef] [PubMed]
- Jeon, S.M.; Shin, E.A. Exploring vitamin D metabolism and function in cancer. Exp. Mol. Med. 2018, 50, 1–14. [Google Scholar] [CrossRef]
- Zhang, R.; Zhang, Y.; Liu, Z.; Pei, Y.; Xu, P.; Chong, W.; Hai, Y.; He, L.; He, Y.; Yu, J.; et al. Association between Vitamin D Supplementation and Cancer Mortality: A Systematic Review and Meta-Analysis. Cancers 2022, 14, 3717. [Google Scholar] [CrossRef]
- Schomann-Finck, M.; Reichrath, J. Umbrella Review on the Relationship between Vitamin D Levels and Cancer. Nutrients 2024, 16, 2720. [Google Scholar] [CrossRef]
- Na, S.Y.; Kim, K.B.; Lim, Y.J.; Song, H.J. Vitamin D and Colorectal Cancer: Current Perspectives and Future Directions. J. Cancer Prev. 2022, 27, 147–156. [Google Scholar] [CrossRef]
- Collins, A.R. Measuring oxidative damage to DNA and its repair with the comet assay. Biochim. Biophys. Acta 2014, 1840, 794–800. [Google Scholar] [CrossRef]
- Wang, E.W.; Collins, A.R.; Pang, M.Y.; Siu, P.P.; Lai, C.K.; Woo, J.; Benzie, I.F. Vitamin D and oxidation-induced DNA damage: Is there a connection? Mutagenesis 2016, 31, 655–659. [Google Scholar] [CrossRef]
- Machado Cda, S.; Venancio, V.P.; Aissa, A.F.; Hernandes, L.C.; de Mello, M.B.; Del Lama, J.E.; Marzocchi-Machado, C.M.; Bianchi, M.L.; Antunes, L.M. Vitamin D3 deficiency increases DNA damage and the oxidative burst of neutrophils in a hypertensive rat model. Mutat. Res. Genet. Toxicol. Environ. Mutagen. 2016, 798–799, 19–26. [Google Scholar] [CrossRef]
- El-Alfy, N.Z.I.; Emam, A.A.K.; Mahmoud, M.F.; Morgan, O.N.M.; El-Ashry, S. Potential protection by vitamin D against DNA fragmentation and bone marrow cytotoxicity induced by chloramphenicol. Toxicol. Rep. 2024, 13, 101828. [Google Scholar] [CrossRef] [PubMed]
- Rezano, A.; Rezkiawan, D.; Lie, V.; Srisadono, A.; Rivaldo, R.M.; Purba, A.R.; Adha, M.J.; Tanojo, T.D.; Pramesti, M. The effect of vitamin D in vitro supplementation on sperm deoxyribonucleic acid fragmentation. Arch. Ital. Urol. Androl. 2024, 96, 12891. [Google Scholar] [CrossRef] [PubMed]
- Najeeb, H.A.; Othman, R.; Salih, S.F.; Mohammed, A.A.; Ismaeel, Q.A. Vitamin D level and endogenous DNA damage in patients with cancers in Duhok city, KRG-Iraq. Ann. Med. Surg. 2020, 60, 462–467. [Google Scholar] [CrossRef] [PubMed]
- Richards, J.B.; Valdes, A.M.; Gardner, J.P.; Paximadas, D.; Kimura, M.; Nessa, A.; Lu, X.; Surdulescu, G.L.; Swaminathan, R.; Spector, T.D.; et al. Higher serum vitamin D concentrations are associated with longer leukocyte telomere length in women. Am. J. Clin. Nutr. 2007, 86, 1420–1425. [Google Scholar] [CrossRef]
- Ouyang, Q.; Baerlocher, G.; Vulto, I.; Lansdorp, P.M. Telomere length in human natural killer cell subsets. Ann. N. Y. Acad. Sci. 2007, 1106, 240–252. [Google Scholar] [CrossRef]
- Andreu-Sanchez, S.; Aubert, G.; Ripoll-Cladellas, A.; Henkelman, S.; Zhernakova, D.V.; Sinha, T.; Kurilshikov, A.; Cenit, M.C.; Jan Bonder, M.; Franke, L.; et al. Genetic, parental and lifestyle factors influence telomere length. Commun. Biol. 2022, 5, 565. [Google Scholar] [CrossRef]
- Szpechcinski, A.; Chorostowska-Wynimko, J.; Struniawski, R.; Kupis, W.; Rudzinski, P.; Langfort, R.; Puscinska, E.; Bielen, P.; Sliwinski, P.; Orlowski, T. Cell-free DNA levels in plasma of patients with non-small-cell lung cancer and inflammatory lung disease. Br. J. Cancer 2015, 113, 476–483. [Google Scholar] [CrossRef]
- Ludovini, V.; Pistola, L.; Gregorc, V.; Floriani, I.; Rulli, E.; Piattoni, S.; Di Carlo, L.; Semeraro, A.; Darwish, S.; Tofanetti, F.R.; et al. Plasma DNA, microsatellite alterations, and p53 tumor mutations are associated with disease-free survival in radically resected non-small cell lung cancer patients: A study of the perugia multidisciplinary team for thoracic oncology. J. Thorac. Oncol. 2008, 3, 365–373. [Google Scholar] [CrossRef]
- van der Drift, M.A.; Hol, B.E.; Klaassen, C.H.; Prinsen, C.F.; van Aarssen, Y.A.; Donders, R.; van der Stappen, J.W.; Dekhuijzen, P.N.; van der Heijden, H.F.; Thunnissen, F.B. Circulating DNA is a non-invasive prognostic factor for survival in non-small cell lung cancer. Lung Cancer 2010, 68, 283–287. [Google Scholar] [CrossRef]
- Christensen, E.; Birkenkamp-Demtroder, K.; Sethi, H.; Shchegrova, S.; Salari, R.; Nordentoft, I.; Wu, H.T.; Knudsen, M.; Lamy, P.; Lindskrog, S.V.; et al. Early Detection of Metastatic Relapse and Monitoring of Therapeutic Efficacy by Ultra-Deep Sequencing of Plasma Cell-Free DNA in Patients with Urothelial Bladder Carcinoma. J. Clin. Oncol. 2019, 37, 1547–1557. [Google Scholar] [CrossRef]
- Sozzi, G.; Roz, L.; Conte, D.; Mariani, L.; Andriani, F.; Lo Vullo, S.; Verri, C.; Pastorino, U. Plasma DNA quantification in lung cancer computed tomography screening: Five-year results of a prospective study. Am. J. Respir. Crit. Care Med. 2009, 179, 69–74. [Google Scholar] [CrossRef] [PubMed]
- Bartak, B.K.; Fodor, T.; Kalmar, A.; Nagy, Z.B.; Zsigrai, S.; Szigeti, K.A.; Valcz, G.; Igaz, P.; Dank, M.; Takacs, I.; et al. A Liquid Biopsy-Based Approach for Monitoring Treatment Response in Post-Operative Colorectal Cancer Patients. Int. J. Mol. Sci. 2022, 23, 3774. [Google Scholar] [CrossRef] [PubMed]
- Sun, M.; Guo, B. Vitamin D and the Epigenetic Machinery in Colon Cancer. Curr. Med. Chem. 2017, 24, 888–897. [Google Scholar] [CrossRef] [PubMed]
- Chalitchagorn, K.; Shuangshoti, S.; Hourpai, N.; Kongruttanachok, N.; Tangkijvanich, P.; Thong-ngam, D.; Voravud, N.; Sriuranpong, V.; Mutirangura, A. Distinctive pattern of LINE-1 methylation level in normal tissues and the association with carcinogenesis. Oncogene 2004, 23, 8841–8846. [Google Scholar] [CrossRef]
- Kitkumthorn, N.; Tuangsintanakul, T.; Rattanatanyong, P.; Tiwawech, D.; Mutirangura, A. LINE-1 methylation in the peripheral blood mononuclear cells of cancer patients. Clin. Chim. Acta 2012, 413, 869–874. [Google Scholar] [CrossRef]
- Ponomaryova, A.A.; Rykova, E.Y.; Azhikina, T.L.; Bondar, A.A.; Cheremisina, O.V.; Rodionov, E.O.; Boyarko, V.V.; Laktionov, P.P.; Cherdyntseva, N.V. Long interspersed nuclear element-1 methylation status in the circulating DNA from blood of patients with malignant and chronic inflammatory lung diseases. Eur. J. Cancer Prev. 2021, 30, 127–131. [Google Scholar] [CrossRef]
- Boutaoui, N.; Puranik, S.; Zhang, R.; Wang, T.; Hui, D.H.; Brehm, J.; Forno, E.; Chen, W.; Celedon, J.C. Epigenome-wide effects of vitamin D on asthma bronchial epithelial cells. Epigenetics 2019, 14, 844–849. [Google Scholar] [CrossRef]
- Fleet, J.C.; Aldea, D.; Chen, L.; Christakos, S.; Verzi, M. Regulatory domains controlling high intestinal vitamin D receptor gene expression are conserved in mouse and human. J. Biol. Chem. 2022, 298, 101616. [Google Scholar] [CrossRef]
- Li, P.; Zhu, X.; Cao, G.; Wu, R.; Li, K.; Yuan, W.; Chen, B.; Sun, G.; Xia, X.; Zhang, H.; et al. 1alpha,25(OH)2D3 reverses exhaustion and enhances antitumor immunity of human cytotoxic T cells. J. Immunother. Cancer 2022, 10, e003477. [Google Scholar] [CrossRef]
- Christofyllakis, K.; Neumann, F.; Bewarder, M.; Thurner, L.; Kaddu-Mulindwa, D.; Kos, I.A.; Lesan, V.; Bittenbring, J.T. Vitamin D Enhances Immune Effector Pathways of NK Cells Thus Providing a Mechanistic Explanation for the Increased Effectiveness of Therapeutic Monoclonal Antibodies. Nutrients 2023, 15, 3498. [Google Scholar] [CrossRef]
- Skrobot, A.; Demkow, U.; Wachowska, M. Immunomodulatory Role of Vitamin D: A Review. Adv. Exp. Med. Biol. 2018, 1108, 13–23. [Google Scholar]
- Luo, N.; Chen, C.; Zhou, W.; Hao, J.; He, S.; Liu, Y.; Ku, Y.; Huang, L.; Zhang, C.; Shu, Y.; et al. Natural Killer Cell-Mediated Antitumor Immunity: Molecular Mechanisms and Clinical Applications. Medcomm 2025, 6, e70387. [Google Scholar] [CrossRef]
- Gulley, J.L.; Schlom, J.; Barcellos-Hoff, M.H.; Wang, X.J.; Seoane, J.; Audhuy, F.; Lan, Y.; Dussault, I.; Moustakas, A. Dual inhibition of TGF-beta and PD-L1: A novel approach to cancer treatment. Mol. Oncol. 2022, 16, 2117–2134. [Google Scholar] [CrossRef]
- Patel, V.I.; Metcalf, J.P. Identification and characterization of human dendritic cell subsets in the steady state: A review of our current knowledge. J. Investig. Med. 2016, 64, 833–847. [Google Scholar] [CrossRef]
- Barragan, M.; Good, M.; Kolls, J.K. Regulation of Dendritic Cell Function by Vitamin D. Nutrients 2015, 7, 8127–8151. [Google Scholar] [CrossRef]
- Choudhuri, U.; Adams, J.A.; Byrom, N.; McCarthy, D.M.; Barrett, J. 1,25-Dihydroxyvitamin D3 induces normal mononuclear blood cells to differentiate in the direction of monocyte-macrophages. Haematologia 1990, 23, 9–19. [Google Scholar]







| ID | Age (Years) | ECOG Status | Tumor | Tumor Stage | Oncotherapy | Mutation Status | Serum 25(OH)D Levels |
|---|---|---|---|---|---|---|---|
| D1 | 61 | ECOG0 | SCLC | pT3N1Mx | partial lobectomy + cisplatin-etoposid + mediastinal irradiation | before: 20.9 ng/mL after: 32.7 ng/mL | |
| D2 | 68 | ECOG0 | adenocc pulm | T4N1M0 | carboplatin-paclitaxel | TTF1+, KRAS wt, EGFR wt, PDL1 1%, ALK wt, ROS1 wt + Warthin tum. | before: 12.6 ng/mL after: 34.1 ng/mL |
| D3 | 60 | ECOG1 | adenocc. pulm | T3N0M1 | pembrolizumab-carboplatin-pemetrexed | KRAS wt, EGFR wt, BRAF wt, ALK neg, ROS1 neg, PDL1 60% + intramuscularis metastases | before: 7.6 ng/mL after: 37.3 ng/mL |
| D4 | 50 | ECOG1 | high grade muscular invasive TCC (transitional cell carcinoma~urothelial cell cc.) + prostata adenocc (prostata apex) | pT3N2M0 + pT1a | neoadjuvant chemotherapy (gemzar + cysplatin-3/3) + opus + Keytruda (pembrolizumab) | before: 20.4 ng/mL after: 36.7 ng/mL | |
| D5 | 48 | ECOG0 | CRC rectosigmoidealis régió low grade invasive adenocc | T3N1M0 | opus + XELOX | before: 10.7 ng/mL after: 25.7 ng/mL | |
| D6 | 74 | ECOG0 | adenocc pulm. | T4N2M1 | platina-pemetrexed-pembrolizumab | TTF1 pos, PD-L1 50% pos, KRAS mut, EGFR, ALK neg + intracranialis mpx | before: 6.4 ng/mL after: 32.7 ng/mL |
| D7 | 69 | ECOG0 | carc. adenomatosum invasium colontos | pT4aN1cM0 | opus + irradiation + capecitabin | before: 19.5 ng/mL after: 39.8 ng/mL | |
| D8 | 65 | ECOG1 | adenocc pulm. | T3N2M0 | carboplatin-gemcitabin | PDL1 40%, KRAS p.G12C 22% mut, EGFR neg, BRAF neg, ROS1 neg, ALK neg | before: 8.3 ng/mL after: 58.7 ng/mL |
Disclaimer/Publisher’s Note: The statements, opinions and data contained in all publications are solely those of the individual author(s) and contributor(s) and not of MDPI and/or the editor(s). MDPI and/or the editor(s) disclaim responsibility for any injury to people or property resulting from any ideas, methods, instructions or products referred to in the content. |
© 2025 by the authors. Licensee MDPI, Basel, Switzerland. This article is an open access article distributed under the terms and conditions of the Creative Commons Attribution (CC BY) license.
Share and Cite
Kalmar, A.; Nagy, Z.B.; Sumegi, L.D.; Bartak, B.K.; Kiss, C.; Spisak, S.; Molnar, B.; Takacs, I. Modulation of Peripheral Immune Cells Following Vitamin D3 Supplementation in Vitamin D-Insufficient Cancer Patients. Nutrients 2026, 18, 116. https://doi.org/10.3390/nu18010116
Kalmar A, Nagy ZB, Sumegi LD, Bartak BK, Kiss C, Spisak S, Molnar B, Takacs I. Modulation of Peripheral Immune Cells Following Vitamin D3 Supplementation in Vitamin D-Insufficient Cancer Patients. Nutrients. 2026; 18(1):116. https://doi.org/10.3390/nu18010116
Chicago/Turabian StyleKalmar, Alexandra, Zsofia Brigitta Nagy, Liza Dalma Sumegi, Barbara Kinga Bartak, Csaba Kiss, Sandor Spisak, Bela Molnar, and Istvan Takacs. 2026. "Modulation of Peripheral Immune Cells Following Vitamin D3 Supplementation in Vitamin D-Insufficient Cancer Patients" Nutrients 18, no. 1: 116. https://doi.org/10.3390/nu18010116
APA StyleKalmar, A., Nagy, Z. B., Sumegi, L. D., Bartak, B. K., Kiss, C., Spisak, S., Molnar, B., & Takacs, I. (2026). Modulation of Peripheral Immune Cells Following Vitamin D3 Supplementation in Vitamin D-Insufficient Cancer Patients. Nutrients, 18(1), 116. https://doi.org/10.3390/nu18010116

