Rural Health: Low Obesity Rates Among Students in Portugal’s Countryside
Highlights
- Obesity rates among students in Guarda—9.1% in children and 9.7% in adults—are lower than the national and European averages.
- Obesity rates are higher among younger boys than older children and girls.
- Increased physical activity and reduced sedentary time are associated with a lower body mass index.
- Students in Guarda have relatively healthy dietary patterns, although there is still room for improvement in certain areas.
Abstract
1. Introduction
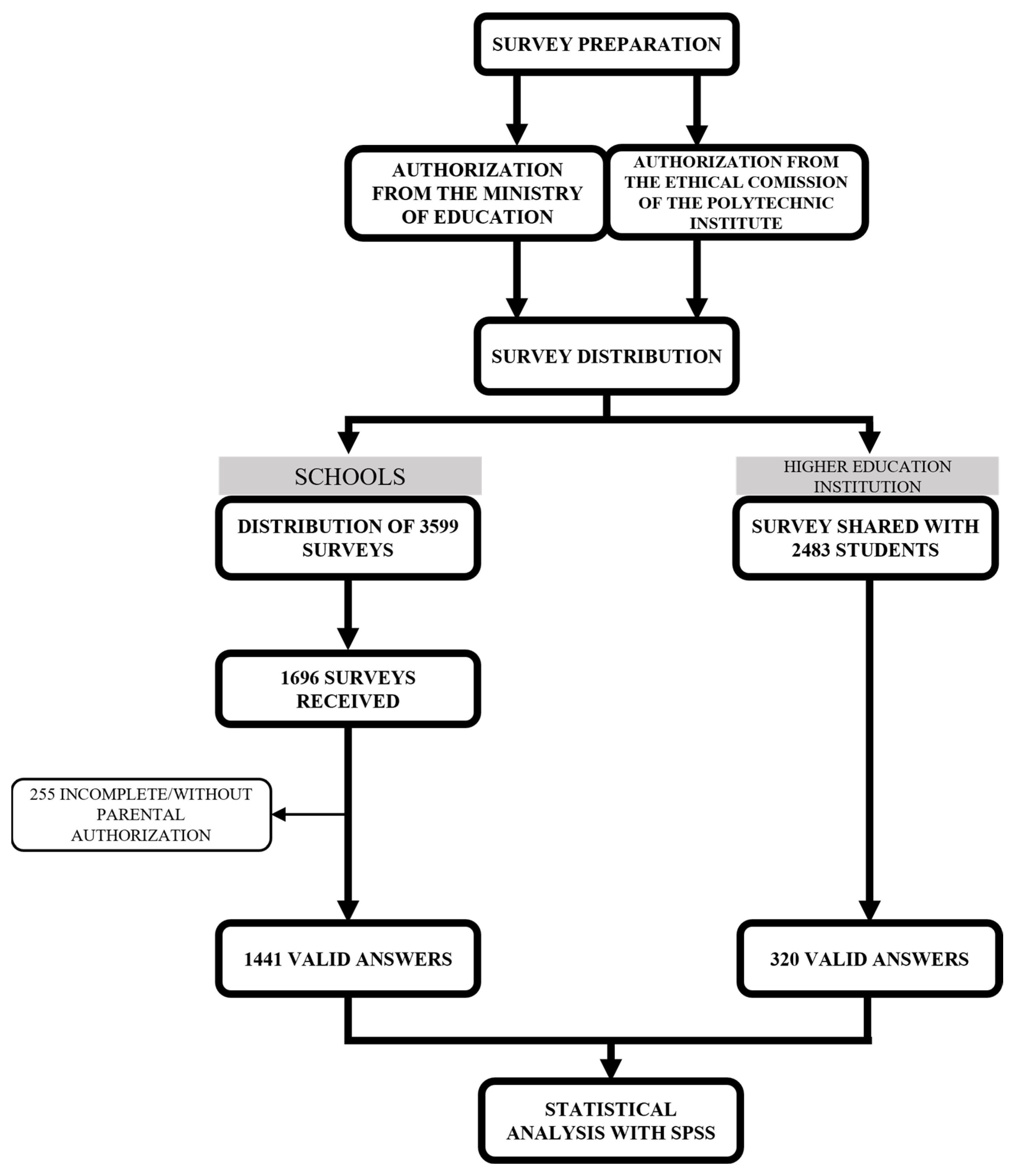
2. Materials and Methods
Statistical Analysis
3. Results and Discussion
3.1. Demographic Data
3.2. Prevalence of Overweight and Obesity Among Students
3.3. Weight Status According to Sociodemographic Characteristics and Life Habits of the Students
3.3.1. Age and Weight Status
3.3.2. Physical Activity and Weight Status
3.3.3. Disease Incidence and Weight Status
3.3.4. Sleep Habits and Weight Status
3.3.5. Supplement Consumption and Weight Status
3.3.6. Smoking and Alcohol Consumption and Weight Status
| Male BMI Classification (n = 76) | Female BMI Classification (n = 141) | ||||||||||
|---|---|---|---|---|---|---|---|---|---|---|---|
| Underweight/Normal Weight | Overweight/Obesity | p-Value | Underweight/Normal Weight | Overweight/Obesity | p-Value | ||||||
| n | % (CI) | n | % (CI) | n | % (CI) | n | % (CI) | ||||
| Age in years | 20–39 | 49 | 70.0 (58.6–79.8) | 21 | 30.0 (20.2–41.4) | 0.087 | 101 | 75.9 (68.2–82.6) | 32 | 24.1 (17.4–31.8) | 1.000 |
| 40–58 | 2 | 33.3 (7.70–71.4) | 4 | 66.7 (28.6–92.3) | 6 | 75.0 (40.8–94.4) | 2 | 25.0 (5.6–59.2) | |||
| Frequency of weekly physical activity | Low | 29 | 64.4 (49.9–77.2) | 16 | 35.6 (22.8–50.1) | 0.647 | 68 | 74.7 (65.1–82.8) | 23 | 25.3 (17.2–34.9) | 0.894 |
| Moderate | 13 | 76.5 (53.3–91.5) | 4 | 23.5 (8.5–46.7) | 20 | 76.9 (58.5–89.7) | 6 | 23.1 (10.3–41.5) | |||
| Heavy | 9 | 64.3 (38.5–84.9) | 5 | 35.7 (15.1–61.5) | 19 | 79.2 (60.2–91.6) | 5 | 20.8 (8.4–39.8) | |||
| Hours of sleep per day | <6 | 11 | 64.7 (41.1–83.7) | 6 | 35.3 (16.3–58.9) | 1.000 | 19 | 82.6 (63.8–93.8) | 4 | 17.4 (6.2–36.2) | 0.595 |
| ≥6 | 40 | 67.8 (55.2–78.6) | 19 | 32.2 (21.4–44.8) | 88 | 74.6 (66.2–81.8) | 30 | 25.4 (18.2–33.8) | |||
| Hours spent sitting down, daily, during the week | <6 | 24 | 68.6 (52.2–82.0) | 11 | 31.4 (18.0–47.8) | 1.000 | 42 | 77.8 (65.4–87.2) | 12 | 22.2 (18.2–34.6) | 0.840 |
| ≥6 | 27 | 65.9 (50.7–78.9) | 14 | 34.1 (21.1–49.3) | 65 | 74.7 (64.9–82.9) | 22 | 25.3 (17.1–35.1) | |||
| Hours spent sitting down, daily, during the weekend | <6 | 36 | 67.9 (54.7–79.3) | 17 | 32.1 (20.7–45.3) | 1.000 | 65 | 77.4 (67.6–85.3) | 19 | 22.6 (14.7–32.4) | 0.690 |
| ≥6 | 15 | 65.2 (44.9–82.0) | 8 | 34.8 (18.0–55.1) | 42 | 73.7 (61.3–83.7) | 15 | 26.3 (16.3–38.7) | |||
| Number of daily meals | ≤3 | 24 | 68.6 (52.2–82.0) | 11 | 31.4 (18.0–47.8) | 1.000 | 35 | 67.3 (53.9–78.9) | 17 | 32.7 (21.1–46.1) | 0.102 |
| >3 | 27 | 65.9 (50.7–78.9) | 14 | 34.1 (21.1–49.3) | 72 | 80.9 (71.8–88.0) | 17 | 19.1 (12.0–28.2) | |||
| Smoking | Yes | 13 | 76.5 (53.3–91.5) | 4 | 23.5 (8.5–46.7) | 0.398 | 14 | 51.9 (33.6–69.7) | 13 | 48.1 (30.3–66.4) | 0.002 |
| No | 38 | 64.4 (51.7–75.7) | 21 | 35.6 (24.3–48.3) | 93 | 81.6 (73.7–87.9) | 21 | 18.4 (12.1–26.3) | |||
| Alcohol consumption | Yes | 17 | 53.1 (36.2–69.5) | 15 | 46.9 (30.5–63.8) | 0.047 | 15 | 65.2 (44.9–82.0) | 8 | 34.8 (18.0–55.1) | 0.194 |
| No | 34 | 77.3 (63.4–87.7) | 10 | 22.7 (12.3–36.6) | 92 | 78.0 (69.9–84.7) | 26 | 22.0 (15.3–30.1) | |||
| Opioids consumption | Yes | 3 | 75.0 (28.4–97.2) | 1 | 25.0 (2.8–71.6) | 1.000 | 0 | 0 | 0 | 0 | 1.000 |
| No | 48 | 66.7 (55.3–76.7) | 24 | 33.3 (23.3–44.7) | 107 | 75.9 (68.3–82.4) | 34 | 24.1 (17.6–31.7) | |||
| Diagnosed with disease(s) | Yes | 23 | 65.7 (49.2–79.7) | 12 | 34.3 (20.3–50.8) | 1.000 | 65 | 75.6 (65.8–83.7) | 21 | 24.4 (16.3–34.2) | 1.000 |
| No | 28 | 68.3 (53.2–80.9) | 13 | 31.7 (19.1–46.8) | 42 | 76.4 (64.6–86.1) | 13 | 23.6 (13.9–36.0) | |||
| Medication | Yes | 4 | 50.0 (19.9–80.1) | 4 | 50.0 (19.9–80.1) | 0.427 | 35 | 71.4 (57.8–82.6) | 14 | 28.6 (17.4–42.2) | 0.411 |
| No | 47 | 69.1 (57.5–79.1) | 21 | 30.9 (20.9–42.5) | 72 | 78.3 (69.0–85.7) | 20 | 21.7 (14.3–31.0) | |||
| Dietary supplementation | Yes | 10 | 76.9 (50.3–93.0) | 3 | 23.1 (7.0–49.7) | 0.526 | 23 | 79.3 (62.2–90.9) | 6 | 20.7 (9.1–37.8) | 0.808 |
| No | 41 | 65.1 (52.8–76.0) | 22 | 34.9 (24.0–47.2) | 84 | 75.0 (66.4–82.3) | 28 | 25.0 (17.7–33.6) | |||
| Memory enhancement supplementation | Yes | 5 | 38.5 (16.5–65.0) | 8 | 61.5 (35.0–83.5) | 0.024 | 16 | 61.5 (42.4–78.2) | 10 | 38.5 (21.8–57.6) | 0.075 |
| No | 46 | 73.0 (61.2–82.8) | 17 | 27.0 (17.2–38.8) | 91 | 79.1 (71.0–85.8) | 24 | 20.9 (14.2–29.0) | |||
3.4. Food Habits of the Student Community
3.5. Disease Incidence in the Student Community
3.6. Logistic Regression Model
4. Limitations and Future Perspectives
5. Conclusions
Supplementary Materials
Author Contributions
Funding
Institutional Review Board Statement
Informed Consent Statement
Data Availability Statement
Acknowledgments
Conflicts of Interest
References
- Story, M.; Nanney, M.S.; Schwartz, M.B. Schools and Obesity Prevention: Creating School Environments and Policies to Promote Healthy Eating and Physical Activity. Milbank Q. 2009, 87, 71–100. [Google Scholar] [CrossRef] [PubMed]
- Malik, V.S.; Willett, W.C.; Hu, F.B. Global Obesity: Trends, Risk Factors and Policy Implications. Nat. Rev. Endocrinol. 2013, 9, 13–27. [Google Scholar] [CrossRef] [PubMed]
- Swinburn, B.A.; Sacks, G.; Hall, K.D.; McPherson, K.; Finegood, D.T.; Moodie, M.L.; Gortmaker, S.L. The Global Obesity Pandemic: Shaped by Global Drivers and Local Environments. Lancet 2011, 378, 804–814. [Google Scholar] [CrossRef] [PubMed]
- Jacob, C.M.; Hardy-Johnson, P.L.; Inskip, H.M.; Morris, T.; Parsons, C.M.; Barrett, M.; Hanson, M.; Woods-Townsend, K.; Baird, J. A Systematic Review and Meta-Analysis of School-Based Interventions with Health Education to Reduce Body Mass Index in Adolescents Aged 10 to 19 Years. Int. J. Behav. Nutr. Phys. Act. 2021, 18, 1. [Google Scholar]
- World Health Organization Obesity and Overweight. Available online: https://www.who.int/news-room/fact-sheets/detail/obesity-and-overweight (accessed on 23 July 2024).
- Hruby, A.; Hu, F.B. The Epidemiology of Obesity: A Big Picture. Pharmacoeconomics 2015, 33, 673–689. [Google Scholar] [CrossRef]
- Guh, D.P.; Zhang, W.; Bansback, N.; Amarsi, Z.; Birmingham, C.L.; Anis, A.H. The Incidence of Co-Morbidities Related to Obesity and Overweight: A Systematic Review and Meta-Analysis. BMC Public Health 2009, 9, 88. [Google Scholar] [CrossRef]
- Ong, K.L.; Stafford, L.K.; McLaughlin, S.A.; Boyko, E.J.; Vollset, S.E.; Smith, A.E.; Dalton, B.E.; Duprey, J.; Cruz, J.A.; Hagins, H.; et al. Global, Regional, and National Burden of Diabetes from 1990 to 2021, with Projections of Prevalence to 2050: A Systematic Analysis for the Global Burden of Disease Study 2021. Lancet 2023, 402, 203–234. [Google Scholar] [CrossRef]
- Vollset, S.E.; Ababneh, H.S.; Abate, Y.H.; Abbafati, C.; Abbasgholizadeh, R.; Abbasian, M.; Abbastabar, H.; Abd Al Magied, A.H.A.; Abd ElHafeez, S.; Abdelkader, A.; et al. Burden of Disease Scenarios for 204 Countries and Territories, 2022–2050: A Forecasting Analysis for the Global Burden of Disease Study 2021. Lancet 2024, 403, 2204–2256. [Google Scholar] [CrossRef]
- Hannon, T.S.; Rao, G.; Arslanian, S.A. Childhood Obesity and Type 2 Diabetes Mellitus. Pediatrics 2005, 116, 473–480. [Google Scholar] [CrossRef]
- Khan, M.A.B.; Hashim, M.J.; King, J.K.; Govender, R.D.; Mustafa, H.; Al Kaabi, J. Epidemiology of Type 2 Diabetes–Global Burden of Disease and Forecasted Trends. J. Epidemiol. Glob. Health 2019, 10, 107. [Google Scholar] [CrossRef]
- Liu, Z.; Peng, Y.; Zhao, W.; Zhu, Y.; Wu, M.; Huang, H.; Peng, K.; Zhang, L.; Chen, S.; Peng, X.; et al. Obesity Increases Cardiovascular Mortality in Patients with HFmrEF. Front. Cardiovasc. Med. 2022, 9, 967780. [Google Scholar] [CrossRef]
- Marquina, C.; Talic, S.; Vargas-Torres, S.; Petrova, M.; Abushanab, D.; Owen, A.; Lybrand, S.; Thomson, D.; Liew, D.; Zomer, E.; et al. Future Burden of Cardiovascular Disease in Australia: Impact on Health and Economic Outcomes Between 2020 and 2029. Eur. J. Prev. Cardiol. 2022, 29, 1212–1219. [Google Scholar] [CrossRef] [PubMed]
- Mohebi, R.; Chen, C.; Ibrahim, N.E.; McCarthy, C.P.; Gaggin, H.K.; Singer, D.E.; Hyle, E.P.; Wasfy, J.H.; Januzzi, J.L. Cardiovascular Disease Projections in the United States Based on the 2020 Census Estimates. J. Am. Coll. Cardiol. 2022, 80, 565–578. [Google Scholar] [CrossRef] [PubMed]
- Soerjomataram, I.; Bray, F. Planning for Tomorrow: Global Cancer Incidence and the Role of Prevention 2020–2070. Nat. Rev. Clin. Oncol. 2021, 18, 663–672. [Google Scholar] [CrossRef]
- Batsis, J.A.; Zbehlik, A.J.; Barre, L.K.; Bynum, J.P.W.; Pidgeon, D.; Bartels, S.J. Impact of Obesity on Disability, Function, and Physical Activity: Data from the Osteoarthritis Initiative. Scand. J. Rheumatol. 2015, 44, 495–502. [Google Scholar] [CrossRef]
- Puhl, R.M.; Heuer, C.A. Obesity Stigma: Important Considerations for Public Health. Am. J. Public Health 2010, 100, 1019–1028. [Google Scholar] [CrossRef]
- National Heart, Lung and Blood Institute. Assessing Your Weight and Health Risk. 2024. Available online: https://www.nhlbi.nih.gov/health/educational/lose_wt/risk.htm (accessed on 25 July 2024).
- Flegal, K.M.; Kit, B.K.; Orpana, H.; Graubard, B.I. Association of All-Cause Mortality with Overweight and Obesity Using Standard Body Mass Index Categories. JAMA 2013, 309, 71. [Google Scholar] [CrossRef]
- Rito, A.; Mendes, S.; Figueira, I.; Faria, M.d.C.; Carvalho, R.; Santos, T.; Cardoso, S.; Feliciano, E.; Silvério, R.; Sofia Sancho, T.; et al. Childhood Obesity Surveillance Initiative: COSI Portugal 2022; Instituto Nacional de Saúde Doutor Ricardo Jorge: Lisbon, Portugal, 2023. [Google Scholar]
- de Bont, J.; Márquez, S.; Fernández-Barrés, S.; Warembourg, C.; Koch, S.; Persavento, C.; Fochs, S.; Pey, N.; de Castro, M.; Fossati, S.; et al. Urban Environment and Obesity and Weight-Related Behaviours in Primary School Children. Environ. Int. 2021, 155, 106700. [Google Scholar] [CrossRef]
- Wang, Y.; Tussing, L.; Odoms-Young, A.; Braunschweig, C.; Flay, B.; Hedeker, D.; Hellison, D. Obesity Prevention in Low Socioeconomic Status Urban African-American Adolescents: Study Design and Preliminary Findings of the HEALTH-KIDS Study. Eur. J. Clin. Nutr. 2006, 60, 92–103. [Google Scholar] [CrossRef]
- IAN-AF. Questionário de Propensão Alimentar-QPA1; IAN-AF: Porto, Portugal, 2017. [Google Scholar]
- World Health Organization. WHO European Regional Obesity Report 2022; World Health Organization: Copenhagen, Denmark, 2022.
- World Health Organization. Adolescent Health; World Health Organization: Geneva, Switzerland, 2025. Available online: https://www.who.int/health-topics/adolescent-health#tab=tab_1 (accessed on 21 February 2025).
- CDC Information About Teens (Ages 12–19). Available online: https://www.cdc.gov/parents/teens/index.html (accessed on 21 February 2025).
- Keys, A.; Fidanza, F.; Karvonen, M.J.; Kimura, N.; Taylor, H.L. Indices of Relative Weight and Obesity. Int. J. Epidemiol. 2014, 43, 655–665. [Google Scholar] [CrossRef]
- de Onis, M. Development of a WHO Growth Reference for School-Aged Children and Adolescents. Bull. World Health Organ. 2007, 85, 660–667. [Google Scholar] [CrossRef] [PubMed]
- World Health Organization BMI-for-Age (5–19 Years). Available online: https://www.who.int/tools/growth-reference-data-for-5to19-years/indicators/bmi-for-age (accessed on 31 July 2024).
- World Health Organization. A Healthy Lifestyle-WHO Recommendations. Available online: https://www.who.int/europe/news-room/fact-sheets/item/a-healthy-lifestyle---who-recommendations (accessed on 31 July 2024).
- World Health Organization. WHO Guidelines on Physical Activity and Sedentary Behaviour. Available online: https://www.ncbi.nlm.nih.gov/books/NBK566046/ (accessed on 4 November 2024).
- World Health Organization. WHO European Childhood Obesity Surveillance Initiative (COSI); World Health Organization: Geneva, Switzerland, 2017.
- Joens-Matre, R.R.; Welk, G.J.; Calabro, M.A.; Russell, D.W.; Nicklay, E.; Hensley, L.D. Rural–Urban Differences in Physical Activity, Physical Fitness, and Overweight Prevalence of Children. J. Rural. Health 2008, 24, 49–54. [Google Scholar] [CrossRef]
- Ługowska, K.; Kolanowski, W.; Trafialek, J. The Impact of Physical Activity at School on Children’s Body Mass During 2 Years of Observation. Int. J. Environ. Res. Public Health 2022, 19, 3287. [Google Scholar] [CrossRef] [PubMed]
- Cleven, L.; Krell-Roesch, J.; Nigg, C.R.; Woll, A. The Association between Physical Activity with Incident Obesity, Coronary Heart Disease, Diabetes and Hypertension in Adults: A Systematic Review of Longitudinal Studies Published after 2012. BMC Public Health 2020, 20, 726. [Google Scholar] [CrossRef] [PubMed]
- Koolhaas, C.M.; Dhana, K.; Schoufour, J.D.; Ikram, M.A.; Kavousi, M.; Franco, O.H. Impact of Physical Activity on the Association of Overweight and Obesity with Cardiovascular Disease: The Rotterdam Study. Eur. J. Prev. Cardiol. 2017, 24, 934–941. [Google Scholar] [CrossRef]
- El-Koofy, N.M.; Anwar, G.M.; El-Raziky, M.S.; El-Hennawy, A.M.; El-Mougy, F.M.; El-Karaksy, H.; Hassanin, F.M.; Helmy, H.M. The Association of Metabolic Syndrome, Insulin Resistance and Non-Alcoholic Fatty Liver Disease in Overweight/Obese Children. Saudi J. Gastroenterol. 2012, 18, 44–49. [Google Scholar] [CrossRef]
- Rajindrajith, S.; Devanarayana, N.M.; Benninga, M.A. Obesity and Functional Gastrointestinal Diseases in Children. J. Neurogastroenterol. Motil. 2014, 20, 414–416. [Google Scholar] [CrossRef]
- Vila, G. Mental Disorders in Obese Children and Adolescents. Psychosom. Med. 2004, 66, 387–394. [Google Scholar] [CrossRef]
- Propst, M.; Colvin, C.; Griffin, R.L.; Sunil, B.; Harmon, C.M.; Yannam, G.; Johnson, J.E.; Smith, C.B.; Lucas, A.P.; Diaz, B.T.; et al. Diabetes and Prediabetes Are Significantly Higher in Morbidly Obese Children Compared with Obese Children. Endocr. Pract. 2015, 21, 1046–1053. [Google Scholar] [CrossRef]
- Jean-Louis, G.; Williams, N.J.; Sarpong, D.; Pandey, A.; Youngstedt, S.; Zizi, F.; Ogedegbe, G. Associations Between Inadequate Sleep and Obesity in the US Adult Population: Analysis of the National Health Interview Survey (1977–2009). BMC Public Health 2014, 14, 290. [Google Scholar] [CrossRef]
- Huang, H.; Yu, T.; Liu, C.; Yang, J.; Yu, J. Poor Sleep Quality and Overweight/Obesity in Healthcare Professionals: A Cross-Sectional Study. Front. Public Health 2024, 12, 1390643. [Google Scholar] [CrossRef] [PubMed]
- Hall, N.Y.; Hetti Pathirannahalage, D.M.; Mihalopoulos, C.; Austin, S.B.; Le, L. Global Prevalence of Adolescent Use of Nonprescription Weight-Loss Products. JAMA Netw. Open 2024, 7, e2350940. [Google Scholar] [CrossRef] [PubMed]
- Dare, S.; Mackay, D.F.; Pell, J.P. Relationship Between Smoking and Obesity: A Cross-Sectional Study of 499,504 Middle-Aged Adults in the UK General Population. PLoS ONE 2015, 10, e0123579. [Google Scholar] [CrossRef]
- Chao, A.M.; Wadden, T.A.; Ashare, R.L.; Loughead, J.; Schmidt, H.D. Tobacco Smoking, Eating Behaviors, and Body Weight: A Review. Curr. Addict. Rep. 2019, 6, 191–199. [Google Scholar] [CrossRef]
- Traversy, G.; Chaput, J.-P. Alcohol Consumption and Obesity: An Update. Curr. Obes. Rep. 2015, 4, 122–130. [Google Scholar] [CrossRef] [PubMed]
- AlKalbani, S.R.; Murrin, C. The Association Between Alcohol Intake and Obesity in a Sample of the Irish Adult Population, a Cross-Sectional Study. BMC Public Health 2023, 23, 2075. [Google Scholar] [CrossRef]
- Lee, A.; Cardel, M.; T Donahoo, W. Social and Environmental Factors Influencing Obesity. Available online: https://www.ncbi.nlm.nih.gov/books/NBK278977/ (accessed on 30 August 2024).
- Zhu, X.; Haegele, J.A.; Liu, H.; Yu, F. Academic Stress, Physical Activity, Sleep, and Mental Health among Chinese Adolescents. Int. J. Environ. Res. Public Health 2021, 18, 7257. [Google Scholar] [CrossRef]
- Askari, G.; Heidari-Beni, M.; Broujeni, M.B.; Ebneshahidi, A.; Amini, M.; Ghisvand, R.; Iraj, B. Effect of Whole Wheat Bread and White Bread Consumption on Pre-Diabetes Patient. Pak. J. Med. Sci. 2013, 29, 275–279. [Google Scholar] [CrossRef]
- WHO Technical Report Series. Diet, Nutrition and the Prevention of Chronic Diseases: Report of a Joint WHO/FAO Expert Consultation; World Health Organization, Ed.; World Health Organization: Geneva, Switzerland, 2003; Volume 916, ISBN 924120916X.
- World Cancer Research Fund; American Institute for Cancer Research. Food, Nutrition, Physical Activity, and the Prevention of Cancer: A Global Perspective; American Institute for Cancer Research: Washington, DC, USA, 2007; ISBN 978-0-9722522-2-5. [Google Scholar]
- Scientific Advisory Committee on Nutrition. Iron and Health; Stationery Office: London, UK, 2010; ISBN 9780117069923. [Google Scholar]
- Lyall, K.; Westlake, M.; Musci, R.J.; Gachigi, K.; Barrett, E.S.; Bastain, T.M.; Bush, N.R.; Buss, C.; Camargo, C.A.; Croen, L.A.; et al. Association of Maternal Fish Consumption and ω-3 Supplement Use During Pregnancy with Child Autism-Related Outcomes: Results from a Cohort Consortium Analysis. Am. J. Clin. Nutr. 2024, 120, 583–592. [Google Scholar] [CrossRef]
- Witte, A.V.; Kerti, L.; Hermannstädter, H.M.; Fiebach, J.B.; Schreiber, S.J.; Schuchardt, J.P.; Hahn, A.; Flöel, A. Long-Chain Omega-3 Fatty Acids Improve Brain Function and Structure in Older Adults. Cereb. Cortex 2014, 24, 3059–3068. [Google Scholar] [CrossRef]
- Scientific Advisory Committee on Nutrition. Advice on Fish Consumption: Benefits & Risks; Scientific Advisory Committee on Nutrition: London, UK, 2004. [Google Scholar]
- European Commission Food-Based Dietary Guidelines Recommendations for Milk and Dairy Products. Available online: https://knowledge4policy.ec.europa.eu/health-promotion-knowledge-gateway/food-based-dietary-guidelines-europe-table-7_en (accessed on 8 October 2024).
- World Health Organization. Guideline: Sugars Intake for Adults and Children; World Health Organization: Genova, Switzerland, 2015.
- Poti, J.M.; Duffey, K.J.; Popkin, B.M. The Association of Fast Food Consumption with Poor Dietary Outcomes and Obesity among Children: Is It the Fast Food or the Remainder of the Diet? Am. J. Clin. Nutr. 2014, 99, 162–171. [Google Scholar] [CrossRef] [PubMed]
- Paeratakul, S.; Ferdinand, D.P.; Champagne, C.M.; Ryan, D.H.; Bray, G.A. Fast-Food Consumption among US Adults and Children: Dietary and Nutrient Intake Profile. J. Am. Diet. Assoc. 2003, 103, 1332–1338. [Google Scholar] [CrossRef]
- Sebastian, R.S.; Wilkinson Enns, C.; Goldman, J.D. US Adolescents and MyPyramid: Associations Between Fast-Food Consumption and Lower Likelihood of Meeting Recommendations. J. Am. Diet. Assoc. 2009, 109, 226–235. [Google Scholar] [CrossRef]
- Peixoto, J.M. Characterization of Caffeine Consumption in the Portuguese Population and Its Relationship with Psychological Well-Being; Universidade Católica: Porto, Portugal, 2020. [Google Scholar]
- Ikram, M.; Park, T.J.; Ali, T.; Kim, M.O. Antioxidant and Neuroprotective Effects of Caffeine against Alzheimer’s and Parkinson’s Disease: Insight into the Role of Nrf-2 and A2AR Signaling. Antioxidants 2020, 9, 902. [Google Scholar] [CrossRef]
- Jin, M.-J.; Yoon, C.-H.; Ko, H.-J.; Kim, H.-M.; Kim, A.-S.; Moon, H.-N.; Jung, S.-P. The Relationship of Caffeine Intake with Depression, Anxiety, Stress, and Sleep in Korean Adolescents. Korean J. Fam. Med. 2016, 37, 111. [Google Scholar] [CrossRef] [PubMed]
- Henn, M.; Glenn, A.J.; Willett, W.C.; Martínez-González, M.A.; Sun, Q.; Hu, F.B. Changes in Coffee Intake, Added Sugar and Long-Term Weight Gain-Results from Three Large Prospective US Cohort Studies. Am. J. Clin. Nutr. 2023, 118, 1164–1171. [Google Scholar] [CrossRef]
- Tosti, V.; Bertozzi, B.; Fontana, L. Health Benefits of the Mediterranean Diet: Metabolic and Molecular Mechanisms. J. Gerontol. Ser. A 2018, 73, 318–326. [Google Scholar] [CrossRef]
- Bonaccio, M.; Di Castelnuovo, A.; Bonanni, A.; Costanzo, S.; De Lucia, F.; Pounis, G.; Zito, F.; Donati, M.B.; de Gaetano, G.; Iacoviello, L. Adherence to a Mediterranean Diet Is Associated with a Better Health-Related Quality of Life: A Possible Role of High Dietary Antioxidant Content. BMJ Open 2013, 3, e003003. [Google Scholar] [CrossRef]
- Machida, D.; Yoshida, T. Vegetable Intake Frequency Is Higher among the Rural than among the Urban or Suburban Residents, and Is Partially Related to Vegetable Cultivation, Receiving, and Purchasing at Farmers’ Markets: A Cross-Sectional Study in a City within Gunma, Japan. J. Rural. Med. 2018, 13, 116–123. [Google Scholar] [CrossRef]
- Micha, R.; Wallace, S.K.; Mozaffarian, D. Red and Processed Meat Consumption and Risk of Incident Coronary Heart Disease, Stroke, and Diabetes Mellitus. Circulation 2010, 121, 2271–2283. [Google Scholar] [CrossRef]
- Ayalon, I.; Bodilly, L.; Kaplan, J. The Impact of Obesity on Critical Illnesses. Shock 2021, 56, 691–700. [Google Scholar] [PubMed]
- Edwards-Salmon, S.E.; Padmanabhan, S.L.; Kuruvilla, M.; Levy, J.M. Increasing Prevalence of Allergic Disease and Its Impact on Current Practice. Curr. Otorhinolaryngol. Rep. 2022, 10, 278–284. [Google Scholar]
- Sultész, M.; Horváth, A.; Molnár, D.; Katona, G.; Mezei, G.; Hirschberg, A.; Gálffy, G. Prevalence of Allergic Rhinitis, Related Comorbidities and Risk Factors in Schoolchildren. Allergy Asthma Clin. Immunol. 2020, 16, 98. [Google Scholar] [CrossRef] [PubMed]
- Liu, L.; Ma, J.; Peng, S.; Xie, L. Prenatal and Early-Life Exposure to Traffic-Related Air Pollution and Allergic Rhinitis in Children: A Systematic Literature Review. PLoS ONE 2023, 18, e0284625. [Google Scholar] [CrossRef]
- Asher, M.I.; García-Marcos, L.; Pearce, N.E.; Strachan, D.P. Trends in Worldwide Asthma Prevalence. Eur. Respir. J. 2020, 56, 2002094. [Google Scholar] [CrossRef] [PubMed]
- Kowal, M.; Woronkowicz, A.; Kryst, Ł.; Sobiecki, J.; Pilecki, M.W. Sex Differences in Prevalence of Overweight and Obesity, and in Extent of Overweight Index, in Children and Adolescents (3–18 Years) from Kraków, Poland in 1983, 2000 and 2010. Public Health Nutr 2016, 19, 1035–1046. [Google Scholar] [CrossRef]
- Rodd, C.; Sharma, A.K. Recent Trends in the Prevalence of Overweight and Obesity among Canadian Children. Can. Med Assoc. J. 2016, 188, E313–E320. [Google Scholar] [CrossRef]
- Shah, B.; Tombeau Cost, K.; Fuller, A.; Birken, C.S.; Anderson, L.N. Sex and Gender Differences in Childhood Obesity: Contributing to the Research Agenda. BMJ Nutr. Prev. Health 2020, 3, 387–390. [Google Scholar] [CrossRef]
- Arvidsson, D.; Fridolfsson, J.; Börjesson, M. Measurement of Physical Activity in Clinical Practice Using Accelerometers. J. Intern. Med. 2019, 286, 137–153. [Google Scholar] [CrossRef]



| BMI | Weight Classification | |
|---|---|---|
| <18.5 | Underweight | |
| 18.5–24.9 | Normal weight | |
| 25.0–29.9 | Overweight | |
| 30.0–34.9 | Obesity class I | Obese |
| 35.0–39.9 | Obesity class II | |
| ≥40 | Obesity class III (morbid) | |
| Male BMI Classification (n = 670) | Female BMI Classification (n = 875) | ||||||||||
|---|---|---|---|---|---|---|---|---|---|---|---|
| Underweight/Normal Weight | Overweight/Obesity | p-Value | Underweight/Normal Weight | Overweight/Obesity | p-Value | ||||||
| n | % (CI) | n | % (CI) | n | % (CI) | n | % (CI) | ||||
| Age in years | 6–12 | 299 | 66.6 (62.1–70.8) | 150 | 33.4 (29.2–37.9) | 0.050 | 387 | 72.6 (68.7–76.3) | 146 | 27.4 (23.7–31.3) | <0.001 |
| 13–19 | 164 | 74.2 (68.2–79.6) | 57 | 25.8 (20.4–31.8) | 292 | 85.4 (81.3–88.8) | 50 | 14.6 (11.2–18.7) | |||
| Frequency of weekly physical activity | Low | 188 | 65.7 (60.1–71.1) | 98 | 34.3 (28.9–39.9) | 0.031 | 368 | 73.7 (69.8–77.5) | 131 | 26.3 (22.5–30.2) | 0.002 |
| Moderate | 157 | 67.7 (61.5–73.4) | 75 | 32.3 (26.6–38.5) | 222 | 80.7 (75.8–85.1) | 53 | 19.3 (14.9–24.2) | |||
| Heavy | 118 | 77.6 (70.5–83.7) | 34 | 22.4 (16.3–29.5) | 89 | 88.1 (80.8–93.3) | 12 | 11.9 (6.7–19.2) | |||
| Hours of sleep per day | <6 | 10 | 55.6 (33.2–76.3) | 8 | 44.4 (23.7–66.8) | 0.207 | 36 | 75.0 (61.5–85.5) | 12 | 25.0 (14.5–38.5) | 0.721 |
| ≥6 | 453 | 69.5 (65.9–72.9) | 199 | 30.5 (27.17–34.1) | 643 | 77.8 (74.8–80.5) | 184 | 22.2 (19.5–25.2) | |||
| Hours spent sitting down, daily during the week | <6 | 150 | 70.1 (63.7–75.9) | 64 | 29.9 (24.1–36.3) | 0.721 | 181 | 73.3 (67.5–78.5) | 66 | 26.7 (21.5–32.5) | 0.059 |
| ≥6 | 313 | 68,6 (64.3–72.8) | 143 | 31.4 (27.2–35.7) | 498 | 79.3 (76.0–82.3) | 130 | 20.7 (17.7–24.0) | |||
| Hours spent sitting down, daily during the weekend | <6 | 322 | 70.5 (66.2–74.5) | 135 | 29.5 (25.5–33.8) | 0.282 | 461 | 78.1 (74.5–81.2) | 130 | 22.0 (18–8–25.5) | 0.729 |
| ≥6 | 141 | 66.2 (59.7–72.3) | 72 | 33.8 (27.7–40.3) | 218 | 76.8 (71.6–81.4) | 66 | 23.2 (18.6–28.4) | |||
| Number of daily meals | ≤3 | 50 | 64.9 (53.9–74.9) | 27 | 35.1 (25.1–46.1) | 0.432 | 95 | 81.2 (73.4–87.5) | 22 | 18.8 (12.5–26.6) | 0.343 |
| >3 | 413 | 69.6 (65.9–73.2) | 180 | 30.4 (26.8–34.1) | 584 | 77.0 (74.0–79.9) | 174 | 23.0 (20.1–26.0) | |||
| Diagnosed with disease(s) | Yes | 148 | 63.8 (57.5–69.8) | 84 | 36.2 (30.2–42.5) | 0.035 | 229 | 78.2 (73.2–82.6) | 64 | 21.8 (17.4–26.8) | 0.797 |
| No | 315 | 71.9 (67.5–76.0) | 123 | 28.1 (24.0–32.4) | 450 | 77.3 (73.8–80.6) | 132 | 22.7 (19.4–26.2) | |||
| Medication | Yes | 66 | 70.2 (60.5–78.7) | 28 | 29.8 (21.3–39.5) | 0.904 | 90 | 79.6 (71.5–86.3) | 23 | 20.4 (13.7–28.5) | 0.630 |
| No | 397 | 68.9 (65.1–72.6) | 179 | 31.1 (27.4–34.9) | 589 | 77.3 (74.2–80.2) | 173 | 22.7 (19.8–25.8) | |||
| Dietary supplementation | Yes | 45 | 58.4 (47.3–69.0) | 32 | 41.6 (31.0–52.7) | 0.036 | 66 | 77.6 (68.1–85.5) | 19 | 22.4 (14.5–32.0) | 1.000 |
| No | 418 | 70.5 (66.7–74.1) | 175 | 29.5 (25.9–33.3) | 613 | 77.6 (74.6–80.4) | 177 | 22.4 (19.6–25.4) | |||
| Children | Adults | ||||
|---|---|---|---|---|---|
| Number of Students | Percentage | Number of Students | Percentage | ||
| Diagnosed with diseases(s) | Yes | 525 | 34.0% | 121 | 55.8% |
| No | 1020 | 66.0% | 96 | 44.2% | |
| Diagnosis | Allergic diseases | 279 | 18.1% | 71 | 32.7% |
| Pulmonary diseases | 126 | 8.2% | 24 | 11.1% | |
| Skin diseases | 122 | 7.9% | 22 | 10.1% | |
| Gastrointestinal diseases | 52 | 3.4% | 17 | 7.8% | |
| Mental diseases | 37 | 2.4% | 20 | 9.2% | |
| Heart diseases | 29 | 1.9% | 6 | 2.8% | |
| Blood diseases | 26 | 1.7% | 5 | 2.3% | |
| Kidney diseases | 23 | 1.5% | 8 | 3.7% | |
| Bone diseases | 21 | 1.4% | 5 | 2.3% | |
| Metabolic diseases | 15 | 1.0% | 7 | 3.2% | |
| Hypertension | 11 | 0.7% | 11 | 5.1% | |
| Type 1 Diabetes | 5 | 0.3% | 1 | 0.5% | |
| Dyslipidaemia | 5 | 0.3% | 3 | 1.4% | |
| Cancer | 1 | 0.1% | 1 | 0.5% | |
| Stroke | 1 | 0.1% | 2 | 0.9% | |
| Type 2 Diabetes | 0 | 0.0% | 0 | 0.0% | |
| B | S.E. | Wald | df | Sig. | Exp(B) | 9.5% CI for Exp(B) | |||
|---|---|---|---|---|---|---|---|---|---|
| Lower | Upper | ||||||||
| Children | |||||||||
| Step 5 | Age | −0.137 | 0.026 | 27.127 | 1 | <0.001 | 0.872 | 0.829 | 0.918 |
| Time of sleep per day | −0.561 | 0.144 | 15.071 | 1 | <0.001 | 0.571 | 0.430 | 0.758 | |
| Hours spent sitting down, daily, during the weekend | 0.288 | 0.090 | 10.369 | 1 | 0.001 | 1.334 | 1.119 | 1.590 | |
| Cookies | −0.168 | 0.050 | 11.264 | 1 | <0.001 | 0.845 | 0.767 | 0.933 | |
| Sex * | −0.576 | 0.160 | 12.907 | 1 | <0.001 | 0.562 | 0.410 | 0.770 | |
| Constant | 2.704 | 0.736 | 13.489 | 1 | <0.001 | 14.934 | |||
| Adults | |||||||||
| Step 6 | Cookies | 0.307 | 0.128 | 5.703 | 1 | 0.017 | 1.359 | 1.057 | 1.748 |
| Soy alternatives | −0.840 | 0.329 | 6.534 | 1 | 0.011 | 0.432 | 0.227 | 0.822 | |
| Light sodas | 0.329 | 0.136 | 5.850 | 1 | 0.016 | 1.390 | 1.064 | 1.815 | |
| Tea and infusions | 0.307 | 0.115 | 7.094 | 1 | 0.008 | 1.359 | 1.084 | 1.702 | |
| Coffee | 0.258 | 0.082 | 9.867 | 1 | 0.002 | 1.295 | 1.102 | 1.521 | |
| Coffee substitutes | −0.320 | 0.131 | 5.981 | 1 | 0.014 | 0.726 | 0.562 | 0.938 | |
| Constant | −3.894 | 0.991 | 15.443 | 1 | <0.001 | 0.020 | |||
Disclaimer/Publisher’s Note: The statements, opinions and data contained in all publications are solely those of the individual author(s) and contributor(s) and not of MDPI and/or the editor(s). MDPI and/or the editor(s) disclaim responsibility for any injury to people or property resulting from any ideas, methods, instructions or products referred to in the content. |
© 2025 by the authors. Licensee MDPI, Basel, Switzerland. This article is an open access article distributed under the terms and conditions of the Creative Commons Attribution (CC BY) license (https://creativecommons.org/licenses/by/4.0/).
Share and Cite
Carvalho, F.; Tavares, S.S.; Lahlou, R.A.; Varges, A.; Araújo, A.R.T.S.; Fonseca, C.; Silva, L.R. Rural Health: Low Obesity Rates Among Students in Portugal’s Countryside. Nutrients 2025, 17, 1153. https://doi.org/10.3390/nu17071153
Carvalho F, Tavares SS, Lahlou RA, Varges A, Araújo ARTS, Fonseca C, Silva LR. Rural Health: Low Obesity Rates Among Students in Portugal’s Countryside. Nutrients. 2025; 17(7):1153. https://doi.org/10.3390/nu17071153
Chicago/Turabian StyleCarvalho, Filomena, Sofia Silva Tavares, Radhia Aitfella Lahlou, Alexandra Varges, André R. T. S. Araújo, Cecília Fonseca, and Luís R. Silva. 2025. "Rural Health: Low Obesity Rates Among Students in Portugal’s Countryside" Nutrients 17, no. 7: 1153. https://doi.org/10.3390/nu17071153
APA StyleCarvalho, F., Tavares, S. S., Lahlou, R. A., Varges, A., Araújo, A. R. T. S., Fonseca, C., & Silva, L. R. (2025). Rural Health: Low Obesity Rates Among Students in Portugal’s Countryside. Nutrients, 17(7), 1153. https://doi.org/10.3390/nu17071153

