Yerba Mate (Ilex paraguariensis) Ameliorates Experimental Autoimmune Encephalomyelitis by Modulating Regulatory T Cell Function
Abstract
1. Introduction
2. Materials and Methods
2.1. Mice
2.2. Yerba Mate Preparation
2.3. EAE Induction and Clinical Assessment
2.4. Immunohistochemistry
2.5. Histological Analysis of Spinal Cords
2.6. In Vitro Treg Studies
2.7. Flow Cytometry
2.8. Fecal Microbiota Transplantation (FMT)
2.9. Statistical Analysis
3. Results
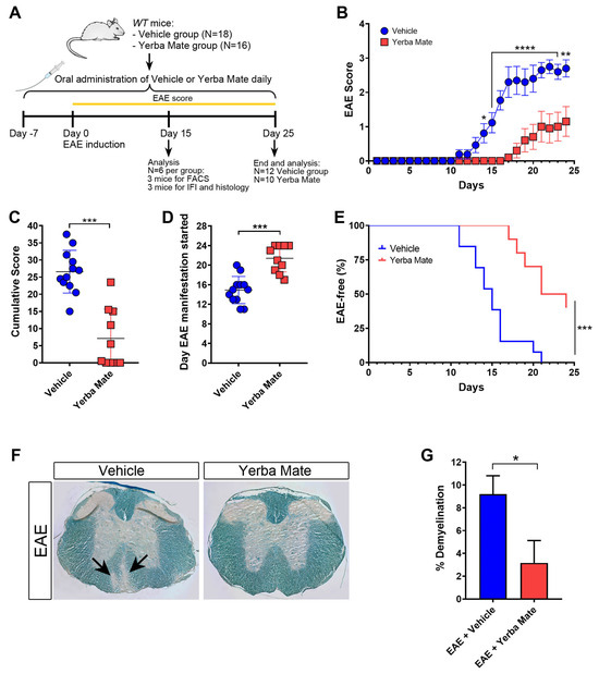
3.1. Yerba Mate Consumption Reduces EAE Symptoms
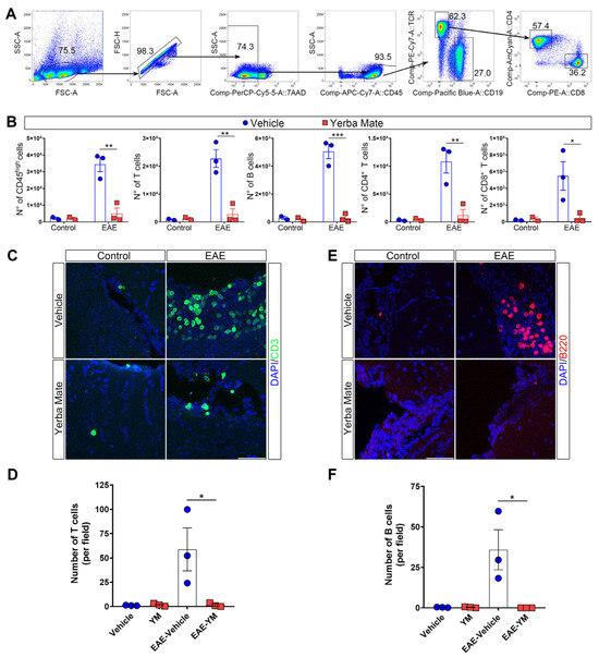
3.2. Decreased Immune Cell Infiltration in Mice Receiving YM
3.3. Changes in Gut Microbiota Do Not Explain the Protective Capacity of YM in EAE
3.4. YM Consumption Increases the Treg Population in Secondary Lymphoid Organs (SLOs)
3.5. YM Directly Modulates Treg Suppressive Function In Vitro
4. Discussion
5. Conclusions
Supplementary Materials
Author Contributions
Funding
Institutional Review Board Statement
Informed Consent Statement
Data Availability Statement
Acknowledgments
Conflicts of Interest
Abbreviations
| YM | Yerba mate |
| MS | Multiple sclerosis |
| EAE | Experimental autoimmune encephalomyelitis |
| Tregs | Regulatory T cells |
| CNS | Central nervous system |
| FMT | Fecal microbiota transplantation |
| DSS | Dextran sodium sulfate |
| CTV | Cell Trace Violet |
| SLOs | Secondary lymphoid organs |
| BBB | Blood–brain barrier |
| ROS | Reactive oxygen species |
| MMPs | Matrix metalloproteinases |
References
- Charabati, M.; Wheeler, M.A.; Weiner, H.L.; Quintana, F.J. Multiple Sclerosis: Neuroimmune Crosstalk and Therapeutic Targeting. Cell 2023, 186, 1309–1327. [Google Scholar] [CrossRef]
- Guerrero-García, J.J. The Role of Astrocytes in Multiple Sclerosis Pathogenesis. Neurología (Engl. Ed.) 2020, 35, 400–408. [Google Scholar] [CrossRef]
- Sarkar, S.K.; Willson, A.M.L.; Jordan, M.A. The Plasticity of Immune Cell Response Complicates Dissecting the Underlying Pathology of Multiple Sclerosis. J. Immunol. Res. 2024, 2024, 5383099. [Google Scholar] [CrossRef]
- Mexhitaj, I.; Nyirenda, M.H.; Li, R.; O’Mahony, J.; Rezk, A.; Rozenberg, A.; Moore, C.S.; Johnson, T.; Sadovnick, D.; Collins, D.L.; et al. Abnormal Effector and Regulatory T Cell Subsets in Paediatric-Onset Multiple Sclerosis. Brain 2019, 142, 617–632. [Google Scholar] [CrossRef]
- Venken, K.; Hellings, N.; Thewissen, M.; Somers, V.; Hensen, K.; Rummens, J.L.; Medaer, R.; Hupperts, R.; Stinissen, P. Compromised CD4+ CD25high Regulatory T-Cell Function in Patients with Relapsing-Remitting Multiple Sclerosis Is Correlated with a Reduced Frequency of FOXP3-Positive Cells and Reduced FOXP3 Expression at the Single-Cell Level. Immunology 2008, 123, 79–89. [Google Scholar] [CrossRef]
- Wing, J.B.; Tanaka, A.; Sakaguchi, S. Human FOXP3+ Regulatory T Cell Heterogeneity and Function in Autoimmunity and Cancer. Immunity 2019, 50, 302–316. [Google Scholar] [CrossRef]
- Kumar, P.; Saini, S.; Khan, S.; Surendra Lele, S.; Prabhakar, B.S. Restoring Self-Tolerance in Autoimmune Diseases by Enhancing Regulatory T-Cells. Cell Immunol. 2019, 339, 41–49. [Google Scholar] [CrossRef]
- Schmidt, A.; Oberle, N.; Krammer, P.H. Molecular Mechanisms of Treg-Mediated T Cell Suppression. Front. Immunol. 2012, 3, 51. [Google Scholar] [CrossRef]
- McGeachy, M.J.; Stephens, L.A.; Anderton, S.M. Natural Recovery and Protection from Autoimmune Encephalomyelitis: Contribution of CD4+CD25+ Regulatory Cells within the Central Nervous System. J. Immunol. 2005, 175, 3025–3032. [Google Scholar] [CrossRef]
- Kohm, A.P.; Carpentier, P.A.; Anger, H.A.; Miller, S.D. Cutting Edge: CD4+CD25+ Regulatory T Cells Suppress Antigen-Specific Autoreactive Immune Responses and Central Nervous System Inflammation during Active Experimental Autoimmune Encephalomyelitis. J. Immunol. 2002, 169, 4712–4716. [Google Scholar] [CrossRef]
- Montero, E.; Nussbaum, G.; Kaye, J.F.; Perez, R.; Lage, A.; Ben-Nun, A.; Cohen, I.R. Regulation of Experimental Autoimmune Encephalomyelitis by CD4+, CD25+ and CD8+ T Cells: Analysis Using Depleting Antibodies. J. Autoimmun. 2004, 23, 1–7. [Google Scholar] [CrossRef] [PubMed]
- Koutrolos, M.; Berer, K.; Kawakami, N.; Wekerle, H.; Krishnamoorthy, G. Treg Cells Mediate Recovery from EAE by Controlling Effector T Cell Proliferation and Motility in the CNS. Acta Neuropathol. Commun. 2014, 2, 163. [Google Scholar] [CrossRef] [PubMed]
- Colpo, A.C.; de Lima, M.E.; Maya-López, M.; Rosa, H.; Márquez-Curiel, C.; Galván-Arzate, S.; Santamaría, A.; Folmer, V. Compounds from Ilex Paraguariensis Extracts Have Antioxidant Effects in the Brains of Rats Subjected to Chronic Immobilization Stress. Appl. Physiol. Nutr. Metab. 2017, 42, 1172–1178. [Google Scholar] [CrossRef] [PubMed]
- Alkhatib, A.; Tsang, C.; Tiss, A.; Bahorun, T.; Arefanian, H.; Barake, R.; Khadir, A.; Tuomilehto, J. Functional Foods and Lifestyle Approaches for Diabetes Prevention and Management. Nutrients 2017, 9, 1310. [Google Scholar] [CrossRef]
- Camara, F.D.M.; Pedroso, G.S.; Roman, S.S.; Dallago, R.M.; Valduga, A.T.; Fernandes, B.B.; Cunha, E.B.B.; Silveira, P.C.L.; Nesi, R.T.; Pinho, R.A. Yerba Mate (Ilex Paraguariensis St. Hil.) Extract Inhibits Hand-Rolled Cornhusk Cigarette Smoke-Induced Oxidative Pulmonary Damage. An. Acad. Bras. Cienc. 2020, 92, e20191141. [Google Scholar] [CrossRef]
- Luz, A.B.G.; Da Silva, C.H.B.; Nascimento, M.V.P.S.; De Campos Facchin, B.M.; Baratto, B.; Fröde, T.S.; Reginatto, F.H.; Dalmarco, E.M. The Anti-Inflammatory Effect of Ilex Paraguariensis A. St. Hil (Mate) in a Murine Model of Pleurisy. Int. Immunopharmacol. 2016, 36, 165–172. [Google Scholar] [CrossRef]
- Olate-Briones, A.; Albornoz-Muñoz, S.; Rodríguez-Arriaza, F.; Rodríguez-Vergara, V.; Aguirre, J.M.; Liu, C.; Peña-Farfal, C.; Escobedo, N.; Herrada, A.A. Yerba Mate (Ilex Paraguariensis) Reduces Colitis Severity by Promoting Anti-Inflammatory Macrophage Polarization. Nutrients 2024, 16, 1616. [Google Scholar] [CrossRef]
- Burris, K.P.; Harte, F.M.; Michael Davidson, P.; Stewart, C.N.; Zivanovic, S. Composición y Propiedades Bioactivas de La Yerba Mate (Ilex Paraguariensis A. St.-Hil.): Una Revisión. Chil. J. Agric. Res. 2012, 72, 268–275. [Google Scholar] [CrossRef]
- Isolabella, S.; Cogoi, L.; López, P.; Anesini, C.; Ferraro, G.; Filip, R. Study of the Bioactive Compounds Variation during Yerba Mate (Ilex Paraguariensis) Processing. Food Chem. 2010, 122, 695–699. [Google Scholar] [CrossRef]
- Clifford, M.N.; Ramirez-Martinez, J.R. Chlorogenic Acids and Purine Alkaloids Contents of Maté (Ilex Paraguariensis) Leaf and Beverage. Food Chem. 1990, 35, 13–21. [Google Scholar] [CrossRef]
- Santos, D.; Frota, E.G.; Vargas, B.K.; Tonieto Gris, C.C.; dos Santos, L.F.; Bertolin, T.E. What Is the Role of Phenolic Compounds of Yerba Mate (Ilex Paraguariensis) in Gut Microbiota? Phytochemistry 2022, 203, 113341. [Google Scholar] [CrossRef] [PubMed]
- Miranda, D.D.C.; Arçari, D.P.; Pedrazzoli, J.; Carvalho, P.D.O.; Cerutti, S.M.; Bastos, D.H.M.; Ribeiro, M.L. Protective Effects of Mate Tea (Ilex Paraguariensis) on H2O2-Induced DNA Damage and DNA Repair in Mice. Mutagenesis 2008, 23, 261–265. [Google Scholar] [CrossRef] [PubMed]
- Ucciferri, C.C.; Gower, A.; Alvarez-Sanchez, N.; Whetstone, H.; Ramaglia, V.; Gommerman, J.L.; Brand-Arzamendi, K.; Schneider, R.; Dunn, S.E. Scoring Central Nervous System Inflammation, Demyelination, and Axon Injury in Experimental Autoimmune Encephalomyelitis. J. Vis. Exp. 2024, 204, e65738. [Google Scholar] [CrossRef] [PubMed]
- Xiao, Y.; Zhong, X.S.; Liu, X.; Li, Q. Therapeutic Evaluation of Fecal Microbiota Transplantation in an Interleukin 10-Deficient Mouse Model. J. Vis. Exp. 2022, 182, e63350. [Google Scholar] [CrossRef]
- Suh, S.H.; Choe, K.; Hong, S.P.; Jeong, S.; Mäkinen, T.; Kim, K.S.; Alitalo, K.; Surh, C.D.; Koh, G.Y.; Song, J. Gut Microbiota Regulates Lacteal Integrity by Inducing VEGF-C in Intestinal Villus Macrophages. EMBO Rep. 2019, 20, e46927. [Google Scholar] [CrossRef]
- Herrada, A.A.; Contreras, F.J.; Marini, N.P.; Amador, C.A.; González, P.A.; Cortés, C.M.; Riedel, C.A.; Carvajal, C.A.; Figueroa, F.; Michea, L.F.; et al. Aldosterone Promotes Autoimmune Damage by Enhancing Th17-Mediated Immunity. J. Immunol. 2010, 184, 191–202. [Google Scholar] [CrossRef]
- Graham, D.B.; Xavier, R.J. Conditioning of the Immune System by the Microbiome. Trends Immunol. 2023, 44, 499–511. [Google Scholar] [CrossRef]
- Ordoñez-Rodriguez, A.; Roman, P.; Rueda-Ruzafa, L.; Campos-Rios, A.; Cardona, D. Changes in Gut Microbiota and Multiple Sclerosis: A Systematic Review. Int. J. Environ. Res. Public Health 2023, 20, 4624. [Google Scholar] [CrossRef]
- Johanson, D.M.; Goertz, J.E.; Marin, I.A.; Costello, J.; Overall, C.C.; Gaultier, A. Experimental Autoimmune Encephalomyelitis Is Associated with Changes of the Microbiota Composition in the Gastrointestinal Tract. Sci. Rep. 2020, 10, 15183. [Google Scholar] [CrossRef]
- Santos, D.; Vargas, B.K.; Frota, E.G.; Biduski, B.; Lopes, S.T.; Gutkoski, J.P.; dos Santos, L.F.; Ritterbusch, G.A.; Barcelos, R.P.; Somacal, S.; et al. Gut Microbiota Modulation by Bioactive Compounds from Ilex Paraguariensis: An In Vivo Study. Plant Foods Hum. Nutr. 2023, 78, 796–802. [Google Scholar] [CrossRef]
- Yang, T.T.; Liu, P.J.; Sun, Q.Y.; Wang, Z.Y.; Yuan, G.B.; Fan, Z.X.; Ma, L.; Lu, J.F.; Yuan, B.Y.; Zou, W.L.; et al. CD4+CD25+ Regulatory T Cells Ex Vivo Generated from Autologous Naïve CD4+ T Cells Suppress EAE Progression. Sci. Rep. 2024, 14, 16262. [Google Scholar] [CrossRef]
- Kumar, M.; Putzki, N.; Limmroth, V.; Remus, R.; Lindemann, M.; Knop, D.; Mueller, N.; Hardt, C.; Kreuzfelder, E.; Grosse-Wilde, H. CD4+CD25+FoxP3+ T Lymphocytes Fail to Suppress Myelin Basic Protein-Induced Proliferation in Patients with Multiple Sclerosis. J. Neuroimmunol. 2006, 180, 178–184. [Google Scholar] [CrossRef]
- Haas, J.; Hug, A.; Viehöver, A.; Fritzsching, B.; Falk, C.S.; Filser, A.; Vetter, T.; Milkova, L.; Korporal, M.; Fritz, B.; et al. Reduced Suppressive Effect of CD4+CD25high Regulatory T Cells on the T Cell Immune Response against Myelin Oligodendrocyte Glycoprotein in Patients with Multiple Sclerosis. Eur. J. Immunol. 2005, 35, 3343–3352. [Google Scholar] [CrossRef]
- Li, Y.F.; Zhang, S.X.; Ma, X.W.; Xue, Y.L.; Gao, C.; Li, X.Y.; Xu, A.D. The Proportion of Peripheral Regulatory T Cells in Patients with Multiple Sclerosis: A Meta-Analysis. Mult. Scler. Relat. Disord. 2019, 28, 75–80. [Google Scholar] [CrossRef]
- Chwojnicki, K.; Iwaszkiewicz-Grześ, D.; Jankowska, A.; Zieliński, M.; Łowiec, P.; Gliwiński, M.; Grzywińska, M.; Kowalczyk, K.; Konarzewska, A.; Glasner, P.; et al. Administration of CD4+CD25highCD127−FoxP3+ Regulatory T Cells for Relapsing-Remitting Multiple Sclerosis: A Phase 1 Study. BioDrugs 2021, 35, 47–60. [Google Scholar] [CrossRef]
- Baeten, P.; Van Zeebroeck, L.; Kleinewietfeld, M.; Hellings, N.; Broux, B. Improving the Efficacy of Regulatory T Cell Therapy. Clin. Rev. Allergy Immunol. 2022, 62, 363–381. [Google Scholar] [CrossRef]
- Muñoz-Culla, M.; Sáenz-Cuesta, M.; Guereca-Barandiaran, M.J.; Ribeiro, M.L.; Otaegui, D. Yerba Mate (Ilex Paraguariensis) Inhibits Lymphocyte Activation in Vitro. Food Funct. 2016, 7, 4556–4563. [Google Scholar] [CrossRef]
- El-Sonbaty, S.M.; Araby, E. Microbial Regulation and Protective Effects of Yerba Mate (Ilex Paraguariensis) in Gamma-Irradiated Mice Intestine. J. Radiat. Res. Appl. Sci. 2014, 7, 64–73. [Google Scholar] [CrossRef]
- Shi, Z.; Jiang, W.; Chen, X.; Xu, M.; Wang, J.; Lai, Y.; Zha, D. Chlorogenic Acid Ameliorated Allergic Rhinitis-Related Symptoms in Mice by Regulating Th17 Cells. Biosci. Rep. 2020, 40, 20201643. [Google Scholar] [CrossRef]
- Lee, Y.; Bae, C.S.; Ahn, T. Chlorogenic Acid Attenuates Pro-Inflammatory Response in the Blood of Streptozotocin-Induced Diabetic Rats. Lab. Anim. Res. 2022, 38, 37. [Google Scholar] [CrossRef]
- Dąbrowska, I.; Grzędzicka, J.; Niedzielska, A.; Witkowska-Piłaszewicz, O. Impact of Chlorogenic Acid on Peripheral Blood Mononuclear Cell Proliferation, Oxidative Stress, and Inflammatory Responses in Racehorses during Exercise. Antioxidants 2023, 12, 1924. [Google Scholar] [CrossRef] [PubMed]
- Camps-Bossacoma, M.; Pérez-Cano, F.J.; Franch, À.; Castell, M. Theobromine Is Responsible for the Effects of Cocoa on the Antibody Immune Status of Rats. J. Nutr. 2018, 148, 464–471. [Google Scholar] [CrossRef] [PubMed]
- Nasta, F.; Laudisi, F.; Sambucci, M.; Rosado, M.M.; Pioli, C. Increased Foxp3+ Regulatory T Cells in Poly(ADP-Ribose) Polymerase-1 Deficiency. J. Immunol. 2010, 184, 3470–3477. [Google Scholar] [CrossRef] [PubMed]
- Zhang, P.; Maruyama, T.; Konkel, J.E.; Abbatiello, B.; Zamarron, B.; Wang, Z.Q.; Chen, W. PARP-1 Controls Immunosuppressive Function of Regulatory T Cells by Destabilizing Foxp3. PLoS ONE 2013, 8, e71590. [Google Scholar] [CrossRef]
- Balasa, R.; Barcutean, L.; Mosora, O.; Manu, D. Reviewing the Significance of Blood–Brain Barrier Disruption in Multiple Sclerosis Pathology and Treatment. Int. J. Mol. Sci. 2021, 22, 8370. [Google Scholar] [CrossRef]
- Ohl, K.; Tenbrock, K.; Kipp, M. Oxidative Stress in Multiple Sclerosis: Central and Peripheral Mode of Action. Exp. Neurol. 2016, 277, 58. [Google Scholar] [CrossRef]
- Shah, M.A.; Kang, J.B.; Park, D.J.; Kim, M.O.; Koh, P.O. Chlorogenic Acid Alleviates Neurobehavioral Disorders and Brain Damage in Focal Ischemia Animal Models. Neurosci. Lett. 2021, 760, 136085. [Google Scholar] [CrossRef]
- Nabavi, S.F.; Tejada, S.; Setzer, W.N.; Gortzi, O.; Sureda, A.; Braidy, N.; Daglia, M.; Manayi, A.; Nabavi, S.M. Chlorogenic Acid and Mental Diseases: From Chemistry to Medicine. Curr. Neuropharmacol. 2017, 15, 471. [Google Scholar] [CrossRef]
- Rosenberg, G.A. Matrix Metalloproteinases and Neuroinflammation in Multiple Sclerosis. Neuroscientist 2002, 8, 586–595. [Google Scholar] [CrossRef]
- Mirshafiey, A.; Asghari, B.; Ghalamfarsa, G.; Jadidi-Niaragh, F.; Azizi, G. The Significance of Matrix Metalloproteinases in the Immunopathogenesis and Treatment of Multiple Sclerosis. Sultan Qaboos Univ. Med. J. 2014, 14, e13–e25. [Google Scholar] [CrossRef]
- Chou, S.H.Y.; Feske, S.K.; Simmons, S.L.; Konigsberg, R.G.J.; Orzell, S.C.; Marckmann, A.; Bourget, G.; Bauer, D.J.; De Jager, P.L.; Du, R.; et al. Elevated Peripheral Neutrophils and Matrix Metalloproteinase 9 as Biomarkers of Functional Outcome Following Subarachnoid Hemorrhage. Transl. Stroke Res. 2011, 2, 600. [Google Scholar] [CrossRef] [PubMed]
- Liu, Y.; Wang, F.; Li, Z.; Mu, Y.; Yong, V.W.; Xue, M. Neuroprotective Effects of Chlorogenic Acid in a Mouse Model of Intracerebral Hemorrhage Associated with Reduced Extracellular Matrix Metalloproteinase Inducer. Biomolecules 2022, 12, 1020. [Google Scholar] [CrossRef] [PubMed]
- Wallin, M.T.; Culpepper, W.J.; Campbell, J.D.; Nelson, L.M.; Langer-Gould, A.; Marrie, R.A.; Cutter, G.R.; Kaye, W.E.; Wagner, L.; Tremlett, H.; et al. The Prevalence of MS in the United States: A Population-Based Estimate Using Health Claims Data. Neurology 2019, 92, e1029. [Google Scholar] [CrossRef] [PubMed]
- Walton, C.; King, R.; Rechtman, L.; Kaye, W.; Leray, E.; Marrie, R.A.; Robertson, N.; La Rocca, N.; Uitdehaag, B.; van der Mei, I.; et al. Rising Prevalence of Multiple Sclerosis Worldwide: Insights from the Atlas of MS, Third Edition. Mult. Scler. 2020, 26, 1816. [Google Scholar] [CrossRef]
- Cristiano, E.; Rojas, J.I. Multiple Sclerosis Epidemiology in Latin America: An Updated Survey. Mult. Scler. J. Exp. Transl. Clin. 2017, 3, 2055217317715050. [Google Scholar] [CrossRef]
- Cristiano, E.; Patrucco, L.; Rojas, J.I. A Systematic Review of the Epidemiology of Multiple Sclerosis in South America. Eur. J. Neurol. 2008, 15, 1273–1278. [Google Scholar] [CrossRef]
- Rojas, J.I.; Alonso Serena, M.; Garcea, O.; Patrucco, L.; Carrá, A.; Correale, J.; Vrech, C.; Pappolla, A.; Miguez, J.; Doldan, M.L.; et al. Multiple Sclerosis and Neuromyelitis Optica Spectrum Disorders in Argentina: Comparing Baseline Data from the Argentinean MS Registry (RelevarEM). Neurol. Sci. 2020, 41, 1513–1519. [Google Scholar] [CrossRef]
- Zhang, W.T.; Zhang, G.X.; Zhao, R.Z.; Gao, S.S.; Zhao, G.; Izquierdo, G. Eating Habits of Patients with Multiple Sclerosis in Three Different Countries: China, Spain and Cuba. Neurol. Perspect. 2021, 1, 170–177. [Google Scholar] [CrossRef]
- Yerba Mate—Statistics & Facts|Statista. Available online: https://www.statista.com/topics/7368/yerba-mate/#topicHeader__wrapper (accessed on 20 December 2022).
- Gawron-Gzella, A.; Chanaj-Kaczmarek, J.; Cielecka-Piontek, J. Yerba Mate—A Long but Current History. Nutrients 2021, 13, 3706. [Google Scholar] [CrossRef]






Disclaimer/Publisher’s Note: The statements, opinions and data contained in all publications are solely those of the individual author(s) and contributor(s) and not of MDPI and/or the editor(s). MDPI and/or the editor(s) disclaim responsibility for any injury to people or property resulting from any ideas, methods, instructions or products referred to in the content. |
© 2025 by the authors. Licensee MDPI, Basel, Switzerland. This article is an open access article distributed under the terms and conditions of the Creative Commons Attribution (CC BY) license (https://creativecommons.org/licenses/by/4.0/).
Share and Cite
Herrada, A.A.; Rodríguez-Arriaza, F.; Olate-Briones, A.; Albornoz-Muñoz, S.; Faúndez-Acuña, J.Y.; Rojas-Henríquez, V.; Retamal-Quinteros, L.; Prado, C.; Escobedo, N. Yerba Mate (Ilex paraguariensis) Ameliorates Experimental Autoimmune Encephalomyelitis by Modulating Regulatory T Cell Function. Nutrients 2025, 17, 897. https://doi.org/10.3390/nu17050897
Herrada AA, Rodríguez-Arriaza F, Olate-Briones A, Albornoz-Muñoz S, Faúndez-Acuña JY, Rojas-Henríquez V, Retamal-Quinteros L, Prado C, Escobedo N. Yerba Mate (Ilex paraguariensis) Ameliorates Experimental Autoimmune Encephalomyelitis by Modulating Regulatory T Cell Function. Nutrients. 2025; 17(5):897. https://doi.org/10.3390/nu17050897
Chicago/Turabian StyleHerrada, Andrés A., Francisca Rodríguez-Arriaza, Alexandra Olate-Briones, Sofía Albornoz-Muñoz, Jorge Y. Faúndez-Acuña, Victor Rojas-Henríquez, Ledaliz Retamal-Quinteros, Carolina Prado, and Noelia Escobedo. 2025. "Yerba Mate (Ilex paraguariensis) Ameliorates Experimental Autoimmune Encephalomyelitis by Modulating Regulatory T Cell Function" Nutrients 17, no. 5: 897. https://doi.org/10.3390/nu17050897
APA StyleHerrada, A. A., Rodríguez-Arriaza, F., Olate-Briones, A., Albornoz-Muñoz, S., Faúndez-Acuña, J. Y., Rojas-Henríquez, V., Retamal-Quinteros, L., Prado, C., & Escobedo, N. (2025). Yerba Mate (Ilex paraguariensis) Ameliorates Experimental Autoimmune Encephalomyelitis by Modulating Regulatory T Cell Function. Nutrients, 17(5), 897. https://doi.org/10.3390/nu17050897

