Interaction Between CTLA-4, FOXO-3, and PTPN-22 Variants and Environmental Factors in Type 1 Diabetes—Observational Association Study
Abstract
1. Introduction
| SNP ID (Gene) | Reference/ Alternative Allele | Genomic Location (hg38) | HGVS Nomenclature | Minor Allele Frequency (EUR) | ClinVar Accession | Associated Phenotypic or Disease Trait |
|---|---|---|---|---|---|---|
| rs3087243 (CTLA-4) | A/G | chr2:203874196 | NG_011502.1:g. 11411G > A | 0.35 | RCV001515646.7 | T1D, AID [1,2] |
| rs231775 (CTLA-4) | G/A | chr2:203867991 | NG_011502.1:g. 5206A > G | 0.45 | RCV001255201.1 | T1D, general autoimmunity [1,2,8] |
| rs12730735 (PTPN-22) | T/C | chr1:113838835 | NG_007403.2:g. 331 + 713T > C | 0.25 | Not listed in ClinVar | AITD, region-specific effects [2,3] |
| rs2802292 (FOXO-3a) | T/G | chr6:108587315 | NG_158842.1:g. 239G > T | 0.40 | Not listed in ClinVar | Longevity, immune system regulation [22] |
| rs9400239 (FOXO-3a) | C/T | chr6:108656460 | NG_012124.2:g. 62345C > T | 0.30 | Not listed in ClinVar | Longevity, metabolic characteristics [22] |
2. Materials and Methods
2.1. Study Group
2.2. Biochemical and Genetic Analyses
2.3. Statistical Analysis
3. Results
4. Discussion
5. Conclusions
6. Future Perspectives
Supplementary Materials
Author Contributions
Funding
Institutional Review Board Statement
Informed Consent Statement
Data Availability Statement
Conflicts of Interest
References
- Ohtani, H.; Inoue, N.; Iwatani, Y.; Takeno, Y.; Arakawa, Y.; Hidaka, Y.; Watanabe, M. Effect of DNA methylation at the CTLA4 gene on the clinical status of autoimmune thyroid diseases. Clin. Immunol. 2024, 267, 110338. [Google Scholar] [CrossRef] [PubMed]
- Sharma, C.; Ali, B.R.; Osman, W.; Afandi, B.; Aburawi, E.H.; A Beshyah, S.; Al-Mahayri, Z.; Al-Rifai, R.H.; Al Yafei, Z.; ElGhazali, G.; et al. Association of variants in PTPN22, CTLA-4, IL2-RA, and INS genes with type 1 diabetes in Emiratis. Ann. Hum. Genet. 2021, 85, 48–57. [Google Scholar] [CrossRef] [PubMed]
- Redondo, M.J.; Onengut-Gumuscu, S.; Gaulton, K.J. Genetics of Type 1 Diabetes. 2023. In Diabetes in America; Lawrence, J.M., Casagrande, S.S., Herman, W.H., Wexler, D.J., Cefalu, W.T., Eds.; National Institute of Diabetes and Digestive and Kidney Diseases (NIDDK): Bethesda, MD, USA, 2023. [Google Scholar]
- Steck, A.K.; Zhang, W.; Bugawan, T.L.; Barriga, K.J.; Blair, A.; Erlich, H.A.; Eisenbarth, G.S.; Norris, J.M.; Rewers, M.J. Do non-HLA genes influence development of persistent islet autoimmunity and type 1 diabetes in children with high-risk HLA-DR, DQ genotypes? Diabetes 2009, 58, 1028–1033. [Google Scholar] [CrossRef]
- Thomas, S.M.; Veerabathiran, R. Deciphering autoimmune susceptibility: A meta-analysis of PTPN22 gene variants. Immunol. Res. 2025, 1, 59. [Google Scholar] [CrossRef]
- Robino, A.; Bevilacqua, E.; Aldegheri, L.; Conti, A.; Bazzo, V.; Tornese, G.; Catamo, E. Next-generation sequencing reveals additional HLA class I and class II alleles associated with type 1 diabetes and age at onset. Front. Immunol. 2024, 15, 1427349. [Google Scholar] [CrossRef]
- Sharma, R.; Amdare, N.P.; Ghosh, A.; Schloss, J.; Sidney, J.; Garforth, S.J.; Lopez, Y.; Celikgil, A.; Sette, A.; Almo, S.C.; et al. Structural and biochemical analysis of highly similar HLA-B allotypes differentially associated with type 1 diabetes. J. Biol. Chem. 2024, 9, 107702. [Google Scholar] [CrossRef]
- Żurawęk, M.; Dzikiewicz-Krawczyk, A.; Iżykowska, K.; Ziółkowska-Suchanek, I.; Skowrońska, B.; Czaińska, M.; Podralska, M.; Fichna, P.; Przybylski, G.; Fichna, M.; et al. miR-487a-3p up-regulated in type 1 diabetes targets CTLA-4 and FOXO3. Diabetes Res. Clin. Pract. 2018, 142, 146–153. [Google Scholar] [CrossRef]
- Gootjes, C.; Zwaginga, J.J.; Roep, B.O.; Nikolic, T. Functional Impact of Risk Gene Variants on the Autoimmune Responses in Type 1 Diabetes. Front. Immunol. 2022, 13, 886736. [Google Scholar] [CrossRef]
- Hossen, M.; Ma, Y.; Yin, Z.; Xia, Y.; Du, J.; Huang, J.Y.; Huang, J.J.; Zou, L.; Ye, Z.; Huang, Z. Current understanding of CTLA-4: From mechanism to autoimmune diseases. Front. Immunol. 2023, 14, 1198365. [Google Scholar] [CrossRef]
- Brownlie, R.J.; Zamoyska, R.; Salmond, R.J. Regulation of autoimmune and anti-tumour T-cell responses by PTPN22. Immunology 2018, 154, 377–382. [Google Scholar] [CrossRef] [PubMed]
- Pang, H.; Luo, S.; Huang, G.; Li, X.; Xie, Z.; Zhou, Z. The Association of CTLA-4 rs231775 and rs3087243 Polymorphisms with Latent Autoimmune Diabetes in Adults: A Meta-Analysis. Biochem. Genet. 2022, 4, 1222–1235. [Google Scholar] [CrossRef]
- Lampousi, A.M.; Carlsson, S.; Löfvenborg, J.E. Dietary factors and risk of islet autoimmunity and type 1 diabetes: A systematic review and meta-analysis. EBioMedicine 2021, 72, 103633. [Google Scholar] [CrossRef]
- Kaya, D.G.; Arslan, N.; Ayyıldız, F.; Bayramoğlu, E.; Turan, H.; Ercan, O. The potential of the Mediterranean diet to improve metabolic control and body composition in youths with Type 1 Diabetes Mellitus. BMC Endocr. Disord. 2024, 24, 63. [Google Scholar] [CrossRef]
- Zakarneh, S.; Khial, Y.; Tayyem, R. Dietary Factors Associated with Glycemic Control in Children and Adolescents with Type 1 Diabetes. Curr. Pediatr. Rev. 2024, 21, 29–39. [Google Scholar] [CrossRef] [PubMed]
- Iakovliev, A.; McGurnaghan, S.J.; Hayward, C.; Colombo, M.; Lipschutz, D.; Spiliopoulou, A.; Colhoun, H.M.; McKeigue, P.M. Genome-wide aggregated trans-effects on risk of type 1 diabetes: A test of the “omnigenic” sparse effector hypothesis of complex trait genetics. Am. J. Hum. Genet. 2023, 110, 913–926. [Google Scholar] [CrossRef]
- Guo, K.; Ye, J.; Li, J.; Huang, J.; Zhou, Z. Effects of gut microbiome on type 1 diabetes susceptibility and complications: A large-scale bidirectional Mendelian randomization and external validation study. Diabetes Obes. Metab. 2024, 8, 3306–3317. [Google Scholar] [CrossRef]
- Sîrbe, C.; Rednic, S.; Grama, A.; Pop, T.L. An Update on the Effects of Vitamin D on the Immune System and Autoimmune Diseases. Int. J. Mol. Sci. 2022, 17, 9784. [Google Scholar] [CrossRef] [PubMed]
- Kim, C.H. Complex regulatory effects of gut microbial short-chain fatty acids on immune tolerance and autoimmunity. Cell Mol. Immunol. 2023, 20, 341–350. [Google Scholar] [CrossRef] [PubMed]
- Du, Y.; He, C.; An, Y.; Huang, Y.; Zhang, H.; Fu, W.; Wang, M.; Shan, Z.; Xie, J.; Yang, Y.; et al. The Role of Short Chain Fatty Acids in Inflammation and Body Health. Int. J. Mol. Sci. 2024, 25, 7379. [Google Scholar] [CrossRef]
- Guo, K.; Huang, J.; Zhou, Z. Host gene effects on gut microbiota in type 1 diabetes. Biochem. Soc. Trans. 2022, 50, 1133–1142. [Google Scholar] [CrossRef] [PubMed]
- Marchelek-Mysliwiec, M.; Nalewajska, M.; Turoń-Skrzypińska, A.; Kotrych, K.; Dziedziejko, V.; Sulikowski, T.; Pawlik, A. The role of Forkhead Box O in Pathogenesis and Therapy of Diabetes Mellitus. Int. J. Mol. Sci. 2022, 23, 11611. [Google Scholar] [CrossRef]
- Starling, S. Blood signature for β-cell autoimmunity. Nat. Rev. Endocrinol. 2019, 10, 564–565. [Google Scholar] [CrossRef]
- Igudesman, D.; Nally, L.M.; Grimshaw, A.A.; Gunderson, C.G.; Considine, E.G.; Jacobsen, L.M.; Tosur, M.; Gottlieb, P.A.; Hirsch, I.B.; Laffel, L.M.; et al. Dietary Patterns for Weight and Glycemic Management in Persons with Type 1 Diabetes: A Meta-analysis of Clinical Trials. J. Clin. Endocrinol. Metab. 2025, 110, 3289–3300. [Google Scholar] [CrossRef] [PubMed]
- European Association for the Study of the Liver (EASL); European Association for the Study of Diabetes (EASD); European Association for the Study of Obesity (EASO). EASL-EASD-EASO Clinical Practice Guidelines on the management of metabolic dysfunction-associated steatotic liver disease (MASLD). J. Hepatol. 2024, 81, 492–542. [CrossRef]
- Mäkimattila, S.; Harjutsalo, V.; Forsblom, C.; Groop, P.-H. Every fifth individual with type 1 diabetes suffers from an additional autoimmune disease: A Finnish Nationwide Study. Diabetes Care 2020, 43, 1041–1047. [Google Scholar] [CrossRef]
- Ellervik, C.; Boulakh, L.; Teumer, A.; Marouli, E.; Kuś, A.; Hesgaard, H.B.; Heegaard, S.; Blankers, L.; Sterenborg, R.; Åsvold, B.O.; et al. Thyroid function, diabetes, and common age-related eye diseases: A Mendelian Randomization Study. Thyroid 2024, 34, 1414–1423. [Google Scholar] [CrossRef] [PubMed]
- Ni, J.; Qiu, L.J.; Zhang, M.; Wen, P.F.; Ye, X.R.; Liang, Y.; Pan, H.F.; Ye, D.Q. CTLA-4 CT60 (rs3087243) polymorphism and autoimmune thyroid diseases susceptibility: A comprehensive meta-analysis. Endocr. Res. 2014, 39, 180–188. [Google Scholar] [CrossRef]
- Sanese, P.; Forte, G.; Disciglio, V.; Grossi, V.; Simone, C. FOXO3 on the Road to Longevity: Lessons From SNPs and Chromatin Hubs. Comput. Struct. Biotechnol. J. 2019, 17, 737–745. [Google Scholar] [CrossRef]
- Donghia, R.; Di Nicola, E.; Tatoli, R.; Forte, G.; Lepore Signorile, M.; Bonfiglio, C.; Latrofa, M.; De Marco, K.; Manghisi, A.; Disciglio, V.; et al. The Protective Effect of FOXO3 rs2802292 G-Allele on Food Intake in a Southern Italian Cohort Affected by MASLD. Nutrients 2025, 17, 1315. [Google Scholar] [CrossRef]
- Górczyńska-Kosiorz, S.; Kosiorz, M.; Dzięgielewska-Gęsiak, S. Exploring the Interplay of Genetics and Nutrition in the Rising Epidemic of Obesity and Metabolic Diseases. Nutrients 2024, 16, 3562. [Google Scholar] [CrossRef]
- Forte, G.; Donghia, R.; Lepore Signorile, M.; Tatoli, R.; Bonfiglio, C.; Losito, F.; De Marco, K.; Manghisi, A.; Guglielmi, F.A.; Disciglio, V.; et al. Exploring the Relationship of rs2802292 with Diabetes and NAFLD in a Southern Italian Cohort—Nutrihep Study. Int. J. Mol. Sci. 2024, 25, 9512. [Google Scholar] [CrossRef]
- Kapellou, A.; Salata, E.; Vrachnos, D.M.; Papailia, S.; Vittas, S. Gene-Diet Interactions in Diabetes Mellitus: Current Insights and the Potential of Personalized Nutrition. Genes 2025, 16, 578. [Google Scholar] [CrossRef] [PubMed]
- Sekar, P.; Ventura, E.F.; Dhanapal, A.C.T.A.; Cheah, E.S.G.; Loganathan, A.; Quen, P.L.; Appukutty, M.; Taslim, N.A.; Hardinsyah, H.; Noh, M.F.M.; et al. Gene–Diet Interactions on Metabolic Disease-Related Outcomes in Southeast Asian Populations: A Systematic Review. Nutrients 2023, 15, 2948. [Google Scholar] [CrossRef] [PubMed]
- Blok, L.; Hanssen, N.; Nieuwdorp, M.; Rampanelli, E. From Microbes to Metabolites: Advances in Gut Microbiome Research in Type 1 Diabetes. Metabolites 2025, 15, 138. [Google Scholar] [CrossRef] [PubMed]

| Gene | Main Function | Relationship/Interaction with Other Genes/Pathways |
|---|---|---|
| CTLA-4 | Negative regulator of T-cell activation; limits immune responses by binding CD80/CD86 (B7) on antigen-presenting cells (APCs), thereby inhibiting T-cell costimulation and downstream TCR signaling [2,8,9,10] | Serves as an immune checkpoint that restrains T-cell activation—functionally complementary to intracellular regulators such as PTPN-22 [2,8,9,10]. |
| PTPN-22 | A tyrosine phosphatase that downregulates T-cell receptor (TCR) signaling, thereby attenuating activation and effector responses of T cells (and other immune cells). Genetic variants (e.g., R620W) are associated with increased risk of autoimmune diseases [2,8,9,11] | Acts independently of CTLA-4 but in a complementary regulatory way to limit T-cell activation and immune responses [2,8,9,11]. |
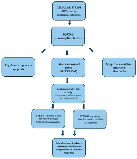
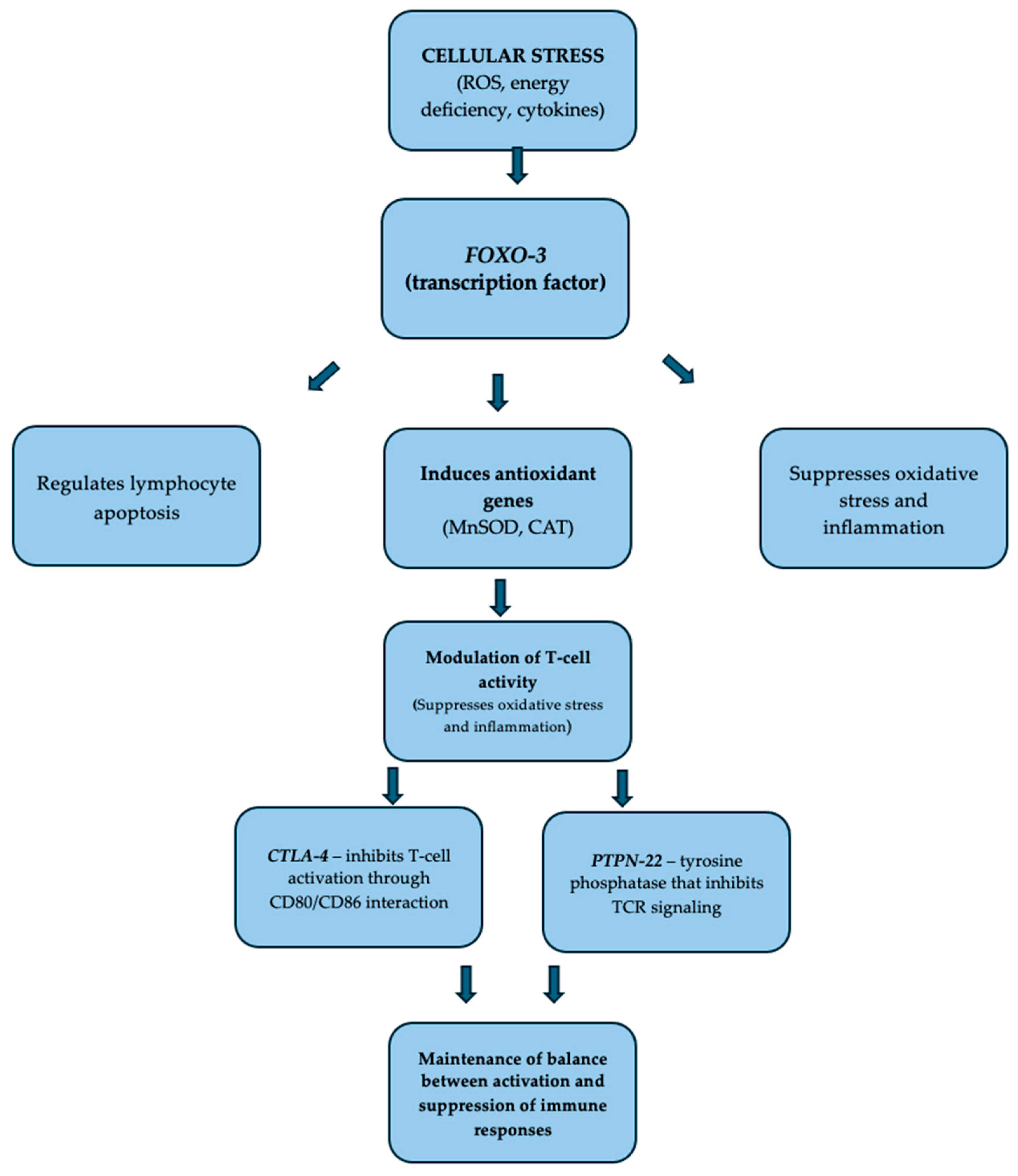
| FOXO-3 | A transcription factor involved in oxidative stress response (antioxidant gene expression), apoptosis, and metabolic and immune regulation [2,8,9,12]. | FOXO-3 (specifically FOXO-3a) activation in dendritic cells (DCs) can induce antioxidant defenses (e.g., superoxide dismutase), reduce oxidative stress, and support tolerogenic immune responses. This may modulate the function of immune-regulatory pathways, possibly indirectly affecting CTLA-4—dependent tolerance [2,8,9,12]. |
| Variable | N (%) | Summary Statistic * |
|---|---|---|
| Sex | 277 | Women: 182 (65.7%), Men: 95 (34.3%) |
| Age, years | 277 | 33.13 ± 12.47 |
| BMI, kg/m2 | 277 | 24.45 ± 4.35 |
| T1D | 277 | |
| T1D duration, years | 277 | 12 (4; 19) |
| T1D treatment | 277 | MDIs: 165 (59.6%), CSII: 112 (40.4%) |
| CGM use | 163 (58.8%) | |
| Type of CGM device | FreeStyle Libre 1 or 2: 119 (42.9%), Dexcom 5 or 6: 10 (3.6%), Guardian-3: 34 (12.2%) | |
| HbA1c, % | 277 | 8.15 ± 2.04 |
| Chronic diabetes complications | ||
| Retinopathy | 58 (20.9%) | |
| Nephropathy | 16 (5.7%) | |
| Neuropathy | 32 (11.5%) | |
| Thyroid diseases | 91 (32.8%) | |
| Thyroid disease duration, years | 91 (32.8%) | 6 (2; 11) |
| Graves’ disease | 4 (4.4%) | |
| Hypothyroidism | 73 (80.2%) | |
| Hashimoto’s disease | 58 (63.3%) | |
| Nodular goiter | 18 (19.8%) | |
| TSH, µIU/mL | 277 | 1.76 (1.22; 2.38) |
| TPOAb, IU/mL | 277 | 14.98 (10.77; 39.85) |
| TGAb, IU/mL | 277 | 1.87 (1.02; 11.98) |
| Other autoimmune diseases | ||
| Vitiligo | 6 (2.1%) | |
| Celiac disease | 9 (3.2%) | |
| Psoriasis | 3 (1.1%) | |
| Rheumatoid arthritis | 3 (1.1%) | |
| Multiple sclerosis | 2 (0.7%) | |
| Systemic lupus erythematosus | 1 (0.4%) | |
| Addison’s disease | 1 (0.4%) | |
| Other diseases | ||
| Ulcerative colitis | 3 (1.1%) | |
| Atopic dermatitis | 31 (11.2%) | |
| Asthma | 12 (4.3%) | |
| Metabolic dysfunction-associated steatotic liver disease (MASLD) | 27 (9.7%) | |
| Irritable bowel syndrome | 7 (2.5%) | |
| Hypertension | 53 (19.1%) | |
| Ischemic heart disease | 7 (2.5%) | |
| Dyslipidemia | 14 (5.0%) | |
| Polycystic ovary syndrome (PCOS) | 19(10.6%) | |
| Endometriosis | 5 (2.8%) | |
| Family history | ||
| Thyroid diseases | 97 (35.0%) | |
| Diabetes (T1D, T2D) | 163 (58.8%) | |
| Environmental factors | ||
| Smoking and alcohol consumption | ||
| Past or present smoking | 221 (79.8%) | |
| Pack-year history of smoking, years | 221 | 11 (5; 20) |
| Alcohol consumption (at least once a week) | 40 (14.4%) | |
| Diet | ||
| Gluten-free diet | 9 (3.28%) | |
| Lactose-free diet | 3 (1.09%) | |
| Vegetarian diet | 39 (14%) | |
| Others | ||
| Vitamin D supplementation (at least 2000 IU daily) | 106 (38.27%) | |
| Probiotic supplementation | 104 (37.55%) | |
| High perceived stress (>27 in PSS-10) | 151 (54.51%) |
| Gene/SNP | Risk Allele | Genetic Model | n0 | n1 | Mean (0) | Mean (1) | Δ (1–0) | p | p (FDR) |
|---|---|---|---|---|---|---|---|---|---|
| CTLA-4 rs3087243 (all) | G | dominant (0 vs. ≥1) | 25 | 248 | 0.32 | 0.57 | 0.25 | 0.016 | 0.04 |
| FOXO-3 rs2802292 (all) | T | additive (0/1/2) | 123 | 151 | 1.02 | 1.21 | 0.18 | 0.030 | 0.05 |
| dominant (0 vs. ≥1) | 46 | 228 | 0.39 | 0.58 | 0.19 | 0.017 | 0.04 | ||
| FOXO-3 rs9400239 (male) | T | dominant (0 vs. ≥1) | 30 | 64 | 0.03 | 0.19 | 0.15 | 0.045 | 0.052 |
| FOXO-3 rs2802292 (male) | T | dominant (0 vs. ≥1) | 17 | 77 | 0.24 | 0.51 | 0.27 | 0.043 | 0.051 |
| Endpoint | Stratum | SNP | Genetic Model | Contrast | Effect | p |
|---|---|---|---|---|---|---|
| AITD | ALL | CTLA-4 rs3087243 | dominant | 0 vs. ≥1 | ↑ in group = 1 | 0.016 |
| AITD | ALL | FOXO-3 rs2802292 | dominant | 0 vs. ≥1 | ↑ in group = 1 | 0.017 |
| additive | 0–1–2 | ↑ in group = 1 | 0.030 | |||
| AITD | Male | FOXO-3 rs2802292 | dominant | 0 vs. ≥1 | ↑ in group = 1 | 0.043 |
| MASLD | Male | FOXO-3 rs9400239 | dominant | 0 vs. ≥1 | ↑ in group = 1 | 0.037 |
| Gene/SNP | Risk Allele | Genetic Model | n0 | n1 | Mean (0) | Mean (1) | Δ (1–0) | p |
|---|---|---|---|---|---|---|---|---|
| PTPN22 rs12730735 | C | Additive (0/1/2) | 245 | 27 | 0.53 | 0.33 | −0.2 | 0.049 |
| Gene/SNP | Genotype | Yes (n) | Yes (%) | No (n) | No (%) | Total (n) | p (Global) |
|---|---|---|---|---|---|---|---|
| CTLA-4 rs3087243 | AA/GG/AG | 8/72/70 | 32.0/59.5/55.1 | 17/49/57 | 68.0/40.5/44.9 | 25/121/127 | 0.042 |
| FOXO-3 rs2802292 | GG/TT/GT | 18/49/84 | 39.1/61.3/56.8 | 28/31/64 | 60.9/43.2/38.8 | 46/80/148 | 0.047 |
| Gene/SNP | Genotype Grouping | Yes (n, %) | No (n, %) | p |
|---|---|---|---|---|
| CTLA-4 rs3087243 | AG + GG vs. AA | 142 (57.3%) vs. 8 (32.0%) | 106 (42.7%) vs. 17 (68.0%) | 0.016 |
| CTLA-4 rs3087243 | GG vs. AA + AG | 72 (59.5%) vs. 78 (51.3%) | 49 (40.5%) vs. 74 (48.7%) | 0.042 |
| FOXO-3 rs2802292 | GT + TT vs. GG | 133 (58.3%) vs. 18 (39.1%) | 95 (41.7%) vs. 28 (60.9%) | 0.017 |
| FOXO-3 rs2802292 | TT vs. GG + GT | 49 (61.3%) vs. 102 (52.6%) | 31 (38.8%) vs. 92 (47.4%) | 0.047 |
| Gene/SNP | Risk Allele | Genetic Model | n0 | n1 | Mean (0) | Mean (1) | Δ (1–0) | p |
|---|---|---|---|---|---|---|---|---|
| FOXO-3 rs2802292 | T | Additive (0/1/2) | 73 | 21 | 0.96 | 1.29 | 0.33 | 0.037 |
| Exposure | Outcome | Stratum | SNP | Genotype Group (Dominant Model) | a (x = 1, y = 1) | b (x = 1, y = 0) | c (x = 0, y = 1) | d (x = 0, y = 0) | p (Fisher) | OR | OR_LCL | OR_UCL |
|---|---|---|---|---|---|---|---|---|---|---|---|---|
| stress | probiotics | all | CTLA-4 rs3087243 | Carrier (≥1 risk) | 57 | 77 | 33 | 80 | 0.034 | 1.795 | 1.06 | 3.05 |
| stress | probiotics | all | CTLA-4 rs231775 | Carrier (≥1 risk) | 47 | 56 | 27 | 67 | 0.018 | 2.083 | 1.15 | 3.76 |
| stress | probiotics | all | FOXO-3 rs2802292 | Carrier (≥1 risk) | 56 | 69 | 31 | 71 | 0.029 | 1.859 | 1.07 | 3.22 |
| stress | probiotics | all | FOXO-3 rs9400239 | Non-carrier (0) | 28 | 28 | 15 | 36 | 0.048 | 2.4 | 1.08 | 5.33 |
| stress | probiotics | female | FOXO-3 rs9400239 | Non-carrier (0) | 22 | 18 | 10 | 25 | 0.034 | 3.056 | 1.17 | 8.0 |
Disclaimer/Publisher’s Note: The statements, opinions and data contained in all publications are solely those of the individual author(s) and contributor(s) and not of MDPI and/or the editor(s). MDPI and/or the editor(s) disclaim responsibility for any injury to people or property resulting from any ideas, methods, instructions or products referred to in the content. |
© 2025 by the authors. Licensee MDPI, Basel, Switzerland. This article is an open access article distributed under the terms and conditions of the Creative Commons Attribution (CC BY) license (https://creativecommons.org/licenses/by/4.0/).
Share and Cite
Cichocka, E.; Maj-Podsiadło, A.; Górczyńska-Kosiorz, S.B.; Szweda-Gandor, N.; Gumprecht, J. Interaction Between CTLA-4, FOXO-3, and PTPN-22 Variants and Environmental Factors in Type 1 Diabetes—Observational Association Study. Nutrients 2025, 17, 3886. https://doi.org/10.3390/nu17243886
Cichocka E, Maj-Podsiadło A, Górczyńska-Kosiorz SB, Szweda-Gandor N, Gumprecht J. Interaction Between CTLA-4, FOXO-3, and PTPN-22 Variants and Environmental Factors in Type 1 Diabetes—Observational Association Study. Nutrients. 2025; 17(24):3886. https://doi.org/10.3390/nu17243886
Chicago/Turabian StyleCichocka, Edyta, Anna Maj-Podsiadło, Sylwia Barbara Górczyńska-Kosiorz, Nikola Szweda-Gandor, and Janusz Gumprecht. 2025. "Interaction Between CTLA-4, FOXO-3, and PTPN-22 Variants and Environmental Factors in Type 1 Diabetes—Observational Association Study" Nutrients 17, no. 24: 3886. https://doi.org/10.3390/nu17243886
APA StyleCichocka, E., Maj-Podsiadło, A., Górczyńska-Kosiorz, S. B., Szweda-Gandor, N., & Gumprecht, J. (2025). Interaction Between CTLA-4, FOXO-3, and PTPN-22 Variants and Environmental Factors in Type 1 Diabetes—Observational Association Study. Nutrients, 17(24), 3886. https://doi.org/10.3390/nu17243886

