Radix Rehmanniae Praeparata Extract Enhances Liver Regeneration Through AMPK-Driven Metabolic Reprogramming
Abstract
1. Introduction
2. Method
2.1. The Preparation of RRP Aqueous Extract
2.2. Animal Studies
2.3. The Assessment of Liver Coefficient and Hepatic Enzyme Levels
2.4. Acetyl-CoA Assay
2.5. Hematoxylin and Eosin (H & E) Staining
2.6. Immunohistochemistry Analysis and Immunofluorescence
2.7. AML12 Cell Culture and Treatment
2.8. Mouse Liver Primary Cell Culture and Treatment
2.9. Mitochondrial Function and Cellular Metabolic Status of Liver Cells via Seahorse XFE24
2.10. Western Blotting Analysis
2.11. RNA-Sequencing Analysis and Quantitative Real-Time PCR (qPCR)
2.12. Untargeted Metabolomics
2.13. Combined Analysis of Transcriptomics and Metabolomics Isolation
2.14. Statistical Analysis
3. Results
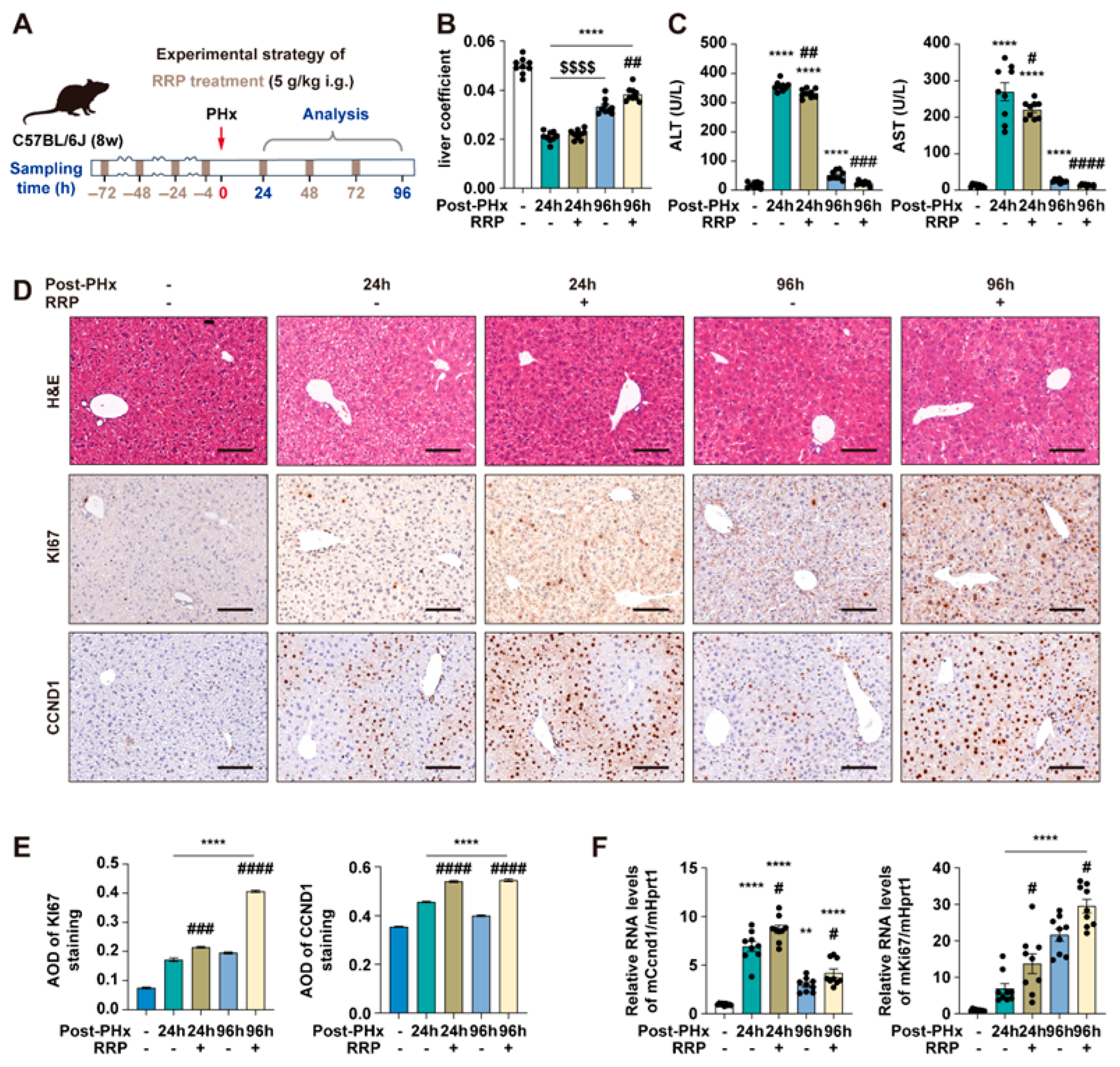
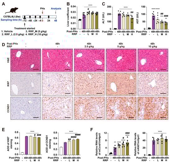
3.1. RRP Promotes Liver Regeneration in PHx Mice
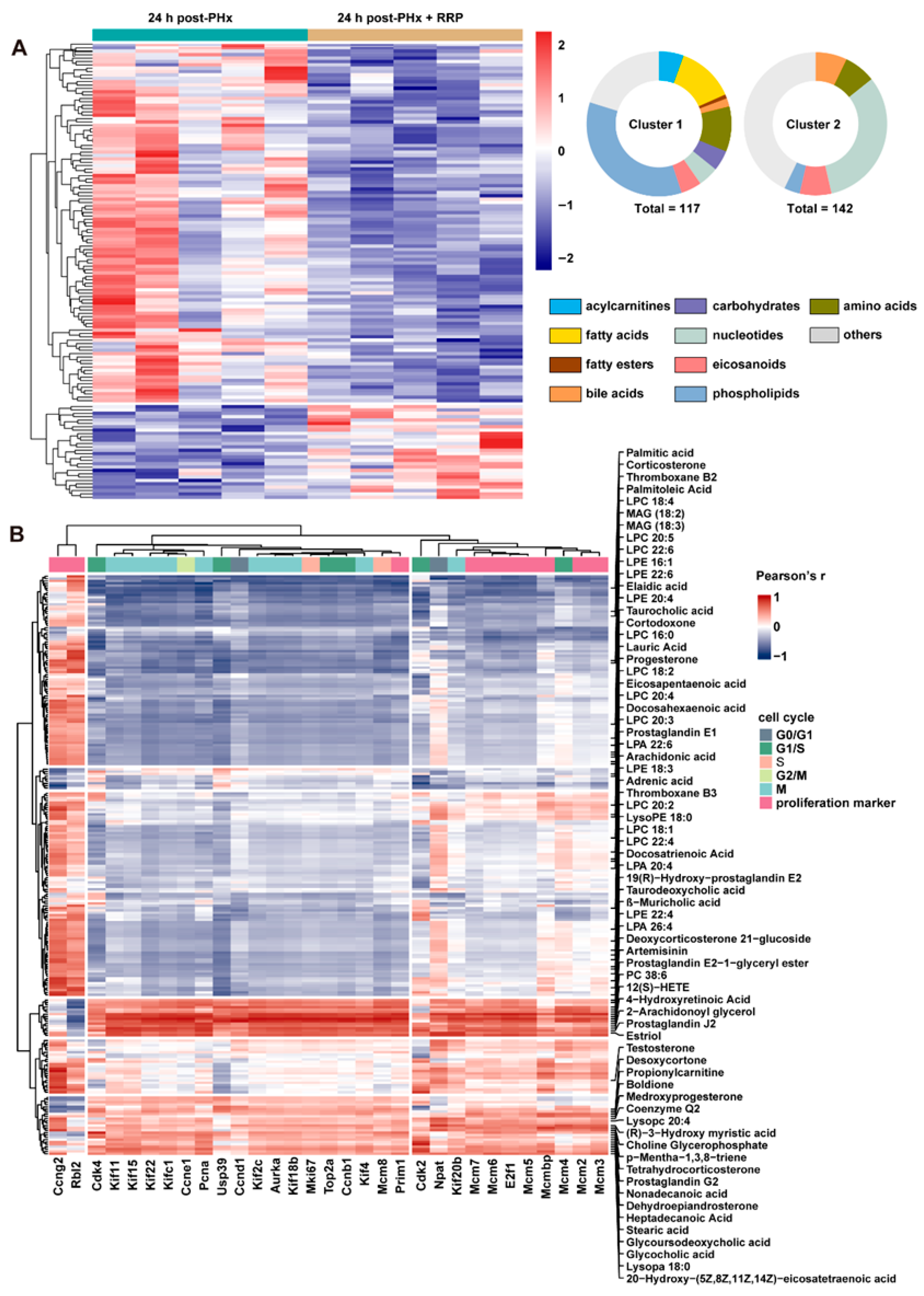
3.2. RRP Promotes Cell Cycle Progression and Metabolic Reprogramming During Early Liver Regeneration
3.3. RRP Reshapes Lipid Metabolism to Promote Cell Cycle Advancement in Liver Regeneration
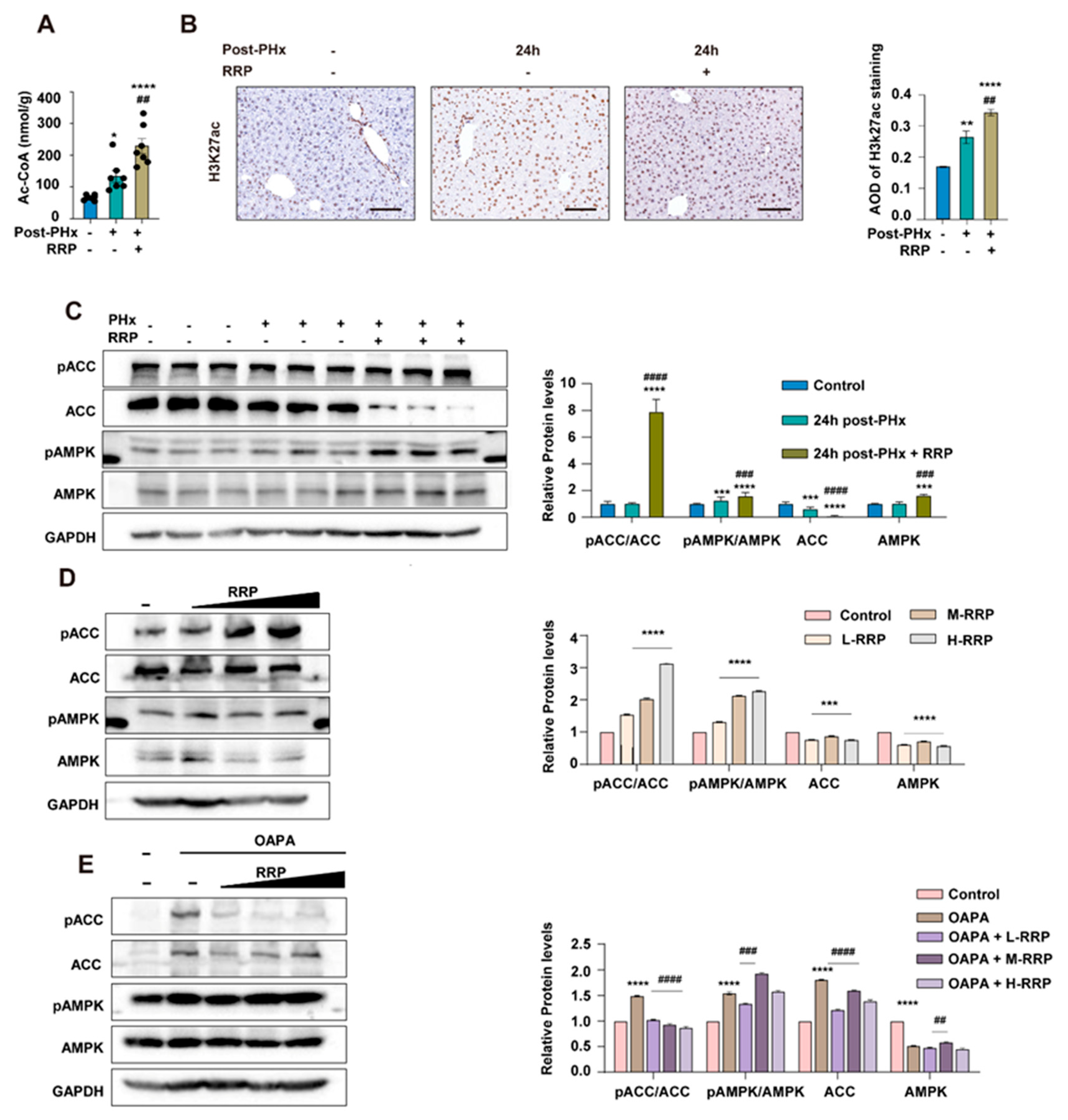
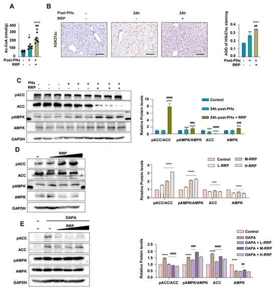
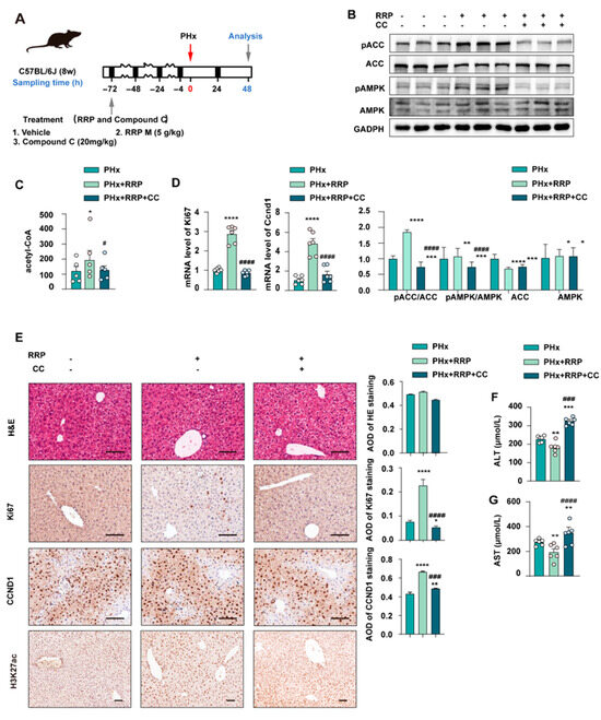
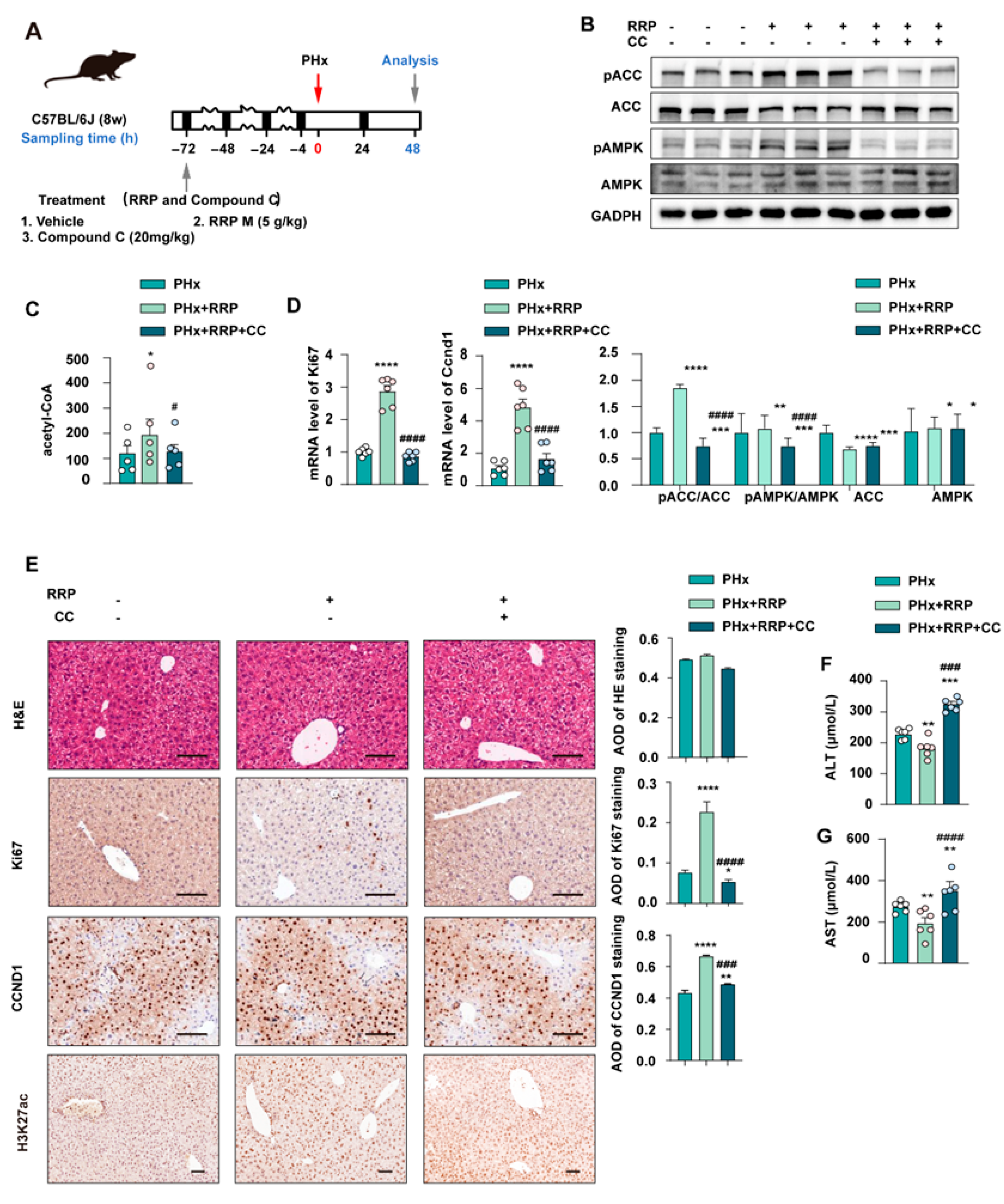
3.4. RRP-Induced AMPK Activation Is Involved in Lipid Reprogramming During Liver Regeneration
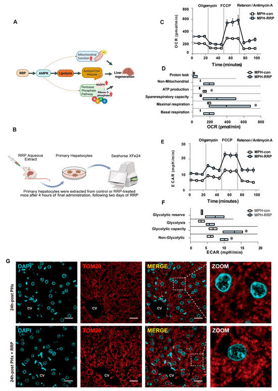
3.5. RRP Promotes Glucose Metabolism and Pentose Phosphate Pathway (PPP) Activation During Liver Regeneration
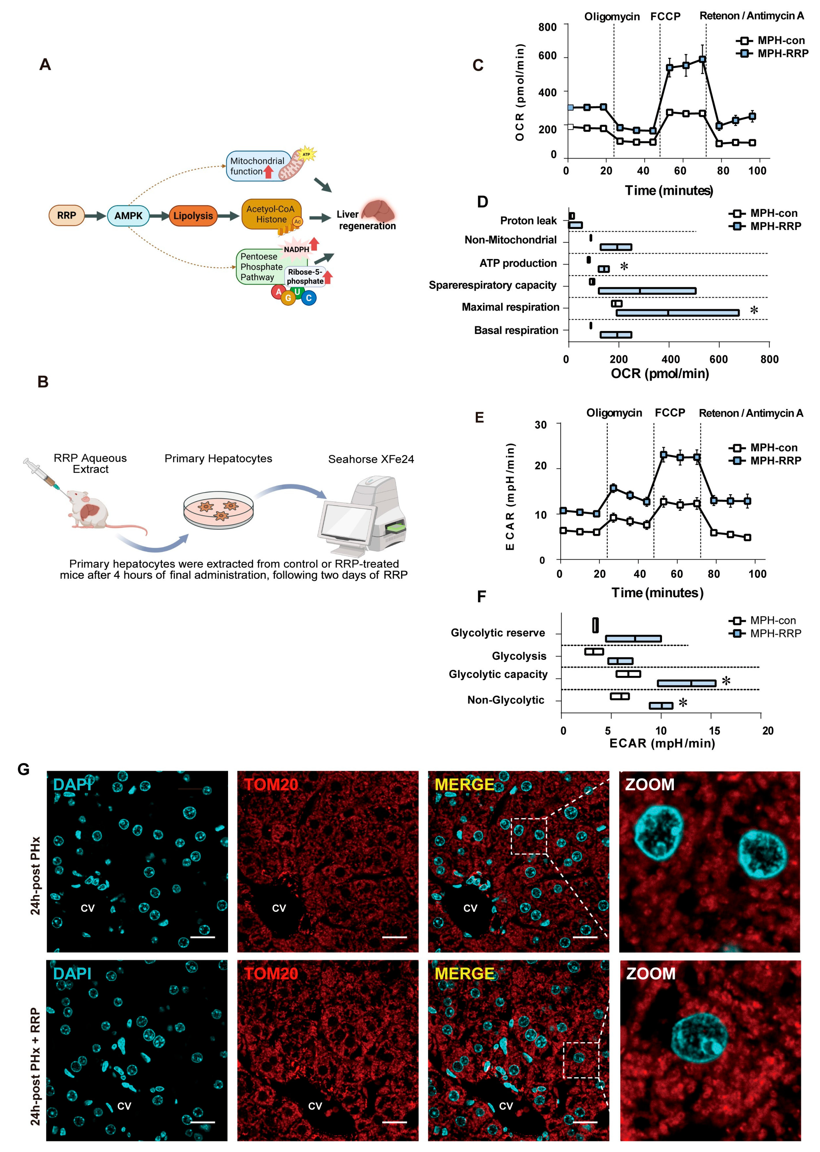
3.6. RRP Protects Mitochondria During Early Liver Regeneration
4. Discussion
5. Conclusions
Supplementary Materials
Author Contributions
Funding
Institutional Review Board Statement
Data Availability Statement
Conflicts of Interest
Abbreviations
References
- Michalopoulos, G.K.; Bhushan, B. Liver regeneration: Biological and pathological mechanisms and implications. Nat. Rev. Gastroenterol. Hepatol. 2021, 18, 40–55. [Google Scholar] [CrossRef] [PubMed]
- Li, W.; Li, L.; Hui, L. Cell Plasticity in Liver Regeneration. Trends Cell Biol. 2020, 30, 329–338. [Google Scholar] [CrossRef]
- Jindal, A.; Jagdish, R.K.; Kumar, A. Hepatic Regeneration in Cirrhosis. J. Clin. Exp. Hepatol. 2022, 12, 603–616. [Google Scholar] [CrossRef]
- Trebicka, J.; Hernaez, R.; Shawcross, D.L.; Gerbes, A.L. Recent advances in the prevention and treatment of decompensated cirrhosis and acute-on-chronic liver failure (ACLF) and the role of biomarkers. Gut 2024, 73, 1015–1024. [Google Scholar] [CrossRef]
- Gong, W.-F.; Zhong, J.-H.; Lu, Z.; Zhang, Q.-M.; Zhang, Z.-Y.; Chen, C.-Z.; Liu, X.; Ma, L.; Zhang, Z.-M.; Xiang, B.-D.; et al. Evaluation of liver regeneration and post-hepatectomy liver failure after hemihepatectomy in patients with hepatocellular carcinoma. Biosci. Rep. 2019, 39, BSR20190088. [Google Scholar] [CrossRef] [PubMed]
- Liu, H.X.; Keane, R.; Sheng, L.; Wan, Y.J. Implications of microbiota and bile acid in liver injury and regeneration. J. Hepatol. 2015, 63, 1502–1510. [Google Scholar] [CrossRef] [PubMed]
- Weymann, A.; Hartman, E.; Gazit, V.; Wang, C.; Glauber, M.; Turmelle, Y.; Rudnick, D.A. p21 is required for dextrose-mediated inhibition of mouse liver regeneration. Hepatology 2009, 50, 207–215. [Google Scholar] [CrossRef]
- Alvarez-Guaita, A.; Blanco-Munoz, P.; Meneses-Salas, E.; Wahba, M.; Pollock, A.H.; Jose, J.; Casado, M.; Bosch, M.; Artuch, R.; Gaus, K.; et al. Annexin A6 Is Critical to Maintain Glucose Homeostasis and Survival During Liver Regeneration in Mice. Hepatology 2020, 72, 2149–2164. [Google Scholar] [CrossRef]
- Akakpo, J.Y.; Ramachandran, A.; Curry, S.C.; Rumack, B.H.; Jaeschke, H. Comparing N-acetylcysteine and 4-methylpyrazole as antidotes for acetaminophen overdose. Arch. Toxicol. 2022, 96, 453–465. [Google Scholar] [CrossRef]
- Zheng, Q.; Li, X.; Li, F.; Xu, Z.; Cai, Y.; Li, C.; Xue, X.; Li, S.; Sun, R.; Fan, G.; et al. Temporal-spatially metabolic reprogramming rewires the landscape of H3K27 acetylation to enable the initiation of liver regeneration. Sci. Bull. 2025, 70, 2743–2747. [Google Scholar] [CrossRef]
- Vendemiale, G.; Guerrieri, F.; Grattagliano, I.; Didonna, D.; Muolo, L.; Altomare, E. Mitochondrial oxidative phosphorylation and intracellular glutathione compartmentation during rat liver regeneration. Hepatology 1995, 21, 1450–1454. [Google Scholar] [CrossRef]
- Verma, A.K.; Sharma, A.; Subramaniyam, N.; Gandhi, C.R. Augmenter of liver regeneration: Mitochondrial function and steatohepatitis. J. Hepatol. 2022, 77, 1410–1421. [Google Scholar] [CrossRef]
- Li, X.; Wu, F.; Gunther, S.; Looso, M.; Kuenne, C.; Zhang, T.; Wiesnet, M.; Klatt, S.; Zukunft, S.; Fleming, I.; et al. Inhibition of fatty acid oxidation enables heart regeneration in adult mice. Nature 2023, 622, 619–626. [Google Scholar] [CrossRef]
- Chen, L.; Yang, T.; Wu, J.; Cheng, G.; Zhao, M.; Zhou, Y.; Wong, Y.K.; Zhang, J.; Guo, Q.; Tang, H.; et al. Multi-omics strategy reveals that Cordyceps sinensis ameliorates sepsis-associated acute kidney injury via reprogramming of mitochondrial energy metabolism and macrophage polarization. Acta Mater. Medica 2024, 3, 269–288. [Google Scholar] [CrossRef]
- Li, Y.; Rasheed, M.; Liu, J.; Chen, Z.; Deng, Y. Deciphering the Molecular Nexus: An In-Depth Review of Mitochondrial Pathways and Their Role in Cell Death Crosstalk. Cells 2024, 13, 863. [Google Scholar] [CrossRef] [PubMed]
- Wu, J.; Ma, Z.; Zhang, Y.; Duan, S.; Sun, R.; Liu, R.; Li, Y.; Li, X. Precise subcellular organelle-targeted analyses of the hepatotoxicity of rhubarb. Acupunct. Herb. Med. 2024, 4, 243–256. [Google Scholar] [CrossRef]
- Zhang, H.; Yue, Y.; Zhang, Q.; Liang, L.; Li, C.; Chen, Y.; Li, W.; Peng, M.; Yang, M.; Zhao, M.; et al. Structural characterization and anti-inflammatory effects of an arabinan isolated from Rehmannia glutinosa Libosch. Carbohydr. Polym. 2023, 303, 120441. [Google Scholar] [CrossRef] [PubMed]
- Xiong, X.; Yang, X.; Li, X.; Yue, G.; Xing, Y.; Cho, W.C. Efficacy and safety of Chinese herbal medicine for patients with postmenopausal hypertension: A systematic review and meta-analysis. Pharmacol. Res. 2019, 141, 481–500. [Google Scholar] [CrossRef] [PubMed]
- Sun, R.; Yuan, H.; Wang, J.; Zhu, K.; Xiong, Y.; Zheng, Y.; Ni, X.; Huang, M. Rehmanniae Radix Preparata ameliorates behavioral deficits and hippocampal neurodevelopmental abnormalities in ADHD rat model. Front. Neurosci. 2024, 18, 1402056. [Google Scholar] [CrossRef]
- Gong, W.; Zhang, N.; Cheng, G.; Zhang, Q.; He, Y.; Shen, Y.; Zhang, Q.; Zhu, B.; Zhang, Q.; Qin, L. Rehmannia glutinosa Libosch Extracts Prevent Bone Loss and Architectural Deterioration and Enhance Osteoblastic Bone Formation by Regulating the IGF-1/PI3K/mTOR Pathway in Streptozotocin-Induced Diabetic Rats. Int. J. Mol. Sci. 2019, 20, 3964. [Google Scholar] [CrossRef]
- Jia, J.; Chen, J.; Wang, G.; Li, M.; Zheng, Q.; Li, D. Progress of research into the pharmacological effect and clinical application of the traditional Chinese medicine Rehmanniae Radix. Biomed. Pharmacother. 2023, 168, 115809. [Google Scholar] [CrossRef]
- Luo, R.; Zhang, Y.; Wang, H.; Xu, B.; Qu, J.; Duan, S.; Liu, R.; Liu, J.; Li, S.; Li, X. Radix Rehmanniae Praeparata extracts ameliorate hepatic ischemia-reperfusion injury by restoring lipid metabolism in hepatocytes. J. Ethnopharmacol. 2024, 335, 118702. [Google Scholar] [CrossRef]
- Jin, K.; Shi, X.; Liu, J.; Yu, W.; Liu, Y.; Li, J.; Du, G.; Lv, X.; Liu, L. Combinatorial metabolic engineering enables the efficient production of ursolic acid and oleanolic acid in Saccharomyces cerevisiae. Bioresour. Technol. 2023, 374, 128819. [Google Scholar] [CrossRef] [PubMed]
- Liu, R.; Li, X.; Hylemon, P.B.; Zhou, H. Conjugated Bile Acids Promote Invasive Growth of Esophageal Adenocarcinoma Cells and Cancer Stem Cell Expansion via Sphingosine 1-Phosphate Receptor 2-Mediated Yes-Associated Protein Activation. Am. J. Pathol. 2018, 188, 2042–2058. [Google Scholar] [CrossRef] [PubMed]
- Liu, D.; Song, Y.; Song, T.; Lin, L.; Zhang, L.; Yang, Q.; Niu, X.; Liang, D.; Yin, J.; Yang, W.; et al. RRP Regulates Autophagy through the AMPK Pathway to Alleviate the Effect of Cell Senescence on Atherosclerosis. Oxid. Med. Cell Longev. 2023, 2023, 9645789. [Google Scholar] [CrossRef] [PubMed]
- Charni-Natan, M.; Goldstein, I. Protocol for Primary Mouse Hepatocyte Isolation. STAR Protoc. 2020, 1, 100086. [Google Scholar] [CrossRef] [PubMed]
- Fan, G.; Li, X.; Li, F.; Chen, R.; Xue, X.; Wang, L.; Zheng, Q.; Duan, S.; Luo, R.; Sun, R.; et al. Saikosaponin D exacerbates acetaminophen-induced liver injury by sabotaging GABARAP-SNARE complex assembly in protective autophagy. Phytomedicine 2025, 138, 156409. [Google Scholar] [CrossRef]
- Wang, X.; Menezes, C.J.; Jia, Y.; Xiao, Y.; Venigalla, S.S.K.; Cai, F.; Hsieh, M.H.; Gu, W.; Du, L.; Sudderth, J.; et al. Metabolic inflexibility promotes mitochondrial health during liver regeneration. Science 2024, 384, eadj4301. [Google Scholar] [CrossRef]
- Zhang, L.; Lu, J. Combination strategies for first-line treatment of patients with unresectable hepatocellular carcinoma: Prospect of natural products. Chin. J. Nat. Med. 2024, 22, 1–3. [Google Scholar] [CrossRef]
- Meng, X.L.; Liu, X.Q.; Ning, C.X.; Ma, J.N.; Zhang, X.Y.; Su, X.J.; Ren, K.L.; Zhang, S.S. Rehmanniae Radix and Rehmanniae Radix Praeparata improve diabetes induced by high-fat diet coupled with streptozotocin in mice through AMPK-mediated NF-kappaB/NLRP3 signaling pathway. Zhongguo Zhong Yao Za Zhi 2021, 46, 5627–5640. [Google Scholar] [CrossRef]
- Zheng, Y.; Tao, Y.; Zhan, X.; Wu, Q. Nuclear receptor 4A1 (NR4A1) silencing protects hepatocyte against hypoxia-reperfusion injury in vitro by activating liver kinase B1 (LKB1)/AMP-activated protein kinase (AMPK) signaling. Bioengineered 2022, 13, 8349–8359. [Google Scholar] [CrossRef]
- Gao, F.; He, Q.; Wu, S.; Zhang, K.; Xu, Z.; Kang, J.; Quan, F. Catalpol ameliorates LPS-induced inflammatory response by activating AMPK/mTOR signaling pathway in rat intestinal epithelial cells. Eur. J. Pharmacol. 2023, 960, 176125. [Google Scholar] [CrossRef] [PubMed]
- Ahmed, S.A.; Saikia, K.; Basumatary, D.; Gurumayum, S.; Swargiary, D.; Borah, J.C. Verbascoside as a potential SGLT2 inhibitor in diabetic nephropathy: Targeting AMPK activation to suppress NOX4/NF-kappaB signaling and attenuate inflammation and fibrosis. Int. Immunopharmacol. 2025, 158, 114825. [Google Scholar] [CrossRef]
- Guo, Y.; Shi, R.; Xu, Y.; Cho, W.C.; Yang, J.; Choi, Y.Y.; Sun, J.; Ma, Y.; Pozharitskaya, O.; Shikov, A.; et al. Bioinformatics-based analysis of fatty acid metabolic reprogramming in hepatocellular carcinoma: Cellular heterogeneity, therapeutic targets, and drug discovery. Acta Mater. Medica 2024, 3, 477–508. [Google Scholar] [CrossRef]
- Li, X.; Chen, R.; Duan, S.; Li, Y.; Zhou, H.; Liu, R.; Sun, R. Research progress on the toxicity of Asari Radix et Rhizoma. Acupunct. Herb. Med. 2024, 4, 197–208. [Google Scholar] [CrossRef]
- Xu, Y.F.; Zhao, Z.B.; Yan, E.P.; Lian, Z.X.; Zhang, W. Complex interplay between the immune system, metabolism, and epigenetic factors in autoimmune liver diseases. Med. Adv. 2023, 1, 97–114. [Google Scholar] [CrossRef]
- Li, J.; Guo, H.; Dong, Y.; Yuan, S.; Wei, X.; Zhang, Y.; Dong, L.; Wang, F.; Bai, T.; Yang, Y. Polysaccharides from Chinese herbal medicine: A review on the hepatoprotective and molecular mechanism. Chin. J. Nat. Med. 2024, 22, 4–14. [Google Scholar] [CrossRef] [PubMed]
- Zhang, W.; Cui, N.; Su, F.; Liu, M.; Li, B.; Sun, Y.; Zeng, Y.; Yang, B.; Kuang, H.; Wang, Q. Effects of Rehmanniae Radix Praeparata polysaccharides on LPS-induced immune activation in mice based on gut microbiota, metabolomics and transcriptomics. Int. J. Biol. Macromol. 2025, 311, 143981. [Google Scholar] [CrossRef] [PubMed]
- Jia, K.; Zhang, Y.; Li, F.; Liu, R.; Wu, J.; Qu, J.; Luo, R.; Huang, Z.; Xu, Z.; Li, X. Acteoside ameliorates hepatocyte ferroptosis and hepatic ischemia-reperfusion injury via targeting PCBP2. Acta Pharm. Sin. B 2025, 15, 2077–2094. [Google Scholar] [CrossRef] [PubMed]
- Yap, K.H.; Yee, G.S.; Candasamy, M.; Tan, S.C.; Md, S.; Abdul Majeed, A.B.; Bhattamisra, S.K. Catalpol Ameliorates Insulin Sensitivity and Mitochondrial Respiration in Skeletal Muscle of Type-2 Diabetic Mice Through Insulin Signaling Pathway and AMPK/SIRT1/PGC-1alpha/PPAR-gamma Activation. Biomolecules 2020, 10, 1360. [Google Scholar] [CrossRef]
- Zhao, Y.; Tran, M.; Wang, L.; Shin, D.J.; Wu, J. PDK4-Deficiency Reprograms Intrahepatic Glucose and Lipid Metabolism to Facilitate Liver Regeneration in Mice. Hepatol. Commun. 2020, 4, 504–517. [Google Scholar] [CrossRef]
- Liu, S.; Qin, D.; Yan, Y.; Wu, J.; Meng, L.; Huang, W.; Wang, L.; Chen, X.; Zhang, L. Metabolic nuclear receptors coordinate energy metabolism to regulate Sox9(+) hepatocyte fate. iScience 2021, 24, 103003. [Google Scholar] [CrossRef]
- Xue, X.; Liu, R.; Cai, Y.; Gong, L.; Fan, G.; Wu, J.; Li, X.; Li, X. Hyodeoxycholic acid ameliorates cholestatic liver fibrosis by facilitating m(6)A-regulated expression of a novel anti-fibrotic target ETV4. J. Hepatol. 2025, 83, 52–69. [Google Scholar] [CrossRef]
- Bangru, S.; Kalsotra, A. Cellular and molecular basis of liver regeneration. Semin. Cell Dev. Biol. 2020, 100, 74–87. [Google Scholar] [CrossRef]
- Tsukamoto, I.; Kojo, S. Effects of methotrexate on rat liver regeneration after partial hepatectomy. Clin. Sci. 1992, 82, 181–184. [Google Scholar] [CrossRef] [PubMed]
- Nagasue, N.; Kobayashi, M.; Iwaki, A.; Yukaya, H.; Kanashima, R.; Inokughi, K. Effect of 5-fluorouracil on liver regeneration and metabolism after partial hepatectomy in the rat. Cancer 1978, 41, 435–443. [Google Scholar] [CrossRef] [PubMed]
- Biglarnia, A.R.; Lorant, T.; Lee, H.S.; Tufveson, G.; Totsch, M.; Malago, M. Liver regeneration is impaired by FK778 in partially hepatectomized rats, while supplemental uridine restores both liver growth and hepatocyte proliferation. Hepatol. Res. 2009, 39, 86–92. [Google Scholar] [CrossRef]
- Tan, V.W.T.; Salmi, T.M.; Karamalakis, A.P.; Gillespie, A.; Ong, A.J.S.; Balic, J.J.; Chan, Y.C.; Bladen, C.E.; Brown, K.K.; Dawson, M.A.; et al. SLAM-ITseq identifies that Nrf2 induces liver regeneration through the pentose phosphate pathway. Dev. Cell 2024, 59, 898–910.e896. [Google Scholar] [CrossRef]
- Peng, L.; Xiang, S.; Wang, T.; Yang, M.; Duan, Y.; Ma, X.; Li, S.; Yu, C.; Zhang, X.; Hu, H.; et al. The hepatic clock synergizes with HIF-1alpha to regulate nucleotide availability during liver damage repair. Nat. Metab. 2025, 7, 148–165. [Google Scholar] [CrossRef] [PubMed]
- Mukherjee, S.; Chellappa, K.; Moffitt, A.; Ndungu, J.; Dellinger, R.W.; Davis, J.G.; Agarwal, B.; Baur, J.A. Nicotinamide adenine dinucleotide biosynthesis promotes liver regeneration. Hepatology 2017, 65, 616–630. [Google Scholar] [CrossRef]
- Chen, C.; Xie, L.; Zhang, M.; Shama; Cheng, K.K.Y.; Jia, W. The interplay between the muscle and liver in the regulation of glucolipid metabolism. J. Mol. Cell Biol. 2023, 15, mjad073. [Google Scholar] [CrossRef] [PubMed]
- Sarabhai, T.; Roden, M. Hungry for your alanine: When liver depends on muscle proteolysis. J. Clin. Investig. 2019, 129, 4563–4566. [Google Scholar] [CrossRef] [PubMed]








Disclaimer/Publisher’s Note: The statements, opinions and data contained in all publications are solely those of the individual author(s) and contributor(s) and not of MDPI and/or the editor(s). MDPI and/or the editor(s) disclaim responsibility for any injury to people or property resulting from any ideas, methods, instructions or products referred to in the content. |
© 2025 by the authors. Licensee MDPI, Basel, Switzerland. This article is an open access article distributed under the terms and conditions of the Creative Commons Attribution (CC BY) license (https://creativecommons.org/licenses/by/4.0/).
Share and Cite
Li, C.; Zheng, Q.; Li, F.; Zhang, Y.; Duan, S.; Liu, J.; Han, Q.; Liu, R. Radix Rehmanniae Praeparata Extract Enhances Liver Regeneration Through AMPK-Driven Metabolic Reprogramming. Nutrients 2025, 17, 3579. https://doi.org/10.3390/nu17223579
Li C, Zheng Q, Li F, Zhang Y, Duan S, Liu J, Han Q, Liu R. Radix Rehmanniae Praeparata Extract Enhances Liver Regeneration Through AMPK-Driven Metabolic Reprogramming. Nutrients. 2025; 17(22):3579. https://doi.org/10.3390/nu17223579
Chicago/Turabian StyleLi, Changmeng, Qi Zheng, Fanghong Li, Yinhao Zhang, Shuwen Duan, Jia Liu, Qi Han, and Runping Liu. 2025. "Radix Rehmanniae Praeparata Extract Enhances Liver Regeneration Through AMPK-Driven Metabolic Reprogramming" Nutrients 17, no. 22: 3579. https://doi.org/10.3390/nu17223579
APA StyleLi, C., Zheng, Q., Li, F., Zhang, Y., Duan, S., Liu, J., Han, Q., & Liu, R. (2025). Radix Rehmanniae Praeparata Extract Enhances Liver Regeneration Through AMPK-Driven Metabolic Reprogramming. Nutrients, 17(22), 3579. https://doi.org/10.3390/nu17223579
