A Polysaccharide-Rich Ingredient from Hypericum perforatum L. Ameliorates Depression-like and Post-Traumatic Stress Disorder-like Symptoms in Mouse Models
Abstract
1. Introduction
2. Materials and Methods
2.1. Extractions and Physicochemical Characteristics of HPP1 and HPP2
2.1.1. Plant Material
2.1.2. Extraction
2.1.3. Physicochemical Characteristic
2.2. Comparison of Antidepressant-like Effects of Acute Pre-Treatment with HPP1 and HPP2 in Mice
2.2.1. Animals and Grouping
2.2.2. Drug Treatment
2.2.3. Behavioral Testing
2.3. Antidepressant-like Effects of Acute Pre-Treatment with HPP2 in Mice
2.3.1. Animals and Grouping
2.3.2. Drug Treatment
2.3.3. Behavioral Testing
2.4. Antidepressant-like Effects of Sub-Chronic Pre-Treatment with HPP2 in Mice
2.4.1. Animals and Grouping
2.4.2. Drug Treatment
2.4.3. Behavioral Testing
2.5. Anti-PTSD-like Effects of Sub-Chronic Pre-Treatment with HPP2 in Mice
2.5.1. Animals and Grouping
2.5.2. Drug Treatment
2.5.3. Foot-Shock Procedure
2.5.4. Behavioral Testing
2.5.5. Sample Collection
2.6. HE Staining
2.7. IF Staining
2.8. Gut Microbiota Analysis
2.9. Statistical Analysis
3. Results
3.1. Extractions and Physicochemical Characteristics of HPP1 and HPP2
3.2. Comparison of Effects of Acute Pre-Treatment with HPP1 and HPP2 in Behavioral Despair Mice
3.3. Effects of Acute Pre-Treatment with HPP2 in Behavioral Despair Mice
3.4. Effects of Sub-Chronic Pre-Treatment with HPP2 in Behavioral Despair Mice
3.5. Effects of Sub-Chronic Pre-Treatment with HPP2 in Foot-Shock Mice
3.6. Effects of Sub-Chronic Pre-Treatment with HPP2 on Hippocampal Histomorphological Abnormality in Foot-Shock Mice
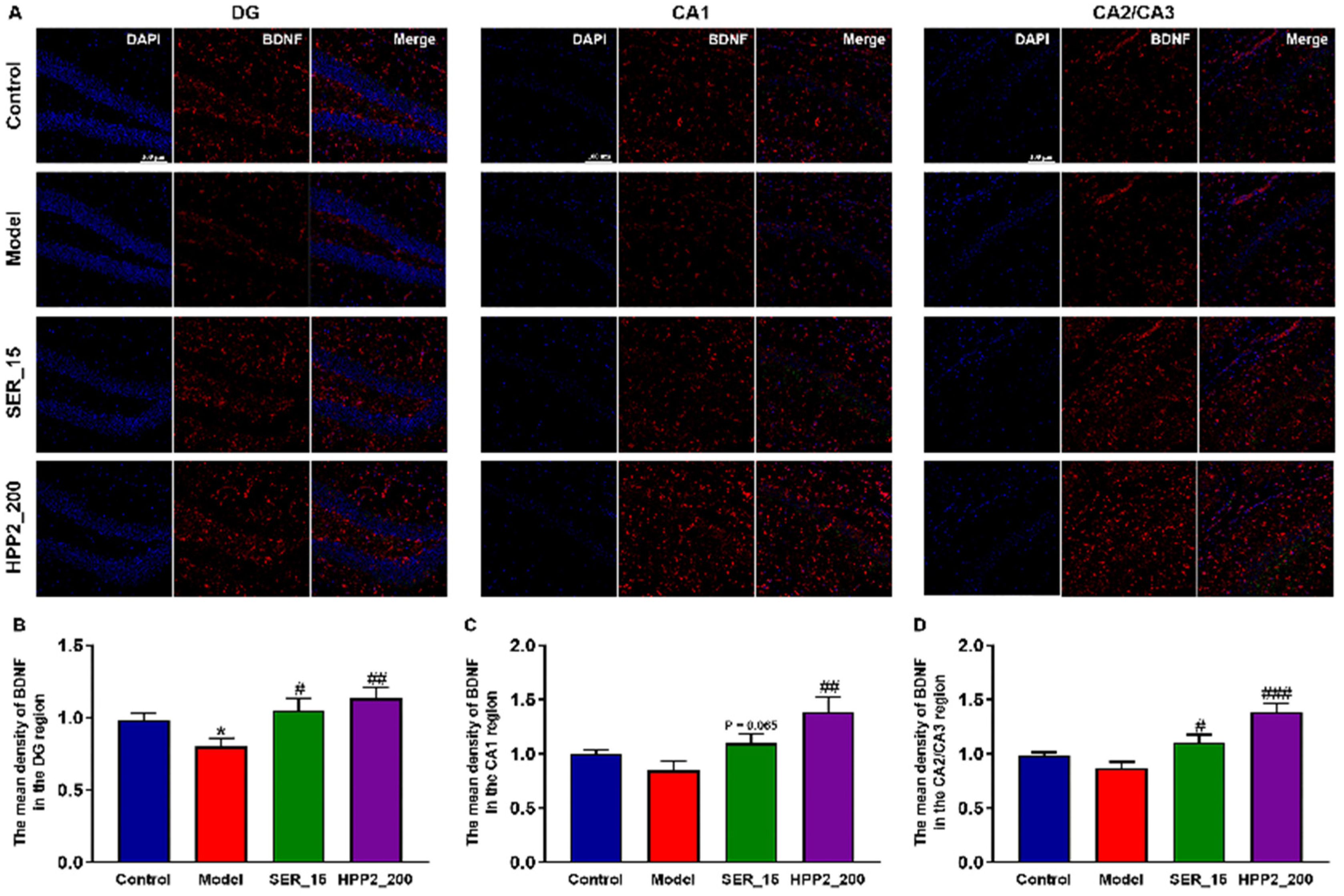
3.7. Effects of Sub-Chronic Pre-Treatment with HPP2 on Hippocampal BDNF Expression in Foot-Shock Mice
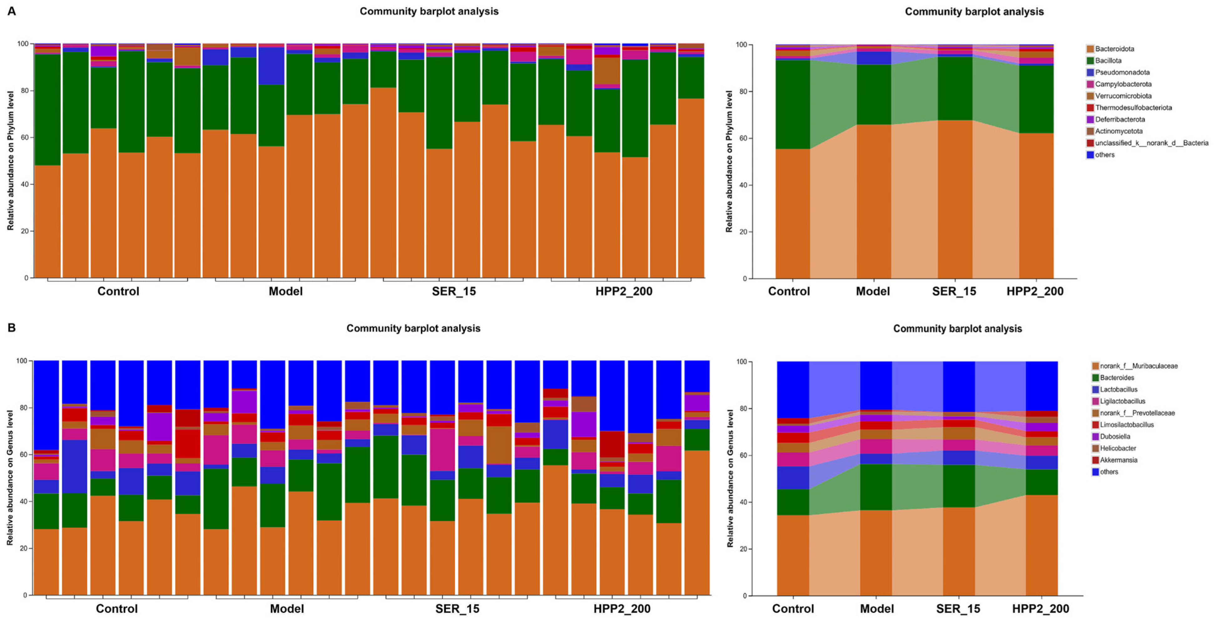
3.8. Effects of Sub-Chronic Pre-Treatment with HPP2 on Gut Microbiota Dysregulation in Foot-Shock Mice
4. Discussion
5. Conclusions
Supplementary Materials
Author Contributions
Funding
Institutional Review Board Statement
Data Availability Statement
Conflicts of Interest
Abbreviations
| ANOVA | Analysis of variance |
| ASV | Amplicon sequence variant |
| BDNF | Brain-derived neurotrophic factor |
| CA | Cornu ammonis |
| CE | Capillary electrophoresis |
| CFT | Contextual freezing test |
| DAPI | 4′,6-Diamidino-2-phenylindole |
| DG | Dentate gyrus |
| DLX | Duloxetine hydrochloride |
| EPMT | Elevated plus maze test |
| FST | Forced swimming test |
| FT-IR | Fourier transform infrared |
| H. perforatum | Hypericum perforatum L. |
| HE | Hematoxylin & eosin |
| HPGPC | High-performance gel permeation chromatography |
| HPP | Polysaccharides from H. perforatum |
| IF | Immunofluorescence |
| LYT | Luyoutai |
| MW | Molecular weight |
| NE | Noradrenaline |
| OFT | Open field test |
| PCoA | Principal coordinate analysis |
| PTSD | Post-traumatic stress disorder |
| SEM | Standard error media |
| SER | Sertraline hydrochloride |
| SG | Shuganjieyu capsule |
| TST | Tail suspension test |
| 5-HT | Serotonin |
References
- Agbaria, L.; Mirzaei, F.; A’amar, N.O.; Raba, F.T.; Papazian, G.; Bhatnagar, K.; Sirimanne, N.; Ayoubkhan, A.A.; Thilagendra, A.G.; Gupta, A. The neuroscientific basis of post-traumatic stress disorder (PTSD): From brain to treatment. Prog. Brain Res. 2025, 291, 427–468. [Google Scholar]
- McBroom, L.A.; Timmons, M. Treatment-resistant depression: Established and emerging therapies. Nurse Pract. 2024, 49, 35–40. [Google Scholar] [CrossRef]
- Zhu, S.M.; Luo, F.Y.; Peng, J.; Luo, L.Y.; Xue, R.; Yang, Y.; Xu, R.; Zhai, Y.N.; Ma, H.; Li, C.W.; et al. The physicochemical characteristics and antidepressant-like effects of a polysaccharide-rich fraction from Schisandra chinensis (Turcz.) Baill in behavioral despair mice and olfactory bulbectomy-induced depression-like mice. J. Ethnopharmacol. 2024, 320, 117464. [Google Scholar] [CrossRef]
- Hoyer, D. Psychedelics, entactogens and psychoplastogens for depression and related disorders. Br. J. Pharmacol. 2025; ahead of print. [Google Scholar]
- Guo, Y.; Chen, X.; Gong, P.; Li, Z.; Wu, Y.; Zhang, J.; Wang, J.; Yao, W.; Yang, W.; Chen, F. Advances in the mechanisms of polysaccharides in alleviating depression and its complications. Phytomedicine 2023, 109, 154566. [Google Scholar] [CrossRef]
- MacKay, M.; Yang, B.H.; Dursun, S.M.; Baker, G.B. The Gut-Brain Axis and the Microbiome in Anxiety Disorders, Post-Traumatic Stress Disorder and Obsessive-Compulsive Disorder. Curr. Neuropharmacol. 2024, 22, 866–883. [Google Scholar] [CrossRef]
- Nie, S.; Zhang, S.; Wang, Y.; Zhu, M.; Chen, X.; Wang, X.; Huang, P. Extraction, purification, structural characterization, and bioactivities of Ginkgo biloba leave polysaccharides: A review. Int. J. Biol. Macromol. 2024, 281 Pt 1, 136280. [Google Scholar] [CrossRef]
- Yu, M.; Cai, C.C.; Huang, Y.F.; Zhu, Y.D.; Luo, X.Y.; Kong, X.Y.; Zhang, W.T.; Li, H.J.; Fang, J.X.; Zou, Z.M. A novel antidepressant homogeneous polysaccharide YLP-1 from Millettia pulchra ameliorates tryptophan metabolism and SCFAs through modulating gut microbiota. Carbohydr. Polym. 2024, 344, 122527. [Google Scholar] [CrossRef]
- Jiang, Z.M.; Wang, F.F.; Zhao, Y.Y.; Lu, L.F.; Jiang, X.Y.; Huang, T.Q.; Lin, Y.; Guo, L.; Weng, Z.B.; Liu, E.H. Hypericum perforatum L. attenuates depression by regulating Akkermansia muciniphila, tryptophan metabolism and NFκB-NLRP2-Caspase1-IL1β pathway. Phytomedicine 2024, 132, 155847. [Google Scholar] [CrossRef] [PubMed]
- Seifritz, E.; Hatzinger, M.; Holsboer-Trachsler, E. Efficacy of Hypericum extract WS® 5570 compared with paroxetine in patients with a moderate major depressive episode-a subgroup analysis. Int. J. Psychiatry Clin. Pract. 2016, 20, 126–132. [Google Scholar] [CrossRef] [PubMed]
- Kholghi, G.; Arjmandi-Rad, S.; Zarrindast, M.R.; Vaseghi, S. St. John’s wort (Hypericum perforatum) and depression: What happens to the neurotransmitter systems? Naunyn Schmiedebergs Arch. Pharmacol. 2022, 395, 629–642. [Google Scholar] [CrossRef] [PubMed]
- Wang, L.; Fan, Y.; He, J.; Liu, H.; Chen, F.; Dan, H.; Zhao, J.; Zhang, J.; Wang, T.; Liu, X. Efficacy and Safety of Shuganjieyu Capsule Alone or in Combination with Other Antidepressants in the Treatment of Postpartum Depression: A Meta-Analysis. Evid. Based Complement. Alternat. Med. 2022, 2022, 5260235. [Google Scholar] [CrossRef] [PubMed]
- Oliveira, A.I.; Pinho, C.; Sarmento, B.; Dias, A.C. Neuroprotective Activity of Hypericum perforatum and Its Major Components. Front. Plant Sci. 2016, 7, 1004. [Google Scholar] [CrossRef] [PubMed]
- Concerto, C.; Boo, H.; Hu, C.; Sandilya, P.; Krish, A.; Chusid, E.; Coira, D.; Aguglia, E.; Battaglia, F. Hypericum perforatum extract modulates cortical plasticity in humans. Psychopharmacology 2018, 235, 145–153. [Google Scholar] [CrossRef] [PubMed]
- Schmidt, M.; Butterweck, V. The mechanisms of action of St. John’s wort: An update. Wien. Med. Wochenschr. 2015, 165, 229–235. [Google Scholar] [CrossRef]
- Zhu, S.M.; Xue, R.; Chen, Y.F.; Zhang, Y.; Du, J.; Luo, F.Y.; Ma, H.; Yang, Y.; Xu, R.; Li, J.C.; et al. Antidepressant-like effects of L-menthol mediated by alleviating neuroinflammation and upregulating the BDNF/TrkB signaling pathway in subchronically lipopolysaccharide-exposed mice. Brain Res. 2023, 1816, 148472. [Google Scholar] [CrossRef]
- Schöner, J.; Heinz, A.; Endres, M.; Gertz, K.; Kronenberg, G. Post-traumatic stress disorder and beyond: An overview of rodent stress models. J. Cell. Mol. Med. 2017, 21, 2248–2256. [Google Scholar] [CrossRef]
- Shen, B.; Wang, Z.; Yu, H.; Shen, X.; Li, L.; Ru, Y.; Yang, C.; Du, G.; Lai, C.; Gao, Y. Medicinal cannabis oil improves anxiety-like and depressive-like behaviors in CCS mice via the BDNF/TRPC6 signaling pathway. Behav. Brain Res. 2024, 467, 115005. [Google Scholar] [CrossRef]
- Yin, S.Y.; Shao, X.X.; Shen, S.Y.; Zhang, J.R.; Shen, Z.Q.; Liang, L.F.; Chen, C.; Yue, N.; Fu, X.J.; Yu, J. Key role of PPAR-γ-mediated suppression of the NFκB signaling pathway in rutin’s antidepressant effect. Phytomedicine 2024, 135, 156178. [Google Scholar] [CrossRef]
- Zhang, L.M.; Yao, J.Z.; Li, Y.; Li, K.; Chen, H.X.; Zhang, Y.Z.; Li, Y.F. Anxiolytic effects of flavonoids in animal models of posttraumatic stress disorder. Evid. Based Complement. Alternat. Med. 2012, 2012, 623753. [Google Scholar] [CrossRef]
- Yang, S.; Qu, Y.; Wang, J.; Gao, F.; Ji, M.; Xie, P.; Zhu, A.; Tan, B.; Wang, X.; Zhu, G. Anshen Dingzhi prescription in the treatment of PTSD in mice: Investigation of the underlying mechanism from the perspective of hippocampal synaptic function. Phytomedicine 2022, 101, 154139. [Google Scholar] [CrossRef]
- Zhao, Y.S.; Li, J.Y.; Li, Z.C.; Wang, L.L.; Gan, C.L.; Chen, J.; Jiang, S.Y.; Aschner, M.; Ou, S.Y.; Jiang, Y.M. Sodium Para-aminosalicylic Acid Inhibits Lead-Induced Neuroinflammation in Brain Cortex of Rats by Modulating SIRT1/HMGB1/NF-κB Pathway. Neurochem. Res. 2023, 48, 238–249. [Google Scholar] [CrossRef]
- Chen, Y.L.; Hwang, T.L.; Fang, J.Y.; Lan, Y.H.; Chong, K.Y.; Hsieh, P.W. Polysaccharides from Kochia scoparia fruits protect mice from lipopolysaccharide-mediated acute lung injury by inhibiting neutrophil elastase. J. Funct. Foods 2017, 38, 582–590. [Google Scholar] [CrossRef]
- Liu, X.; Liu, H.; Wu, X.; Zhao, Z.; Wang, S.; Wang, H.; Qin, X. Xiaoyaosan against depression through suppressing LPS mediated TLR4/NLRP3 signaling pathway in “microbiota-gut-brain” axis. J. Ethnopharmacol. 2024, 335, 118683. [Google Scholar] [CrossRef] [PubMed]
- Yi, L.; Chen, J.; Li, S.; Cui, W.; Li, J.; Peng, L.; Peng, C. Efficacy and safety of Chinese patent medicines combined with antidepressants for treatment of depression in adults: A multiple-treatment meta-analysis. J. Psychiatr. Res. 2024, 176, 205–212. [Google Scholar] [CrossRef] [PubMed]
- European Pharmacopoeia Commission. European Pharmacopoeia 10.0 Edition; European Directorate for the Quality of Medicines & HealthCare: Strasbourg, France, 2019. [Google Scholar]
- Chinese Pharmacopoeia Commission. Chinese Pharmacopoeia 2020 Edition; China Medical Science and Technology Press: Beijing, China, 2019. [Google Scholar]
- Nathan, P. The experimental and clinical pharmacology of St John’s Wort (Hypericum perforatum L.). Mol. Psychiatry 1999, 4, 333–338. [Google Scholar] [CrossRef]
- Wang, Y.L.; Wang, J.X.; Hu, X.X.; Chen, L.; Qiu, Z.K.; Zhao, N.; Yu, Z.D.; Sun, S.Z.; Xu, Y.Y.; Guo, Y.; et al. Antidepressant-like effects of albiflorin extracted from Radix paeoniae Alba. J. Ethnopharmacol. 2016, 179, 9–15. [Google Scholar] [CrossRef]
- Meejuru, G.F.; Somavarapu, A.; Danduga, R.C.S.R.; Nissankara Roa, L.S.; Kola, P.K. Protective effects of duloxetine against chronic immobilisation stress-induced anxiety, depression, cognitive impairment and neurodegeneration in mice. J. Pharm. Pharmacol. 2021, 73, 522–534. [Google Scholar] [CrossRef] [PubMed]
- Xu, Y.; Ma, L.; Jiang, W.; Li, Y.; Wang, G.; Li, R. Study of Sex Differences in Duloxetine Efficacy for Depression in Transgenic Mouse Models. Front. Cell. Neurosci. 2017, 11, 344. [Google Scholar] [CrossRef]
- Fu, J.; Zhang, Y.; Wu, R.; Zheng, Y.; Zhang, X.; Yang, M.; Zhao, J.; Liu, Y. Shuganjieyu capsule increases neurotrophic factor expression in a rat model of depression. Neural Regen. Res. 2014, 9, 489–497. [Google Scholar] [CrossRef]
- Ernst, E.; Rand, J.I.; Barnes, J.; Stevinson, C. Adverse effects profile of the herbal antidepressant St. John’s wort (Hypericum perforatum L.). Eur. J. Clin. Pharmacol. 1998, 54, 589–594. [Google Scholar] [CrossRef]
- Gao, Z.W.; Ju, R.L.; Luo, M.; Wu, S.L.; Zhang, W.T. The anxiolytic-like effects of ginsenoside Rg2 on an animal model of PTSD. Psychiatry Res. 2019, 279, 130–137. [Google Scholar] [CrossRef]
- Qiu, Z.K.; Liu, C.H.; Gao, Z.W.; He, J.L.; Liu, X.; Wei, Q.L.; Chen, J.S. The inulin-type oligosaccharides extract from Morinda officinalis, a traditional Chinese herb, ameliorated behavioral deficits in an animal model of post-traumatic stress disorder. Metab. Brain Dis. 2016, 31, 1143–1149. [Google Scholar] [CrossRef] [PubMed]
- Bali, A.; Jaggi, A.S. Electric foot shock stress: A useful tool in neuropsychiatric studies. Rev. Neurosci. 2015, 26, 655–677. [Google Scholar] [CrossRef]
- Sartor, Z.; Kelley, L.; Laschober, R. Posttraumatic Stress Disorder: Evaluation and Treatment. Am. Fam. Physician 2023, 107, 273–281. [Google Scholar] [PubMed]
- Anagha, K.; Shihabudheen, P.; Uvais, N.A. Side Effect Profiles of Selective Serotonin Reuptake Inhibitors: A Cross-Sectional Study in a Naturalistic Setting. Prim. Care Companion CNS Disord. 2021, 23, 20m02747. [Google Scholar] [CrossRef] [PubMed]
- Lee, T.; Jarome, T.; Li, S.J.; Kim, J.J.; Helmstetter, F.J. Chronic stress selectively reduces hippocampal volume in rats: A longitudinal magnetic resonance imaging study. Neuroreport 2009, 20, 1554–1558. [Google Scholar] [CrossRef]
- Wang, Z.; Lai, C.; Shen, B.; Li, B.; Chen, J.; Shen, X.; Huang, Z.; Yang, C.; Gao, Y. Effects of Evodiamine on Behavior and Hippocampal Neurons through Inhibition of Angiotensin-Converting Enzyme and Modulation of the Renin Angiotensin Pathway in a Mouse Model of Post-Traumatic Stress Disorder. Nutrients 2024, 16, 1957. [Google Scholar] [CrossRef]
- Xie, P.; Chen, L.; Wang, J.; Wang, X.; Yang, S.; Zhu, G. Polysaccharides from Polygonatum cyrtonema Hua prevent post-traumatic stress disorder behaviors in mice: Mechanisms from the perspective of synaptic injury, oxidative stress, and neuroinflammation. J. Ethnopharmacol. 2024, 319, 117165. [Google Scholar] [CrossRef]
- Kataoka, T.; Fuchikami, M.; Nojima, S.; Nagashima, N.; Araki, M.; Omura, J.; Miyagi, T.; Okamoto, Y.; Morinobu, S. Combined brain-derived neurotrophic factor with extinction training alleviate impaired fear extinction in an animal model of post-traumatic stress disorder. Genes Brain Behav. 2019, 18, e12520. [Google Scholar] [CrossRef]
- Castrén, E.; Monteggia, L.M. Brain-Derived Neurotrophic Factor Signaling in Depression and Antidepressant Action. Biol. Psychiatry 2021, 90, 128–136. [Google Scholar] [CrossRef]
- Generoso, J.S.; Giridharan, V.V.; Lee, J.; Macedo, D.; Barichello, T. The role of the microbiota-gut-brain axis in neuropsychiatric disorders. Braz. J. Psychiatry 2021, 43, 293–305. [Google Scholar] [CrossRef] [PubMed]
- Socała, K.; Doboszewska, U.; Szopa, A.; Serefko, A.; Włodarczyk, M.; Zielińska, A.; Poleszak, E.; Fichna, J.; Wlaź, P. The role of microbiota-gut-brain axis in neuropsychiatric and neurological disorders. Pharmacol. Res. 2021, 172, 105840. [Google Scholar] [CrossRef] [PubMed]
- Yang, Y.; Fan, L.; Peng, Y.; Peng, C.; Li, X. Alcohol-soluble polysaccharides from Dendrobium officinale flowers as an antidepressant by regulating the gut-brain axis. Int. J. Biol. Macromol. 2022, 216, 836–849. [Google Scholar] [CrossRef] [PubMed]
- Zhang, Q.P.; Cheng, J.; Liu, P.; Xu, G.H.; Li, C.F.; Yi, L.T. Dendrobium officinale polysaccharides alleviate depression-like symptoms via regulating gut microbiota-neuroinflammation in perimenopausal mice. J. Funct. Foods 2022, 88, 104912. [Google Scholar] [CrossRef]










| Sample | Content (w/w, %) | Monosaccharide Composition (Ratio) | |||||
|---|---|---|---|---|---|---|---|
| Neutral Sugar | Uronic Acid | Arabinose | Glucose | Galactose | Mannose | Galacturonic Acid | |
| HPP1 | 44.3 | 58.6 | 1.00 | 9.03 | 2.44 | 0.75 | 2.32 |
| HPP2 | 35.6 | 57.4 | 1.00 | 1.42 | 1.41 | 0.19 | 0.57 |
| Group | Score of Ptosis | ΔT/°C |
|---|---|---|
| Control | 3.4 ± 0.2 | 5.7 ± 0.6 |
| LYT_150 | 2.6 ± 0.2 * | 4.2 ± 0.3 |
| HPP2_50 | 2.8 ± 0.3 | 5.0 ± 0.2 |
| HPP2_200 | 2.1 ± 0.2 *** | 4.8 ± 0.3 |
| HPP2_800 | 2.6 ± 0.2 * | 5.7 ± 0.2 |
Disclaimer/Publisher’s Note: The statements, opinions and data contained in all publications are solely those of the individual author(s) and contributor(s) and not of MDPI and/or the editor(s). MDPI and/or the editor(s) disclaim responsibility for any injury to people or property resulting from any ideas, methods, instructions or products referred to in the content. |
© 2025 by the authors. Licensee MDPI, Basel, Switzerland. This article is an open access article distributed under the terms and conditions of the Creative Commons Attribution (CC BY) license (https://creativecommons.org/licenses/by/4.0/).
Share and Cite
Jin, Z.-J.; Zhu, S.-M.; Luo, F.-Y.; Sun, Y.; Gao, C.-X.; Feng, T.; Ma, H.; Xue, R.; Li, C.-W.; An, L.; et al. A Polysaccharide-Rich Ingredient from Hypericum perforatum L. Ameliorates Depression-like and Post-Traumatic Stress Disorder-like Symptoms in Mouse Models. Nutrients 2025, 17, 3222. https://doi.org/10.3390/nu17203222
Jin Z-J, Zhu S-M, Luo F-Y, Sun Y, Gao C-X, Feng T, Ma H, Xue R, Li C-W, An L, et al. A Polysaccharide-Rich Ingredient from Hypericum perforatum L. Ameliorates Depression-like and Post-Traumatic Stress Disorder-like Symptoms in Mouse Models. Nutrients. 2025; 17(20):3222. https://doi.org/10.3390/nu17203222
Chicago/Turabian StyleJin, Zi-Jia, Shuai-Ming Zhu, Fu-Yao Luo, Yue Sun, Chun-Xue Gao, Ting Feng, Hao Ma, Rui Xue, Chang-Wei Li, Lei An, and et al. 2025. "A Polysaccharide-Rich Ingredient from Hypericum perforatum L. Ameliorates Depression-like and Post-Traumatic Stress Disorder-like Symptoms in Mouse Models" Nutrients 17, no. 20: 3222. https://doi.org/10.3390/nu17203222
APA StyleJin, Z.-J., Zhu, S.-M., Luo, F.-Y., Sun, Y., Gao, C.-X., Feng, T., Ma, H., Xue, R., Li, C.-W., An, L., & Zhang, Y.-Z. (2025). A Polysaccharide-Rich Ingredient from Hypericum perforatum L. Ameliorates Depression-like and Post-Traumatic Stress Disorder-like Symptoms in Mouse Models. Nutrients, 17(20), 3222. https://doi.org/10.3390/nu17203222

