Effects of Ultra-Processed Diets on Adiposity, Gut Barrier Integrity, Inflammation, and Microbiota in Male and Female Mice
Abstract
1. Introduction
2. Materials and Methods
2.1. Animals
2.2. Diets
2.3. Body Mass and Food Intake Assessment
2.4. Fasting Blood Glucose, Insulin Levels, and HOMA Calculation
2.5. Glucose Tolerance Test (GTT) and Insulin Tolerance Test (ITT) in Awake Mice
2.6. Pro- and Anti-Inflammatory Cytokine Concentrations
2.7. RNA Extraction and Real-Time PCR
2.8. Collection of Feces for DNA Extraction
2.9. Metagenomic Characterization
2.10. Statistical Analysis
3. Results
3.1. UPF Diet Alters Food Intake, Adiposity, and Glucose Metabolism
3.2. UPF Alters Insulin and Glucose Tolerance Tests
3.3. Results from a Pilot Experiment in Adult Male Mice After 13 Weeks of a UPF
3.4. UPF Altered Serum Pro-And Anti-Inflammatory Cytokine Levels After 30 Days, Depending on the Sex
3.5. UPF for 10 Days Altered the Expression of Intestinal Barrier Markers and Inflammatory Cytokines Depending on the Sex
3.6. UPF for 30 Days Altered the Expression of Intestinal Barrier Markers and Inflammatory Cytokines
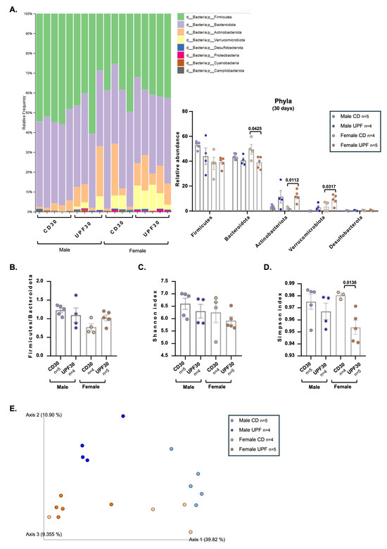
3.7. UPF Diet for 30 Days Alters the Gut Microbiota of Male and Female Mice Differently
3.8. Genus-Level Classification
4. Discussion
5. Conclusions
Supplementary Materials
Author Contributions
Funding
Institutional Review Board Statement
Informed Consent Statement
Data Availability Statement
Acknowledgments
Conflicts of Interest
References
- Rico-Campà, A.; Martínez-González, M.A.; Alvarez-Alvarez, I.; de Deus Mendonça, R.; De La Fuente-Arrillaga, C.; Gómez-Donoso, C.; Bes-Rastrollo, M. Association between consumption of ultra-processed foods and all cause mortality: SUN prospective cohort study. BMJ 2019, 365, l1949. [Google Scholar] [CrossRef]
- Srour, B.; Kordahi, M.C.; Bonazzi, E.; Deschasaux-Tanguy, M.; Touvier, M.; Chassaing, B. Ultra-processed foods and human health: From epidemiological evidence to mechanistic insights. Lancet Gastroenterol. Hepatol. 2022, 7, 1128–1140. [Google Scholar] [CrossRef] [PubMed]
- Martínez Leo, E.E.; Segura Campos, M.R. Effect of ultra-processed diet on gut microbiota and thus its role in neurodegenerative diseases. Nutrients 2020, 71, 110609. [Google Scholar] [CrossRef] [PubMed]
- Cordova, R.; Viallon, V.; Fontvieille, E.; Peruchet-Noray, L.; Jansana, A.; Wagner, K.-H.; Kyrø, C.; Tjønneland, A.; Katzke, V.; Bajracharya, R.; et al. Consumption of ultra-processed foods and risk of multimorbidity of cancer and cardiometabolic diseases: A multinational cohort study. Lancet Reg. Health-Eur. 2023, 35, 100771. [Google Scholar] [CrossRef] [PubMed]
- Claudino, P.A.; Bueno, N.B.; Piloneto, S.; Halaiko, D.; de Sousa, L.P.A.; Maia, C.H.B.J.; Netto, B.D.M. Consumption of ultra-processed foods and risk for Alzheimer’s disease: A systematic review. Front. Nutr. 2024, 10, 1288749. [Google Scholar] [CrossRef]
- Monteiro, C.A.; Cannon, G.; Moubarac, J.-C.; Levy, R.B.; Louzada, M.L.C.; Jaime, P.C. The UN Decade of Nutrition, the NOVA food classification and the trouble with ultra-processing. Public Health Nutr. 2018, 21, 5–17. [Google Scholar] [CrossRef]
- Small, D.M.; Di Feliceantonio, A.G. Processed foods and food reward. Science 2019, 363, 346–347. [Google Scholar] [CrossRef]
- Volkow, N.D.; Wise, R.A.; Baler, R. The dopamine motive system: Implications for drug and food addiction. Nat. Rev. Neurosci. 2017, 18, 741–752. [Google Scholar] [CrossRef]
- Hall, K.D.; Ayuketah, A.; Brychta, R.; Cai, H.; Cassimatis, T.; Chen, K.Y.; Chung, S.T.; Costa, E.; Courville, A.; Darcey, V.; et al. Ultra-Processed Diets Cause Excess Calorie Intake and Weight Gain: An Inpatient Randomized Controlled Trial of Ad Libitum Food Intake. Cell Metab. 2019, 30, 67–77.e3. [Google Scholar] [CrossRef]
- Volkow, N.D.; Wise, R.A. How can drug addiction help us understand obesity? Nat. Neurosci. 2005, 8, 555–560. [Google Scholar] [CrossRef]
- Brüning, J.C.; Fenselau, H. Integrative neurocircuits that control metabolism and food intake. Science 2023, 381, 1426. [Google Scholar] [CrossRef] [PubMed]
- Gupta, A.; Osadchiy, V.; Mayer, E.A. Brain-gut-microbiome interactions in obesity and food addiction. Nat. Rev. Gastroenterol. Hepatol. 2020, 17, 655–672. [Google Scholar] [CrossRef] [PubMed]
- Olofsson, L.E.; Bäckhed, F. The Metabolic Role and Therapeutic Potential of the Microbiome. Endocr. Rev. 2022, 43, 907–926. [Google Scholar] [CrossRef] [PubMed]
- Osadchiy, V.; Martin, C.R.; Mayer, E.A. The Gut-Brain Axis and the Microbiome: Mechanisms and Clinical Implications. Clin. Gastroenterol. Hepatol. 2019, 17, 322–332. [Google Scholar] [CrossRef]
- Kayama, H.; Okumura, R.; Takeda, K. Interaction between the Microbiota, Epithelia, and Immune Cells in the Intestine. Annu. Rev. Immunol. 2020, 38, 23–48. [Google Scholar] [CrossRef]
- Neurath, M.F.; Artis, D.; Becker, C. The intestinal barrier: A pivotal role in health, inflammation, and cancer. Lancet Gastroenterol. Hepatol. 2025, 10, 573–592. [Google Scholar] [CrossRef]
- Brunner, J.; Ragupathy, S.; Borchard, G. Target specific tight junction modulators. Adv. Drug Deliv. Rev. 2021, 171, 266–288. [Google Scholar] [CrossRef]
- Farquhar, M.G.; Palade, G.E. Junctional complexes in various epithelia. J. Cell. Biol. 1963, 17, 375–412. [Google Scholar] [CrossRef]
- Tunggal, J.A.; Helfrich, I.; Schmitz, A.; Schwarz, H.; Günzel, D.; Fromm, M.; Kemler, R.; Krieg, T.; Niessen, C.M. E-cadherin is essential for in vivo epidermal barrier function by regulating tight junctions. EMBO J. 2005, 24, 1146–1156. [Google Scholar] [CrossRef]
- Sugiyama, S.; Sasaki, T.; Tanaka, H.; Yan, H.; Ikegami, T.; Kanki, H.; Nishiyama, K.; Beck, G.; Gon, Y.; Okazaki, S.; et al. The tight junction protein occludin modulates blood–brain barrier integrity and neurological function after ischemic stroke in mice. Sci. Rep. 2023, 13, 2892. [Google Scholar] [CrossRef]
- Allam-Ndoul, B.; Castonguay-Paradis, S.; Veilleux, A. Gut microbiota and intestinal trans-epithelial permeability. Int. J. Mol. Sci. 2020, 21, 6402. [Google Scholar] [CrossRef]
- Cox, A.J.; Zhang, P.; Bowden, D.W.; Devereaux, B.; Davoren, P.M.; Cripps, A.W.; West, N.P. Increased intestinal permeability as a risk factor for type 2 diabetes. Diabetes Metab. 2017, 43, 163–166. [Google Scholar] [CrossRef]
- Portincasa, P.; Bonfrate, L.; Khalil, M.; De Angelis, M.; Calabrese, F.M.; D’amato, M.; Wang, D.Q.-H.; Di Ciaula, A. Intestinal Barrier and Permeability in Health, Obesity and NAFLD. Biomedicines 2021, 10, 83. [Google Scholar] [CrossRef] [PubMed]
- Sclafani, A.; Springer, D. Dietary obesity in adult rats: Similarities to hypothalamic and human obesity syndromes. Physiol. Behav. 1976, 17, 461–471. [Google Scholar] [CrossRef] [PubMed]
- La Fleur, S.E.; Luijendijk, M.C.M.; Van Der Zwaal, E.M.; Brans, M.A.D.; Adan, R.A.H. The snacking rat as model of human obesity: Effects of a free-choice high-fat high-sugar diet on meal patterns. Int. J. Obes. 2013, 38, 643–649. [Google Scholar] [CrossRef] [PubMed]
- Mccrickerd, K.; Forde, C.G. Sensory influences on food intake control: Moving beyond palatability. Obes. Rev. 2016, 17, 18–29. [Google Scholar] [CrossRef]
- Lalanza, J.F.; Snoeren, E.M.S. The cafeteria diet: A standardized protocol and its effects on behavior. Neurosci. Biobehav. Rev. 2021, 122, 92–119. [Google Scholar] [CrossRef]
- Prada, P.D.O.; Zecchin, H.G.; Gasparetti, A.L.; Torsoni, M.A.; Ueno, M.; Hirata, A.E.; Amaral, M.E.C.D.; Höer, N.F.; Boschero, A.C.; Saad, M.J.A. Western diet modulates insulin signaling, c-jun N-terminal kinase activity, and insulin receptor substrate-1ser307 phosphorylation in a tissue-specific fashion. Endocrinology 2005, 146, 1576–1587. [Google Scholar] [CrossRef]
- Shafat, A.; Murray, B.; Rumsey, D. Energy density in cafeteria diet induced hyperphagia in the rat. Appetite 2009, 52, 34–38. [Google Scholar] [CrossRef]
- Monteiro, C.A.; Cannon, G.; Levy, R.B.; Moubarac, J.-C.; Louzada, M.L.C.; Rauber, F.; Khandpur, N.; Cediel, G.; Neri, D.; Martinez-Steele, E.; et al. Ultra-processed foods: What they are and how to identify them. Public Health Nutr. 2019, 22, 936–941. [Google Scholar] [CrossRef]
- Campolim, C.M.; Weissmann, L.; Ferreira, C.K.d.O.; Zordão, O.P.; Dornellas, A.P.S.; de Castro, G.; Zanotto, T.M.; Boico, V.F.; Quaresma, P.G.F.; Lima, R.P.A.; et al. Short-term exposure to air pollution (PM2.5) induces hypothalamic inflammation, and long-term leads to leptin resistance and obesity via Tlr4/Ikbke in mice. Sci. Rep. 2020, 10, 10160. [Google Scholar] [CrossRef]
- Muñoz, V.R.; Gaspar, R.C.; Severino, M.B.; Macêdo, A.P.A.; Simabuco, F.M.; Ropelle, E.R.; Cintra, D.E.; da Silva, A.S.R.; Kim, Y.-B.; Pauli, J.R. Exercise Counterbalances Rho/ROCK2 Signaling Impairment in the Skeletal Muscle and Ameliorates Insulin Sensitivity in Obese Mice. Front. Immunol. 2021, 12, 702025. [Google Scholar] [CrossRef]
- Sousa-Lima, I.; Park, S.-Y.; Chung, M.; Jung, H.J.; Kang, M.-C.; Gaspar, J.M.; Seo, J.A.; Macedo, M.P.; Park, K.S.; Mantzoros, C.; et al. Methylsulfonylmethane (MSM), an organosulfur compound, is effective against obesity-induced metabolic disorders in mice. Metabolism 2016, 65, 1508–1521. [Google Scholar] [CrossRef]
- Douglas, G.M.; Maffei, V.J.; Zaneveld, J.R.; Yurgel, S.N.; Brown, J.R.; Taylor, C.M.; Huttenhower, C.; Langille, M.G.I. PICRUSt2 for prediction of metagenome functions. Nat. Biotechnol. 2020, 38, 685–688. [Google Scholar] [CrossRef] [PubMed]
- Pan, W.W.; Myers, M.G., Jr. Leptin and the maintenance of elevated body weight. Nat. Rev. Neurosci. 2018, 19, 95–105. [Google Scholar] [CrossRef] [PubMed]
- Zeeni, N.; Dagher-Hamalian, C.; Dimassi, H.; Faour, W.H. Cafeteria diet-fed mice is a pertinent model of obesity-induced organ damage: A potential role of inflammation. Inflamm. Res. 2015, 64, 501–512. [Google Scholar] [CrossRef] [PubMed]
- Mella, R.; Schmidt, C.B.; Romagnoli, P.P.; Teske, J.A.; Perez-Leighton, C. The Food Environment, Preference, and Experience Modulate the Effects of Exendin-4 on Food Intake and Reward. Obesity 2017, 25, 1844–1851. [Google Scholar] [CrossRef]
- Czarnowski, P.; Bałabas, A.; Kułaga, Z.; Kulecka, M.; Goryca, K.; Pyśniak, K.; Unrug-Bielawska, K.; Kluska, A.; Bagińska-Drabiuk, K.; Głowienka-Stodolak, M.; et al. Effects of Soluble Dextrin Fiber from Potato Starch on Body Weight and Associated Gut Dysbiosis Are Evident in Western Diet-Fed Mice but Not in Overweight/Obese Children. Nutrients 2024, 16, 917. [Google Scholar] [CrossRef]
- Armitage, G.; Hervey, G.R.; Rolls, B.J.; Rowe, E.A.; Tobin, G. The effects of supplementation of the diet with highly palatable foods upon energy balance in the rat. J. Physiol. 1983, 342, 229–251. [Google Scholar] [CrossRef]
- LeBlanc, J.; Labrie, A. A possible role for palatability of the food in diet-induced thermogenesis. Int. J. Obes. 1997, 21, 1100–1103. [Google Scholar] [CrossRef][Green Version]
- Hocking, S.; Samocha-Bonet, D.; Milner, K.L.; Greenfield, J.R.; Chisholm, D.J. Adiposity and Insulin Resistance in Humans: The Role of the Different Tissue and Cellular Lipid Depots. Endocr. Rev. 2013, 34, 463–500. [Google Scholar] [CrossRef] [PubMed]
- Klein, S.; Gastaldelli, A.; Yki-Järvinen, H.; Scherer, P.E. Why Does Obesity Cause Diabetes? Cell Metab. 2022, 34, 11. [Google Scholar] [CrossRef] [PubMed]
- McDonald, S.D.; Pesarchuk, E.; Don-Wauchope, A.; El Zimaity, H.; Holloway, A.C. Adverse metabolic effects of a hypercaloric, high-fat diet in rodents precede observable changes in body weight. Nutr. Res. 2011, 31, 707–714. [Google Scholar] [CrossRef] [PubMed]
- Buettner, R.; Schölmerich, J.; Bollheimer, L.C. High-fat diets: Modeling the metabolic disorders of human obesity in rodents. Obesity 2007, 15, 798–808. [Google Scholar] [CrossRef]
- Moreno-Fernández, S.; Garcés-Rimón, M.; Vera, G.; Astier, J.; Landrier, J.F.; Miguel, M. High Fat/High Glucose Diet Induces Metabolic Syndrome in an Experimental Rat Model. Nutrients 2018, 10, 1502. [Google Scholar] [CrossRef]
- Chen, H.; Hansen, M.J.; Jones, J.E.; Vlahos, R.; Bozinovski, S.; Anderson, G.P.; Morris, M.J. Regulation of hypothalamic NPY by diet and smoking. Peptides 2007, 28, 384–389. [Google Scholar] [CrossRef]
- Beckmann, L.; Künstner, A.; Freschi, M.L.; Huber, G.; Stölting, I.; Ibrahim, S.M.; Hirose, M.; Freitag, M.; Langan, E.A.; Matschl, U.; et al. Telmisartan induces a specific gut microbiota signature which may mediate its antiobesity effect. Pharmacol. Res. 2021, 170, 105724. [Google Scholar] [CrossRef]
- David, L.A.; Maurice, C.F.; Carmody, R.N.; Gootenberg, D.B.; Button, J.E.; Wolfe, B.E.; Ling, A.V.; Devlin, A.S.; Varma, Y.; Fischbach, M.A.; et al. Diet rapidly and reproducibly alters the human gut microbiome. Nature 2014, 505, 559–563. [Google Scholar] [CrossRef]
- Preston, J.M.; Iversen, J.; Hufnagel, A.; Hjort, L.; Taylor, J.; Sanchez, C.; George, V.; Hansen, A.N.; Ängquist, L.; Hermann, S.; et al. Effect of ultra-processed food consumption on male reproductive and metabolic health. Cell Metab. 2025; ahead of print. [Google Scholar] [CrossRef]
- Fairweather, D.L.; Rose, N.R. Women and autoimmune diseases. Emerg. Infect. Dis. 2004, 10, 2005–2011. [Google Scholar] [CrossRef]
- Khan, D.; Ansar Ahmed, S. The Immune System Is a Natural Target for Estrogen Action: Opposing Effects of Estrogen in Two Prototypical Autoimmune Diseases. Front. Immunol. 2016, 6, 635. [Google Scholar] [CrossRef]
- Straub, R.H. The complex role of estrogens in inflammation. Endocr. Rev. 2007, 28, 521–574. [Google Scholar] [CrossRef]
- Gil-Cardoso, K.; Ginés, I.; Pinent, M.; Ardévol, A.; Terra, X.; Blay, M. A cafeteria diet triggers intestinal inflammation and oxidative stress in obese rats. Br. J. Nutr. 2017, 117, 218–229. [Google Scholar] [CrossRef]
- Thomas, M.L.; Xu, X.; Norfleet, A.M.; Watson, C.S. The presence of functional estrogen receptors in intestinal epithelial cells. Endocrinology 1993, 132, 426–430. [Google Scholar] [CrossRef]
- Zhu, L.; Shi, J.; Luu, T.N.; Neuman, J.C.; Trefts, E.; Yu, S.; Palmisano, B.T.; Wasserman, D.H.; Linton, M.F.; Stafford, J.M. Hepatocyte estrogen receptor alpha mediates estrogen action to promote reverse cholesterol transport during Western-type diet feeding. Mol. Metab. 2018, 8, 106–116. [Google Scholar] [CrossRef]
- Fabre, A.; Tramunt, B.; Montagner, A.; Mouly, C.; Riant, E.; Calmy, M.-L.; Adlanmerini, M.; Fontaine, C.; Burcelin, R.; Lenfant, F.; et al. Membrane estrogen receptor-α contributes to female protection against high-fat diet-induced metabolic disorders. Front. Endocrinol. 2023, 14, 1215947. [Google Scholar] [CrossRef]
- Yeung, E.H.; Zhang, C.; Mumford, S.L.; Ye, A.; Trevisan, M.; Chen, L.; Browne, R.W.; Wactawski-Wende, J.; Schisterman, E.F. Longitudinal Study of Insulin Resistance and Sex Hormones over the Menstrual Cycle: The BioCycle Study. J. Clin. Endocrinol. Metab. 2010, 95, 5435–5442. [Google Scholar] [CrossRef] [PubMed]
- Barata, D.S.; Adan, L.F.; Netto, E.M.; Ramalho, A.C. The effect of the menstrual cycle on glucose control in women with type1 diabetes evaluated using a continuous glucose monitoring system. Diabetes Care 2013, 36, e70. [Google Scholar] [CrossRef] [PubMed]
- Anderson, M.S.; Bluestone, J.A. The NOD mouse: A model of immune dysregulation. Annu. Rev. Immunol. 2005, 23, 447–485. [Google Scholar] [CrossRef]
- Pearson, J.A.; Wong, F.S.; Wen, L. The importance of the Non Obese Diabetic (NOD) mouse model in autoimmune diabetes. J. Autoimmun. 2016, 66, 76–88. [Google Scholar] [CrossRef] [PubMed]
- Luo, H.; Guo, P.; Zhou, Q. Role of TLR4/NF-κB in Damage to Intestinal Mucosa Barrier Function and Bacterial Translocation in Rats Exposed to Hypoxia. PLoS ONE 2012, 7, e46291. [Google Scholar] [CrossRef]
- Vanuytsel, T.; Tack, J.; Farre, R. The Role of Intestinal Permeability in Gastrointestinal Disorders and Current Methods of Evaluation. Front. Nutr. 2021, 8, 717925. [Google Scholar] [CrossRef] [PubMed]
- Cani, P.D.; Amar, J.; Iglesias, M.A.; Poggi, M.; Knauf, C.; Bastelica, D.; Neyrinck, A.M.; Fava, F.; Tuohy, K.M.; Chabo, C.; et al. Metabolic endotoxemia initiates obesity and insulin resistance. Diabetes 2007, 56, 1761–1772. [Google Scholar] [CrossRef] [PubMed]
- Xiao, L.; Sonne, S.B.; Feng, Q.; Chen, N.; Xia, Z.; Li, X.; Fang, Z.; Zhang, D.; Fjære, E.; Midtbø, L.K.; et al. High-fat feeding rather than obesity drives taxonomical and functional changes in the gut microbiota in mice. Microbiome 2017, 5, 43. [Google Scholar] [CrossRef] [PubMed]
- Bevilacqua, A.; Speranza, B.; Racioppo, A.; Santillo, A.; Albenzio, M.; Derossi, A.; Caporizzi, R.; Francavilla, M.; Racca, D.; Flagella, Z.; et al. Ultra-Processed Food and Gut Microbiota: Do Additives Affect Eubiosis? A Narrative Review. Nutrients 2024, 17, 2. [Google Scholar] [CrossRef]
- Lozupone, C.A.; Stombaugh, J.I.; Gordon, J.I.; Jansson, J.K.; Knight, R. Diversity, stability and resilience of the human gut microbiota. Nature 2012, 489, 220–230. [Google Scholar] [CrossRef]
- Hiippala, K.; Kainulainen, V.; Suutarinen, M.; Heini, T.; Bowers, J.R.; Jasso-Selles, D.; Lemmer, D.; Valentine, M.; Barnes, R.; Engelthaler, D.M.; et al. Isolation of Anti-Inflammatory and Epithelium Reinforcing Bacteroides and Parabacteroides Spp. from a Healthy Fecal Donor. Nutrients 2020, 12, 935. [Google Scholar] [CrossRef]
- Singh, S.B.; Carroll-Portillo, A.; Lin, H.C. Desulfovibrio in the Gut: The Enemy within? Microorganisms 2023, 11, 1772. [Google Scholar] [CrossRef]
- Ruan, G.; Chen, M.; Chen, L.; Xu, F.; Xiao, Z.; Yi, A.; Tian, Y.; Ping, Y.; Lv, L.; Cheng, Y.; et al. Roseburia intestinalis and Its Metabolite Butyrate Inhibit Colitis and Upregulate TLR5 through the SP3 Signaling Pathway. Nutrients 2022, 14, 3041. [Google Scholar] [CrossRef]
- Zhao, C.; Bao, L.; Qiu, M.; Wu, K.; Zhao, Y.; Feng, L.; Xiang, K.; Zhang, N.; Hu, X.; Fu, Y. Commensal cow Roseburia reduces gut-dysbiosis-induced mastitis through inhibiting bacterial translocation by producing butyrate in mice. Cell Rep. 2022, 41, 111681. [Google Scholar] [CrossRef]
- Gao, J.; Ma, L.; Yin, J.; Li, T.; Yin, Y.; Chen, Y. Canola Oil Ameliorates Obesity by Suppressing Lipogenesis and Reprogramming the Gut Microbiota in Mice via the AMPK Pathway. Nutrients 2024, 16, 3379. [Google Scholar] [CrossRef]
- Tamanai-Shacoori, Z.; Smida, I.; Bousarghin, L.; Loreal, O.; Meuric, V.; Fong, S.B.; Bonnaure-Mallet, M.; Jolivet-Gougeon, A. Roseburia spp.: A marker of health? Futur. Microbiol. 2017, 12, 157–170. [Google Scholar] [CrossRef]
- Palmnäs-Bédard, M.S.; Costabile, G.; Vetrani, C.; Åberg, S.; Hjalmarsson, Y.; Dicksved, J.; Riccardi, G.; Landberg, R. The human gut microbiota and glucose metabolism: A scoping review of key bacteria and the potential role of SCFAs. Am. J. Clin. Nutr. 2022, 116, 862–874. [Google Scholar] [CrossRef] [PubMed]
- Arboleya, S.; Watkins, C.; Stanton, C.; Ross, R.P. Gut Bifidobacteria Populations in Human Health and Aging. Front. Microbiol. 2016, 7, 1204. [Google Scholar] [CrossRef] [PubMed]
- Jo, S.; Beetch, M.; Gustafson, E.; Wong, A.; Oribamise, E.; Chung, G.; Vadrevu, S.; Satin, L.S.; Bernal-Mizrachi, E.; Alejandro, E.U. Sex Differences in Pancreatic β-Cell Physiology and Glucose Homeostasis in C57BL/6J Mice. J. Endocr. Soc. 2023, 7, bvad099. [Google Scholar] [CrossRef] [PubMed]
- Casimiro, I.; Stull, N.D.; Tersey, S.A.; Mirmira, R.G. Phenotypic Sexual Dimorphism in Response to Dietary Fat Manipulation in C57BL/6J Mice. J. Diabetes Its Complicat. 2020, 35, 107795. [Google Scholar] [CrossRef] [PubMed]
- Oraha, J.; Enriquez, R.F.; Herzog, H.; Lee, N.J. Sex-specific changes in metabolism during the transition from chow to high-fat diet feeding are abolished in response to dieting in C57BL/6J mice. Int. J. Obes. 2022, 46, 1749–1758. [Google Scholar] [CrossRef]
- Chassaing, B.; Koren, O.; Goodrich, J.K.; Poole, A.C.; Srinivasan, S.; Ley, R.E.; Gewirtz, A.T. Dietary emulsifiers impact the mouse gut microbiota promoting colitis and metabolic syndrome. Nature 2015, 519, 92–96. [Google Scholar] [CrossRef]
- Chassaing, B.; Van De Wiele, T.; De Bodt, J.; Marzorati, M.; Gewirtz, A.T. Dietary emulsifiers directly alter human microbiota composition and gene expression ex vivo potentiating intestinal inflammation. Gut 2017, 66, 1414–1427. [Google Scholar] [CrossRef]
- Delaroque, C.; Chassaing, B. Dietary emulsifier consumption accelerates type 1 diabetes development in NOD mice. NPJ Biofilms Microbiomes 2024, 10, 1. [Google Scholar] [CrossRef]





| Phylo | Genus | Relative Frequency | p-Value | |
|---|---|---|---|---|
| Male—CD30 | Male—UPF30 | |||
| Firmicutes | Dubosiella | 0.00 ± 0 | 8.20 ± 4.2 | 0.0637 |
| Faecalibaculum | 0.15 ± 0.1 | 2.89 ± 0.7 | 0.0041 * | |
| Lactobacillus | 7.50 ± 4.6 | 0.22 ± 0.1 | 0.2013 | |
| Roseburia | 1.83 ± 0.2 | 0.14 ± 0.2 | 0.0001 * | |
| Blautia | 1.33 ± 0.5 | 0.26 ± 0.1 | 0.1123 | |
| Ruminococcus | 1.17 ± 0.3 | 0.25 ± 0.1 | 0.0272 * | |
| GCA-900066575 | 0.20 ± 0.1 | 0.32 ± 0.1 | 0.4105 | |
| Bacteroidota | Muribaculacea | 50.30 ± 0.8 | 40.65 ± 2.1 | 0.0027 * |
| Muribaculum | 1.48 ± 0.3 | 1.39 ± 0.4 | 0.8573 | |
| Parabacteroides | 0.22 ± 0.1 | 2.09 ± 0.5 | 0.0082 * | |
| Alistipes | 0.21 ± 0.1 | 0.86 ± 0.3 | 0.0323 * | |
| Bacteroides | 0.46 ± 0.2 | 1.28 ± 0.01 | 0.0081 * | |
| Prevotellaceae—UCG001 | 0.26 ± 0.1 | 0.18 ± 0.1 | 0.4223 | |
| Actinobateriota | Bifidobacterium | 0.00 ± 0 | 2.44 ± 0.7 | 0.0063 * |
| Enterohabidus | 3.18 ± 0.8 | 0.41 ± 0.1 | 0.0207 * | |
| Verrucomicrobiota | Akkermansia | 0.00 ± 0 | 3.18 ± 1.6 | 0.0622 |
| Desulfobacterota | Desulfovibrio | 0.13 ± 0.03 | 0.40 ± 0.1 | 0.0589 * |
| Phylo | Genus | Relative Frequency | p-Value | |
|---|---|---|---|---|
| Female—CD30 | Female—UPF30 | |||
| Firmicutes | Dubosiella | 0.00 ± 0 | 13.41 ± 4.0 | 0.0489 * |
| Faecalibaculum | 0.03 ± 0.02 | 2.08 ± 1.0 | 0.1642 | |
| Lactobacillus | 1.97 ± 0.9 | 0.11 ± 0.04 | 0.0928 | |
| Roseburia | 1.05 ± 0.7 | 0.20 ± 0.1 | 0.2117 | |
| Blautia | 0.53 ± 0.2 | 0.29 ± 0.1 | 0.3378 | |
| Ruminococcus | 0.75 ± 0.2 | 0.14 ± 0.03 | 0.0156 * | |
| GCA-900066575 | 0.11 ± 0.03 | 0.54 ± 0.2 | 0.0410 * | |
| Bacteroidota | Muribaculacea | 49.34 ± 4.3 | 39.93 ± 1.6 | 0.0615 |
| Muribaculum | 3.07 ± 0.1 | 2.46 ± 0.3 | 0.231 | |
| Parabacteroides | 0.31 ± 0.03 | 1.08 ± 0.3 | 0.1126 | |
| Alistipes | 1.09 ± 0.3 | 0.76 ± 0.1 | 0.271 | |
| Bacteroides | 0.87 ± 0.4 | 0.18 ± 0.1 | 0.0735 | |
| Prevotellaceae—UCG001 | 0.95 ± 0.4 | 0.02 ± 0.01 | 0.0301 * | |
| Actinobateriota | Bifidobacterium | 0.00 ± 0 | 5.58 ± 1.8 | 0.0566 * |
| Enterohabidus | 1.67 ± 0.6 | 0.32 ± 0.06 | 0.0654 | |
| Verrucomicrobiota | Akkermansia | 3.85 ± 2.2 | 10.43 ± 2.1 | 0.0703 |
| Desulfobacterota | Desulfovibrio | 0.51 ± 0.1 | 0.43 ± 0.2 | 0.7497 |
Disclaimer/Publisher’s Note: The statements, opinions and data contained in all publications are solely those of the individual author(s) and contributor(s) and not of MDPI and/or the editor(s). MDPI and/or the editor(s) disclaim responsibility for any injury to people or property resulting from any ideas, methods, instructions or products referred to in the content. |
© 2025 by the authors. Licensee MDPI, Basel, Switzerland. This article is an open access article distributed under the terms and conditions of the Creative Commons Attribution (CC BY) license (https://creativecommons.org/licenses/by/4.0/).
Share and Cite
Menezes, C.d.; Campolim, C.M.; Triana, A.; Oliveira, K.M.d.; Gama S. Calixto, L.; Xavier, F.G.; Saad, M.J.A.; Carneiro, E.M.; Prada, P.O. Effects of Ultra-Processed Diets on Adiposity, Gut Barrier Integrity, Inflammation, and Microbiota in Male and Female Mice. Nutrients 2025, 17, 3116. https://doi.org/10.3390/nu17193116
Menezes Cd, Campolim CM, Triana A, Oliveira KMd, Gama S. Calixto L, Xavier FG, Saad MJA, Carneiro EM, Prada PO. Effects of Ultra-Processed Diets on Adiposity, Gut Barrier Integrity, Inflammation, and Microbiota in Male and Female Mice. Nutrients. 2025; 17(19):3116. https://doi.org/10.3390/nu17193116
Chicago/Turabian StyleMenezes, Caroline de, Clara Machado Campolim, Angie Triana, Kênia Moreno de Oliveira, Leticia Gama S. Calixto, Fernanda Garofalo Xavier, Mario J. A. Saad, Everardo Magalhães Carneiro, and Patricia O. Prada. 2025. "Effects of Ultra-Processed Diets on Adiposity, Gut Barrier Integrity, Inflammation, and Microbiota in Male and Female Mice" Nutrients 17, no. 19: 3116. https://doi.org/10.3390/nu17193116
APA StyleMenezes, C. d., Campolim, C. M., Triana, A., Oliveira, K. M. d., Gama S. Calixto, L., Xavier, F. G., Saad, M. J. A., Carneiro, E. M., & Prada, P. O. (2025). Effects of Ultra-Processed Diets on Adiposity, Gut Barrier Integrity, Inflammation, and Microbiota in Male and Female Mice. Nutrients, 17(19), 3116. https://doi.org/10.3390/nu17193116

