Modulation of the Gut Microbiota by Nopalea cochenillifera (Prickly Pear Cactus) Contributes to Improved Lipid Metabolism and Immune Function
Abstract
1. Introduction
2. Materials and Methods
2.1. N. cochenillifera Samples
2.2. Mice
2.3. Animal Protocol
2.4. Serum Biochemical Evaluation
2.5. Fecal Weight, Cholesterol Excretion, Immunoglobulin A (IgA), and Mucin Analysis
2.6. Cytokine Expression in Peyer’s Patches
2.7. Analysis of Gut Microbiota
2.8. Quantification of Short-Chain Fatty Acids in Cecal Samples
2.9. Statistical Analysis
3. Results
3.1. Feed Intake and Energy Intake for Each Group
3.2. Body Weight and Tissue Weights
3.3. Serum Biochemical Evaluation and Immune Function Assessment
3.4. Fecal Weight and Measurement of Fecal Cholesterol, Total IgA, and Mucin
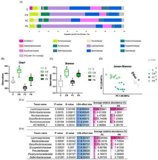
3.5. Analysis of the Intestinal Microflora in Cecum Contents
3.6. Measurement of Short-Chain Fatty Acids in Cecum Contents
4. Discussion
5. Conclusions
Supplementary Materials
Author Contributions
Funding
Institutional Review Board Statement
Data Availability Statement
Acknowledgments
Conflicts of Interest
Abbreviations
| Ig | Immunoglobulin |
| SCFAs | Short-chain fatty acids |
| Th1 | T-helper type 1 |
| LPS | Lipopolysaccharide |
| FAO | Food and Agriculture Organization |
| F2WTD | Fructose 20% Western-Type Diet |
| C | Control diet groups |
| CN | Control diet + 10% N. cochenillifera groups |
| FC | F2WTD diet groups |
| FN | F2WTD + 10% N. cochenillifera diet groups |
| TG | Triglycerides |
| FFAs | Free fatty acids |
| AST | Aspartate aminotransferase |
| ALT | Alanine aminotransferase |
| ELISA | Enzyme-linked immunosorbent assay |
| RTU | Ready-to-use |
| IL | Interleukin |
References
- Ministry of Health, Labour and Welfare. National Health and Nutrition Survey Conducted in 2023; Ministry of Health, Labour and Welfare: Tokyo, Japan, 2023.
- Takahashi, H.; Fujii, T.; Yamakawa, S.; Yamada, C.; Fujiki, K.; Kondo, N.; Funasaka, K.; Hirooka, Y.; Tochio, T. Combined oral intake of short and long fructans alters the gut microbiota in food allergy model mice and contributes to food allergy prevention. BMC Microbiol. 2023, 23, 266. [Google Scholar] [CrossRef]
- Sun, M.; Wu, W.; Chen, L.; Yang, W.; Huang, X.; Ma, C.; Chen, F.; Xiao, Y.; Zhao, Y.; Ma, C.; et al. Microbiota-derived short-chain fatty acids promote Th1 cell IL-10 production to maintain intestinal homeostasis. Nat. Commun. 2018, 9, 3555. [Google Scholar] [CrossRef]
- Al-Sadi, R.M.; Ma, T.Y. IL-1beta causes an increase in intestinal epithelial tight junction permeability. J. Immunol. 2007, 178, 4641–4649. [Google Scholar] [CrossRef] [PubMed]
- Suzuki, T. Regulation of the intestinal barrier by nutrients: The role of tight junctions. Anim. Sci. J. 2020, 91, e13357. [Google Scholar] [CrossRef]
- Cani, P.D.; Amar, J.; Iglesias, M.A.; Poggi, M.; Knauf, C.; Bastelica, D.; Neyrinck, A.M.; Fava, F.; Tuohy, K.M.; Chabo, C.; et al. Metabolic endotoxemia initiates obesity and insulin resistance. Diabetes 2007, 56, 1761–1772. [Google Scholar] [CrossRef]
- El-Mostafa, K.; El Kharrassi, Y.; Badreddine, A.; Andreoletti, P.; Vamecq, J.; El Kebbaj, M.S.; Latruffe, N.; Lizard, G.; Nasser, B.; Cherkaoui-Malki, M. Nopal cactus (Opuntia ficus-indica) as a source of bioactive compounds for nutrition, health and disease. Molecules 2014, 19, 14879–14901. [Google Scholar] [CrossRef]
- Dong, S.; Wu, S.; Li, L.; Hao, F.; Wu, J.; Liao, Z.; Wang, J.; Zhong, R.; Wei, H.; Fang, X. Alleviation of lipid metabolic dysfunction through regulation of intestinal bacteriophages and bacteria by green tea polyphenols in Ob/Ob mice. Food Chem. 2024, 456, 139988. [Google Scholar] [CrossRef]
- Cronin, P.; Joyce, S.A.; O’Toole, P.W.; O’Connor, E.M. Dietary Fibre Modulates the Gut Microbiota. Nutrients 2021, 13, 1655. [Google Scholar] [CrossRef] [PubMed]
- Yahfoufi, N.; Alsadi, N.; Jambi, M.; Matar, C. The Immunomodulatory and Anti-Inflammatory Role of Polyphenols. Nutrients 2018, 10, 1618. [Google Scholar] [CrossRef] [PubMed]
- Iqbal, I.; Wilairatana, P.; Saqib, F.; Nasir, B.; Wahid, M.; Latif, M.F.; Iqbal, A.; Naz, R.; Mubarak, M.S. Plant Polyphenols and Their Potential Benefits on Cardiovascular Health: A Review. Molecules 2023, 28, 6403. [Google Scholar] [CrossRef]
- Venter, C.; Meyer, R.W.; Greenhawt, M.; Pali-Schöll, I.; Nwaru, B.; Roduit, C.; Untersmayr, E.; Adel-Patient, K.; Agache, I.; Agostoni, C.; et al. Role of dietary fiber in promoting immune health—An EAACI position paper. Allergy 2022, 77, 3185–3198. [Google Scholar] [CrossRef]
- Cardona, F.; Andrés-Lacueva, C.; Tulipani, S.; Tinahones, F.J.; Queipo-Ortuño, M.I. Benefits of polyphenols on gut microbiota and implications in human health. J. Nutr. Biochem. 2013, 24, 1415–1422. [Google Scholar] [CrossRef]
- Corona-Cervantes, K.; Parra-Carriedo, A.; Hernández-Quiroz, F.; Martínez-Castro, N.; Vélez-Ixta, J.M.; Guajardo-López, D.; García-Mena, J.; Hernández-Guerrero, C. Physical and Dietary Intervention with Opuntia ficus-indica (Nopal) in Women with Obesity Improves Health Condition through Gut Microbiota Adjustment. Nutrients 2022, 14, 1008. [Google Scholar] [CrossRef]
- Kang, J.; Lee, J.; Kwon, D.; Song, Y. Effect of Opuntia humifusa supplementation and acute exercise on insulin sensitivity and associations with PPAR-γ and PGC-1α protein expression in skeletal muscle of rats. Int. J. Mol. Sci. 2013, 14, 7140–7154. [Google Scholar] [CrossRef] [PubMed]
- Cho, J.Y.; Park, S.C.; Kim, T.W.; Kim, K.S.; Song, J.C.; Kim, S.K.; Lee, H.M.; Sung, H.J.; Park, H.J.; Song, Y.B.; et al. Radical scavenging and anti-inflammatory activity of extracts from Opuntia humifusa Raf. J. Pharm. Pharmacol. 2006, 58, 113–119. [Google Scholar] [CrossRef] [PubMed]
- Kozai, H.; Watanabe, C.; Kosaka, R.; Aoki, T.; Hamada, H.; Kawashima, M.; Kono, T.; Akagi, K.; Kremenik, M.J.; Yano, H.; et al. Nopalea cochenillifera Regulates the Immune Response and Gut Microbiota in Mice. Nutrients 2024, 16, 4376. [Google Scholar] [CrossRef]
- Del Socorro Santos Díaz, M.; Barba de la Rosa, A.P.; Héliès-Toussaint, C.; Guéraud, F.; Nègre-Salvayre, A. Opuntia spp.: Characterization and Benefits in Chronic Diseases. Oxid. Med. Cell Longev. 2017, 2017, 8634249. [Google Scholar] [CrossRef] [PubMed]
- Folch, J.; Lees, M.; Sloane Stanley, G.H. A simple method for the isolation and purification of total lipides from animal tissues. J. Biol. Chem. 1957, 226, 497–509. [Google Scholar] [CrossRef]
- Tanaka, M.; Koida, A.; Miyazaki, A.; Tabata, K.; Takei, Y.; Tanimoto, Y.; Kawamura, M.; Tsuzuki, M.; Takahashi, H.; Yano, T.; et al. Canna starch improves immune functions and the intestinal environment in mice. Biosci. Microbiota Food Health 2023, 42, 131–137. [Google Scholar] [CrossRef]
- Fujii, T.; Kuzuya, T.; Kondo, N.; Funasaka, K.; Ohno, E.; Hirooka, Y.; Tochio, T. Altered intestinal Streptococcus anginosus and 5α-reductase gene levels in patients with hepatocellular carcinoma and elevated Bacteroides stercoris in atezolizumab/bevacizumab non-responders. J. Med. Microbiol. 2024, 73, 001878. [Google Scholar] [CrossRef]
- CJ Bioscience, I. zBioCloud 16S-Based MTP App. Available online: https://www.EZbiocloud.net (accessed on 22 July 2025).
- Tucker, L.A.; Thomas, K.S. Increasing total fiber intake reduces risk of weight and fat gains in women. J. Nutr. 2009, 139, 576–581. [Google Scholar] [CrossRef]
- Koh-Banerjee, P.; Franz, M.; Sampson, L.; Liu, S.; Jacobs, D.R., Jr.; Spiegelman, D.; Willett, W.; Rimm, E. Changes in whole-grain, bran, and cereal fiber consumption in relation to 8-y weight gain among men. Am. J. Clin. Nutr. 2004, 80, 1237–1245. [Google Scholar] [CrossRef]
- Geng, Y.; Faber, K.N.; de Meijer, V.E.; Blokzijl, H.; Moshage, H. How does hepatic lipid accumulation lead to lipotoxicity in non-alcoholic fatty liver disease? Hepatol. Int. 2021, 15, 21–35. [Google Scholar] [CrossRef]
- Boden, G.; Chen, X.; Ruiz, J.; White, J.V.; Rossetti, L. Mechanisms of fatty acid-induced inhibition of glucose uptake. J. Clin. Investig. 1994, 93, 2438–2446. [Google Scholar] [CrossRef]
- Boden, G.; Chen, X. Effects of fat on glucose uptake and utilization in patients with non-insulin-dependent diabetes. J. Clin. Investig. 1995, 96, 1261–1268. [Google Scholar] [CrossRef]
- Boden, G.; She, P.; Mozzoli, M.; Cheung, P.; Gumireddy, K.; Reddy, P.; Xiang, X.; Luo, Z.; Ruderman, N. Free fatty acids produce insulin resistance and activate the proinflammatory nuclear factor-kappaB pathway in rat liver. Diabetes 2005, 54, 3458–3465. [Google Scholar] [CrossRef] [PubMed]
- Guo, W.; Shu, Y.; Yang, X. Tea Dietary Fiber Improves Serum and Hepatic Lipid Profiles in Mice Fed a High Cholesterol Diet. Plant Foods Hum. Nutr. 2016, 71, 145–150. [Google Scholar] [CrossRef] [PubMed]
- Magnuson, A.M.; Fouts, J.K.; Regan, D.P.; Booth, A.D.; Dow, S.W.; Foster, M.T. Adipose tissue extrinsic factor: Obesity-induced inflammation and the role of the visceral lymph node. Physiol. Behav. 2018, 190, 71–81. [Google Scholar] [CrossRef] [PubMed]
- Qiao, Y.; Sun, J.; Xie, Z.; Shi, Y.; Le, G. Propensity to high-fat diet-induced obesity in mice is associated with the indigenous opportunistic bacteria on the interior of Peyer’s patches. J. Clin. Biochem. Nutr. 2014, 55, 120–128. [Google Scholar] [CrossRef]
- Hernandez, J.D.; Li, T.; Ghannam, H.; Rau, C.M.; Masuda, M.Y.; Madura, J.A., 2nd; Jacobsen, E.A.; De Filippis, E. Linking adipose tissue eosinophils, IL-4, and leptin in human obesity and insulin resistance. JCI Insight 2024, 9, e170772. [Google Scholar] [CrossRef]
- Iwashita, J.; Sato, Y.; Sugaya, H.; Takahashi, N.; Sasaki, H.; Abe, T. mRNA of MUC2 is stimulated by IL-4, IL-13 or TNF-alpha through a mitogen-activated protein kinase pathway in human colon cancer cells. Immunol. Cell Biol. 2003, 81, 275–282. [Google Scholar] [CrossRef]
- Kochumon, S.; Al Madhoun, A.; Al-Rashed, F.; Thomas, R.; Sindhu, S.; Al-Ozairi, E.; Al-Mulla, F.; Ahmad, R. Elevated adipose tissue associated IL-2 expression in obesity correlates with metabolic inflammation and insulin resistance. Sci. Rep. 2020, 10, 16364. [Google Scholar] [CrossRef]
- Boyman, O.; Sprent, J. The role of interleukin-2 during homeostasis and activation of the immune system. Nat. Rev. Immunol. 2012, 12, 180–190. [Google Scholar] [CrossRef]
- Fuller, S.; Beck, E.; Salman, H.; Tapsell, L. New Horizons for the Study of Dietary Fiber and Health: A Review. Plant Foods Hum. Nutr. 2016, 71, 1–12. [Google Scholar] [CrossRef]
- Telle-Hansen, V.H.; Gaundal, L.; Bastani, N.; Rud, I.; Byfuglien, M.G.; Gjøvaag, T.; Retterstøl, K.; Holven, K.B.; Ulven, S.M.; Myhrstad, M.C.W. Replacing saturated fatty acids with polyunsaturated fatty acids increases the abundance of Lachnospiraceae and is associated with reduced total cholesterol levels—A randomized controlled trial in healthy individuals. Lipids Health Dis. 2022, 21, 92. [Google Scholar] [CrossRef] [PubMed]
- Kuramitsu, K.; Kadota, Y.; Watanabe, A.; Endo, A.; Shimomura, Y.; Kitaura, Y. The Effects of 1-Kestose on the Abundance of Inflammation-Related Gene mRNA in Adipose Tissue and the Gut Microbiota Composition in Rats Fed a High-Fat Diet. J. Nutr. Sci. Vitaminol. 2024, 70, 311–317. [Google Scholar] [CrossRef] [PubMed]
- Hu, H.; Shao, W.; Liu, Q.; Liu, N.; Wang, Q.; Xu, J.; Zhang, X.; Weng, Z.; Lu, Q.; Jiao, L.; et al. Gut microbiota promotes cholesterol gallstone formation by modulating bile acid composition and biliary cholesterol secretion. Nat. Commun. 2022, 13, 252. [Google Scholar] [CrossRef] [PubMed]






| Ingredient | C | CN | FC | FN |
|---|---|---|---|---|
| Casein | 20.0 | 18.0 | 19.8 | 17.8 |
| Cystine | 0.3 | 0.3 | 0.3 | 0.3 |
| β-cornstarch | 39.7 | 35.8 | ― | ― |
| α-cornstarch | 13.2 | 11.9 | 5.0 | 4.5 |
| Sucrose | 10.0 | 9.0 | 33.2 | 29.8 |
| Maltodextrin | ― | ― | 10.0 | 9.0 |
| Soybean oil | 7.0 | 6.3 | 1.0 | 0.9 |
| Unsalted butter | ― | ― | 20.0 | 18.0 |
| Cholesterol | ― | ― | 1.0 | 0.9 |
| Cellulose powder | 5.0 | 4.5 | 5.0 | 4.5 |
| Mineral mix (AIN-93G-MX) | 3.5 | 3.2 | 3.5 | 3.2 |
| Vitamin mix (AIN-93G-MX) | 1.0 | 0.9 | 1.0 | 0.9 |
| Choline bitartrate | 0.3 | 0.2 | 0.3 | 0.2 |
| tert-Butylhydroquinone | 0.0014 | 0.0013 | 0.0042 | 0.0038 |
| N. cochenillifera | ― | 10.0 | ― | 10.0 |
| Total | 100.0 | 100.0 | 100.0 | 100.0 |
| C | CN | FC | FN | |
|---|---|---|---|---|
| Food intake (g/day/mouse) | 2.75 | 2.92 | 2.72 | 2.81 |
| Energy intake (kcal/day/mouse) | 10.1 | 10.3 | 11.5 | 11.4 |
| C | CN | FC | FN | |
|---|---|---|---|---|
| Body weight (g) | 31.26 ± 1.28 bc | 29.74 ± 1.41 c | 35.44 ± 1.30 a | 32.55 ± 0.99 b |
| Liver weight (g) | 1.16 ± 0.07 c | 1.14 ± 0.04 c | 1.86 ± 0.09 a | 1.53 ± 0.03 b |
| Spleen weight (g) | 0.09 ± 0.00 a | 0.07 ± 0.00 b | 0.08 ± 0.00 a | 0.08 ± 0.00 ab |
| Cecum weight (g) | 0.26 ± 0.02 b | 0.37 ± 0.03 a | 0.26 ± 0.02 b | 0.27 ± 0.02 b |
| Cecum content (g) | 0.18 ± 0.02 b | 0.29 ± 0.06 a | 0.19 ± 0.01 b | 0.20 ± 0.02 b |
| Visceral fat (g) | 1.69 ± 0.19 b | 1.53 ± 0.22 b | 2.86 ± 0.13 a | 2.42 ± 0.09 a |
| Triceps muscle (g) | 0.21 ± 0.03 a | 0.20 ± 0.02 a | 0.19 ± 0.01 a | 0.18 ± 0.01 a |
Disclaimer/Publisher’s Note: The statements, opinions and data contained in all publications are solely those of the individual author(s) and contributor(s) and not of MDPI and/or the editor(s). MDPI and/or the editor(s) disclaim responsibility for any injury to people or property resulting from any ideas, methods, instructions or products referred to in the content. |
© 2025 by the authors. Licensee MDPI, Basel, Switzerland. This article is an open access article distributed under the terms and conditions of the Creative Commons Attribution (CC BY) license (https://creativecommons.org/licenses/by/4.0/).
Share and Cite
Yokoyama, S.; Kikuchi, A.; Takahashi, H.; Ushimaru, H.; Yamaguchi, H.; Yamada, C.; Fujiki, K.; Kozai, H.; Ota, S.; Fujii, T.; et al. Modulation of the Gut Microbiota by Nopalea cochenillifera (Prickly Pear Cactus) Contributes to Improved Lipid Metabolism and Immune Function. Nutrients 2025, 17, 2844. https://doi.org/10.3390/nu17172844
Yokoyama S, Kikuchi A, Takahashi H, Ushimaru H, Yamaguchi H, Yamada C, Fujiki K, Kozai H, Ota S, Fujii T, et al. Modulation of the Gut Microbiota by Nopalea cochenillifera (Prickly Pear Cactus) Contributes to Improved Lipid Metabolism and Immune Function. Nutrients. 2025; 17(17):2844. https://doi.org/10.3390/nu17172844
Chicago/Turabian StyleYokoyama, Sayaka, Amane Kikuchi, Hideaki Takahashi, Hinako Ushimaru, Hibiki Yamaguchi, Chikako Yamada, Kotoyo Fujiki, Hana Kozai, Suzuno Ota, Tadashi Fujii, and et al. 2025. "Modulation of the Gut Microbiota by Nopalea cochenillifera (Prickly Pear Cactus) Contributes to Improved Lipid Metabolism and Immune Function" Nutrients 17, no. 17: 2844. https://doi.org/10.3390/nu17172844
APA StyleYokoyama, S., Kikuchi, A., Takahashi, H., Ushimaru, H., Yamaguchi, H., Yamada, C., Fujiki, K., Kozai, H., Ota, S., Fujii, T., Hirooka, Y., Tochio, T., & Tanaka, M. (2025). Modulation of the Gut Microbiota by Nopalea cochenillifera (Prickly Pear Cactus) Contributes to Improved Lipid Metabolism and Immune Function. Nutrients, 17(17), 2844. https://doi.org/10.3390/nu17172844

