Oleuropein Supplementation Ameliorates Long-Course Diabetic Nephropathy and Diabetic Cardiomyopathy Induced by Advanced Stage of Type 2 Diabetes in db/db Mice
Abstract
1. Introduction
2. Materials and Methods
2.1. Materials
2.2. Animals and Experimental Design
2.3. Sample Collection
2.4. Periodic Acid–Schiff (PAS) Staining
2.5. Masson Staining
2.6. Immunohistochemical Staining
2.7. Terminal Deoxynucleotidyl Transferase (TdT) dUTP Nick End Labeling (TUNEL) Staining
2.8. Real-Time Quantitative PCR
2.9. Transcriptome Sequencing
2.10. Sequencing Analysis
2.11. Statistical Analyses
3. Results
3.1. OP Supplementation Alleviated the Expansion of Mesangial Matrix, Renal Fibrosis, and Renal Inflammation
3.2. OP Supplementation Inhibited Renal Apoptosis
3.3. Effects of OP on mRNA Levels of FIBROTIC Factors, Anti-Inflammatory and Pro-Inflammatory Factors, and Oxidase in the Kidney
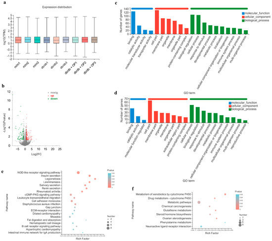
3.4. OP Supplementation Modifies Gene Expression Profiles of the Kidney
3.5. OP Alleviated Cardiac Fibrosis and Inflammation
3.6. OP Supplementation Inhibited Cardiac Apoptosis
3.7. OP Supplementation Modifies Gene Expression Profiles of the Heart
3.8. qPCR Verification
4. Discussion
5. Conclusions
Author Contributions
Funding
Institutional Review Board Statement
Data Availability Statement
Conflicts of Interest
References
- Piccoli, G.B.; Grassi, G.; Cabiddu, G.; Nazha, M.; Roggero, S.; Capizzi, I.; De Pascale, A.; Priola, A.M.; Di Vico, C.; Maxia, S.; et al. Diabetic kidney disease: A syndrome rather than a single disease. Rev. Diabet. Stud. 2015, 12, 87–109. [Google Scholar] [CrossRef] [PubMed]
- Kanodia, K.V.; Vanikar, A.V.; Nigam, L.; Patel, R.D.; Suthar, K.S.; Patel, H. Clinicopathological study of nondiabetic renal disease in type 2 diabetic patients: A single center experience from India. Saudi J. Kidney Dis. Transpl. 2017, 28, 1330–1337. [Google Scholar] [CrossRef]
- Zhao, Y.H.; Li, M.J.; Wang, Y.N.; Geng, R.X.; Fang, J.J.; Liu, Q.; Kang, S.K.; Zeng, W.C.; Huang, K.L.; Tong, T. Understanding the mechanism underlying the anti-diabetic effect of dietary component: A focus on gut microbiota. Crit. Rev. Food Sci. Nutr. 2023, 63, 7378–7398. [Google Scholar] [CrossRef] [PubMed]
- Wang, X.; Kang, J.; Liu, Q.; Tong, T.; Quan, H. Fighting diabetes mellitus: Pharmacological and non-pharmacological approaches. Curr. Pharm. Des. 2020, 26, 4992–5001. [Google Scholar] [CrossRef]
- Wang, Y.N.; Liu, Q.; Kang, S.K.; Huang, K.L.; Tong, T. Dietary bioactive ingredients modulating the cAMP signaling in diabetes treatment. Nutrients 2021, 13, 3038. [Google Scholar] [CrossRef] [PubMed]
- Gupta, S.; Dominguez, M.; Golestaneh, L. Diabetic kidney disease: An update. Med. Clin. N. Am. 2023, 107, 689–705. [Google Scholar] [CrossRef] [PubMed]
- Murtaza, G.; Virk, H.U.H.; Khalid, M.; Lavie, C.J.; Ventura, H.; Mukherjee, D.; Ramu, V.; Bhogal, S.; Kumar, G.; Shanmugasundaram, M.; et al. Diabetic cardiomyopathy—A comprehensive updated review. Prog. Cardiovasc. Dis. 2019, 62, 315–326. [Google Scholar] [CrossRef]
- Zheng, S.J.; Huang, K.L.; Tong, T. Efficacy and mechanisms of oleuropein in mitigating diabetes and diabetes complications. J. Agric. Food Chem. 2021, 69, 6145–6155. [Google Scholar] [CrossRef]
- Ahamad, J.; Toufeeq, I.; Khan, M.A.; Ameen, M.S.M.; Anwer, E.T.; Uthirapathy, S.; Mir, S.R.; Ahmad, J. Oleuropein: A natural antioxidant molecule in the treatment of metabolic syndrome. Phyther. Res. 2019, 33, 3112–3128. [Google Scholar] [CrossRef]
- Liu, Y.; Dai, W.; Ye, S. The olive constituent oleuropein exerts nephritic protective effects on diabetic nephropathy in db/db mice. Arch. Physiol. Biochem. 2022, 128, 455–462. [Google Scholar] [CrossRef]
- Nekooeian, A.; Khalili, A.; Khosravi, M. Oleuropein offers cardioprotection in rats with simultaneous type 2 diabetes and renal hypertension. Indian J. Pharmacol. 2014, 46, 398–403. [Google Scholar] [CrossRef]
- Jemai, H.; Sayadi, S. Heart histopathology and oxidative features in diabetic rats and protective effects of oleuropein. Adv. Biosci. Biotechnol. 2015, 6, 383–389. [Google Scholar] [CrossRef][Green Version]
- Zheng, S.J.; Wang, Y.N.; Fang, J.J.; Geng, R.X.; Li, M.J.; Zhao, Y.H.; Kang, S.G.; Huang, K.L.; Tong, T. Oleuropein ameliorates advanced stage of type 2 diabetes in db/db mice by regulating gut microbiota. Nutrients 2021, 13, 2131. [Google Scholar] [CrossRef] [PubMed]
- Kimura, T.; Kaneto, H.; Shimoda, M.; Hirukawa, H.; Okauchi, S.; Kohara, K.; Hamamoto, S.; Tawaramoto, K.; Hashiramoto, M.; Kaku, K. Protective effects of pioglitazone and/or liraglutide on pancreatic β-cells in db/db mice: Comparison of their effects between in an early and advanced stage of diabetes. Mol. Cell. Endocrinol. 2015, 400, 78–89. [Google Scholar] [CrossRef] [PubMed]
- Kimura, T.; Obata, A.; Shimoda, M.; Okauchi, S.; Kanda-Kimura, Y.; Nogami, Y.; Moriuchi, S.; Hirukawa, H.; Kohara, K.; Nakanishi, S.; et al. Protective effects of the SGLT2 inhibitor luseogliflozin on pancreatic β-cells in db/db mice: The earlier and longer, the better. Diabetes Obes. Metab. 2018, 20, 2442–2457. [Google Scholar] [CrossRef] [PubMed]
- Geng, R.X.; Fang, J.J.; Kang, S.K.; Huang, K.L.; Tong, T. Chronic exposure to UVB induces nephritis and gut microbiota dysbiosis in mice based on the integration of renal transcriptome profiles and 16S rRNA sequencing data. Environ. Pollut. 2023, 333, 122035. [Google Scholar] [CrossRef] [PubMed]
- Kim, D.; Langmead, B.; Salzberg, S.L. HISAT: A fast spliced aligner with low memory requirements. Nat. Methods 2015, 12, 357–360. [Google Scholar] [CrossRef] [PubMed]
- Love, M.I.; Huber, W.; Anders, S. Moderated estimation of fold change and dispersion for RNA-seq data with DESeq2. Genome Biol. 2014, 15, 550. [Google Scholar] [CrossRef] [PubMed]
- Xie, C.; Mao, X.; Huang, J.; Ding, Y.; Wu, J.; Dong, S.; Kong, L.; Gao, G.; Li, C.Y.; Wei, L. KOBAS 2.0: A web server for annotation and identification of enriched pathways and diseases. Nucleic Acids Res. 2011, 39, W316–W322. [Google Scholar] [CrossRef]
- Jheng, H.F.; Hayashi, K.; Matsumura, Y.; Kawada, T.; Seno, S.; Matsuda, H.; Inoue, K.; Nomura, W.; Takahashi, H.; Goto, T. Anti-inflammatory and antioxidative properties of isoflavones provide renal protective effects distinct from those of dietary soy proteins against diabetic nephropathy. Mol. Nutr. Food Res. 2020, 64, e2000015. [Google Scholar] [CrossRef]
- Wang, J.; Zhang, Q.; Li, S.; Chen, Z.; Tan, J.; Yao, J.; Duan, D. Low molecular weight fucoidan alleviates diabetic nephropathy by binding fibronectin and inhibiting ECM-receptor interaction in human renal mesangial cells. Int. J. Biol. Macromol. 2020, 150, 304–314. [Google Scholar] [CrossRef]
- Yang, F.Y.; Cui, Z.H.; Deng, H.J.; Wang, Y.; Chen, Y.; Li, H.Q.; Yuan, L. Identification of miRNAs-genes regulatory network in diabetic nephropathy based on bioinformatics analysis. Medicine 2019, 98, e16225. [Google Scholar] [CrossRef]
- Takenaka, T.; Inoue, T.; Okada, H.; Ohno, Y.; Miyazaki, T.; Chaston, D.J.; Hill, C.E.; Suzuki, H. Altered gap junctional communication and renal haemodynamics in Zucker fatty rat model of type 2 diabetes. Diabetologia 2011, 54, 2192–2201. [Google Scholar] [CrossRef] [PubMed]
- Chen, Y.; Burnett, J.C. Particulate guanylyl cyclase A/cGMP signaling pathway in the kidney: Physiologic and therapeutic indications. Int. J. Mol. Sci. 2018, 19, 1006. [Google Scholar] [CrossRef]
- Petkov, V.; Manolov, P. Pharmacological analysis of the iridoid oleuropein. Arzneimittelforschung 1972, 22, 1476–1486. [Google Scholar]
- Alonso, J. Tratado de Fitofármacos y Nutracéuticos (Treaty of Phytopharmaceuticals and Nutraceuticals); Corpus Libros: Rosario, Argentina, 2004. [Google Scholar]
- Soliman, G.A.; Saeedan, A.S.; Abdel-Rahman, R.F.; Ogaly, H.A.; Abd-Elsalam, R.M.; Abdel-Kader, M.S. Olive leaves extract attenuates type II diabetes mellitus-induced testicular damage in rats: Molecular and biochemical study. Saudi Pharm. J. 2019, 27, 326–340. [Google Scholar] [CrossRef] [PubMed]
- Clewell, A.E.; Béres, E.; Vértesi, A.; Glávits, R.; Hirka, G.; Endres, J.R.; Murbach, T.S.; Szakonyiné, I.P. A Comprehensive Toxicological Safety Assessment of an Extract of Olea Europaea L. Leaves (Bonolive™). Int. J. Toxicol. 2016, 35, 208–221. [Google Scholar] [CrossRef] [PubMed]
- Reagan-Shaw, S.; Nihal, M.; Ahmad, N. Dose translation from animal to human studies revisited. FASEB J. 2008, 22, 659–661. [Google Scholar] [CrossRef]
- Zoidou, E.; Melliou, E.; Gikas, E.; Tsarbopoulos, A.; Magiatis, P.; Skaltsounis, A.L. Identification of Throuba Thassos, a traditional Greek table olive variety, as a nutritional rich source of oleuropein. J. Agric. Food Chem. 2010, 58, 46–50. [Google Scholar] [CrossRef]
- Porto, A.D.; Brosol, G.; Casarsa, V.; Bulfone, L.; Scandolin, L.; Catena, C.; Sechi, L.A. The pivotal role of oleuropein in the anti-diabetic action of the mediterranean diet: A concise review. Pharmaceutics 2022, 14, 40. [Google Scholar] [CrossRef]
- Susalit, E.; Agus, N.; Effendi, I.; Tjandrawinata, R.R.; Nofiarny, D.; Perrinjaquet-Moccetti, T.; Verbruggen, M. Olive (Olea europaea) leaf extract effective in patients with stage-1 hypertension: Comparison with Captopril. Phytomedicine 2011, 18, 251–258. [Google Scholar] [CrossRef] [PubMed]
- Kanasaki, K.; Taduri, G.; Koya, D. Diabetic nephropathy: The role of inflammation in fibroblast activation and kidney fibrosis. Front. Endocrinol. 2013, 4, 7. [Google Scholar] [CrossRef] [PubMed]
- Navarro-Gonzalez, J.F.; Mora-Fernandez, C. The role of inflammatory cytokines in diabetic nephropathy. J. Am. Soc. Nephrol. 2008, 19, 433–442. [Google Scholar] [CrossRef]
- Lim, A.K.H.; Tesch, G.H. Inflammation in Diabetic Nephropathy. Mediators Inflamm. 2012, 2012, 146154. [Google Scholar] [CrossRef]
- Sanchez-Nino, M.D.; Sanz, A.B.; Lorz, C.; Gnirke, A.; Rastaldi, M.P.; Nair, V.; Egido, J.; Ruiz-Ortega, M.; Kretzler, M.; Ortiz, A. BASP1 promotes apoptosis in diabetic nephropathy. J. Am. Soc. Nephrol. 2010, 21, 610–621. [Google Scholar] [CrossRef]
- Karabag, F.; Hazman, O.; Bozkurt, M.; Ince, S. Antioxidant status and anti-inflammatory effects of oleuropein in streptozotocin-induced diabetic nephropathy in rats. European J. Med. Plants 2017, 18, 1–10. [Google Scholar] [CrossRef]
- Schlossmann, J.; Schinner, E. cGMP becomes a drug target. Naunyn Schmiedeberg’s Arch. Pharmacol. 2012, 385, 243–252. [Google Scholar] [CrossRef] [PubMed]
- Shen, K.; Johnson, D.W.; Gobe, G.C. The role of cGMP and its signaling pathways in kidney disease. Am. J. Physiol. Renal Physiol. 2016, 311, F671–F681. [Google Scholar] [CrossRef]
- Burnett, J.C.; Buglioni, A. New pharmacological strategies to increase cGMP. Annu. Rev. Med. 2015, 67, 229–243. [Google Scholar]
- Schinner, E.; Wetzl, V.; Schlossmann, J. Cyclic nucleotide signalling in kidney fibrosis. Int. J. Mol. Sci. 2015, 16, 2320–2351. [Google Scholar] [CrossRef]
- Wang, Y.X.; Brooks, D.P.; Edwards, R.M. Attenuated glomerular cGMP production and renal vasodilation in streptozotocin-induced diabetic rats. Am. J. Physiol.-Regul. Integr. Comp. Physiol. 1993, 264, R952–R956. [Google Scholar] [CrossRef]
- Tanabe, K.; Lanaspa, M.A.; Kitagawa, W.; Rivard, C.J.; Miyazaki, M.; Klawitter, J.; Schreiner, G.F.; Saleem, M.A.; Mathieson, P.W.; Makino, H.; et al. Nicorandil as a novel therapy for advanced diabetic nephropathy in the eNOS-deficient mouse. Am. J. Physiol. Renal Physiol. 2012, 302, F1151–F1160. [Google Scholar] [CrossRef]
- Ramesh, P.; Yeo, J.L.; Brady, E.M.; McCann, G.P. Role of inflammation in diabetic cardiomyopathy. Ther. Adv. Endocrinol. Metab. 2022, 13, 20420188221083530. [Google Scholar] [CrossRef]
- Rufini, A.; Tucci, P.; Celardo, I.; Melino, G. Senescence and aging: The critical roles of p53. Oncogene 2013, 32, 5129–5143. [Google Scholar] [CrossRef]
- Bensaad, K.; Vousden, K.H. p53: New roles in metabolism. Trends Cell Biol. 2007, 17, 286–291. [Google Scholar] [CrossRef]
- Lowe, S.W.; Cepero, E.; Evan, G. Intrinsic tumour suppression. Nature 2004, 432, 307–315. [Google Scholar] [CrossRef]
- Sha, J.; Sui, B.; Su, X.; Meng, Q.; Zhang, C. Alteration of oxidative stress and inflammatory cytokines induces apoptosis in diabetic nephropathy. Mol. Med. Rep. 2017, 16, 7715–7723. [Google Scholar] [CrossRef] [PubMed]
- Miyashita, T.; Krajewski, S.; Krajewska, M.; Wang, H.G.; Lin, H.K.; Liebermann, D.A.; Hoffman, B.; Reed, J.C. Tumor suppressor p53 is a regulator of bcl-2 and bax gene expression in vitro and in vivo. Oncogene 1994, 9, 1799–1805. [Google Scholar] [PubMed]
- Shakeri, H.; Lemmens, K.; Gevaert, A.B.; De Meyer, G.R.Y.; Segers, V.F.M. Cellular senescence links aging and diabetes in cardiovascular disease. Am. J. Physiol. -Hear. Circ. Physiol. 2018, 315, H448–H462. [Google Scholar] [CrossRef] [PubMed]
- Henson, S.M.; Aksentijevic, D. Senescence and type 2 diabetic cardiomyopathy: How young can you die of old age? Front. Pharmacol. 2021, 12, 716517. [Google Scholar] [CrossRef] [PubMed]









| Genes | Gene Description | Forward Primer 5′-3′ | Reverse Primer 5′-3′ | 
|---|---|---|---|
| α-SMA | α-smooth muscle actin | CCGCCATGTATGTGGCTATT | AGATAGGCACGTTGTGAGTC | 
| Transgelin | transgelin | GCGACTAGTGGAGTGGATTG | GATCCCTCAGGATACAGGCT | 
| CTGF | connective tissue growth factor | TGGCCCTGACCCAACTATGA | CTTAGAACAGGCGCTCCACTCT | 
| Mrc1 | mannose receptor C type 1 | TGTGGTGAGCTGAAAGGTGA | CAGGTGTGGGCTCAGGTAGT | 
| Arg1 | arginase 1 | GTATGACGTGAGAGACCACG | CTCGCAAGCCAATGTACACG | 
| Mgl1 | macrophage galactose-type lectin 1 | ATGATGTCTGCCAGAGAACC | ATCACAGATTTCAGCAACCTTA | 
| Mgl2 | macrophage galactose-type lectin 2 | TTAGCCAATGTGCTTAGCTGG | GGCCTCCAATTCTTGAAACCT | 
| Cyba | cytochrome b light chain | GGAGCGATGTGGACAGAAGTA | GGTTTAGGCTCAATGGGAGTC | 
| Nrf2 | nuclear transcription factor erythroid 2-related factor 2 | CCTAGGTCCTTGTTCCGCC | CTAGTCCGAGCAGCGGAGA | 
| ICAM1 | intercellular adhesion molecule-1 | CAATGGCTTCAACCCGTGC | GTTCTCAAAGCACAGCGGAC | 
| NOX4 | NADPH oxidases 4 | CCAAATGTTGGGCGATTGTGT | CAGGACTGTCCGGCACATAG | 
| Atp1a3 | ATPase Na+/K+ transporting subunit alpha 3 | ACGGACCGACAGACGCAC | GCAGGATGGGCTCAGGC | 
| Cdk1 | cyclin-dependent kinase 1 | AGAAGGTACTTACGGTGTGGT | GAGAGATTTCCCGAATTGCAGT | 
| Gtse1 | G two S phase expressed protein 1 | AGAGGATCACCAGCAAGCTCCA | GTTTCGTCCTCTGAATGCTGGC | 
| Ccnb2 | cyclin B2 | GCCAAGAGCCATGTGACTATC | CAGAGCTGGTACTTTGGTGTTC | 
| β-actin | β-actin | GGCTGTATTCCCCTCCATCG | CCAGTTGGTAACAATGCCATGT | 
| Disclaimer/Publisher’s Note: The statements, opinions and data contained in all publications are solely those of the individual author(s) and contributor(s) and not of MDPI and/or the editor(s). MDPI and/or the editor(s) disclaim responsibility for any injury to people or property resulting from any ideas, methods, instructions or products referred to in the content. | 
© 2024 by the authors. Licensee MDPI, Basel, Switzerland. This article is an open access article distributed under the terms and conditions of the Creative Commons Attribution (CC BY) license (https://creativecommons.org/licenses/by/4.0/).
Share and Cite
Zheng, S.; Geng, R.; Guo, J.; Kang, S.-G.; Huang, K.; Tong, T. Oleuropein Supplementation Ameliorates Long-Course Diabetic Nephropathy and Diabetic Cardiomyopathy Induced by Advanced Stage of Type 2 Diabetes in db/db Mice. Nutrients 2024, 16, 848. https://doi.org/10.3390/nu16060848
Zheng S, Geng R, Guo J, Kang S-G, Huang K, Tong T. Oleuropein Supplementation Ameliorates Long-Course Diabetic Nephropathy and Diabetic Cardiomyopathy Induced by Advanced Stage of Type 2 Diabetes in db/db Mice. Nutrients. 2024; 16(6):848. https://doi.org/10.3390/nu16060848
Chicago/Turabian StyleZheng, Shujuan, Ruixuan Geng, Jingya Guo, Seong-Gook Kang, Kunlun Huang, and Tao Tong. 2024. "Oleuropein Supplementation Ameliorates Long-Course Diabetic Nephropathy and Diabetic Cardiomyopathy Induced by Advanced Stage of Type 2 Diabetes in db/db Mice" Nutrients 16, no. 6: 848. https://doi.org/10.3390/nu16060848
APA StyleZheng, S., Geng, R., Guo, J., Kang, S.-G., Huang, K., & Tong, T. (2024). Oleuropein Supplementation Ameliorates Long-Course Diabetic Nephropathy and Diabetic Cardiomyopathy Induced by Advanced Stage of Type 2 Diabetes in db/db Mice. Nutrients, 16(6), 848. https://doi.org/10.3390/nu16060848
 
        


 
                         
       