Investigating Nutrition and Hydration Knowledge and Practice among a Cohort of Age-Grade Rugby Union Players
Abstract
1. Introduction
2. Materials and Methods
2.1. Study Design
2.2. Ethics
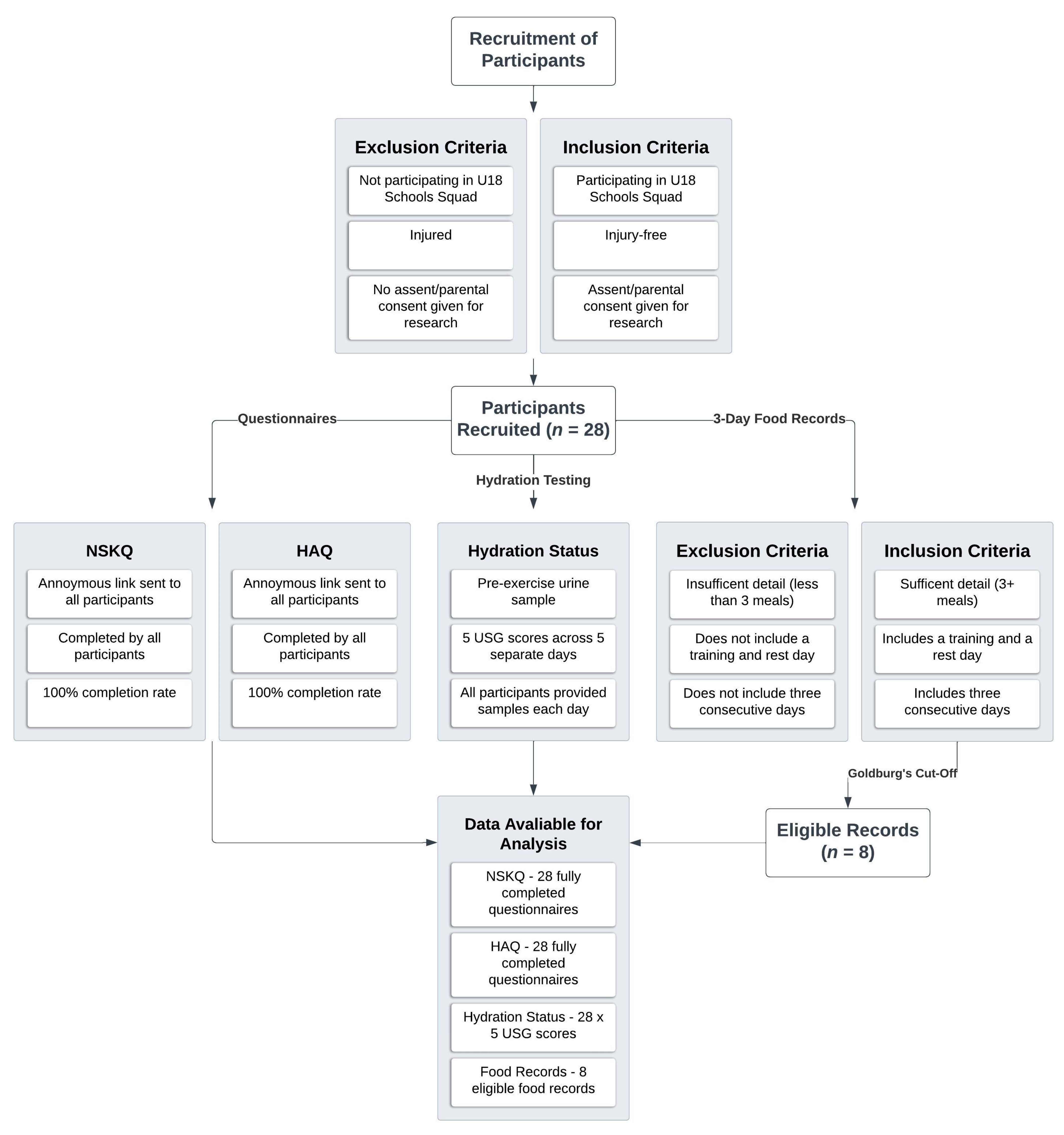
2.3. Data Collection Protocol
2.4. Anthropometry
2.5. Knowledge Questionnaires
2.6. Dietary Data Collection
2.7. Dietary Data Analysis
Misreported Dietary Records
2.8. Hydration Status
2.9. Statistical Analysis
3. Results
3.1. Participant Demographics
3.2. Outcome Measures
3.2.1. Nutrition for Sports Knowledge Questionnaire Results
3.2.2. Hydration Assessment Questionnaire Results
3.2.3. Energy, Macronutrient, and Fluid Intake
3.2.4. Urine Specific Gravity Scores
3.2.5. Associations between Knowledge and Practice
4. Discussion
5. Conclusions
Supplementary Materials
Author Contributions
Funding
Institutional Review Board Statement
Informed Consent Statement
Data Availability Statement
Acknowledgments
Conflicts of Interest
References
- Logue, D.M.; Madigan, S.M.; Melin, A.; Delahunt, E.; Heinen, M.; Mc Donnell, S.-J.; Corish, C.A. Low Energy Availability in Athletes 2020: An Updated Narrative Review of Prevalence, Risk, Within-Day Energy Balance, Knowledge, and Impact on Sports Performance. Nutrients 2020, 12, 835. [Google Scholar] [CrossRef]
- Smith, J.W.; Asker, J. Performance Nutrition for Young Athletes. In Nutrition and Enhanced Sports Performance; Academic Press: Cambridge, MA, USA, 2013; pp. 523–529. [Google Scholar] [CrossRef]
- Desbrow, B.; McCormack, J.; Burke, L.M.; Cox, G.R.; Fallon, K.; Hislop, M.; Logan, R.; Marino, N.; Sawyer, S.M.; Shaw, G.; et al. Sports Dietitians Australia Position Statement: Sports Nutrition for the Adolescent Athlete. Int. J. Sport Nutr. Exerc. Metab. 2014, 24, 570–584. [Google Scholar] [CrossRef]
- Patton, G.C.; Sawyer, S.M.; Santelli, J.S.; Ross, D.A.; Afifi, R.; Allen, N.B.; Arora, M.; Azzopardi, P.; Baldwin, W.; Bonell, C.; et al. Our future: A Lancet commission on adolescent health and wellbeing. Lancet 2016, 387, 2423–2478. [Google Scholar] [CrossRef]
- Roy, P.G.; Stretch, T. Position of the Academy of Nutrition and Dietetics: Child and Adolescent Federally Funded Nutrition Assistance Programs. J. Acad. Nutr. Diet. 2018, 118, 1490–1497. [Google Scholar] [CrossRef]
- Desbrow, B. Youth Athlete Development and Nutrition. Sports Med. 2021, 51, 3–12. [Google Scholar] [CrossRef] [PubMed]
- Manore, M.M.; Patton-Lopez, M.M.; Meng, Y.; Wong, S.S. Sport Nutrition Knowledge, Behaviors and Beliefs of High School Soccer Players. Nutrients 2017, 9, 350. [Google Scholar] [CrossRef] [PubMed]
- Jagim, A.R.; Fields, J.B.; Magee, M.; Kerksick, C.; Luedke, J.; Erickson, J.; Jones, M.T. The Influence of Sport Nutrition Knowledge on Body Composition and Perceptions of Dietary Requirements in Collegiate Athletes. Nutrients 2021, 13, 2239. [Google Scholar] [CrossRef] [PubMed]
- Magee, M.K.; Jones, M.T.; Fields, J.B.; Kresta, J.; Khurelbaatar, C.; Dodge, C.; Merfeld, B.; Ambrosius, A.; Carpenter, M.; Jagim, A.R. Body Composition, Energy Availability, Risk of Eating Disorder, and Sport Nutrition Knowledge in Young Athletes. Nutrients 2023, 15, 1502. [Google Scholar] [CrossRef]
- Janiczak, A.; Devlin, B.L.; Forsyth, A.; Trakman, G.L. A systematic review update of athletes’ nutrition knowledge and association with dietary intake. Br. J. Nutr. 2021, 128, 1156–1169. [Google Scholar] [CrossRef]
- Andrews, M.C.; Itsiopoulos, C. Room for Improvement in Nutrition Knowledge and Dietary Intake of Male Football (Soccer) Players in Australia. Int. J. Sport Nutr. Exerc. Metab. 2016, 26, 55–64. [Google Scholar] [CrossRef] [PubMed]
- Lohman, R.; Carr, A.; Condo, D. Nutritional Intake in Australian Football Players: Sports Nutrition Knowledge and Macronutrient and Micronutrient Intake. Int. J. Sport Nutr. Exerc. Metab. 2019, 29, 289–296. [Google Scholar] [CrossRef]
- McCrink, C.M.; McSorley, E.M.; Grant, K.; McNeilly, A.M.; Magee, P.J. An investigation of dietary intake, nutrition knowledge and hydration status of Gaelic Football players. Eur. J. Nutr. 2020, 60, 1465–1473. [Google Scholar] [CrossRef] [PubMed]
- Murphy, J.; O’Reilly, J. Nutrition knowledge and dietary intake of hurlers. Int. J. Sports Sci. Coach. 2020, 16, 690–700. [Google Scholar] [CrossRef]
- Worldrugby.org. About World Rugby, Overview. 2023. Available online: https://www.world.rugby/organisation/about-us/overview (accessed on 5 October 2023).
- Black, K.E.; Black, A.D.; Baker, D.F. Macronutrient Intakes of Male Rugby Union Players: A Review. Int. J. Sport Nutr. Exerc. Metab. 2018, 28, 664–673. [Google Scholar] [CrossRef] [PubMed]
- Casserly, N.; Neville, R.; Ditroilo, M.; Grainger, A. Longitudinal Changes in the Physical Development of Elite Adolescent Rugby Union Players: Effect of Playing Position and Body Mass Change. Int. J. Sports Physiol. Perform. 2020, 15, 520–527. [Google Scholar] [CrossRef]
- Hamlin, M.J.; Deuchrass, R.W.; Elliot, C.E.; Manimmanakorn, N. Short and long-term differences in anthropometric characteristics and physical performance between male rugby players that became professional or remained amateur. J. Exerc. Sci. Fit. 2021, 19, 143–149. [Google Scholar] [CrossRef]
- Delahunt, E.; Byrne, R.B.; Doolin, R.K.; McInerney, R.G.; Ruddock, C.T.; Green, B.S. Anthropometric Profile and Body Composition of Irish Adolescent Rugby Union Players Aged 16–18. J. Strength Cond. Res. 2013, 27, 3252–3258. [Google Scholar] [CrossRef]
- Duthie, G.M. A Framework for the Physical Development of Elite Rugby Union Players. Int. J. Sports Physiol. Perform. 2006, 1, 2–13. [Google Scholar] [CrossRef]
- Fontana, F.Y.; Colosio, A.L.; Da Lozzo, G.; Pogliaghi, S. Player’s success prediction in rugby union: From youth performance to senior level placing. J. Sci. Med. Sport 2017, 20, 409–414. [Google Scholar] [CrossRef] [PubMed]
- Wood, D.J.; Coughlan, G.F.; Delahunt, E. Fitness Profiles of Elite Adolescent Irish Rugby Union Players. J. Strength Cond. Res. 2018, 32, 105–112. [Google Scholar] [CrossRef] [PubMed]
- Hansen, K.T.; Cronin, J.B.; Pickering, S.L.; Douglas, L. Do Force–Time and Power–Time Measures in a Loaded Jump Squat Differentiate between Speed Performance and Playing Level in Elite and Elite Junior Rugby Union Players? J. Strength Cond. Res. 2011, 25, 2382–2391. [Google Scholar] [CrossRef]
- Walsh, M.; Cartwright, L.; Corish, C.; Sugrue, S.; Wood-Martin, R. The body composition, nutritional knowledge, attitudes, behaviors, and future education needs of senior schoolboy rugby players in Ireland. Int. J. Sport Nutr. Exerc. Metab. 2011, 21, 365–376. [Google Scholar] [CrossRef]
- Burrows, T.; Harries, S.K.; Williams, R.L.; Lum, C.; Callister, R. The Diet Quality of Competitive Adolescent Male Rugby Union Players with Energy Balance Estimated Using Different Physical Activity Coefficients. Nutrients 2016, 8, 548. [Google Scholar] [CrossRef]
- Smith, D.R.; Jones, B.; Sutton, L.; King, R.F.; Duckworth, L.C. Dietary Intakes of Elite 14- to 19-Year-Old English Academy Rugby Players During a Pre-Season Training Period. Int. J. Sport Nutr. Exerc. Metab. 2016, 26, 506–515. [Google Scholar] [CrossRef]
- Stokes, E.G.; Hughes, R.; Shaw, D.M.; O’Connor, H.T.; Beck, K.L. Perceptions and Determinants of Eating for Health and Performance in High-Level Male Adolescent Rugby Union Players. Sports 2018, 6, 49. [Google Scholar] [CrossRef]
- Roberts, C.J.; Gill, N.D.; Beaven, C.M.; Posthumus, L.R.; Sims, S.T. Application of a nutrition support protocol to encourage optimisation of nutrient intake in provincial academy rugby union athletes in New Zealand: Practical considerations and challenges from a team-based case study. Int. J. Sports Sci. Coach. 2022, 18, 2263–2276. [Google Scholar] [CrossRef]
- American College of Sports Medicine; Sawka, M.N.; Burke, L.M.; Eichner, E.R.; Maughan, R.J.; Montain, S.J.; Stachenfeld, N.S. Exercise and fluid replacement. Med. Sci. Sports Exerc. 2007, 39, 377–390. [Google Scholar] [CrossRef]
- Barley, O.R.; Chapman, D.W.; Abbiss, C.R. Reviewing the current methods of assessing hydration in athletes. J. Int. Soc. Sports Nutr. 2020, 17, 52. [Google Scholar] [CrossRef] [PubMed]
- Bergeron, M.F.; Mountjoy, M.; Armstrong, N.; Chia, M.; Côté, J.; Emery, C.A.; Faigenbaum, A.; Hall, G.; Kriemler, S.; Léglise, M.; et al. International Olympic Committee consensus statement on youth athletic development. Br. J. Sports Med. 2015, 49, 843–851. [Google Scholar] [CrossRef] [PubMed]
- Irish Rugby Football Union. Strategic Plan 2018–2023—Irish Rugby: ‘Building Success Together’. 2018. Available online: https://www.irishrugby.ie/irfu/strategic-plan/ (accessed on 4 October 2023).
- Lloyd, R.S.; Cronin, J.B.; Faigenbaum, A.D.; Haff, G.G.; Howard, R.; Kraemer, W.J.; Micheli, L.J.; Myer, G.D.; Oliver, J.L. National Strength and Conditioning Association Position Statement on Long-Term Athletic Development. J. Strength Cond. Res. 2016, 30, 1491–1509. [Google Scholar] [CrossRef] [PubMed]
- Spronk, I.; Heaney, S.E.; Prvan, T.; O’Connor, H.T. Relationship between General Nutrition Knowledge and Dietary Quality in Elite Athletes. Int. J. Sport Nutr. Exerc. Metab. 2015, 25, 243–251. [Google Scholar] [CrossRef]
- Irish Rugby Football Union. Eat2Compete. 2018. Available online: https://www.irishrugby.ie/playing-the-game/nutrition/eat2compete/ (accessed on 17 October 2023).
- Trakman, G.L.; Forsyth, A.; Hoye, R.; Belski, R. The nutrition for sport knowledge questionnaire (NSKQ): Development and validation using classical test theory and Rasch analysis. J. Int. Soc. Sports Nutr. 2017, 14, 26. [Google Scholar] [CrossRef]
- Trakman, G.L.; Forsyth, A.; Middleton, K.; Hoye, R.; Jenner, S.; Keenan, S.; Belski, R. Australian Football Athletes Lack Awareness of Current Sport Nutrition Guidelines. Int. J. Sport Nutr. Exerc. Metab. 2018, 28, 644–650. [Google Scholar] [CrossRef]
- Nichols, P.E.; Jonnalagadda, S.S.; Rosenbloom, C.A.; Trinkaus, M. Knowledge, Attitudes, and Behaviors Regarding Hydration and Fluid Replacement of Collegiate Athletes. Int. J. Sport Nutr. Exerc. Metab. 2005, 15, 515–527. [Google Scholar] [CrossRef]
- Judge, L.W.; Kumley, R.F.; Bellar, D.M.; Pike, K.L.; Pierson, E.E.; Weidner, T.; Pearson, D.; Friesen, C.A. Hydration and Fluid Replacement Knowledge, Attitudes, Barriers, and Behaviors of NCAA Division 1 American Football Players. J. Strength Cond. Res. 2016, 30, 2972–2978. [Google Scholar] [CrossRef] [PubMed]
- Poslusna, K.; Ruprich, J.; De Vries, J.H.M.; Jakubikova, M.; Van’T Veer, P. Misreporting of energy and micronutrient intake estimated by food records and 24 hour recalls, control and adjustment methods in practice. Br. J. Nutr. 2009, 101 (Suppl. S2), S73–S85. [Google Scholar] [CrossRef] [PubMed]
- Capling, L.; Beck, K.L.; Gifford, J.A.; Slater, G.; Flood, V.M.; O’Connor, H. Validity of Dietary Assessment in Athletes: A Systematic Review. Nutrients 2017, 9, 1313. [Google Scholar] [CrossRef] [PubMed]
- EFSA (European Food Safety Authority). Dietary Reference Values for Nutrients Summary Report. EFSA Support. Public. 2017, 14, e15121. [Google Scholar] [CrossRef]
- Smith, J.W.; Holmes, M.E.; McAllister, M.J. Nutritional Considerations for Performance in Young Athletes. J. Sports Med. 2015, 2015, 734649. [Google Scholar] [CrossRef] [PubMed]
- Black, A.E. Critical evaluation of energy intake using the Goldberg cut-off for energy intake:basal metabolic rate. A practical guide to its calculation, use and limitations. Int. J. Obes. Relat Metab Disord. 2000, 24, 1119–1130. [Google Scholar] [CrossRef] [PubMed]
- Carlsohn, A.; Scharhag-Rosenberger, F.; Cassel, M.; Weber, J.; Guzman, A.d.G.; Mayer, F. Physical Activity Levels to Estimate the Energy Requirement of Adolescent Athletes. Pediatr. Exerc. Sci. 2011, 23, 261–269. [Google Scholar] [CrossRef]
- Reale, R.J.; Roberts, T.J.; Lee, K.A.; Bonsignore, J.L.; Anderson, M.L. Metabolic Rate in Adolescent Athletes: The Development and Validation of New Equations, and Comparison to Previous Models. Int. J. Sport Nutr. Exerc. Metab. 2020, 30, 249–257. [Google Scholar] [CrossRef]
- Pen-Urine S.G., ATAGO U.S.A., Inc. 2023. Available online: https://atagousa.corecommerce.com/PEN-Urine-S-G-p447.html (accessed on 1 October 2023).
- Minton, D.M.; O’Neal, E.K.; Torres-McGehee, T.M. Agreement of Urine Specific Gravity Measurements Between Manual and Digital Refractometers. J. Athl. Train. 2015, 50, 59–64. [Google Scholar] [CrossRef]
- Met Éireann. Display and Download Historical Data from Current Stations. Available online: https://www.met.ie/climate/available-data/historical-data (accessed on 6 April 2020).
- Casa, D.J.; Armstrong, L.E.; Hillman, S.K.; Montain, S.J.; Reiff, R.V.; Rich, B.S.E.; Roberts, W.O.; Stone, J.A. National athletic trainers’ association position statement: Fluid replacement for athletes. J. Athl. Train. 2000, 35, 212–224. [Google Scholar]
- Magee, P.J.; Gallagher, A.M.; McCormack, J.M. High Prevalence of Dehydration and Inadequate Nutritional Knowledge Among University and Club Level Athletes. Int. J. Sport Nutr. Exerc. Metab. 2017, 27, 158–168. [Google Scholar] [CrossRef]
- Sharp, D.B.; Allman-Farinelli, M. Feasibility and validity of mobile phones to assess dietary intake. Nutrition 2014, 30, 1257–1266. [Google Scholar] [CrossRef] [PubMed]
- Ji, Y.; Plourde, H.; Bouzo, V.; Kilgour, R.D.; Cohen, T.R. Validity and Usability of a Smartphone Image-Based Dietary Assessment App Compared to 3-Day Food Diaries in Assessing Dietary Intake among Canadian Adults: Randomized Controlled Trial. JMIR mHealth uHealth 2020, 8, e16953. [Google Scholar] [CrossRef]
- Academy of Nutrition and Dietetics. Dietitians of Canada; American College of Sport Medicine. Position of the Academy of Nutrition and Dietetics, Dietitians of Canada, and the American College of Sports Medicine: Nutrition and Athletic Performance. J. Acad. Nutr. Diet. 2016, 116, 501–528. [Google Scholar] [CrossRef] [PubMed]
- Phillips, S.M.; Chevalier, S.; Leidy, H.J. Protein “requirements” beyond the RDA: Implications for optimizing health. Appl. Physiol. Nutr. Metab. 2016, 41, 565–572. [Google Scholar] [CrossRef]
- Judge, L.; Bellar, D.; Popp, J.; Craig, B.; Schoeff, M.; Hoover, D.; Fox, B.; Kistler, B.; Al-Nawaiseh, A. Hydration to Maximize Performance and Recovery: Knowledge, Attitudes, and Behaviors among Collegiate Track and Field Throwers. J. Hum. Kinet. 2021, 79, 111–122. [Google Scholar] [CrossRef] [PubMed]


| Characteristic | Total Cohort (n = 28) | Under-Reporters (n = 2) | Eligible Reporters (n = 8) |
|---|---|---|---|
| Age (years) | 17 $ (16, 17) | 17 | 17 (16, 17) |
| Weight (kg) | 89.8 ± 11.5 | 97.0 ± 0.5 | 89.6 ± 12.5 |
| Height (cm) | 182.1 ± 7.0 | 188.5 ± 4.5 | 182.0 ± 9.4 |
| RMR (kcal·day−1) | 2187 ± 175 ∞ | 2320 ± 43 | 2183 ± 210 |
| EER (kcal·day−1) | 4155 ± 332 * | 4408 ± 82 | 4148 ± 399 |
| EIrep (kcal·day−1) | 3181 ± 880 £ | 2080 ± 405 | 3456 ± 740 |
| EIrep to RMR ratio | 1.45 ± 0.4 € | 0.89 ± 0.16 | 1.59 ± 0.32 |
| NSKQ Scores (%) | p-Value * | HAQ Scores (%) | p-Value * | ||
|---|---|---|---|---|---|
| Overall | 49.6 ± 8.2 | 0.818 a | Overall | 79.0 (77.3, 83.6) | 0.007 b |
| By subsection | By subsection | ||||
| Weight Management | 53.6 ± 11.9 | 0.130 a | Knowledge | 88.2 (76.5, 92.6) | <0.001 b |
| Macronutrients | 55.0 ± 12.2 | 0.043 a | Attitude | 78.8 (75.3, 83.2) | 0.008 b |
| Micronutrients | 44.6 ± 18.8 | 0.050 a | Behaviour | 76.5 (70.6, 82.4) | 0.360 b |
| Sports Nutrition | 46.7 ± 12.1 | 0.170 a | |||
| Supplementation | 36.3 ± 12.8 | <0.001 a | |||
| Alcohol | 59.4 ± 16.2 | 0.006 a | |||
| Nutrient | Reported Intake (Mean ± SD) | EFSA DRV/SNR Recommended Target/Range | Athletes Meeting DRV or SNR Target/Range n (%) ¥ | p-Value * |
|---|---|---|---|---|
| Energy | ||||
| kcal·day−1 | 3456 ± 740 | 4148 ± 399 d | 1 (12.5) | 0.043 |
| Carbohydrate | ||||
| g·day−1 | 384.6 ± 78.6 | N/A | N/A | |
| g·kg−1·day−1 | 4.4 ± 1.2 | 5–7 a | 0 (0) | 0.218 |
| % EI | 45.0 ± 7.2 | > 50 b | 3 (37.5) | 0.107 |
| Protein | ||||
| g·day−1 | 194.8 ± 46.2 | N/A | N/A | |
| g·kg−1·day−1 | 2.2 ± 0.5 | 1.3–1.8 a | 2 (25) | 0.064 |
| % EI | 23.1 ± 4.2 | 15–20 b | 1 (12.5) | 0.093 |
| Fat | ||||
| g·day−1 | 125.5 ± 50.9 | N/A | N/A | |
| g·kg−1·day−1 | 1.4 ± 0.5 | N/A | N/A | |
| % EI | 32.0 ± 7.9 | 20–35 ac | 5 (62.5) | 0.345 |
| Fluid | ||||
| ml·day−1 | 3360 ± 1142 | 2500 c | 6 (75) | 0.087 |
| ml·kg−1·day−1 | 39 ± 17 | N/A | N/A |
Disclaimer/Publisher’s Note: The statements, opinions and data contained in all publications are solely those of the individual author(s) and contributor(s) and not of MDPI and/or the editor(s). MDPI and/or the editor(s) disclaim responsibility for any injury to people or property resulting from any ideas, methods, instructions or products referred to in the content. |
© 2024 by the authors. Licensee MDPI, Basel, Switzerland. This article is an open access article distributed under the terms and conditions of the Creative Commons Attribution (CC BY) license (https://creativecommons.org/licenses/by/4.0/).
Share and Cite
Scanlon, S.; Norton, C. Investigating Nutrition and Hydration Knowledge and Practice among a Cohort of Age-Grade Rugby Union Players. Nutrients 2024, 16, 533. https://doi.org/10.3390/nu16040533
Scanlon S, Norton C. Investigating Nutrition and Hydration Knowledge and Practice among a Cohort of Age-Grade Rugby Union Players. Nutrients. 2024; 16(4):533. https://doi.org/10.3390/nu16040533
Chicago/Turabian StyleScanlon, Shane, and Catherine Norton. 2024. "Investigating Nutrition and Hydration Knowledge and Practice among a Cohort of Age-Grade Rugby Union Players" Nutrients 16, no. 4: 533. https://doi.org/10.3390/nu16040533
APA StyleScanlon, S., & Norton, C. (2024). Investigating Nutrition and Hydration Knowledge and Practice among a Cohort of Age-Grade Rugby Union Players. Nutrients, 16(4), 533. https://doi.org/10.3390/nu16040533

