Gestational Diabetes Mellitus, Breastfeeding, and Progression to Type 2 Diabetes: Why Is It So Hard to Achieve the Protective Benefits of Breastfeeding? A Narrative Review
Abstract
1. Introduction
2. Materials and Methods
3. Gestational Diabetes Mellitus Progression to Type 2 Diabetes Mellitus and the Role of Lactation
4. Breastfeeding Prevalence and Duration Among Women with GDM
- During early postpartum, women diagnosed with GDM exhibit a heightened likelihood of discontinuing (or not starting) exclusive BF, often introducing formula milk before leaving the hospital. However, the consistency of differences in “any BF” rates between GDM and non-GDM groups upon discharge is less consistent.
- Following hospital discharge, women with GDM tend to sustain exclusive or predominant BF for shorter durations compared to their counterparts without GDM. Moreover, they demonstrate lower rates of continued BF at the 12-month mark, resulting in shorter BF durations.
- Published studies vary in terms of the methodologies employed to measure BF rates and duration, which impacts our ability to discern the influence of GDM. Studies utilizing continuous variables have been more adept at detecting disparities in exclusive BF duration than those utilizing categorical variables with broad cut-off points, such as <12 or ≥12 weeks for early BF and ≥5 months for later stages. This discrepancy may potentially underestimate the impact of GDM on early BF practices.
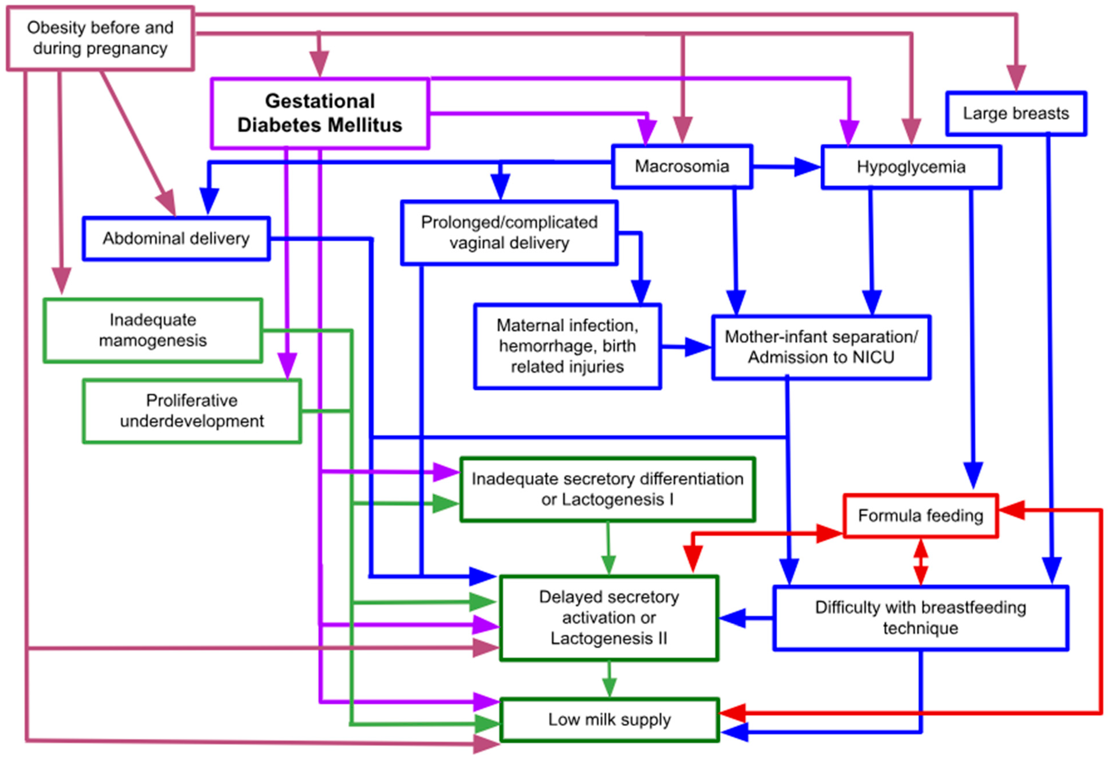
5. Factors Contributing to Challenges in Breastfeeding Among Women with GDM
5.1. Direct Factors
5.2. Underlying Factors
5.3. Indirect Factors
6. Discussion
7. Conclusions
Author Contributions
Funding
Conflicts of Interest
References
- International Diebetes Federation IDF Diebetes Atlas, 10th Edn. Available online: http://www.diabetesatlas.org (accessed on 4 November 2024).
- Chen, L.; Zhu, Y. Gestational Diabetes Mellitus and Subsequent Risks of Diabetes and Cardiovascular Diseases: The Life Course Perspective and Implications of Racial Disparities. Curr. Diabetes Rep. 2024, 24, 244–255. [Google Scholar] [CrossRef] [PubMed]
- Hedeager Momsen, A.-M.; Høtoft, D.; Ørtenblad, L.; Friis Lauszus, F.; Krogh, R.H.A.; Lynggaard, V.; Juel Christiansen, J.; Terkildsen Maindal, H.; Vinther Nielsen, C. Diabetes Prevention Interventions for Women after Gestational Diabetes Mellitus: An Overview of Reviews. Endocrinol. Diabetes Metab. 2021, 4, e00230. [Google Scholar] [CrossRef] [PubMed]
- Manerkar, K.; Harding, J.; Conlon, C.; McKinlay, C. Maternal Gestational Diabetes and Infant Feeding, Nutrition and Growth: A Systematic Review and Meta-Analysis. Br. J. Nutr. 2020, 123, 1201–1215. [Google Scholar] [CrossRef]
- Reinheimer, S.M.; Schmidt, M.I.; Duncan, B.B.; Drehmer, M. Factors Associated with Breastfeeding Among Women with Gestational Diabetes. J. Hum. Lact. 2020, 36, 126–135. [Google Scholar] [CrossRef]
- Morrison, M.K.; Collins, C.E.; Lowe, J.M.; Giglia, R.C. Factors Associated with Early Cessation of Breastfeeding in Women with Gestational Diabetes Mellitus. Women Birth 2015, 28, 143–147. [Google Scholar] [CrossRef]
- Soltani, H.; Arden, M. Factors Associated with Breastfeeding up to 6 Months Postpartum in Mothers with Diabetes. J. Obstet. Gynecol. Neonatal Nurs. 2009, 38, 586–594. [Google Scholar] [CrossRef] [PubMed]
- ElSayed, N.A.; Aleppo, G.; Aroda, V.R.; Bannuru, R.R.; Brown, F.M.; Bruemmer, D.; Collins, B.S.; Hilliard, M.E.; Isaacs, D.; Johnson, E.L.; et al. 2. Classification and Diagnosis of Diabetes: Standards of Care in Diabetes-2023. Diabetes Care 2023, 46, S19–S40. [Google Scholar] [CrossRef]
- Buchanan, T.A.; Xiang, A.; Kjos, S.L.; Watanabe, R. What Is Gestational Diabetes? Diabetes Care 2007, 30 (Suppl. S2), S105–S111. [Google Scholar] [CrossRef] [PubMed]
- Järvelä, I.Y.; Juutinen, J.; Koskela, P.; Hartikainen, A.-L.; Kulmala, P.; Knip, M.; Tapanainen, J.S. Gestational Diabetes Identifies Women at Risk for Permanent Type 1 and Type 2 Diabetes in Fertile Age: Predictive Role of Autoantibodies. Diabetes Care 2006, 29, 607–612. [Google Scholar] [CrossRef]
- Plows, J.F.; Stanley, J.L.; Baker, P.N.; Reynolds, C.M.; Vickers, M.H. The Pathophysiology of Gestational Diabetes Mellitus. Int. J. Mol. Sci. 2018, 19, 3342. [Google Scholar] [CrossRef] [PubMed]
- Di Cianni, G.; Miccoli, R.; Volpe, L.; Lencioni, C.; Del Prato, S. Intermediate Metabolism in Normal Pregnancy and in Gestational Diabetes. Diabetes Metab. Res. Rev. 2003, 19, 259–270. [Google Scholar] [CrossRef]
- Kitzmiller, J.L.; Dang-Kilduff, L.; Taslimi, M.M. Gestational Diabetes after Delivery. Short-Term Management and Long-Term Risks. Diabetes Care 2007, 30 (Suppl. S2), S225–S235. [Google Scholar] [CrossRef] [PubMed]
- Li, Z.; Cheng, Y.; Wang, D.; Chen, H.; Chen, H.; Ming, W.-K.; Wang, Z. Incidence Rate of Type 2 Diabetes Mellitus after Gestational Diabetes Mellitus: A Systematic Review and Meta-Analysis of 170,139 Women. J. Diabetes Res. 2020, 2020, 3076463. [Google Scholar] [CrossRef] [PubMed]
- Pathirana, M.M.; Ali, A.; Lassi, Z.S.; Arstall, M.A.; Roberts, C.T.; Andraweera, P.H. Protective Influence of Breastfeeding on Cardiovascular Risk Factors in Women with Previous Gestational Diabetes Mellitus and Their Children: A Systematic Review and Meta-Analysis. J. Hum. Lact. 2022, 38, 501–512. [Google Scholar] [CrossRef]
- Pinho-Gomes, A.-C.; Morelli, G.; Jones, A.; Woodward, M. Association of Lactation with Maternal Risk of Type 2 Diabetes: A Systematic Review and Meta-Analysis of Observational Studies. Diabetes Obes. Metab. 2021, 23, 1902–1916. [Google Scholar] [CrossRef]
- Feng, L.; Xu, Q.; Hu, Z.; Pan, H. Lactation and Progression to Type 2 Diabetes in Patients with Gestational Diabetes Mellitus: A Systematic Review and Meta-Analysis of Cohort Studies. J. Diabetes Investig. 2018, 9, 1360–1369. [Google Scholar] [CrossRef]
- Ma, S.; Hu, S.; Liang, H.; Xiao, Y.; Tan, H. Metabolic Effects of Breastfeed in Women with Prior Gestational Diabetes Mellitus: A Systematic Review and Meta-Analysis. Diabetes Metab. Res. Rev. 2019, 35, e3108. [Google Scholar] [CrossRef] [PubMed]
- Tanase-Nakao, K.; Arata, N.; Kawasaki, M.; Yasuhi, I.; Sone, H.; Mori, R.; Ota, E. Potential Protective Effect of Lactation against Incidence of Type 2 Diabetes Mellitus in Women with Previous Gestational Diabetes Mellitus: A Systematic Review and Meta-Analysis. Diabetes Metab. Res. Rev. 2017, 33, e2875. [Google Scholar] [CrossRef]
- Fu, L.; Ramos-Roman, M.A.; Deng, Y. Metabolic Adaptation in Lactation: Insulin-Dependent and -Independent Glycemic Control. J. Transl. Intern. Med. 2022, 10, 191–196. [Google Scholar] [CrossRef]
- Moon, J.H.; Kim, H.; Kim, H.; Park, J.; Choi, W.; Choi, W.; Hong, H.J.; Ro, H.-J.; Jun, S.; Choi, S.H.; et al. Lactation Improves Pancreatic β Cell Mass and Function through Serotonin Production. Sci. Transl. Med. 2020, 12, eaay0455. [Google Scholar] [CrossRef]
- Stuebe, A.M. Does Breastfeeding Prevent the Metabolic Syndrome, or Does the Metabolic Syndrome Prevent Breastfeeding? Semin. Perinatol. 2015, 39, 290–295. [Google Scholar] [CrossRef]
- Nommsen-Rivers, L.A. Does Insulin Explain the Relation between Maternal Obesity and Poor Lactation Outcomes? An Overview of the Literature. Adv. Nutr. 2016, 7, 407–414. [Google Scholar] [CrossRef] [PubMed]
- Koterov, A.N.; Ushenkova, L.N.; Biryukov, A.P. Hill’s Temporality Criterion: Reverse Causation and Its Radiation Aspect. Biol. Bull. Russ. Acad. Sci. 2020, 47, 1577–1609. [Google Scholar] [CrossRef]
- Ziegler, A.-G.; Wallner, M.; Kaiser, I.; Rossbauer, M.; Harsunen, M.H.; Lachmann, L.; Maier, J.; Winkler, C.; Hummel, S. Long-Term Protective Effect of Lactation on the Development of Type 2 Diabetes in Women with Recent Gestational Diabetes Mellitus. Diabetes 2012, 61, 3167–3171. [Google Scholar] [CrossRef]
- Matias, S.L.; Dewey, K.G.; Quesenberry, C.P., Jr.; Gunderson, E.P. Maternal Prepregnancy Obesity and Insulin Treatment during Pregnancy Are Independently Associated with Delayed Lactogenesis in Women with Recent Gestational Diabetes Mellitus. Am. J. Clin. Nutr. 2014, 99, 115–121. [Google Scholar] [CrossRef] [PubMed]
- Nguyen, P.T.H.; Pham, N.M.; Chu, K.T.; Van Duong, D.; Van Do, D. Gestational Diabetes and Breastfeeding Outcomes: A Systematic Review. Asia. Pac. J. Public Health 2019, 31, 183–198. [Google Scholar] [CrossRef]
- Hummel, S.; Vehik, K.; Uusitalo, U.; McLeod, W.; Aronsson, C.A.; Frank, N.; Gesualdo, P.; Yang, J.; Norris, J.M.; Virtanen, S.M. Infant Feeding Patterns in Families with a Diabetes History—Observations from The Environmental Determinants of Diabetes in the Young (TEDDY) Birth Cohort Study. Public Health Nutr. 2014, 17, 2853–2862. [Google Scholar] [CrossRef]
- Hummel, S.; Hummel, M.; Knopff, A.; Bonifacio, E.; Ziegler, A.-G. Breastfeeding in women with gestational diabetes. Dtsch. Med. Wochenschr. 2008, 133, 180–184. [Google Scholar] [CrossRef] [PubMed]
- Aris, I.M.; Soh, S.E.; Tint, M.T.; Saw, S.M.; Rajadurai, V.S.; Godfrey, K.M.; Gluckman, P.D.; Yap, F.; Chong, Y.S.; Lee, Y.S. Associations of Infant Milk Feed Type on Early Postnatal Growth of Offspring Exposed and Unexposed to Gestational Diabetes in Utero. Eur. J. Nutr. 2017, 56, 55–64. [Google Scholar] [CrossRef] [PubMed]
- Hannan, F.M.; Elajnaf, T.; Vandenberg, L.N.; Kennedy, S.H.; Thakker, R.V. Hormonal Regulation of Mammary Gland Development and Lactation. Nat. Rev. Endocrinol. 2023, 19, 46–61. [Google Scholar] [CrossRef] [PubMed]
- Neville, M.C.; Webb, P.; Ramanathan, P.; Mannino, M.P.; Pecorini, C.; Monks, J.; Anderson, S.M.; MacLean, P. The Insulin Receptor Plays an Important Role in Secretory Differentiation in the Mammary Gland. Am. J. Physiol. Endocrinol. Metab. 2013, 305, E1103–E1114. [Google Scholar] [CrossRef] [PubMed]
- Menzies, K.K.; Lefèvre, C.; Macmillan, K.L.; Nicholas, K.R. Insulin Regulates Milk Protein Synthesis at Multiple Levels in the Bovine Mammary Gland. Funct. Integr. Genom. 2009, 9, 197–217. [Google Scholar] [CrossRef] [PubMed]
- Menzies, K.K.; Lee, H.J.; Lefèvre, C.; Ormandy, C.J.; Macmillan, K.L.; Nicholas, K.R. Insulin, a Key Regulator of Hormone Responsive Milk Protein Synthesis during Lactogenesis in Murine Mammary Explants. Funct. Integr. Genom. 2010, 10, 87–95. [Google Scholar] [CrossRef] [PubMed]
- McNally, S.; Stein, T. Overview of Mammary Gland Development: A Comparison of Mouse and Human. Methods Mol. Biol. 2017, 1501, 1–17. [Google Scholar] [PubMed]
- Watt, A.P.; Lefevre, C.; Wong, C.S.; Nicholas, K.R.; Sharp, J.A. Insulin Regulates Human Mammosphere Development and Function. Cell Tissue Res. 2021, 384, 333–352. [Google Scholar] [CrossRef]
- Wu, J.-L.; Pang, S.-Q.; Jiang, X.-M.; Zheng, Q.-X.; Han, X.-Q.; Zhang, X.-Y.; Pan, Y.-Q. Gestational Diabetes Mellitus and Risk of Delayed Onset of Lactogenesis: A Systematic Review and Meta-Analysis. Breastfeed. Med. 2021, 16, 385–392. [Google Scholar] [CrossRef]
- Dewey, K.G.; Nommsen-Rivers, L.A.; Heinig, M.J.; Cohen, R.J. Risk Factors for Suboptimal Infant Breastfeeding Behavior, Delayed Onset of Lactation, and Excess Neonatal Weight Loss. Pediatrics 2003, 112, 607–619. [Google Scholar] [CrossRef]
- Chantry, C.J.; Nommsen-Rivers, L.A.; Peerson, J.M.; Cohen, R.J.; Dewey, K.G. Excess Weight Loss in First-Born Breastfed Newborns Relates to Maternal Intrapartum Fluid Balance. Pediatrics 2011, 127, e171–e179. [Google Scholar] [CrossRef]
- Huang, L.; Xu, S.; Chen, X.; Li, Q.; Lin, L.; Zhang, Y.; Gao, D.; Wang, H.; Hong, M.; Yang, X.; et al. Delayed Lactogenesis Is Associated with Suboptimal Breastfeeding Practices: A Prospective Cohort Study. J. Nutr. 2020, 150, 894–900. [Google Scholar] [CrossRef] [PubMed]
- Brownell, E.; Howard, C.R.; Lawrence, R.A.; Dozier, A.M. Delayed Onset Lactogenesis II Predicts the Cessation of Any or Exclusive Breastfeeding. J. Pediatr. 2012, 161, 608–614. [Google Scholar] [CrossRef] [PubMed]
- Segura-Pérez, S.; Richter, L.; Rhodes, E.C.; Hromi-Fiedler, A.; Vilar-Compte, M.; Adnew, M.; Nyhan, K.; Pérez-Escamilla, R. Risk Factors for Self-reported Insufficient Milk during the First 6 Months of Life: A Systematic Review. Matern. Child Nutr. 2022, 18, e13353. [Google Scholar] [CrossRef]
- Riddle, S.W.; Nommsen-Rivers, L.A. A Case Control Study of Diabetes During Pregnancy and Low Milk Supply. Breastfeed. Med. 2016, 11, 80–85. [Google Scholar] [CrossRef] [PubMed]
- Suwaydi, M.A.; Wlodek, M.E.; Lai, C.T.; Prosser, S.A.; Geddes, D.T.; Perrella, S.L. Delayed Secretory Activation and Low Milk Production in Women with Gestational Diabetes: A Case Series. BMC Pregnancy Childbirth 2022, 22, 350. [Google Scholar] [CrossRef]
- Pang, W.W.; Geddes, D.T.; Lai, C.-T.; Chan, S.-Y.; Chan, Y.H.; Cheong, C.Y.; Fok, D.; Chua, M.C.; Lim, S.B.; Huang, J.; et al. The Association of Maternal Gestational Hyperglycemia with Breastfeeding Duration and Markers of Milk Production. Am. J. Clin. Nutr. 2021, 114, 1219–1228. [Google Scholar] [CrossRef] [PubMed]
- Esquerra-Zwiers, A.L.; Mulder, C.; Czmer, L.; Perecki, A.; Goris, E.D.; Lai, C.T.; Geddes, D. Associations of Secretory Activation Breast Milk Biomarkers with Breastfeeding Outcome Measures. J. Pediatr. 2023, 253, 259–265.e2. [Google Scholar] [CrossRef] [PubMed]
- Pang, W.W.; Hartmann, P.E. Initiation of Human Lactation: Secretory Differentiation and Secretory Activation. J. Mammary Gland. Biol. Neoplasia 2007, 12, 211–221. [Google Scholar] [CrossRef] [PubMed]
- Pinheiro, T.V.; Goldani, M.Z. IVAPSA group Maternal Pre-Pregnancy Overweight/obesity and Gestational Diabetes Interaction on Delayed Breastfeeding Initiation. PLoS ONE 2018, 13, e0194879. [Google Scholar] [CrossRef] [PubMed]
- Huang, Y.; Ouyang, Y.-Q.; Redding, S.R. Maternal Prepregnancy Body Mass Index, Gestational Weight Gain, and Cessation of Breastfeeding: A Systematic Review and Meta-Analysis. Breastfeed. Med. 2019, 14, 366–374. [Google Scholar] [CrossRef]
- Mangel, L.; Mimouni, F.B.; Mandel, D.; Mordechaev, N.; Marom, R. Breastfeeding Difficulties, Breastfeeding Duration, Maternal Body Mass Index, and Breast Anatomy: Are They Related? Breastfeed. Med. 2019, 14, 342–346. [Google Scholar] [CrossRef]
- Cortes, T.B.A.; Rocha, D.d.S.; Bezerra, V.M.; Pereira Netto, M. Prepregnancy Obesity and Breastfeeding in the First Month of Life: A Birth Cohort. Breastfeed. Med. 2023, 18, 124–131. [Google Scholar] [CrossRef]
- Rasmussen, K.M. Association of Maternal Obesity before Conception with Poor Lactation Performance. Annu. Rev. Nutr. 2007, 27, 103–121. [Google Scholar] [CrossRef]
- Knight, C.H. An Endocrine Hypothesis to Explain Obesity-Related Lactation Insufficiency in Breastfeeding Mothers. J. Dairy Res. 2020, 87, 78–81. [Google Scholar] [CrossRef] [PubMed]
- Olson, L.K.; Tan, Y.; Zhao, Y.; Aupperlee, M.D.; Haslam, S.Z. Pubertal Exposure to High Fat Diet Causes Mouse Strain-Dependent Alterations in Mammary Gland Development and Estrogen Responsiveness. Int. J. Obes. 2010, 34, 1415–1426. [Google Scholar] [CrossRef] [PubMed]
- Hue-Beauvais, C.; Chavatte-Palmer, P.; Aujean, E.; Dahirel, M.; Laigre, P.; Péchoux, C.; Bouet, S.; Devinoy, E.; Charlier, M. An Obesogenic Diet Started before Puberty Leads to Abnormal Mammary Gland Development during Pregnancy in the Rabbit. Dev. Dyn. 2011, 240, 347–356. [Google Scholar] [CrossRef] [PubMed]
- Sejrsen, K.; Purup, S.; Vestergaard, M.; Foldager, J. High Body Weight Gain and Reduced Bovine Mammary Growth: Physiological Basis and Implications for Milk Yield Potential. Domest. Anim. Endocrinol. 2000, 19, 93–104. [Google Scholar] [CrossRef] [PubMed]
- Kamikawa, A.; Ichii, O.; Yamaji, D.; Imao, T.; Suzuki, C.; Okamatsu-Ogura, Y.; Terao, A.; Kon, Y.; Kimura, K. Diet-Induced Obesity Disrupts Ductal Development in the Mammary Glands of Nonpregnant Mice. Dev. Dyn. 2009, 238, 1092–1099. [Google Scholar] [CrossRef]
- Hue-Beauvais, C.; Laubier, J.; Brun, N.; Houtia, I.; Jaffrezic, F.; Bevilacqua, C.; Le Provost, F.; Charlier, M. Puberty Is a Critical Window for the Impact of Diet on Mammary Gland Development in the Rabbit. Dev. Dyn. 2019, 248, 948–960. [Google Scholar] [CrossRef]
- Lohakare, J.D.; Südekum, K.-H.; Pattanaik, A.K. Nutrition-Induced Changes of Growth from Birth to First Calving and Its Impact on Mammary Development and First-Lactation Milk Yield in Dairy Heifers: A Review. Asian-Australas. J. Anim. Sci. 2012, 25, 1338–1350. [Google Scholar] [CrossRef] [PubMed]
- Sejrsen, K.; Purup, S. Influence of Prepubertal Feeding Level on Milk Yield Potential of Dairy Heifers: A Review. J. Anim. Sci. 1997, 75, 828–835. [Google Scholar] [CrossRef] [PubMed]
- Flint, D.J.; Travers, M.T.; Barber, M.C.; Binart, N.; Kelly, P.A. Diet-Induced Obesity Impairs Mammary Development and Lactogenesis in Murine Mammary Gland. Am. J. Physiol. Endocrinol. Metab. 2005, 288, E1179–E1187. [Google Scholar] [CrossRef] [PubMed]
- Ren, Z.; Zhang, A.; Zhang, J.; Wang, R.; Xia, H. Role of Perinatal Biological Factors in Delayed Lactogenesis II Among Women with Pre-Pregnancy Overweight and Obesity. Biol. Res. Nurs. 2022, 24, 459–471. [Google Scholar] [CrossRef] [PubMed]
- Rasmussen, K.M.; Kjolhede, C.L. Prepregnant Overweight and Obesity Diminish the Prolactin Response to Suckling in the First Week Postpartum. Pediatrics 2004, 113, e465–e471. [Google Scholar] [CrossRef] [PubMed]
- Jin, X.; Perrella, S.L.; Lai, C.T.; Taylor, N.L.; Geddes, D.T. Causes of Low Milk Supply: The Roles of Estrogens, Progesterone, and Related External Factors. Adv. Nutr. 2024, 15, 100129. [Google Scholar] [CrossRef] [PubMed]
- Fehér, T.; Bodrogi, L. A Comparative Study of Steroid Concentrations in Human Adipose Tissue and the Peripheral Circulation. Clin. Chim. Acta 1982, 126, 135–141. [Google Scholar] [CrossRef]
- Ingram, J.C.; Woolridge, M.W.; Greenwood, R.J.; McGrath, L. Maternal Predictors of Early Breast Milk Output. Acta Paediatr. 1999, 88, 493–499. [Google Scholar] [CrossRef] [PubMed]
- Siiteri, P.K. Adipose Tissue as a Source of Hormones. Am. J. Clin. Nutr. 1987, 45, 277–282. [Google Scholar] [CrossRef]
- McGarrigle, H.H.; Lachelin, G.C. Oestrone, Oestradiol and Oestriol Glucosiduronates and Sulphates in Human Puerperal Plasma and Milk. J. Steroid Biochem. 1983, 18, 607–611. [Google Scholar] [CrossRef] [PubMed]
- Simpson, E.R. Biology of Aromatase in the Mammary Gland. J. Mammary Gland Biol. Neoplasia 2000, 5, 251–258. [Google Scholar] [CrossRef] [PubMed]
- Buonfiglio, D.C.; Ramos-Lobo, A.M.; Freitas, V.M.; Zampieri, T.T.; Nagaishi, V.S.; Magalhães, M.; Cipolla-Neto, J.; Cella, N.; Donato, J., Jr. Obesity Impairs Lactation Performance in Mice by Inducing Prolactin Resistance. Sci. Rep. 2016, 6, 22421. [Google Scholar] [CrossRef]
- Butte, N.F.; Hopkinson, J.M.; Nicolson, M.A. Leptin in Human Reproduction: Serum Leptin Levels in Pregnant and Lactating Women. J. Clin. Endocrinol. Metab. 1997, 82, 585–589. [Google Scholar] [CrossRef] [PubMed]
- Grazzini, E.; Guillon, G.; Mouillac, B.; Zingg, H.H. Inhibition of Oxytocin Receptor Function by Direct Binding of Progesterone. Nature 1998, 392, 509–512. [Google Scholar] [CrossRef] [PubMed]
- Ding, C.; Leow, M.K.-S.; Magkos, F. Oxytocin in Metabolic Homeostasis: Implications for Obesity and Diabetes Management. Obes. Rev. 2019, 20, 22–40. [Google Scholar] [CrossRef]
- Moynihan, A.T.; Hehir, M.P.; Glavey, S.V.; Smith, T.J.; Morrison, J.J. Inhibitory Effect of Leptin on Human Uterine Contractility in Vitro. Am. J. Obstet. Gynecol. 2006, 195, 504–509. [Google Scholar] [CrossRef]
- Kutlu, S.; Aydin, M.; Alcin, E.; Ozcan, M.; Bakos, J.; Jezova, D.; Yilmaz, B. Leptin Modulates Noradrenaline Release in the Paraventricular Nucleus and Plasma Oxytocin Levels in Female Rats: A Microdialysis Study. Brain Res. 2010, 1317, 87–91. [Google Scholar] [CrossRef]
- Cordero, L.; Paetow, P.; Landon, M.B.; Nankervis, C.A. Neonatal Outcomes of Macrosomic Infants of Diabetic and Non-Diabetic Mothers. J. Neonatal Perinat. Med. 2015, 8, 105–112. [Google Scholar] [CrossRef] [PubMed]
- Kc, K.; Shakya, S.; Zhang, H. Gestational Diabetes Mellitus and Macrosomia: A Literature Review. Ann. Nutr. Metab. 2015, 66 (Suppl. S2), 14–20. [Google Scholar] [CrossRef] [PubMed]
- Lian, W.; Ding, J.; Xiong, T.; Liuding, J.; Nie, L. Determinants of Delayed Onset of Lactogenesis II among Women Who Delivered via Cesarean Section at a Tertiary Hospital in China: A Prospective Cohort Study. Int. Breastfeed. J. 2022, 17, 81. [Google Scholar] [CrossRef] [PubMed]
- Doughty, K.N.; Taylor, S.N. Barriers and Benefits to Breastfeeding with Gestational Diabetes. Semin. Perinatol. 2021, 45, 151385. [Google Scholar] [CrossRef] [PubMed]
- Cummins, L.; Meedya, S.; Wilson, V. Factors That Positively Influence in-Hospital Exclusive Breastfeeding among Women with Gestational Diabetes: An Integrative Review. Women Birth 2022, 35, 3–10. [Google Scholar] [CrossRef]
- Amir, L.H.; Donath, S. A Systematic Review of Maternal Obesity and Breastfeeding Intention, Initiation and Duration. BMC Pregnancy Childbirth 2007, 7, 9. [Google Scholar] [CrossRef] [PubMed]
- Coates, M.M. Assisting the Newborn to Latch on to the Very Large Breast: Help! J. Hum. Lact. 1989, 5, 131–132. [Google Scholar] [CrossRef]
- Hoover, K. Letters to the Editor. Latch-on Difficulties: A Clinical Observation. J. Hum. Lact. 2000, 16, 1. [Google Scholar]
- Rasmussen, K.M.; Lee, V.E.; Ledkovsky, T.B.; Kjolhede, C.L. A Description of Lactation Counseling Practices That Are Used with Obese Mothers. J. Hum. Lact. 2006, 22, 322–327. [Google Scholar] [CrossRef]
- Kair, L.R.; Colaizy, T.T. When Breast Milk Alone Is Not Enough: Barriers to Breastfeeding Continuation among Overweight and Obese Mothers. J. Hum. Lact. 2016, 32, 250–257. [Google Scholar] [CrossRef]
- Vazirinejad, R.; Darakhshan, S.; Esmaeili, A.; Hadadian, S. The Effect of Maternal Breast Variations on Neonatal Weight Gain in the First Seven Days of Life. Int. Breastfeed. J. 2009, 4, 13. [Google Scholar] [CrossRef] [PubMed]
- Loewenberg Weisband, Y.; Rausch, J.; Kachoria, R.; Gunderson, E.P.; Oza-Frank, R. Hospital Supplementation Differentially Impacts the Association Between Breastfeeding Intention and Duration Among Women with and Without Gestational Diabetes Mellitus History. Breastfeed. Med. 2017, 12, 338–344. [Google Scholar] [CrossRef]
- Haile, Z.T.; Oza-Frank, R.; Azulay Chertok, I.R.; Passen, N. Association between History of Gestational Diabetes and Exclusive Breastfeeding at Hospital Discharge. J. Hum. Lact. 2016, 32, NP36–NP43. [Google Scholar] [CrossRef] [PubMed]
- Finkelstein, S.A.; Keely, E.; Feig, D.S.; Tu, X.; Yasseen, A.S., III; Walker, M. Breastfeeding in Women with Diabetes: Lower Rates despite Greater Rewards. A Population-Based Study. Diabet. Med. 2013, 30, 1094–1101. [Google Scholar] [CrossRef]
- Doughty, K.N.; Joe, L.; Taylor, S.N. Women with Gestational Diabetes Mellitus Have Greater Formula Supplementation in the Hospital and at Home despite Intention to Exclusively Breastfeed. Breastfeed. Med. 2024, 19, 10. [Google Scholar] [CrossRef]
- Doughty, K.N.; Abeyaratne, D.; Merriam, A.A.; Taylor, S.N. Self-Efficacy and Outcomes in Women with Diabetes: A Prospective Comparative Study. Breastfeed. Med. 2023, 18, 307–314. [Google Scholar] [CrossRef] [PubMed]
- Turcksin, R.; Bel, S.; Galjaard, S.; Devlieger, R. Maternal Obesity and Breastfeeding Intention, Initiation, Intensity and Duration: A Systematic Review. Matern. Child Nutr. 2014, 10, 166–183. [Google Scholar] [CrossRef] [PubMed]
- Cordero, L.; Gabbe, S.G.; Landon, M.B.; Nankervis, C.A. Breastfeeding Initiation in Women with Gestational Diabetes Mellitus. J. Neonatal Perinat. Med. 2013, 6, 303–310. [Google Scholar] [CrossRef]
- Marshall, N.E.; Lau, B.; Purnell, J.Q.; Thornburg, K.L. Impact of Maternal Obesity and Breastfeeding Intention on Lactation Intensity and Duration. Matern. Child Nutr. 2019, 15, e12732. [Google Scholar] [CrossRef] [PubMed]
- Breastfeeding. 2024. Available online: https://www.who.int/health-topics/breastfeeding#tab=tab_2 (accessed on 8 July 2024).
- Neifert, M.R. Prevention of Breastfeeding Tragedies. Pediatr. Clin. N. Am. 2001, 48, 273–297. [Google Scholar] [CrossRef]

| Year, Type and Aim | Search Strategy | Studies | Variable Definition | Meta-Analysis | Observations |
|---|---|---|---|---|---|
| Pathirana et al., 2022 [15] SR and MA of observational studies To determine the effects of BF on CV risk factors (including T2DM) in women with previous GDM. | Medline, CINAHL, and Embase From inception to May 2020 English language only | Seven studies which only included women with prior GDM and informed about T2DM. All from high-income countries All cohorts | GDM IADPSG or other previously accepted definition Different definitions of BF used among studies It is not specified if adjusted or unadjusted data were used in the meta-analysis | BF vs. no-BF Four studies Not breastfeeding increased the risk of T2DM compared to that in women who breastfed RR 2.08; 95% CI 1.44, 3.00, p < 0.001; I2 = 0% (reciprocal RR 0.48; 95% CI 0.33, 0.69) In the MA, two out of four studies had a F/U of <3 m, while the other two had 2 and 7 years. Sample sizes were <50 (1 study) and ≈500 to 1000 (3) |
|
| Pinho-Gomes AC et al., 2021 [16] SR and MA of observational studies To investigate the effects of BF on maternal risk of T2DM overall and, according to previous history of GDM, the existence of a dose–response relationship between BF and maternal risk of T2DM. | Medline and Embase From inception to Feb 2021 Search terms provided No type of study or language restriction. | Eleven studies conducted analyses including only women with GDM; five of these were included in the MA All participants were from high-income countries, with representation of ethnic minorities. All cohorts: 6 prospective and 7 retrospective | Different definitions of BF used among studies All studies adjusted at least for age and BMI, with most adjusting for other variables such as ethnicity, education, smoking, and parity | BF vs. no-BF Five studies BF reduced the risk of T2DM compared to no-BF BF is associated with a 34% lower risk of T2DM RR 0.66, 95% CI, 0.52, 0.85, Duration of lactation Dose–response Five studies Each additional month of lactation was associated with a 1% lower risk of T2DM. RR 0.988, 95% CI 0.981, 0.994 The F/U of the included studies were 2 y (2 studies); 7 y (1); 19 y(1); and 24 (1). Sample sizes were 200–500 (3); ≈1000 (1); >300,000 (1) |
|
| Feng L et al., 2018 [17] SR and MA of cohort studies To investigate the association between lactation and the development of T2DM in women with prior GDM. | Medline Embase and Cochrane Library From inception to June 2017 Search terms provided English language only | Thirteen studies. All included in the MA All from high-income countries All cohort | GDM had various diagnostic criteria Different BF definitions used among studies A total of 8/13 studies were adjusted for confounders | BF vs. no-BF BF reduced the risk of T2DM compared to no-BF Thirteen studies pooled BF significantly associated with a 34% lower risk of T2DM RR = 0.66, 95% CI 0.48–0.90, p = 0.008 Eight adjusted studies only RR = 0.69 (0.50–0.94), p = 0.018 Six prospective studies only RR 0.56 95% CI (0.41–0.76), p < 0.001 Four retrospective studies only RR 0.63 95% CI (0.40–0.99), p = 0.044 Duration of lactation Three studies BF duration of 4 to 12 weeks, compared to no lactation, was not associated with T2DM risk: OR = 0.69, 95% CI 0.41–1.17, I2 = 84.4%, p < 0.050 The F/U of the included studies were 1.5 to 3 m (5 studies); 1–4 y (4); ≥7 y (4). Sample sizes were 200–500 (3); ≈1000 (1); >300,000 (1) |
|
| Ma S et al., 2018 [18] SR and MA of observational studies To provide comprehensive analyses of current research developments in the field of BF and metabolic-related outcomes among women with prior GDM. | Medline, Embase, BIOSIS Previews, Web of Science and Cochrane Library From inception to Dec 2017 Search terms provided No language restriction | Twenty-seven studies Twenty-five from high-income and two from upper-middle-income countries | GDM various diagnostic criteria BF status and intensity. measured at discharge or 4–14 weeks pp; length varied between studies. Seven studies correctly adjusted covariables | Duration of lactation Overall Fifteen studies (9290 women) Lower risk of T2DM among women with longer BF (definition varies from article to article); any intensity OR 0.79, 95% CI 0.68–0.92, (p = 0.002) I2 = 33.3%, p = 0.090 Stratified by follow-up period: Eight cohorts * 1–6 m: OR = 0.93 95% CI 0.52–1.67 (p = 0.800), I2 = 54.9%, p = 0.030 Three cohorts 1–5 y: OR = 0.67, 95% CI 0.47–0.96 (p = 0.028) I2 = 0.80%, p = 0.365 Seven cohorts >5 y: OR = 0.81, 95% CI 0.72–0.90 (p < 0.001) I2 = 17.2%, p = 0.299 Twelve cohorts OR 0.77; 95% CI 0.67, 0.89, (p < 0.001) Five cross-sectional studies OR 1.15; 95% CI 0.52, 2.55, (p = 0.723) Lactation intensity Two studies Full BF vs. non-BF was protective of T2DM, evaluated at 1–5 y pp OR 0.53 95% CI 0.29–0.95; p = 0.033 |
|
| Tanase-Nakao K et al., 2017 [19] SR and MA of observational studies To review the current findings on lactation for T2DM prevention in women with previous DGM. | Medline, CINAHL, Embase From inception to Dec 2015 Search terms provided No language or time restriction | Fourteen reports from nine studies All from high-income countries Five cohorts and four cross-sectional | GDM various diagnostic criteria or self-report BF, intensity at 6–9 weeks postpartum and/or duration Data used for the MA were crude and unadjusted for covariables. | Duration of lactation Overall Five studies (3408 women) (Quality of evidence: low to very low) A BF duration longer than 4 to 12 weeks, compared to shorter duration, had a different risk reduction for T2DM OR 0.29, 95% CI 0.14–0.58; (p < 0.01) I2 = 85%, p < 0.01 Stratified by follow-up period: Two cohorts <2 ** y OR = 0.77, 95% CI 0.01–55.86; (p = 0.91) I2 = 89.0%, p = 0.003 One cohort 2–5 y OR = 0.56, 95% CI 0.35–0.89; (p = 0.02) I2 = NA Two cohorts >5 y OR = 0.22, 95% CI 0.13–0.36; (p < 0.01) I2 = 85.0%, p = 0.03 Lactation Intensity One study (1035 women) (Quality of evidence: moderate) Exclusive lactation for 6–9 weeks was associated with 58% lower risk of T2DM, OR 0.42 95% CI 0.22–0.81 |
|
Disclaimer/Publisher’s Note: The statements, opinions and data contained in all publications are solely those of the individual author(s) and contributor(s) and not of MDPI and/or the editor(s). MDPI and/or the editor(s) disclaim responsibility for any injury to people or property resulting from any ideas, methods, instructions or products referred to in the content. |
© 2024 by the authors. Licensee MDPI, Basel, Switzerland. This article is an open access article distributed under the terms and conditions of the Creative Commons Attribution (CC BY) license (https://creativecommons.org/licenses/by/4.0/).
Share and Cite
Flores-Quijano, M.E.; Pérez-Nieves, V.; Sámano, R.; Chico-Barba, G. Gestational Diabetes Mellitus, Breastfeeding, and Progression to Type 2 Diabetes: Why Is It So Hard to Achieve the Protective Benefits of Breastfeeding? A Narrative Review. Nutrients 2024, 16, 4346. https://doi.org/10.3390/nu16244346
Flores-Quijano ME, Pérez-Nieves V, Sámano R, Chico-Barba G. Gestational Diabetes Mellitus, Breastfeeding, and Progression to Type 2 Diabetes: Why Is It So Hard to Achieve the Protective Benefits of Breastfeeding? A Narrative Review. Nutrients. 2024; 16(24):4346. https://doi.org/10.3390/nu16244346
Chicago/Turabian StyleFlores-Quijano, María Eugenia, Victor Pérez-Nieves, Reyna Sámano, and Gabriela Chico-Barba. 2024. "Gestational Diabetes Mellitus, Breastfeeding, and Progression to Type 2 Diabetes: Why Is It So Hard to Achieve the Protective Benefits of Breastfeeding? A Narrative Review" Nutrients 16, no. 24: 4346. https://doi.org/10.3390/nu16244346
APA StyleFlores-Quijano, M. E., Pérez-Nieves, V., Sámano, R., & Chico-Barba, G. (2024). Gestational Diabetes Mellitus, Breastfeeding, and Progression to Type 2 Diabetes: Why Is It So Hard to Achieve the Protective Benefits of Breastfeeding? A Narrative Review. Nutrients, 16(24), 4346. https://doi.org/10.3390/nu16244346

