Optimization and Chemical Characterization of Extracts Obtained from Ferula persica var. latisecta Aerial Parts and Roots and Their Neuroprotective Evaluation
Abstract
1. Introduction
2. Materials and Methods
2.1. Chemicals and Reagents
2.2. Sample Preparation
2.3. Supercritical Fluid Extraction (SFE) of Ferula persica L.
2.4. Pressurized Liquid Extraction (PLE) of Ferula persica L.
2.5. Extraction Yield, Total Phenolic Content and Total Flavonoid Content
2.6. ROS Scavenging Capacity, Anti-Cholinergic and Lipoxygenase Inhibitory Activities
2.7. Chemical Characterization of Ferula persica L. PLE Extract
2.8. Molecular Docking
2.9. Statistical Analysis
3. Results and Discussion
3.1. Green Compressed Fluids to Extract Bioactive Compounds from Ferula persica L. Aerial Parts and Roots
3.2. Optimization of the PLE Extraction Conditions for Aerial Parts and Roots
3.3. Comparison Between Aerial Parts and Roots Under PLE Optimum Conditions
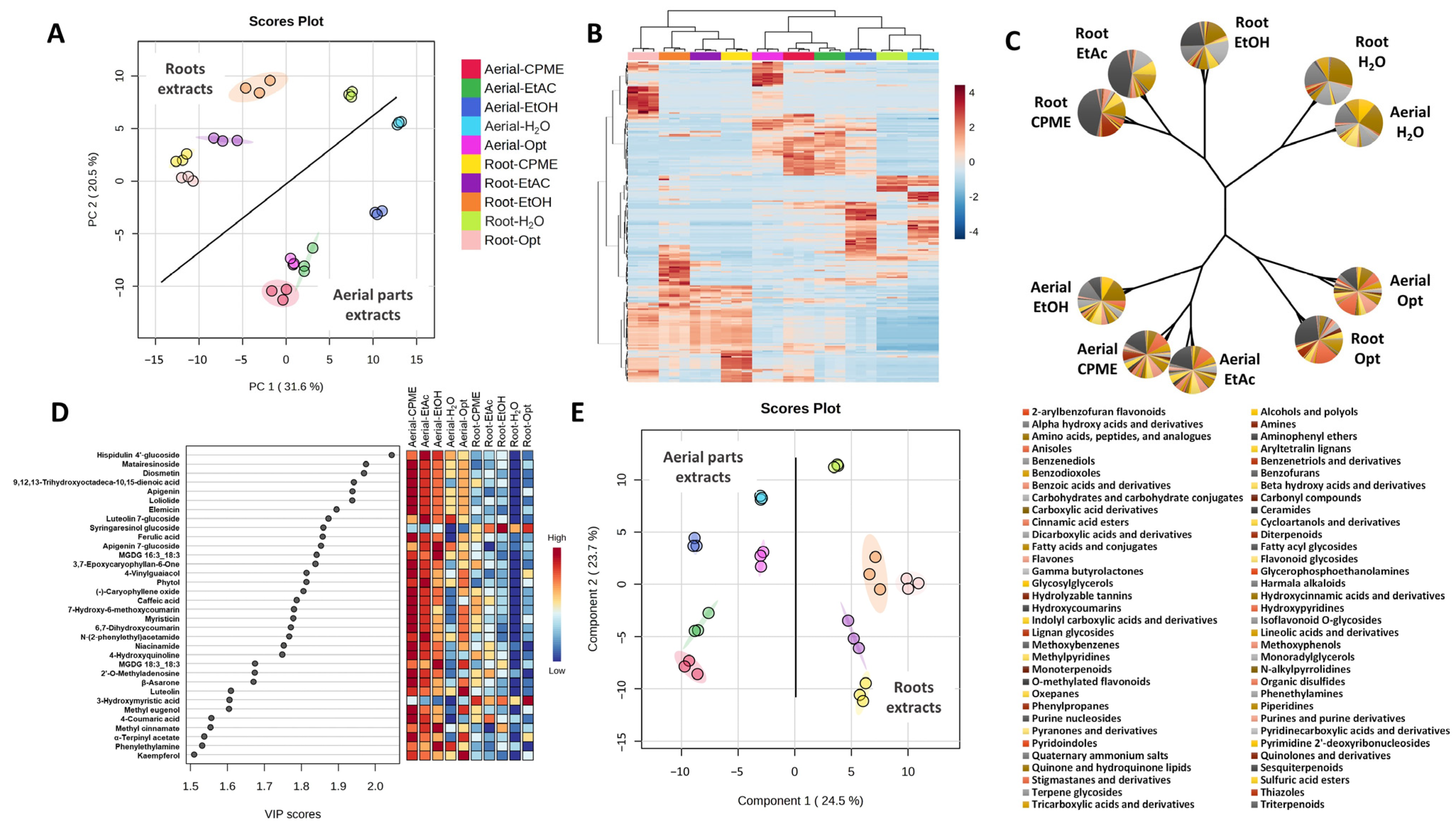
3.4. Chemical Characterization of Ferula persica L. PLE Extracts
3.5. Molecular Docking Simulations
4. Conclusions
Supplementary Materials
Author Contributions
Funding
Institutional Review Board Statement
Informed Consent Statement
Data Availability Statement
Acknowledgments
Conflicts of Interest
References
- Iriti, M.; Vitalini, S.; Fico, G.; Faoro, F. Neuroprotective herbs and foods from different traditional medicines and diets. Molecules 2010, 15, 3517–3555. [Google Scholar] [CrossRef] [PubMed]
- Demkura, P.V.; Ballaré, C.L. UVR8 mediates UV-B-induced arabidopsis defense responses against botrytis cinerea by controlling sinapate accumulation. Mol. Plant 2012, 5, 642–652. [Google Scholar] [CrossRef] [PubMed]
- Mukherjee, P.K.; Kumar, V.; Mal, M.; Houghton, P.J. Acetylcholinesterase inhibitors from plants. Phytomedicine 2007, 14, 289–300. [Google Scholar] [CrossRef] [PubMed]
- Shoaib, S.; Ansari, M.A.; Fatease, A.A.; Safhi, A.Y.; Hani, U.; Jahan, R.; Alomary, M.N.; Ansari, M.N.; Ahmed, N.; Wahab, S.; et al. Plant-Derived bioactive compounds in the management of neurodegenerative disorders: Challenges, future directions and molecular mechanisms involved in neuroprotection. Pharmaceutics 2023, 15, 749. [Google Scholar] [CrossRef]
- Ahmed, A.A.; Hegazy, M.E.F.; Zellagui, A.; Rhouati, S.; Mohamed, T.A.; Sayed, A.A.; Abdella, M.A.; Ohta, S.; Hirata, T. Ferulsinaic acid, a sesquiterpene coumarin with a rare carbon skeleton from Ferula species. Phytochemistry 2007, 68, 680–686. [Google Scholar] [CrossRef]
- Razavi, S.M.; Janani, M. A new ester coumarin from Ferula persica wild, indigenous to Iran. Nat. Prod. Res. 2015, 29, 717–721. [Google Scholar] [CrossRef]
- Sattar, Z.; Iranshahi, M. Phytochemistry and pharmacology of Ferula persica boiss.: A review. Iran. J. Basic Med. Sci. 2017, 20, 1–8. [Google Scholar] [CrossRef]
- Bagheri, S.M.; Sahebkar, A.; Gohari, A.R.; Saeidnia, S.; Malmir, M.; Iranshahi, M. Evaluation of cytotoxicity and anticonvulsant activity of some Iranian medicinal Ferula species. Pharm. Biol. 2010, 48, 242–246. [Google Scholar] [CrossRef]
- Zengin, G.; Uysal, A.; Diuzheva, A.; Gunes, E.; Jekő, J.; Cziáky, Z.; Picot-Allain, C.M.N.; Mahomoodally, M.F. Characterization of phytochemical components of Ferula halophila extracts using HPLC-MS/MS and their pharmacological potentials: A multi-functional insight. Pharm. Biomed. Anal. 2018, 160, 374–382. [Google Scholar] [CrossRef]
- Yoon, S.S.; Lee, B.H.; Kim, H.S.; Choi, K.H.; Yun, J.; Jang, E.Y.; Shim, I.; Kim, J.A.; Kim, M.R.; Yang, C.H. Potential roles of GABA receptors in morphine self-administration in rats. Neurosci. Lett. 2007, 428, 33–37. [Google Scholar] [CrossRef]
- Ebrahimie, M.; Bahmani, M.; Shirzad, H.; Rafieian-Kopaei, M.; Saki, K. A Review Study on the Effect of Iranian Herbal Medicines on Opioid Withdrawal Syndrome. Evid. Based Complement. Altern. Med. 2015, 20, 302–309. [Google Scholar] [CrossRef] [PubMed]
- Karimi, G.; Iranshahi, M.; Hosseinalizadeh, F.; Riahi, B.; Sahebkar, A. Screening of Acetylcholinesterase Inhibitory Activity of Terpenoid and Coumarin Derivatives from the Genus Ferula. Pharmacologyonline 2010, 1, 566–574. [Google Scholar]
- Crous-Bou, M.; Minguillón, C.; Gramunt, N.; Molinuevo, J.L. Alzheimer’s disease prevention: From risk factors to early intervention. Alzheimer’s Res. Ther. 2017, 9, 71. [Google Scholar] [CrossRef] [PubMed]
- Roberson, M.R.; Harrell, L.E. Cholinergic activity and amyloid precursor protein metabolism. Brain Res. Rev. 1997, 25, 50–69. [Google Scholar] [CrossRef] [PubMed]
- Selkoe, D.J. Alzheimer’s disease: Genes, proteins, and therapy. Physiol. Rev. 2001, 81, 741–766. [Google Scholar] [CrossRef]
- World Health Organization. Fact Sheets of Dementia; World Health Organization: Geneva, Switzerland, 2021; Available online: https://www.who.int/news-room/fact-sheets/detail/dementia (accessed on 1 June 2024).
- AlFadly, E.D.; Elzahhar, P.A.; Tramarin, A.; Elkazaz, S.; Shaltout, H.; Abu-Serie, M.M.; Janockova, J.; Soukup, O.; Ghareeb, D.A.; El-Yazbi, A.F.; et al. Tackling neuroinflammation and cholinergic deficit in Alzheimer’s disease: Multi-target inhibitors of cholinesterases, cyclooxygenase-2 and 15-lipoxygenase. Med. Chem. 2019, 167, 161–186. [Google Scholar] [CrossRef]
- Armstrong, S.R.D. Oxidative Stress and Antioxidant Protection; John Wiley & Sons, Inc.: Hoboken, NJ, USA, 2016. [Google Scholar]
- Sabogal-Guáqueta, A.M.; Hobbie, F.; Keerthi, A.; Oun, A.; Kortholt, A.; Boddeke, E.; Dolga, A. Linalool attenuates oxidative stress and mitochondrial dysfunction mediated by glutamate and NMDA toxicity. Biomed. Pharmacother. 2019, 118, 109295. [Google Scholar] [CrossRef]
- Zhang, J.; Zhang, Y.; Wang, J.; Xia, Y.; Zhang, J.; Chen, L. Recent advances in Alzheimer’s disease: Mechanisms, clinical trials and new drug development strategies. Signal Transduct. Target Ther. 2024, 9, 211. [Google Scholar] [CrossRef]
- Pandey, S.N.; Singh, G.; Semwal, B.C.; Gupta, G.; Alharbi, K.S.; Almalki, W.H.; Albratty, M.; Najmi, A.; Meraya, A.M. Therapeutic approaches of nutraceuticals in the prevention of Alzheimer’s disease. Food Biochem. 2022, 46, e14426. [Google Scholar] [CrossRef]
- Iranshahi, M.; Arfa, P.; Ramezani, M.; Jaafari, M.R.; Sadeghian, H.; Bassarello, C.; Piacente, S.; Pizza, C. Sesquiterpene coumarins from Ferula szowitsiana and in vitro antileishmanial activity of 7-prenyloxycoumarins against promastigotes. Phytochemistry 2007, 68, 554–561. [Google Scholar] [CrossRef]
- Mohammadhosseini, M.; Venditti, A.; Sarker, S.D.; Nahar, L.; Akbarzadeh, A. The genus Ferula: Ethnobotany, phytochemistry and bioactivities. Ind. Crops Prod. 2019, 129, 350–394. [Google Scholar] [CrossRef]
- Majidaee, E.; Raheleh, S.; Talei, H.; Gholamnezhad, S.; Ebrahimzadeh, M.A. Comparing the Effect of Different Extraction Methods and the Role of Solvent Polarity on Total Phenolic and Flavonoid Contents and Antioxidant Activities of Ferula persica. Maz. Univ. Med. Sci. 2020, 30, 26–39. [Google Scholar]
- Huang, J.; Liu, J.; Tian, R.; Liu, K.; Zhuang, P.; Sherman, H.T.; Budjan, C.; Fong, M.; Jeong, M.; Kong, X.; et al. A Next Generation Sequencing-Based Protocol for Screening of Variants of Concern in Autism Spectrum Disorder. Cells 2022, 21, 10. [Google Scholar] [CrossRef] [PubMed]
- Gallego, R.; Tardif, C.; Parreira, C.; Guerra, T.; Alves, M.J.; Ibáñez, E.; Herrero, M. Simultaneous extraction and purification of fucoxanthin from Tisochrysis lutea microalgae using compressed fluids. Sep. Sci. 2020, 43, 1967–1977. [Google Scholar] [CrossRef]
- Cutillas, A.B.; Carrasco, A.; Martinez-Gutierrez, R.; Tomas, V.; Tudela, J. Salvia officinalis L. Essential Oils from Spain: Determination of Composition, Antioxidant Capacity, Antienzymatic, and Antimicrobial Bioactivities. Chem. Biodivers. 2017, 14, e1700102. [Google Scholar] [CrossRef]
- González-Cofrade, L.; De Las Heras, B.; Apaza Ticona, L.; Palomino, O.M. Molecular Targets Involved in the Neuroprotection Mediated by Terpenoids. Planta Medica 2019, 85, 1304–1315. [Google Scholar] [CrossRef]
- Sánchez-Martínez, J.D.; Alvarez-Rivera, G.; Gallego, R.; Fagundes, M.B.; Valdés, A.; Mendiola, J.A.; Ibañez, E.; Cifuentes, A. Neuroprotective potential of terpenoid-rich extracts from orange juice by-products obtained by pressurized liquid extraction. Food Chem. X 2022, 13, 100242. [Google Scholar] [CrossRef]
- Fagundes, M.B.; Alvarez-Rivera, G.; Mendiola, J.A.; Bueno, M.; Sánchez-Martínez, J.D.; Wagner, R.; Jacob-Lopes, E.; Zepka, L.Q.; Ibañez, E.; Cifuentes, A. Phytosterol-rich compressed fluids extracts from Phormidium autumnale cyanobacteria with neuroprotective potential. Algal Res. 2021, 55, 102264. [Google Scholar] [CrossRef]
- Koşar, M.; Dorman, H.J.D.; Hiltunen, R. Effect of an acid treatment on the phytochemical and antioxidant characteristics of extracts from selected Lamiaceae species. Food Chem. 2005, 91, 525–533. [Google Scholar] [CrossRef]
- Tripodo, G.; Ibáñez, E.; Cifuentes, A.; Gilbert-López, B.; Fanali, C. Optimization of pressurized liquid extraction by response surface methodology of Goji berry (Lycium barbarum L.) phenolic bioactive compounds. Electrophoresis 2018, 39, 1673–1682. [Google Scholar] [CrossRef]
- Ou, B.; Hampsch-Woodill, M.; Prior, R.L. Development and validation of an improved oxygen radical absorbance capacity assay using fluorescein as the fluorescent probe. Agric. Food Chem. 2001, 49, 4619–4626. [Google Scholar] [CrossRef] [PubMed]
- Sanchez-Martinez, J.D.; Bueno, M.; Alvarez-Rivera, G.; Tudela, J.; Ibáñez, E.; Cifuentes, A. In vitro neuroprotective potential of terpenes from industrial orange juice by-products. Food Funct. 2021, 12, 302–314. [Google Scholar] [CrossRef] [PubMed]
- Whent, M.; Ping, T.; Kenworthy, W.; Yu, L. High-throughput assay for detection of soybean lipoxygenase-1. Agric. Food Chem. 2010, 58, 12602–12607. [Google Scholar] [CrossRef] [PubMed]
- Mohammadnezhad, P.; Valdés, A.; Barrientos, R.E.; Ibáñez, E.; Block, J.M.; Cifuentes, A. A Comprehensive Study on the Chemical Characterization and Neuroprotective Evaluation of Pracaxi Nuts Extracts Obtained by a Sustainable Approach. Foods 2023, 12, 3879. [Google Scholar] [CrossRef]
- Nachon, F.; Carletti, E.; Ronco, C.; Trovaslet, M.; Nicolet, Y.; Jean, L.; Renard, P.Y. Crystal structures of human cholinesterases in complex with huprine W and tacrine: Elements of specificity for anti-Alzheimer’s drugs targeting acetyl- and butyryl-cholinesterase. Biochem. J. 2013, 45, 393–399. [Google Scholar] [CrossRef]
- Skrzypczak-Jankun, E.; Zhou, K.; Jankun, J. Inhibition of lipoxygenase by (-)-epigallocatechin gallate: X-ray analysis at 2.1 A reveals degradation of EGCG and shows soybean LOX-3 complex with EGC instead. Mol. Med. 2003, 12, 415–420. [Google Scholar] [CrossRef]
- Butt, S.S.; Badshah, Y.; Shabbir, M.; Rafiq, M. Molecular Docking Using Chimera and Autodock Vina Software for Nonbioinformaticians. JMIR Bioinform. Biotechnol. 2020, 1, e14232. [Google Scholar] [CrossRef]
- Eberhardt, J.; Santos-Martins, D.; Tillack, A.F.; Forli, S. AutoDock Vina 1.2.0: New Docking Methods, Expanded Force Field, and Python Bindings. J. Chem. Inf. Model. 2021, 61, 3891–3898. [Google Scholar] [CrossRef]
- Sarkar, S.; Manna, M.S.; Gayen, K.; Bhowmick, T.K. Extraction of carbohydrates and proteins from algal resources using supercritical and subcritical fluids for high-quality products. In Innovative and Emerging Technologies in the Bio-Marine Food Sector: Applications, Regulations, and Prospects; Academic Press: Cambridge, MA, USA, 2021. [Google Scholar] [CrossRef]
- Ma, D.; Guo, Y.; Ali, I.; Lin, J.; Xu, Y.; Yang, M. Accumulation characteristics of plant flavonoids and effects of cultivation measures on their biosynthesis: A review. Plant Physiol. Biochem. 2024, 215, 108960. [Google Scholar] [CrossRef]
- Zhu, L.; Liang, Z.T.; Yi, T.; Ma, Y.; Zhao, Z.Z.; Guo, B.L.; Zhang, J.Y.; Chen, H.B. Comparison of chemical profiles between the root and aerial parts from three Bupleurum species based on a UHPLC-QTOF-MS metabolomics approach. BMC Complement. Med. Ther. 2017, 17, 305. [Google Scholar] [CrossRef]
- Taghinia, P.; Haddad Khodaparast, M.H.; Ahmadi, M. Free and bound phenolic and flavonoid compounds of Ferula persica obtained by different extraction methods and their antioxidant effects on stabilization of soybean oil. Food Meas. Charact. 2019, 13, 2980–2987. [Google Scholar] [CrossRef]
- Orhan, I.; Kartal, M.; Tosun, F.; Şener, B. Screening of various phenolic acids and flavonoid derivatives for their anticholinesterase potential. Z. Für Naturforschung C 2007, 62, 829–832. [Google Scholar] [CrossRef] [PubMed]
- Li, N.; Yang, J.; Wang, C.; Wu, L.; Liu, Y. Screening bifunctional flavonoids of anti-cholinesterase and anti-glucosidase by in vitro and in silico studies: Quercetin, kaempferol and myricetin. Food Biosci. 2023, 51, 102312. [Google Scholar] [CrossRef]
- Lončarić, A.; Šarkanj, B.; Gotal, A.M.; Kovač, M.; Nevistić, A.; Fruk, G.; Babojelić, M.S.; Babić, J.; Miličević, B.; Kovač, T. Penicillium expansum impact and patulin accumulation on conventional and traditional apple cultivars. Toxins 2021, 13, 703. [Google Scholar] [CrossRef]
- Ribeiro, D.; Freitas, M.; Tomé, S.M.; Silva, A.M.S.; Porto, G.; Cabrita, E.J.; Marques, M.M.B.; Fernandes, E. Inhibition of LOX by flavonoids: A structure-activity relationship study. Med. Chem. 2014, 72, 137–145. [Google Scholar] [CrossRef]
- Sadik, C.D.; Sies, H.; Schewe, T. Inhibition of 15-lipoxygenases by flavonoids: Structure-activity relations and mode of action. Biochem. Pharmacol. 2003, 65, 773–781. [Google Scholar] [CrossRef]
- Guo, C.; Valdés, A.; Sánchez-Martínez, J.D.; Ibáñez, E.; Bi, J.; Cifuentes, A. Neuroprotective Potential of Thinned Peaches Extracts Obtained by Pressurized Liquid Extraction after Different Drying Processes. Foods 2022, 11, 2464. [Google Scholar] [CrossRef]
- Sánchez-Martínez, J.D.; Cifuentes, A.; Valdés, A. Omics approaches to investigate the neuroprotective capacity of a Citrus sinensis (sweet orange) extract in a Caenorhabditis elegans Alzheimer’s model. Food Res. Int. 2023, 172, 113128. [Google Scholar] [CrossRef]
- Shahwar, D.; Rehman, S.U.; Raza, M.A. Acetyl cholinesterase inhibition potential and antioxidant activities of ferulic acid isolated from Impatiens bicolor Linn. Med. Plants Res. 2010, 4, 260–266. [Google Scholar]
- Sgarbossa, A.; Giacomazza, D.; Di Carlo, M. Ferulic acid: A hope for Alzheimer’s disease therapy from plants. Nutrients 2015, 7, 5764–5782. [Google Scholar] [CrossRef]
- Borges Bubols, G.; da Rocha Vianna, D.; Medina-Remon, A.; von Poser, G.; Maria Lamuela-Raventos, R.; Lucia Eifler-Lima, V.; Cristina Garcia, S. The Antioxidant Activity of Coumarins and Flavonoids. Mini-Rev. Med. Chem. 2013, 13, 318–334. [Google Scholar] [CrossRef]
- Upadhyay, R.; Mohan Rao, L.J. An Outlook on Chlorogenic Acids-Occurrence, Chemistry, Technology, and Biological Activities. Crit. Rev. Food Sci. Nutr. 2013, 53, 968–984. [Google Scholar] [CrossRef] [PubMed]
- Alcázar Magaña, A.; Kamimura, N.; Soumyanath, A.; Stevens, J.F.; Maier, C.S. Caffeoylquinic acids: Chemistry, biosynthesis, occurrence, analytical challenges, and bioactivity. Plant J. 2021, 107, 1299–1319. [Google Scholar] [CrossRef] [PubMed]
- Javidnia, K.; Miri, R.; Kamalinejad, M.; Edraki, N. Chemical composition of Ferula persica Wild. essential oil from Iran. Flavour Fragr. 2005, 20, 605–606. [Google Scholar] [CrossRef]
- Iranshahi, M.; Amin, G.; Sourmaghi, M.S.; Shafiee, A.; Hadjiakhoondi, A. Sulphur-containing compounds in the essential oil of the root of Ferula persica Willd. var. persica. Flavour Frag. 2006, 21, 260–261. [Google Scholar] [CrossRef]
- Romero-Márquez, J.M.; Navarro-Hortal, M.D.; Forbes-Hernández, T.Y.; Varela-López, A.; Puentes, J.G.; Sánchez-González, C.; Sumalla-Cano, S.; Battino, M.; García-Ruiz, R.; Sánchez, S.; et al. Effect of olive leaf phytochemicals on the anti-acetylcholinesterase, anti-cyclooxygenase-2 and ferric reducing antioxidant capacity. Food Chem. 2024, 444, 138516. [Google Scholar] [CrossRef]
- Esatbeyoglu, T.; Ulbrich, K.; Rehberg, C.; Rohn, S.; Rimbach, G. Thermal stability, antioxidant, and anti-inflammatory activity of curcumin and its degradation product 4-vinyl guaiacol. Food Funct. 2015, 6, 887–893. [Google Scholar] [CrossRef]
- Terpinc, P.; Polak, T.; Šegatin, N.; Hanzlowsky, A.; Ulrih, N.P.; Abramovič, H. Antioxidant properties of 4-vinyl derivatives of hydroxycinnamic acids. Food Chem. 2011, 128, 62–69. [Google Scholar] [CrossRef]
- Choi, J.; Shin, K.M.; Park, H.J.; Jung, H.J.; Kim, H.J.; Lee, Y.S.; Rew, J.H.; Lee, K.T. Anti-inflammatory and antinociceptive effects of sinapyl alcohol and its glucoside syringin. Planta Medica 2004, 70, 1027–1032. [Google Scholar] [CrossRef]
- Aboulaghras, S.; Piancatelli, D.; Oumhani, K.; Balahbib, A.; Bouyahya, A.; Taghzouti, K. Pathophysiology and immunogenetics of celiac disease. Clin. Chim. Acta 2022, 528, 74–83. [Google Scholar] [CrossRef]
- Chowdhury, S.; Kumar, S. Alpha-terpinyl acetate: A natural monoterpenoid from Elettaria cardamomum as multi-target directed ligand in Alzheimer’s disease. Funct. Foods 2020, 68, 103892. [Google Scholar] [CrossRef]
- Huang, L.; Zhong, X.; Zhou, Z.; Wang, N.B.; Deng, M.Z. Neuroprotective effects of bornyl acetate against okadaic acid–Induced cytotoxicity in pc12 cells via beclin-1-dependent autophagy pathway. Pharmacogn. Mag. 2022, 18, 962–968. Available online: https://phcog.com/article/view/2022/18/80/962-968 (accessed on 1 September 2024).
- Wianowska, D. Hydrolytical instability of hydroxyanthraquinone glycosides in pressurized liquid extraction. Anal. Bioanal. Chem. 2014, 406, 3219–3227. [Google Scholar] [CrossRef]
- Arya, A.; Chahal, R.; Rao, R.; Rahman, M.H.; Kaushik, D.; Akhtar, M.F.; Saleem, A.; Khalifa, S.M.A.; El-Seedi, H.R.; Kamel, M.; et al. Acetylcholinesterase inhibitory potential of various sesquiterpene analogues for alzheimer’s disease therapy. Biomolecules 2021, 11, 350. [Google Scholar] [CrossRef]
- Wojtunik-kulesza, K.; Rudkowska, M.; Kasprzak-drozd, K.; Oniszczuk, A.; Borowicz-reutt, K. Activity of selected group of monoterpenes in alzheimer’s disease symptoms in experimental model studies—A non-systematic review. Mol. Sci. 2021, 22, 7366. [Google Scholar] [CrossRef]
- Chan, W.K.; Tan, L.T.H.; Chan, K.G.; Lee, L.H.; Goh, B.H. Nerolidol: A sesquiterpene alcohol with multi-faceted pharmacological and biological activities. Molecules 2016, 21, 529. [Google Scholar] [CrossRef]
- Hung, N.H.; Quan, P.M.; Satyal, P.; Dai, D.N.; Van Hoa, V.; Huy, N.G.; Giang, L.D.; Ha, N.T.; Huong, L.T.; Hien, V.T.; et al. Acetylcholinesterase Inhibitory Activities of Essential Oils from Vietnamese Traditional Medicinal Plants. Molecules 2022, 27, 7092. [Google Scholar] [CrossRef]
- Da Silveira E Sá, R.D.C.; Andrade, L.N.; De Sousa, D.P. Sesquiterpenes from essential oils and anti-inflammatory activity. Nat. Prod. Commun. 2015, 10, 1767–1774. [Google Scholar] [CrossRef]
- Lan, J.S.; Hou, J.W.; Liu, Y.; Ding, Y.; Zhang, Y.; Li, L.; Zhang, T. Design, synthesis and evaluation of novel cinnamic acid derivatives bearing N-benzyl pyridinium moiety as multifunctional cholinesterase inhibitors for Alzheimer’s disease. Enzym. Inhib. Med. Chem. 2017, 32, 776–788. [Google Scholar] [CrossRef]
- Piechowska, P.; Zawirska-Wojtasiak, R.; Mildner-Szkudlarz, S. Bioactive β-carbolines in food: A review. Nutrients 2019, 11, 814. [Google Scholar] [CrossRef]
- Perra, M.; Leyva-Jiménez, F.J.; Manca, M.L.; Manconi, M.; Rajha, H.N.; Borrás-Linares, I.; Segura-Carretero, A.; Lozano-Sánchez, J. Application of pressurized liquid extraction to grape by-products as a circular economy model to provide phenolic compounds enriched ingredient. J. Clean. Prod. 2023, 402, 136712. [Google Scholar] [CrossRef]
- Plaza, M.; Abrahamsson, V.; Turner, C. Extraction and neoformation of antioxidant compounds by pressurized hot water extraction from apple byproducts. J. Agric. Food Chem. 2013, 61, 5500–5510. [Google Scholar] [CrossRef] [PubMed]
- Durmaz, L.; Gulçin, İ.; Taslimi, P.; Tüzün, B. Isofraxidin: Antioxidant, Anti-carbonic Anhydrase, Anti-cholinesterase, Anti-diabetic, and in Silico Properties. ChemistrySelect 2023, 8, e202300170. [Google Scholar] [CrossRef]
- Lian, B.; Gu, J.; Zhang, C.; Zou, Z.; Yu, M.; Li, F.; Wu, X.; Zhao, A.Z. Protective effects of isofraxidin against scopolamine-induced cognitive and memory impairments in mice involve modulation of the BDNF-CREB-ERK signaling pathway. Metab. Brain Dis. 2022, 37, 2751–2762. [Google Scholar] [CrossRef]
- El-Maraghy, S.A.; Reda, A.; Essam, R.M.; Kortam, M.A. The citrus flavonoid “Nobiletin” impedes STZ-induced Alzheimer’s disease in a mouse model through regulating autophagy mastered by SIRT1/FoxO3a mechanism. Inflammopharmacology 2023, 31, 2701–2717. [Google Scholar] [CrossRef]
- Nakajima, A.; Yamakuni, T.; Haraguchi, M.; Omae, N.; Song, S.Y.; Kato, C.; Nakagawasai, O.; Tadano, T.; Yokosuka, A.; Mimaki, Y.; et al. Nobiletin, a citrus flavonoid that improves memory impairment, rescues bulbectomy-induced cholinergic neurodegeneration in mice. Pharmacol. Sci. 2007, 105, 122–126. [Google Scholar] [CrossRef]
- Peitzika, S.C.; Pontiki, E. A Review on Recent Approaches on Molecular Docking Studies of Novel Compounds Targeting Acetylcholinesterase in Alzheimer Disease. Molecules 2023, 28, 1084. [Google Scholar] [CrossRef]
- Brus, B.; Košak, U.; Turk, S.; Pišlar, A.; Coquelle, N.; Kos, J.; Stojan, J.; Colletier, J.P.; Gobec, S. Discovery, biological evaluation, and crystal structure of a novel nanomolar selective butyrylcholinesterase inhibitor. Med. Chem. 2014, 57, 8167–8179. [Google Scholar] [CrossRef]
- Jothi, L.; Saqib, A.; Shivappa Karigar, C.; Sekhar, S. Molecular Docking of Seed Bioactives as Dual COX-2 and LOX-3 Inhibitors in Context to Osteoarthritis. Pharmacogn. Commun. 2018, 8, 97–102. [Google Scholar] [CrossRef]



| Matrix | Solvent Composition | Extraction Yield (%) | TPC (mg GAE/g) | ROS (IC50 μg/mL) | AChE (IC50 μg/mL) |
|---|---|---|---|---|---|
| Aerial parts | H2O | 36.7 ± 0.3 e | 42.6 ± 0.3 b | 2.7 ± 0.1 b | 246.1 ± 10.9 a,b |
| EtOH | 10.9 ± 0.1 c | 74.5 ± 0.1 c | 1.5 ± 0.2 b | 274.9 ± 12.2 a | |
| EtAc | 4.5 ± 0.8 a | 76.3 ± 0.2 c | 1.1 ± 0.1 b | 106.9 ± 6.6 d | |
| CPME | 5.3 ± 0.4 a,b | 78.3 ± 0.6 c | 1.0 ± 0.1 b | 130.2 ± 11.2 c,d | |
| Roots | H2O | 13.1 ± 0.1 d | 20.7 ± 0.3 a | 6.3 ± 1.0 a | n.d. |
| EtOH | 6.2 ± 0.4 b | 27.5 ± 0.3 a,b | 1.7 ± 0.2 b | n.d. | |
| EtAc | 4.6 ± 0.6 a | 19.5 ± 0.3 a | 1.6 ± 0.1 b | 223.8 ± 16.6 a,b,c | |
| CPME | 4.4 ± 0.1 a | 41.6 ± 0.1 b | 1.5 ± 0.2 b | 173.3 ± 18.4 b,c,d |
| Sample | Temperature (°C) | Solvent Composition | Extraction Yield (%) | TPC (mg GAE/g) | ROS (IC50 μg/mL) | AChE (IC50 μg/mL) |
|---|---|---|---|---|---|---|
| 1 | 115 | 50% EtAc:CPME | 4.3 | 64.9 ± 1.7 | 1.4 ± 0.1 | 132.8 ± 11.0 |
| 2 | 50 | 100% CPME | 4.2 | 46.4 ± 0.8 | 2.1 ± 0.3 | 205.2 ± 21.3 |
| 3 | 50 | 50% EtAc:CPME | 3.0 | 64.3 ± 0.2 | 1.2 ± 0.2 | 155.1 ± 20.6 |
| 4 | 50 | 100% EtAc | 3.4 | 58.3 ± 1.1 | 1.1 ± 0.2 | 115.3 ± 13.5 |
| 5 | 115 | 100% CPME | 4.9 | 64.2 ± 0.3 | 1.5 ± 0.1 | 167.3 ± 10.9 |
| 6 | 115 | 50% EtAc:CPME | 4.6 | 68.9 ± 0.6 | 1.8 ± 0.1 | 96.9 ± 21.1 |
| 7 | 115 | 100% EtAc | 4.4 | 67.3 ± 0.6 | 1.3 ± 0.0 | 138.3 ± 6.8 |
| 8 | 180 | 100% CPME | 9.3 | 113.4 ± 0.7 | 1.1 ± 0.1 | 109.0 ± 11.3 |
| 9 | 180 | 50% EtAc:CPME | 9.3 | 116.9 ± 0.5 | 1.0 ± 0.1 | 92.2 ± 10.9 |
| 10 | 180 | 100% EtAc | 9.6 | 120.9 ± 1.0 | 0.8 ± 0.0 | 99.9 ± 4.1 |
| 11 | 115 | 50% EtAc:CPME | 6.1 | 67.8 ± 0.3 | 1.9 ± 0.2 | 110.7 ± 16.8 |
| Sample | Temperature (°C) | Solvent Composition | Extraction Yield (%) | TPC (mg GAE/g) | ROS (IC50 μg/mL) | AChE (IC50 μg/mL) |
|---|---|---|---|---|---|---|
| 1 | 115 | 50% EtAc:CPME | 4.4 | 22.2 ± 0.4 | 2.2 ± 0.2 | 215.2 ± 15.6 |
| 2 | 50 | 100% CPME | 5.0 | 14.1 ± 0.1 | 3.1 ± 0.2 | 345.8 ± 40.1 |
| 3 | 50 | 50% EtAc:CPME | 3.9 | 19.3 ± 0.5 | 2.7 ± 0.0 | 237.4 ± 26.0 |
| 4 | 50 | 100% EtAc | 4.1 | 15.5 ± 0.2 | 3.2 ± 0.4 | 250.8 ± 30.2 |
| 5 | 115 | 100% CPME | 4.8 | 25.8 ± 0.7 | 2.4 ± 0.4 | 193.6 ± 19.0 |
| 6 | 115 | 50% EtAc:CPME | 4.9 | 22.6 ± 1.1 | 2.8 ± 0.1 | 233.9 ± 35.6 |
| 7 | 115 | 100% EtAc | 5.0 | 14.6 ± 0.7 | 2.7 ± 0.3 | 225.4 ± 22.7 |
| 8 | 180 | 100% CPME | 7.0 | 126.1 ± 2.7 | 1.3 ± 0.1 | 116.7 ± 17.2 |
| 9 | 180 | 50% EtAc:CPME | 5.6 | 62.7 ± 1.1 | 2.0 ± 0.1 | 169.8 ± 18.4 |
| 10 | 180 | 100% EtAc | 5.7 | 54.5 ± 0.6 | 0.7 ± 0.1 | 159.9 ± 20.4 |
| 11 | 115 | 50% EtAc:CPME | 4.5 | 24.0 ± 0.1 | 1.9 ± 0.2 | 200.9 ± 25.4 |
| Sample | Extraction Yield (%) | TPC (mg GAE/g) | TFC (mg QE/g) | ROS (IC50 μg/mL) | AChE (IC50 μg/mL) | BChE (IC50 μg/mL) | LOX (IC50 μg/mL) |
|---|---|---|---|---|---|---|---|
| Aerial Opt | 10.1 ± 0.1 * | 113.5 ± 3.5 | 16.0 ± 0.4 * | 0.9 ± 0.1 | 93.6 ± 7.3 | 142.0 ± 5.0 * | 11.6 ± 1.7 |
| Root Opt | 7.6 ± 0.5 | 126.2 ± 3.9 * | 3.0 ± 0.2 | 1.3 ± 0.1 * | 133.8 ± 8.0 * | 114.9 ± 2.0 | 23.7 ± 1.9 * |
| Ascorbic acid | 3.7 ± 0.2 | ||||||
| Galantamine | 0.4 ± 0.1 | 3.2 ± 0.3 | |||||
| Quercetin | 11.6 ± 0.7 |
| Compound Name | Subclass | Pearson’s Correlation | Binding Energy (kcal/mol) | |||
|---|---|---|---|---|---|---|
| ROS | AChE | AChE | BChE | LOX | ||
| Aerial parts | ||||||
| Acetylleucine | Amino acids, peptides, and analogs | −0.92 | −0.93 | −6.50 | −5.69 | −6.02 |
| 4-Methyl-5-thiazoleethanol | Thiazoles | −0.85 | −0.87 | −5.32 | −4.82 | −5.00 |
| β-Asarone | Anisoles | −0.85 | −0.87 | −7.33 | −5.95 | −6.65 |
| N-(2-phenylethyl)acetamide | Carboxylic acid derivatives | −0.82 | −0.86 | −7.73 | −6.40 | −6.96 |
| Farnesyl acetate | Sesquiterpenoids | −0.91 | −0.85 | −8.02 | −6.26 | −7.93 |
| Thymidine | Pyrimidine 2′-deoxyribonucleosides | −0.85 | −0.85 | −7.84 | −7.61 | −7.293 |
| cis,cis-Linoleic acid | Linoleic acid and derivatives | −0.98 | −0.85 | −7.26 | −6.34 | −7.79 |
| Isofraxidin | Hydroxycoumarins | −0.94 | −0.84 | −7.87 | −6.92 | −6.79 |
| Kaempferol | Flavones | −0.94 | −0.84 | −9.93 | −8.96 | −7.35 |
| α-Hydroxybutyric acid | Alpha hydroxy acids and derivatives | −0.94 | −0.83 | −4.88 | −4.52 | −4.46 |
| Nobiletin | O-methylated flavonoids | −0.83 | −0.82 | −5.88 | −7.65 | −4.72 |
| γ-Sitosterol | Stigmastanes and derivatives | −0.94 | −0.81 | −4.58 | −8.81 | −7.01 |
| Roots | ||||||
| Guaiol acetate | Sesquiterpenoids | −0.95 | −0.99 | −8.96 | −8.00 | −8.57 |
| Selina-3,7(11)-diene | Sesquiterpenoids | −0.97 | −0.99 | −9.46 | −8.22 | −8.69 |
| 2-Hydroxypalmitic acid | Fatty acids and conjugates | −0.93 | −0.99 | −6.93 | −5.79 | −7.02 |
| Kaempferol | Flavones | −0.81 | −0.98 | −9.93 | −8.96 | −7.35 |
| Stearic acid | Fatty acids and conjugates | −0.91 | −0.91 | −6.78 | −6.34 | −7.41 |
| Palmitic acid | Fatty acids and conjugates | −0.96 | −0.90 | −6.75 | −6.00 | −7.20 |
| Palmitoleic acid | Fatty acids and conjugates | −0.96 | −0.85 | −6.69 | −6.17 | −7.20 |
| α-Cyperone | Sesquiterpenoids | −0.87 | −0.83 | −8.49 | −8.09 | −8.12 |
| Standard inhibitors | ||||||
| Galantamine | Galanthamine-type amaryllidaceae alkaloids | −9.10 | −8.65 | |||
| Quercetin | Flavones | −7.33 | ||||
Disclaimer/Publisher’s Note: The statements, opinions and data contained in all publications are solely those of the individual author(s) and contributor(s) and not of MDPI and/or the editor(s). MDPI and/or the editor(s) disclaim responsibility for any injury to people or property resulting from any ideas, methods, instructions or products referred to in the content. |
© 2024 by the authors. Licensee MDPI, Basel, Switzerland. This article is an open access article distributed under the terms and conditions of the Creative Commons Attribution (CC BY) license (https://creativecommons.org/licenses/by/4.0/).
Share and Cite
Mohammadnezhad, P.; Valdés, A.; Cifuentes, A. Optimization and Chemical Characterization of Extracts Obtained from Ferula persica var. latisecta Aerial Parts and Roots and Their Neuroprotective Evaluation. Nutrients 2024, 16, 4210. https://doi.org/10.3390/nu16234210
Mohammadnezhad P, Valdés A, Cifuentes A. Optimization and Chemical Characterization of Extracts Obtained from Ferula persica var. latisecta Aerial Parts and Roots and Their Neuroprotective Evaluation. Nutrients. 2024; 16(23):4210. https://doi.org/10.3390/nu16234210
Chicago/Turabian StyleMohammadnezhad, Pouya, Alberto Valdés, and Alejandro Cifuentes. 2024. "Optimization and Chemical Characterization of Extracts Obtained from Ferula persica var. latisecta Aerial Parts and Roots and Their Neuroprotective Evaluation" Nutrients 16, no. 23: 4210. https://doi.org/10.3390/nu16234210
APA StyleMohammadnezhad, P., Valdés, A., & Cifuentes, A. (2024). Optimization and Chemical Characterization of Extracts Obtained from Ferula persica var. latisecta Aerial Parts and Roots and Their Neuroprotective Evaluation. Nutrients, 16(23), 4210. https://doi.org/10.3390/nu16234210

