Pomegranate Peel Extract Mitigates Diarrhea-Predominant Irritable Bowel Syndromes via MAPK and NF-κB Pathway Modulation in Rats
Abstract
1. Introduction
2. Materials and Methods
2.1. Preparations of PPE and Senna Leaf Extract
2.2. Animals
2.3. Establishment of the IBS-D Model
2.4. Grouping and Dosing
2.5. Abdominal Withdrawal Reflex (AWR), Bristol Fecal Score and Fecal Water Content
2.6. Effects on Colonic Tissue Histology
2.7. Transmission Electron Microscopic (TEM) Observation
2.8. Enzyme-Linked Immunosorbent Assay (ELISA)
2.9. Real-Time Polymerase Chain Reaction
2.10. Western Blotting (WB)
2.11. Serum Pharmacochemistry Analysis
2.12. Network Pharmacology Prediction
2.13. Molecular Docking
2.14. Transcriptomic Analysis
2.15. Statistical Analysis
3. Results
3.1. Identification of Major Components of PPE
3.2. PPE Significantly Relieves Symptoms of IBS-D and Suppresses Inflammation and Oxidative Stress in the Intestine
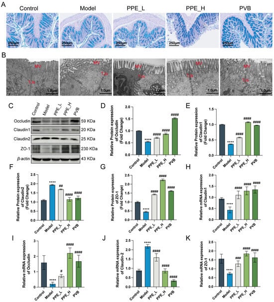
3.3. PPE Facilitated the Integrity of Intestinal Barrier
3.4. Identification of Bioactive Components and Signaling Pathway Prediction of Network Pharmacology
3.5. NF-κB and MAPK Pathways Are Key Mechanisms for IBS-D Alleviation
3.6. Molecular Docking Results
3.7. Inhibition of MAPK and NF-κB Signaling Pathways by PPE in IBS-D Rats
4. Discussion
5. Conclusions
Supplementary Materials
Author Contributions
Funding
Institutional Review Board Statement
Informed Consent Statement
Data Availability Statement
Conflicts of Interest
References
- Zhao, Y.; Zhan, J.; Sun, C.; Zhu, S.; Zhai, Y.; Dai, Y.; Wang, X.; Gao, X. Sishen Wan enhances intestinal barrier function via regulating endoplasmic reticulum stress to improve mice with diarrheal irritable bowel syndrome. Phytomed. Int. J. Phytother. Phytopharm. 2024, 129, 155541. [Google Scholar] [CrossRef] [PubMed]
- Arnaout, A.Y.; Nerabani, Y.; Douba, Z.; Kassem, L.H.; Arnaout, K.; Shabouk, M.B.; Zayat, H.; Mayo, W.; Bezo, Y.; Arnaout, I.; et al. The prevalence and risk factors of irritable bowel syndrome (PRIBS study) among adults in low- and middle-income countries: A multicenter cross-sectional study. Health Sci. Rep. 2023, 6, e1592. [Google Scholar] [CrossRef] [PubMed]
- Barberio, B.; Judge, C.; Savarino, E.V.; Ford, A.C. Global prevalence of functional constipation according to the Rome criteria: A systematic review and meta-analysis. Lancet Gastroenterol. Hepatol. 2021, 6, 638–648. [Google Scholar] [CrossRef]
- Lu, Y.; Chai, Y.; Qiu, J.; Zhang, J.; Wu, M.; Fu, Z.; Wang, Y.; Qin, C. Integrated omics analysis reveals the epigenetic mechanism of visceral hypersensitivity in IBS-D. Front. Pharmacol. 2023, 14, 1062630. [Google Scholar] [CrossRef]
- Quigley, E.M.M.; Stevenson, A.; Jeffery, I.; Masters, J. Editorial: Bacterial gut symbionts as live biotherapeutic agents in IBS-a rosy future despite potential long-term safety concerns. Authors’ reply. Aliment. Pharmacol. Ther. 2023, 57, 347–348. [Google Scholar] [CrossRef]
- Gao, J.; Xiong, T.; Grabauskas, G.; Owyang, C. Mucosal Serotonin Reuptake Transporter Expression in Irritable Bowel Syndrome Is Modulated by Gut Microbiota Via Mast Cell-Prostaglandin E2. Gastroenterology 2022, 162, 1962–1974.e6. [Google Scholar] [CrossRef] [PubMed]
- Linsalata, M.; Riezzo, G.; Orlando, A.; D’Attoma, B.; Prospero, L.; Tutino, V.; Notarnicola, M.; Russo, F. The Relationship between Low Serum Vitamin D Levels and Altered Intestinal Barrier Function in Patients with IBS Diarrhoea Undergoing a Long-Term Low-FODMAP Diet: Novel Observations from a Clinical Trial. Nutrients 2021, 13, 1011. [Google Scholar] [CrossRef]
- Nee, J.; Lembo, A. Review Article: Current and future treatment approaches for IBS with diarrhoea (IBS-D) and IBS mixed pattern (IBS-M). Aliment. Pharmacol. Ther. 2021, 54 (Suppl. 1), S63–S74. [Google Scholar] [CrossRef]
- Zolotova, N.A.; Dzhalilova, D.S.; Khochanskiy, D.N.; Tsvetkov, I.S.; Kosyreva, A.M.; Ponomarenko, E.A.; Diatroptova, M.A.; Mikhailova, L.P.; Mkhitarov, V.A.; Makarova, O.V. Morphofunctional Changes in Colon after Cold Stress in Male C57BL/6 Mice Susceptible and Tolerant to Hypoxia. Bull. Exp. Biol. Med. 2021, 171, 499–503. [Google Scholar] [CrossRef]
- Wu, Y.; Deng, N.; Liu, J.; Jiang, P.; Tan, Z. Alterations in intestinal microbiota and enzyme activities under cold-humid stress: Implications for diarrhea in cold-dampness trapped spleen syndrome. Front. Microbiol. 2023, 14, 1288430. [Google Scholar] [CrossRef]
- Zhang, M.-M.; Dang, M.; Wu, X.; Ou, L.; Li, M.; Zhao, C.-B.; Wei, P.-F.; Dong, T.-W.; Li, Y.; Wu, C.-J. Da-Jian-Zhong decoction alleviates diarrhea-predominant irritable bowel syndrome via modulation of gut microbiota and Th17/Treg balance. J. Ethnopharmacol. 2024, 331, 118275. [Google Scholar] [CrossRef] [PubMed]
- Qiao, R.; Sheng, C.; Lu, Y.; Zhang, Y.; Ren, H.; Lemos, B. Microplastics induce intestinal inflammation, oxidative stress, and disorders of metabolome and microbiome in zebrafish. Sci. Total Environ. 2019, 662, 246–253. [Google Scholar] [CrossRef] [PubMed]
- Hanning, N.; Edwinson, A.L.; Ceuleers, H.; Peters, S.A.; De Man, J.G.; Hassett, L.C.; De Winter, B.Y.; Grover, M. Intestinal barrier dysfunction in irritable bowel syndrome: A systematic review. Ther. Adv. Gastroenterol. 2021, 14, 1756284821993586. [Google Scholar] [CrossRef] [PubMed]
- Allaire, J.M.; Crowley, S.M.; Law, H.T.; Chang, S.-Y.; Ko, H.-J.; Vallance, B.A. The Intestinal Epithelium: Central Coordinator of Mucosal Immunity. Trends Immunol. 2018, 39, 677–696. [Google Scholar] [CrossRef]
- Ramakrishnan, S.K.; Zhang, H.; Ma, X.; Jung, I.; Schwartz, A.J.; Triner, D.; Devenport, S.N.; Das, N.K.; Xue, X.; Zeng, M.Y.; et al. Intestinal non-canonical NFκB signaling shapes the local and systemic immune response. Nat. Commun. 2019, 10, 660. [Google Scholar] [CrossRef]
- Deng, Z.; Li, D.; Wang, L.; Lan, J.; Wang, J.; Ma, Y. Activation of GABABR Attenuates Intestinal Inflammation by Reducing Oxidative Stress through Modulating the TLR4/MyD88/NLRP3 Pathway and Gut Microbiota Abundance. Antioxidants 2024, 13, 1141. [Google Scholar] [CrossRef]
- Sahoo, D.K.; Heilmann, R.M.; Paital, B.; Patel, A.; Yadav, V.K.; Wong, D.; Jergens, A.E. Oxidative stress, hormones, and effects of natural antioxidants on intestinal inflammation in inflammatory bowel disease. Front. Endocrinol. 2023, 14, 1217165. [Google Scholar] [CrossRef]
- Banerjee, A.; Mukherjee, S.; Maji, B.K. Efficacy of Coccinia grandis against monosodium glutamate induced hepato-cardiac anomalies by inhibiting NF-kB and caspase 3 mediated signalling in rat model. Hum. Exp. Toxicol. 2021, 40, 1825–1851. [Google Scholar] [CrossRef]
- Hussain, T.; Tan, B.; Yin, Y.; Blachier, F.; Tossou, M.C.B.; Rahu, N. Oxidative Stress and Inflammation: What Polyphenols Can Do for Us? Oxid. Med. Cell. Longev. 2016, 2016, 7432797. [Google Scholar] [CrossRef]
- Li, Y.; Chen, Y.; Liao, Z.; Liu, Y.; Liu, C.; Yang, W.; Bai, J.; Huang, X.; Hao, Y.; Liu, S.; et al. WenTongGanPi decoction alleviates diarrhea-predominant irritable bowel syndrome by improving intestinal barrier. J. Ethnopharmacol. 2024, 334, 118544. [Google Scholar] [CrossRef]
- Wang, P.; Chen, F.-X.; Du, C.; Li, C.-Q.; Yu, Y.-B.; Zuo, X.-L.; Li, Y.-Q. Increased production of BDNF in colonic epithelial cells induced by fecal supernatants from diarrheic IBS patients. Sci. Rep. 2015, 5, 10121. [Google Scholar] [CrossRef] [PubMed]
- Maphetu, N.; Unuofin, J.O.; Masuku, N.P.; Olisah, C.; Lebelo, S.L. Medicinal uses, pharmacological activities, phytochemistry, and the molecular mechanisms of Punica granatum L. (pomegranate) plant extracts: A review. Biomed. Pharmacother. 2022, 153, 113256. [Google Scholar] [CrossRef]
- Kumar, N.; Daniloski, D.; Pratibha; Neeraj; D’Cunha, N.M.; Naumovski, N.; Petkoska, A.T. Pomegranate peel extract—A natural bioactive addition to novel active edible packaging. Food Res. Int. 2022, 156, 111378. [Google Scholar] [CrossRef] [PubMed]
- Alqahtani, N.K.; Alnemr, T.M.; Ali, S.A. Effects of Pomegranate Peel Extract and/or Lactic Acid as Natural Preservatives on Physicochemical, Microbiological Properties, Antioxidant Activity, and Storage Stability of Khalal Barhi Date Fruits. Foods 2023, 12, 1160. [Google Scholar] [CrossRef] [PubMed]
- Arun, K.B.; Madhavan, A.; Anoopkumar, A.N.; Surendhar, A.; Liz Kuriakose, L.; Tiwari, A.; Sirohi, R.; Kuddus, M.; Rebello, S.; Kumar Awasthi, M.; et al. Integrated biorefinery development for pomegranate peel: Prospects for the production of fuel, chemicals and bioactive molecules. Bioresour. Technol. 2022, 362, 127833. [Google Scholar] [CrossRef]
- Cheng, Z.; Zhou, Y.; Xiong, X.; Li, L.; Chen, Z.; Wu, F.; Dong, R.; Liu, Q.; Zhao, Y.; Jiang, S.; et al. Traditional herbal pair Portulacae Herba and Granati Pericarpium alleviates DSS-induced colitis in mice through IL-6/STAT3/SOCS3 pathway. Phytomed. Int. J. Phytother. Phytopharm. 2024, 126, 155283. [Google Scholar] [CrossRef]
- Smith, A.D.; George, N.S.; Cheung, L.; Bhagavathy, G.V.; Luthria, D.L.; John, K.M.; Bhagwat, A.A. Pomegranate peel extract reduced colonic damage and bacterial translocation in a mouse model of infectious colitis induced by Citrobacter rodentium. Nutr. Res. 2020, 73, 27–37. [Google Scholar] [CrossRef]
- Yin, S.; Dai, W.; Kuang, T.; Zhou, J.; Luo, L.; Ao, S.; Yang, X.; Xiao, H.; Qiao, L.; Wang, R.; et al. Punicalagin promotes mincle-mediated phagocytosis of macrophages via the NF-κB and MAPK signaling pathways. Eur. J. Pharmacol. 2024, 970, 176435. [Google Scholar] [CrossRef]
- Akuru, E.A.; Chukwuma, C.I.; Oyeagu, C.E.; Erukainure, O.L.; Mashile, B.; Setlhodi, R.; Mashele, S.S.; Makhafola, T.J.; Unuofin, J.O.; Abifarin, T.O.; et al. Nutritional and phytochemical profile of pomegranate (“Wonderful variety”) peel and its effects on hepatic oxidative stress and metabolic alterations. J. Food Biochem. 2022, 46, e13913. [Google Scholar] [CrossRef]
- Banc, R.; Rusu, M.E.; Filip, L.; Popa, D.-S. The Impact of Ellagitannins and Their Metabolites through Gut Microbiome on the Gut Health and Brain Wellness within the Gut-Brain Axis. Foods 2023, 12, 270. [Google Scholar] [CrossRef]
- Duarte, L.; Gasaly, N.; Poblete-Aro, C.; Uribe, D.; Echeverria, F.; Gotteland, M.; Garcia-Diaz, D.F. Polyphenols and their anti-obesity role mediated by the gut microbiota: A comprehensive review. Rev. Endocr. Metab. Disord. 2021, 22, 367–388. [Google Scholar] [CrossRef] [PubMed]
- Zhou, D.; Liu, X.; Lan, L.; Yu, W.; Qiu, R.; Wu, J.; Teng, C.; Huang, L.; Yu, C.; Zeng, Y. Protective effects of Liupao tea against high-fat diet/cold exposure-induced irritable bowel syndrome in rats. Heliyon 2023, 9, e16613. [Google Scholar] [CrossRef] [PubMed]
- Zhu, H.M.; Li, L.; Li, S.Y.; Yan, Q.; Li, F. Effect of water extract from Berberis heteropoda Schrenk roots on diarrhea-predominant irritable bowel syndrome by adjusting intestinal flora. J. Ethnopharmacol. 2019, 237, 182–191. [Google Scholar] [CrossRef] [PubMed]
- Ma, X.; Wang, X.; Kang, N.; Chen, T.; Ji, H.; Lv, L.; Yin, X.; Tian, Y.; Zheng, R.; Duan, Y.; et al. The Effect of Tong-Xie-Yao-Fang on Intestinal Mucosal Mast Cells in Postinfectious Irritable Bowel Syndrome Rats. Evid. Based Complement. Altern. Med. 2017, 2017, 9086034. [Google Scholar] [CrossRef] [PubMed]
- Wei, Y.; Fan, Y.; Huang, S.; Lv, J.; Zhang, Y.; Hao, Z. Baizhu shaoyao decoction restores the intestinal barrier and brain-gut axis balance to alleviate diarrhea-predominant irritable bowel syndrome via FoxO1/FoxO3a. Phytomedicine 2024, 122, 155163. [Google Scholar] [CrossRef]
- Emmanuel, A.; Goosey, R.W.; Wiseman, G.; Baker, S.; Törnblom, H. Impact of symptom severity in patients with diarrhoea-predominant irritable bowel syndrome (IBS-D): Results from two separate surveys of HCPs and patients with IBS-D. BMC Gastroenterol. 2020, 20, 127. [Google Scholar] [CrossRef]
- Mo, Y.; Ma, J.; Gao, W.; Zhang, L.; Li, J.; Li, J.; Zang, J. Pomegranate Peel as a Source of Bioactive Compounds: A Mini Review on Their Physiological Functions. Front. Nutr. 2022, 9, 887113. [Google Scholar] [CrossRef]
- Xi, M.; Zhao, P.; Li, F.; Bao, H.; Ding, S.; Ji, L.; Yan, J. MicroRNA-16 inhibits the TLR4/NF-κB pathway and maintains tight junction integrity in irritable bowel syndrome with diarrhea. J. Biol. Chem. 2022, 298, 102461. [Google Scholar] [CrossRef]
- Camilleri, M. Leaky gut: Mechanisms, measurement and clinical implications in humans. Gut 2019, 68, 1516–1526. [Google Scholar] [CrossRef]
- Qian, W.; Li, W.; Chen, X.; Cui, L.; Liu, X.; Yao, J.; Wang, X.; Liu, Y.; Li, C.; Wang, Y.; et al. Exploring the mechanism of Xingpi Capsule in diarrhea predominant-irritable bowel syndrome treatment based on multiomics technology. Phytomed. Int. J. Phytother. Phytopharm. 2023, 111, 154653. [Google Scholar] [CrossRef]
- Awad, K.; Barmeyer, C.; Bojarski, C.; Nagel, O.; Lee, I.-F.M.; Schweiger, M.R.; Schulzke, J.-D.; Bücker, R. Epithelial Barrier Dysfunction in Diarrhea-Predominant Irritable Bowel Syndrome (IBS-D) via Downregulation of Claudin-1. Cells 2023, 12, 2846. [Google Scholar] [CrossRef] [PubMed]
- Paone, P.; Cani, P.D. Mucus barrier, mucins and gut microbiota: The expected slimy partners? Gut 2020, 69, 2232–2243. [Google Scholar] [CrossRef] [PubMed]
- Ke, W.; Wang, Y.; Huang, S.; Liu, S.; Zhu, H.; Xie, X.; Yang, H.; Lu, Q.; Gan, J.; He, G.; et al. Paeoniflorin alleviates inflammatory response in IBS-D mouse model via downregulation of the NLRP3 inflammasome pathway with involvement of miR-29a. Heliyon 2022, 8, e12312. [Google Scholar] [CrossRef] [PubMed]
- Hosseini, A.; Razavi, B.M.; Hosseinzadeh, H. Protective effects of pomegranate (Punica granatum) and its main components against natural and chemical toxic agents: A comprehensive review. Phytomed. Int. J. Phytother. Phytopharm. 2023, 109, 154581. [Google Scholar] [CrossRef]
- El-Shitany, N.A.; El-Bastawissy, E.A.; El-desoky, K. Ellagic acid protects against carrageenan-induced acute inflammation through inhibition of nuclear factor kappa B, inducible cyclooxygenase and proinflammatory cytokines and enhancement of interleukin-10 via an antioxidant mechanism. Int. Immunopharmacol. 2014, 19, 290–299. [Google Scholar] [CrossRef]
- Huang, X.; Li, A.; Long, P.; Liu, Y.; Zhou, Z.; Pan, Y. The Neutrophil-to-Albumin Ratio (NAR): A Novel Index in Relation to Clinical Symptoms, Quality of Life, and Psychological Status in Diarrhea-Predominant Irritable Bowel Syndrome (IBS-D). J. Inflamm. Res. 2024, 17, 3685–3695. [Google Scholar] [CrossRef]
- Choghakhori, R.; Abbasnezhad, A.; Hasanvand, A.; Amani, R. Inflammatory cytokines and oxidative stress biomarkers in irritable bowel syndrome: Association with digestive symptoms and quality of life. Cytokine 2017, 93, 34–43. [Google Scholar] [CrossRef] [PubMed]
- Xia, Y.; Tan, W.; Yuan, F.; Lin, M.; Luo, H. Luteolin Attenuates Oxidative Stress and Colonic Hypermobility in Water Avoidance Stress Rats by Activating the Nrf2 Signaling Pathway. Mol. Nutr. Food Res. 2024, 68, e2300126. [Google Scholar] [CrossRef]
- Amani, R.; Abbasnezhad, A.; Hajiani, E.; Cheraghian, B.; Abdoli, Z.; Choghakhori, R. Vitamin D3 Induced Decrease in IL-17 and Malondialdehyde, and Increase in IL-10 and Total Antioxidant Capacity Levels in Patients with Irritable Bowel Syndrome. Iran. J. Immunol. 2018, 15, 186–196. [Google Scholar] [CrossRef]
- Esteban-Zubero, E.; López-Pingarrón, L.; Alatorre-Jiménez, M.A.; Ochoa-Moneo, P.; Buisac-Ramón, C.; Rivas-Jiménez, M.; Castán-Ruiz, S.; Antoñanzas-Lombarte, Á.; Tan, D.-X.; García, J.J.; et al. Melatonin’s role as a co-adjuvant treatment in colonic diseases: A review. Life Sci. 2017, 170, 72–81. [Google Scholar] [CrossRef]
- Firdaus, F.; Zafeer, M.F.; Anis, E.; Ahmad, M.; Afzal, M. Ellagic acid attenuates arsenic induced neuro-inflammation and mitochondrial dysfunction associated apoptosis. Toxicol. Rep. 2018, 5, 411–417. [Google Scholar] [CrossRef] [PubMed]
- Liu, Y.; Chen, H.; Yang, G.; Feng, F. Metabolomics and serum pharmacochemistry combined with network pharmacology uncover the potential effective ingredients and mechanisms of Yin-Chen-Si-Ni Decoction treating ANIT-induced cholestatic liver injury. J. Ethnopharmacol. 2024, 335, 118713. [Google Scholar] [CrossRef] [PubMed]
- Liu, Z.; Zheng, Z.; Wang, T.; Liu, Z.; Zuo, Z. Using ultra-performance liquid chromatography with linear ion trap-electrostatic field orbitrap mass spectrometry, network pharmacology, and molecular docking to explore the constituent targets and action mechanisms of decoction of Angelica sinensis, Zingiberis Rhizoma Recens, and Mutton in the treatment of diarrhea-predominant irritable bowel syndrome. J. Pharm. Pharmacol. 2024, 76, 462–478. [Google Scholar] [CrossRef] [PubMed]
- Chen, W.; Guillaume-Gentil, O.; Rainer, P.Y.; Gäbelein, C.G.; Saelens, W.; Gardeux, V.; Klaeger, A.; Dainese, R.; Zachara, M.; Zambelli, T.; et al. Live-seq enables temporal transcriptomic recording of single cells. Nature 2022, 608, 733–740. [Google Scholar] [CrossRef]
- Xia, Z.; Li, Q.; Tang, Z. Network pharmacology, molecular docking, and experimental pharmacology explored Ermiao wan protected against periodontitis via the PI3K/AKT and NF-κB/MAPK signal pathways. J. Ethnopharmacol. 2023, 303, 115900. [Google Scholar] [CrossRef]
- Hong, H.; Lou, S.; Zheng, F.; Gao, H.; Wang, N.; Tian, S.; Huang, G.; Zhao, H. Hydnocarpin D attenuates lipopolysaccharide-induced acute lung injury via MAPK/NF-κB and Keap1/Nrf2/HO-1 pathway. Phytomed. Int. J. Phytother. Phytopharm. 2022, 101, 154143. [Google Scholar] [CrossRef]
- Mahurkar-Joshi, S.; Rankin, C.R.; Videlock, E.J.; Soroosh, A.; Verma, A.; Khandadash, A.; Iliopoulos, D.; Pothoulakis, C.; Mayer, E.A.; Chang, L. The Colonic Mucosal MicroRNAs, MicroRNA-219a-5p, and MicroRNA-338-3p Are Downregulated in Irritable Bowel Syndrome and Are Associated with Barrier Function and MAPK Signaling. Gastroenterology 2021, 160, 2409–2422.e19. [Google Scholar] [CrossRef]
- Zeng, Y.; Zhao, H.; Zhang, T.; Zhang, C.; He, Y.; Du, L.; Zuo, F.; Wang, W. Lung-protective effect of Punicalagin on LPS-induced acute lung injury in mice. Biosci. Rep. 2022, 42, BSR20212196. [Google Scholar] [CrossRef]








| Genes | Primer Forward (5′ to 3′) | Primer Reverse (5′ to 3′) | Production Length (bp) | Accession No. |
|---|---|---|---|---|
| Claudin-1 | CTTCTGGGTTTCATCCTGGCTTCG | CCTGAGCAGTCACGATGTTGTCC | 112 | NM_031699.3 |
| ZO-1 | CCATCTTTGGACCGATTGCTG | TAATGCCCGAGCTCCGATG | 123 | NM_001106266.1 |
| Claudin-2 | CGCAACTCAGAGACCGCTAACG | ATGGGAGAGAAAGGGCTGGAGATC | 129 | NM_001308255.1 |
| Occludin | GTCTTGGGAGCCTTGACATCTTG | GCATTGGTCGAACGTGCATC | 174 | NM_031329.3 |
| MAPK14/p38 | AAGACTTCCCAGCAGTCCTATC | CTGGAGGATCAGTTGTGTTCAA | 103 | NM_031020.3 |
| MAPK3 | GTAGACGGTTCTGGAATGGAAG | AGGAATGTTCTGTCAGGGAAAA | 179 | NM_017347.3 |
| MAPK1 | CGCTACACTAATCTCTCGTACA | GCAACTCGAACTTTGTTGAGAT | 86 | NM_053842.2 |
| GAPDH | GCAAGTTCAACGGCACAG | GCCAGTAGACTCCACGACAT | 140 | NM_017008.4 |
| Name | Formula | Annot. Delta Mass [ppm] | Calc. MW | m/z | RT [min] | Reference Ion |
|---|---|---|---|---|---|---|
| Ellagic acid | C14H6O8 | −6.69 | 302.00425 | 300.99701 | 24.815 | [M − H]−1 |
| Gallic acid | C7H6O5 | −6.61 | 170.0204 | 169.01312 | 7.879 | [M − H]−1 |
| Quercitrin | C21H20O11 | −7.6 | 448.09715 | 449.10443 | 23.79 | [M + H]+1 |
| Punicalin | C34H22O22 | −7.7 | 782.05425 | 783.06152 | 22.252 | [M + H]+1 |
| Ursolic acid | C30H48O3 | −6.83 | 456.35723 | 457.36438 | 48.132 | [M + H]+1 |
| Epicatechin | C15H14O6 | −7.33 | 290.07691 | 291.08401 | 22.721 | [M + H]+1 |
Disclaimer/Publisher’s Note: The statements, opinions and data contained in all publications are solely those of the individual author(s) and contributor(s) and not of MDPI and/or the editor(s). MDPI and/or the editor(s) disclaim responsibility for any injury to people or property resulting from any ideas, methods, instructions or products referred to in the content. |
© 2024 by the authors. Licensee MDPI, Basel, Switzerland. This article is an open access article distributed under the terms and conditions of the Creative Commons Attribution (CC BY) license (https://creativecommons.org/licenses/by/4.0/).
Share and Cite
Zhang, Y.; Huang, S.; Zhang, S.; Hao, Z.; Shen, J. Pomegranate Peel Extract Mitigates Diarrhea-Predominant Irritable Bowel Syndromes via MAPK and NF-κB Pathway Modulation in Rats. Nutrients 2024, 16, 3854. https://doi.org/10.3390/nu16223854
Zhang Y, Huang S, Zhang S, Hao Z, Shen J. Pomegranate Peel Extract Mitigates Diarrhea-Predominant Irritable Bowel Syndromes via MAPK and NF-κB Pathway Modulation in Rats. Nutrients. 2024; 16(22):3854. https://doi.org/10.3390/nu16223854
Chicago/Turabian StyleZhang, Yannan, Sijuan Huang, Shuai Zhang, Zhihui Hao, and Jianzhong Shen. 2024. "Pomegranate Peel Extract Mitigates Diarrhea-Predominant Irritable Bowel Syndromes via MAPK and NF-κB Pathway Modulation in Rats" Nutrients 16, no. 22: 3854. https://doi.org/10.3390/nu16223854
APA StyleZhang, Y., Huang, S., Zhang, S., Hao, Z., & Shen, J. (2024). Pomegranate Peel Extract Mitigates Diarrhea-Predominant Irritable Bowel Syndromes via MAPK and NF-κB Pathway Modulation in Rats. Nutrients, 16(22), 3854. https://doi.org/10.3390/nu16223854

