Fermented Gold Kiwi Improves Gastrointestinal Motility and Functional Constipation: An Animal Study and Human Randomized Clinical Test
Abstract
1. Introduction
2. Materials and Methods
2.1. Preparation of the Fermented Gold Kiwi Sample
2.2. Animals
2.2.1. Analysis of Anti-Secretory Activity in Pyloric Ligation
2.2.2. Measurement of Gastric Emptying and the Establishment of an Animal Model
2.2.3. Measurement of Gastrointestinal Motility and the Establishment of an Animal Model
2.2.4. Induction of Constipation and the Study Design
2.3. Measurements of Body Weight, Food Intake, Fecal Numbers, and Moisture
2.4. Measurement of Serum Neurotransmitter Factors
2.5. Quantitative Real-Time PCR
2.6. Human Clinical Study
2.6.1. Participants and Recruitment
2.6.2. Study Protocol
2.6.3. Clinical Symptoms
2.7. Statistical Analysis
2.7.1. Animal Study
2.7.2. Clinical Trial Study
3. Results
3.1. Effects of FGK on Gastric Emptying and Gastrointestinal Motility
3.1.1. Gastric Emptying
3.1.2. Gastrointestinal Motility
3.1.3. Total Acidity and Pepsin Activity
3.2. Effects of Body Weight and Feed Intake in Induced-Constipation Rats
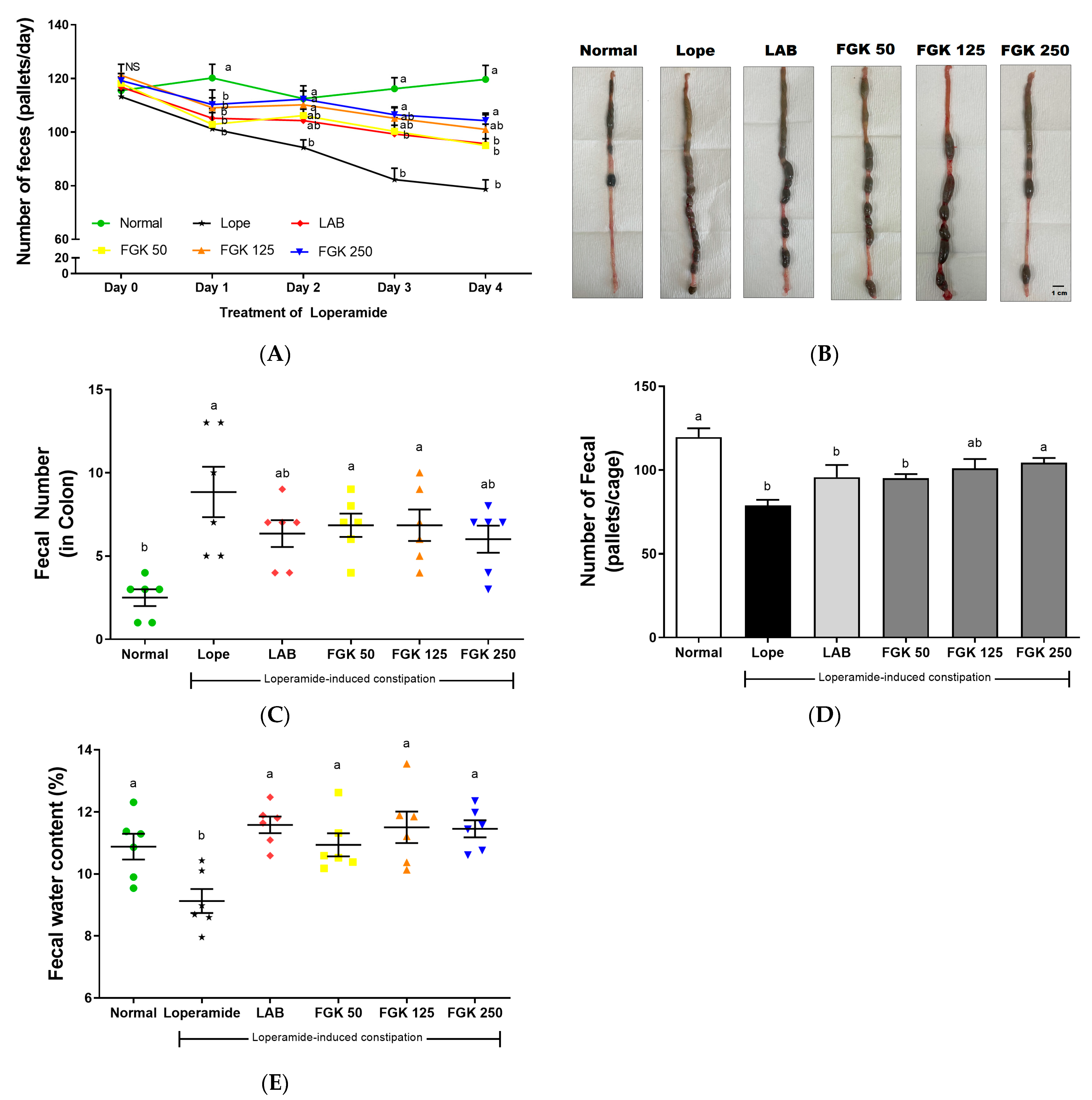
3.3. Effects of FGK on Fecal Parameters in Induced-Constipation Rats
3.4. Effects of FGK on Neurotransmitters in Induced-Constipation Rats
3.5. Effects of FGK on Cytokine Expression in Induced-Constipation Rats
3.6. Effects of FGK on mRNA Expression of Fecal Bacteria Groups in Induced-Constipation Rats
3.7. Human Clinical Study Demographic Characteristics
3.8. GSRS Score
3.8.1. Total Score for Lower Gastrointestinal Symptoms
3.8.2. Constipation Symptoms
3.8.3. Sensations of Not Completely Emptying the Bowels
4. Discussion
5. Conclusions
Author Contributions
Funding
Institutional Review Board Statement
Informed Consent Statement
Data Availability Statement
Acknowledgments
Conflicts of Interest
References
- Liang, C.; Wang, K.Y.; Yu, Z.; Xu, B. Development of a novel mouse constipation model. World J. Gastroenterol. 2016, 22, 2799–2810. [Google Scholar] [CrossRef] [PubMed]
- Li, T.; Hu, M.; Jiang, C.; Zhang, D.; Gao, M.; Xia, J.; Miao, M.; Shi, G.; Li, H.; Zhang, J.; et al. Laxative effects and mechanisms of Tiantian Capsule on loperamide-induced constipation in rats. J. Ethnopharmacol. 2021, 266, 113411. [Google Scholar] [CrossRef] [PubMed]
- Wintola, O.A.; Sunmonu, T.O.; Afolayan, A.J. The effect of Alox ferox Mill. In the treatment of loperamide-induced constipation in Wistar rats. BMC Gastroenterol. 2010, 10, 95. [Google Scholar] [CrossRef]
- Park, S.Y. Diagnosis of chronic constipation. Korean J. Gastroenterol. 2024, 83, 179–183. [Google Scholar] [CrossRef] [PubMed]
- Camileri, M.; Ford, A.C.; Mawe, G.M.; Dinning, P.G.; Rao, S.S.; Chey, W.D.; Simrén, M.; Lembo, A.; Young-Fadok, T.M.; Chang, L. Chronic constipation. Nat. Rev. Dis. Primers 2017, 3, 17095. [Google Scholar] [CrossRef]
- Guerin, A.; Carson, R.T.; Lewis, B.; Yin, D.; Kaminsky, M.; Wu, E. The economic burden of treatment failure amongst patients with irritable bowel syndrome with constipation or chronic constipation: A retrospective analysis of a Medicaid population. J. Med. Econ. 2014, 17, 577–586. [Google Scholar] [CrossRef]
- Zhao, Q.; Chen, Y.Y.; Xu, D.Q.; Yue, S.J.; Fu, R.J.; Yang, J.; Xing, L.M.; Tang, Y.P. Action model of gut motility, fluid and electrolyte transport in chronic constipation. Front. Pharmacol. 2021, 12, 630249. [Google Scholar]
- Wald, A.; Scarpignato, C.; Kamm, M.A.; Mueller-Lissner, S.; Helfrich, I.; Schuijt, C.; Bubeck, J.; Limoni, C.; Petrini, O. The burden of constipation on quality of life: Results of a multinational survey. Aliment. Pharmacol. Ther. 2007, 26, 227–236. [Google Scholar] [CrossRef]
- Makizaki, Y.; Uemoto, T.; Yokota, H.; Yamamoto, M.; Tanaka, Y.; Ohno, H. Improvement of loperamide-induced slow transit constipation by Bifidobacterium bifidum G9-1 is mediated by the correction of butyrate production and neurotransmitter profile due to improvement in dysbiosis. PLoS ONE 2021, 16, e0248584. [Google Scholar] [CrossRef]
- Wedel, T.; Spiegler, J.; Soellner, S.; Roblick, U.J.; Schiedeck, T.H.K.; Bruch, H.P.; Krammer, H.J. Enteric nerves and interstitial cells of Cajal are altered in patients with slow-transit constipation and megacolon. Gastroenterology 2002, 123, 1459–1467. [Google Scholar] [CrossRef]
- McQuade, R.M.; Stojanovska, V.; Abalo, R.; Bornstein, J.C.; Nurgali, K. Chemotherapy-induced constipation and diarrhea: Pathophysiology, current and emerging treatment. Front. Pharmacol. 2016, 7, 414. [Google Scholar] [CrossRef] [PubMed]
- Adachi, Y.; Ishii, Y.; Yoshimoto, M.; Yoshida, Y.; Endo, Y.; Yamamoto, H.; Akashi, H.; Imai, K.; Shinomura, Y.; Kato, Y. Phenotypic alteration of interstitial cells of Cajal in idiopathic sigmoid megacolon. J. Gastroenterol. 2008, 43, 626–631. [Google Scholar] [CrossRef] [PubMed]
- Racké, K.; Reimann, A.; Schwörer, H.; Kilbinger, H. Regulation of 5-HT release from enterochromaffin cells. Behav. Brain Res. 1996, 73, 83–87. [Google Scholar] [CrossRef]
- Li, R.; Xu, S.; Li, B.; Zhang, B.; Chen, W.; Dai, D.; Liu, Z. Gut indigenous Ruminococcus gnavus alleviates constipation and stress-related behaviors in mice with loperamide-induced constipation. Food Funct. 2023, 14, 5702–5715. [Google Scholar] [CrossRef]
- Tack, J.; van Outryve, M.; Beyens, G.; Kersten, R.; Vandeplassche, L. Prucalopride (Resolor) in the treatment of severe chronic constipation in patients dissatisfied with laxatives. Gut 2009, 58, 357–365. [Google Scholar] [CrossRef]
- Bassotti, G.; Usai-Satta, P.; Bellini, M. Linaclotide for the treatment of chronic constipation. Expert Opin. Pharmacother. 2018, 19, 1261–1266. [Google Scholar] [CrossRef] [PubMed]
- Richardson, D.P.; Ansell, J.; Drummond, L. The nutritional and health attributes of kiwifruit: A review. Eur. J. Nutr. 2018, 57, 2659–2676. [Google Scholar] [CrossRef]
- Lippi, G.; Mattiuzzi, C. Kiwifruit and cancer: An overview of biological evidence. Nutr. Cancer 2020, 72, 547–553. [Google Scholar] [CrossRef]
- Sivakumaran, S.; Huffiman, L.; Sivakumaran, S.; Drummond, L. The nutritional composition of Zespri® SunGold Kiwifruit and Zespri® Sweet Green Kiwifruit. Food Chem. 2018, 238, 195–202. [Google Scholar] [CrossRef]
- Donaldson, B.; Rush, E.; Young, O.; Winger, R. Variation in gastric pH may determine kiwifruit’s effect on functional GI disorder: An In Vitro study. Nutrients 2014, 6, 1488–1500. [Google Scholar] [CrossRef]
- Jeon, E.J.; Choi, J.H.; Lee, N.Y.; Oh, H.J.; Kwon, H.S.; Kwon, J. Gastroprotective effects of fermented gold kiwi (Actinidia chinenesis L.) extracts on HCl/EtOH-induced gastric injury in rats. Appl. Sci. 2022, 12, 5271. [Google Scholar] [CrossRef]
- Aleid, I.S.; Alfheeaid, H.A.; Aljutaily, T.; Alhomaid, R.M.; Alharbi, H.F.; Althwab, S.A.; Abdel-Rahman, H.A.; AlGeffari, M.A.; Barakat, H. Gastroprotective Effects of Spirulina platensis, Golden Kiwifruit Flesh, and Golden Kiwifruit Peel Extracts Individually or in Combination against Indomethacin-Induced Gastric Ulcer in Rats. Nutrients 2021, 13, 3499. [Google Scholar] [CrossRef] [PubMed]
- Chang, C.C.; Lin, Y.T.; Lu, Y.T.; Liu, Y.S.; Liu, J.F. Kiwifruit improves bowel function in patients with irritable bowel syndrome with constipation. Asia Pac. J. Clin. Nutr. 2010, 19, 451–457. [Google Scholar] [PubMed]
- Bayer, S.B.; Gearry, R.B.; Crummond, L.N. Putative mechanisms of kiwifruit on maintenance of normal gastrointestinal function. Crit. Rev. Food Sci. Nutr. 2018, 58, 2432–2452. [Google Scholar] [CrossRef] [PubMed]
- Bayer, S.B.; Heenan, P.; Frampton, C.; Wall, C.L.; Drummond, N.; Roy, N.C.; Gearry, R.B. Two gold kiwifruit daily for effective treatment of constipation in adults—A randomized clinical trial. Nutrients 2020, 14, 4146. [Google Scholar] [CrossRef] [PubMed]
- Manzoor, S.; Gull, A.; Wani, S.M.; Ganaie, T.A.; Masoodi, F.A.; Bashir, K.; Malik, A.; Dar, B. Improving the shelf life of fresh cut kiwi using nanoemulsion coating with antioxidant and antiomicrobial agents. Food Biosci. 2021, 41, 101015. [Google Scholar] [CrossRef]
- Ma, T.; Lan, T.; Ju, Y.; Cheng, G.; Que, Z.; Geng, T.; Fang, Y.; Sun, X. Comparison of the nutritional properties and biological activities of kiwifruit (Actinidia) and their different forms of products: Towards making kiwifruit more nutritious and functional. Food Funct. 2019, 10, 1317–1329. [Google Scholar] [CrossRef]
- Zhou, Y.; Wang, R.; Zhang, Y.; Yang, Y.; Sun, X.; Zhang, Q.; Yang, N. Biotransformation of phenolics and metabolites and the changes in antioxidant activity in kiwifruit induced by Lactobacillus plantarum fermentation. J. Sci. Food Agric. 2020, 10, 1317–1329. [Google Scholar] [CrossRef] [PubMed]
- Kim, Y.S.; Park, H.J.; Kim, H.; Song, J.; Lee, D. Gastroprotective effects of paeonia extract mixture HT074 against experimental gastric ulcers in rats. Evid. Based Complement. Altern. Med. 2019, 2019, 3546258. [Google Scholar] [CrossRef]
- Anson, M.L. The estimation of pepsin, trypsin, papain, and cathepsin with hemoglobin. J. Gen. Physiol. 1938, 22, 79–89. [Google Scholar] [CrossRef]
- Ko, J.L.; Tsai, C.H.; Liu, T.C.; Lim, M.Y.; Lin, H.L.; Ou, C.C. Cisplatin is a drug widely used in the treatment of various malignant tumors. However, high-dose administration of cisplatin can cause side effects such as kidney and gastrointestinal damage, making its clinical use challenging. Due to these characteristic. Hum. Exp. Toxicol. 2016, 35, 808–817. [Google Scholar] [CrossRef] [PubMed]
- Badary, O.A.; Awad, A.S.; Sherief, M.A.; Hamada, F.M. In vitro and in vivo effects of ferulic acid on gastrointestinal motility: Inhibition of cisplatin-induced delay in gastric emptying in rats. World J. Gastroenterol. 2006, 12, 5363–5367. [Google Scholar] [CrossRef] [PubMed]
- Sharma, S.S.; Gupta, Y.K. Reversal of cisplatin-induced delay in gastric emptying in rats by ginger (Zingiber officinale). J. Ethnopharmacol. 1998, 62, 49–55. [Google Scholar] [CrossRef] [PubMed]
- Zhang, S.; Li, S.; Liu, Y.; Ye, F.; Yin, J.; Foreman, R.D.; Wang, D.; Chen, J.D.Z. Electroacupuncture via chronically implanted electrodes improves gastric dysmotility mediated by autonomic-cholinergic mechanisms in a rodent model of functional dyspepsia. Neurogastroenterol. Motil. 2018, 30, e13381. [Google Scholar] [CrossRef]
- Yang, N.N.; Yang, J.W.; Ye, Y.; Huang, J.; Wang, L.; Wang, Y.; Su, X.T.; Lin, Y.; Yu, F.T.; Ma, S.M.; et al. Electroacupuncture ameliorates intestinal inflammation by activating α7nAChR-mediated JAK2/STAT3 signaling pathwway in postoperative ileus. Theranostics 2021, 11, 4078–4089. [Google Scholar] [CrossRef]
- Inatomi, T.; Honma, M. Effects of probiotics on loperamide-induced constipation in rats. Sci. Rep. 2021, 11, 24098. [Google Scholar] [CrossRef]
- Shin, S.M.; Youn, S.J.; Choi, Y.; Kim, B.M.; Lee, N.Y.; Oh, H.J.; Kwon, H.S.; Ko, H. Fermented gold kiwi for improved gastric health: Evaluation of efficacy and safety in randomized, double-blind, placebo-controlled trial. Nutrients 2024, 16, 2670. [Google Scholar] [CrossRef]
- Schmulson, M.J.; Drossman, D.A. What is new in Roma IV. J. Neurogastroenterol. Motil. 2017, 23, 151–163. [Google Scholar] [CrossRef]
- Svedlund, J.; Sjödin, I.; Dotevall, G. GSRS—A clinical rating scale for gastrointestinal symptoms in patients with irritable bowel syndrome and ulcer disease. Dig. Dis. Sci. 1988, 33, 129–134. [Google Scholar] [CrossRef]
- Zeng, J.; Zuo, X.L.; Li, Y.Q.; Wei, W.; Lv, G.P. Tegaserod for dyspepsia and reflux symptoms in patients with chronic constipation: An exploratory open-label study. Eur. J. Clin. Pharmacol. 2007, 63, 529–536. [Google Scholar] [CrossRef]
- Vera, G.; López-Pérez, A.E.; Martínez-Villaluenga, M.; Cabezos, P.A.; Abalo, R. X-ray analysis of the effect of the 5-HT3 receptor antagonist granisetron on gastrointestinal motility in rats repeatedly treated with the antitumoral drug cisplatin. Exp. Brain Res. 2014, 232, 2601–2612. [Google Scholar] [CrossRef] [PubMed]
- Buger, D.M.; Wiestner, T.; Hubler, M.; Binder, H.; Keiser, M.; Arnold, S. Effects of Anticholinergics (Atropine, Glycopyrrolate) and Prokinetics (Metoclopramide, Cisapride) on Gastric Motility in Beagles and Labrador Retrievers. J. Vet. Med. A Physiol. Pathol. Clin. Med. 2006, 53, 97–107. [Google Scholar] [CrossRef] [PubMed]
- Al Asmari, A.; Al Shahrani, H.; Al Masri, N.; Al Faraidi, A.; Elfaki, I.; Arshaduddin, M. Vanillin abrogates ethanol induced gastric injury in rats via modulation of gastric secretion, oxidative stress and inflammation. Toxicol. Rep. 2015, 3, 105–113. [Google Scholar] [CrossRef] [PubMed]
- Neufeld, K.A.; Foster, J.A. Effects of gut microbiota on the brain: Implications for psychiatry. J. Phychiatry Neurosci. 2009, 34, 230–231. [Google Scholar]
- Iannitti, T.; Palmieri, B. Therapeutical use of probiotics formulations in clinical practice. Clin. Nutr. 2010, 29, 701–725. [Google Scholar] [CrossRef]
- Round, J.L.; Mazamanian, S.K. The gut microbiota shapes intestinal immune responses during health and disease. Nat. Rev. Immunol. 2009, 9, 313–323. [Google Scholar] [CrossRef]
- Eor, J.Y.; Tan, P.L.; Lim, S.M.; Choi, D.H.; Yoon, S.M.; Yang, S.Y.; Kim, S.H. Laxative effect of probiotics chocolate on loperamide-induced constipation in rats. Food Res. Int. 2019, 116, 1176–1182. [Google Scholar] [CrossRef]
- Touw, K.; Wang, Y.; Leone, V.; Nadimpalli, A.; Nathaniel, H.; Gianrico, F.; Kashypa, P.; Chang, E. Drug-inducd constipation alters gut microbiota stability leading to physiological changes in the host (1118.2). FASEB J. 2014, 28, 1118-2. [Google Scholar] [CrossRef]
- Zhang, C.; Jiang, J.; Tian, F.; Zhao, J.; Zhang, H.; Zhai, Q.; Chen, W. Meta-analysis of randomized controlled trials of the effects probiotics on functional constipation in adults. Clin. Nutr. 2020, 39, 2960–2969. [Google Scholar] [CrossRef]
- Eady, S.L.; Wallace, A.J.; Butts, C.A.; Hedderley, D.; Drummond, L.; Ansell, J.; Gearry, R.B. The effects of ‘Zesy002’ kiwifruit (Actinidia chinensis var. chinensis) on gut health function: A randomized cross-over clinical trial. J. Nutr. Sci. 2019, 8, e18. [Google Scholar] [CrossRef]
- Lee, H.Y.; Kim, J.H.; Jeung, H.W.; Lee, C.U.; Kim, D.S.; Li, B.; Lee, G.H.; Sung, M.S.; Ha, K.C.; Back, H.I.; et al. Effects of Ficus carica paste on loperamide-induced constipation in rats. Food Chem. Toxicol. 2012, 50, 895–902. [Google Scholar] [CrossRef] [PubMed]
- Zhao, Y.; Yu, Y.B. Intestinal microbiota and chronic constipation. Springerplus 2016, 5, 1130. [Google Scholar] [CrossRef] [PubMed]
- Gershon, M.D. 5-Hydroxytryptamine (serotonin) in the gastrointestinal tract. Curr. Opin. Endocrinol. Diabetes Obes. 2013, 20, 14–21. [Google Scholar] [CrossRef]
- Andresen, V.; Montori, V.M.; Keller, J.; West, C.P.; Layer, P.; Camileri, M. Effects of 5-HT3 antagonists on symptom relief and constipation in non-constipated irritable bowel syndrome: A systematic review and meta-analysis of randomized controlled trials. Clin. Gastroenterol. Hepatol. 2008, 6, 545–555. [Google Scholar] [CrossRef]
- Wong, B.S.; Manabe, N.; Camileri, M. Role of prucalopride, a serotonin (5-HT4) receptor agonist, for the treatment of chronic constipation. Clin. Exp. Gastroenterol. 2010, 3, 49–56. [Google Scholar] [CrossRef] [PubMed]
- Qiu, B.; Zhu, L.; Zhang, S.; Han, S.; Fei, Y.; Ba, F.; Berglund, B.; Li, L.; Yao, M. Prevention of loperamide-induced constipation in mice and alteration of 5-hydroxytrytamine signaling by Ligilactobaillcus salivarius Li01. Nutrients 2022, 14, 4083. [Google Scholar] [CrossRef]
- Li, D.; Si, X.; Hua, Y.; Qian, Y.; Li, H.; Lv, N.; Fang, Q.; Han, X.; Xu, T. Tongbian formula alleviates slow transit constipation by increasing intestinal butyric acid to activate the 5-HT signaling. Sci. Rep. 2024, 14, 17951. [Google Scholar] [CrossRef]
- Baker, D.E. Rationale for using serotonergic agent to treat irritable bowel syndrome. Am. J. Health Syst. Pharmacol. 2005, 62, 700–711. [Google Scholar] [CrossRef] [PubMed]
- Lee, M.J.; Cho, K.H.; Park, H.M.; Sung, H.J.; Choi, S.; Im, W. Pharmacological profile of DA-6886, a novel 5-HT4 receptor agonist to accelerate colonic motor activity in mice. Eur. J. Pharmacol. 2014, 735, 115–122. [Google Scholar] [CrossRef]
- Kim, D.Y.; Camilleri, M. Serotonin: A mediator of the brain-gut connection. Am. J. Gastroenterol. 2000, 95, 2698–2709. [Google Scholar] [CrossRef]
- Asano, Y.; Hiramoto, T.; Nishino, R.; Aiba, Y.; Kimura, T.; Yoshihara, K.; Koga, Y.; Sudo, N. Critical role of gut microbiota in the production of biologically active, free catecholamines in the gut lumen of mice. Am. J. Physiol. Gastrointest. Liver Physiol. 2012, 303, G1288–G1295. [Google Scholar] [CrossRef] [PubMed]
- Shen, X.L.; Zhou, X.T.; Ren, M.; Shi, X.; Zhang, H.Z.; Wang, Y.; Yang, M. Modified Zhizhu Pill improves the loperamide-induced slow transit constipation via gut microbiota and neurotransmitters in microbiota-gut-grain axis. Clin. Res. Hepatol. Gastroenterol. 2024, 48, 102410. [Google Scholar] [CrossRef] [PubMed]
- Kim, J.E.; Song, H.J.; Choi, Y.J.; Jin, Y.J.; Roh, Y.J.; Seol, A.; Park, S.H.; Park, J.M.; Kang, H.G.; Hwang, D.Y. Improvement of the intestinal epithelial barrier during laxative effects of phlorotannin in loperamide-induced constipation of SD rats. Lab. Anim. Res. 2023, 39, 1. [Google Scholar] [CrossRef] [PubMed]
- Zhang, X.; Zheng, J.; Jiang, N.; Sun, G.; Bao, X.; Kong, M.; Cheng, X.; Lin, A.; Liu, H. Modulation of gut microbiota and intestinal metabolites by lactulose improves loperamide-induced constipation in mice. Eur. J. Pharm. Sci. 2021, 158, 105676. [Google Scholar] [CrossRef] [PubMed]
- Stanghellini, V.; Chan, F.K.L.; Hasler, W.L.; Malagelada, J.R.; Suzuki, H.; Tack, J.; Talley, N.J. Gastroduodenal Disorders. Gastroenterology 2016, 150, 1380–1392. [Google Scholar] [CrossRef]
- Pallson, O.S.; Whitehead, W.; van Tilburg, M.A.; Chang, L.; Chey, W.; Drowell, M.D.; Keefer, L.; Lembo, A.J.; Parkman, H.P.; Rao, S.S.; et al. Roma IV diagnostic questinnaries and tables for investigators and clinicians. Gastroenterology 2016, 150, 1481–1491. [Google Scholar]
- Tijeerdsma, H.C.; Smout, A.J.; Akkermans, L.M. Voluntary suppression of defecation delays gastric emptying. Dig. Dis. Sci. 1993, 38, 832–836. [Google Scholar] [CrossRef]
- Gros, M.; Gros, B.; Mesonero, J.E.; Latorre, E. Neurotransmitter Dysfunction in Irritable Bowel Syndrome: Emerging Approaches for Management. J. Clin. Med. 2021, 10, 3429. [Google Scholar] [CrossRef]













| Bacterial Strains | Source | Origin |
|---|---|---|
| Lactococcus lactis VI-01 (KTCT 14351 BP) | Isolate | Kiwi peel |
| Lacticaseibacillus paracasei VI-02 (KTCT 14352 BP) | Isolate | Kiwi peel |
| Lacticaseibacillus casei VIGRA01 (KTCT 14756 BP) | Isolate | Cheese |
| Lactobacillus helveticus VICAM05 (KTCT 15949 BP) | Isolate | Cheese |
| Lactobacillus acidophilus VIFEC24 (KTCT 15950 BP) | Isolate | Infant feces |
| Composition | FGK |
|---|---|
| Calorie (Kcal/100 g) | 41.14 |
| Carbohydrate (%) | 8.67 |
| Crude protein (%) | 1.48 |
| Crude fat (%) | 0.06 |
| Moisture (%) | 89.46 |
| Crude ash (%) | 0.33 |
| α-Amylase (U/g) | 121.5 ± 1.98 |
| Lipase (U/g) | 4.42 ± 0.01 |
| Protease (U/g) | 21.15 ± 0.07 |
| Gene Name | Sequence of PCR Primer (5′-3′) | |
|---|---|---|
| 5-HT3R | F | ATTTTGTGGTGTGCATGGCT |
| R | GCTCCCCTAGGCAGAGTATC | |
| 5-HT4R | F | GATGCTAATGTGAGTTCCAACGA |
| R | CAGCAGGTTGCCCAAGATG | |
| D2R | F | CACCACGGCCTACATAGCAA |
| R | GGCGTGCCCATTCTTCTCT | |
| TNF-α | F | TGATCCGAGATGTGGAACTG |
| R | CGAGCAGGAGTAAGAAGAGG | |
| IL-1β | F | TGACCCATGTGAGCTGAAAG |
| R | GGGATTTTGTCGTTGCTTGT | |
| IL-6 | F | CCGGAGAGGAGACTTCACAG |
| R | CCATAGTGCAGGAGCGTACAGT | |
| GAPDH | F | TGACCTCAACTACATGGTCTACA |
| R | CTTCCCATTCTCGGCCTTG | |
| Total bacteria | F | GCAGGCCTAACACATGCAAGTC |
| R | CTGCTGCCTCCCGTAGGAGT | |
| Lactobacillus group | F | CGATGAGTGCTAGGTGTTGGA |
| R | CAAGATGTCAAGACCTGGTAAG | |
| Bifidobacterium group | F | CTCCTGGAAACGGGTGG |
| R | GGTGTTCTTCCCGATATCTACA | |
| Enterobacteriaceae | F | TGCCGTAACTTCGGGAGAAGGCA |
| R | TCAAGGCTCAATGTTCAGTGTC | |
| Groups | Initial Body wt (g) | Final Body wt (g) | Gain Body wt (g/day) | Feed Intake (g/day) |
|---|---|---|---|---|
| Normal | 207.9 ± 2.6 NS | 281.6 ± 5.5 NS | 6.14 ± 0.37 NS | 20.05 ± 0.17 ab |
| Lope | 209.1 ± 1.9 | 281.2 ± 3.2 | 6.02 ± 0.21 | 19.55 ± 0.02 b |
| LAB | 208.8 ± 3.1 | 284.7 ± 4.0 | 6.37 ± 0.20 | 20.59 ± 0.11 a |
| FGK 50 | 208.3 ± 2.6 | 278.5 ± 3.7 | 5.85 ± 0.16 | 19.59 ± 0.04 b |
| FGK 125 | 206.3 ± 2.5 | 272.6 ± 2.8 | 5.53 ± 0.14 | 20.21 ± 0.19 a |
| FGK 250 | 206.6 ± 3.0 | 277.1 ± 4.1 | 5.87 ± 0.18 | 20.27 ± 0.10 a |
| FGK (n = 50) | Placebo (n = 47) | p-Value | |
|---|---|---|---|
| Sex (M/F) | 12/36 | 7/38 | 0.2589 (C) 1 |
| Age (year) | 45.17 ± 10.53 | 40.67 ± 11.74 | 0.0545 (T) 2 |
| Height (cm) | 162.95 ± 8.52 | 162.48 ± 8.38 | 0.4307 (W) 2 |
| Weight (kg) | 64.36 ± 11.30 | 61.06 ± 13.63 | 0.0522 (W) 2 |
| BMI (kg/m2) | 24.11 ± 2.97 | 23.02 ± 4.06 | 0.0136 (W) 2 |
Disclaimer/Publisher’s Note: The statements, opinions and data contained in all publications are solely those of the individual author(s) and contributor(s) and not of MDPI and/or the editor(s). MDPI and/or the editor(s) disclaim responsibility for any injury to people or property resulting from any ideas, methods, instructions or products referred to in the content. |
© 2024 by the authors. Licensee MDPI, Basel, Switzerland. This article is an open access article distributed under the terms and conditions of the Creative Commons Attribution (CC BY) license (https://creativecommons.org/licenses/by/4.0/).
Share and Cite
Choi, J.; Choi, H.; Jang, Y.; Paik, H.-G.; Kwon, H.-S.; Shin, S.M.; Lee, J.S.; Kim, B.; Kwon, J. Fermented Gold Kiwi Improves Gastrointestinal Motility and Functional Constipation: An Animal Study and Human Randomized Clinical Test. Nutrients 2024, 16, 3778. https://doi.org/10.3390/nu16213778
Choi J, Choi H, Jang Y, Paik H-G, Kwon H-S, Shin SM, Lee JS, Kim B, Kwon J. Fermented Gold Kiwi Improves Gastrointestinal Motility and Functional Constipation: An Animal Study and Human Randomized Clinical Test. Nutrients. 2024; 16(21):3778. https://doi.org/10.3390/nu16213778
Chicago/Turabian StyleChoi, Jihye, Hwal Choi, Yuseong Jang, Hyeon-Gi Paik, Hyuck-Se Kwon, Seon Mi Shin, Jeung Seung Lee, Bumseok Kim, and Jungkee Kwon. 2024. "Fermented Gold Kiwi Improves Gastrointestinal Motility and Functional Constipation: An Animal Study and Human Randomized Clinical Test" Nutrients 16, no. 21: 3778. https://doi.org/10.3390/nu16213778
APA StyleChoi, J., Choi, H., Jang, Y., Paik, H.-G., Kwon, H.-S., Shin, S. M., Lee, J. S., Kim, B., & Kwon, J. (2024). Fermented Gold Kiwi Improves Gastrointestinal Motility and Functional Constipation: An Animal Study and Human Randomized Clinical Test. Nutrients, 16(21), 3778. https://doi.org/10.3390/nu16213778

