Abstract
Background: Carotenoids are present throughout retina and body its dense deposition leads to an identifiable yellow spot in the macula. Macular pigment optical density (MPOD) measured in the macula is vital to macular well-being and high-resolution visual acuity. MPOD has also been associated with various health and disease states. We sought to review the literature on this topic and summarize MPODs role as a measurable modifiable clinical biomarker, particularly as a measure of the eye’s antioxidant capacity in the context of oxidative damage and retinal ischemia. Methods: A literature review collated the articles relevant to MPOD, carotenoid intake or supplementation, and their influence on various health and disease states. Results: Literature reveals that MPOD can serve as a reliable biomarker for assessing the retinal defense mechanisms against oxidative stress and the deleterious effects of excessive light exposure. Elevated MPOD levels offer robust protection against the onset and progression of age-related macular degeneration (AMD), a prevalent cause of vision impairment among the elderly population. MPOD’s implications in diverse ocular conditions, including diabetic retinopathy and glaucoma, have been explored, underscoring the real need for clinical measurement of MPOD. The integration of MPOD measurement into routine eye examinations presents an unparalleled opportunity for early disease detection, precise treatment planning, and longitudinal disease monitoring. Conclusions: Longitudinal investigations underscore the significance of MPOD in the context of age-related ocular diseases. These studies show promise and elucidate the dynamic nuances of MPOD’s status and importance as a measurable, modifiable clinical biomarker.
1. Introduction
1.1. Structure
The macular pigment, a yellowish deposit in the central retina, arises from the collective presence of carotenoid pigments strategically accumulated within the macular region [1]. These pigments exhibit distinct absorption spectra, aiding their identification and quantification [2]. Lutein, zeaxanthin, and meso-zeaxanthin together comprise the macular pigment and are present throughout the retina, although centrally, its deposition is substantially higher and thus the visibility of a central yearly spot in humans [2,3]. Lutein, a xanthophyll carotenoid, is known for its antioxidant abilities and light-filtering properties. Zeaxanthin, a close relative, exhibits similar characteristics and is particularly enriched in the central foveal region of the macula [4]. Meso-zeaxanthin, although structurally akin to zeaxanthin, is found in extremely lower quantities, if at all, from dietary sources but is synthesized from lutein in the retina [1]. This interconversion of lutein to meso-zeaxanthin may be especially advantageous for diets that are dominated by lutein-rich sources [1]. Notably, however, this conversion is not shown in other locations, and in particular, meso-zeaxanthin is starkly absent in the brain [5]. Collectively, these pigments bolster ocular defense mechanisms by quenching singlet oxygen and reactive oxygen species and absorbing blue light, thereby protecting against oxidative stress and potential retinal damage [6].
1.2. Nutrition
The journey of these pigments into the retina begins with dietary intake. Rich sources of lutein and zeaxanthin (L/Z) include leafy green vegetables such as spinach, kale, and collard greens, along with other vibrant fruits and vegetables [3]. However, meso-zeaxanthin’s primary origin lies within the retina, where it is synthesized from lutein, as it is not commonly found in substantial quantities within typical diets [1]. The intricate interplay between dietary intake, transport, and metabolism influences the availability of these carotenoids for ocular uptake. Bioavailability studies reveal that factors such as food matrix, cooking methods, and individual genetics can affect the extent to which these carotenoids are absorbed and utilized by the body [7,8,9,10].
To better understand the effects of L/Z intake on macular pigment density, it is important to know about the dietary sources of L/Z. In the past, nutritional analysis has reported L/Z as one value as analytical procedures had not permitted for the evaluation of them separately. Perry et al. have conducted testing to determine their individual quantities in food [11]. Given that L/Z accumulates in different regions of the retina and that they serve different functions, it is important to assess their individual quantity [4,12,13]. As seen in Table 1, there is a stark difference in the foods that contain L/Z, with most foods containing lutein but not zeaxanthin. This in part explains why dietary intake in the standard American diet is lower in zeaxanthin and higher in lutein, despite there being a higher level of zeaxanthin in the central fovea, thus emphasizing its importance in health maintenance of the eye.
Table 1.
L/Z quantities in commonly consumed food.
The bioavailability of carotenoids has been shown to be significantly increased when consumed with foods containing fat [7,8]. Despite eggs having a lower L/Z content, their fat content allows them to significantly increase L/Z levels. A study by Goodrow et al. showed that consuming one egg per day over five weeks increased plasma levels of lutein by 26% and zeaxanthin by 38% [14]. It has also been shown that the bioavailability of carotenoids decreases due to competition for absorption when different carotenoids are consumed in the same meal [10,15]. Heat plays an interesting role as it has been shown to decrease carotenoid content but significantly increases carotenoid bioavailability [8]. Dietary fiber has been shown to have a negative effect on the absorption of carotenoids, as seen in Riedl et al., with a 40–74% decrease in plasma levels of lutein when these carotenoids were consumed with water-soluble fibers such as pectin, guar, and alginate [10].
2. In Vivo Measurement of Carotenoid Status in the Eye
2.1. Macular Pigment Optical Density (MPOD)
The carotenoids lutein, zeaxanthin, and meso-zeaxanthin form the macular pigment. Macular pigment optical density (MPOD) is an assessment of the strength of the presence of these carotenoids in an individual. This metric can be measured clinically, and it can be used as a clinical biomarker for ocular disease, ocular performance, and effects of systemic disease. If the macular pigment were to be used as a clinical biomarker, it would be imperative to be able to obtain accurate and consistent measurements of a patient’s MPOD.
2.2. Measurement of MPOD
There are several techniques to measure MPOD levels. These techniques can be split into psychophysical vs. objective techniques, each with their pros and cons. Psychophysical techniques include methods like heterochromatic flicker photometry (HFP) and minimum notion photometry (MNP). These techniques gauge macular pigment density by exploiting visual perception phenomena in response to specific stimulus conditions. While psychophysical methods offer insights into pigment, these methods do not provide information on pigment distribution. They provide pigment density estimates in the specific circular region of interest (approximately 1 degree), and they may be affected by individual variations in visual perception. Objective techniques include methods such as Fundus Reflectometry (FR), Fundus Autofluorescence (FAF), and Resonance Raman Spectroscopy (RRS).
Heterochromatic flicker photometry (HFP) is the most widely used psychophysical method that relies on color sensitivity modulation. It involves presenting a flickering stimulus comprising two lights with different wavelengths. By varying the intensity of one light, the point at which the flicker disappears is indicative of the macular pigment’s absorption [16,17]. Its advantages include directly measuring overall macular pigment density, non-invasiveness, and relative simplicity to perform, as demonstrated by a large body of research [17]. While these psychophysical methods estimate the overall density, obtaining spatial distribution through psychophysics is time-consuming and not a clinically viable technique. Given that this technique requires patient response, it is prone to variations in individuals’ perception of flicker. However, this should not influence the key purpose of performing the test, which is to assess change over time so long as the patient performs the test as instructed.
Fundus Reflectometry (FR) is an objective technique that measures the amount of light reflected from the fundus. Light that is reflected from a part of the retina is compared to light reflected from the fovea. Because the fovea (due to its high concentration of macular pigment) exhibits differential wavelength absorption compared to the other regions in the retina, the difference in reflected light can be used to determine the MPOD [18,19]. This technique utilizes controlled light beams and internal spectrometers to quantify lutein and zeaxanthin optical densities, providing reliable measurements for personalized supplementation strategies. Studies have compared the widely used technique of HFP to FR and found that there was a significant correlation between these techniques, indicating FR is an objective, accurate, and reliable measurement tool for MPOD [12,13,20].
Resonance Raman Spectroscopy (RRS) is a technique that leverages the resonance Raman scattering properties of the macular pigments to assess their concentrations [21,22]. Laser light of specific wavelengths is directed at the retina, causing the pigments to resonate and emit scattered light with altered frequencies [23]. By measuring this altered light, the density of pigments can be quantified [23]. Resonance Raman Spectroscopy offers higher specificity for detecting macular pigments such as lutein and zeaxanthin. This specificity is due to the unique vibrational signatures of these molecules, which can be detected even at low concentrations. Additionally, it does not offer the spatial distribution of macular pigment, and due to its complexity and dependence on sensitive, specialized, and expensive equipment, it can pose challenges. Furthermore, this technology is only available in certain research laboratories and is not available for clinical use.
Fundus Autofluorescence (FAF) capitalizes on the phenomenon of autofluorescence exhibited by macular pigments. Pigments, when exposed to specific wavelengths of light, emit light of a longer wavelength [24]. FAF captures this emitted light and uses it as a surrogate marker for macular pigment density [24]. This technique is non-invasive and can be integrated into routine clinical examinations. However, the accuracy of the measurement is limited by variations in autofluorescence across individuals and by factors like aging and retinal health [19]. Davey et al. examined the precision and inter-eye-correlation of MPOD, finding that measurements using HFP had excellent short-term repeatability, and that the MPOD value of one eye could predict the value of the other eye with 89% accuracy [25]. MPOD, however, was not correlated with ocular dominance [25].
Numerous studies have used Macular Pigment Reflectometer (MPR) research prototypes to measure the retina’s carotenoid status directly [12,13,18,26,27,28,29]. The significant advantage of MPR is that it employs a technique that can successfully measure and separate the lutein and zeaxanthin optical density in vivo in a given region [12,13,18,26,27,28,29]. It uses a quartz halogen source, a series of filters (to prevent UV damage), and a Badal system to project a controlled full-spectrum (400 to 800 nm) light spot on the target tissue, which, in the case of in vivo eye measurements, is the retina. The illumination system determines the shape of the beam, which is also the fixation target for the participant, and the retinal stop determines the field of illumination, which is central one degree (i.e., approximately a 300 µm diameter). This measurement area coincides nicely with the area of measurement of HFP [12,13]; thus, one can expect a good correlation between the two. If a peripheral measurement is desired, one could give the participant a peripheral target for fixation, which would move the illumination system to various eccentricities on the retina [12]. The light reflected from the retina is collected and analyzed by a high-resolution spectrometer, and a mathematical function is used to estimate different parameters of interest. Lens optical density is directly measured and is included in the algorithm [12,13,18,26,27,28,29]. The lens model used in the current implementation of the MPR is the van de Kraats model, which returns two components for lens absorption: Kyoung and Kold. The young component is a “base” measurement, while the old represents the ongoing age-sensitive component of the lens. MPR automatically analyzes the retina’s signal using a spectrometer and produces measures of MPOD, lutein, and zeaxanthin optical density. The spectrometer must be of sufficient resolution to detect 5–6 nm shifts in the spectrum as lutein and zeaxanthin have similar-shaped curves; however, the zeaxanthin curve is shifted 10 nm towards the red spectrum. The zeaxanthin MPOD measurement includes the isomer of zeaxanthin meso-zeaxanthin, and the MPR in its current form cannot distinguish between the two. The MPR measurements can be performed as long as desired, but the device produces valid data after 10 s of bleaching time, and a total of 30 s of measurement is sufficient to produce repeatable data that correlates well with HFP without the need for pupillary dilation.
2.3. Systematic Measurement of Carotenoids—Weakly Associated with MPOD
The Veggie Meter uses reflection spectroscopy to assess the carotenoid levels in the skin. When light is shone onto the skin, carotenoids present in the skin absorb specific wavelengths of light, and the device measures the reflected light to quantify carotenoid levels. The examiner places their fingertip into the device, and the Veggie Meter shines a light on the skin. The device then measures the reflected light and calculates the skin carotenoid score. The Veggie Meter is primarily designed to measure skin carotenoids, which are linked to dietary intake of carotenoids [30,31]. However, its direct use for MPOD assessment is limited because it does not measure macular pigment directly. Skin carotenoids represent a composite score of carotenoids deposited in the skin via systemic circulation and are primarily rich in lycopene, not lutein or zeaxanthin [32]. Further, as expected, a recent study [33] has shown skin carotenoid measurements do not correlate with MPOD. There is a 0.64% correlation between the two (r = 0.08) [33].
High-Performance Liquid Chromatography (HPLC) serum carotenoids are an analytical technique used to separate, identify, and quantify each component in a mixture. They are highly effective for measuring serum carotenoids due to their precision and sensitivity [34]. This is considered the laboratory “gold standard” in carotenoid measurements. HPLC measures the levels of carotenoids in the blood serum, which are reflective of dietary intake and absorption. Higher levels of serum lutein and zeaxanthin are generally correlated with higher macular pigment optical density (MPOD). Thus, by measuring these carotenoids in the serum, one can infer potential MPOD levels. It should be noted that this technique can also be used for other biological tissues, but these are only of research interest and are almost never performed in clinics. The evaluation of serum carotenoid levels is always influenced by recent dietary intake. When using supplementation, it is easier and quicker to obtain increased serum levels, but it takes much longer to increase MPOD levels [35]. See Table 2 for a summary.
Table 2.
Advantages and disadvantages of each MPOD/carotenoid measurement technique.
3. MPOD in Ocular and Systemic Disease
3.1. MPOD in Ocular Disease
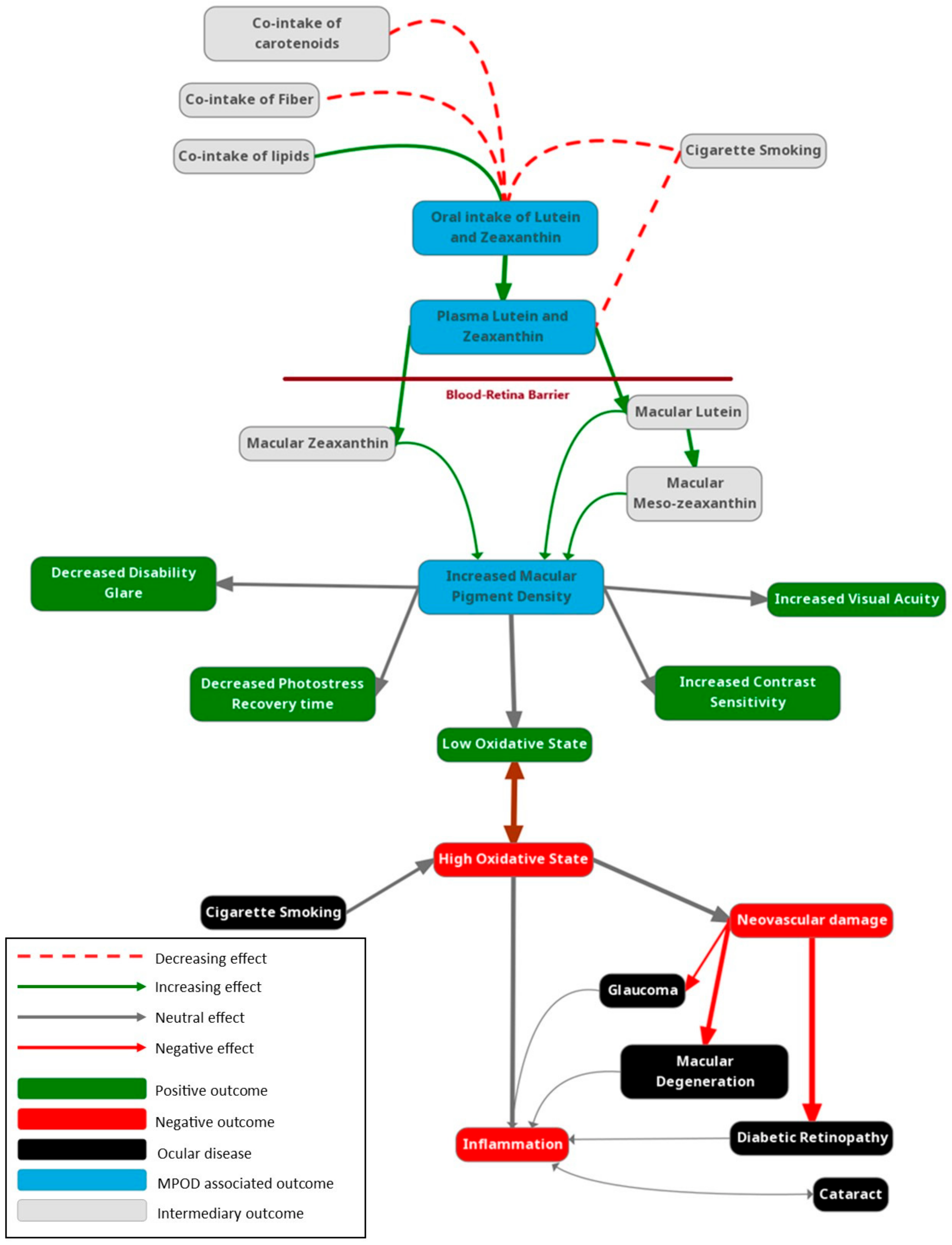
Understanding the intricate relationship between MPOD and various aspects of eye health is paramount for deciphering the potential impact of pigment density on ocular diseases and conditions. This section delves into the multifaceted connection between MPOD and ocular health, exploring its protective role against AMD, its potential as a biomarker for AMD risk assessment and progression, and its influence on other ocular conditions such as diabetic retinopathy and glaucoma. Figure 1 illustrates how environmental and disease processes interact to increase or decrease MPOD, demonstrating how MPOD can be used as a clinical biomarker for many ocular and systemic conditions.
Figure 1.
MPOD model of inflammation. This figure illustrates the hypothesized links between neovascular mechanisms in the eye and the onset of glaucoma. The dotted lines represent theoretical pathways, suggesting potential interactions between increased neovascular activity and intraocular pressure changes leading to glaucomatous damage.
3.2. MPOD and Age-Related Macular Degeneration
Age-related macular degeneration (AMD), a leading cause of irreversible vision loss in older adults, underscores the importance of exploring potential protective factors [36]. Early signs of AMD are present in a quarter of the population older than 65, increasing the risk of developing late AMD [37]. Late AMD is the stage of AMD that affects vision, and 7% of individuals over 75 years old will develop late AMD over the next 10 years of their life [37]. Modern medical interventions include primarily anti-VEGF and rarely photodynamic therapy. These medical treatments present limitations in delaying and reversing the retinal changes seen in late AMD and are considered invasive by many patients, which can significantly affect patient compliance. No cure is currently present, and this, along with the widespread prevalence of AMD, is why it is a leading cause of irreversible blindness [36]. MPOD emerges as a potential guardian against the onset and progression of AMD. Macular pigments, which encompass L/Z, exhibit powerful antioxidant properties that counteract the detrimental effects of oxidative stress and inflammation in the retina [6,38]. Lutein and zeaxanthin primarily work by scavenging singlet oxygen and free radicals and mitigating cellular damage in the retina. MPOD contributes to retinal health and reduces the risk of AMD development [6]. Higher MPOD levels are correlated with a decreased risk of both early- and late-stage AMD, highlighting the potential of these pigments in preserving visual function [38,39].
The significance of MPOD transcends its protective role, extending to its potential as a biomarker for AMD risk assessment and progression. Lower MPOD levels have been hypothesized to correlate with an increased likelihood of late AMD development, serving as an early indicator of susceptibility to the disease. Supplementation with lutein/zeaxanthin has been shown to increase MPOD and lower the progression of patients with wet AMD to the late stages of the disease [40]. It is important to note that people diagnosed with AMD have consistently been found to have lower MPOD [41,42,43]. A study by Obana et al. (2008) in a Japanese population reported that macular carotenoids decreased even in older healthy individuals; however, while initial studies are promising, they do not conclusively establish that increasing MPOD reduces the incidence of AMD [44]. Bone et al. examined donor eyes of individuals with and without AMD, finding lower concentrations of L/Z in individuals with AMD [45]. Monitoring MPOD over time may provide valuable insights into disease progression by aiding in identifying individuals who may be at higher risk of transitioning to advanced stages of AMD. Tsika et al. showed a significantly higher MPOD in the fellow eyes of patients with wet AMD, with no difference in the fellow eyes of patients with dry AMD [43]. Integrating MPOD measurements into routine clinical assessments can enhance AMD risk stratification, enabling proactive interventions and personalized management strategies. Table 3 below summarizes the findings of the randomized control trial and observational cross-sectional studies that have examined the relationship between MPOD and AMD, supporting the idea of using MPOD as a clinical biomarker of progression in AMD.
Table 3.
Randomized control trial studies examining the relationship between MPOD and AMD.
3.3. Glaucoma
Glaucoma is the world’s leading cause of irreversible blindness. Glaucoma is characterized by progressive degeneration of the optic nerve head, permanent damage to the retinal nerve fiber layer, and loss of retinal ganglion cells [57]. It results in vision loss that begins peripherally and moves centrally through the course of the disease [57]. In addition to elevated IOP, retinal ischemia, oxidative stress, and damage from ischemia-reperfusion have been proposed as major factors causing retinal ganglion cell death [58]. It has been well established that increased macular pigment density aids in stopping the progression of AMD through potentially anti-oxidative effects [6]. This raises questions regarding the role of the macular pigment in mitigating the oxidative damage seen in glaucoma.
One study injected lutein into a transient ischemia model of high IOP in rats [59]. Rats injected with lutein showed significantly decreased levels of oxidative markers and decreased ischemia-induced retinal cell death compared to controls [59,60]. Research has demonstrated that administering lutein through intravitreal injections to rats suffering from ischemia–reperfusion injuries led to a significant reduction in oxidative markers, an increase in anti-oxidative markers, and a significant decrease in retinal ganglion cell death [61,62]. Müller cells fulfill a dual role by offering homeostatic and metabolic support to retinal neurons while also serving as key mediators of inflammation within the retina [63,64]. A Cross-sectional analysis assessed the MPOD of patients with glaucomatous eyes and found that MPOD was lower in eyes that had a thinner ganglion cell complex, a thinner retinal nerve fiber layer, and an increased cup-to-disc ratio, ultimately indicating a possible correlation between MPOD and glaucoma severity [65]. Further studies are needed to understand this relation better. Studies have primarily focused on assessing the impact of MPOD and L/Z concentration in animal models, yielding promising results [59,60,61,62]. A recent review paper has suggested that carotenoid vitamin therapy provides synergic neuroprotective benefits and has the capacity to serve as adjunctive therapy in the management of glaucoma [66]. However, further research involving human subjects is essential to understand the mechanism and explore the potential anti-oxidative effects, particularly in the context of a high-oxidation disease like glaucoma. Table 4 below summarizes the findings of the randomized control trial and observational cross-sectional studies that have examined the relationship between MPOD and glaucoma, supporting the idea of using MPOD as a clinical biomarker of progression in glaucoma.
Table 4.
Cross-sectional and randomized control trial studies examining the relationship between MPOD and glaucoma.
3.4. Systemic Disease
The assessment of MPOD could be used to gauge the risk of developing ocular and/or systemic disease. At the same time, maintenance or enhancement of MPOD could prevent the onset or advancement of associated co-morbidities. The theorized pathogenic mechanisms and metabolic co-morbidities to explain the lower MP levels reported in diabetes include a process of increased oxidative stress, inflammation, hyperglycemia, insulin resistance or deficiency, obesity, dyslipidemia, and vascular dysfunction/neovascularization [78,79]. In addition to possibly depleting potent antioxidants, such as macular carotenoids lutein, zeaxanthin, and meso-zeaxanthin that are pertinent for retinal protection, these factors may have related and/or independent relationships with MP that warrant further study [78,79]. A significant inverse correlation between MPOD and HbA1C was found, and decreased MPOD is evident in type II diabetes with or without retinopathy [80]. Currently, there is robust evidence and early clinical trials supporting the use of carotenoid vitamin supplementation in diabetics with and without retinopathy. A trial on mice demonstrated promising effects on the prevention of diabetic retinopathy with MPOD-bolstering supplements; by reducing apoptosis of retinal ganglion cells, astaxanthin may prevent oxidative stress from causing retinal neurodegeneration [81]. Table 5 below summarizes the findings of the randomized control trial and observational cross-sectional studies that have examined the relationship between MPOD and diabetes, supporting the idea of using MPOD as a clinical biomarker of progression in diabetes and diabetic retinopathy.
Table 5.
Cross-sectional and randomized control trial studies examining the relationship between MPOD and diabetes.
Diabetic Retinopathy
Retinopathy is a common ocular complication of uncontrolled type I and type II diabetes. People recently diagnosed with diabetes have been shown to have significantly lower L/Z plasma concentrations [92]. Studies have commonly examined the effects of carotenoids on the development of diabetes, but there is limited research examining the effects of carotenoids on diabetic retinopathy. An animal study conducted by Kowluru et al. examined the effects of zeaxanthin supplementation on the retina in diabetic rats, and the results showed significant inhibition of diabetes-induced retinal oxidative damage [93]. A study conducted by Chous et al. showed that compared to a placebo, subjects taking a xanthophyll multicomponent nutritional supplement demonstrated a 27% increase in MPOD after six months, which correlated with an improvement in visual function, serum lipids, and a decrease in peripheral neuropathy [88]. As discussed earlier, increased MPOD has been shown to mitigate oxidative processes in the retina, and studies have shown that type II diabetes patients have lower levels of MPOD [85]. MPOD levels have also been correlated with HbA1C levels [80]. Evidence regarding MPOD’s effect on the treatment and development of diabetic retinopathy is limited. Early studies and animal models suggest a potential protective role of MPOD in the development of diabetic retinopathy [80,88,93].
3.5. Visual Performance
MPOD’s influence on visual performance resonates with its role as a natural optical filter. Higher pigment density corresponds to enhanced light absorption, which aids in optimizing contrast sensitivity—the ability to discern subtle differences in light and dark areas [94,95,96,97]. Studies have demonstrated a positive correlation between MPOD and contrast sensitivity, particularly in conditions of low light and reduced contrast [80,88,93]. This correlation underscores the potential of MPOD to fine-tune visual acuity, translating to improved day-to-day activities such as reading, driving, and recognizing facial expressions.
Glare, often experienced as visual discomfort caused by intense light sources, can significantly impede visual function. MPOD’s protective role against glare becomes evident as the pigments selectively filter high-energy blue light, thus reducing glare’s impact on visual perception [94,98].
Moreover, MPOD aids in hastening recovery from photostress—the temporary blinding effect experienced after exposure to bright light [94,98]. The pigments’ capacity to absorb excess light and dissipate its energy contributes to quicker recovery times, enhancing visual comfort in challenging lighting conditions [94,98].
Increasing MPOD has been linked to a noteworthy enhancement in best corrected visual acuity (BCVA), as indicated by a study by Loughman et al., revealing a significant positive association (r = 0.237) between MPOD levels and BCVA [96]. This finding suggests that interventions aimed at increasing MPOD levels could be promising in enhancing visual acuity, offering a potential avenue for improving the eyesight of individuals with less-than-optimal BCVA [35].
MPOD’s beneficial effects on disability glare, photostress recovery time, and contrast sensitivity are seen across diverse demographics, including certain professional athletes and individuals with low vision. A one-year randomized, double-blind placebo-controlled trial in truck drivers showed that 20 mg of daily lutein supplementation resulted in increased MPOD and contrast sensitivity and decreased disability glare [99]. This underlines the potential commercial uses of increasing and measuring MPOD. There is evidence to support that MPOD can potentially be used as a clinical biomarker for ocular health in the setting of increased screen time and associated short-wavelength light exposure [100]. One study examined the effects of carotenoid supplementation versus a placebo and found that carotenoid supplementation increased MPOD, which was also associated with improvements in headache frequency, eye strain, eye fatigue, and all measured visual performance variables [97]. Richer et al. conducted an RCT to assess the impact of increasing MPOD on night vision in elderly drivers [101]. They found that over a six-month period, participants who took a 14 mg Z + 7 mg L supplement experienced significant improvements in MPOD, glare recovery, contrast sensitivity, and preferred luminance, suggesting that carotenoid supplementation can enhance visual functions important for night driving [101]. In the realm of sports, where visual acuity and contrast sensitivity are paramount, higher MPOD levels could confer a competitive advantage. Improved contrast sensitivity could enhance an athlete’s ability to discern critical visual cues, thereby refining their performance. Conversely, individuals with low vision may experience perceptual deficits due to compromised contrast sensitivity and glare discomfort. There is no consensus on whether high MPOD levels improve vision. See Table 6 below for a summary.
Table 6.
Cross-sectional and randomized control trial studies examining the relationship between MPOD and visual function.
3.6. MPOD and Cognitive Function
It has been well established that a higher level of serum and brain carotenoids is associated with improved cognitive function [114,115,116,117]. It is important to note that the carotenoids present in the macular pigment are also widely present in the brain [118]. One study investigated the relationship between MPOD and cognitive function in 4453 adults aged >50 years and found that lower MPOD was associated with poorer performance on the Mini Mental State Examination and on the Montreal Cognitive Assessment [116]. Lower MPOD was also associated with poorer prospective memory and slower reaction times [116]. As seen in Table 7, MPOD and cognitive function have been positively correlated across various mental processes in various age groups, strongly supporting the use of MPOD as a clinical biomarker for cognitive function.
Table 7.
Cross-sectional and randomized control trial studies examining the relationship between MPOD and cognitive function.
4. Discussion
MPOD assessment, once confined to research settings, is finding its stride as a pivotal component of routine eye examinations. Including MPOD measurement within these examinations provides clinicians with a comprehensive snapshot of a patient’s macular health. This insight extends beyond mere pigment quantification, unveiling potential susceptibility to AMD and other ocular conditions. By integrating MPOD assessment into the standard ocular assessment paradigm, clinicians can gain a deeper understanding of an individual’s visual health trajectory, enabling proactive interventions and tailored recommendations.
The potential of MPOD as a predictive marker revolutionizes the landscape of treatment planning. As our understanding of the relationship between pigment density and ocular health deepens, MPOD emerges as a prognostic tool that guides personalized interventions. For instance, individuals with lower MPOD values may benefit from proactive strategies aimed at enhancing pigment density to mitigate AMD risk. Furthermore, MPOD assessment can aid in identifying individuals likely to respond favorably to specific treatments, optimizing therapeutic outcomes, and minimizing potential side effects.
The longitudinal monitoring of disease progression and treatment efficacy is essential in ocular health management. MPOD’s potential in this realm is significant, offering insights into the evolution of macular health over time. By tracking changes in MPOD, clinicians can gauge dietary inadequacies and disease progression in conditions such as AMD and assess the impact of interventions on pigment density. This enables timely adjustments to treatment and management plans, ensuring that patients receive the most effective care. Additionally, MPOD measurements provide an objective parameter for assessing treatment efficacy, supplementing traditional subjective measures of visual function.
Current clinically available technologies for measuring macular pigment optical density (MPOD) lack the ability to estimate lutein and zeaxanthin optical densities, limiting personalized carotenoid supplementation therapies. The introduction of new biomarkers like lutein and zeaxanthin optical densities through technologies such as the Macular Pigment Reflectometer (MPR) could revolutionize precision medicine by providing repeatable MPOD and carotenoid optical density measurements [12]. Unlike heterochromatic flicker photometers (HFPs), the MPR objectively measures MPOD and individual lutein and zeaxanthin components, offering a faster and more precise method that addresses the limitations of current technologies. The MPR utilizes controlled light beams and internal spectrometers to quantify lutein and zeaxanthin optical densities, providing reliable measurements for personalized supplementation strategies [13]. The current market and consumers are not ready for prophylactic personalized vitamin and nutritional therapies, nor do we have clinically available devices that can objectively measure MPOD and its individual components. The cost is the major prohibiting factor in the implementation of such strategies. The current conditions further emphasize the importance, dominance, and need for HFP devices in the measurement of MPOD.
Integrating MPOD measurement into clinical applications is not merely an addition to the diagnostic toolkit; it is a paradigm shift that empowers clinicians to provide personalized, proactive, and precise ocular care. The ability to predict risk, tailor treatments, and monitor changes in pigment density imbues ocular health management with unprecedented depth. By harnessing MPOD’s potential, clinicians are poised to elevate the standard of care, ensuring that patients receive interventions that are not only evidence-based but also finely tuned to their individual ocular profiles.
Advances in technology are poised to revolutionize how MPOD is measured and interpreted. Emerging techniques, such as adaptive optics imaging and multi-wavelength Fundus Autofluorescence, offer enhanced spatial resolution and the ability to quantify pigment distribution across the macula with unprecedented detail. These technologies enable researchers to unravel nuances in pigment density and distribution, potentially linking specific pigment patterns to ocular health outcomes. As these methods become more affordable and accessible, the precision and granularity of MPOD assessment are set to soar, enhancing our understanding of its role in visual health.
The trajectory of ocular and systemic health is a marathon rather than a sprint, necessitating long-term studies to unravel the intricacies of MPOD’s relationship with well-being. Longitudinal investigations are key to deciphering the dynamic interplay between MPOD and age-related ocular diseases, tracking changes in pigment density as individuals age and potentially developing early predictive markers for disease onset. These studies also illuminate the temporal dynamics of MPOD alterations due to lifestyle changes, ethnicity [132], interventions, and genetic predispositions. As we venture into the future, long-term studies will anchor our understanding of MPOD’s enduring influence on ocular health.
Author Contributions
Conceptualization, B.V. and P.G.D.; methodology, A.M., K.I. and B.V.; data curation, A.M.; writing—original draft preparation, B.V., A.M., M.A., K.I. and P.G.D.; writing—review and editing, B.V., A.M., M.A., K.I., D.L.G. and P.G.D. All authors have read and agreed to the published version of the manuscript.
Funding
This research received no external funding.
Data Availability Statement
Dataset available on request from the authors.
Conflicts of Interest
Abdul Masri, none; Mohammed Armanazi, none; Keiko Inouye, none; Dennis L. Gierhart is the chairman of EyePromise, manufacturer of various nutritional supplements and Zx Pro none of these products are mentioned in the paper; Pinakin Davey is an employee of EyePromise; Balamurali Vasudevan, none.
References
- Bone, R.A.; Landrum, J.T.; Hime, G.W.; Cains, A.; Zamor, J. Stereochemistry of the human macular carotenoids. Investig. Ophthalmol. Vis. Sci. 1993, 34, 2033–2040. [Google Scholar]
- Bone, R.A.; Landrum, J.T.; Tarsis, S.L. Preliminary identification of the human macular pigment. Vision Res. 1985, 25, 1531–1535. [Google Scholar] [CrossRef] [PubMed]
- Handelman, G.J.; Dratz, E.A.; Reay, C.C.; van Kuijk, J.G. Carotenoids in the human macula and whole retina. Investig. Ophthalmol. Vis. Sci. 1988, 29, 850–855. [Google Scholar]
- Bone, R.A.; Landrum, J.T.; Friedes, L.M.; Gomez, C.M.; Kilburn, M.D.; Menendez, E.; Vidal, I.; Wang, W. Distribution of lutein and zeaxanthin stereoisomers in the human retina. Exp. Eye Res. 1997, 64, 211–218. [Google Scholar] [CrossRef] [PubMed]
- Dorey, C.K.; Gierhart, D.; Fitch, K.A.; Crandell, I.; Craft, N.E. Low Xanthophylls, Retinol, Lycopene, and Tocopherols in Grey and White Matter of Brains with Alzheimer’s Disease. J. Alzheimer’s Dis. 2023, 94, 1–17. [Google Scholar] [CrossRef] [PubMed]
- Krinsky, N.I. Carotenoid protection against oxidation. Pure Appl. Chem. 1979, 51, 649–660. [Google Scholar] [CrossRef]
- Brown, M.J.; Ferruzzi, M.G.; Nguyen, M.L.; Cooper, D.A.; Eldridge, A.L.; Schwartz, S.J.; White, W.S. Carotenoid bioavailability is higher from salads ingested with full-fat than with fat-reduced salad dressings as measured with electrochemical detection. Am. J. Clin. Nutr. 2004, 80, 396–403. [Google Scholar] [CrossRef]
- Reboul, E.; Thap, S.; Tourniaire, F.; André, M.; Juhel, C.; Morange, S.; Amiot, M.J.; Lairon, D.; Borel, P. Differential effect of dietary antioxidant classes (carotenoids, polyphenols, vitamins C and E) on lutein absorption. Br. J. Nutr. 2007, 97, 440–446. [Google Scholar] [CrossRef] [PubMed]
- Hornero-Méndez, D.; Mínguez-Mosquera, M.I. Bioaccessibility of carotenes from carrots: Effect of cooking and addition of oil. Innov. Food Sci. Emerg. Technol. 2007, 8, 407–412. [Google Scholar] [CrossRef]
- Riedl, J.; Linseisen, J.; Hoffmann, J.; Wolfram, G. Some dietary fibers reduce the absorption of carotenoids in women. J. Nutr. 1999, 129, 2170–2176. [Google Scholar] [CrossRef] [PubMed]
- Perry, A.; Rasmussen, H.; Johnson, E.J. Xanthophyll (lutein, zeaxanthin) content in fruits, vegetables and corn and egg products. J. Food Compos. Anal. 2009, 22, 9–15. [Google Scholar] [CrossRef]
- Sanabria, J.C.; Bass, J.; Spors, F.; Gierhart, D.L.; Davey, P.G. Measurement of Carotenoids in Perifovea using the Macular Pigment Reflectometer. J. Vis. Exp. 2020, 155, e60429. [Google Scholar] [CrossRef]
- Davey, P.G.; Rosen, R.B.; Gierhart, D.L. Macular Pigment Reflectometry: Developing Clinical Protocols, Comparison with Heterochromatic Flicker Photometry and Individual Carotenoid Levels. Nutrients 2021, 13, 2553. [Google Scholar] [CrossRef] [PubMed]
- Goodrow, E.F.; Wilson, T.A.; Houde, S.C.; Vishwanathan, R.; Scollin, P.A.; Handelman, G.; Nicolosi, R.J. Consumption of one egg per day increases serum lutein and zeaxanthin concentrations in older adults without altering serum lipid and lipoprotein cholesterol concentrations. J. Nutr. 2006, 136, 2519–2524. [Google Scholar] [CrossRef] [PubMed]
- Müller, H. [Daily intake of carotenoids (carotenes and xanthophylls) from total diet and the carotenoid content of selected vegetables and fuit]. Z. Ernahrungswiss 1996, 35, 45–50. [Google Scholar] [CrossRef]
- Bone, R.A.; Landrum, J.T. Heterochromatic flicker photometry. Arch. Biochem. Biophys. 2004, 430, 137–142. [Google Scholar] [CrossRef]
- Stringham, J.M.; Hammond, B.R.; Nolan, J.M.; Wooten, B.R.; Mammen, A.; Smollon, W.; Snodderly, D.M. The utility of using customized heterochromatic flicker photometry (cHFP) to measure macular pigment in patients with age-related macular degeneration. Exp. Eye Res. 2008, 87, 445–453. [Google Scholar] [CrossRef] [PubMed]
- van de Kraats, J.; Berendschot, T.T.; Valen, S.; van Norren, D. Fast assessment of the central macular pigment density with natural pupil using the macular pigment reflectometer. J. Biomed. Opt. 2006, 11, 064031. [Google Scholar] [CrossRef]
- Bone, R.A.; Brener, B.; Gibert, J.C. Macular pigment, photopigments, and melanin: Distributions in young subjects determined by four-wavelength reflectometry. Vision Res. 2007, 47, 3259–3268. [Google Scholar] [CrossRef]
- Morita, H.; Matsushita, I.; Fujino, Y.; Obana, A.; Kondo, H. Measuring macular pigment optical density using reflective images of confocal scanning laser system. Jpn. J. Ophthalmol. 2024, 68, 19–25. [Google Scholar] [CrossRef] [PubMed]
- Wooten, B.R.; Hammond, B.R. Spectral absorbance and spatial distribution of macular pigment using heterochromatic flicker photometry. Optom. Vis. Sci. 2005, 82, 378–386. [Google Scholar] [CrossRef] [PubMed]
- Bernstein, P.S.; Zhao, D.Y.; Wintch, S.W.; Ermakov, I.V.; McClane, R.W.; Gellermann, W. Resonance Raman measurement of macular carotenoids in normal subjects and in age-related macular degeneration patients. Ophthalmology 2002, 109, 1780–1787. [Google Scholar] [CrossRef] [PubMed]
- Bernstein, P.S.; Yoshida, M.D.; Katz, N.B.; McClane, R.W.; Gellermann, W. Raman detection of macular carotenoid pigments in intact human retina. Investig. Ophthalmol. Vis. Sci. 1998, 39, 2003–2011. [Google Scholar]
- Delori, F.C. Spectrophotometer for noninvasive measurement of intrinsic fluorescence and reflectance of the ocular fundus. Appl. Opt. 1994, 33, 7439–7452. [Google Scholar] [CrossRef]
- Davey, P.G.; Alvarez, S.D.; Lee, J.Y. Macular pigment optical density: Repeatability, intereye correlation, and effect of ocular dominance. Clin. Ophthalmol. 2016, 10, 1671–1678. [Google Scholar] [CrossRef]
- Berendschot, T.T.J.M.; van Norren, D. Objective determination of the macular pigment optical density using fundus reflectance spectroscopy. Arch. Biochem. Biophys. 2004, 430, 149–155. [Google Scholar] [CrossRef]
- Van De Kraats, J.; Kanis, M.J.; Genders, S.W.; van Norren, D. Lutein and zeaxanthin measured separately in the living human retina with fundus reflectometry. Investig. Opthalmol. Vis. Sci. 2008, 49, 5568. [Google Scholar] [CrossRef]
- Van der Veen, R.; Berendschot, T.; Makridaki, M.; Hendrikse, F.; Carden, D.; Murray, I. Correspondence between retinal reflectometry and a flicker-based technique in the measurement of macular pigment spatial profiles. J. Biomed. Opt. 2009, 14, 064046. [Google Scholar] [CrossRef]
- Van de Kraats, J.; van Norren, D. Directional and nondirectional spectral reflection from the human fovea. J. Biomed. Opt. 2008, 13, 024010. [Google Scholar] [CrossRef]
- Radtke, M.D.; Poe, M.; Stookey, J.; Jilcott Pitts, S.; Moran, N.E.; Landry, M.J.; Rubin, L.P.; Stage, V.C.; Scherr, R.E. Recommendations for the Use of the Veggie Meter® for Spectroscopy-Based Skin Carotenoid Measurements in the Research Setting. Curr. Dev. Nutr. 2021, 5, nzab104. [Google Scholar] [CrossRef]
- Obana, A.; Asaoka, R.; Takayanagi, Y.; Gohto, Y. Inter-device concordance of Veggie Meter—A reflection spectroscopy to measure skin carotenoids. J. Biophotonics 2023, 16, e202300071. [Google Scholar] [CrossRef] [PubMed]
- Scarmo, S.; Cartmel, B.; Lin, H.; Leffell, D.J.; Welch, E.; Bhosale, P.; Bernstein, P.S.; Mayne, S.T. Significant correlations of dermal total carotenoids and dermal lycopene with their respective plasma levels in healthy adults. Arch. Biochem. Biophys. 2010, 504, 34–39. [Google Scholar] [CrossRef] [PubMed] [PubMed Central]
- Rosok, L.M.; Cannavale, C.N.; Keye, S.A.; Holscher, H.D.; Renzi-Hammond, L.; Khan, N.A. Skin and macular carotenoids and relations to academic achievement among school-aged children. Nutr. Neurosci. 2024. [Google Scholar] [CrossRef]
- Hrvolová, B.; Martínez-Huélamo, M.; Colmán-Martínez, M.; Hurtado-Barroso, S.; Lamuela-Raventós, R.M.; Kalina, J. Development of an Advanced HPLC-MS/MS Method for the Determination of Carotenoids and Fat-Soluble Vitamins in Human Plasma. Int. J. Mol. Sci. 2016, 17, 1719. [Google Scholar] [CrossRef]
- Bone, R.A.; Davey, P.G.; Roman, B.O.; Evans, D.W. Efficacy of Commercially Available Nutritional Supplements: Analysis of Serum Uptake, Macular Pigment Optical Density and Visual Functional Response. Nutrients 2020, 12, 1321. [Google Scholar] [CrossRef]
- National Society to Prevent Blindness Vision Problems in the US: Data Analyses; National Society to Prevent Blindness: New York, NY, USA, 1980; pp. 1–46.
- Klein, R.; Klein, B.E.; Tomany, S.C.; Meuer, S.M.; Huang, G.H. Ten-year incidence and progression of age-related maculopathy: The Beaver Dam eye study. Ophthalmology 2002, 109, 1767–1779. [Google Scholar] [CrossRef]
- Lem, D.W.; Davey, P.G.; Gierhart, D.L.; Rosen, R.B. A Systematic Review of Carotenoids in the Management of Age-Related Macular Degeneration. Antioxidants 2021, 10, 1255. [Google Scholar] [CrossRef]
- Age-Related Eye Disease Study 2 Research Group. Lutein + zeaxanthin and omega-3 fatty acids for age-related macular degeneration: The Age-Related Eye Disease Study 2 (AREDS2) randomized clinical trial. JAMA 2013, 309, 2005–2015. [Google Scholar] [CrossRef]
- AREDS2 Research Group; Chew, E.Y.; Clemons, T.E.; Agrón, E.; Domalpally, A.; Keenan, T.D.L.; Vitale, S.; Weber, C.; Smith, D.C.; Christen, W. Long-term Outcomes of Adding Lutein/Zeaxanthin and ω-3 Fatty Acids to the AREDS Supplements on Age-Related Macular Degeneration Progression: AREDS2 Report 28. JAMA Ophthalmol. 2022, 140, 692–698. [Google Scholar] [CrossRef]
- Age-Related Eye Disease Study 2 (AREDS2) Research Group; Chew, E.Y.; SanGiovanni, J.P.; Ferris, F.L.; Wong, W.T.; Agron, E.; Clemons, T.E.; Sperduto, R.; Danis, R.; Chandra, S.R.; et al. Lutein/zeaxanthin for the treatment of age-related cataract: AREDS2 randomized trial report no. 4. JAMA Ophthalmol. 2013, 131, 843–850. [Google Scholar] [CrossRef]
- Beatty, S.; Boulton, M.; Henson, D.; Koh, H.H.; Murray, I.J. Macular pigment and age related macular degeneration. Br. J. Ophthalmol. 1999, 83, 867–877. [Google Scholar] [CrossRef] [PubMed]
- Tsika, C.; Tsilimbaris, M.K.; Makridaki, M.; Kontadakis, G.; Plainis, S.; Moschandreas, J. Assessment of macular pigment optical density (MPOD) in patients with unilateral wet age-related macular degeneration (AMD). Acta Ophthalmol. 2011, 89, e573–e578. [Google Scholar] [CrossRef] [PubMed]
- Obana, A.; Hiramitsu, T.; Gohto, Y.; Ohira, A.; Mizuno, S.; Hirano, T.; Bernstein, P.S.; Fujii, H.; Iseki, K.; Tanito, M.; et al. Macular carotenoid levels of normal subjects and age-related maculopathy patients in a Japanese population. Ophthalmology 2008, 115, 147–157. [Google Scholar] [CrossRef]
- Bone, R.A.; Landrum, J.T.; Mayne, S.T.; Gomez, C.M.; Tibor, S.E.; Twaroska, E.E. Macular pigment in donor eyes with and without AMD: A case-control study. Investig. Ophthalmol. Vis. Sci. 2001, 42, 235–240. [Google Scholar]
- Beatty, S.; Chakravarthy, U.; Nolan, J.M.; Muldrew, K.A.; Woodside, J.V.; Denny, F.; Stevenson, M.R. Secondary outcomes in a clinical trial of carotenoids with coantioxidants versus placebo in early age-related macular degeneration. Ophthalmology 2013, 120, 600–606. [Google Scholar] [CrossRef]
- Dawczynski, J.; Jentsch, S.; Schweitzer, D.; Hammer, M.; Lang, G.E.; Strobel, J. Long term effects of lutein, zeaxanthin and omega-3-LCPUFAs supplementation on optical density of macular pigment in AMD patients: The LUTEGA study. Graefes Arch. Clin. Exp. Ophthalmol. 2013, 251, 2711–2723. [Google Scholar] [CrossRef]
- Murray, I.J.; Makridaki, M.; van der Veen, R.L.; Carden, D.; Parry, N.R.; Berendschot, T.T. Lutein supplementation over a one-year period in early AMD might have a mild beneficial effect on visual acuity: The CLEAR study. Investig. Ophthalmol. Vis. Sci. 2013, 54, 1781–1788. [Google Scholar] [CrossRef]
- Richer, S.; Stiles, W.; Statkute, L.; Pulido, J.; Frankowski, J.; Rudy, D.; Pei, K.; Tsipursky, M.; Nyland, J. Double-masked, placebo-controlled, randomized trial of lutein and antioxidant supplementation in the intervention of atrophic age-related macular degeneration: The Veterans LAST study (Lutein Antioxidant Supplementation Trial). Optometry 2004, 75, 216–230. [Google Scholar] [CrossRef]
- Trieschmann, M.; Beatty, S.; Nolan, J.M.; Hense, H.W.; Heimes, B.; Austermann, U.; Fobker, M.; Pauleikhoff, D. Changes in macular pigment optical density and serum concentrations of its constituent carotenoids following supplemental lutein and zeaxanthin: The LUNA study. Exp. Eye Res. 2007, 84, 718–728. [Google Scholar] [CrossRef]
- Richer, S.P.; Stiles, W.; Graham-Hoffman, K.; Levin, M.; Ruskin, D.; Wrobel, J.; Park, D.W.; Thomas, C. Randomized, double-blind, placebo-controlled study of zeaxanthin and visual function in patients with atrophic age-related macular degeneration: The Zeaxanthin and Visual Function Study (ZVF) FDA IND #78, 973. Optometry 2011, 82, 667–680.e6. [Google Scholar] [CrossRef]
- Weigert, G.; Kaya, S.; Pemp, B.; Sacu, S.; Lasta, M.; Werkmeister, R.M.; Dragostinoff, N.; Simader, C.; Garhöfer, G.; Schmidt-Erfurth, U.; et al. Effects of lutein supplementation on macular pigment optical density and visual acuity in patients with age-related macular degeneration. Investig. Ophthalmol. Vis. Sci. 2011, 52, 8174–8178. [Google Scholar] [CrossRef] [PubMed]
- Sabour-Pickett, S.; Beatty, S.; Connolly, E.; Loughman, J.; Stack, J.; Howard, A.; Klein, R.; Klein, B.E.; Meuer, S.M.; Myers, C.E.; et al. Supplementation with three different macular carotenoid formulations in patients with early age-related macular degeneration. Retina 2014, 34, 1757–1766. [Google Scholar] [CrossRef] [PubMed]
- Huang, Y.M.; Dou, H.L.; Huang, F.F.; Xu, X.R.; Zou, Z.Y.; Lin, X.M. Effect of supplemental lutein and zeaxanthin on serum, macular pigmentation, and visual performance in patients with early age-related macular degeneration. Biomed. Res. Int. 2015, 2015, 564738. [Google Scholar] [CrossRef] [PubMed]
- Davey, P.G.; Henderson, T.; Lem, D.W.; Weis, R.; Amonoo-Monney, S.; Evans, D.W. Visual Function and Macular Carotenoid Changes in Eyes with Retinal Drusen—An Open Label Randomized Controlled Trial to Compare a Micronized Lipid-Based Carotenoid Liquid Supplementation and AREDS-2 Formula. Nutrients 2020, 12, 3271. [Google Scholar] [CrossRef]
- Ma, L.; Yan, S.F.; Huang, Y.M.; Lu, X.R.; Qian, F.; Pang, H.L.; Xu, X.R.; Zou, Z.Y.; Dong, P.C.; Xiao, X.; et al. Effect of lutein and zeaxanthin on macular pigment and visual function in patients with early age-related macular degeneration. Ophthalmology 2012, 119, 2290–2297. [Google Scholar] [CrossRef]
- Weinreb, R.N.; Aung, T.; Medeiros, F.A. The pathophysiology and treatment of glaucoma: A review. JAMA 2014, 311, 1901–1911. [Google Scholar] [CrossRef]
- Kumar, D.M.; Agarwal, N. Oxidative stress in glaucoma: A burden of evidence. J. Glaucoma 2007, 16, 334–343. [Google Scholar] [CrossRef]
- Choi, J.S.; Kim, D.; Hong, Y.M.; Mizuno, S.; Joo, C.K. Inhibition of nNOS and COX-2 expression by lutein in acute retinal ischemia. Nutrition 2006, 22, 668–671. [Google Scholar] [CrossRef]
- Fung, F.K.; Law, B.Y.; Lo, A.C. Lutein Attenuates Both Apoptosis and Autophagy upon Cobalt (II) Chloride-Induced Hypoxia in Rat Műller Cells. PLoS ONE 2016, 11, e0167828. [Google Scholar] [CrossRef]
- Dilsiz, N.; Sahaboglu, A.; Yildiz, M.Z.; Reichenbach, A. Protective effects of various antioxidants during ischemia-reperfusion in the rat retina. Graefes Arch. Clin. Exp. Ophthalmol. 2006, 244, 627–633. [Google Scholar] [CrossRef]
- Li, S.Y.; Fu, Z.J.; Ma, H.; Jang, W.C.; So, K.F.; Wong, D.; Lo, A.C. Effect of lutein on retinal neurons and oxidative stress in a model of acute retinal ischemia/reperfusion. Investig. Ophthalmol. Vis. Sci. 2009, 50, 836–843. [Google Scholar] [CrossRef] [PubMed]
- Bignami, A.; Dahl, D. The radial glia of Müller in the rat retina and their response to injury. An immunofluorescence study with antibodies to the glial fibrillary acidic (GFA) protein. Exp. Eye Res. 1979, 28, 63–69. [Google Scholar] [CrossRef] [PubMed]
- Bringmann, A.; Pannicke, T.; Grosche, J.; Francke, M.; Wiedemann, P.; Skatchkov, S.N.; Osborne, N.N.; Reichenbach, A. Müller cells in the healthy and diseased retina. Prog. Retin. Eye Res. 2006, 25, 397–424. [Google Scholar] [CrossRef] [PubMed]
- Siah, W.F.; Loughman, J.; O’Brien, C. Lower Macular Pigment Optical Density in Foveal-Involved Glaucoma. Ophthalmology 2015, 122, 2029–2037. [Google Scholar] [CrossRef]
- Lem, D.W.; Gierhart, D.L.; Davey, P.G. Carotenoids in the Management of Glaucoma: A Systematic Review of the Evidence. Nutrients 2021, 13, 1949. [Google Scholar] [CrossRef] [PubMed]
- Zeki Fikret, C.; Ucgun, N.I. Macular pigment optical density change analysis in primary open-angle glaucoma and pseudoexfoliation glaucoma. Int. Ophthalmol. 2021, 41, 2235–2240. [Google Scholar] [CrossRef]
- Bruns, Y.; Junker, B.; Boehringer, D.; Framme, C.; Pielen, A. Comparison of Macular Pigment Optical Density in Glaucoma Patients and Healthy Subjects—A Prospective Diagnostic Study. Clin. Ophthalmol. 2020, 14, 1011–1017. [Google Scholar] [CrossRef]
- Loughman, J.; Loskutova, E.; Butler, J.S.; Siah, W.F.; O’Brien, C. Macular Pigment Response to Lutein, Zeaxanthin, and Meso-zeaxanthin Supplementation in Open-Angle Glaucoma: A Randomized Controlled Trial. Ophthalmol. Sci. 2021, 1, 100039. [Google Scholar] [CrossRef]
- Ji, Y.; Zuo, C.; Lin, M.; Zhang, X.; Li, M.; Mi, L.; Liu, B.; Wen, F. Macular Pigment Optical Density in Chinese Primary Open Angle Glaucoma Using the One-Wavelength Reflectometry Method. J. Ophthalmol. 2016, 2016, 2792103. [Google Scholar] [CrossRef]
- Arnould, L.; Seydou, A.; Binquet, C.; Gabrielle, P.H.; Chamard, C.; Bretillon, L.; Bron, A.M.; Acar, N.; Creuzot-Garcher, C. Macular Pigment and Open-Angle Glaucoma in the Elderly: The Montrachet Population-Based Study. J. Clin. Med. 2022, 11, 1830. [Google Scholar] [CrossRef]
- Daga, F.B.; Ogata, N.G.; Medeiros, F.A.; Moran, R.; Morris, J.; Zangwill, L.M.; Weinreb, R.N.; Nolan, J.M. Macular Pigment and Visual Function in Patients with Glaucoma: The San Diego Macular Pigment Study. Investig. Ophthalmol. Vis. Sci. 2018, 59, 4471–4476. [Google Scholar] [CrossRef]
- Carotenoids in Age-Related Eye Disease Study Investigators; Second Carotenoids in Age-Related Eye Disease Study Research Group; Lawler, T.; Mares, J.A.; Liu, Z.; Thuruthumaly, C.; Etheridge, T.; Vajaranant, T.S.; Domalpally, A.; Hammond, B.R.; et al. Association of macular pigment optical density with retinal layer thicknesses in eyes with and without manifest primary open-angle glaucoma. BMJ Open Ophthalmol. 2023, 8, e001331. [Google Scholar] [CrossRef] [PubMed]
- Igras, E.; Loughman, J.; Ratzlaff, M.; O’Caoimh, R.; O’Brien, C. Evidence of lower macular pigment optical density in chronic open angle glaucoma. Br. J. Ophthalmol. 2013, 97, 994–998. [Google Scholar] [CrossRef] [PubMed]
- Siah, W.F.; O’Brien, C.; Loughman, J.J. Macular pigment is associated with glare-affected visual function and central visual field loss in glaucoma. Br. J. Ophthalmol. 2018, 102, 929–935. [Google Scholar] [CrossRef] [PubMed]
- Liu, Y.; Lawler, T.; Liu, Z.; Thuruthumaly, C.; Vajaranant, T.; Wallace, R.; Tinker, L.; Nalbandyan, M.; Mares, J. Low Macular Pigment Optical Density Is Associated with Manifest Primary Open- Angle Glaucoma in Older Women. Curr. Dev. Nutr. 2024, 8, 103789. [Google Scholar] [CrossRef]
- Eraslan, N.; Yilmaz, M.; Celikay, O. Assessment of macular pigment optical density of primary open-angle glaucoma patients under topical medication. Photodiagnosis Photodyn. Ther. 2023, 42, 103585. [Google Scholar] [CrossRef]
- Lem, D.W.; Gierhart, D.L.; Davey, P.G. A Systematic Review of Carotenoids in the Management of Diabetic Retinopathy. Nutrients 2021, 13, 2441. [Google Scholar] [CrossRef]
- Scanlon, G.; Loughman, J.; Farrell, D.; McCartney, D. A review of the putative causal mechanisms associated with lower macular pigment in diabetes mellitus. Nutr. Res. Rev. 2019, 32, 247–264. [Google Scholar] [CrossRef]
- Lima, V.C.; Rosen, R.B.; Maia, M.; Prata, T.S.; Dorairaj, S.; Farah, M.E.; Sallum, J. Macular pigment optical density measured by dual-wavelength autofluorescence imaging in diabetic and nondiabetic patients: A comparative study. Investig. Ophthalmol. Vis. Sci. 2010, 51, 5840–5845. [Google Scholar] [CrossRef]
- Dong, L.Y.; Jin, J.; Lu, G.; Kang, X.L. Astaxanthin attenuates the apoptosis of retinal ganglion cells in db/db mice by inhibition of oxidative stress. Mar. Drugs 2013, 11, 960–974. [Google Scholar] [CrossRef]
- Lima, V.C.; Rosen, R.B.; Farah, M. Macular pigment in retinal health and disease. Int. J. Retin. Vitr. 2016, 2, 19. [Google Scholar] [CrossRef] [PubMed]
- Scanlon, G.; McCartney, D.; Butler, J.S.; Loskutova, E.; Loughman, J. Identification of Surrogate Biomarkers for the Prediction of Patients at Risk of Low Macular Pigment in Type 2 Diabetes. Curr. Eye Res. 2019, 44, 1369–1380. [Google Scholar] [CrossRef] [PubMed]
- Bikbov, M.M.; Fayzrakhmanov, R.R.; Yarmuhametova, A.L.; Zainullin, R.M. Analysis of the central zone of the retina in patients with diabetic macular edema. Diabetes Mellit. 2015, 18, 99–104. [Google Scholar] [CrossRef][Green Version]
- Scanlon, G.; Connell, P.; Ratzlaff, M.; Foerg, B.; McCartney, D.; Murphy, A.; OʼConnor, K.; Loughman, J. Macular pigment optical density is lower in type 2 diabetes, compared with type 1 diabetes and normal controls. Retina 2015, 35, 1808–1816. [Google Scholar] [CrossRef]
- She, C.Y.; Gu, H.; Xu, J.; Yang, X.F.; Ren, X.T.; Liu, N.P. Association of macular pigment optical density with early stage of non-proliferative diabetic retinopathy in Chinese patients with type 2 diabetes mellitus. Int. J. Ophthalmol. 2016, 9, 1433–1438. [Google Scholar] [CrossRef] [PubMed]
- Bikbov, M.; Zainullin, R.; Faizrakhmanov, R. Macular pigment optical density alteration as an indicator of diabetic macular Edema development. Coвpeмeнныe Texнoлoгии B Meдицинe 2015, 7, 73–75. [Google Scholar] [CrossRef][Green Version]
- Chous, A.P.; Richer, S.P.; Gerson, J.D.; Kowluru, R.A. The Diabetes Visual Function Supplement Study (DiVFuSS). Br. J. Ophthalmol. 2016, 100, 227–234. [Google Scholar] [CrossRef] [PubMed]
- Zagers, N.P.; Pot, M.C.; van Norren, D. Spectral and directional reflectance of the fovea in diabetes mellitus: Photoreceptor integrity, macular pigment and lens. Vision Res. 2005, 45, 1745–1753. [Google Scholar] [CrossRef]
- Varghese, M.; Antony, J. Assessment of Macular Pigment Optical Density Using Fundus Reflectometry in Diabetic Patients. Middle East Afr. J. Ophthalmol. 2019, 26, 2–6. [Google Scholar] [CrossRef]
- Cennamo, G.; Lanni, V.; Abbate, R.; Velotti, N.; Fossataro, F.; Sparnelli, F.; Romano, M.R.; de Crecchio, G.; Cennamo, G. The Relationship between Macular Pigment and Vessel Density in Patients with Type 1 Diabetes Mellitus. Ophthalmic Res. 2019, 61, 19–25. [Google Scholar] [CrossRef] [PubMed]
- Ford, E.S.; Will, J.C.; Bowman, B.A.; Narayan, K.M. Diabetes mellitus and serum carotenoids: Findings from the Third National Health and Nutrition Examination Survey. Am. J. Epidemiol. 1999, 149, 168–176. [Google Scholar] [CrossRef] [PubMed]
- Kowluru, R.A.; Menon, B.; Gierhart, D.L. Beneficial effect of zeaxanthin on retinal metabolic abnormalities in diabetic rats. Investig. Ophthalmol. Vis. Sci. 2008, 49, 1645–1651. [Google Scholar] [CrossRef] [PubMed]
- Hammond, B.R.; Fletcher, L.M.; Elliott, J.G. Glare disability, photostress recovery, and chromatic contrast: Relation to macular pigment and serum lutein and zeaxanthin. Investig. Ophthalmol. Vis. Sci. 2013, 54, 476–481. [Google Scholar] [CrossRef]
- Kvansakul, J.; Rodriguez-Carmona, M.; Edgar, D.F.; Barker, F.M.; Köpcke, W.; Schalch, W.; Barbur, J.L. Supplementation with the carotenoids lutein or zeaxanthin improves human visual performance. Ophthalmic Physiol. Opt. 2006, 26, 362–371. [Google Scholar] [CrossRef] [PubMed]
- Loughman, J.; Akkali, M.C.; Beatty, S.; Scanlon, G.; Davison, P.A.; O’Dwyer, V.; Cantwell, T.; Major, P.; Stack, J.; Nolan, J.M. The relationship between macular pigment and visual performance. Vision Res. 2010, 50, 1249–1256. [Google Scholar] [CrossRef]
- Stringham, J.M.; O’Brien, K.J.; Stringham, N.T. Contrast Sensitivity and Lateral Inhibition Are Enhanced with Macular Carotenoid Supplementation. Investig. Ophthalmol. Vis. Sci. 2017, 58, 2291–2295. [Google Scholar] [CrossRef]
- Stringham, J.M.; Garcia, P.V.; Smith, P.A.; McLin, L.N.; Foutch, B.K. Macular pigment and visual performance in glare: Benefits for photostress recovery, disability glare, and visual discomfort. Investig. Ophthalmol. Vis. Sci. 2011, 52, 7406–7415. [Google Scholar] [CrossRef]
- Yao, Y.; Qiu, Q.H.; Wu, X.W.; Cai, Z.Y.; Xu, S.; Liang, X.Q. Lutein supplementation improves visual performance in Chinese drivers: 1-year randomized, double-blind, placebo-controlled study. Nutrition 2013, 29, 958–964. [Google Scholar] [CrossRef]
- Stringham, J.M.; Stringham, N.T.; O’Brien, K.J. Macular Carotenoid Supplementation Improves Visual Performance, Sleep Quality, and Adverse Physical Symptoms in Those with High Screen Time Exposure. Foods 2017, 6, 47. [Google Scholar] [CrossRef]
- Richer, S.; Novil, S.; Gullett, T.; Dervishi, A.; Nassiri, S.; Duong, C.; Davis, R.; Davey, P.G. Night Vision and Carotenoids (NVC): A Randomized Placebo Controlled Clinical Trial on Effects of Carotenoid Supplementation on Night Vision in Older Adults. Nutrients 2021, 13, 3191. [Google Scholar] [CrossRef]
- Engles, M.; Wooten, B.; Hammond, B. Macular pigment: A test of the acuity hypothesis. Investig. Ophthalmol. Vis. Sci. 2007, 48, 2922–2931. [Google Scholar] [CrossRef] [PubMed]
- Tudosescu, R.; Alexandrescu, C.M.; Istrate, S.L.; Vrapciu, A.D.; Ciuluvică, R.C.; Voinea, L. Correlations between internal and external ocular factors and macular pigment optical density. Rom. J. Ophthalmol. 2018, 62, 42–47. [Google Scholar] [CrossRef] [PubMed][Green Version]
- Patryas, L.; Parry, N.R.; Carden, D.; Aslam, T.; Murray, I.J. The association between dark adaptation and macular pigment optical density in healthy subjects. Graefes Arch. Clin. Exp. Ophthalmol. 2014, 252, 657–663. [Google Scholar] [CrossRef] [PubMed]
- Bovier, E.R.; Renzi, L.M.; Hammond, B.R. A double-blind, placebo-controlled study on the effects of lutein and zeaxanthin on neural processing speed and efficiency. PLoS ONE 2014, 9, e108178. [Google Scholar] [CrossRef]
- Putnam, C.M.; Bassi, C.J. Macular pigment spatial distribution effects on glare disability. J. Optom. 2015, 8, 258–265. [Google Scholar] [CrossRef] [PubMed]
- Stringham, J.M.; Hammond, B.R. Macular pigment and visual performance under glare conditions. Optom. Vis. Sci. 2008, 85, 82–88. [Google Scholar] [CrossRef]
- Nolan, J.M.; Power, R.; Stringham, J.; Dennison, J.; Stack, J.; Kelly, D.; Moran, R.; Akuffo, K.O.; Corcoran, L.; Beatty, S. Enrichment of Macular Pigment Enhances Contrast Sensitivity in Subjects Free of Retinal Disease: Central Retinal Enrichment Supplementation Trials—Report 1. Investig. Ophthalmol. Vis. Sci. 2016, 57, 3429–3439. [Google Scholar] [CrossRef] [PubMed]
- Hammond, B.R.; Fletcher, L.M.; Roos, F.; Wittwer, J.; Schalch, W. A double-blind, placebo-controlled study on the effects of lutein and zeaxanthin on photostress recovery, glare disability, and chromatic contrast. Investig. Ophthalmol. Vis. Sci. 2014, 55, 8583–8589. [Google Scholar] [CrossRef]
- Stringham, J.M.; O’Brien, K.J.; Stringham, N.T. Macular carotenoid supplementation improves disability glare performance and dynamics of photostress recovery. Eye Vis. 2016, 3, 30. [Google Scholar] [CrossRef] [PubMed]
- Hammond, B.R.; Wooten, B.R.; Snodderly, D.M. Preservation of visual sensitivity of older subjects: Association with macular pigment density. Investig. Ophthalmol. Vis. Sci. 1998, 39, 397–406. [Google Scholar]
- Estévez-Santiago, R.; Olmedilla-Alonso, B.; Beltrán-de-Miguel, B. Assessment of lutein and zeaxanthin status and dietary markers as predictors of the contrast threshold in 2 age groups of men and women. Nutr. Res. 2016, 36, 719–730. [Google Scholar] [CrossRef] [PubMed]
- Nolan, J.M.; Loughman, J.; Akkali, M.C.; Stack, J.; Scanlon, G.; Davison, P.; Beatty, S. The impact of macular pigment augmentation on visual performance in normal subjects: COMPASS. Vision Res. 2011, 51, 459–469. [Google Scholar] [CrossRef] [PubMed]
- Johnson, E.J.; Vishwanathan, R.; Johnson, M.A.; Hausman, D.B.; Davey, A.; Scott, T.M.; Green, R.C.; Miller, L.S.; Gearing, M.; Woodard, J.; et al. Relationship between Serum and Brain Carotenoids, α-Tocopherol, and Retinol Concentrations and Cognitive Performance in the Oldest Old from the Georgia Centenarian Study. J. Aging Res. 2013, 2013, 951786. [Google Scholar] [CrossRef] [PubMed]
- Feeney, J.; O’Leary, N.; Moran, R.; O’Halloran, A.M.; Nolan, J.M.; Beatty, S.; Young, I.S.; Kenny, R.A. Plasma Lutein and Zeaxanthin Are Associated with Better Cognitive Function Across Multiple Domains in a Large Population-Based Sample of Older Adults: Findings from The Irish Longitudinal Study on Aging. J. Gerontol. A Biol. Sci. Med. Sci. 2017, 72, 1431–1436. [Google Scholar] [CrossRef] [PubMed]
- Power, R.; Coen, R.F.; Beatty, S.; Mulcahy, R.; Moran, R.; Stack, J.; Howard, A.N.; Nolan, J.M. Supplemental Retinal Carotenoids Enhance Memory in Healthy Individuals with Low Levels of Macular Pigment in A Randomized, Double-Blind, Placebo-Controlled Clinical Trial. J. Alzheimer’s Dis. 2018, 61, 947–961. [Google Scholar] [CrossRef] [PubMed]
- Lindbergh, C.A.; Mewborn, C.M.; Hammond, B.R.; Renzi-Hammond, L.M.; Curran-Celentano, J.M.; Miller, L.S. Relationship of Lutein and Zeaxanthin Levels to Neurocognitive Functioning: An fMRI Study of Older Adults. J. Int. Neuropsychol. Soc. 2017, 23, 11–22. [Google Scholar] [CrossRef]
- Feeney, J.; Finucane, C.; Savva, G.M.; Cronin, H.; Beatty, S.; Nolan, J.M.; Kenny, R.A. Low macular pigment optical density is associated with lower cognitive performance in a large, population-based sample of older adults. Neurobiol. Aging 2013, 34, 2449–2456. [Google Scholar] [CrossRef]
- Khan, N.A.; Walk, A.M.; Edwards, C.G.; Jones, A.R.; Cannavale, C.N.; Thompson, S.V.; Reeser, G.E.; Holscher, H.D. Macular Xanthophylls Are Related to Intellectual Ability among Adults with Overweight and Obesity. Nutrients 2018, 10, 396. [Google Scholar] [CrossRef]
- Saint, S.E.; Renzi-Hammond, L.M.; Khan, N.A.; Hillman, C.H.; Frick, J.E.; Hammond, B.R. The Macular Carotenoids are Associated with Cognitive Function in Preadolescent Children. Nutrients 2018, 10, 193. [Google Scholar] [CrossRef]
- Renzi-Hammond, L.M.; Bovier, E.R.; Fletcher, L.M.; Miller, L.S.; Mewborn, C.M.; Lindbergh, C.A.; Baxter, J.H.; Hammond, B.R. Effects of a Lutein and Zeaxanthin Intervention on Cognitive Function: A Randomized, Double-Masked, Placebo-Controlled Trial of Younger Healthy Adults. Nutrients 2017, 9, 1246. [Google Scholar] [CrossRef]
- Barnett, S.M.; Khan, N.A.; Walk, A.M.; Raine, L.B.; Moulton, C.; Cohen, N.J.; Kramer, A.F.; Hammond, B.R.; Renzi-Hammond, L.; Hillman, C.H. Macular pigment optical density is positively associated with academic performance among preadolescent children. Nutr. Neurosci. 2018, 21, 632–640. [Google Scholar] [CrossRef] [PubMed]
- Lindbergh, C.A.; Renzi-Hammond, L.M.; Hammond, B.R.; Terry, D.P.; Mewborn, C.M.; Puente, A.N.; Miller, L.S. Lutein and Zeaxanthin Influence Brain Function in Older Adults: A Randomized Controlled Trial. J. Int. Neuropsychol. Soc. 2018, 24, 77–90. [Google Scholar] [CrossRef] [PubMed]
- Kelly, D.; Coen, R.F.; Akuffo, K.O.; Beatty, S.; Dennison, J.; Moran, R.; Stack, J.; Howard, A.N.; Mulcahy, R.; Nolan, J.M. Cognitive Function and Its Relationship with Macular Pigment Optical Density and Serum Concentrations of its Constituent Carotenoids. J. Alzheimer’s Dis. 2015, 48, 261–277. [Google Scholar] [CrossRef] [PubMed]
- Ajana, S.; Weber, D.; Helmer, C.; Merle, B.M.; Stuetz, W.; Dartigues, J.F.; Rougier, M.B.; Korobelnik, J.F.; Grune, T.; Delcourt, C.; et al. Plasma Concentrations of Lutein and Zeaxanthin, Macular Pigment Optical Density, and Their Associations with Cognitive Performances Among Older Adults. Investig. Ophthalmol. Vis. Sci. 2018, 59, 1828–1835. [Google Scholar] [CrossRef] [PubMed]
- Vishwanathan, R.; Iannaccone, A.; Scott, T.M.; Kritchevsky, S.B.; Jennings, B.J.; Carboni, G.; Forma, G.; Satterfield, S.; Harris, T.; Johnson, K.C.; et al. Macular pigment optical density is related to cognitive function in older people. Age Ageing 2014, 43, 271–275. [Google Scholar] [CrossRef]
- Renzi, L.M.; Dengler, M.J.; Puente, A.; Miller, L.S.; Hammond, B.R. Relationships between macular pigment optical density and cognitive function in unimpaired and mildly cognitively impaired older adults. Neurobiol. Aging 2014, 35, 1695–1699. [Google Scholar] [CrossRef]
- Stringham, N.T.; Holmes, P.V.; Stringham, J.M. Effects of macular xanthophyll supplementation on brain-derived neurotrophic factor, pro-inflammatory cytokines, and cognitive performance. Physiol. Behav. 2019, 211, 112650. [Google Scholar] [CrossRef] [PubMed]
- Hassevoort, K.M.; Khazoum, S.E.; Walker, J.A.; Barnett, S.M.; Raine, L.B.; Hammond, B.R.; Renzi-Hammond, L.M.; Kramer, A.F.; Khan, N.A.; Hillman, C.H.; et al. Macular Carotenoids, Aerobic Fitness, and Central Adiposity Are Associated Differentially with Hippocampal-Dependent Relational Memory in Preadolescent Children. J. Pediatr. 2017, 183, 108–114.e1. [Google Scholar] [CrossRef]
- Edwards, C.G.; Walk, A.M.; Cannavale, C.N.; Thompson, S.V.; Reeser, G.E.; Holscher, H.D.; Khan, N.A. Macular Xanthophylls and Event-Related Brain Potentials among Overweight Adults and Those with Obesity. Mol. Nutr. Food Res. 2019, 63, e1801059. [Google Scholar] [CrossRef]
- Mewborn, C.M.; Lindbergh, C.A.; Robinson, T.L.; Gogniat, M.A.; Terry, D.P.; Jean, K.R.; Hammond, B.R.; Renzi-Hammond, L.M.; Miller, L.S. Lutein and Zeaxanthin Are Positively Associated with Visual-Spatial Functioning in Older Adults: An fMRI Study. Nutrients 2018, 10, 458. [Google Scholar] [CrossRef]
- Davey, P.G.; Lievens, C.; Ammono-Monney, S. Differences in macular pigment optical density across four ethnicities: A comparative study. Ther. Adv. Ophthalmol. 2020, 12, 2515841420924167. [Google Scholar] [CrossRef] [PubMed]
Disclaimer/Publisher’s Note: The statements, opinions and data contained in all publications are solely those of the individual author(s) and contributor(s) and not of MDPI and/or the editor(s). MDPI and/or the editor(s) disclaim responsibility for any injury to people or property resulting from any ideas, methods, instructions or products referred to in the content. |
© 2024 by the authors. Licensee MDPI, Basel, Switzerland. This article is an open access article distributed under the terms and conditions of the Creative Commons Attribution (CC BY) license (https://creativecommons.org/licenses/by/4.0/).
