EZH2-Mediated H3K27 Trimethylation in the Liver of Mice Is an Early Epigenetic Event Induced by High-Fat Diet Exposure
Abstract
1. Introduction
2. Materials and Methods
2.1. Animal Model
2.1.1. Diet Administration
2.1.2. Oral Glucose Tolerance Test
2.1.3. Oil Red O Tissue Staining and Analysis
2.2. Reagents and Antibodies
2.3. Cell Cultures
2.4. Cell and Tissues Fractionation and Immunoblotting
2.5. Oil Red O Cell Staining and Analysis
2.6. Statistical Analyses
3. Results
3.1. An HFD Affects Mice Body Weight and Glucose Homeostasis after 8 Weeks but Not after 2 Weeks
3.2. An HFD Affects Liver Weight and Steatosis after 8 Weeks but Not after 2 Weeks
3.3. Long HFD Exposure Induces an Increase in H3K27me3 Levels Mediated by EZH2
3.4. Short HFD Exposure Induces an Increase in H3K27me3 Mediated by EZH2
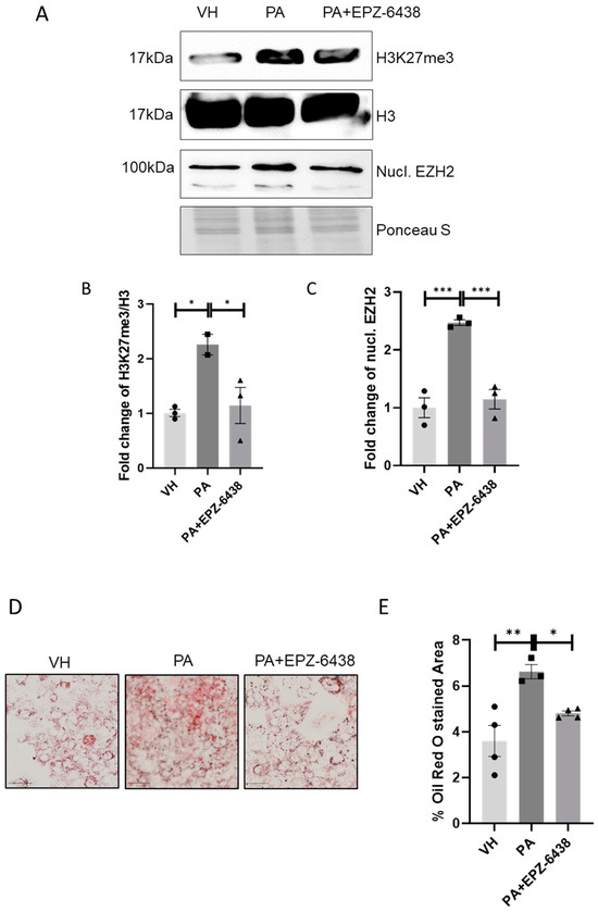
3.5. EPZ-6438, a Selective EZH2 Inhibitor, Reduces H3K27me3 Levels and Counteracts Lipid Accumulation in HUH-7 Cells Treated with Palmitic Acid
4. Discussion
5. Conclusions
Supplementary Materials
Author Contributions
Funding
Institutional Review Board Statement
Informed Consent Statement
Data Availability Statement
Conflicts of Interest
References
- Chiazza, F.; Challa, T.D.; Lucchini, F.C.; Konrad, D.; Wueest, S. A Short Bout of HFD Promotes Long-Lasting Hepatic Lipid Accumulation. Adipocyte 2016, 5, 88–92. [Google Scholar] [CrossRef] [PubMed][Green Version]
- Benetti, E.; Mastrocola, R.; Vitarelli, G.; Cutrin, J.C.; Nigro, D.; Chiazza, F.; Mayoux, E.; Collino, M.; Fantozzi, R. Empagliflozin Protects against Diet-Induced NLRP-3 Inflammasome Activation and Lipid Accumulation. J. Pharmacol. Exp. Ther. 2016, 359, 45–53. [Google Scholar] [CrossRef]
- Gopinath, V.; Mariya Davis, A.; Menon, T.K.; Raghavamenon, A.C. Alcohol Promotes Liver Fibrosis in High Fat Diet Induced Diabetic Rats. J. Basic Clin. Physiol. Pharmacol. 2024. [Google Scholar] [CrossRef] [PubMed]
- González-Becerra, K.; Ramos-Lopez, O.; Barrón-Cabrera, E.; Riezu-Boj, J.I.; Milagro, F.I.; Martínez-López, E.; Martínez, J.A. Fatty Acids, Epigenetic Mechanisms and Chronic Diseases: A Systematic Review. Lipids Health Dis. 2019, 18, 178. [Google Scholar] [CrossRef] [PubMed]
- Mahmoud, A.M. An Overview of Epigenetics in Obesity: The Role of Lifestyle and Therapeutic Interventions. Int. J. Mol. Sci. 2022, 23, 1341. [Google Scholar] [CrossRef] [PubMed]
- Duan, R.; Du, W.; Guo, W. EZH2: A Novel Target for Cancer Treatment. J. Hematol. Oncol. 2020, 13, 104. [Google Scholar] [CrossRef]
- Skourti-Stathaki, K.; Torlai Triglia, E.; Warburton, M.; Voigt, P.; Bird, A.; Pombo, A. R-Loops Enhance Polycomb Repression at a Subset of Developmental Regulator Genes. Mol. Cell 2019, 73, 930–945.e4. [Google Scholar] [CrossRef]
- Le, H.Q.; Hill, M.A.; Kollak, I.; Keck, M.; Schroeder, V.; Wirth, J.; Skronska-Wasek, W.; Schruf, E.; Strobel, B.; Stahl, H.; et al. An EZH2-dependent Transcriptional Complex Promotes Aberrant Epithelial Remodelling after Injury. EMBO Rep. 2021, 22, e52785. [Google Scholar] [CrossRef]
- Lim, H.J.; Kim, M. EZH2 as a Potential Target for NAFLD Therapy. Int. J. Mol. Sci. 2020, 21, 8617. [Google Scholar] [CrossRef]
- Pellizzon, M.A.; Ricci, M.R. The Common Use of Improper Control Diets in Diet-Induced Metabolic Disease Research Confounds Data Interpretation: The Fiber Factor. Nutr. Metab. 2018, 15, 3. [Google Scholar] [CrossRef]
- Osorio, D.; Pinzón, A.; Martín-Jiménez, C.; Barreto, G.E.; González, J. Multiple Pathways Involved in Palmitic Acid-Induced Toxicity: A System Biology Approach. Front. Neurosci. 2019, 13, 1410. [Google Scholar] [CrossRef] [PubMed]
- Ruiz, M.; Henricsson, M.; Borén, J.; Pilon, M. Palmitic Acid Causes Increased Dihydroceramide Levels When Desaturase Expression Is Directly Silenced or Indirectly Lowered by Silencing AdipoR2. Lipids Health Dis. 2021, 20, 173. [Google Scholar] [CrossRef] [PubMed]
- Maruyama, H.; Takahashi, M.; Sekimoto, T.; Shimada, T.; Yokosuka, O. Linoleate Appears to Protect against Palmitate-Induced Inflammation in Huh7 Cells. Lipids Health Dis. 2014, 13, 78. [Google Scholar] [CrossRef] [PubMed]
- Asif, S.; Morrow, N.M.; Mulvihill, E.E.; Kim, K.-H. Understanding Dietary Intervention-Mediated Epigenetic Modifications in Metabolic Diseases. Front. Genet. 2020, 11, 590369. [Google Scholar] [CrossRef]
- Parlati, L.; Régnier, M.; Guillou, H.; Postic, C. New Targets for NAFLD. JHEP Rep. 2021, 3, 100346. [Google Scholar] [CrossRef]
- Geng, Y.; Faber, K.N.; de Meijer, V.E.; Blokzijl, H.; Moshage, H. How Does Hepatic Lipid Accumulation Lead to Lipotoxicity in Non-Alcoholic Fatty Liver Disease? Hepatol. Int. 2021, 15, 21–35. [Google Scholar] [CrossRef]
- Ipsen, D.H.; Lykkesfeldt, J.; Tveden-Nyborg, P. Molecular Mechanisms of Hepatic Lipid Accumulation in Non-Alcoholic Fatty Liver Disease. Cell. Mol. Life Sci. 2018, 75, 3313–3327. [Google Scholar] [CrossRef]
- Lee, S.; Woo, D.-C.; Kang, J.; Ra, M.; Kim, K.H.; Lee, S.R.; Choi, D.K.; Lee, H.; Hong, K.B.; Min, S.-H.; et al. The Role of the Histone Methyltransferase EZH2 in Liver Inflammation and Fibrosis in STAM NASH Mice. Biology 2020, 9, 93. [Google Scholar] [CrossRef]
- Mann, J.; Chu, D.C.K.; Maxwell, A.; Oakley, F.; Zhu, N.-L.; Tsukamoto, H.; Mann, D.A. MeCP2 Controls an Epigenetic Pathway That Promotes Myofibroblast Transdifferentiation and Fibrosis. Gastroenterology 2010, 138, 705–714. [Google Scholar] [CrossRef]
- Kandhi, R.; Menendez, A.; Ramanathan, S.; Ilangumaran, S. Regulation of High-Fat Diet-Induced Liver Fibrosis by SOCS1 Expression in Hepatic Stellate Cells. J. Clin. Exp. Hepatol. 2024, 14, 101280. [Google Scholar] [CrossRef]
- Basta, M.D.; Petruk, S.; Mazo, A.; Walker, J.L. Fibrosis-the Tale of H3K27 Histone Methyltransferases and Demethylases. Front. Cell Dev. Biol. 2023, 11, 1193344. [Google Scholar] [CrossRef] [PubMed]
- Biernacka, A.; Dobaczewski, M.; Frangogiannis, N.G. TGF-β Signaling in Fibrosis. Growth Factors 2011, 29, 196–202. [Google Scholar] [CrossRef] [PubMed]
- Meng, X.-M.; Nikolic-Paterson, D.J.; Lan, H.Y. TGF-β: The Master Regulator of Fibrosis. Nat. Rev. Nephrol. 2016, 12, 325–338. [Google Scholar] [CrossRef] [PubMed]
- Akhmetshina, A.; Palumbo, K.; Dees, C.; Bergmann, C.; Venalis, P.; Zerr, P.; Horn, A.; Kireva, T.; Beyer, C.; Zwerina, J.; et al. Activation of Canonical Wnt Signalling Is Required for TGF-β-Mediated Fibrosis. Nat. Commun. 2012, 3, 735. [Google Scholar] [CrossRef] [PubMed]
- Wang, J.-N.; Li, L.; Li, L.-Y.; Yan, Q.; Li, J.; Xu, T. Emerging Role and Therapeutic Implication of Wnt Signaling Pathways in Liver Fibrosis. Gene 2018, 674, 57–69. [Google Scholar] [CrossRef]
- Jiang, Y.; Xiang, C.; Zhong, F.; Zhang, Y.; Wang, L.; Zhao, Y.; Wang, J.; Ding, C.; Jin, L.; He, F.; et al. Histone H3K27 Methyltransferase EZH2 and Demethylase JMJD3 Regulate Hepatic Stellate Cells Activation and Liver Fibrosis. Theranostics 2021, 11, 361–378. [Google Scholar] [CrossRef]
- Martin-Mateos, R.; De Assuncao, T.M.; Arab, J.P.; Jalan-Sakrikar, N.; Yaqoob, U.; Greuter, T.; Verma, V.K.; Mathison, A.J.; Cao, S.; Lomberk, G.; et al. Enhancer of Zeste Homologue 2 Inhibition Attenuates TGF-β Dependent Hepatic Stellate Cell Activation and Liver Fibrosis. Cell Mol. Gastroenterol. Hepatol. 2019, 7, 197–209. [Google Scholar] [CrossRef]
- Deng, Y.-L.; Xiong, X.-Z.; Cheng, N.-S. Organ Fibrosis Inhibited by Blocking Transforming Growth Factor-β Signaling via Peroxisome Proliferator-Activated Receptor γ Agonists. Hepatobiliary Pancreat. Dis. Int. 2012, 11, 467–478. [Google Scholar] [CrossRef]
- Li, J.; Guo, C.; Wu, J. The Agonists of Peroxisome Proliferator-Activated Receptor-γ for Liver Fibrosis. Drug Des. Dev. Ther. 2021, 15, 2619–2628. [Google Scholar] [CrossRef]
- Blin, G.; Liand, M.; Mauduit, C.; Chehade, H.; Benahmed, M.; Simeoni, U.; Siddeek, B. Maternal Exposure to High-Fat Diet Induces Long-Term Derepressive Chromatin Marks in the Heart. Nutrients 2020, 12, 181. [Google Scholar] [CrossRef]
- Dong, H.; Sun, Y.; Nie, L.; Cui, A.; Zhao, P.; Leung, W.K.; Wang, Q. Metabolic Memory: Mechanisms and Diseases. Signal Transduct. Target. Ther. 2024, 9, 38. [Google Scholar] [CrossRef] [PubMed]
- Ricchi, M.; Odoardi, M.R.; Carulli, L.; Anzivino, C.; Ballestri, S.; Pinetti, A.; Fantoni, L.I.; Marra, F.; Bertolotti, M.; Banni, S.; et al. Differential Effect of Oleic and Palmitic Acid on Lipid Accumulation and Apoptosis in Cultured Hepatocytes. J. Gastroenterol. Hepatol. 2009, 24, 830–840. [Google Scholar] [CrossRef] [PubMed]
- Gounder, M.; Schöffski, P.; Jones, R.L.; Agulnik, M.; Cote, G.M.; Villalobos, V.M.; Attia, S.; Chugh, R.; Chen, T.W.-W.; Jahan, T.; et al. Tazemetostat in Advanced Epithelioid Sarcoma with Loss of INI1/SMARCB1: An International, Open-Label, Phase 2 Basket Study. Lancet Oncol. 2020, 21, 1423–1432. [Google Scholar] [CrossRef] [PubMed]
- Morschhauser, F.; Tilly, H.; Chaidos, A.; McKay, P.; Phillips, T.; Assouline, S.; Batlevi, C.L.; Campbell, P.; Ribrag, V.; Damaj, G.L.; et al. Tazemetostat for Patients with Relapsed or Refractory Follicular Lymphoma: An Open-Label, Single-Arm, Multicentre, Phase 2 Trial. Lancet Oncol. 2020, 21, 1433–1442. [Google Scholar] [CrossRef]
- Groisberg, R.; Subbiah, V. EZH2 Inhibition for Epithelioid Sarcoma and Follicular Lymphoma. Lancet Oncol. 2020, 21, 1388–1390. [Google Scholar] [CrossRef]





Disclaimer/Publisher’s Note: The statements, opinions and data contained in all publications are solely those of the individual author(s) and contributor(s) and not of MDPI and/or the editor(s). MDPI and/or the editor(s) disclaim responsibility for any injury to people or property resulting from any ideas, methods, instructions or products referred to in the content. |
© 2024 by the authors. Licensee MDPI, Basel, Switzerland. This article is an open access article distributed under the terms and conditions of the Creative Commons Attribution (CC BY) license (https://creativecommons.org/licenses/by/4.0/).
Share and Cite
Pinton, G.; Perucca, M.; Gigliotti, V.; Mantovani, E.; Clemente, N.; Malecka, J.; Chrostek, G.; Dematteis, G.; Lim, D.; Moro, L.; et al. EZH2-Mediated H3K27 Trimethylation in the Liver of Mice Is an Early Epigenetic Event Induced by High-Fat Diet Exposure. Nutrients 2024, 16, 3260. https://doi.org/10.3390/nu16193260
Pinton G, Perucca M, Gigliotti V, Mantovani E, Clemente N, Malecka J, Chrostek G, Dematteis G, Lim D, Moro L, et al. EZH2-Mediated H3K27 Trimethylation in the Liver of Mice Is an Early Epigenetic Event Induced by High-Fat Diet Exposure. Nutrients. 2024; 16(19):3260. https://doi.org/10.3390/nu16193260
Chicago/Turabian StylePinton, Giulia, Mattia Perucca, Valentina Gigliotti, Elena Mantovani, Nausicaa Clemente, Justyna Malecka, Gabriela Chrostek, Giulia Dematteis, Dmitry Lim, Laura Moro, and et al. 2024. "EZH2-Mediated H3K27 Trimethylation in the Liver of Mice Is an Early Epigenetic Event Induced by High-Fat Diet Exposure" Nutrients 16, no. 19: 3260. https://doi.org/10.3390/nu16193260
APA StylePinton, G., Perucca, M., Gigliotti, V., Mantovani, E., Clemente, N., Malecka, J., Chrostek, G., Dematteis, G., Lim, D., Moro, L., & Chiazza, F. (2024). EZH2-Mediated H3K27 Trimethylation in the Liver of Mice Is an Early Epigenetic Event Induced by High-Fat Diet Exposure. Nutrients, 16(19), 3260. https://doi.org/10.3390/nu16193260

